Информационная система по учету труда и заработной платы
МИНИСТЕРСТВО
ОБРАЗОВАНИЯ И НАУКИ РФ
ФГБОУ
ВПО ДАГЕСТАНСКИЙ ГОСУДАРСТВЕННЫЙ УНИВЕРСИТЕТ
ФАКУЛЬТЕТ
ИНФОРМАТИКИ И ИНФОРМАЦИОННЫХ ТЕХНОЛОГИЙ
КАФЕДРА
ПИ и ММУ
Лабораторная
работа
по
дисциплине «Информационные системы»
на
тему:
«Информационная
система по учету труда и заработной платы»
Выполнил: студентка 4
курса, ПИМ
Гаджибутаева Б.Б.
Проверила: Шавшина С.А.
Махачкала
2013
Оглавление
1. Постановка задачи
.1 Описание предметной области
. Разработка информационного обеспечения задачи
.1 Описание входной информации
.2 Описание выходной информации
.3 Определение логической структуры базы данных
.4 Построение инфологической модели
. Разработка технологии и алгоритмов решения задачи
.1 Проектирование технологического процесса решения задачи
.2 Схема диалога пользователя с автоматизированной системой
.3 Алгоритм решения задачи
.4 Блок-схема
. Разработка диалогового приложения
.1 Текст программы
.2 Выходные документы
.3 Инструкция конечного пользователя
Приложения
1. Постановка задачи
Сущность основной задачи данной
лабораторной работы состоит в изучении предметной области, а именно учета труда
и заработной платы и реализации ее в виде программного обеспечения решающего
поставленные задачи.
Актуальность выбранной темы
подтверждается тем, что учет труда и заработной платы и расчетов по заработной
плате является одним из трудоемких разделов бухгалтерского учета. Оно может не
иметь на балансе основных средств, может не заниматься внешнеэкономической
деятельностью, не приобретать материальных ценностей и т.д., но вопросы,
связанные с трудовыми отношениями, будут возникать всегда, при любых формах
собственности и видах деятельности.
Целью данной лабораторной работы
является подготовка проектных решений по технологии обработки данных на ПК в
диалоговом режиме, для решения экономических задач по учету труда и заработной
платы.
.1 Описание предметной области
Учет труда и заработной платы по
праву занимает одно из центральных мест во всей системе учета на предприятии.
Под оплатой труда согласно ст. 129
ТК РФ понимается система отношений, связанных с обеспечением установления и
осуществления работодателем выплат работникам за их труд в соответствии с
законами, иными нормативными правовыми актами, коллективными договорами,
соглашениями, локальными нормативными актами и трудовыми договорами
Заработная плата представляет собой
сумму денежных выплат, стоимость, натуральной оплаты за работу, выполненную по
трудовому или коллективному договору, и по структуре состоит из основной и
дополнительной.
Основная заработная плата включает
оплату труда работников по действующим на предприятиях сдельным расценкам,
тарифным ставкам и представляет собой относительно постоянную часть оплаты,
соответствующую установленной норме.
Дополнительная зарплата включает
различные виды премий, доплаты за работу в сверхурочное время, доплаты по
прогрессивным расценкам, за отклонение от нормальных условий труда, оплату
целодневных и внутрисменных простоев, доплаты бригадирам и т.д.
В настоящее время традиционными
формами оплаты труда являются повременная и сдельная
Повременной называется такая форма
платы, когда основной заработок работника начисляется по установленной тарифной
ставке или окладу за фактически отработанное время. (Формула 1.1.)
(1.1)
где Тс - тарифная ставка разряда
рабочего (в руб. за час, день);
Фтаб - фактически отработанное
согласно табелю время (дней, часов).
Сдельная оплата труда: при этой
системе основной заработок работника зависит от расценки, установленной на
единицу выполняемой работы или изготовленной продукции.
2. Разработка информационного
обеспечения задачи
.1 Описание входной информации
В состав входных документов по учету
труда и заработной платы входят:
Личная карточка работника (см.
Приложение 1);
Табель учета рабочего времени (см.
Приложение 2);
Перечень и характеристика исходной
информации представлены в табл. 1.1.
Табл. 1.1 Характеристика входной
информации
|
Наименование входного документа
|
Условное обозначение
|
Отправитель (поставщик)
|
Периодичность поступления
|
Способ Поступления
|
|
Личная карточка работника
|
KR
|
Отдел кадров
|
Разовое
|
Ручной (автоматизированный)
|
|
Табель учета рабочего времени
|
TU
|
Первичное структурное подразделение
|
Ежемесячно
|
Ручной
|
Перечень и описание структурных
единиц информации входных сообщений представлен в табл. 1.2.
Табл. 1.2. Описание реквизитов
входной информации
|
№
|
Название
|
Идентификатор
|
Тип поля
|
Длина
|
|
1
|
Номер
|
№
|
Числовой
|
2
|
|
2
|
Наименование организации
|
Naim_Or
|
Текстовый
|
20
|
|
3
|
ФИО
|
FIO
|
Текстовый
|
50
|
|
4
|
Дата рождения
|
Data_Rogd
|
Дата/время
|
8
|
|
5
|
Место рождения
|
Mesto_ Rogd
|
Текстовый
|
30
|
|
6
|
Гражданство
|
Gragd
|
Текстовый
|
15
|
|
7
|
Образование
|
Obrazovanie
|
Текстовый
|
20
|
|
8
|
Персональная надбавка
|
Per_Nad
|
Денежный
|
4
|
|
9
|
Профессия
|
Prof
|
Текстовый
|
15
|
|
10
|
Должность
|
Dolgnost
|
Текстовый
|
20
|
|
11
|
Квалификация по
|
Kvalif
|
Текстовый
|
15
|
|
12
|
Стаж работы
|
Stag
|
Числовой
|
2
|
|
13
|
Структурное подразделение
|
Sruct_Pod
|
Текстовый
|
20
|
|
14
|
Характер работы
|
Har_Rab
|
Текстовый
|
15
|
|
15
|
Вид работы
|
Vid_Rrab
|
Текстовый
|
15
|
|
16
|
Пол
|
Pol
|
Текстовый
|
10
|
|
18
|
ИНН
|
INN
|
Числовой
|
20
|
|
19
|
Номер страхового пенсионного свидетельства
|
№_Strah_Pens_Svid
|
Числовой
|
15
|
|
20
|
ФИО
|
FIO
|
Текстовый
|
50
|
|
21
|
Отработано дней
|
Otrab_D
|
Числовой
|
2
|
|
22
|
Количество неявок, дней (часов)
|
Kol_N
|
Числовой
|
2
|
|
|
|
|
|
|
.2 Описание выходной информации
В состав результатных документов по
учету труда и заработной платы входят:
Расчетная ведомость (см. Приложение
3);
Платежная ведомость (см. Приложение
4);
Расчетно-платежная ведомость.
Перечень и характеристика выходной
информации представлены в табл. 1.3
Таб. 1.3 «Характеристика выходной
информации»
|
Наим-ие выходного документа
|
Способ вывода
|
Куда передается
|
Направления использования
|
Периодичность представления
|
Сроки представления
|
|
Журнал регистрации расчетной ведомости
|
Монитор (видеограмма), принтер (машинограмма)
|
Бухгалтерия
|
Сводный учет по зарплате
|
Раз в месяц
|
До конца месяца
|
|
Журнал рег. платежной ведомости
|
Монитор (видеограмма), принтер (машинограмма)
|
В кассу
|
Выдача зарплаты
|
Раз в месяц
|
До конца месяца
|
|
Журнал рег. расчетно-платежных ведомостей
|
Монитор (видеограмма), принтер (машинограмма)
|
Бухгалтерия
|
Сводный учет по зарплате
|
Раз в месяц
|
До конца месяца
|
.3 Определение логической структуры
базы данных
На основании перечня входной и
выходной информации для каждого массива (файла базы данных) составляется
характеризующая таблица (см. табл. 1.4.-1.6.). Список файлов базы данных:
) Отработанное время
Наименование файла: Отработанное
время
Идентификатор: OTRAB_VR
Таб. 1.4 Характеристика файла
«Отработанное время»
|
№
|
Название
|
Имя поля
|
Тип поля
|
Длина
|
|
1
|
Номер
|
№
|
Числовой
|
2
|
|
2
|
Наименование организации
|
Naim_Org
|
Текстовый
|
20
|
|
3
|
Структурное подразделение
|
Sruct_Pod
|
Текстовый
|
20
|
|
4
|
Табельный номер
|
Tab_№
|
Числовой
|
3
|
|
5
|
ФИО
|
FIO
|
Текстовый
|
50
|
|
6
|
Отработано дней
|
Otrab_D
|
Числовой
|
2
|
|
7
|
Количество неявок, дней (часов)
|
Kol_N
|
Числовой
|
2
|
) Сотрудники
Наименование файла: Сотрудники
Идентификатор: Personal
Таб. 1.5 Характеристика файла
«Сотрудники»
|
№
|
Название
|
Имя поля
|
Тип поля
|
Длина
|
|
1
|
Номер
|
№
|
Числовой
|
2
|
|
2
|
Наименование организации
|
Naim_Or
|
Текстовый
|
20
|
|
3
|
ФИО
|
FIO
|
Текстовый
|
50
|
|
4
|
Дата рождения
|
Data_Rogd
|
Дата/время
|
8
|
|
5
|
Место рождения
|
Mesto_ Rogd
|
Текстовый
|
30
|
|
6
|
Гражданство
|
Gragd
|
Текстовый
|
15
|
|
7
|
Образование
|
Obrazovanie
|
Текстовый
|
20
|
|
8
|
Персональная надбавка
|
Per_Nad
|
Денежный
|
4
|
|
9
|
Профессия
|
Prof
|
Текстовый
|
15
|
|
10
|
Должность
|
Dolgnost
|
Текстовый
|
20
|
|
11
|
Квалификация
|
Kvalif
|
Текстовый
|
15
|
|
12
|
Стаж работы
|
Stag
|
Числовой
|
2
|
|
13
|
Структурное подразделение
|
Sruct_Pod
|
Текстовый
|
20
|
|
14
|
Характер работы
|
Har_Rab
|
Текстовый
|
15
|
|
15
|
Вид работы
|
Vid_Rrab
|
Текстовый
|
15
|
|
16
|
Пол
|
Pol
|
Текстовый
|
10
|
|
17
|
Табельный номер
|
Tab_№
|
Числовой
|
|
18
|
ИНН
|
INN
|
Числовой
|
20
|
|
19
|
Номер страхового пенсионного свидетельства
|
№_Strah_Pens_Svid
|
Числовой
|
15
|
) Начисление
Наименование файла: Начисление
Идентификатор: NACHISLENIE
Таб. 1.6 Характеристика файла
«Начисление»
|
№
|
Название
|
Имя поля
|
Тип поля
|
Длина
|
|
1
|
Номер
|
№
|
Числовой
|
2
|
|
2
|
Наименование организации
|
Naim_Or
|
Текстовый
|
20
|
|
3
|
Структурное подразделение
|
Sruct_Pod
|
Текстовый
|
20
|
|
|
4
|
Начислено, руб.
|
Nachis_RUB
|
Денежный
|
5
|
|
|
5
|
Премия
|
Prem
|
Денежный
|
|
|
|
6
|
Персональная надбавка
|
Per_Nad
|
Денежный
|
4
|
|
|
7
|
Всего начислено
|
Vsego_Nach
|
Денежный
|
5
|
|
|
8
|
Отработано дней
|
Otrab_D
|
Числовой
|
3
|
|
|
9
|
Подоходный налог (13%)
|
NDFL_13%
|
Числовой
|
3
|
|
|
10
|
Пенсионный фонд (моложе 1967 г.р. 14%)
|
PF_14%
|
Числовой
|
3
|
|
|
11
|
Пенсионный фонд (старше 1967 г.р. 20%)
|
PF_20%
|
Числовой
|
3
|
|
|
12
|
ФФОМС (1,1%)
|
FFOMS_1.1%
|
Числовой
|
3
|
|
|
13
|
ТФОМС (2%)
|
TFOMS_2%
|
Числовой
|
3
|
|
|
14
|
ФСС (2,9%)
|
FSS_2.9%
|
Числовой
|
3
|
|
|
15
|
Всего удержано
|
Vsego_Ud
|
Числовой
|
3
|
|
|
16
|
Сумма к выдаче
|
Sum_Vid
|
Денежный
|
5
|
|
.4 Построение инфологической модели
Для того, чтобы выявить основные
объекты-сущности предметной области и отношения между ними построим инфологическую
модель.
Перечень объектов-сущностей
предметной области АИС учета труда и заработной платы и их атрибутов может быть
следующим:
Таблица 1. Перечень
объектов-сущностей учета труда и заработной платы
|
Наименование объектов-сущностей
|
Атрибуты объектов-сущностей
|
|
Документ
|
Регистрационный номер, дата, название вида, заголовок к тексту,
гриф, текст
|
|
Сотрудник
|
Табельный номер, ФИО, подразделение, должность, кабинет, телефон
|
|
Подразделение
|
№, наименование
|
|
Заработная плата
|
№ счета, сумма, дата выплаты, форма оплаты
|
|
Рабочее время
|
№, продолжительность рабочего дня
|
В следующей таблице приведены
отношения объектов-сущностей учета труда и заработной платы:
Таблица 2. Отношения
объектов-сущностей учета труда и заработной платы
|
Наименование отношения
|
Между какими объектами - сущностями
|
Тип отношений
|
Обязательность отношений
|
|
Первый объект
|
Второй объект
|
|
На первом объекте
|
На втором объекте
|
|
«Утвержден»
|
Сотрудник
|
Документ
|
«Один-ко-многим»
|
Нет
|
Нет
|
|
«Исполнен»
|
Сотрудник
|
Документ
|
«Один-ко-многим»
|
Нет
|
Да
|
|
«Подписан»
|
Сотрудник
|
Документ
|
«Многие-ко-многим»
|
Нет
|
Да
|
|
«Напечатан»
|
Сотрудник
|
Документ
|
«Один-ко-многим»
|
Нет
|
Да
|
|
«Согласован»
|
Сотрудник
|
Документ
|
«Многие-ко -многим»
|
Нет
|
Нет
|
|
«Завизирован»
|
Сотрудник
|
Документ
|
«Многие-ко-многим»
|
Нет
|
Нет
|
|
«Направлен»
|
Документ
|
Подразделение
|
«Один-ко-многим»
|
Нет
|
Нет
|
|
«Подготовлен»
|
Подразделение
|
Документ
|
«Один-ко-многим»
|
Нет
|
Нет
|
|
«Руководит»
|
Сотрудник
|
Подразделение
|
«Один-к-одному»
|
Нет
|
Да
|
|
«Работают»
|
Подразделение
|
Сотрудник
|
«Один-ко-многим»
|
Да
|
Да
|
|
«Отражает»
|
Документ
|
Зар. плата
|
«Один-ко-многим»
|
Нет
|
Да
|
|
«Получает»
|
Зар. плата
|
Сотрудник
|
«Один-к-одному»
|
Да
|
Да
|
|
«Соблюдает»
|
Сотрудник
|
Рабочее время
|
«Один-к-одному»
|
Нет
|
Нет
|
|
«Утверждает»
|
Рабочее время
|
Подразделение
|
«Один-ко-многим»
|
Нет
|
Да
|
|
«Распределена»
|
Зар. плата
|
Подразделение
|
«Один-ко-многим»
|
Нет
|
Да
|
|
«Начисляет»
|
Сотрудник
|
Зар. плата
|
«Один-ко-многим»
|
Нет
|
Нет
|
|
«Зависит»
|
Зар. плата
|
Рабочее время
|
«Один-к-одному»
|
Да
|
Да
|
|
«Отражает»
|
Документ
|
Рабочее время
|
«Многие-ко-многим»
|
Нет
|
Да
|
Далее представлена концептуальная
схема, отражающая сущности и связи процесса учета труда и заработной платы.
Рассмотрим ограничения целостности.
Ограничение целостности связи
означает, что для существования объекта в отношении S1 необходимо, чтобы он был
связан с объектом в отношении S2. Например, при приеме на работу каждого из работающих
он должен быть зачислен в какой-то отдел. Если для каждой должности установлена
определенная ставка оклада, то значение поля «оклад» в файле «Сотрудники» не
должно выходить за пределы этой ставки, которая зафиксирована в файле
«Должности».
) Запрет на обновление.Запрет на
обновление заключается в том, что Регистрационный № документа, табельный №
сотрудника не могут изменяться потому, что может нарушиться целостность.
) Функциональные зависимости.
Сотрудник → заработная плата
(Сотрудник функционально определяет заработную плату)
Подразделение → рабочее время
(Подразделение функционально определяет рабочее время)
Сотрудник → документ
(Сотрудник функционально определяет документ)
Подразделение → Заработная
плата (Подразделение функционально определяет заработная плата).
3. Разработка технологии и
алгоритмов решения задачи
.1 Проектирование технологического
процесса решения задачи
Схема технологического процесса -
это основной документ. Он разрабатывается на основе постановки задачи и
информационной модели. В нем описаны технические средства, технология, СУБД,
процедуры подготовки исходных данных, вид и способы выдачи результирующей
информации.
Схема технологического процесса по
учету труда и заработной платы представлена на рис. 1 и состоит из следующих
элементов:
Сбор и регистрация первичных данных
Первичный входной документ (личная
карточка работника, табель учета рабочего времени)
Ввод данных в ЭВМ
Контроль входных данных
Контроль введенных данных
Выполнение вычислений на ЭВМ
Вывод выходных документов на монитор
Контроль выходных документов
Вывод выходных документов на печать
Первичное структурное подразделение
(бухгалтерия)
Схема технологического процесса
представлена на рис. 1
Рис 1 Схема технологического
процесса
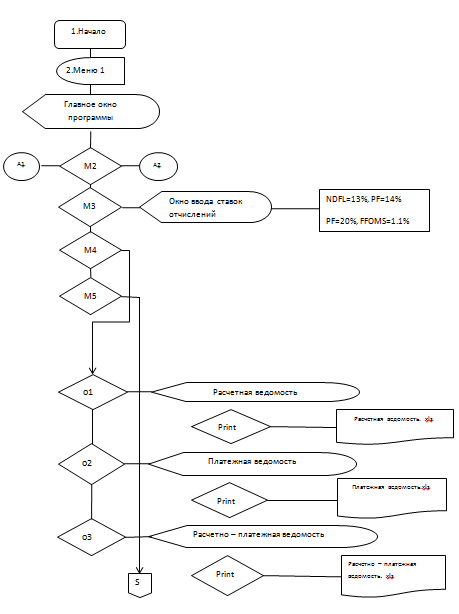
.2 Схема диалога пользователя с
автоматизированной системой
Схема диалога пользователя с
автоматизированной системой - это схема, отображающая пользовательское меню
разрабатываемой программы. Программа содержит 4 меню, одно главное и три
функциональных подменю. Схема диалога пользователя с меню представлена на рис.
2.
|
Меню 1
|
|
Ввод исходных данных
|
Ставка отчислений
|
Отчеты
|
Справка
|
Выход
|
|
Меню 2
|
|
|
Личная карточка работника Табель учета рабочего времени
|
|
|
Меню 3
|
|
|
НДФЛ 13% ПФ 14% раб. 1967г. р. и моложе ПФ 20% раб. старше
1967г. р., ФФОМС 1,1% ФСС 2,9% ТФОМС 2%
|
|
|
Меню 4
|
|
Расчетная ведомость Платежная ведомость Расчетно - платежная
ведомость
|
|
|
|
|
Меню 5
|
|
Справка О программе
|
Рис.2 Схема диалога пользователя с
автоматизированной системой
.3 Алгоритм решения задачи
Алгоритм решения задачи - это
процедура описания упорядоченных расчетных показателей, выполняемых программой
и способов их вычислений. Этот алгоритм представлен в таб. 1.7
Таб. 1.7. Алгоритм решения задачи
|
Наименование показателя
|
Условное обозначение
|
Способ расчета
|
|
Начислено, руб.
|
Nachis_RUB
|
Nachis_RUB=Tarif_Stavka * Otrab_Dney
|
|
Удержано и зачтено, руб.
|
Udergano_I_Zach_RUB
|
Udergano_I_Zach_RUB= (Nachis_RUB * Stavka_Otchis %) / 100%
|
|
Ставка отчислений, %
|
Stavka_Otchis,%
|
|
3.4 Блок-схема
информационный учет труд
Для наглядного представления
алгоритма работы программы в ходе разработки программного продукта используют
блок-схему. Блок-схема представляет собой наглядный способ описания алгоритмов
(программ). Единица действия (оператор) изображается в блок-схеме
многоугольником или овалом («блоком»), внутри которого на неформальном языке,
близком по стилю к естественному или какому-либо алгоритмическому языку,
описывается содержание действия.
Начало и конец программы изображены
овалами, операторы присваивания - прямоугольниками, логические блоки
(проверяющие истинность условия, записанного в блоке) изображаются ромбами,
вывод данных на экран изображается фигурой называемой «дисплей».
Операторы ввода и вывода
изображаются трапециями. Из блока, имеющего вид овала, прямоугольника, трапеции
и шестиугольника, исходит стрелка, ведущая к преемнику, т. е. к следующему по
выполнению блоку.
Из блока, имеющего вид ромба,
исходят две стрелки - одна с отметкой «да» (она определяет преемника в случае
истинности условия), другая - с отметкой «нет» (эта стрелка определяет
преемника в случае ложности условия). Таким образом, стрелки изображают передачи
управления.
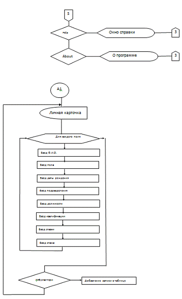
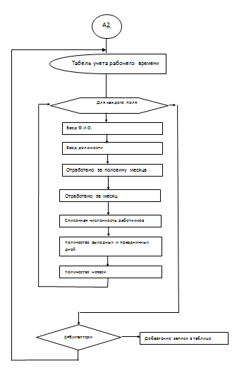
Блок-схема разработанного нами
программного комплекса представлена в приложении (см. приложение 5).
4. Разработка диалогового приложения
.1 Текст программы
Текст программы - это программный
код, содержащийся в программе, необходимый для ее функционирования, выполнения
всеми объектами своих функций и действий. Программный код программы представлен
в приложении.
.2 Выходные документы
Выходные документы - это документы,
формируемые в результате обработки первичной документации. В данной программе
выходными являются следующие документы:
Расчетная ведомость (см. Приложение
3);
Платежная ведомость (см. Приложение
4);
Расчетно-платежная ведомость.
.3 Инструкция конечного пользователя
Чтобы запустить программу необходимо
два раза щелкнуть на значке программы «Учет труда и заработной платы». После
этого осуществляется вход главное меню, состоящее из соответствующих
ниспадающих подпунктов меню. Помимо этого в главном меню и в каждом подменю
имеются кнопки работы с программой, расположенные в правом верхнем углу:
свернуть, развернуть, закрыть. Подпунктами ниспадающего меню являются:
Ввод исходных данных;
Ставка отчислений;
Отчеты;
Справка;
Выход
В свою очередь при выборе любого из
вышеперечисленных пунктов главного меню появляется ниспадающий список меню
второго уровня:
Ввод исходных данных:
Личная карточка работника;
Табель учета рабочего времени.
Ставка отчислений:
НДФЛ 13%;
ПФ 14% раб. 1967г. р. и моложе;
ПФ 20% раб. старше 1967г. р.,
ФФОМС 1,1%;
ФСС 2,9%;
ТФОМС 2%.
Отчеты:
Расчетная ведомость;
Платежная ведомость;
Расчетно - платежная ведомость.
Справка:
О программе;
Справка.
Данная программа предназначена для
ведения учета труда и заработной платы и выдачи необходимых отчетов на малых
предприятиях.
Приложение 1
Форма № Т-2 "Личная карточка
работника"
Приложение 2
Форма.№Т-12 «Табель учета рабочего
времени»
Приложение 3
ФОРМА № Т-51»Расчетная ведомость»
Форма Т-53 «Платежная ведомость»
Приложение 4
|
|
Код
|
|
Форма по ОКУД
|
0301011
|
|
по ОКПО
|
|
|
(наименование организации)
|
|
|
|
(структурное подразделение)
|
Корреспондирующий счет
|
|
|
|
|
|
|
В кассу для оплаты в срок
|
с «
|
|
»
|
|
г. по «
|
|
»
|
|
20
|
|
г.
|
|
руб.
|
|
коп.
|
(
|
|
руб.
|
|
коп.)
|
|
Руководитель организации
|
|
|
|
|
|
|
|
(должность)
|
|
(личная подпись)
|
|
(расшифровка подписи)
|
|
|
Главный бухгалтер
|
|
|
|
|
|
(личная подпись)
|
|
(расшифровка подписи)
|
|
|
«
|
|
»
|
|
20
|
|
г.
|
|
|
ПЛАТЕЖНАЯ ВЕДОМОСТЬ
|
Номер документа
|
Дата составления
|
|
Расчетный период
|
|
|
|
|
|
с
|
по
|
|
|
|
|
|
|
|
|
|
|
|
|
|
|
|
|
|
|
|
|
|
|
|
|
|
|
|
|
|
|
|
|
|
|
|
|
|
|
|
|
|
|
|
|
|
Номер по порядку
|
Табельный номер
|
Фамилия, инициалы
|
Сумма, руб.
|
Подпись в получении денег (запись о депонировании суммы)
|
Примечание
|
|
1
|
2
|
3
|
4
|
5
|
6
|
|
|
|
|
|
|
|
|
|
|
|
|
|
|
|
|
|
|
|
|
|
|
|
|
|
|
|
|
|
|
|
|
|
|
|
|
|
|
|
|
|
|
|
|
|
|
|
|
|
|
|
|
|
|
|
|
|
|
|
|
|
|
|
|
|
|
|
|
|
|
|
|
|
|
|
|
|
|
|
|
|
|
|
|
|
|
|
|
|
|
|
|
|
|
|
|
|
|
|
|
|
|
|
|
|
|
|
|
|
|
|
|
|
|
|
|
|
|
|
|
|
|
|
|
|
|
|
|
|
|
|
|
|
|
|
|
|
|
|
|
|
|
|
|
|
|
|
|
|
|
|
|
|
|
|
|
|
|
|
|
|
|
|
|
|
|
|
|
|
|
Количество листов
|
|
По настоящей платежной ведомости
выплачена сумма
(прописью)
(цифрами)
и депонирована сумма
(прописью)
(цифрами)
|
Выплату произвел
|
|
|
|
|
|
|
(должность)
|
|
(личная подпись)
|
|
(расшифровка подписи)
|
|
Расходный кассовый ордер №
|
|
от «
|
|
»
|
|
20
|
|
г.
|
|
|
|
|
|
|
|
|
|
|
|
|
|
|
|
|
Проверил бухгалтер
|
|
|
|
|
(личная подпись)
|
|
(расшифровка подписи)
|
|
«
|
|
»
|
|
20
|
|
г.
|
|
|
|
|
|
|
|
|
|
|
|
|
Приложение 5
Раз