Автоматизированное рабочее место оператора тестирования устройств телемеханики

  • Вид работы:
    Дипломная (ВКР)
  • Предмет:
    Информационное обеспечение, программирование
  • Язык:
    Русский
    ,
    Формат файла:
    MS Word
    2,35 Мб
  • Опубликовано:
    2013-01-22
Вы можете узнать стоимость помощи в написании студенческой работы.
Помощь в написании работы, которую точно примут!

Автоматизированное рабочее место оператора тестирования устройств телемеханики

Содержание

Введение

1. Исследовательский раздел

.1 Анализ существующих методов

1.2 Обоснование выбора программно-технических средств

.3 Техническое задание

.3.1 Введение

.3.2 Основание для разработки

.3.3 Назначение разработки

.3.4 Требования к программе

.3.5 Надежность программы и состав технических средств

.3.6 Требования к программной документации

. Специальный раздел

.1 Разработка структурной схемы программы

.2 Разработка алгоритмического обеспечения

.3 Разработка программного обеспечения

.4 Разработка интерфейса пользователя

.5 Разработка инструкции пользователя

. Технологический раздел

.1 Технология разработки программных модулей

.2 Технология разработки интерфейса пользователя

. Раздел «Безопасность жизнедеятельности»

.1 Анализ опасных факторов

.2 Разработка мероприятий обеспечивающих снижение опасных факторов

.3 Экологическая оценка

. Экономический раздел

.1 Планирование разработки программы с использованием различных методов

.2 Расчет технико-экономических показателей и экономической эффективности проекта

.3 Построение оптимизированного сетевого графика

Заключение

Список использованных источников

Введение

В настоящее время стремительно расширяется транспортная сеть города Москва. В частности из государственного бюджета выделяются значительные средства на строительство московского метрополитена. До 2025 года запланировано строительство более 60 новых станций и реконструкция уже существующих. В связи с этим возникает потребность в большом количестве оборудования телемеханики для обеспечения управлением различными объектами московского метрополитена.

Я работаю в компании, которая занимается производством оборудования телемаханики. До недавнего времени заказов на производство оборудования было не так много как в нынешнее время, к тому же сроки сдачи значительно сократились. Так как наиболее длительным и ответственным этапом производства является тестирование готового оборудования, то руководством компании было принято решение о модернизации рабочего места наладчика для сокращения сроков проверки и передачи готовых изделий заказчику.

Целью дипломного проекта стала разработка и создание программно-аппаратного комплекса предназначенного для быстрой и качественной проверки релейных стативов телемаханики являющихся важным и наиболее востребованным изделием, играющим важную роль в управлении различными рабочими процессами систем метрополитена.

1. Исследовательский раздел

Целью данного дипломного проекта является разработка программно-аппаратного комплекса АРМ оператора тестирования телемеханических систем.

В данном разделе необходимо исследовать существующие методы, применяемые для тестирования устройств телемеханики. Проанализировать их недостатки и представить достоинства создаваемой системы.

.1      Анализ существующих методов

Устройство телемеханики представляет собой готовое изделие, включающее в себя металлическую панель с расположенными на ней блоками реле, соединительными проводами, собранными в специальный жгут для более компактного расположения и клемниками, служащими для подключения внешних линий. Типовой релейный статив представлен на рисунке 1.1

Рисунок 1.1 - релейный статив телеуправления

Тестирование изделий такого типа заключается в последовательном включении каждого блока реле и проверки замыкания пар контактов в соответствии со схемой монтажа.

Так как до недавнего времени объём заказов не превышал нескольких изделий в год, применялся метод ручной проверки. В данном методе можно выделить следующие этапы:

–       включение блока реле путем подачи напряжения на контакты клемника согласно монтажной схеме.

–       поиск по монтажной схеме номеров контактов в клемнике, которые соответствуют замкнутым парам контактов проверяемого реле.

–       включение на контакты клемника тестера со звуковым сигналом для проверки замыкания контактов.

Данные операции повторяются для каждого отдельного реле, количество которых может варьироваться от 40 до 250 штук. Становится ясно, что проверка данным способом заключает в себе определенные недостатки:

–       на проверку одного изделия затрачивается огромное количество времени.

–       во время проверки тестировщиком могут быть допущены дополнительные ошибки.

Разрабатываемая система. В сравнении с вышеописанным методом тестирования устройств телемеханики разрабатываемый программно аппаратный комплекс станет незаменимым инструментом, обеспечивающим удобство, простоту использования и безотказность, а так же высокую скорость выполнения работ по тестированию и наладке устройств телемеханики, так как в состав устройства входит микроконтроллер, обеспечивающий высокую производительность и требуемую скорость обмена информацией между аппаратной и программной частью комплекса.

Техническая реализация АРМ тестировщика включает в себя:

-       микроконтроллер Atmega 16 (1 штука);

-       преобразователь USB-UART (1 штука);

-       транзисторные ключи (16 штук);

-       блок питания постоянного тока с выходом на два напряжения 24 и 5 вольт (1 штука);

-       специальные вилки для клемников (2 штуки);

-       персональный компьютер со специализированным программным обеспечением;

Схема технической реализация АРМ тестировщика устройств телемеханики приведена на рисунке 1.2.

Рисунок 1.2 - Схема технической реализация АРМ тестировщика устройств телемеханики

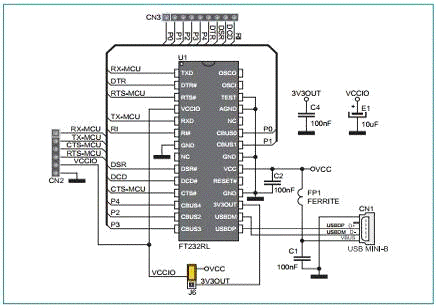
На рисунке 1.3 приведена схема аппаратной реализации преобразователя USB-UART.

Рисунок 1.3 - Схема аппаратной реализации преобразователя USB-UART

Обмен информацией между устройством и персональным компьютером осуществляется через интерфейс USB-UART. Клиентская часть программы установленная на персональном компьютере в зависимости от выбранного оператором (тестировщиком) режима работы формирует запрос для контроллера Atmega. Контроллер, приняв запрос, расшифровывает его и выполняет записанную в его память микропрограмму в соответствии с полученными в запросе инструкциями.

Сам запрос представляет собой код в виде символьных значений. Первая цифра в коде расшифровывается как режим проверки, полный или выборочный, вторая цифра определяет тип проверки, т.е. проверка целостности обмоток реле или их последовательное включение, а третье цифровое значение отвечает за задание интервала включения обмоток. Последнее значение представляет собой массив где хранятся номера элементов выбранных для проверки.

Схематично код запроса представлен на рисунке 1.4

Рисунок 1.4 - Схематичное представление кода запроса

1.2    Обоснование выбора программно-технических средств

Для реализации клиентской части программного продукта был выбран объектно - ориентированный язык Delphi и среда программирования Borland Delphi 7, так как она предоставляет наиболее широкие возможности для программирования приложений ОС Windows.- это продукт Borland International для быстрого создания приложений. Высокопроизводительный инструмент визуального построения приложений включает в себя настоящий компилятор кода и предоставляет средства визуального программирования, несколько похожие на те, что можно обнаружить в Microsoft Visual Basic или в других инструментах визуального проектирования. В основе Delphi лежит язык Object Pascal, который является расширением объектно-ориентированного языка Pascal. В Delphi также входит библиотека визуальных компонентов и большое количество инструментов, необходимых для того, чтобы чувствовать себя совершенно уверенным при профессиональной разработке программ для Windows-среды.

Процесс создания интерфейса будущей программы заключается в простом перемещении необходимых визуальных компонентов в окно формы . Поэтому RAD-среды еще называют визуальными средами разработки, какими мы видим рабочие и диалоговые окна программы при проектировании, такими они и будут, когда программа заработает.

Преимущества Delphi по сравнению с аналогичными программными продуктами, согласно [2]:

-       быстрота разработки приложения;

-       удобная отладка;

-       высокая производительность разработанного приложения;

-       низкие требования разработанного приложения к ресурсам компьютера;

-       наращиваемость за счет встраивания новых компонент и инструментов в среду Delphi;

-       возможность разработки новых компонент и инструментов

собственными средствами Delphi (существующие компоненты и инструменты доступны в исходных кодах);

-       удачная проработка иерархии объектов;

-       легкое сопровождение продукта в дальнейшем.

Для того, чтобы обосновать, почему наш выбор остановился на Delphi, достаточно просто перечислить некоторые неудобства других языков:

-       инициализация. Нужно регистрировать класс окна, цикл обработки сообщений, создавать оконную функцию и прочее, а также быть системным программистом (частично). На Delphi системное программирование уже встроено и инициализация работает по умолчанию, поэтому программист главный упор делает на своих алгоритмах, а не на организации вспомогательных работ;

-       сложность языка (несмотря на компактность кода). Возникают сложности в его восприятии;

-       чувствительность к регистру символов, т.е. переменная A и переменная a это разные переменные;

-       классы. Объекты могут располагаться в любой памяти (статическая, стек, динамическая). В Delphi классы (объекты) могут располагаться только в динамической памяти. Это добавляет безопасности программирования.

Система программирования Delphi рассчитана на программирование различных приложений и предоставляет большое количество компонентов для этого. К тому же работодателей интересует, прежде всего, скорость и качество создания программ, а эти характеристики может обеспечить только среда визуального проектирования, способная взять на себя значительные объемы рутинной работы по подготовке приложений, а также согласовать деятельность группы постановщиков, кодировщиков, тестеров и технических писателей. Возможности Delphi полностью отвечают подобным требованиям и подходят для создания систем любой сложности [2].

Для написания программы микроконтроллера был выбран язык программирования Си и среда разработки CodeVisionAVR.является коммерческим программным обеспечением. Существует бесплатная ознакомительная версия с ограничением ряда возможностей, в частности, размер программного кода ограничен 4-мя килобайтами и не включён ряд библиотек.включает в себя следующие компоненты:

-       компилятор Си-подобного языка для AVR;

-       компилятор языка ассемблер для AVR;

-       генератор начального кода программы, позволяющего произвести инициализацию периферийных устройств;

-       модуль взаимодействия с отладочной платой STK-500;

-       модуль взаимодействия с программатором;

-       редактор исходного кода с подсветкой синтаксиса;

-       терминал.

Выходными файлами CodeVisionAVR являются:

-       HEX, BIN или ROM-файл для загрузки в микроконтроллер посредством программатора;

-       COFF - файл, содержащий информацию для отладчика;

-       OBJ - файл;

В нашем случае применяется бесплатная версия CodeVisionAVR, так как её возможностей с запасом хватает для реализации поставленных задач [1].

Для функционирования программы необходима операционная система. В данном случае была выбрана операционная система Windows XP фирмы Microsoft, потому что Windows предоставляет пользователям оболочку графического интерфейса (GUI), которая обеспечивает стандартную среду пользователя и программиста. (GUI) предлагает более сложное и дружелюбное окружение пользователя, чем командно-управляемый интерфейс DOS. Работа в Windows основана на интуитивно понятных принципах. Вам легко переключиться с задачи на задачу и осуществлять обмен информацией между ними. Однако разработчики приложений традиционно сталкиваются с трудностями программирования, поскольку организация среды Windows является чрезвычайно сложной. Рассмотрев все аспекты требуемой системы, а также учитывая технические требования системы - было разработано техническое задание на разработку данного программного продукта.

.3     
Техническое задание

.3.1 Введение

Под автоматизированным рабочим местом (АРМ) наладчика систем телемеханики следует понимать программно аппаратный комплекс, разработанный для автоматизации работ по наладке оборудования. Предполагается, что использовать данную систему будет лицо ответственное за проведение работ по тестированию и наладке устройств телемеханики.

.3.2 Основание для разработки

Основанием для разработки является “Задание на дипломный проект”, утвержденное приказом ректора №1-52/178 от 10 сентября 2012 года.

.3.3 Назначение разработки

Программа предназначена, в первую очередь для того, чтобы максимально рационализировать рабочее время наладчика, избавив его от необходимости выполнения однотипных действий, т.е. автоматизировать простейшие задачи для скорейшего их выполнения, и снизить до минимума возможность ошибки тестировщика при выполнении тех же работ вручную. Данный комплекс мероприятий должен положительно сказаться на общей производительности труда при меньших затратах сил на выполнение работ по тестированию систем телемеханики, а также свести к минимуму возможные ошибки которые могут быть допущены при проведении этих же работ в режиме ручного труда.

Клиентская часть программы выполнена в среде разработки программного обеспечения Borland Delphi 7. Для создания специальной программы которая впоследствии будет загружена в память микроконтроллера было принято решение использовать программный продукт CodeVision.

1.3.4 Требования к программе

Требуется разработать программу, которая выполняет автоматизированную проверку цепей изделия в соответствии с заданным режимом работы:

-       задание интервала включения реле по цепи;

-       полная или выборочная проверка;

-       задание режима проверки: тестирование целостности обмоток или включение.

Программа должна включать несколько режимов работы, каждый из которых будет содержать в себе некоторый набор функций, а также режим диагностики. Кроме того программа должна иметь возможность сохранять результаты работы в специальный протокол с указанием времени и даты проведения работы. Работа оператора с программой осуществляется с персонального компьютера (ноутбука или нетбука).

.3.5 Надежность программы и состав технических средств

Надежность должна обеспечиваться организационными и аппаратными средствами. Данные должны контролироваться средствами программного обеспечения. Система должна работать на IBM-совместимых ПК (ноутбуках или нетбуках). Для обеспечения требуемых характеристик использовать следующую конфигурацию:

-       процессор - CPU Intel с тактовой частотой не менее 1600 МГц или аналогичный процессор семейства AMD;

-       оперативная память не менее 512 Мb;

-       жёсткий диск HDD не менее 16.0 Gb;

-       дисплей не менее 9";

-       не менее одного свободного порта USB;

-       источник бесперебойного питания (для стационарного компьютера).

1.3.6 Требования к программной документации

Разрабатываемые программные модули должны быть самодокументированы, т.е. тексты программ должны содержать все необходимые комментарии.

К программе должна прилагаться инструкция. Сама программа должна включать подсказки пользователю, а так же иметь возможность сохранять результаты в протокол с указанием даты и времени проведения работ.

2. Специальный раздел

В данном разделе описан процесс разработки программы, начиная с проектирования структуры блоков и алгоритмов функционирования и заканчивая созданием просто эргономичного интерфейса пользователя; также, к программе написана подробная инструкция по эксплуатации. В этом разделе, также представлены основные принципы взаимодействия клиентской программы и программы располагающейся в памяти микроконтроллера.

.1 Разработка структурной схемы программы

На основе анализа структуры АРМ тестировщика и его функций была разработана структура связей программы микроконтроллера и клиентской программы, а также определены форматы входных и выходных параметров, фигурирующие в процессе работы программ.

Структурная схема взаимодействия программ представлена на рисунке 2.1.

Как видно из рисунка, программа состоит из двух частей.

Первая располагается на персональном компьютере оператора-тестировщика и представляет собой интерфейс взаимодействия оператора с аппаратной частью комплекса. Посредством данного интерфейса оператор-тестировщик имеет возможность задавать интересующий его режим работы и получать информацию о состоянии проверки при этом, не вдаваясь в подробности работы самого комплекса.

Вторая часть представляет собой программу, записанную в память микроконтроллера и выполняющую операции тестирования в соответствии заданному алгоритму с учетом входных переменных, заданных оператором. В ходе выполнения операций тестирования, микропрограмма формирует пакет с информацией о статусе проверки и по окончании тестирования отправляет эту информацию клиентской части программы, где полученная информация визуализируется и отображается на экране ПК.

Рисунок 2.1 - Структурная схема взаимодействия модулей

Интерфейсная часть представляет собой программу, написанную на языке программирования Delphi. Данная программа по выбранным пользователем параметрам формирует запрос, содержащий инструкции для работы программы микроконтроллера, а также визуализирует информацию, полученную от микроконтроллера. Кроме того программа может сохранять результаты проверки в журнал и отображать результаты прошлых проверок по запросу пользователя.

Программа микроконтроллера представляет собой заранее откомпилированный код, написанный на языке программирования Си. После компиляции программа при помощи специального устройства программатора записывается в память микроконтроллера.

Микроконтроллер. В данной работе было решено использовать микроконтроллер Atmega 16. Этот микроконтроллер обладает объемом памяти достаточным для хранения написанной мной программы. Параметры быстродействия удовлетворяют требованиям, предъявляемым к быстродействию программы. Кроме того в будущем возможно дополнение комплекса новыми функциями, количество дополнительных выходных каналов микроконтроллера и его большой объём памяти позволяют это реализовать без особых проблем.

Модуль управления катушками и приёма сигналов замыкания контактных групп. Модуль выполнен на основе дешифратора К155ИД3 и транзисторов КТ 814В и КТ815В. Стоит отметить, что транзисторы КТ815В выступают в роли ключей, а КТ814В в роли инверторов, так как активным выходным уровнем сигнала у дешифратора является логический 0.

.2 Разработка алгоритмического обеспечения программы

Перед началом разработки приложения мы должны иметь некоторые представления о том, для чего оно предназначено. Стоит затратить некоторое время на составление алгоритмов функционирования обеих программ.

Алгоритм - точный набор инструкций, описывающих порядок действий исполнителя для достижения результата решения задачи за конечное время.

Алгоритм интерфейсной (клиентской) части.

Схема алгоритма работы модуля интерфейсной части приведена на рисунке 2.2.

Рассмотрим алгоритм более подробно:

-       выбирается режим проверки - полная или выборочная. Изменяется соответствующая переменная. Если был выбран режим выборочной проверки, то записываются номера выбранных блоков;

-       выбирается тип проверки - тестирование целостности обмоток или включение. Изменяется соответствующая переменная;

-       задаём интервал временной задержки включения обмоток. Изменяется соответствующая переменная;

Рисунок 2.2 - Схема алгоритма работы интерфейсной части

-       формируется запрос для программы микроконтроллера и записывается в буфер передачи. Запрос отсылается. Далее программа ожидает, пока отработает программа микроконтроллера и вышлет ответный пакет данных;

-       значение счетчика цикла выставляется в единицу;

-       расшифровывается полученный пакет данных. Имеем длиной 16 двоичных символов. Проверяем первый символ строки. Если значение равно 1, то блок исправен. Если значение равно 0, то блок неисправен. Значком соответствующим результату проверки помечается блок под номером соответствующим текущему значению счетчика цикла;

-       значение счетчика цикла увеличивается на единицу и если оно не превышает значения 16 то цикл повторяется. Если значение счетчика больше 16, то вся посылка расшифрована. Данные о проверке записываются в журнал. Проверка закончена можно начинать следующую.

Алгоритм работы программы микроконтроллера.

Программа микроконтроллера находится в памяти микроконтроллера Atmega 16 и запускается при подаче питания на соответствующие входы питания микросхемы контроллера. Далее программа сразу выполняет действия в соответствии с алгоритмом или ожидает какого-либо событие извне.

Схема алгоритма приведена на рисунке 2.3.

Рассмотрим алгоритм более подробно:

-       после подачи питания на микроконтроллер программа начинает ожидание появления посылки в буфере приёма. Как только посылка получена, начинается её расшифровка;

-       если тестировщик выбрал режим полной проверки, то для работы берется исходный массив, который заранее прописан в коде и появляется в момент инициализации программы. Если же пользователь выбрал режим выборочной проверки, то создается новый массив из элементов массива посылки;

Рисунок 2.3 - Схема работы алгоритма программы микроконтроллера

-       если в посылке указан режим «включение обмоток», то далее начинается вычисление интервала временной задержки. Если же был указан режим «тестирование целостности», то в этом случае следует переключить аппаратную часть на выдачу пониженного тока в цепь обмоток. Далее вычисляется интервал временной задержки;

-       вычисление интервала временной задержки между включениями обмоток вычисляется путём умножения коэффициента временной задержки из посылки на 500, и получаем значение в миллисекундах;

-       значение счетчика цикла выставляется в единицу и начинается цикличная проверка блоков реле;

-       если элемент массива равен 1 то проверка текущий элемент выбран для проверки. Если же 0 - то происходит увеличение счетчика цикла на единицу, сравнение счетчика с условием и дальнейшая работа программы по алгоритму

-       на выходы канала «D» микроконтроллера выставляется двоичное значение номера текущего блока проверки;

-       происходит ожидание на входе канала «С» данных и как только данные получены, они добавляются к посылке;

-       текущее значение счетчика цикла увеличивается на единицу;

-       значение счетчика цикла сравнивается с условием окончания цикла. Если значение счетчика меньше или равно условию, то работа цикла продолжается с момента выставления на выход канала «D» двоичного значения. Если значение счетчика превышает условие, то посылка, сформированная в ходе работы цикла, записывается в буфер передачи, и далее с ней будет работать интерфейсная часть программы на компьютере тестировщика. Здесь можно увидеть, что программа микроконтроллера не завершает работу и после записи посылки в буфер передачи начинает свою работу с самого начала. Завершение работы программы происходит при отключении питания микроконтроллера.

2.3 Разработка программного обеспечения

Программное обеспечение разрабатывалось на языках Delphi и C. Программное обеспечение, отвечающее за интерфейсную часть, в основном сосредоточено в процедурах, которые представляют собой реакции на определенные события, такие как нажатие кнопки, создание или закрытие формы [3]. Специальное программное обеспечение расположено в памяти микроконтроллера и представляет собой монолитный программный модуль не разбитый на процедуры.

Инициализация интерфейса между ПК и микроконтроллером. Взаимодействие микроконтроллера с ПК осуществляется через виртуальный COM порт. Для того чтобы этот порт появился в системе и его можно было бы использовать необходимо установить специальный драйвер, который как правило поставляется в комплекте с тем или иным адаптером USB-UART. Драйвер содержит все необходимые функции для обмена данными с устройствами, подключенными по сети UART. Таким образом, обращение к адаптеру будет осуществляться как к обычному COM порту известными способами.

Выбор режима проверки. Режим проверки определяет, какое количество блоков будет протестировано. Выбор осуществляется с помощью элементов RadioButton. При выборе режима полной проверки в запрос будет записана соответствующая информация и программа микроконтроллера будет знать о необходимости проведения полной проверки. При выборе этого режима элементы CheckBox, отвечающие за выбор конкретного блока для проверки не доступны. Для удобства работы с элементами CheckBox они были помещены в контейнер GroupBox. Во многих случаях это позволило уменьшить количество программного кода и повысить наглядность программы. Реализацию этой процедуры можно увидеть ниже:TForm1.RadioButton1Click (Sender: TObject);radiobutton1.checked=true then // проверка выбранного режима.Visible:=false; // скрытие элементов выбора_p.R:=0; // запись состояния в посылку;

При выборе режима выборочной проверки станут доступными элементы CheckBox, с помощью которых пользователь может отметить, какие именно блоки будут проверяться. В запрос в данном случае в посылку запишется о том, что необходима именно выборочная проверка. Код процедуры выборочной проверки представлен ниже:TForm1.RadioButton1Click (Sender: TObject);radiobutton1.checked=true then // номер выбранного элемента radiobutton.Visible:=true; // отобразить элементы выбора номеров блоков_p.R:=1; // запись состояния в посылку;

Информация о номерах выбранных для проверки элементов формируется с помощью нескольких небольших процедур, каждая из которых срабатывает при нажатии на один из элементов CheckBox. Когда элемент CheckBox отмечается галочкой, в массив посылки записывается единица, причем записывается она под номером элемента соответствующим номеру элемента CheckBox и, соответственно, номеру выбранного для проверки элемента. Если галочка снята, то вместо единицы записывается ноль. Код процедуры записи номера выбранного элемента представлен ниже:TForm1.CheckBox1Click (Sender: TObject);CheckBox1.Checked=true then // проверка выбранного элемента_p.A[1]:=1 // запись в посылку выбранного элемента_p.A[1]:=0; // удаление элемента из посылки;

Тип проверки. Для выбора типа проверки используется элемент RadioGroup. С помощью свойства ItemIndex, отвечающего за номер выбранного элемента, определяется тип проверки, который выберет пользователь. При выборе полной проверки в соответствующее поле посылки для программы микроконтроллера запишется значение 0, а при выборе тестирования целостности обмоток - 1. Реализация процедуры выбора типа проверки представлена ниже:

procedure TForm1.RadioGroup1Click (Sender: TObject);radiogroup1.itemindex=0 then // номер выбранного элемента radiogroup_p.T:=0 // включение обмоток_p.T:=1;// проверка целостности обмоток;

Временной интервал включения реле определяется посредством перемещения ползунка элемента TrackBar. За номер позиции ползунка отвечает свойство Position. При перемещении ползунка, в поле посылки, отвечающее за значение интервала временной задержки, записывается текущее значение свойства Position. Оно имеет тип Integer и не требует дополнительных преобразований типов для использования в вычислениях. Код процедуры задания временного интервала представлен ниже:TForm1.TB1Change(Sender: TObject);_P.Vr:= TB1.Position; // задание интервала временной задержки;

Процедура запуска проверки. Данная процедура работает при нажатии на кнопку «Пуск» расположенную на форме в нижнем левом углу. Процедура производит отправку посылки программе микроконтроллера и после приема ответной посылки визуализирует полученные данные для пользователя. Процесс визуализации состоит в отображении значка состояния проверяемых элементов и отображении в поле элемента Memo символьной информации, которая впоследствии будет сохранена в протокол проверки. Фрагмент кода процедуры отвечающий за визуализацию представлен ниже:Buf_PP[1/8] = 1 then begin // проверка состояния элемента.Visible:=True; // отображение визуализации.Brush.Color:=clgreen; // отобразить исправность[1]:=1; endbegin.Visible:=True;.Brush.Color:=clred; // отобразить неисправность[1]:=0; end;Buf_PP[2/8] = 1 then begin.Visible:=True;.Brush.Color:=clgreen;[2]:=1; endbegin.Visible:=True;.Brush.Color:=clred;[2]:=0; end;Buf_PP[3/8] = 1 then begin.Visible:=True;.Brush.Color:=clgreen;[3]:=1; endbegin.Visible:=True;.Brush.Color:=clred;[3]:=0; end;

.4 Разработка интерфейса пользователя

При разработке интерфейса пользователя учитывались графические возможности библиотеки компонентов среды разработки, эргономика пользовательского интерфейса и пожелания пользователей системы [4].

При запуске программы появляется рабочее окно программы предназначенное для работы с программой. Рабочее окно содержит:

-       визуальное представление проверяемых блоков;

-       элементы выбора проверяемых блоков. Могут быть видимы или скрыты в зависимости от выбранного режима проверки;

-       элементы выбора режима проверки;

-       элементы выбора типа проверки;

-       элемент выбора интервала временной задержки;

-       кнопка «Пуск», отвечающая за начало проверки;

-       элемент для отображения текстовой информации, используемый для просмотра статуса проверки;

-       кнопка «Вывести протокол проверки», которая выводит в окно просмотра статуса проверки один из сохранённых ранее протоколов проверки;

-       кнопка «Сохранить проверку», которая позволяет сохранить статус текущей проверки в файл;

-       отображение даты и времени;

Вид рабочего окна программы представлен на рисунке 2.4.

Рисунок 2.10 - Рабочее окно программы

Для создания хорошего эргономичного интерфейса использовалась палитра стандартных компонентов Delphi. Для отображения элементов в стилистике Windows XP был использован элемент XPManifest.

.5 Разработка инструкции пользователя

После запуска программы появится окно программы, где пользователю будут доступны несколько настроек режимов тестирования, запуск тестирования, возможность просмотреть тестирование совершенное ранее или сохранить результаты только что проведенного тестирования.

Сверху в окне для лучшей наглядности отображаются в ряд визуальные представления объектов тестирования. Ниже слева можно выбрать «Режим проверки»:

-       полная проверка предоставляет возможность проверить все объекты;

-       выборочная проверка предоставляет возможность выбора номеров объектов, которые будут протестированы. Выбор осуществляется путём установки метки «Галочка» под интересующим объектом;

Под выбором режима проверки располагаются элементы позволяющие выбрать «Тип проверки»:

-       включение обмоток. При выборе этого типа проверки объекты, ранее выбранные пользователем при задании «Режима проверки» будут последовательно включены;

-       проверка целостности подразумевает под собой тестирование обмоток на наличие разрыва;

Далее можно выставить «Интервал временной задержки между включениями». Для этого достаточно передвинуть ползунок на необходимую цифровую отметку.

В самом низу расположена кнопка «Пуск». Нажатием на неё осуществляется запуск тестирования.

Справа от настроек режимов тестирования расположена область, предназначенная для отображения текстовой информации. По окончании тестирования в этой области будет отображен статус проведенного тестирования с указанием даты и времени проведения тестирования, списка выбранных настроек и статуса тестирования. Эту информацию можно сохранить в файл с помощью кнопки «Сохранить проверку». Кроме того в область отображения текстовой информации можно вывести данные о ранее проводимых проверках. Для этого необходимо нажать кнопку «Вывести протокол проверки» и выбрать интересующий файл из списка.

.       
Технологический раздел

В данном разделе описаны технологии разработки программных модулей и интерфейса пользователя, а также представлены некоторые особенности, которые использовались при разработке некоторых модулей.

Перед началом работы над конкретным приложением мы должны иметь некоторые представления о том, для чего оно предназначено. Стоит затратить некоторое время на составление списка всех основных задач, которые должны были бы в принципе решаться этим приложением, - включая и те, которые сегодня и не нужны, но в будущем могут встать перед нами. Под «основными» задачами имеются в виду те функции, которые должны быть представлены в графическом интерфейсе приложения.

Современные технологии позволяют создавать очень сложные приложения. Несмотря на наличие мощных средств, если мы не потратим значительных усилий на определение задач и принципов работы приложения, то впоследствии нам придется потерять значительно больше времени на всевозможные переделки. Если проект приложения недостаточно хорошо продуман, то добавление новых функций или устранение его недостатков будет связано с большими временными и финансовыми затратами. Для выполнения качественного проекта надо провести некоторые предварительные работы [5].

.1      Технология разработки программных модулей

Программа написана в среде программирования Borland Delphi 7 на языке Pascal. Среда программирования Delphi включает в себя:

–       work space - редактор кода;

–       object inspector - свойства объектов;

–       object treeview - дерево объектов;

–       панель инструментов;

–       палитра компонентов.

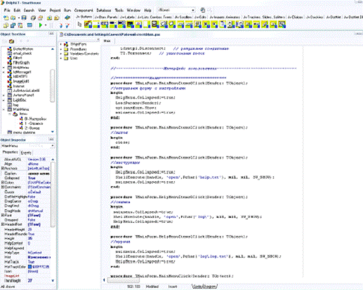
На рисунке 3.1 показан интерфейс среды разработки Delphi.

Рисунок 3.1 - Интерфейс среды разработки Delphi

Создание нового проекта

Чтобы создать новый проект необходимо:

загрузить Delphi;

в меню “File”, выбрать пункт “New”, в открывшемся окне меню выбрать

пункт “Application”;

в меню “File”, выбрать пункт “Save project as”, а в открывшемся окне

задать имя проекта (Main), нажать кнопку “Cохранить”;

в следующем окне задать имя главного модуля и нажать кнопку “Cохранить”.

нажать кнопку F9, чтобы создать .EXE файл программы.

Организация программного кода. Рассмотрим структуры языка Delphi, используемые в программном коде:

-       uses <название_модуля> - раздел подключения модулей к программе;

-       type - раздел описания типов данных;

-       var <переменная>:<тип_переменной> - раздел объявления переменных;

-       if <условие> Then <оператор> else <оператор>- условный переход. Если

условие выполняется, то выполняется набор операторов в теле конструкции then, если не выполняется, то выполняется набор операторов в теле конструкции else;

-       {$R *.dfm} - директива подключения главной формы к программе;

-       for <начальное_значение> to <конечное_значение> do <оператор> -

цикл со счетчиком. Производит циклическое выполнение определённых действий при изменении значения переменной (индекса счетчика);

while <условие> do <оператор> - цикл с предусловием. Если условие

выполняется, то цикл выполняет набор операций, записанных в теле цикла;

begin <операторы> end - тело подпрограммы (функции или процедуры);

procedure <название> (<список передаваемых параметров>), function

<название> (<список входных параметров>): <возвращаемый тип> - название подпрограммы и список параметров;

-       abs (X) - возвращает абсолютное целое значение Х (по модулю).

Тип данных определяет вид и диапазон допустимых значений, которые могут быть введены в поле, а также объем памяти, выделяющийся для этого поля. Рассмотрим типы данных, используемые в программном коде:

-       integer (smallint). Целочисленный тип данных с диапазоном значений от -32 768 до 32 767;

-       word. Целочисленный тип данных с диапазоном значений от 0 до 65535;

-       byte. Целочисленный тип данных с диапазоном значений от 0 до 255;

-       real. Действительный тип данных (числа с плавающей точкой);

-       boolean. Логический тип данных. Принимает значение истина (true) или ложь (false);

-       textfile. Файл с записями переменной длины, определяет тип файла для содержания текстовых данных;

-       string. Строковый тип данных;

-       array [<набор_значений>] of [<тип_данных>]. Одномерный массив данных одного типа (строковый, числовой) [5].

Объектно - ориентированное программирование (ООП)

ООП - парадигма программирования, в которой основными концепциями являются понятия объектов и классов. Класс - это тип, описывающий устройство объектов, а объект - сущность в адресном пространстве вычислительной системы, появляющаяся при создании экземпляра класса. В ООП существует 3 базовых понятия:

·        инкапсуляция - это свойство системы, позволяющее объединить данные

и методы, работающие с ними, в классе и скрыть детали реализации от пользователя. Существует 2 особенности:

пользователь может взаимодействовать с объектом только через этот интерфейс. Реализуется с помощью ключевого слова: public;

пользователь не может использовать закрытые данные и методы. Реализуется с помощью ключевых слов: private, protected, internal.

·        наследование - это свойство системы, позволяющее описать новый

класс на основе уже существующего с частично или полностью заимствующейся функциональностью. В программе были описаны 2 новых класса на основе класса TThread. Пример:= class (TThread)Execute; override;;

·        полиморфизм - это свойство системы использовать объекты с

одинаковым интерфейсом без информации о типе и внутренней структуре объекта. Реализуется с помощью ключевого слова: override (определяет метод, который заменяет виртуальный родительский метод класса) и overload (позволяет 2-м или более подпрограммам иметь одинаковое название).

В главном модуле заложен практически весь функционал программы. Программные модули подключаются автоматически при использовании какого - либо компонента. При создании нового проекта автоматически подключатся модули:


Не визуальные компоненты. При разработке функциональной части программы использовались не визуальные компоненты. Помещаем их на форму путем “перетаскивания” с палитры компонентов.

Вкладка System:

timer - предназначен для управления отображением времени и даты.

Вкладка Win32:

XPManifest - задает вид элементов формы в стиле Windows XP.

Отладка программы

Переход в режим отладки и возврат обратно осуществляется щелчком

мышью по пункту “Step Over” на панели инструментов во вкладке “Run” (см. рисунок 3.2).

Рисунок 3.2 - Переход в режим отладки

Отладка программы разбивается на этапы:

–       пошаговое выполнение программы;

–       расстановка в программе точек останова (нажав кнопку F5 на

определенной строке кода) и пошаговое выполнение программы в тех местах, где возникает несоответствие выполняемого алгоритма;

–       повторное пошаговое выполнении программы.

На рисунке 3.3 показано пошаговое выполнение отладки с точками останова.

Рисунок 3.3 - Пошаговая отладка с точками останова

Разработка специального программного обеспечения, предназначенного для работы на микроконтроллере осуществляется на языке программирования С (читается Си) в среде разработки CodeVisionAVR. Среда разработки CodeVisionAVR включает в себя следующие компоненты:

-       компилятор Си-подобного языка для AVR;

-       компилятор языка ассемблер для AVR;

-       генератор начального кода программы, позволяющего произвести инициализацию периферийных устройств;

-       модуль взаимодействия с отладочной платой STK-500;

-       модуль взаимодействия с программатором;

-       редактор исходного кода с подсветкой синтаксиса;

-       терминал.

Выходными файлами CodeVisionAVR являются:

-       HEX, BIN или ROM-файл для загрузки в микроконтроллер посредством программатора;

-       COFF - файл, содержащий информацию для отладчика;

-       OBJ - файл;

В нашем случае применяется бесплатная версия CodeVisionAVR, так как её возможностей с запасом хватает для реализации поставленных задач.

На рисунке 3.4 показан интерфейс среды разработки CodeVisionAVR.

Рисунок 3.4 - Интерфейс среды разработки CodeVisionAVR.

Программа микроконтроллера представляет собой единственный модуль в котором заложен весь функционал программы.

Создание нового проекта:

-       выбираем тип создаваемого файла, в нашем случае это Project;

-       на вопрос о запуске мастера настройки нового проекта соглашаемся и нажимаем кнопку Yes;

-       появиться окно выбора типа микроконтроллера. Выбираем первый пункт, потому что программа будет разрабатываться для микроконтроллера ATMega16;

-       на вкладке Chip выбираем Chip ATMega16, частоту(Clock);

-       генерируем проект и сохраняем его. Для этого следует нажать на кнопку в виде шестеренки Generate program, save and exit;

-       появится окно разработки. Можно набирать программный код и нажимать Build the project для компиляции проекта;

3.2 Технология разработки интерфейса пользователя

Интерфейс пользователя представляет собой совокупность форм, через которые можно просмотреть данные, выполнить их корректировку и изменения [4]. Для построения интерфейса пользователя используется среда разработки Delphi 7. Сначала необходимо создать форму, на которой будут размещены все необходимые элементы будущей подпрограммы. Добавление компонентов осуществляется путем «перетаскивания» элементов с палитры компонентов.

Для создания новой формы следует создать пустую форму и включить в нее нужные элементы управления, окна и другие детали оформления в режиме “конструктора”. Чтобы создать новую форму, нужно:

в меню “File”, выбрать пункт “New”, в открывшемся окне меню выбрать пункт “Application”;

в свойстве формы “Caption” задаем имя форме.

Форма в режиме “конструктора” представлена на рисунке 3.4.

Рисунок 3.5 - Главная форма программы в режиме “конструктора”

При разработке графической части программы использовались визуальные компоненты. Помещаем их на форму путем “перетаскивания” с палитры компонентов.

Вкладка Standart:

memo многострочный редактор текста. Служит для ввода и вывода текстовой информации;

checkbox представляет собой сочетание небольшого окошка, которое и визуализирует наличием или отсутствием "галочки" состояние компонента, и компонента Label - заголовка, поясняющего назначение переключателя;

radiobutton зависимый переключатель. Используется для выбора только одного из нескольких вариантов. Для этого компонент объединяется как минимум с одним или несколькими такими же компонентами в группу. Щелчок по компоненту приводит к его выделению и снятию выделения ранее выбранного компонента;

-       button командная кнопка. Используется для реализации в программе команд с помощью обработчика события OnClick этого компонента;

-       label метка. Используется для размещения коротких сообщений в виде статического текста;

Вкладка Win32:

trackbar ползунок, служащий для установки значений;

xpmanifest управляет стилем отображения элементов на форме.

Вкладка Additional:

image рисунок. Компонент для отображения изображений;

-       shape фигура. С помощью этого компонента можно вставить на Форму правильную фигуру - прямоугольник, эллипс, окружность. [6]

Событие - это реакция системы на изменение некоторых условий. Процедура обработки событий вызывается автоматически в ответ на событие. Для создания процедуры обработки события следует, прежде всего, определить событие (например, нажатие кнопки мыши или выбор из списка какого-либо значения), для которого в свойстве события задается вызов процедуры обработки. Например, реакция на нажатие кнопки “Пуск” в окне программы будет иметь следующий вид:TForm1.Button1Click(Sender: TObject);, j: byte: string;.Clear;(f,#Buf_P.R);i:=1 to 16 do(f,#Buf_P.A[i]);(f,#Buf_P.T);(f,#Buf_P.Vr);

4. Раздел «Безопасность жизнедеятельности»

.1 Анализ опасных, вредных факторов и чрезвычайных ситуаций при эксплуатации компьютерной техники

При создании программного обеспечения на разработчика, работающего на ПЭВМ, постоянно или периодически действуют следующие опасные факторы.

Анализ опасных и вредных факторов проведен в соответствии с ГОСТом 12.0.003-74* [7; 8].

Физические опасные и вредные факторы:

-       повышенная или пониженная температура воздуха рабочей зоны, вызванная климатическими условиями, приводит к усталости и ухудшению самочувствия работников;

-       в помещении, где установлены ПЭВМ и оргтехника, возникает повышенный уровень шума и вибрации, источниками которого являются источники люминесцентного освещения, кондиционеры, трансформаторы и вентиляторы в системах охлаждения ПЭВМ; электромеханические устройства: привода дисководов, CD-ROM, жесткий диск, клавиатура; периферийных устройств: принтер, сканер, плоттер, факсимильные аппараты, копировальные аппараты (ксероксы) и телефоны. Повышенный уровень шума и вибрации воздействует на органы слуха, вызывает расстройство сердечно-сосудистой и центральной нервной системы, способствует возникновению гипертонических заболеваний, вызывает утомляемость и снижает работоспособность;

-       в воздухе помещения, где установлены ПЭВМ и оргтехника, имеют место повышенное загрязнение воздуха диоксидом углерода, фенола, формальдегида, аммиака и озона, а также различные виды микроорганизмов и положительные ионы. Положительно заряженные ионы пыли и кислорода способствуют возникновению недостаточности кислорода в крови, что в первую очередь влияет работоспособность головного мозга и органов зрения;

-       в помещении, где установлены ПЭВМ и оргтехника, возникают условия повышенной температуры и пониженной относительной влажности воздуха. Эти вредные факторы в сочетании с повышенным загрязнением воздуха воздействуют на органы дыхания и сердечно - сосудистую систему;

-       помещение и рабочее место на ПЭВМ имеют питание от сети

переменного тока напряжением 220В и оснащены большим количеством проводов, что может привести к повышению уровня напряжения в электрической цепи, замыкание которой может произойти через тело пользователя. Опасность прикосновения оценивается значением электрического тока, проходящего через тело пользователя, или напряжением прикосновения, которое зависит от схемы включения пользователя в цепь, напряжения и схемы электрической цепи; при контакте пользователя с поврежденным участком кабеля питания, при пробое высокого напряжения на корпусе ПЭВМ и различных устройств;

-       широкий спектр излучения от дисплея, который включает в себя рентгеновскую, ультрафиолетовую и инфракрасную области, а также широкий диапазон электромагнитных волн других частот. При работе за компьютером на экране монитора возникают статистические заряды, они заставляют частицы пыли двигаться к ближайшему заземленному предмету (часто им оказывается лицо оператора), а частицы пыли, оказавшиеся на коже, могут привести к различным кожным заболеваниям. Источниками электромагнитных излучений сверхнизких и низких частот являются трансформаторы, микропроцессоры низких и высоких частот детали катодной лучевой трубки и провода с переменным током. Источником ультрафиолетового излучения является экран монитора, а мягкого рентгеновского излучения катодная трубка. Различные виды излучения приводят к нарушению функционального состояния нервной, эндокринной, сердечно - сосудистой систем, повышается утомляемость и снижается работоспособность, головная боль, сонливость или бессонница, гипертония, тормозятся рефлексы, изменяется состав крови, помутнение хрусталика глаз, нервно-психические и трофические заболевания (выпадение волос, повышается ломкость ногтей). Электромагнитное излучение низкой частоты является причиной заболеваний кожи (угревая сыпь, себородная экзема, розовый лишай); изменение биохимической реакции в крови на клеточном уровне, что приводит к симптомам стресса; нарушается протекание беременности; повышается вероятность нарушения репродуктивной функции;

-       повышенная пульсация светового потока. Мерцание изображения на экране ведет к увеличению опасности возникновения заболевания глаз;

-       отсутствие или недостаточное освещение. Влияет на функционирование зрительного аппарата, то есть определяет зрительную работоспособность, на психику человека, его эмоциональное состояние, вызывает усталость центральной нервной системы, возникающей в результате прилагаемых усилий для опознания четких или сомнительных сигналов. а также воздействует на нервную оптико-вегетативную систему, систему формирования иммунной защиты, рост и развитие организма и влияет на многие основные процессы жизнедеятельности, регулируя обмен веществ и устойчивость к воздействию неблагоприятных факторов окружающей среды.

Психофизиологические опасные и вредные факторы:

-       монотонность труда. Длительное пребывание в одном и том же положении и повторение одних и тех же движений приводит к так называемому синдрому длительных статических нагрузок (СДСН), вызывающему мышечные боли и воспалительные процессы. При большом объеме перерабатываемой информации, происходит значительная нагрузка на глаза и это может привести к заболеваниям (астенопия, головные боли, двоение в глазах и нарушение фокусировки зрения, особенно при не правильной организации производственного освещения). Неподвижная поза пользователя в течение длительного времени в напряженном состоянии способствует развитию мышечной слабости, боли в позвоночнике, шее, плечевых суставах, изменению формы позвоночника;

- могут возникнуть нервно-психические нагрузки, умственное перенапряжение, которое обусловлено характером решаемых задач (особенно при составлении программ, поиске неисправностей с помощью ЭВМ при дефиците времени и т.д.), перенапряжение анализаторов (особенно зрительных) при длительном цикле работы в период пиковых загрузок на вычислительных центрах, монотонность труда (особенно операторов систем подготовки исходных данных) эмоциональные перегрузки;

Анализ возможных чрезвычайных ситуаций. Чрезвычайная ситуация (ЧС) - состояние, при котором в результате возникновения источника чрезвычайной ситуации на объекте, определенной территории или акватории нарушаются нормальные условия жизни и деятельности людей, возникает угроза их жизни и здоровью, наносится ущерб имуществу населения, народному хозяйству и окружающей природной среде [8].

Причинами возникновения чрезвычайных ситуаций при эксплуатации ПЭВМ и сетей, согласно [8], являются:

·        возникновение пожара;

Источниками возникновения пожаров в помещениях, где установлены ПЭВМ являются электронные схемы; устройства электрического питания, в которых образуются перегретые элементы и электрические искры, способные вызвать возгорание горючих материалов (бумага, отделка помещения); аварийный режим эксплуатации ПЭВМ: короткое замыкание, перегрузки и повышенное выделение тепловой энергии.

·        колебания напряжения в электрической сети и прекращение подачи электрического питания;

Основные причины несчастных случаев от воздействия электрического тока следующие:

-       появление напряжения на отключенных токоведущих частях электрооборудования, корпусах и т.д. в результате повреждения изоляции;

-       случайное прикосновение к токоведущим частям, находящимся под напряжением;

- возникновение шагового напряжения на поверхности земли в результате замыкания провода на землю.

В результате действия высокого напряжения может выйти из строя какой-нибудь узел ЭВМ, что может привести к потере или повреждении информации. При полном отсутствии напряжения, вызванное разрядом молнии, обледенением линии электропередачи, вызванное чрезмерным потреблением электрической энергии в сети, приводит к потере данных в кэш-памяти и текущих данных в оперативной памяти или нарушении структуры файловых систем.

·        поражение программного обеспечения компьютерным вирусом.

Поражения программного обеспечения компьютерным вирусом имеют следующие источники и объекты поражения.

Источниками компьютерных вирусов являются:

-       глобальная сеть Internet;

-       электронные конференции и файл-серверы общего пользования;

-       пиратское программное обеспечение, которое содержит разнообразные типы вирусов на файлах дискет и CD-дисках;

-       персональный компьютер общего пользования, который заражен вирусом.

При обнаружении компьютерного вируса пользователь оказывается в эмоциональном состоянии, вызванным переживанием человека по отношению к самому себе и характеризуется изменением количественных и качественных параметров ответов на сигналы внешней среды. Основными видами эмоциональных состояний пользователя являются эмоциональное возбуждение, эмоциональное напряжение и эмоциональная напряженность, переходящие в высшую форму - эмоциональный стресс [8].

.2 Разработка мероприятий, обеспечивающих снижение влияния опасных факторов

программа интерфейс пользователь алгоритмический

Основополагающими понятиями вредного воздействия эксплуатации компьютерной техники являются синдром компьютерного состояния пользователя (СКСП), который условно состоит из синдрома длительных статических нагрузок (СДСН), синдрома длительных психологических нагрузок (СДПН), синдрома длительных зрительных нагрузок (СДЗН), синдрома запястного канала пользователя (СЗКП) и синдрома нагрузки от излучения компьютера (СНИК).

Синдром длительных зрительных нагрузок (СДЗН) является следствием большого напряжения на органы зрения и особенностью считывания информации с экрана монитора.

Согласно ГОСТ 12.2.032-78 [9] очень часто используемые средства отображения информации, требующие точного и быстрого считывания показаний, следует располагать в вертикальной плоскости под углом 15° от нормальной линии взгляда и горизонтальной плоскости под углом 15° от сагиттальной (вертикальной) плоскости.

Организация рабочего места пользователя обеспечивает комплекс решений по снижению нагрузок на органы зрения [8; 11].

Основополагающим компонентом является рациональное размещение средств отображения информации (см. рисунок 4.1).

Часто используемые средства отображения информации, требующие менее точного и быстрого считывания показаний, допускается располагать в вертикальной плоскости под углом 30° от нормальной линии взгляда и в горизонтальной плоскости под углом 30° от сагиттальной плоскости.

Редко используемые средства отображения информации допускается располагать в вертикальной плоскости под углом 60° от нормальной линии

Рисунок 4.1 - Рациональное размещение средств отображения информации.

взгляда и в горизонтальной плоскости под углом 60° от сагиттальной плоскости при движении глаз и повороте головы.

Плоскость экрана видеомонитора относительно источника искусственного освещения расположена перпендикулярно столу рабочего места.

С целью правильного положения на рабочем месте пользователь выполняет следующие рекомендации:

-      расстояние от экрана до глаз должно быть не менее 450 - 700 мм;

-      верх изображения должен находиться на уровне глаз;

-      позиция экрана должна быть вертикальной;

-      плечи должны быть расслаблены;

-      запястья и ладони должны образовывать прямую линию;

-      спина должна плотно прилегать к спинке кресла или стула;

-      колени не должны соприкасаться с нижней частью стола;

-      ноги должны находиться в горизонтальном положении;

-      ступни ног должны плотно стоять на полу.

Для профилактики зрительного утомления пользователь выполняет следующие рекомендации:

-       перед началом работы регуляторы яркости и контрастности

устанавливаются в наименьшее положение, при котором наиболее комфортно считывать информацию;

-       по мере наступления зрительного утомления яркость и контрастность увеличиваются до достижения оптимальных условий зрительного восприятия;

-       при вводе информации целесообразно не считывать только что написанные слова (буквы);

-       органы зрения постоянно перемещаются по экрану видеомонитора;

-       периодически, через каждые 3 - 5 мин, взгляд от экрана видеомонитора переводится на 3-5 сек на самый дальний предмет в помещении или на отдаленный объект за окном; при этом полезно сделать спокойный вдох- выдох;

-       при считывании с экрана после каждой строки пользователь моргает, после каждого абзаца поднимает органы зрения и смотрит вдаль в течении 2-3 сек;

-       в момент обычной и интенсивной мыслительной работы регулярно моргает через 3-5 сек.

Режим труда и отдыха при работе на ПЭВМ выбирается согласно СанПиН 1340-03 [10].

При работе на ПЭВМ в течение 8 часов в конкретных условиях больших нагрузок на органы зрения пользователь выполняет работу, которая относится к группе А и категории работы с видеомонитором I. Исходя из этих условий общее время перерыва составляет 50 мин. Так как утомление пользователя начинает резко возрастать через два часа работы, то для восьмичасовой рабочей смены принят следующий режим труда и отдыха:

-       2 часа работы - 10 мин перерыв;

-       2 часа работы - обеденный перерыв 30 мин;

-       2 часа работы - 10 мин перерыв;

-       2 часа работы - окончание работы.

Комплекс упражнений. Для снятия нагрузок на органы зрения пользователь выполняет физические упражнения, связанные со снижением утомляемости органов зрения [11].

Физкультминутка для снятия утомления с органов зрения: упражнения выполняются стоя, отвернувшись от экрана видеомонитора при ритмичном дыхании с максимальной амплитудой движений глаз.

комплекс:

-       закрыть глаза, сильно напрягая глазные мышцы. На счет 1 - 4, затем раскрыть глаза, расслабив мышцы глаз, посмотреть вдаль на счет 1 - 6. Повторить 4-5 раз;

-       посмотреть на переносицу и задержать взор на счет 1 - 4 до усталости глаз не доводить. Затем открыть глаза. Посмотреть вдаль повторит 4-5 раз;

-       не поворачивая головы, посмотреть направо и зафиксировать взгляд на счет 1 - 4, затем посмотреть вдаль, прямо на счет 1 - 6. Аналогичным образом проводиться упражнение, с фиксацией взгляда влево, вверх и вниз. Повторить 3-4 раза;

-       перенести взгляд быстро по диагонали: направо вверх-налево вниз, потом прямо вдаль на счет 1 - 6; затем налево вверх-направо вниз и посмотреть вдаль на счет 1 - 6. повторить 4-5 раз.

комплекс:

-       закрыть глаз, не напрягая глазные мышцы, на счет 1 - 4, широко раскрыть глаза и посмотреть вдаль на счет 1 - 6. Повторить 4-5 раз;

-       посмотреть на кончик носа, на счет 1 - 4, а потом перевести взгляд вдаль на счет 1 - 6. Повторить 4-5 раз;

-       не поворачивая головы, делать медленно круговые движения глазами вверх-вправо и вниз-влево, затем в обратную сторону: вверх - влево - вниз - вправо;

-       при неподвижной голове перевести взор на счет 1 - 4 вверх, на счет 1 - 6 прямо; после чего аналогичным образом вниз - прямо, вправо - прямо, влево - прямо. Повторить 3-4 раза.

комплекс:

-       голову держать прямо. Поморгать, не напрягая глазные мышцы, на счет 10-15;

-       не поворачивая головы закрытыми глазами, посмотреть направо на счет

- 4, затем налево на счет 1 - 4 и прямо на счет 1 - 6. Поднять глаза вверх на счет 1 - 4, опустить вниз на счет 1 - 4 и перевести взгляд прямо на счет 1-6.

Повторить 4-5 раз;

-       посмотреть на указательный палец, удаленный от глаз на расстоянии 25-30 см, на счет 1 - 4, потом перевести взор вдаль на счет 1 - 6;

-       в среднем темпе проделать 3 - 4 круговых движения в правую, затем в левую сторону. Повторить 1-2 раза.

Утилизация драгоценных металлов, используемых в компьютерной технике

Благородные металлы - металлы, не подверженные коррозии и окислению, что отличает их от большинства металлов. Все они являются также драгоценными металлами, благодаря их редкости. К ним относятся: золото, серебро, платина, палладий, родий, иридий, рутений, осмий, а также любые химические соединения и сплавы каждого из этих металлов.

Из одной тонны компьютерного лома извлекают: 480 кг черного металла; 200 кг меди; 32 кг алюминия; 3 кг серебра; 1 кг золота; 0,3 кг палладия [12].

Извлечение драгоценных металлов из вторичного сырья является частью проблемы использования возвратных ресурсов, которая включает в себя следующие аспекты: нормативно-правовой, организационный, сертификационный, технологический, экологический, экономико-финансовый.

Переработку вторичного сырья осуществляют путем использования пиро - и гидрометаллургических процессов, обеспечивающих глубокое и комплексное извлечение всех присутствующих в материале благородных металлов с получением товарной продукции.

Процесс выделения драгоценных металлов сложный и дорогостоящий, но окупаемый, так как драгоценные металлы вторично применяются для создания технических приборов и устройств повышенной сложности [13].

Согласно [13], последовательность проведения работ по комплексной утилизации вторичных драгоценных металлов из отработанных изделий СВТ включает этапы:

-      информационное обеспечение. На этапе “Информационное обеспечение”

осуществляется сбор информации о конкретном объекте из которого планируется утилизировать драгоценные металлы. Образование рабочей группы, специализированного подразделения или бригады. Изучение технической документации списанных изделий СВТ. Обследование объекта разработки. Составление бизнес-плана;

-      создание условий. На данном этапе создают условия для проведения работ по разборке изделий СВТ. Приобретается и транспортируется оборудование подлежащее разборке, производится подготовка инструмента и рабочих мест. Анализ бизнес-плана. Заключение договора на приобретение списанных изделий СВТ. Инвентаризация и списание имущества. Приемка и транспортировка оборудования. Подготовка инструмента и рабочих мест;

-      разборка изделий. Разборка универсальных ЭВМ и вычислительных комплексов до заданного уровня иерархии. Разборка периферийных устройств. Разборка ПЭВМ, комплексная технология разборки;

-      реализация партий. Основные действия на данном этапе представляют собой последовательность действий, создающих основу для успешного выполнения процедур завершающего этапа утилизации СВТ. Классификация. Сертификация. Упаковка. Заключение договора на реализацию. Транспортировка. Сдача на переработку. Получение денежных средств. Соблюдение требований безопасности при работе с вторичными драгоценными металлами [13].

В настоящее время нашли применение две основные технологические схемы извлечения драгоценных металлов из узлов и деталей электронно-вычислительной и радиоэлектронной техники [14].

По первой схеме технологический процесс извлечения драгоценных металлов из печатных плат осуществляется следующим образом:

-      печатные платы сортируются по доминирующим драгоценным металлам, дробятся и измельчаются, обжигаются и плавятся;

-      в процессе обжига пластмассовая основа подвергается пиролитическому разложению (пиролизу), а основа драгоценных металлов в виде металлических остатков преобразуется до окислов;

-      металлический остаток измельчается, гранулируется, проходит магнитную сепарацию, при которой производится отделение магнитных от немагнитных частиц, которые автономно подвергают рафинированию;

-      разделенные по видам драгоценные металлы в виде гранул расплавляют в индукционных электроплавильных печах;

-      неразделенные по видам металлические остатки драгоценных металлов в виде гранул расплавляют в индукционных электроплавильных печах с последующим разделением каждого металла в отдельности.

По второй схеме детали ЭВМ перерабатываются электротермическим методом.

При переработке рабочей массы плавку ведут в рудотермических печах, и электроды погружают в рабочую массу, служащую телом сопротивления. Электротермическая переработка рабочей массы представляет собой восстановительный процесс взаимодействия расплава с находящимся на его поверхности коксом. В результате протекания ряда окислительно-восстановительных процессов при 1250 - 1500*С происходит восстановление легкоплавких металлов, возогнанные пары которых направляются в конденсатор, где легкоплавкие металлы превращаются в жидкий металл, подвергаемый последующему рафинированию или отливке в чушки. Неконденсированный металл улавливается в виде пыли в пылеуловителе.

После возгонки металла рабочую массу сливают из печи и передают в отвал или на извлечение железа с одновременным использованием его силикатной части. Отделяемый штейн с достаточной концентрацией твердого металла передают в плавильное производство. Твердые металлы (в т.ч. использованные микросхемы) подвергаются расплавлению и воздействию раствора кислоты, в результате чего образуется электролит, из которого методом электролиза извлекаются драгоценные металлы. Полученное сырье используется для изготовления новых элементов.

Рассмотрим процесс переработки узлов ПЭВМ на примере деталей, содержащих основные драгоценные металлы [14].

Утилизация золота. В последние годы разработано несколько технологий избирательного извлечения золота из вторичного сырья, в частности, из отдельных узлов и деталей ЭВМ, имеющих на своей поверхности покрытия из металлического золота. Толщина покрытий различна и зависит от размеров изделий - носителя. Так у проволоки диаметром 0,0008-0,08мм толщина покрытия составляет 0,0001-0,001мм, у проволоки диаметром 0,75-1мм - 0,002-0,004мм. В зависимости от толщины покрытия и размеров носителей содержание благородных металлов колеблется от 0,1 до 12,5%.

В основу технологий положены физико-химические свойства золота и основанная на них склонность к образованию соединений с определенной группой лигандов. Применительно к вторичному золотосодержащему сырью известно использование ряда водных и неводных растворителей. В качестве среды, обеспечивающей избирательное выщелачивание золота, чаще всего используются водные растворы йодидов и молекулярного йода.

Учитывая высокую стоимость и дефицитность йода и йодистых соединений, необходимо при выделении золота из йодидного золота регенерация растворителя, исключающая потери реагентов.

Наиболее предпочтительным является электролитическое восстановление золота с одновременной регенерацией йода. Степень регенерации растворителя в пересчете на молекулярный йод составляет 99,4%. Регенерированный раствор почти полностью сохраняет свою химическую активность и может быть использован на операции выщелачивания золота многократно [14].

Утилизация платины. Как правило, все платиносодержащее сырье перерабатывают на металлургических предприятиях.

Вопросы охраны окружающей среды, расширение химических производств требуют вовлечения в технологические процессы все больших количеств данных металлов, что неизбежно связано с необходимостью разработки приемов и способов выделения ценных компонентов с получением, в конечном счете, товарных концентратов платиновых металлов.

В качестве основных по массе компонентов катализаторов используют оксид алюминия, графит, минеральные продукты и другие материалы. Существующие методы переработки вышедших из употребления платиновых катализаторов на основе оксида алюминия условно можно разделить на две группы:

-   методы, обеспечивающие растворение основы с получением концентрата благородных металлов;

-   методы, обеспечивающие извлечение благородных металлов, не затрагивая, при этом, основы.

К первой группе методов относятся различные варианты сульфатации. В частности, "сухую" сульфатацию катализатора осуществляют смачиванием материала концентрированной серной кислотой и прокаливанием при 254°С. Процесс осуществляют в подовых печах или во вращающихся трубчатых печах.

Ко второй группе методов применимы в основном приемы хлорной металлургии, обеспечивающей образование простых, а также комплексных хлоридов платины и палладия с переводом их соответственно в газовую фазу или раствор.

Комбинированная технология получения платинового концентрата включает растворение оксида алюминия в расплавленном криолите с использованием в качестве коллектора платины, алюминия Для удаления железа из обрезков стружки и опилок платины и металлов платиновой группы применяют следующий метод. Отходы, содержащие железо, перед отправкой провариваются в соляной кислоте. В фарфоровую или стеклянную емкость помещают материал и заливают соляной кислотой. Для ускорения процесса раствор нагревают, периодически добавляя кислоту. Ход реакции контролируется визуально. После окончания растворения раствор сливают, осадок отмывают водой и прокаливают [14].

Утилизация серебра. К серебросодержащему (вторичному) сырью относятся: лом электрических контактов, лом с серебросодержащими покрытиями металлов (железо, сталь, сплавы цветных металлов) и неметаллов (стекло, пластмассы, керамика). Толщина слоя металлического серебра 10 - 1800 мкм.

Для шламов, содержащих кроме серебра цветные и благородные металлы, предложен вариант жидкофазного хлорирования, который осуществляется в растворе серной кислоты (40-80 г/л) в присутствии хлористого натрия (30-40 г/л). Выщелачивание не ведут при температуре 85-95°С и постоянном перемещении с подачей газообразного хлора в пульпу, расход которого существенно зависит от состава и составляет 8-10 дм/час. Продолжительность хлорирования составляет 1,5-3 часа. При этом в раствор переходят цветные металлы, золото, платина и железо. Серебро остается в нерастворенном осадке в виде хлористого серебра. Осадок промывают водой и направляют на выщелачивание серебра в аммиачную воду: AgCl + NH4OH -> [Ag(NH3)2] Cl + Н2О.

После отделения аммиачного раствора серебра от нерастворимых остатков его направляют на дисциляцию с получением в осадке AgCl. Процесс хлорирования перерабатываемого материала осуществляется в трех-пяти камерном герметичном титановом реакторе. Каждая камера снабжена турбинным перемешивающим устройством. Хлор-газ подают в камеры по ходу движения пульпы. Температуру в аппарате поддерживают с помощью глухого пара: пропускаемого через паровую рубашку. Технология обеспечивает извлечение серебра на 99-99,5%. Содержание примесей в осадке хлористого серебра не превышает 0,3-0,7% [14].

.3 Экологическая оценка

В разделе «Анализ опасных, вредных факторов и чрезвычайных ситуаций при эксплуатации компьютерной техники» были выявлены опасные и вредные факторы которые могут возникнуть при работе с компьютерной техникой, а также рассмотрена степень их влияния на организм человека и на окружающую среду. На основе анализа и изучения этих факторов были разработаны мероприятия обеспечивающие снижение степени влияния их на организм человека. Кроме того была произведена оценка объемов вторсырья и драгоценных металлов которые остаются после утилизации компьютерной техники. Были рассмотрены способы извлечения драгоценных металлов из компьютерной техники.

Данные мероприятия позволят свести к минимуму влияние опасных факторов на организм человека и сохранить работоспособность и здоровье. Меры связанные с переработкой утилизированной техники и извлечением драгоценных металлов позволят сохранить ценные ресурсы планеты и уменьшить загрязнение окружающей среды промышленными отходами.

5.      Экономический раздел


5.1 Планирование разработки программы с использованием различных методов


Планирование стадий этапов и содержания работ осуществляется в соответствии с ЕСПД ГОСТ 19.102-77 [15]. Все работы по разработке и внедрению программного обеспечения группируются по 5 стадиям (этапам):

техническое задание (ТЗ) - определение целей разработки, состава, условий применения, установление требований к разрабатываемому объекту, оценка затрат на разработку комплекса средств, источников получения экономии и ожидаемой эффективности. Установление стадий, состава работ по стадиям и сроков их выполнения. Определение состава документации по стадиям создания;

эскизный проект (ЭП) - разработка структуры объекта, принятие решений по составу, функциональному назначению, организации и реализации компонент образующих этот объект;

технический проект (ТП) - разработка структуры и алгоритмов функционирования объекта и компонентов, входящих в его состав;

рабочий проект (РП) - написание программы на языке, отладка, проверка работоспособности на реальных исходных данных, комплексная отладка задач и сдача в опытную эксплуатацию, исправление (доработка программ) по результатам комплексной отладки;

внедрение (ВП) - заключается в проверке алгоритмов и программ, опытной эксплуатации, подготовки документации и сдаче системы в промышленную эксплуатацию.

Трудоемкость работ по разработке и внедрению проекта задачи можно определить, основываясь на опытно-статистических данных, полученных при подготовке задач к решению на ЭВМ [16].

Затраты труда на разработку и внедрение проекта можно определить по формуле:

пр = tо + tи + tа + tп + tот + tд      ,                                   (5.1)

гдео - затраты труда на подготовку описания задачи;и - затраты труда на изучение описания задачи;а - затраты труда на разработку алгоритма решения задачи и составление блок-схемы;п - затраты труда на программирование по готовой блок-схеме;от - затраты труда на отладку программы на ЭВМ;д - затраты труда на подготовку документации по программе.

Определение затрат труда отдельных этапов по разработке и внедрению программного обеспечения в общем виде определяется по формуле:

                                         (5.2)

Условное количество команд Qк определяется по формуле:

                                          (5.3)

На основании [16] предполагаемое количество команд в программе в среднем составляет 1000ёё1500. Для данной задачи принимается q = 1300.

Коэффициент сложности программы характеризует относительную сложность программ задач по отношению к так называемой типовой задаче, сложность которой принята равной 1. За типовую задачу принимаются многовариантные задачи, результат решения которых выдается на печать, после обновления хранится в памяти ЭВМ. Коэффициент сложности для задач этого класса составляет 1,2ёё1,5. Для данной задачи принимается Kсл=1,2.

Коэффициент коррекции программы при ее разработке отражает увеличение объема работ за счет внесения изменений в алгоритм или программу решения задачи по результатам уточнения постановок и описания задачи, изменения состава и структуры информации (входной и выходной), а также уточнений, вносимых разработчиком для улучшения качества самой программы без изменений постановки задачи. При разработке программы в среднем вносится 3-5 коррекций. Каждая коррекция ведет к переработке 5ёё10% готовой программы. Для данной задачи принимается Kкор=0,05 (5%), n=5.

Условное количество команд на основании формулы (5.3):

 (5.4)

Коэффициент квалификации разработчика Ккв отражает степень подготовленности исполнителя к порученной ему работе. Для работающих от 2 до 3 лет - 1,0; Для данной задачи Ккв принимается равным 1,0.

Нормативы, учитывающие трудоемкость выполнения отдельных этапов приведены в таблице 5.1.

Таблица 5.1 - Нормативы, учитывающие трудоемкость выполнения отдельных этапов

Обозначение

Наименование

Величина, чел-час.

Выбрано, чел-час.

Изучение описания задачи

75ёё8580


Разработка алгоритма

20ёё2523


Hnр

Составление программы при ручном программировании

10ёё15-


Hnа

Составление программы при использовании алгоритмического языка

20ёё2522


Hот

Отладка программы

15ёё2015


Hдр

Подготовка документации

15ёё2017



На основании [16] разработка описания задачи в зависимости от сложности задачи затраты труда в среднем составляют 1ёё3 чел-мес. Для данной задачи tо = 111 чел-час.

Затраты труда на изучение описания задачи описываются в формуле:

= (5.5)

где Kнед в зависимости от сложности задачи данный коэффициент составляет 1,2ёё1,5 (принимается равным 1,3).

Затраты труда на разработку алгоритма решения задачи и составления блок-схемы программы описываются формулой:

= (5.6)

где Kа - коэффициент затрат на алгоритмизацию равная 0,5.

Затраты труда на программирования по готовой блок-схеме описываются формулой:

= (5.7)

Затраты труда на отладку программы на ЭВМ описываются формулой:

= (5.8)

Затраты труда на подготовку документации задачи:

д = tдр + tдо,                         (5.9)

гдедр - затраты труда на подготовку материалов в рукописи, чел-час;до - затраты труда на редактирование и печать, чел-час.

Затраты труда на подготовку материалов в рукописи описываются формулой:

 = (5.10)

Затраты труда на редактирование и печать описываются формулой:

до = 0,75 * tдр                       (5.11)

Согласно (5.11), имеем:до = 0,75 * 115 = 86 чел-час.

Согласно (5.10), имеем:д = 102+ 76 = 201 чел-час.

Время, затраченное на разработку программы, согласно (5.1), получается:пр.=         111 + 32 +42 +89 +130 +201 = 612 чел-час = 70 чел-дней.

Определение численности исполнителей описываются формулой:

= (5.12)

где F - фонд рабочего времени.

Месячный фонд рабочего времени определяется по формуле:

 (5.13)

гдек - количество дней по календарю;

Dв - количество выходных дней;п - количество праздничных дней;рв - продолжительность рабочего времени в день, час;пп - количество предпраздничных дней.

Согласно (5.13),

Расчет продолжительности работ (Тц) в днях по всем стадиям и работам определяется по формуле:

Тц = Траб / (Wp * Kн),                  (5.14)

где

Траб - трудоемкость работы, чел-дн.;- количество работников, одновременно участвующих в работе, чел.;

Kн - коэффициент выполнения норм (1ёё1.2).

Таким образом, согласно (5.7) имеем:

Тц =70/1=70 чел-дней =70 чел-час.

5.2    Расчет технико-экономических показателей и экономической эффективности проекта


При разработке каждого нового программного комплекса необходимо глубокое и всестороннее изучение различных его аспектов.

Расчет сметной стоимости проектирования программы

Стоимость программы вычисляется по формуле:

= (5.15)

Где Спр - себестоимость программы, руб.

Вложения, необходимые для разработки и внедрения программы определяются по формуле:

Спр=Сосн+Сдоп+Сотч+Смаш.вр+Сн (5.16)

где Сосн - основная заработная плата разработчиков;

Сдоп - дополнительная заработная плата разработчиков;

Сотч - отчисления с заработной платы разработчиков;

Смаш.вр.-стоимость машинного времени на период разработки;

Сн - накладные расходы.

Расчет основной заработной платы разработчиков Сосн:

Разработкой и внедрением проекта занимается 1 разработчик с окладом в 30000 руб./мес., или 1626 руб./день. Таким образом, при продолжительности проекта в 70 рабочих дней, основная заработная плата составит:

Сосн = 70*1626 = 113842 руб.

Дополнительных выплат по данному проекту не предусмотрено, поэтому Сдоп = 0 руб.

Расчет отчислений на социальные нужды Сотч:

Общая сумма отчислений с заработной платы составляет 34%.

= (5.17)

Расчет стоимости машинного времени:

Смаш.вр = Смаш.вр.час*Т =25 · 39 = 975руб.         (5.18)

Величина поправочного коэффициента, учитывающего степень новизны, группы сложности и язык программирования:

На основании таблицы 5.2: к1 = 0,65; к2 = 1.

Общий поправочный коэффициент определяется по формуле:

Коб= к1*к2 =0,65*1=0,65     (5.19)

Время работы ЭВМ при разработке и отладке программы с учетом поправочного коэффициента рассчитывается по формуле:

Т = коб * Т0, =0,65*60=39 час.      (5.20)

Накладные расходы рассчитываются по формуле:

    (5.21)

Итого, вложения, необходимые для разработки и внедрения программы составят:

Спр = 113842 + 38706 + 975 + 56921= 210444 руб.         (5.22)

Годовые текущие затраты определяются по формуле:

= Kоб *Кисп*(Wам + Wи) + Cэл + Cапр + Cпом + Cзп + Cн + Cр, (5.25)

гдеоб- стоимость оборудования, руб. равна 0, т.к оборудование предоставляется бесплатно;ам - удельный вес амортизационных отчислений на оборудование, руб.;и - удельный вес отчислений на возмещение износа МБП;эл - стоимость электроэнергии потребляемой оборудованием, руб.;апр - амортизационные отчисления на прочее оборудование, руб.;пом - затраты на содержание и ремонт производственных помещений, руб.;зп - годовая заработная плата работников, руб.;н - накладные расходы, руб.;р - отчисления на освещение, отопление, уборку и охрану помещения, руб.

Для базового варианта формула (5.25) имеет вид:

= Cапр.б + Cпом.б. + Cзп.б. + Cн.б. + Cр.б. ,                                  (5.26)

Для проектного варианта формула (5.25) имеет вид:

= Kоб *Кисп*(Wам + Wи) + Cэл + Cапр.п + Cпом.п. + Cзп.п. + Cн.п. + Cр.п. + П ,                                                                                                                        (5.27)

где

П- отчисления по погашению кредита, руб.и = 1¸2% стоимости оборудования;апр = 22% стоимости вспомогательного оборудования;пом = 2,0¸2,5% стоимости здания;р = 0,2¸0,5% стоимости здания;н = 50% основной заработной платы.

Так как внедрение проекта не требует дополнительного помещения и дополнительного вспомогательного оборудования, то:

Сао.б.= Сао.п.                               (5.28)

Спом.б.= Спом.п.                          (5.29)

Ср.б.= Ср.п.                                  (5.30)

Годовая экономия текущих затрат (в руб.) получается в результате решения задачи в проектном варианте и вычисляется по формуле:

ΔСт = Сб - Сп,                               (5.31)

гдеб - годовые текущие затраты на решение задачи в базовом варианте, руб.;п - годовые текущие затраты на решение задачи в проектном варианте, руб.

С учетом (5.27) и (5.26) формула (5.31) - имеет вид:

ΔСт= Сао.6 + Спом.6.+ Сзп.б. + Сн.б.+Ср.б - Коб*Кисп(Wам + Wи) - Сао.п - Спом.п. - Сзп.п. - Сн.п. - Ср.п - Сэл - П, (5.32)

С учетом (5.30) формула (5.33) примет вид:

DCт = Cзп.б. + Cн.б. - Kоб *Кисп (Wам + Wи) - Cэл - Cзп.п. - Cн.п. - П , (5.33)

Расчет заработной платы и накладных расходов по базовому варианту:

Решением данной задачи занимаются 2 человека полный рабочий день.

Оплата труда у них разная, поэтому заработная плата вычисляется по формуле:

зп.б. = (Cосн.б. + Cдоп.б. + Cотч.б.) * Fр * N , (5.34)

где

Сосн.б. - основная заработная плата работника, руб;

Сдоп.6. - дополнительная заработная плата работника, 0 руб;

Сотч.6. - отчисления по заработной плате, 0руб;р - фонд рабочего времени, мес. (12);- число работников (2).

Оклады работников составляют Сосн.б1 = 30000 руб, Сосн.б2 = 10000 руб.

Сзп.б1 = (30000) * 12 = 360000 руб.

Сзп.б.2 = (10000) * 12 = 120000 руб.

Сзп.общ. = 360000 + 120000 = 480000

Накладные расходы в базовом варианте:

Снб =Сосн.б / 100% * 50% * Fp

Снб =30000 / 100% * 50% * 12 = 216000

Годовые текущие затраты на решение задачи в базовом варианте на основании формулы (5.26) составят:

Cб= 480000+216000 =688000 руб.

Расчёт амортизационных отчислений по проектному варианту:

Стоимость оборудования Коб = 0 руб. Срок эксплуатации оборудования принимается равным 7 годам. Wам ежегодно составляет 12% (10% - реновация, 2% - текущий ремонт). Т.к. стоимость оборудования мы не рассчитываем следовательно Котч=0.

,             (5.35)

Кисп - коэффициент использования оборудования (принимаем равным 0,25).

Расчёт заработной платы и накладных расходов по проектному варианту:

С внедрением проекта решением задачи будет заниматься 1 человек с таким же окладом и будет затрачивать 30% рабочего дня. Поэтому заработная плата вычисляется по формуле:

,   (5.36)

Заработная плата за месяц составляет:осн.п.1 = 30000 руб. * 0,3 = 9000 руб.доп.п.1 = 0руб.отч.п.1 = 0 руб.осн.п.1 = 10000 руб. * 0,3 = 3000 руб.доп.п.1 = 0руб.отч.п.1 = 0 руб.

Заработная плата по проектному варианту:зп.п.1 = 30000 * 12 *0,3 = 108000зп.п.2 = 10000 * 12 *0,3 = 36000

Сзп.п.общ = 108000+36000 = 144000

Накладные расходы в проектном варианте:

Расчет отчислений за электроэнергию по проектному варианту:

,                         (5.37)

где

 - время работы ЭВМ при разработке и отладке программы (принимается 950 часов);

 - мощность оборудования (принимается 0,5 кВт);

 - тариф за электроэнергию (принимается 3 руб/кВт*час);

 - коэффициент использования мощности оборудования (принимается 0,7).

Сэл. = 950*0,5*3*0,7 = 998 руб.

Ежегодные отчисления на погашение кредита вычисляются по формуле:

П = Eг * Kпр,                                                    (5.38)

где

Ет- процент по кредиту (19% годовых = 0,19);

П = 0 руб.

Годовые текущие затраты на решение задачи в проектном варианте на основании формулы (5.27) составят:п = 480000 + 216000 - 998 -144000 - 86400 =464602 руб.

Годовая экономия текущих затрат на основании формулы (5.34):

ΔСт = 480000 - 144000 = 334000 руб.

Срок окупаемости дополнительных вложений

Срок окупаемости дополнительных вложений (Tок) определяется по формуле:

                                (5.39)

Коэффициент экономической эффективности вычисляется:

(5.40)

Годовой экономический эффект вычисляется по формуле:

Э= ΔСт -En*K,                              (5.41)

где

ΔСт - годовая экономия текущих затрат, вычисленная по формуле (5.31);- нормативный отраслевой коэффициент экономической эффективности (0,15);- капитальные вложения на внедрение проекта;

Э= 334000- 0,15*(248324) = 298751 руб.

Технико-экономические показатели проекта сведены в таблицу 5.2.

Таблица 5.2 - Технико-экономические показатели проекта

Наименование показателя

Базовый вариант

Проектный вариант

Экономия

Годовые текущие затраты на выполнение конечного объема работ, руб.

688000

464000

224000

Затраты на разработку и внедрение программы с учетом НДС, руб.

-

210444

-

Срок окупаемости годовых текущих затрат , мес.

-

9

-

Годовой экономический эффект, руб.

-

298751

-

5.3 Построение оптимизированного сетевого графика

Этапы и составы работ приведены в таблице 5.3.

Таблица 5.3 - Этапы и состав работ

Этап

Состав работ

Траб, чел-дн.

Кол-во человек

1

2

3

4

ТЗ

Постановка задачи

1

1


Определение цели

2

1


Выбор литературы

4

1


Анализ литературы

3

1


Разработка ТЗ

1


Согласование и утверждение

2

1


Итого (tо)

17

1

ЭП

Анализ предметной области

1

1


Анализ исходных данных

2

1


Поиск методов для расчетной части

2

1


Итого (tи)

5

1

ТП

Разработка структуры устройства

1

1

 


Разработка главных модулей

2

1

 


Разработка вспомогательных модулей

2

1

 


Итого (tа)

5

1

 

РП

Написание главных модулей

5

1

 


Отладка главных модулей

3

1

 


Написание вспомогательных модулей

7

1

 


Отладка вспомогательных модулей

6

1

 


Сборка устройства

1

1

 


Оформление документации

6

1

 


Итого (tп + tот)

28

1

 

ВП

Тестирование программы

5

1

 


Исправление ошибок

4

1

 


Опытная эксплуатация

5

1

 


Утверждение заказчиком

1

1

 


Итого (tд)

15

1

 


Показатели событий и работ сетевого графика приведены в таблице 5.4.

Таблица 5.4 - Показатели событий и работ сетевого графика

Наименование работы

Тц

W

1

2

3

Постановка задачи

1

1

Определение цели

2

1

Выбор литературы

4

1

Анализ литературы

3

1

Разработка ТЗ

5

1

Согласование и утверждение

2

1

 

Анализ предметной области

1

1

 

Анализ исходных данных

2

1

 

Поиск методов для расчетной части

2

1

 

Разработка структуры устройства

1

1

 

Разработка главных модулей

2

1

 

Разработка вспомогательных модулей

2

1

 

Написание главных модулей

5

1

 

Отладка главных модулей

3

1

 

Написание вспомогательных модулей

7

1

 

Отладка вспомогательных модулей

6

1

 

Сборка устройства

1

1

 

Оформление документации

6

1

 

Тестирование

5

1

 

Исправление ошибок

4

1

 

Опытная эксплуатация

5

1

 

Утверждение заказчиком

1

1

 


Сетевой график до оптимизации приведен на рисунке 5.1.

Для оптимизации привлечем дополнительно сотрудника на этапы выбор литературы, анализ литературы и анализ предметной области.

После роста числа исполнителей на отдельных этапах, продолжительность разработки всего проекта сократится на 8 дней, что отражено на рисунке 5.2, где показан оптимизированный сетевой график

Рисунок 5.1 - Сетевой график проекта до оптимизации

Рисунок 5.2 - Сетевой график проекта после оптимизации

Заключение

Задача, поставленная при разработке данного дипломного проекта, была решена. Программа разработана, отлажена и протестирована. Сбоев в работе замечено не было, отмечено удобство в эксплуатации.

В исследовательском разделе произведен анализ существующих методов тестирования телемеханических систем. Эта информация послужила основой для разработки программно-аппаратного комплекса. На основе анализа для реализации дипломного проекта были выбраны среда разработки Delphi для интерфейсной части программы и среда разработки CodeVisionAVR для разработки специального программного обеспечения.

В специальном разделе выполнено проектирование структурной схемы программы, разработано алгоритмическое и программное обеспечение, а также был спроектирован пользовательский интерфейс и разработана инструкция пользователя.

В технологическом разделе описана технология разработки программных модулей и интерфейса пользователя.

В разделе "Безопасность жизнедеятельности" проведен анализ опасных, вредных факторов и чрезвычайных ситуаций, возникающих при эксплуатации компьютерной техники, подробно рассмотрены мероприятия по снижению синдрома длительных зрительных нагрузок, а также рассмотрен процесс утилизации драгоценных металлов, используемых в компьютерной технике.

В экономическом разделе проведено планирование разработки программного обеспечения. Это позволило определить состав работ, этапы и стадии разработки программы, построить и оптимизировать сетевой график. Продолжительность работ в сетевом графике до оптимизации составила 70 дней, после оптимизации - 62 дня. Также произведен расчет основных показателей экономической эффективности. Годовая экономия текущих затрат составила 224000 рублей, cрок окупаемости - 9 месяцев, а годовой экономический эффект составил 298751 рублей.

Список использованных источников

1       Современная радиоэлектроника [Электронный ресурс] - Режим доступа: <http://cxem.net>.

         Компьютерная документация [Электронный ресурс] - Режим доступа: <http://www.hardline.ru./1/4/>.

         Документация по Delphi [Электронный ресурс] - Режим доступа: <http://delphistudio.ru/delphi-stati/>.

         Программирование, администрирование и дизайн [Электронный ресурс] - Режим доступа: <http://sources.ru./delphi/index.html>.

         База знаний по Delphi [Электронный ресурс] - Режим доступа: <http://drkb.ru.>

         Delphi компоненты [Электронный ресурс] - Режим доступа: Ошибка! Недопустимый объект гиперссылки.

7       ГОСТ 12.0.003-74*.ССБТ. Опасные и вредные производственные факторы.

         Гетия И.Г. Безопасность при работе на ПЭВМ.-М.: НГЩ “Профессионал-Ф”, 2001 .-127с.

         ГОСТ 12.2.032-78.ССБТ. Рабочее место при выполнении работ сидя. Общие эргономические требования.

         СанПиН 2.2.2/2.4.1340-03. Санитарно-эпидемиологические правила и нормативы. Гигиенические требования к персональным электронно вычислительным машинам и организация работы. -М: Федеральный центр Госсанэпиднадзора Минздрава России, 2003. -54с.

         Шумилин В.К., Палькеев Е.П., Баринова В.М. и др. Охрана труда на рабочих местах с компьютером. -М: “Нела-Информ”, 2004. -160с.

         Безопасность жизнедеятельности: Учебник для вузов/С.В.Белов, А.В.Ильинская, А.Ф.Козяков и др.; Под общ. ред. С.В.Белова. 4-е изд., испр. И доп. - М: Высш. шк., 2004. - 606 с: ил.

         Рейман Л.Д. Методика проведения работ по комплексной утилизации вторичных драгоценных металлов из отработанных средств вычислительной техники. ГОСУДАРСТВЕННЫЙ КОМИТЕТ РФ ПО ТЕЛЕКОММУНИКАЦИЯМ, 1999 г.

         Гетия И.Г., Шумилин В.К., Леонтьева И.Н., Гетия И.С., Кулемина Е.Н. Экология компьютерной техники. Москва, 1996. -13 с.

15     Единая Система Программной документации: ГОСТ 19.102-77 Стадии разработки. М:, 1988.

    Чаплыгин В.А. Организационно-экономический раздел дипломных работ научно-исследовательского характера. Методические указания. - М: Издательство «МГАПИ», 1999. - 53 с.

Похожие работы на - Автоматизированное рабочее место оператора тестирования устройств телемеханики

 

Не нашли материал для своей работы?
Поможем написать уникальную работу
Без плагиата!
Без нейросетей!