Экспериментальная проверка токораспределения в разветвленных цепях постоянного тока
Федеральное агентство образования
ТОМСКИЙ ГОСУДАРСТВЕННЫЙ УНИВЕРСИТЕТ
СИСТЕМ УПРАВЛЕНИЯ И РАДИОЭЛЕКТРОНИКИ (ТУСУР)
Кафедра теоретических основ
радиотехники
Лабораторная работа
«Теоретические основы электротехники»
«ЭКСПЕРИМЕНТАЛЬНАЯ
ПРОВЕРКА ТОКОРАСПРЕДЕЛЕНИЯ В РАЗВЕТВЛЕННЫХ ЦЕПЯХ ПОСТОЯННОГО ТОКА»
Выполнил студент группы
«368-7»
Тужик Данил
Проверил преподаватель
Томск 2009
Задание на лабораторную работу
. Определить токи всех ветвей методом наложения, предварительно собрав
частичные схемы, число которых должно соответствовать количеству источников
энергии.
. Определить потенциалы всех узлов относительно узла, который был
заземлен при расчете цепи методом узловых потенциалов в контрольной работе №2
. Определить ток в одной из ветви методом эквивалентного генератора.
Экспериментально проверить результаты расчета в контрольной работе №2.
. Проверить соотношения эквивалентного преобразования треугольника в
звезду и наоборот.
1. Определение токов в ветвях методом наложения
Для экспериментального определения токов используется схема, рассчитанная
в контрольной работе №2.
Исходные данные представлены в таблице 1.
Таблица данных 1
|
J2, А
|
E4, В
|
E8, В
|
J7, A
|
G2, Ом
|
R3, См
|
R5, Ом
|
R6, Ом
|
G7, См
|
R8, Ом
|
|
0,009
|
26
|
17
|
0.25
|
0.009
|
17
|
24
|
20
|
0,015
|
15
|
Схема электрической цепи представлена на рисунке 1.1
Рисунок 1.1
В соответствии с технологией использования метода наложения нам
потребуется собрать четыре частичные схемы (по числу источников энергии) и
экспериментально замерить частичные токи в каждой ветви каждой из четырех
частичных схем.
Примем произвольно направления токов в ветвях, как показано на рисунке
1.1.
Частичные схемы представлены на рисунках 1.2 - 1.5.
Рис. 1.2. Частичная схема с источником тока J2
Рис. 1.3. Частичная схема с источником ЭДС E4
Рис. 1.4. Частичная схема с источником ЭДС J7
Рис. 1.5. Частичная схема с источником ЭДС E8
|
Частичная схема
|
Токи ветвей
|
|
I1, мА
|
I2, мА
|
I3, мА
|
I4, мА
|
I5, мА
|
I6, мА
|
I7, мА
|
I8, мА
|
|
1
|
160.6
|
-19.39
|
17.93µ
|
144.2
|
-89.73
|
-54.51
|
-70.88
|
|
2
|
-13.64
|
-13.63
|
10.75µ
|
196.3
|
-63.09
|
-133.3
|
40.02
|
76.72
|
|
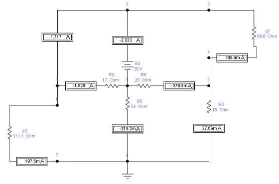
3
|
1.717
|
187.5
|
-1.529µ
|
2.023
|
-215.2
|
-278.9
|
-306.6
|
27.66
|
|
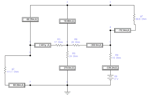
4
|
-60.25
|
-60.26
|
-2.481µ
|
18.08
|
-278.9
|
260.9
|
-78.34
|
339.2
|
|
полные токи
|
1.8 A
|
0.09 A
|
-1.52 A
|
2.38 A
|
-0.64 A
|
0.61 A
|
-0.32 A
|
0.37 A
|
|
данные КР №2
|
1.5 A
|
0.15 A
|
-1.60 A
|
2.38 A
|
-0.62 A
|
0.62 A
|
-0.32 A
|
0.35 A
|
Сравнивая полученные результаты с результатами контрольной работы №2,
можно сделать вывод, что ток в любой ветви линейной электрической цепи можно
рассматривать как алгебраическую сумму частных токов, вызываемых в этой ветви
каждым из источников в отдельности. Что на практике подтверждает метод
наложения.
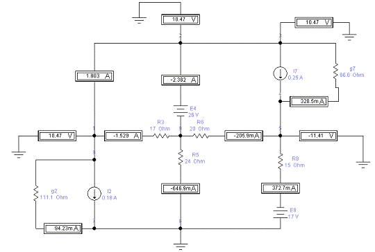
2. Определение потенциалов узлов
Собрали электрическую цепь со всеми источниками энергии в соответствии с
заданием, как показано на рисунке 2.1, и замерили потенциалы всех узлов
относительно узла, который был заземлен при расчете цепи методом узловых
потенциалов.
Рис. 2.1. Определение потенциалов узлов
Полученные опытным путем результаты совпадают с расчетными данными в
контрольной работе №2, следовательно, расчет произведен верно.
. Определение тока в ветви методом эквивалентного генератора
Определим ток I8, для этого соберем схему без элементов E8
и R8, как показано на рисунке 3.1. Напряжение между выводами 1 и 2 даст
ЭДС эквивалентного генератора Eг.
Рис. 3.1. Измерение ЭДС эквивалентного генератора
Для измерения сопротивления эквивалентного генератора Rг. вместо
источников ЭДС E4 и E6 ставим закоротки, а источник тока J1
просто убираем из схемы. Рисунок 3.2.
Рис. 3.2. Измерение сопротивления эквивалентного генератора
Для определения параметров эквивалентного генератора соберем схему,
показанную на рисунке 3.3 и определим ток.
Рис. 3.3. Определение тока эквивалентного генератора
По закону Ома для схемы с эквивалентным генератором
Что
совпадает с расчетным.
4.
Проверка соотношений эквивалентного преобразования треугольника в звезду и
наоборот
электрический цепь ток генератор
Дано:
R1 = 500 Om, R2 = 700 Om, R3 = 1000 Om.

Рис. 4.1.
Рассчитаем сопротивление R4, R5, R6 эквивалентной звезды:
Проверим
наши расчеты:
Рис.
4.2. Проверка преобразования треугольника в звезду.
Рис.
4.3. Проверка преобразования треугольника в звезду
Рис.
4.4. Проверка преобразования треугольника в звезду
В
результате произведенных измерений можно сделать вывод, что расчет для
преобразования треугольника в звезду произведен правильно.
а) б)
Рис. 4.5.
Рассчитаем сопротивления R1, R2, R3 для эквивалентного треугольника:
Проверим
наши расчеты:
Рис. 4.6. Проверка преобразования звезды в треугольник
Рис. 4.7. Проверка преобразования звезды в треугольник
Рис. 4.8. Проверка преобразования звезды в треугольник
В результате произведенных измерений можно сделать вывод, что расчет для
преобразования звезды в треугольник произведен верно.