Система автоматизированного электропривода насоса насосной станции завода СИиТО
Содержание
Введение
1. Анализ технологического процесса промышленной установки и
формулирование требований к автоматизированному электроприводу
1.1 Описание промышленной установки
1.2 Анализ технологического процесса промышленной установки и
определение управляемых координат
1.3 Формулирование требований к автоматизированному
электроприводу
2. Проектирование функциональной схемы автоматизированного
электропривода
2.1 Литературный обзор систем электропривода, применяемых в
промышленной установке
2.2 Выбор рациональной системы электропривода
2.3 Проектирование функциональной схемы автоматизированного
электропривода
3. Выбор электродвигателя
3.1 Анализ кинематической схемы механизма. Разработка расчетной
схемы механической части электропривода и определение ее параметров
3.2 Расчет нагрузок и построение механической характеристики и
нагрузочной диаграммы механизма
3.3 Предварительный выбор двигателя по мощности
3.4 Выбор номинальной скорости и типоразмера двигателя
3.5 Построение нагрузочной диаграммы электропривода
3.6 Проверка выбранного электродвигателя по нагреву и перегрузочной
способности
4. Проектирование преобразователя электрической энергии
4.1 Определение возможных вариантов и обоснование выбора вида
преобразователя электрической энергии
5. Проектирование системы автоматического управления
5.1 Выбор датчиков управляемых координат электропривода
5.2 Разработка математической модели автоматизированного
электропривода
5.3 Расчет параметров объекта управления
6. Расчет и анализ динамических и статических хараетеристик
автоматизированного электропривода
6.1 Разработка имитационной модели электропривода
6.2 Расчет переходных процессов и определение показателей качества
7. Окончательная проверка правильности выбранного двигателя
7.1 Построение точной нагрузочной диаграммы за цикл работы
автоматизированного электропривода
8. Проектирование системы автоматизации промышленной установки
8.1 Формализация условий работы установки
8.2 Разработка алгоритма и программы управления
8.3 Разработка функциональной схемы системы автоматизации
8.4 Выбор аппаратов системы автоматизации.
9. Проектирование схемы электроснабжения и электрической защиты
промышленной установки
9.1 Выбор аппаратов, проводов и кабелей
10. Проектирование схемы электрической общей и подключения
автоматизированного электропривода
10.1 Схема электрическая общая и подключений автоматизированного
электропривода
10.2 Составление перечня элементов электрооборудования промышленной
установки
11. Охрана труда
11.1 Меры безопасности при эксплуатации насосной станции
водоснабжения завода СИИиТО
11.2 Опасные и вредные производственные факторы, воздействующие на
работников при эксплуатации насосной станции водоснабжения завода СИиТО
11.3 Расчет защитного зануления на отключающую способность
12. Экономическое обоснование технических решений
Заключение
Список использованных источников
Введение
Темой данного дипломного проекта является система
автоматизированного электропривода насоса насосной станции завода СииТО.
Данная установка была создана около 30 лет назад, и оборудование
установленное здесь требует усовершенствования и модернизации.
Производительность установки 80 м3, что полностью позволяет
удовлетворить все потребности завода.
Из анализа отечественного и мирового опыта развития можно
сделать следующие выводы относительно задач дальнейшего развития установки: при
работе этого оборудования необходимо изменять режимы работы электродвигателей в
широких пределах, но главной целью является максимальная экономия
электроэнергии. Поэтому, вопрос выбора системы управления асинхронным
двигателем является очень важным этапом проектирования оборудования.
Современная система управления асинхронным двигателем должна
обеспечивать максимальную экономию электроэнергии, высокую точность
регулирования частоты, оптимальный закон управления, иметь высокую надежность и
невысокую стоимость. Такие системы управления строятся на базе микропроцессоров
и позволяют достигнуть высоких показателей требуемых технологических
параметров.
Контроль и управление установкой с частотным регулированием
осуществляется контроллером. Сигнал обратной связи о повышении или снижении
давления в системе, поступающий с датчика давления на контроллер, сравнивается
с ранее введенным заданием, и затем сигнал рассогласования поступает на
преобразователь частоты. Преобразователь в соответствии с сигналом меняет
частоту вращения рабочего насоса. Таким образом, преобразователь частоты
постоянно поддерживает требуемое значение давления в системе.
При увеличении расхода преобразователь частоты увеличивает
частоту вращения рабочего насоса, а при достижении его номинальной скорости
вращения включается дополнительный насос. При снижении расхода преобразователь
частоты уменьшает частоту вращения рабочего насоса, а при достижении
минимальной скорости его вращения выключает поочередно дополнительные насосы.
Установка с преобразователем частоты работает внутри заданного интервала. При
получении от преобразователя частоты сигнала аварии установка переходит в
автоматический режим работы, при котором насосы включаются и выключаются при достижении
границ заданного интервала.
Задачей настоящего дипломного проекта является проектирование
автоматизированного электропривода насосной установки для модернизации ныне
существующей.
1. Анализ
технологического процесса промышленной установки и формулирование требований к
автоматизированному электроприводу
1.1 Описание
промышленной установки
В состав насосной станции входят 3 консольно-моноблочных насоса
Grundfos NB/NK 50-200/210 (1 насос рабочий, 1 насос резервный, 1 насос
аварийный с ручным управлением). Номинальная характеристика насоса:
производительность Q=80
; напор Н=57 м; число оборотов n=2900
об/мин.
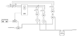
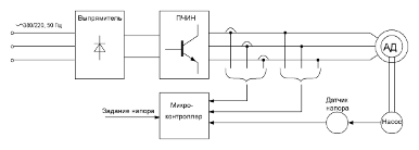
ПЧ - преобразователь частоты;- программируемый логический
контроллер;
ДД - датчик давления;
Н1, Н2, Н3 - насосы рабочий, резервный и с ручным управлением
соответственно;
М1, М2, М3 - двигатели относящиеся к насосам Н1, Н2, Н3
соответственно;- автоматический выключатель.
Рисунок 1.1 - Упрощённая схема установки
Система технологического водоснабжения неавтоматизированная,
нет постоянного контроля давления в сети, включение подкачивающего насоса
производится вручную в соответствии с накопленным опытом персонала, зачастую
насос работает, выдавая излишнее давление, более 3 атм., или недостаточное,
менее 3 атм. Качество водоснабжения сказывается на производительности завода и
потребительских свойствах продукции.
Основными параметрами и характеристиками насосного
оборудования являются давление, напор, подача, мощность.
Давление, создаваемое насосом,― разность удельных
энергий рабочей жидкости между всасывающим и нагнетающим патрубками:
где РН и РВ - абсолютные давления на выходе
и входе, Па;H и VB - скорость жидкости на выходе и входе,
м/c;H и ZB - высоты точек замера давления от плоскости
сравнения, м;
ρ - плотность жидкости, кг/м3;-
ускорение свободного падения (9,8 м/с2).
Скорости жидкости на входе VB выходеVHопределятся
по формулам:
VH=Q/SH;
B=Q/SB,
где - подача насоса, м3/с;H и SB― площади проходного сечения в местах
измерения давлений PН и PВ, м3.
На практике, когда речь идет о динамических насосах, чаще
используется понятие напора, которое измеряется в метрах столба жидкости (чаще
всего― воды),
м.
Напор Н=Р/ρ·g.
На основании двух последних формул:
.
Подача насоса Q― объем (масса) рабочей среды, подаваемой машиной в единицу
времени. Подача измеряется в м3/с, м3/час, л/с, л/мин.
Массовая подача Qm измеряется в кг/с, т/ч. Если известна массовая
подача Qm, то объемная подача Q определяется из соотношения Q=Qm/ρ.
При характеристике насосов различают:
оптимальную подачу Qопт - при оптимальном КПД;
номинальную подачу Qном - определенную по техническим условиям на
поставку насоса;
минимальную
Q мин и Q макс максимальную подачи - предельные значения подач, которыми
ограничивается рабочая область насоса.
Мощность
насоса (компрессора) P - мощность, передаваемая от привода (электродвигателя)
на вал насоса (компрессора), измеряется обычно в кВт.
Полезная
мощность:
Мощность
насоса больше полезной мощности на величину потерь в насосе. Эти потери
оцениваются коэффициентом полезного (КПД).
КПД
равен отношению полезной мощности к мощности η=Pp/P.
Значения
КПД современный насосов и компрессоров составляют 0,4-0,9.
В процессе эксплуатации насосов возможны изменения основных
параметров их работы: могут меняться подача, напор и соответственно
потребляемая мощность. Поэтому необходимо располагать данными о взаимосвязи
основных параметров насоса в достаточно широком диапазоне их изменения.
Зависимости напора, потребляемой мощности, КПД и допустимого
кавитационного запаса насоса от подачи называют характеристиками. Они
представляются обычно в виде графика H (Q), P (Q), η (Q), ΔhДОП.
Зависимость напора от подачи H (Q) называется напорной или
главной характеристикой. Характеристики насосов необходимы потребителю для
подбора оборудования, определения условий монтажа и эксплуатации, согласования
параметров насоса с параметрами сети.
1.2 Анализ
технологического процесса промышленной установки и определение управляемых
координат
Особенности работы насосной установки водоснабжения завода
СИиТО:
. Система водоснабжения завода СИиТО предусматривает
установку трех подкачивающих насосов (1 насос рабочий, 1 насос резервный, 1
насос аварийный с ручным управлением).
. Основной и резервные насосы должны быть одинаковы и
взаимозаменяемы, соответственно расчет будем вести для одного основного насоса.
. Гидравлическая характеристика сети и напорная
характеристика насосов представлена на рис. 1.1 т. А (Q=80 м3/ч,
H=57 м) - рабочая точка системы насос-сеть.
. Т.к. подача воды осуществляется в одном определенном
направлении, то реверс привода недопустим.
автоматизированный электропривод насосная станция
5. Запуск насосной установки должен осуществляться при
падении давления воды из городской сети ниже 3 атмосфер.
. Режим работы - непрерывный.
. Т.к. данные насосы предназначены для поддержания
необходимого давления в сети водоснабжения, то характер их работы должен
зависеть от напора.
. Расход воды имеет сильные различия в течение смены.
- гидравлическая характеристика сети;
- характеристика Н=f (Q) насоса Grundfos NB 50-200/210.
Рисунок 1.2 - Гидравлическая характеристика сети и характеристика
Н=f (Q) насоса Grundfos NB 50-200/210
Исходя из вышеизложенных особенностей технологического процесса
управляемой координатой электропривода выбираем скорость в зависимости от
давления в трубопроводе.
1.3
Формулирование требований к автоматизированному
электроприводу
Основные технологические требования к системе электропривода:
Требования, предъявляемые к системе управления
электроприводом, формируются исходя из требований обеспечения функционирования и
управляемости технологическим процессом:
Требования технического задания
Основным требованием к автоматизированному электроприводу является
стабилизация напора на уровне
, а для системы автоматизации - в случае отказа преобразователя
перейти в режим нерегулируемого насоса или включение резервного насоса при
увеличении потребления воды выше возможностей одно насоса или при выведении его
из строя.
Так же электроприводу насоса предъявляется следующие требования:
высокоэффективного перекачивания, при производительности Q=80
при этом устраняется необходимость в
регулирующих клапанах, которые неэффективно использовались для снижения расхода
воды, и нет нужды недогружать насосы, что происходит при их работе с постоянной
скоростью;
плавного пуска, помогающего избежать пиков давления которые
превышают номинальное и вытекающей отсюда нагрузки на выходные трубы. Это
снижает риск повреждений и утечки, а также внезапных колебаний давления,
которые вызывают вибрацию труб, сопровождаемую звуками, напоминающими стук
молотка, называемые обычно "трамбовкой". Интенсивная трамбовка может
даже вызвать разрыв труб, в то время как внезапное понижения давления может,
наоборот, вызвать вдавливание. Кавитация может также вызвать коррозию
трубопровода. Постепенная, а не внезапная остановка насосов к тому же
предотвращает одинаково вредные для труб пики давления. Более того, она снижает
износ подшипников и редукторов насоса;
в системе управления электроприводом должен быть резервный режим
питания электродвигателя в обвод преобразователя частоты - байпас. Байпас -
режим в котором преобразователь выключен, а электропривод работает напрямую.
Байпас включается при сигнале "авария”, отключая при этом преобразователь частоты
от электродвигателя.
удобство наладки. Использование блочной архитектуры. Это обеспечит
быстроту изменения функционирования промышленной установки, а также оперативную
замену вышедших из строя элементов;
надежность системы. Соответствие этому требованию позволит
обеспечить безопасность функционирования промышленной установки;
требования к массогабаритным показателям;
энергетические показатели. Обеспечение этого требования является
следствием экономии электроэнергии;
требования техники безопасности и охраны труда;
требования противопожарной безопасности;
защита от радиопомех и подавление собственных радиопомех.
Использование экранированных проводов, а также применение реакторов на входе
силовой схемы.
пыле- и влагозащищенность не ниже IP44.
2.
Проектирование функциональной схемы автоматизированного электропривода
2.1
Литературный обзор систем электропривода, применяемых в промышленной установке
В современных отечественных и зарубежных системах
регулирование режимов работы насосных установок осуществляется посредством
автоматизированного регулируемого электропривода. В таких системах регулируемым
параметром является напор жидкости. Современное развитие техники позволяет
поддерживать заданный напор с большой точностью. Однако высокая точность влечет
за собой непрерывное изменение частоты вращения электродвигателя насосного
агрегата и вследствие этого способствует возникновению знакопеременных нагрузок
на отдельные элементы насосного агрегата (эластичные муфты, соединяющие насос с
двигателем и др.), ведущих к преждевременному их износу. Поэтому в ряде случаев
приходится устанавливать повышенную зону нечувствительности системы
регулирования, что понижает точность стабилизации напора.
Стабилизация напора жидкости осуществляется за счет того, что
при уменьшении водозабора напор в сети увеличивается, а частота вращения
электродвигателя насоса в результате действия системы регулирования
уменьшается. При увеличении водопотребления, наоборот, напор жидкости в сети
падает, а частота вращения увеличивается. Основная цель системы стабилизации
напора жидкости в системе трубопроводов заключается в поддержании напора на
заданной отметке. В системах стабилизации напоров в сети, необходимо
предусматривать включение дополнительных нерегулируемых насосов при
существенных увеличениях притока или водопотребления и отключение их при
уменьшении. Регулируемым приводом должны оснащаться наиболее крупные насосные
агрегаты с наиболее пологой характеристикой. В случае использования однотипных
насосов во избежание образования мертвых зон рабочие колеса нерегулируемых
насосов должны иметь диаметры, меньшие регулируемых. При равенстве диаметров и
работе регулируемого насоса в режиме максимальных подач с повышенной частотой
вращения (в случае применения частотного электропривода) он должен быть
укомплектован двигателем повышенной мощности в соответствии с рекомендациями.
Несмотря на явные преимущества, регулируемый электропривод
еще не получил широкого распространения в насосных установках. В настоящее
время сложились условия, требующие его более широкого использования. Бурное
развитие полупроводниковой техники позволило создать на базе статических
преобразователей надежные и сравнительно недорогие регулируемые электроприводы.
Кроме того, мировой энергетический кризис наглядно продемонстрировал подлинную
ценность энергетических ресурсов и стимулировал меры по их рациональному
расходованию. В результате этого расширились работы по исследованию, разработке
и созданию насосных установок, оснащенных автоматизированным регулируемым
электроприводом. Ниже приводится описание некоторых, наиболее характерных
установок.
В насосной станции Москвастрой (г. Москва) обычный
короткозамкнутый асинхронный электродвигатель насоса мощностью 110 кВт/ч
включен через преобразователь ПЧТ, разработанный в НИИ ХЭМЗ. Система управления
электроприводом построена аналогично ранее описанным, за исключением того, что
в качестве преобразователя уровня в системе использован ультразвуковой
уровнемер ЭХО3. Применение частотного электропривода в этой установке уменьшает
потребление электроэнергии на 60 тыс. кВт - ч в год, т.е. примерно на 5 %.
В насосных станциях используются также частотные
преобразователи типа ПЧР-2 и производства финской фирмы Stromberg, на основе
которых созданы и работают свыше 10 систем автоматического регулирования режима
работы насосных станций с агрегатами мощностью от 75 до 160 кВт. Система
регулирования с применением частотного преобразователя типа SAMI фирмы
Stromberg длительное время эксплуатируется на Ново-Нагатинской станции,
обеспечивая экономию электроэнергии 7-8% общего ее потребления.
Частотные преобразователи фирмы Stromberg - высоконадежные и
достаточно компактные средства регулирования насосных агрегатов. Для
обеспечения равномерного использования насосных агрегатов предусматривается
устройство, с помощью которого они могут поочередно подключаться к одному
преобразователю.
Известны случаи применения отечественных частотных
преобразователей типа ПЧТ в г. Харькове, типа ЭКТ - в г. Ленинграде и др.
На Филевской насосной станции г. Москва внедрена САУ с
использованием электропривода на базе вентильного электродвигателя. Из шести
насосов марки 30-ФВ-17, установленных на станции, один из них оснащен таким
электроприводом с применением преобразователя ПЧВН, разработанного НИИ ХЭМЗ.
Мощность электропривода 1600 кВт, напряжение двигателя 10 кВ. Преобразователь
подключен к питающей электросети через понижающий сухой трансформатор мощностью
4000 кВ×А, а двигатель - к преобразователю через такой же повышающий
трансформатор. В состав преобразователя входит также тиристорный
преобразователь питания системы возбуждения синхронного электродвигателя,
который при внедрении электропривода не заменялся. Система управления
электроприводом насоса аналогична вышеописанным. В качестве датчика уровня
использован воздушный колокол и дифманометр с выходом 0-5 мА. В системе
управления использован ПИ-регулятор типа Р-17. Применение САУ с регулируемым
электроприводом снизило потребление электроэнергии примерно на 1200 тыс. кВт-ч
год, улучшило условия эксплуатации насосного оборудования, облегчило условия
работы оперативного персонала.
Анализ работы САУ и выполненные расчеты показывают, что
оборудование аналогичным электроприводом второго насосного агрегата позволяло
бы увеличить экономию электроэнергии почти вдвое. На станции прошло проверку
устройство, исключающее работу регулируемого насоса в зоне низких КПД.
Возможность управления частотой вращения короткозамкнутых
асинхронных электродвигателей была доказана сразу же после их изобретения.
Реализовать эту возможность удалось лишь с появлением силовых полупроводниковых
приборов - сначала тиристоров, а позднее транзисторов IGBT. В настоящее время
во всём мире широко реализуется способ управления асинхронной машиной, которая
сегодня рассматривается не только с точки зрения экономии энергии, но и с точки
зрения совершенствования управления технологическим процессом.
Управление электродвигателями переменного тока осложнено
рядом обстоятельств, из которых наиболее существенные это:
момент электродвигателя определяется произведением
двух результирующих векторов электромагнитных параметров статора и ротора и
является функцией четырех переменных;
имеется сильное взаимодействие намагничивающих сил
статора и ротора, взаимное состояние которых непрерывно меняется при вращении
ротора;
с целью лучшего использования двигателя в различных
режимах его работы возникает задача регулирования магнитного потока двигателя.
Требования к электроприводу определяются диапазоном
регулирования скорости и типом нагрузки. Зависимость между скоростью вращения и
моментом сопротивления неодинаковы для нагрузок разного типа.
Некоторые виды нагрузки имеют переменную механическую
характеристику, для которой момент нагрузки возрастает с увеличением скорости
вращения. Типичным примером устройств с такой нагрузкой являются насосы, чья
механическая характеристика описывается уравнением квадратичной параболы, а
значит, потребляемая мощность пропорциональна кубу скорости вращения. Из этого
следует, что даже небольшое снижение скорости электропривода может дать
значительный выигрыш в мощности - вот почему экономия электроэнергии является
главным преимуществом использования управляемого электропривода для насосов.
Теоретически снижение скорости на 10% даёт тридцати процентную экономию
мощности.
Использование регулируемого электропривода в турбомеханизмах
позволяет выиграть следующих моментах:
высокий коэффициент мощности (cosφ) помогает снизить затраты на потребляемую электроэнергию.
- за счет ликвидации токовых пиков при запуске
отпадает необходимость в электрических кабелях большого сечения, в то время как
двигатели с прямым подключением к сети питания поглощают ток, в 6-7 раз
превышающий номинальное значение. Таким образом, можно избежать опасности
поражения большими токами, а так же снизить расходы при установке и прокладке.
отсутствие необходимости в техобслуживании: инвертор
не требует техобслуживания, так как состоит из статических элементов.
экономия электроэнергии от 30 до 60%.
Поэтому нет ничего удивительного в том, что непрерывно растет
число предприятий, рассматривающих применение электроприводов с регулируемой
частотой вращения как ключ к энергосбережению, повышению рентабельности и
конкурентоспособности предприятия, улучшению экологической обстановки. Опыт
индустриально развитых стран показывает, что при эффективной технической
политике вопрос о том, куда направлять капиталовложения - на увеличение
производства электроэнергии или на энергосбережение, в подавляющем большинстве
случаев решается в пользу инвестиций в энергосбережение.
По данным консалтинговой группы ARCAdvisoryGroup (США), в
2007 году мировой рынок регулируемых электроприводов оценивался примерно в 2,6
млрд USD и в ближайшие несколько лет будет расти ежегодно на 5,3%.
Предполагается, что за пять лет в индустриально развитых странах соотношение
нерегулируемого и регулируемого электропривода составит 1:
. В Белоруссии регулируемый электропривод составляет пока не
более 2-2,5% всего рынка приводов.
Создание силовых полупроводниковых приборов с новыми
свойствами и характеристиками позволило осуществлять преобразование
электрической энергии в формах, наиболее удобных для ее электромеханического
преобразования, что открыло широкие возможности для создания технически
совершенных регулируемых электроприводов. А использование достижений
микропроцессорной и компьютерной техники принципиально изменило элементную
базу, функциональные возможности и "интеллект" систем управления
электроприводами. Например, по данным EPRI (институт электроэнергетики США), в
рамках реализации программы по реконструкции 60 энергоблоков ТЭС в период с
1986 по 1995 год введены более 300 частотно-регулируемых асинхронных
электроприводов мощностью от 630 до 4500 кВт напряжением 2400, 4160 и 6600 В,
что обеспечило годовую экономию электроэнергии около 1 млрд кВт. ч. Помимо
прямой экономии электроэнергии, применение мощных частотно-регулируемых
электроприводов с ВПЧ позволило поднять мощность энергоблоков. Для сравнения
эффективности управления насосом с помощью ПЧ возьмем результаты исследований,
проводившихся в России.
Традиционно для регулирования давления используются заслонки,
которые изменяют производительность насоса. При использовании регулируемого
электропривода с преобразователем частоты производительность насоса может
изменяться за счет изменения частоты вращения двигателя.
Рисунок 2.1 - Схема применения ПЧИН-АД в насосной установке
Высокие показатели экономии электроэнергии связаны также с
тем, что в результате испытаний выявлено существенное завышение номинальной
мощности применяемых двигателей. При использовании преобразователей частоты в
данной системе могут применяться электродвигатели существенно меньшей
номинальной мощности. Проектирование различных систем водоснабжения с
использованием регулируемого асинхронного электропривода позволяет
оптимизировать их состав, обеспечить уменьшение их стоимости и существенную
экономию электроэнергии при эксплуатации.
2.2 Выбор
рациональной системы электропривода
Выбор системы управления осуществляется на основе анализа
сравнительных технических данных, а именно: диапазона регулирования, способа
управления, ресурса (уровня износостойкости), диапазона возможных мощностей
электроприводов, показатели энергетики и динамики, а также дополнительных
данных, определяющих условия эксплуатации электроприводов. Экономическая оценка
систем управления должна базироваться на принципе минимальных расходов,
связанных с первоначальными затратами, эксплуатационными затратами на ремонт, а
также затратами на ремонт, а также затратами энергии. Выбирается система, обладающая
наилучшими экономическими показателями. Если экономические показатели
сравниваемых систем близки, то производится дополнительная оценка по
массогабаритным показателям и условиям размещения электрооборудования. В
настоящее время наибольшее распространение получили системы электроприводов
переменного тока, т.к. они дешевле и надежнее электроприводов постоянного тока.
Выбираем скалярное управления насосами, так как оно имеет
следующие преимущества:
Экономический эффект от внедрения преобразователей частоты:
экономия электрической энергии благодаря оптимизации работы насосных агрегатов
составляет в среднем по объектам 30 - 60%, снижение расхода воды до 5% и
уменьшение скрытых утечек за счет обеспечения постоянства давления в сети и
снятия избыточного напора.
Уменьшение напора при стабильной подаче.
Уменьшение механической, а, следовательно, и электрической
мощности, потребляемой из сети, вследствие уменьшения скорости вращения
Исключение при регулировании гидравлических потерь в виду
отсутствия дроссельных элементов.
Уменьшение реактивной мощности, которой обменивается
электродвигатель с питающей сетью.
2.3
Проектирование функциональной схемы автоматизированного электропривода
Проектируемый автоматизированный электропривод насоса имеет
датчик напора, регулятор давления, на вход которого подается разность сигнала
задания и обратной связи по измеренному значению напора. В схему также введем
обратную связь по току двигателя для компенсации падения напряжения на активном
сопротивлении статора. Данный сигнал обратной связи вычитается из заданного
значения ЭДС статора и поступает на блок регулятора напряжения. Поддержание
напора в заданных пределах осуществляется изменением скорости вращения
двигателя с помощью регулятора частоты. В блоке управления силовыми ключами
обрабатываются сигналы с регуляторов частоты и напряжения, на основании которых
вырабатываются управляющие импульсы, поступающие на транзисторы ПЧИН.
Полученная функциональная схема представлена на рисунке 2.2.
ЗН - задатчик напора, Нз - напряжение сигнала
задания напора, Нос - напряжение сигнала обратной связи по
измеренному напору, РД - регулятор давления, ФП - функциональный
преобразователь ЭДС, РЧ - регулятор частоты, РН - регулятор напряжения, М -
двигатель, Ф - фильтр, L - индуктивность фильтра, С1 - конденсатор
фильтра, Н - насос, ПЧ - преобразователь частоты, ДТ1-ДТ3 - датчики тока, АИН
- автономный инвертор напряжения, ДН - датчик напора, НВ - неуправляемый
выпрямитель, R1 - активное сопротивление статора, Eз -
заданное значение ЭДС статора, I1 - ток статора, f - частота, Kдн
- коэффициент обратной связи по напору, U - напряжение, БУСК - блок управления
силовыми ключами.
Рисунок 2.2 - Функциональная схема электропривода насоса
3. Выбор
электродвигателя
3.1 Анализ
кинематической схемы механизма. Разработка расчетной схемы механической части
электропривода и определение ее параметров
В кинематической схеме центробежного насоса Grundfos NB
50-200/210 не используются муфты, редукторы и другие передаточные механизмы
(рис. 3.1).

1-электродвигатель;
-рабочее колесо насоса.
Рисунок
3.1 - Кинематическая схема электропривода
Для анализа механической части
электропривода реальный механизм заменяют динамически эквивалентной, приведенной
расчетной схемой, состоящей из дискретных (сосредоточенных) инерционных
элементов, соединенных между собой упругими связями, и обладающей таким же
энергетическим запасом, как и реальная система. Здесь под дискретным
инерционным элементом понимается тело, обладающее свойствами инерции,
податливостью которого можно пренебречь. Под упругой связью понимается упругое
звено, массой которого можно пренебречь. В приведенной расчетной схеме все
инерционные элементы осуществляют один вид движения - вращательные. При этом
они располагаются на какой-нибудь одной упругой связи. Расчетные параметры
можно приводить к любому заранее выбранному месту кинематической схемы
механизма, к любому упругому ее элементу. Если приведение производится к
какому-нибудь валу механизма, то получается расчетная приведенная схема
вращательной системы (рис.3.2), в которой все массы имеют общую геометрическую
ось. В такой системе нагрузки характеризуются крутящими моментами М,
инерционные моменты - моментами инерции J, упругие элементы - коэффициентами
жесткости при кручении (крутильной жесткостью) Скр.
Рисунок 3.2 - Расчетная приведенная схема
вращательной системы
Суммарный момент инерции электропривода определяется как:
.
Момент инерции двигателя дан в каталоге, а момент инерции рабочего
колеса насоса:
(3.2)
Где h - толщина стали рабочего колеса насоса (3 мм);
- плотность стали (7,8 т/м3);- радиус рабочего колеса
насоса (105 мм);- коэффициент, учитывающий массу лопаток и других частей
механизма.
3.2 Расчет
нагрузок и построение механической характеристики и нагрузочной диаграммы
механизма
При пуске двигателя до момента, когда нагнетаемое давление
сравняется с номинальным и откроется клапан, вода перемешивается насосом в
ограниченном пространстве при этом практически отсутствуют потери на гидравлическое
трение. На этом участке нагрузка на валу изменяется по формуле:
, (3.3)
где - М0― момент развиваемый двигателем при нулевом
расходе воды.
При открытии клапана начинается ток воды и появляется трение воды о
стенки трубопровода, нагрузка изменяется по закону:
Расчет и построение технологических характеристик
,
,
,
.
Для построения технологических характеристик необходимо
использовать условие устойчивой работы магистрали и турбомеханизма:
, (3.4)
где
,
,
,
,
.
Подставим начальные условия в (3.4):
. (3.5)
Выразим Q через w из (3.5). Получим зависимость
:
. (3.6)
Из уравнения (3.1) можно также выразить w через Q:
. (3.4)
Характеристику магистрали рассчитывается по зависимости:
.
Уравнение сети при
имеет вид:
Тогда,
. (3.5)
Если в (3.5) вместо Hмаг подставить Нт/м и
приравнять к (3.2), то получим зависимость H=f (Q) насоса при данной скорости
w.
. (3.6)
. (3.7)
Исходя из значений Qi по формулам (3.5), (3.6) составим
таблицу 3.1, в которой указаны значения скорости wi от Qi.
Таблица 3.1 - Значения скорости в зависимости от расхода
|
Qi,
м3/ч
|
0
|
15
|
25
|
35
|
45
|
55
|
65
|
75
|
|
ωi, рад/с
|
0
|
54,35
|
90,59
|
126,83
|
163,06
|
199,30
|
235,53
|
271,77
|
Пример расчета для подачи Q=35 м3/ч.
.
Изменяя в выражении 3.7 значение Q от 0 до 75 м3/ч, при
помощи программы Mathcad строим характеристики H=f (Q) для каждой wi
(рис. 3.3).
Изменяя в выражении 3.5 значение Q от 0 до 75 м3/ч при
помощи программы Mathcad строим характеристику магистрали (рис. 3.3).
Рисунок 3.3 - Характеристики H (Q) при изменении w (3-9),
характеристика магистрали Нмаг (Q) (1), характеристика насоса (2)
Из рисунка 3.3 видно, чтобы поддерживать начальный напор
стабилизации Hстаб нач=43 м необходимо вычислить минимальную
объемную подачу (вычисляется из характеристики сети): м3
,=>
.
Значит, если потребление воды будет меньше значения 73,25 м3/ч,
то системой управления будет поддерживаться минимальный напор (начальный
стабилизирующий напор) за счет поддержания скорости на заданном уровне.
Зная объемную подачу Q, определим скорость, при которой бы
обеспечивался минимальный напор:
.
При найденной скорости будет поддерживаться начальный
стабилизирующий напор Hстаб нач=43 м.
Суммарные потери рассчитываются по следующей формуле:
,
где
- механические потери;
- гидравлические потери.
При Нст=0 получаем
. Тогда формула примет вид:
, (3.7)
где
Вращающий момент равен:
(3.8)
При подстановке (3.7) в (3.8) получим:
(3.9)
Номинальная мощность насоса определяется по формуле:
.
Номинальный момент определяется так:
.
Подставляем известные данные в выражение (3.9):
(3.10)
Изменяя значение ω от 0 до ωном, при помощи программы Mathcad строим график зависимости М
= f (ω) (рис.
3.4).
Рисунок 3.4 - Механическая характеристика насоса.
Исходя из суточного распределения объема воды за рабочее время
насоса, изображенного на рисунке 3.5, определяем скорость и статический момент
по формулам (3.4) и (3.9) соответственно и строим скоростную и нагрузочную
диаграммы, изображенные на рисунках 3.6 и 3.7. Составим таблицу 3.4, в которой
кроме промежутков времени указаны значения скорости ω и Mст от Q.
Таблица 3.4 - Данные для построения диаграммы механизма
|
Часы суток
|
  Часы суток 
|
|
|
|
|
|
|
|
1
|
2
|
3
|
4
|
1
|
2
|
3
|
4
|
|
0-1
|
15
|
54,35
|
6,37
|
12-13
|
65
|
235,53
|
36,15
|
|
1-2
|
15
|
54,35
|
6,37
|
13-14
|
65
|
235,53
|
36,15
|
|
2-3
|
5
|
18,12
|
4,89
|
14-15
|
65
|
235,53
|
36,15
|
|
3-4
|
5
|
18,12
|
4,89
|
15-16
|
65
|
235,53
|
36,15
|
|
4-5
|
5
|
18,12
|
4,89
|
16-17
|
65
|
235,53
|
36,90
|
|
5-6
|
5
|
18,12
|
4,89
|
17-18
|
55
|
199,30
|
27,22
|
|
6-7
|
25
|
90,59
|
9,35
|
18-19
|
55
|
199,30
|
27,22
|
|
7-8
|
25
|
90,59
|
9,35
|
19-20
|
55
|
199,30
|
27,22
|
|
8-9
|
65
|
235,53
|
36,15
|
20-21
|
25
|
90,59
|
9,35
|
|
9-10
|
65
|
235,53
|
36,15
|
21-22
|
25
|
90,59
|
9,35
|
|
10-11
|
65
|
235,53
|
36,15
|
22-23
|
25
|
90,59
|
9,35
|
|
11-12
|
35
|
126,83
|
13,82
|
23-24
|
25
|
90,59
|
Рисунок 3.5 - Диаграмма расхода
Рисунок 3.6 - Скоростная диаграмма механизма
Рисунок 3.7 - Нагрузочная диаграмма механизма
3.3
Предварительный выбор двигателя по мощности
На основании известной для насоса подачи (производительности)
или суммарного напора определяется мощность на валу приводного двигателя, в
соответствие с которой может быть осуществлен выбор мощности приводного
двигателя. Для центробежного насоса, например, формула определения мощности на
валу выводится из выражения энергии, сообщаемой движущейся воде в единицу
времени. Пусть:- сечение водопровода, м2;- масса воды за секунду,
кг/с;- скорость движения воды, м/с;- плотность воды, м3;
,
- к. п. д. насоса и используемой
передачи.
Известно, что:
.
Тогда выражение для энергии движущейся воды примет вид:
.
Откуда мощность на валу приводного двигателя:
. (3.9)
В (3.9) можно выделить группы величин, соответствующих подаче м3/с,
и напору насоса, Па:
=F·v,
.
Из приведенных выражений видно, что:
,
.
Здесь с, с1, с2 - постоянные величины.
С некоторым приближением для центробежных насосов можно принять,
что между мощностью на валу и скоростью существует зависимость, описанная
вышеприведенными формулами.
Отметим, что вследствие наличия статического напора и
конструктивных особенностей центробежных насосов, показатель степени в правой
части (3.9) может отличаться.
Таким образом получим:
,
.
Основной характеристикой насосов, вентиляторов и компрессоров
является зависимость развиваемого напора H от подачи этого механизма Q.
Указанные зависимости представляются обычно в виде графиков Q (H) для различных
скоростей механизма.
Выбираем насос Grundfos NB 50-200/210, с диаметром рабочего колеса
200 мм и следующими параметрами: напор -
; производительность -
, КПД -
. Зададимся коэффициент запасом по
мощности: kЗАП=1,11
Мощность двигателя необходимая для нормальной работы
турбомеханизма определяется:
.
Расчетная мощность электродвигателя с учетом запаса на пусковой
момент определяется формулой:
Коэффициент запаса мощности на пусковой момент для различных
мощностей электродвигателей приводится в нижеследующей таблице:
Таблица 3.5 - Коэффициент запаса мощности на пусковой момент.
|
Мощность Pэд,
кВт
|
К зап. мощн.
|
|
до 0,5
|
1,5 - 2,0
|
|
от 0,5-1,0
|
1,4
|
|
1,0-2,0
|
1,3
|
|
2,0-5,0
|
1,2
|
|
Свыше 5,0
|
1,15
|
3.4 Выбор
номинальной скорости и типоразмера двигателя
Двигатель выбираем исходя из условия:
.
Насосы Grundfos NB 50-200/210 поставляются со стандартными
электродвигателями соответствующими стандартам IEC и DIN. На выбор предлагается
комплектация электродвигателями "Standart” (энергоэффективность EFF2) и
"Premium" (энергоэффективность EFF1) со скоростью вращения 2900
об/мин.
Исходя вышеуказанного к насосу Grundfos NB 50-200/210 выбираем
электродвигатель серии "Standart” типа MMG 160L-Е мощностью 18,5 кВт. Т.к.
технические параметры и параметры схемы замещения данного двигателя в каталогах
не приводятся, то расчет будем вести по параметрам аналогичного двигателя серии
4А (4А160М2).
Технические параметры выбранного двигателя приведены в таблице
1.1.
Таблица 1.1 - Технические параметры двигателя.
Мощность, кВт Скольжение, % КПД, % Cos φ 


Jд,
|
кг∙м2
|
|
|
|
|
|
|
18,5
|
2,3
|
88,5
|
0,92
|
2,2
|
1,4
|
12,5
|
7,5
|
0,053
|
Таблица 1.2 - Параметры схемы замещения двигателя.
|
х*m
|
R1*
|
х*1
|
R2*
|
х¢*2
|
|
4,5
|
0,049
|
0,092
|
0,022
|
0,12
|
Построим механическую характеристику двигателя.
Номинальный ток статора:
Полное фазное сопротивление:
Найдём абсолютные параметры двигателя:
Естественная механическая характеристика при s< sK выражается уточнённой
формулой Клосса:
При s > sK
используем формулу Чекунова:
где:
,
Изменяя значение S от 0 до SК для уточненной формулы
Клосса и от SК до 1 для формулы Чеканова при помощи программы
Mathcad строим график зависимости М = f (ω) (рис. 1.3).
Рисунок 3.8 - Естественная механическая характеристика двигателя.
3.5
Построение нагрузочной диаграммы электропривода
Так как момент и ток связаны линейной зависимостью,
нагрузочную диаграмму строим для момента, который определяется из основного
уравнения движения электропривода:
, (3.11)
где
- статический момент на валу двигателя,
Н·м,
- суммарный момент инерции электропривода, кг×м2,ω - угловая скорость двигателя, рад/с.
Динамический момент электропривода Mдин предварительно
определяют приближенно, принимая линейный закон изменения скорости:
, (3.12)
где ωу - установившаяся скорость двигателя на
данном интервале скоростной диаграммы, рад/с,п, т - время пуска
(торможения), с.
Время пуска определяем по следующей формуле:
Для данного ЭП JМЕХ - момент инерции рабочего колеса
насоса.
гдеh - толщина стали рабочего колеса насоса (3 мм);
- плотность стали (7,8 т/м3);- радиус рабочего колеса
насоса (105 мм);- коэффициент, учитывающий массу лопаток и других частей
механизма.
Для определения МАД СР необходимо определить площадь
фигуры, ограниченной осью Х и кривой M = f (ω) на естественной механической
характеристике, полученное значение разделить на ω HOM.
Для определения площади разбиваем естественную механическую
характеристику на несколько элементарных площадей и находим сумму площадей.
Найдем динамический момент:
.
Дальнейшее построение нагрузочной диаграммы ведем с учетом того,
что при пуске электропривода его нагрузочная диаграмма описывается следующим
выражением:
. (3.15)
По достижении электроприводом установившейся скорости, нагрузочная
диаграмма описывается следующим выражением:
. (3.16)
На участках снижения скорости, уравнение движения электропривода
имеет вид:
. (3.17)
Используя данные, полученные ранее для построения нагрузочной
диаграммы механизма, построим нагрузочную диаграмму электропривода, которая
представлена на рисунке 3.15.
Рисунок 3.9 - Нагрузочная диаграмма электропривода
3.6 Проверка
выбранного электродвигателя по нагреву и перегрузочной способности
Произведём проверку выбранного электродвигателя по нагреву.
Температура нагрева двигателя определяется по формуле:
, (3.18)
где 0 - температура начального подогрева двигателя;
υт - скорость нарастания температуры обмотки ЭД. Из справочника [6]
определяем: υт = 10,3 0С/с;П=3,36
с из подраздела 3.5 - время прямого пуска электродвигателя.
Температура начального подогрева двигателя определяется по
формуле:
(3.19)
где:
Θс - температура среды насосной станции.
Исходя из условий работы установки температура воды в расходном
резервуаре колеблется в пределах:
1. Зимой температура воды составляет 7 … 12 0С;
2. Летом температура воды составляет 16 … 20 0С.
Примем наиболее тяжелый режим работы и примем Θс = 20 0С.
Θном = 150 0С -
номинальная температура нагрева изоляции класса F;
Вычислим по формуле (3.19) температуру начального подогрева
двигателя:

Вычислим температуру нагрева двигателя по формуле (3.18):
Если двигатель подходит по нагреву, то должно выполняться условие:
где: Θдоп -
температура, которую
однократно может превысить двигатель за время прямого пуска. Для изоляции
класса F допустимая температура равна Θдоп = 200 0С.
Условие выполняется, так как 129,1 ≤ 200 0С, и
следовательно двигатель по нагреву подходит.
Произведём проверку выбранного электродвигателя по перегрузочной
способности.
Проведем проверку двигателя по перегрузочной способности с учетом
возможного понижения напряжения сети на 10%.
Так как двигатель работает в непрерывном режиме, то максимальный
момент нагрузки будет равен:
где
из подраздела 3.3.
Условие выбора ЭД по перегрузочной способности:
Мнагр. мах < Мдоп
,22 <108,63.
Условие выполняется, двигатель по перегрузочной способности
подходит.
4.
Проектирование преобразователя электрической энергии
4.1
Определение возможных вариантов и обоснование выбора вида преобразователя
электрической энергии
Преимущества использования частотных
преобразователей.
Плавная регулировка скорости вращения
электродвигателя позволяет в большинстве случаев отказаться от использования
редукторов, дросселей и другой регулирующей аппаратуры. Это значительно
упрощает механическую систему, повышает ее надежность и снижает
эксплуатационные расходы.
При использовании частотного
преобразователя пуск двигателя происходит плавно, без пусковых токов и ударов,
что уменьшает нагрузку на двигатель и механику, увеличивает срок их жизни. Применение
частотных преобразователей с обратной связью обеспечивает точное поддержание
скорости вращения при переменной нагрузке, что во многих задачах позволяет
значительно улучшить качество технологического процесса.
Для питающей сети преобразователь является
чисто активной нагрузкой и потребляет ровно столько энергии, сколько требуется
для выполнения механической работы (с учетом КПД преобразователя и двигателя).
Частотный преобразователь в комплекте с
асинхронным электродвигателем может применяться для замены приводов постоянного
тока. В этом случае значительно снижаются эксплуатационные затраты, повышается
перегрузочная способность, а соответственно и надежность системы.
Применение регулируемого частотного
электропривода позволяет сберегать энергию путем устранения непроизводительных
затрат энергии в дроссельных заслонках, механических муфтах и других
регулирующих устройствах. При этом экономия прямо пропорциональна
непроизводительным затратам и может достигать 80%.
Основные возможности.
Частотный преобразователь позволяет
регулировать выходную частоту в пределах от 0 до 400 Гц.
Разгон и торможение двигателя
осуществляется плавно (по линейному закону), время разгона и торможения можно
настраивать в пределах от 0.1 сек до 30 мин. Возможен плавный реверс двигателя.
При разгоне происходит автоматическое увеличение момента для
компенсации инерционной нагрузки. Момент при пуске достигает 150% от
номинального.
Частотные преобразователи обеспечивают
полную электронную защиту преобразователя и двигателя от перегрузок по току,
перегрева, утечки на землю и обрыва линий передачи.
Преобразователь позволяет отслеживать и
отображать на цифровом пульте основные параметры системы - заданную скорость,
выходную частоту, ток и напряжение двигателя, выходную мощность и момент, состояние
дискретных входов, общее время работы преобразователя и т.д.
В зависимости от характера нагрузки можно
выбрать подходящую вольт-частотную характеристику или создать свою собственную.
Преобразователь позволяет экономить на непроизводительных затратах энергии,
кроме того он имеет функцию энергосбережения. Эта функция позволяет при
выполнении той же работы экономить еще от 5 до 30% электроэнергии путем
поддержания электродвигателя в режиме оптимального КПД.
В режиме энергосбережения преобразователь
автоматически отслеживает потребление тока, рассчитывает нагрузку и снижает
выходное напряжение. Таким образом снижаются потери в обмотках двигателя и
увеличивается его КПД. Режим энергосбережения хорошо подходит для следующих
задач:
управление скоростью вращения вентиляторов
и насосов;
управление оборудованием с переменной
нагрузкой;
управление машинами, которые большую часть времени работают с
малой нагрузкой.
Выбор преобразователя частоты будем производить исходя из
следующих условий:
. Напряжение выходное напряжение преобразователя Uпр
³ 380В.
. Номинальный ток преобразователя не менее:
. Кратность максимального тока преобразователя 2.
. Минимальная цена преобразователя.
. Степень защиты корпуса - IP44.
. Наличие макропрограммы для управления двумя насосами по
следующей схеме: один основной, второй - резервный.
Этим условиям соответствует преобразователь частоты фирмы АВВ
тип-01-012A-4. Его параметры приведены в таблице 4.1.
Таблица 4.1 - Технические параметры ACS550-01-038A-4
|
Pном,
кВт
|
Iном,
А
|
Uном,
В
|
|
18500
|
38
|
380-480
|
Ток перегрузки 2IН в течение 2 секунд каждые 60
секунд.
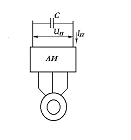
.2 Расчет параметров и выбор элементов силовой цепи
Для силовой цепи необходимо вычислить ёмкость С-фильтра
(рис.4.1.).
Ток, протекающий по силовой цепи, описывается уравнением:
Отклонение напряжения в цепи постоянного тока от заданного не
должно превышать 5%:
Рисунок 4.1 - Силовая цепь
Ток вычисляется по формуле:
(4.1),
где U1H=220B; I1H=34,4A; cosφ=0,92
Подставляя значения в формулу (4.1), получим
Ёмкость вычисляем по формуле:
, (4.2),
Подставляя значения в формул (4.2), получим:
5.
Проектирование системы автоматического управления
5.1 Выбор
датчиков управляемых координат электропривода
В качестве датчика обратной связи по давлению выбираем датчик
CS-PT100, основные технические данные которого приведены в таблице 5.1.
Таблица 5.1 - Основные технические данные датчика давления CS
- PT100.
|
Диапазон
измерения
|
0 ~ 12.6 бар
|
|
Перегрузка
давления
|
250%
|
|
Выходной сигнал
|
4 ~ 20 мА
|
|
Напряжение
питания
|
24V DC
|
|
Суммарная
погрешность
|
0,5%
|
|
Время
срабатывания
|
10 мсек
|
|
Температура
термокомпенсации
|
10 ~ +60°C
|
|
Рабочая
температура
|
-40 ~ +85°C
|
|
Степень защиты
|
IP65
|
5.2
Разработка математической модели автоматизированного электропривода
Автоматизированный электропривод включает следующие элементы:
асинхронный короткозамкнутый двигатель, преобразователь частоты с системой
управления, центробежный насос.
При составлении модели трехфазного асинхронного двигателя
будем придерживаться следующих допущений:
) равномерный воздушный зазор;
) отсутствие потерь на гистерезис и вихревые токи;
) обмотки статора и ротора симметричные и расположены со
сдвигом осей обмоток на 120°;
) обмотки статора и ротора синусоидально распределены в
пространстве;
) магнитная система машины не насыщена.
Система уравнений для трехфазного асинхронного двигателя
через токи и потокосцепления статора и ротора в косоугольной (естественной)
системе координат имеет вид:
Где
- полная индуктивность фазы статора;
- полная индуктивность фазы ротора;
- максимальное значение взаимной
индуктивности между фазами статора и ротора;
- индуктивность рассеяния фазы статора;
- индуктивность рассеяния фазы ротора.
В нашем случае при регулировании давления асинхронный двигатель
работает на линейной части механической характеристики, поэтому можно записать:
, (5.1)
Тэ - электромагнитная постоянная времени, с;
β - жесткость статической характеристики
АД.
При анализе механической части электропривода получили
одномассовую механическую систему, для которой управление движения
электропривода имеет вид:
, (5.2)
При отсутствии противодавления статический момент центробежного
насос имеет квадратичную зависимость от скорости:
. (5.3)
где Мтр - момент от сил трения.
Объект управления можно относительно напора Н на выходе
трубопровода при переменном расходе Q воды представить управлением:
, (5.4)
где
Н0 - напор при закрытой задвижке;
С - коэффициент;- расход жидкости.
Регулирование давления при переменном расходе Q осуществляется за
счет изменения скорости двигателя при регулировании частоты на выходе
преобразователя, т.е.:
(5.5)
Управляющее устройство предусматривает ПИ-регулятор давления с
передаточной функцией:
, (5.6)
где kp - коэффициент усиления регулятора,
Ти - постоянная времени интегратора регулятора
давления.
На основании уравнений (5.1) - (5.6) составляем структурную схему
модели автоматизированного электропривода для стабилизации напора при
переменном расходе. Структурная схема представлена на рисунке 5.1.
.3 Расчет
параметров объекта управления
Рассчитаем параметры схемы замещения.
Полное фазное сопротивление (базовое сопротивление):
.
Параметры АД в абсолютных единицах:
,
,
,
,
,
.
Жесткость статической механической линеаризованной характеристики
двигателя:
.
Электромеханическая постоянная времени:
.
Электромагнитная постоянная времени:
.
Рисунок 5.1 - Структурная схема автоматизированного электропривода
при стабилизации напора
Линеаризуем механическую характеристику насоса на участке от w = 213 рад/с до w = 307рад/с, что соответствует работе
насоса с давлением 30-60м. Тогда коэффициент жесткости механической
характеристики механизма:
.
Для синтеза регулятора давления линеаризуем объект таким образом:
,
где
.
5.4
Определение структуры и параметров управляющего устройства
После преобразования структурной модели электропривода
получим линеаризованную схему, представленную на рисунке 5.2.
Рисунок 5.2 - Линеаризованная структурная схема
На схеме 5.2 приняты следующие обозначения:
;
;
;
где
и
.
Рассмотрим передаточную функцию относительно возмущающего
воздействия QL при НЗ (р) =0:
, (5.7)
Подставив Wр и W2 в (5.7) получим:
, (5.8)
где
.
Пренебрегая коэффициентом Тэ, Тс при р2
и обозначив Т1=Тэ+Тс получим:
.
Приняв Ти=Т1=Тэ+Тс
получим:
.
В результате преобразований передаточная функция по возмущающему
воздействию примет вид:
.
Коэффициент kр определим из условия:
,
где Нз - заданный напор, Нз=57 м;1ном
= 50 Гц.
Находим численное значение коэффициентов kр и Ти:
.
.
.
Математическая модель автоматизированного электропривода с
рассчитанными параметрами представлена на рисунке 5.3.
Рисунок 5.3 - Математическая модель автоматизированного
электропривода
6. Расчет и
анализ динамических и статических хараетеристик автоматизированного
электропривода
6.1
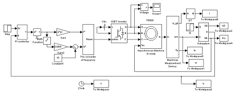
Разработка имитационной модели электропривода
На основе выражений и расчетов, представленных в разделе 5,
разработаем программное обеспечение для компьютерного моделирования в среде
Matlab6. x. В результате разработки была получена имитационная модель
автоматизированного электропривода, которая включает следующие элементы:
. Модель асинхронного короткозамкнутого двигателя,
используется стандартный блок "Asynchronous Machine SI Units"
библиотеки SimPowerSystems.
. Модель силового преобразователя. Звено постоянного тока
преобразователя представлено идеальным источником постоянного напряжения
"Vdc", а автономный инвертор напряжения - стандартным трехфазным
преобразователем "IGBT Inverter".
. Модель насоса построена по выражениям (5.3) и (5.4) с
использованием стандартных блоков библиотеки Simulink. Модель насоса выполнена
в виде подсистемы (рисунок 6.1).
. Модель управляющего устройства включает модели регулятора
давления (рисунок 6.2) и системы управления преобразователем (рисунок 6.3).
Имитационная модель автоматизированного электропривода в
естественной системе координат представлена на рисунке 6.4.
Рисунок 6.1 - Модель насоса
Рисунок 6.2 - Модель регулятора давления
Рисунок 6.3 - Модель системы управления преобразователем
Рисунок 6.4 - Имитационная модель автоматизированного
электропривода насоса
6.2 Расчет
переходных процессов и определение показателей качества
Произведем моделирование работы привода в двух режимах: пуск
и стабилизация напора при изменении расхода. Пуск производится при нулевом
расходе до номинального напора. В режиме стабилизации происходит изменение
расхода от нуля до номинальной величины.
В результате моделирования получили графики переходных
процессов основных величин: тока, момента, скорости вращения и напора, которые
представлены на рисунках 6.5 - 6.10 для участка пуска привода и 6.11 - 6.14 для
участка стабилизации напора.
Рисунок 6.5 - Действующее значение тока статора
Рисунок 6.6 - Момент двигателя
Рисунок 6.7 - Скорость двигателя
Рисунок 6.8 - Скорость двигателя (в увеличенном масштабе)
Рисунок 6.9 - Напор
Рисунок 6.10 - Напор (в увеличенном масштабе)
Из графиков видно, что переходные процессы при пуске
протекают без значительных колебаний и отклонений регулируемой величины от
заданного значения. Процесс пуска происходит с примерно постоянным ускорением.
Стабилизация давления при изменении расхода происходит без резких скачков и
колебаний.
По результатам моделирования получили:
) максимальное значение тока статора не превышает
максимально-допустимого значения преобразователя частоты;
) перерегулирование по скорости при пуске равно:
;
) перерегулирование по напору при пуске равно:
;
) статическая ошибка по напору равна нулю.
Статические характеристики при применении ПИ-регулятора напора
будут астатическим, т.е. отклонение напора в установившемся режиме рано нулю.
Это вытекает из того, что в установившемся режиме сигнал на входе интегрирующих
звеньев равен нулю. Тогда можно записать:
.
Следовательно: Н = Нзад.
Статические характеристики представлены на рисунке 6.11.
Рисунок 6.11 - Статические характеристики
7.
Окончательная проверка правильности выбранного двигателя
7.1
Построение точной нагрузочной диаграммы за цикл работы автоматизированного
электропривода
Так как насосная установка работает в длительном режиме с
редкими пусками и остановками, то построение точной нагрузочной диаграммы за
цикл работы автоматизированного электропривода не требуется.
Проверим правильность выбранного двигателя по пусковым
условиям. Двигатель выбран правильно, если пусковой момент двигателя больше
пускового момента механизма.
Мп > Мп. с
По результатам моделирования переходных процессов в пункте 6
пусковой момент механизма Мп. с=95 Н∙м.
Учтем падение напряжения на 10%
Условие соблюдается, следовательно двигатель выбран верно.
Проверка двигателя на нагрев проведена в пункте 3.6.
8.
Проектирование системы автоматизации промышленной установки
8.1
Формализация условий работы установки
Насосная станция должна качать воду в сеть завода, при выходе
из строя преобразователя частоты с переходом на неуправляемый режим работы
насоса, при аварийном останове одного насоса обеспечить регулируемый пуск и
работу другого, при большом расходе воды, когда работа одного насоса не
обеспечивает рабочее давление, включать дополнительный. Для реализации
поставленных задач применяется макропрограмма ACS 550 для управления насосами и
вентиляторами (PFC).
Макропрограмма управления насосами и вентиляторами (PFC)
может управлять насосной станцией с одним-четырьмя параллельными насосами.
Используется следующий принцип управления насосной станцией с тремя насосами:
Привод ACS550 управляет двигателем насоса №1, изменяя
скорость двигателя для управления производительностью насоса. Двигатель
работает в режиме с регулированием скорости.
На двигатели насосов № 2, № 3 питание подается
непосредственно.
Привод ACS550 включает и выключает насос № 2 (а затем насос №
3) по мере необходимости. Эти двигатели являются вспомогательными.
ПИД-регулятор привода ACS550 использует два сигнала: задание
регулируемой величины и обратную связь по регулируемой
величине. ПИД-регулятор управляет скоростью (частотой) первого насоса таким
образом, чтобы поддерживать регулируемую величину, равной уставке.
Когда заданная производительность (определяемая уставкой
регулируемой величины) превышает производительность первого насоса
(определяемую предельной частотой, заданной пользователем), функция управления
PFC автоматически включает вспомогательный насос. При этом скорость первого
насоса уменьшается на величину, соответствующую вкладу вспомогательного насоса
в общую производительность. После этого ПИД-регулятор продолжает регулировать
скорость (частоту) первого насоса таким образом, чтобы поддерживать
регулируемую величину равной уставке. Если заданная производительность
продолжает расти, следующий вспомогательный насос включается аналогичным
образом.
Когда заданная производительность падает настолько, что
скорость первого насоса становится меньше минимального предела (заданной
пользователем минимальной частоты), функция управления PFC автоматически
останавливает вспомогательный насос. При этом скорость первого насоса
увеличивается для компенсации производительности отключенного вспомогательного
насоса.
Функция блокировки (если активна) идентифицирует отключенные
(выведенные из эксплуатации) двигатели, а функция PFC исключает эти двигателя
из последовательности управляемых двигателей.
Функция авточередования (если включена и в системе имеется
соответствующее коммутационное оборудование) выравнивает время работы
используемых двигателей насосов. Эта функция периодически изменяет положение
каждого двигателя в последовательности включения - управляемый двигатель
становится последним вспомогательным двигателем, первый вспомогательный
двигатель становится регулируемым двигателем и т.д.
В конкретном случае нижний предел частоты вращения составляет
0,6 от номинальной, верхний предел― 1,1ωНОМ. Верхний предел обусловлен рабочей областью насоса, нижний
соответствует частоте вращения двигателя насоса при поддержании заданного
давления с минимальным расходом.
По умолчанию при выборе макропрограммы PFC преобразователь
получает опорный сигнал (уставку) по аналоговому входу 1, действительное
значение технологической переменной по аналоговому входу 2 и команды Пуск/Стоп ― по цифровому входу 1. Контроль состояния подключается к цифровому
входу 4 (двигатель с регулируемой скоростью) и цифровому входу 5 (двигатель с
постоянной скоростью). Сигнал "Разрешение пуска" подается на цифровой
вход 2 и управление PFC активизируется/деактивизируется по цифровому входу 3.
По умолчанию выходной сигнал подается через аналоговый выход (частота).
Обычно автоматическое шунтирование управления насосами и
вентиляторами производится при подключении преобразователя ACS 550 в местный
режим управления (на панель управления выводится LOK). В этом случае
ПИД-контроллер процессора не используется и двигатель с постоянной скоростью не
запускается. Однако если установить для параметра 1101 тип зад от клав значение
2 (задание 2 (%)), то в местном режиме опорное значение PFC может подаваться с
пульта управления.
Преобразователь оснащен встроенным ПИД-контроллером, который
используется, если выбрана макропрограмма управления. ПИД-контроллер имеет следующие
основные функции:
Функция выключения ПИД для прекращения регулирования, когда
выходной сигнал ПИД-контроллера падает ниже заданного предела, восстановление,
когда действительное значение технологической переменной падает ниже заданного
предела.
Программируемые выдержки выключения и включения. Режим
выключения может также быть активизирован по цифровому входу.
Два набора ПИД, выбираемые по цифровому входу.
Параметры ПИД-контроллера находятся в группах 40 и 41.
Преобразователь ACS 550 имеет два программируемых релейных
выхода. Работа релейных выходов 1 и 2 управляется параметрами 1401 релейный вых
1 и 1402 релейный вых 2. Значение 29 (PFC) выделяет релейный выход для блока
управления насосами и вентиляторами. При выборе макропрограммы PFC это значение
устанавливается по умолчанию для обоих релейных выходов.
При использовании блока управления насосами и вентиляторами
преобразователь может использовать поставляемые по отдельному заказу модули
расширения ввода/вывода (NDIO). Эти модули обеспечивают дополнительные релейные
выходы и цифровые входы. Расширение ввода вывода требуется в следующих случаях:
·
Когда
стандартные релейные выходы преобразователя ACS 550 (R01 и R02) нужны для
других целей и/или используется большое количество вспомогательных двигателей.
·
Когда
стандартные цифровые входы преобразователя ACS 550 (ДВХ1 и ДВХ2) нужны для
других целей и/или используется большое количество сигналов контроля состояния
(вспомогательных двигателей).
Модули расширения вводы вывода подключаются к преобразователю
ACS 550 по волоконно-оптической линии DDCS. Для использования DDCS необходим
поставляемый по отдельному заказу коммутационный модуль DDCS.
К каналу DDCS могут быть подключены один или два модуля NDIO.
Каждый модуль NDIO содержит два цифровых входа и два релейных выхода.
8.2
Разработка алгоритма и программы управления
Алгоритм управления насосной станции водоснабжения завода
представлен на рисунке 8.1 В блоке 1 задаются исходные данные - сигналы о
состоянии датчиков давления, сигнал об аварийном состоянии преобразователя,
сигнал положения задвижки. В блоке 2 проверяется сигнал с реле контроля фаз.
Пуск установки осуществляется при нажатии кнопки "Пуск" и при не
нажатой кнопке "Стоп" (блок 3). При поступлении сигнала с с кнопки
"Пуск" отрывается задвижка (блок 4). Пуск преобразователя
осуществляется при поступлении сигнала открытия задвижки и сигнала с датчика
минимального давления в трубопроводе (блоки 5,6,7). Пуск электродвигателя
осуществляется от преобразователя при отсутствии сигнала аварийного состояния
преобразователя (блоки 8,9,10). При поступлении сигнала аварийного состояния
преобразователя пуск двигателя осуществляется напрямую от сети (блоки 8,10).
При поступлении сигналов с электроконтактного манометра, с датчика перегрева
подшипников, с теплового реле, с датчика максимального давления в трудопроводе
электропривод останавливается (блоки 11,12,13,14,15). При нажатии кнопки
"Стоп" задвижка закрывается и установка переходит в исходное
состояние.
Составим программу управления на языке LAD (рисунок 8.2). В
таблице 8.1 приведены входные и выходные сигналы.
Таблица 8.1 - Обозначение сигналов и входов-выходов
контроллера
|
Обозначение
|
Тип сигнала
|
Описание
|
|
Входные сигналы
|
|
Х0
|
дискретный
|
Давление воды в
трубопроводе (замык. при P≤230 кПа)
|
|
Х1
|
дискретный
|
Задвижка
открыта
|
|
Х2
|
дискретный
|
Задвижка
закрыта
|
|
Х3
|
дискретный
|
Сигнал с ЭКМ
("сухой ход”)
|
|
Х4
|
дискретный
|
Тепловое реле
|
|
Х5
|
дискретный
|
Перегрев
подшипников
|
|
Х6
|
дискретный
|
Реле контроля
фаз
|
|
Х7
|
дискретный
|
Кнопка
"Пуск установки”
|
|
Х8
|
дискретный
|
Кнопка
"Стоп установки”
|
|
Х9
|
дискретный
|
Давление воды в
трубопроводе (размык. при P≥310 кПа)
|
|
Выходные
сигналы
|
|
Y0
|
дискретный
|
Пуск
преобразователя
|
|
Y1
|
дискретный
|
Открытие
задвижки
|
|
Y2
|
дискретный
|
Закрытие
задвижки
|
|
Y3
|
дискретный
|
Аварийный
сигнал к диспетчеру
|
8.3 Разработка
функциональной схемы системы автоматизации
Функциональная схема системы автоматизации представлена на
рисунке 8.2 Ядром системы автоматизации является программируемый контроллер,
включающий в себя встроенный источник питания, центральный процессор CPU и
встроенные дискретные модули ввода и вывода I/O. Модули ввода/вывода
обеспечивают сопряжение с входными датчиками и исполнительными устройствами.
Рисунок 8.3 - Функциональная схема системы автоматизации.
8.4 Выбор
аппаратов системы автоматизации.
Выбираем программируемый контроллер FX2N-32 MR-DS производства
"Mitsubishi Electric". Серия FX2N обладает высоким
быстродействием: время обработки одной логической инструкции. Серия MELSEC FX2N
оснащена наиболее мощным процессором среди всех контроллеров MELSEC FX. Серия
сочетает преимущества компактных контроллеров с производительностью модульных.
Как и для всех контроллеров MELSEC FX, базовый модуль в серии
FX2N представляет собой полнофункциональный контроллер (процессор, источник
питания, встроенные I/O), способный функционировать автономно. Все исполнения
базовых блоков имеют одинаковые CPU и одинаковую производительность.
Предусмотрена 21 модификация базовых блоков:
содержащих от 16 до 128 I/O.
источники питания 100-230В (при 50Гц) и 24 В.
релейные или транзисторные выходы.
Наличие съемных панелей облегчает и ускоряет монтажные
работы. Широкий диапазон моделей расширения и специальных функциональных
модулей позволяет конфигурировать систему в точном соответствии с необходимыми
требованиями.
Программируемый контроллер FX-2N представляет собой
полнофункциональный базовый блок, включающий в себя встроенный источник
питания, центральный процессор CPU и встроенные дискретные модули ввода и
вывода I/O. Модули расширения позволяют обеспечить требуемое количество входов
и выходов при необходимой функциональности контроллера. Использование режимов
master и slave позволяет использовать их в сетях с конфигурацией 1: 1 и 1: n.
Благодаря наличию специальных модулей имеется возможность интеграции в открытые
сети (например, в Internet).
ПК FX-2N обладают следующими характеристиками: время
выполнения логической инструкции 0,08 мкс; операции с плавающей запятой,
функция квадратного корня; встроенный ПИД-регулятор с автоматической настройкой
параметров; встроенные часы реального времени; технические данные
программируемого контроллера FX2N-32 MR-DS представлены в таблице
8.2.
Таблица 8.2 - Технические данные FX2N-32 MR-DS
|
Питание:
|
|
|
AC (+10%, -
15%)
|
100-240 V
|
|
частота АС Hz
|
50/60 (+10%)
|
|
DC (+20%, -
15%)
|
24 V
|
|
Потребляемая
мощность
|
25
|
|
Допустимый
провал питания
|
5
|
|
Ток сервисного
источника питания (24 V DC), mA
|
250
|
|
Ток источника
питания внутрн. шины (5 V DC), mA
|
290
|
|
Кол-во входов
|
16
|
|
Ток входов
X0->X7/X10-> беск.
|
7/5
|
|
Мин. ток для
лог. '1' ХО->Х7/Х10-> беск.
|
4.5/3.5
|
|
Макс, ток для
лог, '0'
|
1,5
|
|
Гальваноразвязка
|
Опторазвязка
между входами и питанием.
|
|
Быстродейст-вие
|
10мс (заводская
установка), регулируется от 0 до 15 мс с шагом 1 мс.
|
|
Кол-во выходов
|
16
|
|
Тип выходов
|
Реле
|
|
Уровень коммутируемого
напряжения (макс.) В
|
< 250 V АС,
< 30 V DС
|
|
Макс. выходной
ток:
|
|
|
на канал А
|
2
|
|
на группу А
|
8
|
|
Коммутируемая
мощность:
|
|
|
индукт.
нагрузка
|
80
|
|
акт. нагрузка
|
100
|
|
Быстродействие
|
10
|
|
Срок службы
контактов (число коммутаций)
|
3,000,000 при
20 VА; 1,000,000 при 35 VА; 200,000 при 80 VА
|
|
Вес, кг
|
0.65
|
|
Размеры (Ш х В
х Г), мм
|
150x90x87
|
Базовый блок контроллера FX2N приведен на рисунке 8.3.
Рисунок 8.4 - Базовый блок контроллера FX2N.
Программирование контроллеров FX2N осуществляется при помощи
программной среды FX-PCS/WIN, установленной на персональном компьютере,
соединенном с контролером при помощи кабеля-конвертера SC-09. Структурное
программирование, наличие функциональных блоков и различные функции диагностики
сочетаются с многоязычным интерфейсом (английский, немецкий, французский,
итальянский и испанский).
Среда предоставляет возможности писать программы в виде лестничной
логики (язык релейно-контактных схем) или в виде инструкций. Программирование в
языке релейно-контактной логики выглядит в виде графических изображений команд,
расположенных между двумя вертикальными линиями.
Схема электрическая соединений представлена на рисунке 8.5
9.
Проектирование схемы электроснабжения и электрической защиты промышленной
установки
9.1 Выбор
аппаратов, проводов и кабелей
В качестве пусковых аппаратов для двигателей применим
магнитные пускатели типа ПМЛ, которые выбираем по напряжению, току приемника и
исполнению.
Выбираем магнитные пускатели типа ПМЛ 310004 с номинальным током
40 А.
Выбор тепловых реле.
Тепловые реле используются для защиты для защиты электродвигателей
от длительных перегрузок по току от работы при обрыве одной из фаз. При
длительном режиме работы двигателей номинальный ток нагревательного элемента
теплового реле Iн. э выбирают исходя из номинального тока двигателя
Iн из соотношения:
Выбираем тепловые реле типа РТЛ 1009 с номинальным током 40 А и
номинальным током нагревательного элемента 36 А.
Выбор автоматических выключателей.
Номинальные токи автомата IНА и его расцепителей IНР
выбирают по длительному расчетному току линии IР. Примем IР=
IДВ. Н
Ток срабатывания эл. /магн. расцепителя проверяется по
максимальному кратковременному току линии
Выбираем автомат ВА47-29 с IН=40А, IНР=40А,
кратность тока отсечки - 12IН.
Выбор питающего кабеля.
Выбираем сечение жил кабелей питающих электродвигатели
где
Кз - кратность длительно допустимого тока провода по отношению к
номинальному току или току срабатывания защитного аппарата (для автоматического
выключателя Кз=1).
Выбираем кабель ВВГ 3х6 с допустимой токовой нагрузкой 42 А.
10.
Проектирование схемы электрической общей и подключения автоматизированного
электропривода
10.1 Схема
электрическая общая и подключений автоматизированного электропривода
Схему электрооборудования заданного электропривода будем
проектировать на основании схемы подключения выбранного преобразователя.
Схема подключения ACS550-01-012A-4 представлена на рисунке
10.1
Рисунок 10.1 Схема подключения преобразователя частоты.
Макросы предназначены для присвоения группе параметров новых
предварительно заданных значений. Использование макросов позволяет максимально
сократить необходимость ручного изменения значений параметров. При выборе
макроса устанавливаются значения по умолчанию для всех параметров.
После выбора макроса можно изменить значения параметров
вручную с панели управления.
Прикладные макросы активизируются с помощью параметра 9902
ПРИКЛ.
Для управления тремя насосами (один из которых - основной, а
второй и третий - резервные) используем макропрограмму управления насосами и
вентиляторами.
В качестве датчика обратной связи по давлению выбираем датчик
CS-PT100, основные технические данные которого приведены в таблице 3.1.
Таблица 3.1 - Основные технические данные датчика давления CS
- PT100.
|
Диапазон
измерения
|
0 ~ 12.6 бар
|
|
Перегрузка
давления
|
250%
|
|
Выходной сигнал
|
4 ~ 20 мА
|
|
Напряжение
питания
|
24V DC
|
|
Суммарная
погрешность
|
0,5%
|
|
Время
срабатывания
|
10 мсек
|
|
Температура
термокомпенсации
|
10 ~ +60°C
|
|
Рабочая
температура
|
-40 ~ +85°C
|
|
Степень защиты
|
IP65
|
10.2
Составление перечня элементов электрооборудования промышленной установки
Перечень элементов производственной установки представлен в
таблице 10.2.
Таблица 10.2 - Перечень элементов элементов
электрооборудования промышленной установки
|
Поз. обозн.
|
Наименование
|
Кол.
|
Примечание
|
|
Документация
|
|
|
|
Пояснительная
записка
|
1
|
|
|
Электродвигатели
|
|
|
|
М1, М2, М3
|
MMG 160L-Е,
380/220В
|
2
|
|
|
Преобразователи
частоты
|
|
|
|
ПЧ
|
ACS550-01-038A-4
|
1
|
|
|
Автоматические
выключатели
|
|
|
|
QF1,QF3, QF4
|
ВА47-29, D40
|
2
|
|
|
QF2
|
ВА47-29, C4
|
1
|
|
|
Магнитные
пускатели
|
|
|
|
КМ1.1,
КМ1.2,КМ2, КМ3
|
ПМЛ 310004,
220В, 50 Гц
|
2
|
|
|
Тепловые реле
|
|
|
|
КК1, КК2, КК3
|
РТЛ 1009
|
2
|
|
|
Транформаторы
|
|
|
|
TV
|
Трансформатор
напряжения
|
1
|
|
|
ОСМ1-0,063.380/220В,
50 Гц,
|
|
|
|
|
|
|
|
Датчики
|
|
|
|
ВР
|
Датчик
температуры CS - PT100.
|
1
|
|
11. Охрана
труда
11.1 Меры
безопасности при эксплуатации насосной станции водоснабжения завода СИИиТО
На все виды работ, выполняемых на объектах завода
администрацией энергослужбы разрабатываются инструкции по технике безопасности.
Каждая инструкция по технике безопасности включает следующие вопросы: общие
положения по технике безопасности при выполнении определенных работ;
обязанности персонала перед началом работы; обязанности персонала при
выполнении работы; обязанности персонала при обслуживании и ремонте технических
систем и рабочих мест; обязанности персонала в конце выполнения работы, включая
уборку и обслуживание рабочих мест; обеспечение взрыво-, пожаро-,
электробезопасности; заключение. Допуск к самостоятельной работе производится
только после обучения и инструктажа.
Рабочие и служащие завода при эксплуатации насосной станции
водоснабжения обязаны: выполнять только порученную работу, по которой проведены
обучение и инструктаж; во время работы быть предельно внимательными, не
отвлекаться от выполнения основных обязанностей, не допускать на рабочее место
посторонних лиц; приступать к работе только после того, как принят все меры
безопасности (включена вентиляция, проверено зануление, осмотрены блокирующие и
отключающие устройства, приведены в порядок средства защиты); не работать на
неисправном оборудовании, приспособлениях, инструменте; содержать рабочее место
в чистоте, не допуская загромождения рабочих мест (особенно проходов); сообщать
об опасных и вредных факторах руководителю работ или инженеру по охране труда,
следить за окружающей производственной обстановкой; не допускать аварийных и травмоопасных
ситуаций, сообщая о них немедленно администрации; быть внимательным к сигналам;
ходить только в установлененых местах; не стоять в местах движения транспортных
и грузоподъемных средств; не прикасаться к электроопасным частям оборудования;
не включать и не останавливать не закрепленное за данным лицом оборудование;
обеспечивать взрыво - и ожаробезопасность; оказывать помощь пострадавшим.
Одной из главных задач охраны труда при работе с
электроустановками является обеспечение электробезопасности.
Электробезопасность персонала завода СИиТО обеспечивается конструкцией
электроустановок, техническими способами и средствами защиты, организационными
и техническими мероприятиями. К числу организационных мероприятий по
предупреждению поражения людей электрическим током относятся: подбор персонала
в соответствии с требованиями правил технической эксплуатации электроустановок;
строгое соблюдение персоналом завода должностных инструкций; Межотраслевые
правила по охране труда при работе с электроустановками; проведение обучения
безопасным приемам работы на электроустановках; периодическая аттестация и
инструктаж работающих; назначение ответственных лиц за организацию и
производство работ на электроустановках, имеющих соответствующую
квалификационную группу; выдача нарядов-допусков на проведение особо опасных
работ; электронадзор за соблюдением правил безопасности труда при работе с
электроустановками; оформление окончания работы и перерывов; использование
устной и наглядной агитации.
К работе с электроустановками допускаются лица не моложе 18
лет. Работающие на электроустановках проходят предварительные и периодические
медицинские осмотры. В зависимости от характера работы и степени опасности
поражения электрическим током обслуживающий персонал и работающие на электроустановках
и оборудовании с электроприводом должны соответствовать квалификационным
группам (I, II, III, IV,V).
Персоналу всех других групп после обучения выдают
удостоверения, и он подвергается аттестации через один год или два года работы,
в зависимости от занимаемой должности. Руководителями электротехнических
подразделений метрополитена назначаются инженеры, техники, электромеханики с IV
или V квалификационной группой.
Безопасность труда при техническом обслуживании и ремонте
электроустановок достигается отключением их от источников питания, установкой
ограждающих устройств, вывешиванием знаков и запрещающих плакатов.
Для проведения работ на токоведущих частях, необходимо
назначать не менее двух человек, проводить работы с использованием электрозащитных
средств, обеспечивать четкое взаимодействие работающих и непрерывный надзор за
их действиями руководителем работ.
Безопасность труда при работе с электроустановками насосной
станции завода СИиТО обеспечивается за счет использования следующих технических
способов и средств: защитного заземления, изоляции токоведущих частей,
оградительных устройств, предупредительной сигнализации, блокировки, установки
предупредительных плакатов и надписей, использования предохранительных
приспособлений и средств защиты.
Важнейшим условием обеспечения электробезопасности при
эксплуатации насосной станции завода СИиТО является использование средств
защиты от поражений электрическим током, которые делятся на основные и
дополнительные:
К основным электроизолирующим средствам ля электроустановок
до 1000 В относятся:
электроизолирующие штанги всех видов;
электроизолирующие клещи;
указатели напряжения;
электроизмерительные клещи;
электроизолирующие перчатки;
ручной электроизолированный инструмент.
К дополнительным электроизолирующим средствам ля
электроустановок до 1000 В относятся:
электроизолирующие галоши;
электроизолирующие ковры и подставки;
электроизолирующие колпаки и накладки;
переносные заземления;
плакаты и знаки безопасности;
оградительные устройства.
Работников, обслуживающих электроустановки, следует
заблаговременно обучать приемам оказания первой помощи при поражении человека
электрическим током.
11.2 Опасные
и вредные производственные факторы, воздействующие на работников при
эксплуатации насосной станции водоснабжения завода СИиТО
В процессе эксплуатации насосной станции водоснабжения завода
СИиТО на работающих могут воздействовать опасные и вредные производственные
факторы и приводить к несчастным случаям и заболеваниям.
По природе действия опасные и вредные производственные
факторы подразделяются на следующие группы: физические, химические,
психофизиологические и биологические.
Из перечисленных групп опасных и вредных производственных
факторов наибольшее число несчастных случаев приходится на физические, которые по
ГОСТ 12.0.003-74 подразделяются на следующие: движущиеся машины и механизмы;
подвижные части производственного оборудования; передвигающиеся изделия,
заготовки, материалы, острые кромки и заусенцы на оборудовании, инструменте и
заготовках; разрушающиеся конструкции; отклонения от нормативных значений
параметров микроклимата в помещениях и на рабочих местах (температуры,
влажности, подвижности воздуха; температуры поверхностей оборудования, грунта,
материалов; барометрического давления); отсутствие или недостаток естественного
освещения; недостаточная освещенность рабочей зоны; повышенная яркость света;
пониженная контрастность; прямая и отраженная блесткость; повышенная пульсация
светового потока; повышенный уровень излучений в рабочей зоне (ионизации, радиации);
повышенный уровень шума, вибрации, инфразвука, ультразвука на рабочих местах;
повышенное значение поражающих факторов в электрических цепях, соприкосновение
с которыми может вызвать травмы; повышенный уровень электромагнитных излучений,
статического электричества, напряженности электрического поля; повышенная
запыленность и загазованность рабочей зоны; расположение рабочей зоны на
значительной высоте относительно поверхности земли или пола помещения.
В зависимости от уровня и последствий действия на человека
каждый из факторов может быть либо опасным, когда он приводит к травме или
внезапному ухудшению здоровья, либо вредным, если его воздействие на человека
приводит к снижению работоспособности или заболевания.
При эксплуатации насосов возникают такие вредные
производственные факторы, как повышенный шум и вибрация. Источниками указанных
вредных производственных факторов являются вращающиеся и движущиеся части
механизмов насоса (электродвигатель, лопастное колесо, подшипники). Шум и
вибрация классифицируются по ГОСТ 12.0.003-74 как активные, то есть они могут
оказать воздействие на человека посредством заключенных в них энергетических
ресурсов. Допустимые уровни шума по ГОСТ 12.1.003-88 приведены в таблице 11.1.
Методы и средства борьбы с шумом принято подразделять на:
―методы снижения шума на
пути распространения его от источника;
―методы снижения шума в
источнике его образования;
―средства индивидуальной
защиты от шума.
Снижение влияния шума насосов достигнуто вынесением его за
пределы рабочей зоны. В проектируемом насосе предусматривается использование
современных смазочных материалов. Снижение шума на пути его распространения от
источника в значительной степени достигается проведением
строительно-акустических мероприятий. В данном случае применима акустическая
обработка помещений (облицовка части внутренних поверхностей ограждений
звукопоглощающими материалами, а также размещение в помещении штучных
поглотителей, представляющих собой свободно подвешиваемые объемные поглощающие
тела различной формы), звукоизолирующие ограждения или звукозащитные кабины.
Таблица 11.1 - Допустимые уровни шума (СанПиН
2.2.4/2.1.8.10-32-2002)
|
Рабочие места
|
Уровни
звукового давления в дБ в октавных полосах со среднегеометрическими
частотами, Гц
|
Уровни звука и
эквивалентные уровни звука, дБА
|
|
63
|
125
|
250
|
500
|
1000
|
2000
|
4000
|
8000
|
|
|
Постоянные
рабочие места и рабочие зоны в производственных помещениях на территории
предприятий
|
99
|
92
|
86
|
83
|
80
|
78
|
76
|
74
|
80
|
Допустимые значения параметров транспортной,
транспортно-технологической и технологической вибрации согласно ГОСТ
12.1.012-90 приведены в таблице 11.2 Для борьбы с вибрацией предполагается
установить источники вибрации на виброизоляторы.
Таблица 11.2 - Допустимые значения параметров вибрации
|
Вид вибрации
|
Категория вибрации
по санитарным нормам
|
Направление
действия
|
Нормативные,
корректированные по частоте и эквивалентные корректированные значения
|
|
|
|
Виброускорение
|
Виброскорость
|
|
|
|
мс-2
|
дБ
|
мс-1
|
дБ
|
|
Общая
|
3 тип
"а"
|
Z0,
Y0, X0
|
0,1
|
100
|
0,2
|
92
|
При выборе и расчете освещения производственного участка
руководствуются нормами проектирования производственного освещения СНБ
2.04.05-98, в которых задаются как количественные (величина минимальной
освещенности), так и качественные характеристики (показатель ослепленности и
дискомфорта, глубина пульсации освещенности) искусственного освещения. Согласно
СНБ 2.04.05-98 нормы для данного типа производства приведены в таблице 11.3.
Наиболее распространены три типа источника света: лампы
накаливания, люминесцентные лампы и газоразрядные лампы высокого давления.
Преимущество ламп накаливания состоит в том, что они включаются в сеть без
дополнительных пусковых приспособлений. Однако имеют относительно низкую
световую отдачу. Газоразрядные лампы высокого давления отличаются высокой
световой отдачей и компактностью, однако, имеют сложную схему включения и
невысокий срок службы.
Для освещения данного производственного участка из-за редкого
нахождения в нем обслуживающего персонала наиболее подходят лампы накаливания.
Содержание вредных веществ в воздухе регламентируется ГОСТ
12.1.005-88. В рассматриваемом производственном процессе отсутствуют
значительные выделения вредных веществ, а значит, нет необходимости
предусматривать специальную очистку воздуха.
Для повышения производительности труда, снижения утомляемости
в производственных помещениях поддерживается микроклимат в соответствии со СНиП
2.04.05-91. В нем устанавливаются значения температуры, относительной влажности
и скорости движения воздуха для рабочей зоны производственных помещений в
зависимости от категории тяжести выполняемой работы, величины избытков явного
тепла, выделяемого в помещении, и период года. В данном случае работа оператора
заключается в периодическом осмотре насосов и следовательно может бать отнесена
к категории "Легкая 1а". Тогда, согласно СНиП 2.04.05-91, допустимые
температуры, скорость и относительная влажность воздуха на постоянных и рабочих
местах производственных помещений устанавливается согласно таблице 11.4.
Таблица 11.4 - Параметры микроклимата (СанПиН №9-80РБ-89)
|
Период года
|
Категория работ
|
Оптимальные
нормы на постоянных и непостоянных рабочих местах
|
Относительная
влажность, %
|
|
|
Температура, С
|
Скорость
движения воздуха, м/c, не более
|
|
|
Теплый
|
Легкая 1а
|
23-25
|
0,1
|
40-60
|
|
Легкая 1б
|
22-23
|
0,2
|
|
|
Холодный
|
Легкая 1а
|
22-24
|
0,1
|
40-60
|
21-23
|
0,1
|
|
Поддержание указанных значений микроклимата можно
поддерживать путем использования кондиционеров, отопительных приборов в виде
радиаторов, а также смешанной вентиляцией с частичным использованием естественного
побуждения для притока или удаления воздуха.
При работе с дисплеем ЭВМ возникают следующие вредные
факторы:
·
электромагнитные
поля;
·
рентгеновское
излучение;
·
ультрафиолетовое
и инфракрасное излучение.
Воздействие электромагнитных полей на человека зависит от
напряженности электрического и магнитного полей, потока энергии, частоты
колебаний, размера облучаемой поверхности тела и индивидуальных особенностей
организма.
Наиболее эффективным и часто применяемым из названных методов
защиты от электромагнитных излучений является установка экранов. Экранируют
либо источник излучения, либо рабочее место. Экраны бывают отражающие и
поглощающие. Индивидуальные экранирующие комплексы предназначены для защиты от
воздействия электрического поля, напряженность которого не превышает 60 кВ/м.
Для обеспечения безопасности работ с источниками
электромагнитных волн (в данном случае с ПЭВМ) производится систематический
контроль фактических значений нормируемых параметров на рабочих местах.
Контроль осуществляется измерением напряжения электрического и магнитного
полей, а также измерением плотности потока энергии.
Для экранов применяют материалы с высокой электрической
проводимость (сталь, медь, алюминий, латунь) в виде листов толщиной не менее
0,5 мм или сетки с ячейками не более 4´4 мм. Каждый экран
обязательно заземляют. Защита с помощью экранов выполняется многоступенчатой,
включая экранирования генераторного (первичного) контура, рабочих контуров
(плавильных, нагревательных и др.) и установки в целом.
Степень ослабления электромагнитного поля экраном
характеризуется величиной, условно называемой глубиной проникновения
электромагнитного поля в материал экрана, толщина которого должна быть больше
глубины проникновения поля.
Эластичные экраны (из специальной ткани с вплетенной тонкой
металлической сеткой) применяют для изготовления экранных штор, чехлов,
спецодежды и т.п. Для экранов применяют и оптически прозрачное стекло, покрытое
полупроводником - двуокисью олова; оно также обеспечивает ослабление
электромагнитного поля.
Основными опасными производственными факторами в данной
системе вентиляции являются вращающиеся и движущиеся части механизмов и
электрический ток.
Для предупреждения травматизма при работе необходимо, чтобы
планировка участка обеспечивала свободный, удобный и безопасный доступ
обслуживающего персонала к насосу, основному и вспомогательному
технологическому оборудованию, к органам управления и аварийного отключения
всех видов оборудования, входящих в его состав. Для обеспечения безопасности
лиц, обслуживающих систему вентиляции она оснащается предохранительными,
блокирующими и другими защитными устройствами.
11.3 Расчет
защитного зануления на отключающую способность
Поражение электрическим током возможно как при случайном
прикосновении его непосредственно к токоведущим частям, так и к неметаллическим
нетоковедущим элементам электрооборудования (к корпусу электрических машин,
трансформаторов, светильников и т.п.), которые могут оказаться под напряжением
в результате какой - либо аварийной ситуации (замыкания фазы на корпус,
повреждение изоляции и т.п.).
Защитное зануление и заземление являются наиболее
распространенными, весьма эффективными и простыми мерами защиты от поражения
электрическим током при появлении напряжения на металлических нетоковедущих
частях (металлических корпусах оборудования).
Опасность поражения электрическим током при прикосновении к
корпусу и другим нетоковедущим частям электрооборудования, оказавшимся под
напряжением, может быть устранена быстрым отключением поврежденного электрооборудования
от питающей сети. Для этой цели используется зануление, принципиальная схема
которого в сети трехфазного тока показана на рисунке 11.1.
Рисунок 11.1 - Принципиальная схема зануления.
Обозначения на схеме:
- корпус;
- аппараты защиты от токов к. з. (предохранители,
автоматические выключатели.);0 - сопротивление заземления нейтрали
источника тока;п - сопротивление повторного заземления нулевого
защитного проводника;к - ток короткого замыкания;н - часть
тока короткого замыкания, протекающая через нулевой проводник;з -
часть тока короткого замыкания, протекающая через землю;
(н. з.) - нулевой защитный проводник.
Зануление - это преднамеренное электрическое соединение с
нулевым защитным проводником металлических нетоковедущих частей, которые могут
оказаться под напряжением.
Принцип действия зануления - превращение замыкания на корпус
в однофазное короткое замыкание (между фазным и нулевым проводником) с целью
вызвать большой ток, способный обеспечить срабатывание защиты и автоматически
отключить поврежденное электрооборудование от питающей сети. В качестве
отключающих аппаратов используются: плавкие предохранители, автоматические
выключатели, магнитные пускатели и т.д. При этом необходимо учесть, что с
момента возникновения аварии (замыкания на корпус) и до момента автоматического
отключения поврежденного оборудования от сети имеется небольшой промежуток
времени, в течение которого прикосновение к корпусу опасно, так как корпус
находится под напряжением Uф (рисунок 11.1) и отключение его от сети еще не
произошло. В этот период сказывается защитная функция заземления корпуса
оборудования через нулевой защитный проводник.
Из рисунка 11.1 видно, что схема зануления требует наличия в
сети следующих элементов:
) нулевого защитного проводника;
2) глухого заземления нейтрали источника тока;
) повторного заземления нулевого защитного проводника.
Назначение основных элементов схемы заземления:
Нулевой защитный проводник предназначен для обеспечения
необходимого отключения установки значения тока путем создания для этого тока
цепи с малым сопротивлением.
Назначение заземления нейтрали - снижение напряжения
зануленных корпусов относительно земли до безопасного значения при замыкании
фазы на землю.
Назначение повторного заземления нулевого защитного
проводника - снижение напряжения на корпус относительно земли при замыкании
фазы на корпус в случае исправной схемы и в случае обрыва нулевого защитного
проводника.
Отключение поврежденной установки от питающей сети произойдет,
если значение тока однофазного короткого замыкания (
), которое искусственно создается в цепи,
будет больше (или равно) значения тока срабатывания автоматического выключателя
(или номинального тока плавкой вставки предохранителя
) и выполняется следующее условие:
,
где k - коэффициент кратности тока, выбирается в зависимости от
типа защиты электроустановки.
Расчет зануления сводится к проверке соблюдения следующего
условия:
.
Для этого необходимо определить:
наименьшее допустимое значение тока (
) короткого замыкания, при котором
произойдет срабатывание защиты и поврежденное оборудование отключится от сети;
действительное значение тока однофазного короткого замыкания,
которое будет иметь место в схеме при возникновении аварии (
).
Определяем величину тока:
где
- номинальный ток плавкой вставки предохранителя электродвигателя
(табл.3 [2]),
;- коэффициент кратности тока (табл.3
[2]),
.
.
Определяем полное сопротивление петли "фаза-нуль”:
, где
- активные сопротивления фазного и нулевого защитного проводников
(табл.3 [2]),
,
;
- внутренние индуктивные сопротивления фазного и нулевого
защитного проводников (табл.3 [2]),
,
;
- внешнее индуктивное сопротивление петли "фаза-нуль"
(0,02 Ом).
.
Находим действительное значение тока однофазного короткого
замыкания, проходящего в схеме в аварийном режиме:
,
где
- фазное напряжение (табл.3 [2]),
;
- полное сопротивление петли "фаза-нуль”;
- полное сопротивление трансформатора (табл.3 [2]),
.
.
Так как условие
выполняется, следовательно, отключающая способность зануления
обеспечена и защитный проводник выбран правильно.
Для обеспечения автоматического атключения поврежденного
электрооборудования от сети необходимо увеличить ток, проходящий в схеме в
аварийном режиме. Это достигается путем искусственного создания в схеме режима
короткого замыкания за счет введения в схему нулевого защитного проводника и
обеспечения малого сопротивления для цепи "фаза-нуль" (в режиме к.
з.). Таким образом, величина тока однофазного короткого замыкания зависит от
величины параметров нулевого защитного проводника. И расчет зануления сводится
к проверке правильности выбора параметров нулевого защитного проводника (
). Условие выполняется, сопротивление
заземляющего устройства растеканию тока соответствует ГОСТ 12.1.030-81 ССБТ и
ПУЭ.
12.
Экономическое обоснование технических решений
Расчет технико-экономических показателей осуществляется на
основе анализа сравнительных технических данных двух альтернативных систем
электропривода. Экономическая оценка базируется на принципе минимальных
расходов: минимальных начальных затрат, эксплуатационных затрат, затрат
электроэнергии, затрат связанных с вынужденным простоем электрооборудования.
Наиболее целесообразным по техническим соображениям принят электропривод
переменного тока на основе преобразователя частоты. До настоящего времени
регулирование производительности вентилятора осуществлялось при помощи
заслонки.
За основу расчета экономической эффективности принята
зависимость потребляемой мощности от производительности при полностью открытой
задвижке. В расчет берется суточный график работы. В каждом рассматриваемом
периоде определяется продолжительность работы двигателя с загрузкой.
В данном дипломном проекте сравнивается насос с регулируемым
и нерегулируемым электроприводами, поэтому необходимо доказать экономическую
целесообразность замены.
Мощность, потребляемая электронасосами в режимах дроссельного
регулирования, которые работают на естественной характеристике и КПД
рассчитываются по формуле:
, (12.1)
где
- производительность в i-ом режиме работы
в зависимости от давления в трубопроводе, мі/час;
- развиваемый напор при
расходе при естественной напорной характеристике (
), м;
- КПД насоса на естественной характеристике КПД в i-ом режиме
работы.
При частотном регулировании скорости вращения электродвигателя
насоса обеспечивается регулирование производительности насоса
в зависимости от давления в трубопроводе,
в этом случае потребляемая насосом мощность определяется по следующей формуле:
, (12.2)
где
- КПД насоса при регулировании его
скорости в режиме стабилизации давления при
;
- КПД преобразователя частоты,
;
- развиваемый напор при
расходе при искусственной напорной характеристике (
), м.
Расход энергии определяется по следующим формулам:
, (12.3)
где
- время работы агрегата в год при i-ом
режиме, час.
; (12.4)
Экономия электроэнергии при переходе на регулирование
производительности за счет изменения скорости вращения электродвигателя с
помощью преобразователя АСS400 определяется по формуле:
; (12.5)
Расчет параметров энергопотребления и экономии электроэнергии при
внедрении преобразователя частоты серии ACS400 фирмы "ABB" произведен
по формулам (12.1) - (12.5) и приведен в таблице 12.1.
Годовая экономия электрической энергии от внедрения
преобразователя частоты определяется по формуле:
; (12.7)
Величина суммарных затрат по внедрению частотного регулируемого
электропривода насоса определяется как:
, (12.8)
где
- цена устройства автоматизированного
частотного регулирования в составе сетевого реактора и преобразователя частоты,
руб;
- коэффициент увеличения затрат на дополнительные проектно-конструкторские
работы, монтаж, наладку и запуск оборудования, в зависимости от мощности
преобразователя,
Таблица 12.1 Расчетные показатели дипломного проекта
Т, час
,
мі/час
,
м
,
м
%
%
,
кВт
,
кВт
,
кВт∙ч
,
|
т∙руб
|
|
|
|
|
|
|
|
|
|
|
1460
|
55
|
60
|
28
|
71
|
75
|
12,7
|
5,6
|
10366
|
3036
|
|
1095
|
60
|
58
|
32
|
74
|
77
|
12,8
|
6,8
|
6570
|
1924
|
|
1825
|
75
|
55
|
51
|
77
|
78
|
14,6
|
13,6
|
1825
|
535
|
|
1825
|
70
|
57
|
43
|
76
|
77,5
|
14,3
|
10,6
|
6752
|
1978
|
|
2555
|
50
|
61
|
22
|
66
|
73
|
11,4
|
4,1
|
18651
|
5463
|
|
8760
|
Сумма
|
44164
|
12936
|
Тогда срок окупаемости проекта рассчитывается по формуле:
; (12.9)
Полученные экономические показатели проекта приведены в таблице
12.1. Рассчитаем стоимость суммарных затрат по внедрению частотного
регулируемого электропривода насоса по формуле (12.8):
руб;
Годовая экономия электрической энергии от внедрения
преобразователя частоты по (12.7) составит:
тыс. руб;
Тогда срок окупаемости модернизации вентилятора за счет экономии
электроэнергии по (12.9) составит:
года;
При расчете эксплуатационных затрат важное значение имеет величина
периода, за который производится расчет. Ограничимся периодом 1 год.
Затраты на электроэнергию определяются количеством энергии,
потребляемой за год, номинальной мощностью двигателя, а также тарифной ставкой
на электроэнергию.
Используя формулы (12.3), (12.4) и таблицу 12.1 определим энергию,
потребляемую за год, при регулировании производительности насоса установки дроссельным
способом
и при внедрении преобразователя частоты
:
кВт∙ч;
кВт∙ч;
Определим затраты на электроэнергию за 1год эксплуатации
вентиляционной установки с учетом основной и дополнительной тарифных ставок по
формуле:
, (12.10)
где
- дополнительная тарифная ставка,
;
- номинальная мощность двигателя,
кВт;
- основная тарифная ставка,
.
По (12.10) при дроссельном регулировании производительности,
затраты составят:
По (12.10) при применении преобразователя частоты затраты
составят:
Плановая продолжительность ремонтного цикла (ремонтный цикл -
наработка электрического оборудования, выраженная в годах календарного времени
между двумя капитальными плановыми ремонтами) определяется по следующей
формуле:
, (12.11)
где
- продолжительность ремонтного цикла,
лет (для асинхронного электродвигателя),
лет (для преобразователя частоты);
- коэффициент, учитывающий уменьшение ремонтного цикла основного
оборудования,
.
По (12.11) плановая продолжительность ремонтного цикла для
асинхронного электродвигателя составляет:
года;
По (12.11) плановая продолжительность ремонтного цикла для
преобразователя частоты составляет:
года;
Наработка энергетического оборудования, выраженная в месяцах
календарного времени между двумя плановыми ремонтами по (12.11) составляет для
асинхронного электродвигателя:
мес. =0,525 года;
Наработка энергетического оборудования для преобразователя частоты
по (12.11) составляет:
мес=1,05 года;
По полученным величинам можно рассчитать количество капитальных и
текущих ремонтов в расчете за 1 год по следующей формуле:
; (12.12)
Для асинхронного электродвигателя по (12.12) количество
капитальных ремонтов в год составляет:
;
Для преобразователя частоты по (12.12) количество капитальных
ремонтов в год составляет:
;
Количество текущих ремонтов по (12.12) для асинхронного
электродвигателя составляет:
;
Количество текущих ремонтов по (12.12) для преобразователя частоты
составляет:
;
По заданному количеству ремонтов в год, а также по заданной норме
трудоемкости определяется годовая трудоемкость ремонтов. Годовая трудоемкость
электрических машин рассчитывается по формуле:
, (12.13)
где
- норма трудоемкости ремонтов,
человеко-часов;
- поправочный коэффициент, учитывающий частоту вращения
электродвигателя,
.
Для асинхронного электродвигателя годовая трудоемкость капитальных
ремонтов по (12.13) составит:
человеко-часов;
Для преобразователя частоты годовая трудоемкость капитальных
ремонтов по (12.13) составит:
человеко-часов;
Годовая трудоемкость текущих ремонтов по (12.13) для асинхронного
электродвигателя составляет:
человеко-часов;
Годовая трудоемкость текущих ремонтов по (12.13) для
преобразователя частоты составляет:
человеко-часов;
Годовая трудоемкость технического обслуживания принимается равной
10% от нормы трудоемкости текущего ремонта оборудования без учета поправочных
коэффициентов:
человеко-часов;
человеко-часов;
Для удобства сравнения выполненный расчет трудоемкости ремонта и
технического обслуживания для двух вариантов систем регулирования
производительности насосного агрегата сведен в таблицу 12.2.
Таблица 12.2 Сравнение выполненного расчета трудоемкости
ремонта и технического обслуживания
|
Тип
оборудования
|
Дроссельное
регулирование
|
Частотное
регулирование
|
|
Годовая
трудоемкость капитальных ремонтов, человеко-часы
|
|
Электродвигатель
|
4,58
|
4,58
|
|
Преобразователь
|
-
|
8,6
|
|
Годовая
трудоемкость текущих ремонтов, человеко-часы
|
|
Электродвигатель
|
91,96
|
91,96
|
|
Преобразователь
|
-
|
25,65
|
|
Годовая
трудоемкость технического обслуживания, человеко-часы
|
|
Электродвигатель
|
52,8
|
52,8
|
|
Преобразователь
|
-
|
32,4
|
|
Суммарная
трудоемкость эксплуатации оборудования
|
149,34
|
215,99
|
По известной годовой трудоемкости эксплуатации оборудования,
учитывая тарифную ставку ремонтного рабочего, а также соответствующие налоги,
можно определить затраты на заработную плату ремонтных рабочих за 1 год по формуле:
, (12.14)
где
- заработная плата ремонтного рабочего
(по четвертому разряду),
;
- коэффициент, определяющий затраты на выплату налогов в связи с
начислением зарплаты,
;
- коэффициент, определяющий затраты на начисление на премирование
и на начисление дополнительной зарплаты,
;
- суммарная трудоемкость эксплуатации оборудования.
По (12.14) при дроссельном регулировании производительности
вентиляционного агрегата затраты на заработную плату ремонтных рабочих за 1 год
составят:
руб;
По (12.14) при частотном регулировании производительности
вентиляционного агрегата затраты на заработную плату ремонтных рабочих за 1 год
составят:
Стоимость материалов для ремонта и обслуживания принимается равной
100% от основной заработной платы ремонтных рабочих без учета выплаты налогов.
Стоимость материалов для ремонта и обслуживания оборудования при
дроссельном регулировании производительности составляет:
Стоимость материалов для ремонта и обслуживания оборудования при
частотном регулировании производительности составляет:
Общецеховые расходы принимаются равными 100% от основной
заработной платы без учета налогов.
При дроссельном регулировании производительности общецеховые
расходы составят:
При частотном регулировании производительности общецеховые расходы
составят:
Рассчитаем приведенные затраты по вариантам
где - ЕН=0,15 - нормативный к-т эффективности,
К - капиталовложения,
С - годовые эксплуатационные издержки
Приведенные затраты при дроссельном регулировании
производительности составляют:
Приведенные затраты при частотном регулировании производительности
составят:
Определяем годовой экономический эффект
Полученные показатели сравниваемых вариантов приведены в таблице
12.3.
Таблица 12.3 Показатели сравниваемых вариантов
|
Наименование
|
Обозначение
|
Дроссельное
регулирование
|
Частотное
регулирование
|
|
Капиталовложения,
руб.
|
К
|
-
|
27600000
|
|
Плата за
потребляемую электроэнергию, руб.
|
4051373427577805
|
|
|
|
Заработная
плата ремонтных рабочих, руб.
|
17723852553395
|
|
|
|
Стоимость
материалов для ремонта, руб.
|
9725021406526
|
|
|
|
Общецеховые расходы,
руб.
|
9725021406526
|
|
|
|
Суммарные
эксплуатационные расходы, руб.
|
4423112332944252
|
|
|
|
Приведенные
затраты, руб.
|
4423112360544252
|
|
|
|
Годовой
экономический эффект, руб.
|
7146871
|
|
Заключение
На примере дипломного проекта показано, что использование
частотных преобразователей в насосной станции водоснабжения завода СИиТО
оправдано с точки зрения экономии электроэнергии и увеличения срока службы
электродвигателей. Однако при установке преобразователей для многодвигательных
систем следует выбирать из двух вариантов одновременного управления
преобразователем всеми двигателями и управления одним и включения от сети
остальных по мере иссякания возможностей управления. В случае одновременного
управления необходим преобразователь суммарной мощности двигателей что при
улучшении регулирования, увеличивает капитальные затраты на преобразователь и
коммутационное оборудование. Так как для поддержания требуемого напора а
высоких требований к качеству регулирования не предъявляется, то в данном
дипломном проекте выбран более дешевый вариант управления преобразователем
одним вентилятором и включением при необходимости от сети резервных насосов.
Список
использованных источников
1.
Справочник
по электрическим машинам: в 2 т. /под общей ред. И.П. Копылова. - Т1. М.:
Энергоиздат, 1988. - 456c.
2.
Справочник
по электрическим машинам: в 2 т. /под общей ред. И.П. Копылова. - Т2. М.:
Энергоиздат, 1989. - 688c.
3.
Башарин
А.В., Новиков В.А., Соколовский Г.Г. Управление электроприводами. - Л.:
Энергоиздат, 1982.
4.
Анхимюк
В.А., Опейко О.Ф., Михеев Н.Н. Теория автоматического управления. - Мн.: Дизайн
ПРО, 2000.
5.
Ключев
В.И. Теория электропривода. - М.: Энергоатомиздат, 1985.
6.
Резисторы,
конденсаторы, транзисторы, дроссели, коммутационные устройства РЭА: Справ.
/Н.Н. Акимов, Е.П. Ващуков, В.А. Прохоренко, Ю.П. Ходоренок - Мн.: Беларусь,
1994. - 591с.
7.
Силовые
полупроводниковые приборы: Справочник/о.Г. Чебовский, Л.Г. Моисеев, Р.П.
Недошивин - М.: Энергоатомиздат, 1985. - 400с.
8.
Электротехнический
справочник. в 3 т. Т.3.: Под общ. ред. Профессоров МЭН: И.Н. Орлова и др. - М.:
Энергоатомиздат, 1988. - 616с.
9.
Электрический
справочник. В 3т. Т.2. Электротехнические устройства /Под общ. ред. Проф. МЭН
В.Г. Герасимова, Л.А. Кунова и др. - М.: Энергоиздат, 1981. - 640с.
10.Под ред.В.А. Елисеева, А.В. Шниянского. Справочник по
автоматизированному ЭП. М.: Энергоатомиздат, 1983.
11.Янковенко В.С. и др. Расчет и конструирование элементов ЭП. М.:
Энергоатомиздат, 1987.
12.Зимин Е.Н. и др. Электроприводы постоянного тока с вентильными
преобразователями. М.: Энергоатомиздат, 1981.
13.Терехов В.М. Элементы автоматизированного ЭП. М.: Энергоатомиздат,
1987.
14.Руководство по программному обеспечению для преобразователей
частоты серии ACS 550. ABB Industry Oy. 2003.
15.Фираго Б.И. Учебное методическое пособие по теории электропривода.
1993.
16.Ильинский Н.Ф. Повышение эффективности промышленных установок
средствами электропривода. 1987.
17.Ильинский Н.Ф. Проблемы энергосбережения в проектировании и
эксплуатации новых видов электропривода. 1986.