Технология производства пенобетона

  • Вид работы:
    Курсовая работа (т)
  • Предмет:
    Другое
  • Язык:
    Русский
    ,
    Формат файла:
    MS Word
    251,33 Кб
  • Опубликовано:
    2013-03-18
Вы можете узнать стоимость помощи в написании студенческой работы.
Помощь в написании работы, которую точно примут!

Технология производства пенобетона

Содержание

Введение

. Технология производства пенобетона

. Технологическая линия производства

. Способы производства пеноблока

. Состав пенобетонной смеси

. Основные физические характеристики пенобетона

. Свойства пенобетона

. Характеристика узлов технологической линии изготовления пенобетона

. Преимущества пенобетона

. Оборудование для производства пенобетона

. Охрана труда

Список использованной литературы

Приложение

Введение

На сегодняшний день в строительство с огромной силой врываются новые технологии. Одна из таких технологий, обретшая вторую жизнь только сейчас, пенобетон. Использование легкого бетона в строительстве становится все более и более распространенным. Этот материал используется на крышах и полах как тепло- и звукоизоляция (то есть сам по себе это не конструкционный материал). Он также используется для теннисных кортов и заполнения пустот в кирпичной кладке подземных стен, изоляции в пустотелых блоках и любом другом заполнении, где требуются высокие изоляционные свойства. Используется для изготовления сборных блоков и панелей перегородок, покрывающих плит подвесных потолков, тепло- и звукоизоляции в многоуровневых жилых и коммерческих сооружениях бетон этой плотности также идеален для объемного заполнения. Этот материал используется в бетонных блоках и панелях для наружных стен и перегородок, бетонных плитах для покрытий крыш и перекрытий этажей. Этот материал используется в сборных панелях любой размерности для коммерческого и промышленного использования, монолитных стенах, садовых украшениях и других областях.

Комплексное решение для мини-цеха или мобильного производства.

Ø  Качественный пенобетон стабильной плотности. По классической технологии, с участием пеногенератора.

Ø  Все элементы мини-завода смонтированы на передвижной платформе. Удобно перемещать по цеху или стройплощадке.

Ø  Универсальный бетоносмеситель. Может быть снят с платформы и использоваться отдельно, для приготовления любых растворов и бетонов.

Ø  Возможность пневмовыгрузки.

Ø  Доступная цена, сопоставимая с бароустановками.

Пенобетон - легкий ячеистый бетон, получаемый в результате твердения раствора, состоящего из цемента, песка и воды, а также пены. Эта пена обеспечивает необходимое содержание воздуха в бетоне и его равномерное распределение во всей массе в виде замкнутых ячеек. Пену получают из пеноконцентрата. Очень удобно то, что блоки можно пилить, сверлить, фрезеровать. По своим характеристикам и потребительским свойствам данный материал наиболее близок к дереву, но имеет значительно большую долговечность. Пенобетон очень технологичен при укладке. Блоки из пенобетона имеют достаточно большой размер, при небольшой массе. Например блок размером 500х300х200 весит от 18 до 28 кг в зависимости от плотности, что позволяет уменьшить трудозатраты. Бригада из 3 человек может справиться со сборкой дома из пеноблоков, площадью 120 м3, всего за 10-12 рабочих дней. Пенобетон используется в строительстве с 70-х годов более чем в 40 странах:

·        для утепления крыш - плотностью до 300-400 кг/м3;

·        для заполнения пустотных пространств (консервация шахт, реконструкция канализационных систем городов) - 600-1000 кг/м3;

·        для изготовления строительных блоков - 700-800 кг/м3;

·        заборов, балконных ограждений - 800-1000 кг/м3;

·        для изготовления армированных и неармированных перегородок, стеновых панелей, перекрытий - 1200-1400 кг/м3

1. Технология производства пенобетона

На сегодняшний день производство пеноблоков - блоков из пенобетона занимает лидирующие позиции в строительном сегменте легких бетонов. Технологический процесс изготовления пенобетонных блоков довольно прост, однако очень многие производители пеноблоков перед тем, как начать выпускать действительно качественные пеноблоки, «портят» не один десяток тонн цемента. Всё дело в используемых ингредиентах и оборудовании.

Пенобетон создается путем равномерного распределения пузырьков воздуха по всей массе бетона. В отличие от газобетона, пенобетон получается не при помощи химических реакций, а при помощи механического перемешивания предварительно приготовленной пены с бетонной смесью. Пену получают энергичным взбиванием водного раствора поверхностно-активных веществ, понижающих поверхностное натяжение воды.

Производство неавтоклавного пенобетона отличается простотой оборудования и позволяет осуществлять технологический процесс в полигонных и заводских условиях. Кроме простоты производства, пенобетон обладает и множеством других положительных качеств.

Например, в процессе его производства, легко удается придать этому материалу требуемую плотность путем изменения подачи количества пенообразователя. В результате возможно получение изделий плотностью от 200 кг/м3 до 1200кг/м3.

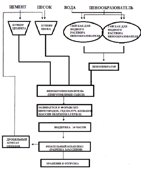
Рисунок 1. Технология производства пенобетона и пеноблока.

 

Подготовка сырья

Для приготовления пенобетона используется портландцемент марки М400 и М500, мелкий немолотый песок и сертифицированный российский пенообразователь: СДО (смола древесная омыленная), клееканифольный пеноконцентрат (готовится из канифоли сосновой ГОСТ- 19113-84 ~150 гр; клея костного ГОСТ-2067 ~100 гр., едкого натра ГОСТ- 4328-77 ~ 20 гр.), "Морпен", "Пеностром" и др. Содержание воды в пористом бетоне складывается из расчетного количества, необходимого для затворения раствора, и воды, содержащейся в пене.

Перед добавлением пены водоцементное отношение раствора должно составлять минимум 0,38. Слишком низкое значение водоцементного отношения может явиться причиной получения изделия с более высокой, чем заданная, объемной плотностью. Это обусловлено тем, что бетон будет забирать из пены необходимую для химических и физических взаимодействий воду, вызывая частичное разрушение пены, т.е. снижение ее объема в пенобетонной смеси.

Оптимальное водоцементное соотношение - в интервале от 0,4 до 0,45.

Температура воды не допускается выше +25 °С.

Приготовление технологической пены (для классической схемы)

Предварительно пеноконцентрат разводится водой в отдельной емкости и заливается в емкость - ресивер пеногенератора. Разведенный концентрат из емкости поступает под давлением в пеногенератор, вспенивается сжатым воздухом с помощью компрессора пеногенератора.

Расход пеноконцентрата (согласно рецептуре) составляет 0,4-1,5 кг на 1 куб бетона (1-5 грамм на 1 кг цемента).

Разовая загрузка пеногенератора пеноконцентратом (например, пеногенератор марки DS - 60 пеноконцентрат клееканифольный) рассчитана на изготовление пены для 4 - 6 м.куб пенобетона.

Качественная пена характеризуется белым цветом и способностью удерживаться в перевернутом вверх дном ведре.

Приготовление пенобетонной смеси

Рекомендуется следующая последовательность приготовления смеси: сначала засыпается песок (чтобы связать воду предыдущей смеси), затем добавляется цемент, и все перемешивается до получения однородного цвета смеси. Очень важно оптимально распределить цемент в песке. Далее смесь затворяется водой в количестве, соответствующем выбранной рецептуре. Перемешивание продолжается до получения однородной пластичной массы.

Особое значение необходимо придавать качеству перемешивания компонентов. Только равномерное распределение цемента в песке обеспечивает оптимальное качество пенобетона.

Затем при помощи пеногенератора определенная порция пены (согласно требуемой объемной плотности бетона) подается по шлангу в смеситель, где в течение примерно 120-180 сек она перемешивается с ранее приготовленной цементно-песчаной смесью.

Контролируя задаваемую плотность, можно легко получить необходимую прочность пенобетона на сжатие.

Формовка пеноблоков

На сегодняшний момент существует две основных технологии получения готовых пенобетонных блоков: литьевая и резательная.

Подготовительные операции

Резательная технология Подобный способ производства пеноблоков состоит из двух ступеней: отливка массива пенобетона в большую форму и его распалубка с дальнейшей резкой на блоки заданного размера. Происходит это на специальных резательных установках. В различных типах резательных установок используются разные виды режущих элементов. Это могут быть специальные струны, ленточные и цепные пилы.

Эта технология производства пенобетонных блоков обладает целым рядом преимуществ. Вот основные из них:

·        Великолепная геометрия поверхностей получаемых пеноблоков, соответствующая требованиям ГОСТ 21520-89. Благодаря этому, блоки можно монтировать на клей с минимальной толщиной шва.

·        На гранях и углах пеноблоков отсутствуют сколы и неровности. Этот нюанс особенно важен для сокращения расходов и трудозатрат при дальнейшей отделке стен.

·        За счет отсутствия на поверхностях блоков остатков смазки (а тем более масляной обработки) которой смазываются формы-кассеты, готовые стеновые блоки обладают хорошей адгезией и привлекательным внешним видом. И если внешние данные не столь важны, то хорошая адгезия пеноблока - один из важнейших критериев успешного оштукатуривания или шпатлевания стены при проведении внешней и внутренней отделки дома.

·        Возможность изготовления пеноблоков произвольных размеров. Перенастройка шага пильных струн позволяет нарезать готовые блоки по размерам заказчика.

·        Благодаря обрезке массива пенобетона со всех сторон, решается и проблема с пресловутой "горбушкой" на торце блока. Она просто срезается.

Твердение массива

В ТР должно быть оговорены места выполнения операций твердения массива пеномассы и готовых изделий: производственные, складские помещения, открытая заводская или строительная площадка. Также оговаривается температурно-влажностный режим и временные параметры твердения.

Операции складирования

Складирование изделий из ячеистого бетона не должно составлять менее 28 дней.

В жаркий сезон следует проводить систематическое увлажнение пенобетона целью помешать быстрой дегидратации цемента, ведущей к потере прочностных характеристик.

. Технологическая линия производства

Приготовление пенообразующего состава;

взбивание пены (пенообразование);

приготовление цементного теста или раствора;

заполнение форм;

твердение изделий.

В качестве основных материалов в производстве применяются портландцемент и пенообразователи. Для изготовления неавтоклавного пенобетона применяют портландцемент или пуццолановый портландцемент марки не ниже 400. Использование портландцемента меньшей активности нежелательно, так как в этом случае может быть получен пенобетон пониженной прочности. Повышение прочности путем увеличения расхода цемента приводит к увеличению объемного веса и, естественно, к ухудшению теплоизолирующих свойств.

В производстве пенобетона важное значение имеет правильный выбор водоцементного отношения. Оптимальное водоцементное отношение определяют из условий получения заданной подвижности пенобетонной массы. В производстве пенобетона к воде затворения предъявляются следующие требования: она не должна быть загрязненной керосином, жирами, маслами и другими примесями, содержать большого количества солей кальция, т.е. не быть жесткой.

В качестве заполнителя в большинстве случаев используется песок. Он должен удовлетворять ГОСТ 8736-93 ПЕСОК ДЛЯ СТРОИТЕЛЬНЫХ РАБОТ. Модуль крупности песка должен быть не более 2. Песок не должен содержать глинистых примесей более 3% от массы. Также в качестве заполнителя могут использоваться различные отходы производств - зола уноса ТЭЦ, известняковая мука, доломитовая мука и т.п. Зачастую использование подобных отходов позволяет значительно снизить себестоимость и при этом увеличить качество продукции.

В качестве пенообразующих веществ применяются клееканифольная эмульсия, алюмосульфонафтеновая эмульсия и др.

Для получения пенобетонной смеси можно использовать оборудование для производства пенобетона как Российских так и Иностранных производителей, таких как Фомм-проф, Санни, ПБС, ПН-1100, и многие другие. На вышеперечисленном оборудовании можно получить пенобетонную смесь, марок от D400 до D1200 кг/м3. И по прочности на сжатие от В0,75 до В12,5 кг/см2, по виду и морозостойкости.

Процесс приготовления пены, цементного теста или раствора и смешение пены с цементным тестом или раствором происходят в пенобетоносмесителях.

. Способы производства пеноблока

По способу производства пенобетона, оборудование, делится на 3 категории: баросместители, смесители с подачей пены из пеногенератора и сухая минерализация пены.

Суть баротехнологии заключается в том, что, непосредственно сместитесь, подается: Концентрат пенообразователя, вода цемент, песок, фибра, кальций. Все материалы для производства пенобетона - по дозировке. В смесителе под давлением приблизительно 1.8 атмосфер, пенобетон, мешают приблизительно 3-5 минут в зависимости от смесителя, затем пенобетонная смесь, приготовленная в смесителе, под компрессорным давлением воздуха, подается к месту укладки или в формы для пеноблоков.

Суть сухой минерализации пены заключается в смешении пены с сухим цементом, песком, фиброй и кальцием с естественной влажностью. Концентрат пенообразователя и воду дозируют по объему и смешивают с получением раствора пенообразователя. Из раствора в пеногенераторе готовится пена, которая подается в смеситель. Затем в смеситель дозируют, цемент, песок, фибра и хлористый кальций. Пенобетонная смесь, приготовленная в смесителе, под компрессорным давлением воздуха, подается к месту укладки или в формы для пеноблоков.

Я выбрал классический способ.

Суть классической технологии производства пенобетона заключается в смешивании пены с растворной смесью. Концентрат пенообразователя и часть воды дозируют согласно объему, затем их смешивают с получением раствора пенообразователя. Раствор пенообразователя поступает в пеногенератор для получения пены. Вторую часть воды дозируют, цемента, песка, фибры и кальция - по массе и из них изготавливают растворную смесь. В смеситель подается пена из пеногенератора и растворная смесь. Пенобетонная смесь, приготовленная в смесителе, под компрессорным давлением воздуха, подается к месту укладки или в формы для пеноблоков.

Таблица 1. Для получения 1м3 пенобетонной смеси требуется

№ п/п

 Марки Пенобетона

Цемент

Песок

Вода

Пена

Фибра

Хлористый кальций

1

D400

230 кг.

120 кг.

190л

450г

300г

1-1.5кг.

2

D500

260 кг.

180 кг.

190л.

450г.

300г.

1-1.5кг.

3

D 600

300 кг.

260 кг.

190л.

450г.

500г

1-1.5кг.

4

D 700

310 кг.

320кг.

190л.

450г.

600г.

1-1.5кг.

5

D 800

320 кг.

380 кг.

190л.

450г.

700г.

1-1.5кг.

6

D 900

330 кг.

450 кг.

200л.

500г.

800г.

7

D 1000

340 кг.

 540 кг.

210л.

500г.

900г.

1-1.5кг.

8

D 1100

350 кг.

620 кг.

220л.

500г.

900г

1-1.5кг.

9

D 1200

350 кг.

 700 кг.

220л.

500г.

900г.

1-1.5кг.


4. Состав пенобетонной смеси

 

Состав пенобетонной смеси должен соответствовать следующим требованиям:

·        Цемент: Российский цемент; Марка 500ДО, 600ДО, 500Д20.

·        Иностранный цемент Марка; 42,5R, 52,5R. Для экономии цемента можно использовать также золу.

·        Песок: Желательно кварцевый песок с модулем крупности 0.1-03, Речной 0.3-0.7, Мытый 0.5-0.9. Максимальная модуль крупности не должна превышать 1(одного).

·        Вода: Желательно мягкая, желательно подогревать для быстрого схватывания пенобетона. Для получения мягкости воды некоторые производители пенобетона, добавляют иногда жидкое стекло, но это противоречит экологическим требованиям.

·        Пена: по баротехнологии используют преимущественно синтетические пенообразователи, такие как ПБ 2000, ПБ Люкс, Ареком, ПБС, ПБ 2007, Бетопен, и др.

·        Фибра полипропиленовая: расход полипропиленовой фибры намного меньше, чем базальтовой или полиамидной, приблизительно 400г./м3 для марки D600.

Можно также использовать щелочестойкое стекловолокно, но его эффективность на порядок ниже полипропиленовой фибры.

·        Хлористый кальций: Применяется для быстрой распалубки пенобетона т. к. придает до 20% тепла, и ускоряет процесс схватывания пенобетона. Также можно использовать добавки для быстрой распалубки: Простон-Д18, Асилин-12, УП-2ПБ и многие другие.

По классической системе используют как синтетические, так и органические пенообразователи. Как вышеперечисленные, так и: Laston, GreenFroth, Foamcem, Бронь пена и др. При использовании органических пенообразователей прочность пенобетона на порядок выше прочности пенобетона полученных с помощью синтетических пенообразователей.

. Основные физические характеристики пенобетона

Пенобетон характеризуется следующими свойствами:

·        высокими теплозащитными свойствами: сопротивление теплопередаче в три с лишним раза больше, чем у пустотелого кирпича, что существенно снижает расходы на отопление и прогревание холодного помещения;

·        широким диапазоном прочности: 3-100 кг/см2 допустимая этажность строительства 4 этажа;

·        повышенной морозостойкостью: более 35 циклов;

·        повышенной пожаробезопасностью: стены из пенобетона (150 мм) выдерживают прямое воздействие огня в течение 4 часов, а толщиной 100 мм - 2,5 часа;

·        высокая пористость: в помещениях из пенобетона не накапливается радон, продукты метаболизма, вредные примеси и сырость, ячеистая структура обеспечивает оптимальную воздухо- и паропроницаемость;

·        сорбционная влажность 5-6%, что меньше положенных по нормам 10%;

·        изделия из пенобетона хорошо пилятся, "гвоздятся" и "шурупятся";

·        великолепное шумоглушение - до 58 ДБ;

Ø  коэффициент линейного расширения для пенобетона имеет такое же значение, что и для нормального бетона. Этот коэффициент важен при использовании бетона на больших площадях крыш, которые подвергаются воздействию тепла и холода.

. Свойства пенобетона

Пенобетон характеризуется следующими свойствами:

высокими теплозащитными свойствами: сопротивление теплопередаче в три с лишним раза больше, чем у пустотелого кирпича, что существенно снижает расходы на отопление и прогревание холодного помещения: широким диапазоном прочности: 3-100 кг/см2 допустимая этажность строительства 4 этажа;

повышенной морозостойкостью: более 35 циклов;

повышенной пожаробезопасностью: стены из пенобетона (150 мм) выдерживают прямое воздействие огня в течение 4 часов, а толщиной 100 мм - 2,5 часа;

высокая пористость: в помещениях из пенобетона не накапливается радон, продукты метаболизма, вредные примеси и сырость, ячеистая структура обеспечивает оптимальную воздухо- и паропроницаемость;

сорбционная влажность 5-6%, что меньше положенных по нормам 10%;

изделия из пенобетона хорошо пилятся, "гвоздятся" и "шурупятся";

великолепное шумоглушение - до 58 ДБ;

коэффициент линейного расширения для пенобетона имеет такое же значение, что и для нормального бетона. Этот коэффициент важен при использовании бетона на больших площадях крыш, которые подвергаются воздействию тепла и холода.

Таблица 2. Анализ и оценка конкурентов

Характеристика конкурентов

конкурент

Мини-завод

1

Доля рынка, %

60

20

2

Уровень цены, грн

115

117,2

Рентабельность пр-ва, %

45

50

4

Уровень технологии

высокий

Высокий

5

Качество продукции

среднее

Высокое0

6

Расходы на рекламу

-

Средние

7

Время деятельности пр-я, лет

4

1й год


Таблица 3. Сравнительная характеристика пенобетона и традиционных строительных материалов

Показатели

Кирпич строительный Глиняный силикатный

Строительные блоки керамзитобетон, газобетон

Пенобетонные блоки

Плотность, кг/м3

1550-1700 1700-1950

900-1200 300-1200

300-1200

Теплопроводность, Вт/м оС

0,6-0,95 0,85-1,15

0,75-0,95 0,07-0,36

0,07-0,38

Морозостойкость, цикл

2525

2535

35

Водопоглощение, % по массе

12 16

18 20

14

Прочность на сжатие, МПа

2,5-255-30

3,5-7,50,15-25

0,03-12,5


7. Характеристика узлов технологической линии изготовления пенобетона

. Площадка для хранения песка;

. Ленточный транспортер песка;

. Бункер для песка со шнековым дозатором;

. Бункер для цемента со шнековым дозатором;

. Установка для приготовления пенобетона;

. Пеногенератор;

. Металлоформа (узел формования пенобетонных изделий)*.

далее формоостнастка должна подвергаться теплообработке в камере ТО 70-80 оС.

. Преимущества пенобетона

Высокие теплоизоляционные свойства: Пористая структура пенобетона хорошо удерживает тепло и не пропускает холод, что делает его конструкционным и теплоизоляционным материалом. Теплоизоляция стены из пенобетонного блока в 3 - 3,5 раза выше, чем у кирпичной стены. Коэффициент теплопередачи пенобетона D700 0,23 (Ккал/м²ч), а глиняного кирпича 0,8 (Ккал/м²ч).

Легкость: В сравнении с другими строительными материалами вес пенобетонного блока в несколько раз легче, например керамзитобетон в три раза тяжелее блока пенобетона марки D700, что заметно снижает транспортные и монтажные расходы.

Прочность: Прочность на сжатие пенобетона достаточно высокая (3,5-5,0 МПа) при низкой объемной массе. Используя пенобетон D900 как строительный материал для несущих стен, можно возвести здание высотой в три этажа. Но некоторые конструкторские решения дают возможность использовать пенобетон в высотных зданиях без ограничения этажности.

Морозостойкость: Мелкопористая структура пенобетона обеспечивает резервный объем для миграции воды при ее замерзании, что дает высокую морозостойкость F50 - F100 этому материалу.

Огнестойкость: Кроме того, что пенобетон относится к негорючим материалам, он способен выдержать в течении не менее 5-7 часов одностороннее воздействие огня.

Биостойкость и экологическая безопасность: Сооружения из пенобетона не подвержены гниению и старению. То, что пенобетон изготавливается из экологически чистых сырьевых материалов, обеспечивает для человека полную безопасность пенобетонных изделий. Средняя удельная активность радионуклидов (75,5 Бк/кг) не превышает нормированную величину (370 Бк/кг).

Широкий диапазон получаемых плотностей: Учитывая назначение пенобетонных изделий и их условия эксплуатации, есть возможность изготовления пенобетона плотностью:

Ø  от 400 до 600 кг/м³ для получения теплоизоляционных изделий;

Ø  от 700 до 1100 кг/м³ для получения теплоизоляционно-конструкционных изделий (блоков, плит, перемычек и др.);

Ø  от 1200 до 1600 кг/м³ для получения конструкционных изделий.

Простота обработки: Это не маловажное свойство пеноблока позволяет легко и быстро осуществить ваши задумки простейшими инструментами, т.к. он легко пилится, сверлится, штрабится и гвоздится.

Пенобетон - это разновидность ячеистого бетона. Он создается путем равномерного распределения пузырьков воздуха по всей массе бетона. В отличие от газобетона, пенобетон получается не при помощи химических реакций, а посредством механического перемешивания предварительно приготовленной пены с бетонной смесью.

Преимущества использования пенобетона в строительстве.

·        Пенобетон имеет более низкую цену по сравнению с другими строительными материалами.

·        Срок службы пенобетона при нормальных условиях эксплуатации не ограничен. С годами он становится только прочнее.

·        Вес пенобетона меньше, чем у стандартных тяжелых бетонов. Это приводит к значительной экономии в каркасах конструкций, фундаментах, опорах или сваях.

·        Пенобетон имеет хорошую прочность наряду с высокими показателями изоляции.

·        Хорошие теплоизоляционные характеристики дают зданиям из пенобетона преимущества в экономии энергии, что при эксплуатации позволяет снизить расходы на отопление.

·        Пенобетон обладает хорошими звукопоглощающими свойствами, поэтому его можно использовать как звукоизолирующий слой на плитах конструкционного бетона.

·        Пенобетон не подвержен гниению и старению, при эксплуатации не выделяет токсичных веществ, что гарантирует полную безопасность изделий из него для человека.

·        Изделия из пенобетона соответствуют первой степени огнестойкости, что подтверждено соответствующими испытаниями. Пенобетон хорошо подходит для применения в огнестойких конструкциях: при интенсивном нагревании он не расщепляется и не взрывается, в отличие от тяжелых бетонов.

·        Этот вид бетона обладает хорошей обрабатываемостью, его можно пилить ручной пилой, обтесывать и забивать гвозди.

·        Хорошее соотношение веса и объёма пенобетона и конструкций из него позволяет значительно снизить транспортные и монтажные расходы, снизить трудоемкость работ.

·        Большой диапазон получаемых плотностей (от 400 до 1600 кг/м³) позволяет использовать пенобетон во многих областях применения, в зависимости от назначения изделий и их условий эксплуатации.

·        Пенобетон чрезвычайно легок при разравнивании и его можно использовать как покрытие толщиной до 40 мм.

. Оборудование для производства пенобетона

пенобетон смесь строительство


Промышленная установка «Строй-пенобетон-1000» по сравнению с другими мини-заводами этого типа претерпела не большие изменения, т.к. при увеличении объема пенобетоносмесителя появилась необходимость увеличить производительность пеногенератора, что на прямую влияет на производительность установки.

Так же были усилены несущая часть конструкции и внутренний вал установки для бесперебойной работы. При испытаниях мини-завода «Строй-пенобетон-1000» все внесенные изменения не повлияли на надежность в работе, и была достигнута максимально рекордная производительность- до 25 м3.

Устройство мини-заводов по производству пенобетона

Мини-заводы состоят из нескольких не сложных, легко обслуживаемых узлов и агрегатов: Бетоносмеситель, пеногенератор и насос.

Бетоносмеситель состоит из горизонтально расположенного вала, редуктора, двигателя и общая панель управления. Шнековый вал установленный в смеситель способен перемешивать пенобетон до однородной массы и тем самым улучшает его качество.

Пеногенератор, управление которого выведено на общую панель, расположен в корпусе бетоносмесителя, представляет собой металлическую колбу с форсунками и насосом. Производительность пеногенератора зависит от марки мини-завода «Строй-пенобетон» на которой он установлен т.к. его пропускаемость напрямую зависит на производительность самой установки.

Насос- агрегат который был специально разработан для мини-завода «Строй-пенобетон» и подходит для всех марок установок этой серии. Регулировка насоса произведена таким образом, что бы максимально сократить время выгрузки пенобетона не зависимо от того, что вы планируете заливать, формы или опалубку при монолитном строительстве (максимальная высота подачи 15 м.).

Принцип работы мини-завода для производства пенобетона

Мини-завод устанавливается на опорные лапы с наклоном в сторону или можно смонтировать на передвижной платформе - для удобной выгрузки пенобетона из смесителя. На панель мини-завода выведен пульт управления, который позволяет управлять оборудованием с одного места. Сырье загружается в бетоносмеситель строго по технологии, в определенных пропорциях и четкой последовательности. Концентрат пенообразователя и часть воды дозируют согласно объему, затем их смешивают с получением раствора пенообразователя. Раствор пенообразователя поступает в пеногенератор для получения пены. Вторую часть воды дозируют, цемента, песка, фибры и кальция - по массе и из них изготавливают растворную смесь. Сырье загружается в бетоносмеситель на 60%, а остальное заполняется пеной. В бетоносмесителе образованная пена смешивается с раствором в течение 7 минут. Приготовленный раствор выгружается перистальтическим насосам в металлические формы. Преимущество перистальтического насоса заключается в том, что высокий напор подачи раствора по вертикали дает возможность использовать насос как устройство для промывки оборудования после рабочей смены.

Таблица 4. Технические характеристики мини-завода «Строй-пенобетон 1000»

Наименование

Характеристики

Емкость бака смесителя

1000 литров

Рабочий объем смесителя

900 литров

Производительность

до 25 м3 за смену (8 часов)

Тип перемешивания

горизонтально - шнековый

Время одного цикла

20 минут

Мощность электроприводов установки

· Смесителя 1500 обор/мин, мощность 2,2 кВт · Пеногенератор 0,25 кВт · Насос 1500 обор/мин, мощность 1,5 кВт

Напряжение питающей электросети

380В

Частота вращения вала смесителя

50 обор/мин

Платформа передвижная

50

Габаритные размеры установки

2100х1300х1500 мм

Вес установки

600 кг

Габаритные размеры насоса

750х750х650 мм

Вес насоса

160кг


Я выбрал резательную установку.

Резка пенобетонных массивов на резательных установках. Сначала пенобетон заливается в формы без перегородок, где получается большой массив объемом 2-3 куб.м. Примерно через 14 часов пенобетон подается на резку, где из него пилами автоматически выпиливаются блоки нужного размера.

Данный метод отличается высокой производительностью и высокой технологичностью. Причем, при резке пенобетона можно получать блоки любых типоразмеров. Минусы: отход 0,5% в виде крошки от пиления.


Необходимые площади для производства: Естественно, что необходимая площадь зависит от планируемых объемов производства. Если производить пенобетонные блоки весь год, то для производства 10куб.м. пенобетона необходимо около 150кв.м. Если производить пенобетон только в летнее время, то песок и готовую продукцию можно хранить на улице и необходимые площади уменьшаются до 80кв.м.

Расход материалов на 1 куб.м. пенобетона: Количество материалов зависит от производимой плотности. Плотность пенобетона обозначается цифрой, которая равна весу 1куб.м. Самые распространенные плотности 800 и 600. Приведен расход компонентов для них. Расход материалов для других плотностей есть в паспорте оборудования.

Ø  Цемент Красноярский,

Ø  улица Гайдашовка, 8г г.Красноярск.

Таблица 5

Плотность

Цемент М500Д0

Песок до 2мм

Пенообразователь Ареком

Ускоритель Асилин-12

800

320кг

400кг

1,12л

0,5кг

600

210кг

1,16л

0,5кг



Таблица 6. Технические характеристики пенобетона

№ п/п

Марки пенобетона

Вид пенобетона

Прочность На сжатие

Морозостойкость

Теплопр-ть Вт/(м · ° С)

Паропрониц-ть мг/(м · ч · Па)

1

D 400

Теплоизоляционный

В0,75

Не нормируется

0,29

0,11

2

D 500


В1

Не нормируется

0,34

0,1

3

D 600


В1.5

От F15 до F35

0,38

0,1

4

D 700

Конструктивно

В2.5

От F15 до F50

0,1

0,23

5

D 800

теплоизоляционный

В3

От F15 до F75

0,12

0,2

6

D 900


В4

От F15 до F50



7

D 1000


В7.5


0,14

0,17

8

D 1100

Конструкционный

В10


0,18

0,15

9

D 1200


В12.5


0,21

0,14

Таблица 7. Возможности и угрозы внешней среды

Хар-ка внешней среды

Возможности

Угрозы

Экономическая среда

Снижение цен на сырье и материалы

Техническая среда

Возникновение более экономичной технологии производства.

Появление более прочных материалов.


10. Охрана труда

При проектировании, строительстве и эксплуатации новых и реконструкции действующих предприятий по производству пенобетонов необходимо руководствоваться "Общими правилами по технике безопасности и промышленной санитарии для предприятий промышленности строительных материалов". Неблагоприятные условия труда могут быть в основном обусловлены повышенной концентрацией пыли и влаги в помещении; недостаточной тепловой изоляцией аппаратов; ненадежным ограждением вращающихся частей механизмов и т. п.

Все вращающиеся части приводов и других механизмов должны быть надежно ограждены, токоподводящие части изолированы, а металлические части механизмов заземлены на случай повреждения изоляции. Звуковая и световая сигнализация должна предупреждать о пуске любого оборудования, а также о неисправностях или аварийных ситуациях.

Агрегатами повышенной опасности являются тепловые установки. Обслуживающий персонал допускается к работе только после проверки знаний и правил их эксплуатации. Сушильные установки должны, как правило, работать под разрежением. Сушильные цехи оборудуют приточно-вытяжной вентиляцией.

Все производственные источники теплоты (корпуса агрегатов, трубопроводы и т. п.) должны быть обеспечены устройствами и приспособлениями, резко ограничивающими выделение конвекционной или лучистой теплоты в рабочем помещении. Температура нагретых поверхностей оборудования в месте нахождения обслуживающего персонала не должна превышать 45°С.

Список использованной литературы

1. Глуховский В.Д. Основы технологии отделочных, тепло- и гидроизоляционных материалов / В.Д. Глуховский, Г.Ф. Рунова. - Киев.: Вица школа, 1995. - 288 с.

. Горяйнов К.Э., Коровникова В.В. Технология производства полимерных и теплоизоляционных изделий. Учебник для ВУЗов. М., Высш. школа, 1975. 296с.

. Горяйнов К.Э. Технология теплоизоляционных материалов и изделий / К.Э. Горяйнов, С.К. Горяйнова. - М.: Стройиздат, 1982 - 376с.

. Горлов Ю.П. Технология теплоизоляционных и акустических материалов и изделий. - М.: Высш. шк., 1989. - 384 с.

. Лекции по курсу "Технология производства изоляционных строительных материалов"

. Кудряшев И.Т., Куприянов В.П. Ячеистые бетоны. Учебник для ВУЗов. М., Госстройиздат, 1959, 182с.

. http://alliance-ltd.narod.ru/info/stat-tehnologiapenobet.html

Приложение

Плотность пеноблока

Размеры пеноблока (мм.)

Цена за куб. м.

Пеноблоки цена за штуку

Пеноблоки D600 (резательная технология)

200х300х600

2500 руб.

90 руб.

Пеноблоки D600 (резательная технология)

100х300х600

2700 руб.

49 руб.

Пеноблоки D800 (резательная технология)

200х300х600

2700 руб.

98 руб.

Пеноблоки D600 (литьевая технология)

200х300х600

2500 руб.

94 руб.

Пеноблоки D600 (литьевая технология)

100х300х600

2700 руб.

49 руб.

Пеноблоки D700 (пропаренные)

200х300х600

2900 руб.

105 руб.

Пеноблоки D700 (пропаренные)

100х300х600

3000 руб.

54 руб.


Похожие работы на - Технология производства пенобетона

 

Не нашли материал для своей работы?
Поможем написать уникальную работу
Без плагиата!
Без нейросетей!