Разработка модернизированного блока управления электроавтоматикой станка модели 16А20Ф3С39
СОДЕРЖАНИЕ
ВВЕДЕНИЕ
. АНАЛИЗ СТРУКТУРЫ И ОСОБЕННОСТЕЙ ТОКАРНЫХ СТАНКОВ С ЧПУ
.1 Станки с системой ЧПУ 2Р22
.2 Станки с системой ЧПУ Siemens Sinumerik 840D
.3 Станок 16А20Ф3С39 с системой ЧПУ «Электроника НЦ31-02»
. АНАЛИЗ БЛОКА УПРАВЛЕНИЯ 16А20Ф3.192501.000
.1 Обоснование необходимости модернизации блока управления и
ее основные направления
. РАЗРАБОТКА СТРУКТУРНОЙ СХЕМЫ УСТРОЙСТВА
. РАЗРАБОТКА ЭЛЕКТРИЧЕСКОЙ ПРИНЦИПИАЛЬНОЙ СХЕМЫ УСТРОЙСТВА
.1 Схема входной гальванической развязки
.2 Блок мультиплексоров
.3 Управляющий микроконтроллер
.4 Блок регистров
.5 Блоки выходной гальванической развязки
.6 Схема логики аварийного останова
. РАЗРАБОТКА УПРАВЛЯЮЩЕЙ ПРОГРАММЫ
.1 Подпрограмма инициализации контроллера
.2 Подпрограмма опроса входных сигналов
.3 Подпрограмма обработки команды
.4 Подпрограмма анализа состояний
.5 Подпрограмма установки выходных сигналов
.6 Подпрограмма обслуживания прерывания таймера
. ЭКОНОМИЧЕСКОЕ ОБОСНОВАНИЕ ПРОЕКТА
.1 Расчет затрат на стадии НИОКР
.2 Расчет годовых эксплуатационных расходов
.3 Технико-экономические показатели проекта
. ОХРАНА ТРУДА. ТЕХНИКА БЕЗОПАСНОСТИ ПРИ РАБОТЕ С ХИМИЧЕСКИМИ
ИСТОЧНИКАМИ ТОКА
.1 Техника безопасности при работе с гальваническими
элементами
.2 Техника безопасности при работе с аккумуляторами
. МЕРОПРИЯТИЯ ПО ЭНЕРГОСБЕРЕЖЕНИЮ
.1 Мероприятия по уменьшению энергопотребления схемы
.2 Расчет блока питания
ЗАКЛЮЧЕНИЕ
СПИСОК ИСПОЛЬЗОВАННЫХ ИСТОЧНИКОВ
ВВЕДЕНИЕ
В современном производстве оборудование с ЧПУ все больше вытесняет
традиционное оборудование, для управления рабочими органами которого требуется
специалист с высокой квалификацией. Основная причина этого - один человек может
управлять только одним станком, скорость реакции человека и возможности по
сравнению с компьютером гораздо ниже, что значительно снижает
производительность труда.
Начиная от мелкосерийного производства, актуальность применения станков с
ЧПУ все больше возрастает с увеличением объемов выпускаемой продукции, а также
с увеличением требований к качеству. Современные станки могут обеспечивать
точность обработки, исчисляемую единицами микрометров, при этом скорость
обработки гораздо выше, чем на универсальных станках. Также применение
числового программного управления открывает множество возможностей, недоступных
при использовании универсальных станков.
Одним из примеров станков с ЧПУ является токарный станок модели
16А20Ф3С39. Данная модель станка начала поступать на предприятия стран бывшего
СССР в конце 80х-начале 90х годов 20 в. Несмотря на то, что данные станки
эксплуатируются длительное время, есть ряд задач, которые они способны
выполнять. Это детали, не требующие большой точности и сложной геометрии
(различные шкивы, валы, заготовки для зубчатых колес). В связи с широкой
номенклатурой подобных деталей экономически выгодной является продолжение
эксплуатации данной модели станка, нежели обновление производственных фондов.
Однако, вследствие длительной эксплуатации, многие элементы электрических
и электронных систем выработали свой ресурс. Следствием этого являются
участившиеся отказы, которые являются причиной нежелательных простоев
оборудования. Так как элементная база, на основе которой выполнены данные узлы
больше не производится, возникают трудности с проведением своевременного
ремонта, что еще более усугубляет ситуацию. Решением данной проблемы является
разработка узлов, заменяющих выработавшие свой ресурс аналоги. Помимо основного
назначения применение современной элементной базы и схемотехнических решений
позволяет улучшить некоторые эксплуатационные характеристики и снизить затраты
на эксплуатацию.
Целью данного дипломного проекта является разработка модернизированного
блока управления электроавтоматикой станка модели 16А20Ф3С39, взамен блока
управления 16А20Ф3.192501.000.
1. АНАЛИЗ СТРУКТУРЫ И ОСОБЕННОСТЕЙ ТОКАРНЫХ СТАНКОВ С ЧПУ
Токарный станок с ЧПУ - это металлорежущий станок для обработки деталей
точением, управляемый системой ЧПУ. Существуют различные варианты станков с
ЧПУ. В простейших реализовано только управление перемещением по координатам X и
Z, все остальное (выбор скорости шпинделя, зажим/разжим шпинделя, подвод отвод
пиноли, смена инструмента) делается вручную. В современных станках большая
часть функций автоматизирована и на оператора ложится задача только смены
заготовок[1].
Рассмотрим структуру токарного станка с ЧПУ на примере станка 16А20Ф3
[2].Общий вид станка показан на рисунке 1.1. Станок широко распространен на
многих предприятиях из-за своей простоты и в то же время достаточного
функционала. Он комплектовался различными системами ЧПУ, такими, как «Электроника
НЦ-31», «2Р22», «Электроника МС2109» и другими, а так же различными вариантами
электроприводов.
Рисунок 1.1 - общий вид токарного станка 16А20Ф3
- двигатель зажима/разжима заготовки; 2 - коробка скоростей; 3 -
станочный пульт управления; 4 - шпиндель; 5 - винт подачи оси X; 6 -
восьмипозиционная револьверная головка; 7 - двигатель подвода/отвода упорного
центра; 8 - двигатель подачи оси Z.
Независимо от управляющей системы, структуру станка можно представить
двумя основными группами:
) Управление перемещением в системе рабочих координат:
вращение шпинделя (координата S);
продольное перемещение суппорта (координата Z);
поперечное перемещение суппорта (координата X).
) Управление электроавтоматикой станка:
включение главного привода;
включение привода подач;
включение подачи смазочно-охлаждающей жидкости (СОЖ);
включение импульсной смазки;
включение двигателя зажима инструмента (2 направления);
включение двигателя подвода пиноли (2 направления);
включение двигателя смены инструмента (2 направления);
включение транспортера удаления стружки;
функции контроля над состоянием исполнительных механизмов.
Как правило, независимо от используемой системы управления первая группа
функций реализуется самой системой ЧПУ, которая непосредственно позиционирует
рабочие органы в заданную технологической управляющей программой позицию с
помощью электропривода. Реализация второй группы функций различна в каждой
примененной системе ЧПУ. Связано это обычно с тем, что система ЧПУ является
универсальным устройством, устанавливаемым на различные типы станков, а функция
сопряжения ЧПУ и станка ложится на производителя станка. Управление
вспомогательными узлами станка обычно производится двумя способами:
) Автоматически по командам системы ЧПУ. К этой группе относится
включение импульсной смазки, которое производится согласно заданным временным
интервалам.
) По технологическим командам из управляющей программы. Например,
M3 - включение вращения шпинделя по часовой стрелке, Т5 - выбор инструмента №5.
Исполнительные механизмы различных станков могут иметь различное
исполнение. Например, смена инструмента может производиться либо
электродвигателем, либо гидромотором. В первом случае необходимо подавать на
двигатель питание от промышленной трехфазной сети 380V, во втором случае
управление производится гидравлическим золотниковым клапаном, обмотка которого
питается от цепей управления. В любом случае требуются дополнительные схемные
решения, для согласования между системой управления и приводами исполнительных
механизмов. Эти функции выполняет электроавтоматика станка, которая получает
сигналы управления, и преобразует их в нужную форму для воздействия на конечные
узлы. Структура токарного станка с ЧПУ показана на рисунке 1.2.
Рисунок 1.2 - Структура токарного станка с ЧПУ
Электроавтоматика станка может быть построена различными способами, в
зависимости от используемой системы ЧПУ. Преобразование технологических команд
в управляющие воздействия может выполнять сама система ЧПУ, производя
дешифрирование команды, опрашивая входные сигналы и применяя к полученным
данным определенные логические операции, записывать результат в блок выходных
сигналов. Так же система ЧПУ может выдавать команды через специальный канал, а
расшифровывает и следит за их выполнением специальный блок управления.
Последние поколения систем ЧПУ используют так называемый программируемый
логический контроллер, который имеет аппаратные входы и выходы, связан с ЧПУ
специальным каналом, а вся логика работы электроавтоматики реализована
программно, а программа выполняется контроллером. Такая схема получила
распространенность из-за гибкости при использовании, простоты разработки и
модернизации.
В качестве примера рассмотрим архитектуры взаимодействия УЧПУ со станком
в зависимости от типа устройства управления.
.1 Станки с системой ЧПУ 2Р22
Система ЧПУ имеет в своем составе блоки входных и выходных сигналов.
Данные блоки используют логические уровни 0 и 24В и имеют гальваническую
развязку от шин адреса и данных[3]. Программа электроавтоматики станка
выполняется процессором ЧПУ. Производитель станка разрабатывает свое
математическое обеспечение, которое программируется в микросхемы ППЗУ
устанавливаемые в УЧПУ. Таким образом, большая часть логических операций для
анализа состояния и обработки команд для выдачи управляющих воздействий ложится
на устройство ЧПУ. Со стороны станка установлен блок реле, который выполняет
функцию согласования уровней сигналов от УЧПУ и цепей станка, а также некоторые
другие функции (память номера инструмента, цепочки аварийных блокировок).
Основными особенностями данной архитектуры являются:
) Большое число линий связи ЧПУ со станком;
) Относительная простота реализации схемы связи со стороны станка;
) Большинство сигналов управления исполнительными узлами проходит
через ЧПУ, что упрощает диагностику посредством встроенного программного
обеспечения.
1.2 Станки с системой ЧПУ Siemens Sinumerik 840D
Данная система ЧПУ имеет в своем составе интегрированный программируемый
логический контроллер (ПЛК) фирмы Siemens[4]. На этапе ввода в эксплуатацию
станка в память ПЛК загружается файл, содержащий управляющую программу. Такая
архитектура позволяет достичь максимальной гибкости при проектировании станков,
а также внесении каких-либо изменений.
Данная система имеет на основном модуле 8 цифровых входов и 8 цифровых
входов/выходов. Если этого недостаточно, то подключаются модули расширения,
такие как:
) Модули цифровых входов;
) Модули цифровых выходов;
) Модули аналоговых входов;
) Модули аналоговых выходов;
) Модули различных интерфейсов связи.
Таким образом, можно собрать любую требуемую конфигурацию. Модули имеют
различные входные/выходные напряжения и токи, что позволяет минимизировать
число внешних компонентов. Для создания управляющей программы существует
специальная среда разработки, которая позволяет создать и отладить управляющую
программу, а также подключиться к работающему контроллеру и проследить за
работой программы и состоянием всех сигналов в реальном времени.
Таким образом, в данной архитектуре разделены ресурсы ЧПУ и ПЛК,
разработчик электроавтоматики строит управляющую программу и назначает
технологические команды, через которые программа обработки заготовки будет
взаимодействовать со станком.
1.3 Станок 16А20Ф3С39 с системой ЧПУ «Электроника НЦ31-02»
Система ЧПУ «Электроника НЦ31-02» имеет 16 дискретных входов и 16
выходов[5]. Такого количества линий недостаточно при использовании в унарном
режиме. По этой причине УЧПУ выдает данные на станок в виде технологических команд
по каналу связи, состоящем из 11 выходных и одной входной линий связи.
Регистр электроавтоматики входной:
1) Ограничение +X
2) Ограничение -X
) Ограничение +Z
) Ограничение -Z
) Фиксированная точка по X
) Фиксированная точка по Y
) Прерывание подачи
) Готовность станка
) Свободный
) Перегрев УЧПУ
) Сигнал аварийного прерывания резьбы и прерывания кадра по
функции G36 (выдается нормально замкнутым контактом)
) Блокировка задатчика ГП (нормально замкнутый контакт деблокирует
задатчик ГП)
) «Флажок» условного перехода
) Подтверждение останова (М1)
) Разрешение ввода кадра (РВК)
) Блокировка ПО
Регистр электроавтоматики выходной:
) Данные 2^0
) Данные 2^1
) Данные 2^2
) Данные 3^3
) Данные 10*2^0
) Данные 10*2^1
) Данные 10*2^2
) Данные 10*2^3
) БСМ
) БСТ
) Считывание
) Импульс смазки
) Готовность ЧПУ
) Свободный
) Свободный
Выдача сигналов средствами специального канала позволила сократить
требуемое число выходов, однако возникла необходимость установки блока
управления, который будет выполнять функцию обработки команд [6]. Также данный
блок выполняет функцию обработки входных сигналов, и выдает на УЧПУ ответ, по
которому известен результат выполнения команды. Блок управления питается
напряжением 27В от источника питания УЧПУ.
2. АНАЛИЗ БЛОКА УПРАВЛЕНИЯ 16А20Ф3.192501.000
Блок управления предназначен для обработки сигналов с ЧПУ, робота (при
его наличии), комплектного электропривода главного движения и подач, органов
управления и конечных выключателей на станке, а также выдачи управляющих
сигналов на УЧПУ, робот, на аппаратуру станка, а также коммутации цепей
управления магнитными пускателями. Таким образом, блок управления является
связующим звеном, между тремя функциональными узлами: системой ЧПУ, роботом,
станком. Уровни сигналов различных цепей приведены в таблице 2.1.
Таблица 2.1 - Логические уровни различных узлов
|
Цепь
|
Уровень
|
|
Не активный
|
Активный
|
|
УЧПУ
|
27В
|
0В
|
|
Робот
|
24В
|
0В
|
|
Станок - сигнальные
|
15В
|
0В
|
|
Станок - управление
пускателями
|
0В
|
~110В
|
Для согласования уровней управляющих напряжений применены узлы
согласования и гальванической развязки на транзисторных оптронах (смотри
рисунок 2.1).
Рисунок 2.1 - Узел формирования сигнала «Блокировка гл. пр.»
Коммутация цепей переменного тока производится с помощью герконовых реле
с одним нормально разомкнутым контактом. Всего имеется 6 релейных выходов,
назначение которых указано в таблице 2.2.
Таблица 2.2 - Назначение герконовых реле
|
Реле
|
Управляемая цепь
|
|
К1
|
Смазка направляющих
|
|
К2
|
Охлаждение
|
|
К3
|
Фиксация инструмента
|
|
К4
|
Поиск инструмента
|
|
К5
|
Смазка шпинделя
|
|
К6
|
Включение главного привода
|
Блок управления собран на интегральных микросхемах серии К511,
предназначенных для работы в устройствах промышленной электроавтоматики в
условиях сильных электрических помех.
Через разъем Х1 на БУ поступает информация от УЧПУ, которая
контролируется по светодиодам HL1-HL12.
Для нагрузки выходных оптронов УЧПУ и ограничения тока через светодиоды
применены резисторы.
Через разъем Х2 на УЧПУ поступает информация со станка. Сигналы от
микросхем на УЧПУ подаются через оптроны и контролируются по светодиодам
HL13,HL15-HL18, HL20 (см. рис. 2.1).
Сигнал от УЧПУ «Готовность ЧПУ» уровнем логической единицы сбрасывает
триггеры револьверной головки, главного привода, смазочно-охлаждающей жидкости
(СОЖ), блокирует импульсный сигнал от УЧПУ «Импульс смазки» и сигнал включения
приводов подач, а также размыкает герконовое реле управления смазкой
шпиндельной бабки. При этом исполнительные узлы отключаются, и блокируется их
дальнейшее включение.
Сигнал «Готовность ЧПУ» уровнем логического нуля снимает блокировку с
сигнала «Импульс смазки», переводит в проводящее состояние оптрон, выдающий
сигнал включения на привод подач и замыкает герконовое реле К5, тем самым
включая двигатель смазки шпиндельной бабки через пускатель КМ2.
После появления сигнала «Готовность ЧПУ», уровнем логического нуля с УЧПУ
подается импульсный сигнал «Импульс смазки», который замыкает герконовое реле
К1. Геркон К1 управляет пускателем КМ11, который включает двигатель смазки направляющих.
Длительность и период повторения сигнала «Импульс смазки» определяется
параметрами УЧПУ (параметры N20Tи N21T). Включение двигателя смазки
направляющих возможно также через вход X6:B22 («Толчок смазки направляющих») от
кнопки на станке.
Рассмотрим цикл обращения к БУ (смотри рисунок 2.2). Цикл начинается с
установки в логический нуль сигнала БСМ или БСТ. После этого в течение времени
t1 ответный сигнал на УЧПУ РВК (разрешение ввода кадра) должен установиться в
логический нуль. Если этого не произойдет, то на этом цикл обращения к БУ
прекращается и УЧПУ выдает сообщение об ошибке. Через время t1 (величина t1
определяется параметром N21S) УЧПУ устанавливает восьмиразрядный
двоично-десятичный код на шине данных.
Рисунок 2.2 - Цикл выдачи информации на БУ
Затем устанавливается в логический нуль сигнал от УЧПУ «Считывание».
Через время t2 сигнал БСМ (БСТ) устанавливается в состояние логической единицы.
Через следующий временной интервал (величина t2 определяется параметром N19M)
сигнал считывание устанавливается в состояние логической единицы. Код на шинах
данных снимается после того, как сигнал РВК установится в состояние логической
единицы. Если сигнал РВК не будет установлен в состояние логической единицы
после окончания интервала t3, то УЧПУ снимает код с шин данных и выдает на ПО
сообщение об ошибке (код ошибки XXXX1XX). Длительность интервала t3
определяется параметром N29M.
В БУ передний фронт РВК формируется из сигналов БСМ и БСТ. Когда на УЧПУ
выдается сигнал РВК уровнем логический единицы, светится соответствующий
светодиод. Длительность сигнала РВК определяется временем срабатывания
исполнительных устройств станка и формируется схемами сравнения ответных
сигналов со станка и триггером резцедержки. Если подаваемая от УЧПУ М-команда
не отрабатывается на станке, то длительность сигнала РВК равна длительности
сигнала БСМ (БСТ).
В БУ дешифрируются следующие команды:
Т0, …, Т12 - смена инструмента (Т0 и Т1 выполняются одинаково);
М3, М4 - включение привода главного движения;- отмена команд М3, М4;
М8 - включение двигателя СОЖ;
М9 - отмена команды М8;
М30 - отмена команд М3, М4, М8;
М35 - пуск робота по первой программе;
М38, М39, М40 - контроль положения редуктора шпиндельной бабки;
М45 - пуск робота по второй программе.
Буквенные подадреса (БСМ, БСТ) команд и коды команд дешифрируются и
уровнем логического нуля подаются на соответствующий триггер. Ложные импульсы
на выходах дешифраторов, возникающие во время переходных процессов блокируются
конденсаторами.
М-команды, по которым производится управление устройствами станка,
запоминаются в БУ, по остальным М-командам в УЧПУ выдается только ответный
сигнал РВК.
Алгоритм работы БУ построен таким образом, что прежде чем будут
отработаны любые М (Т) команды триггеры диапазонов должны быть установлены
одной из команд М38, М39, М40 в состояние, соответствующее выбранному положению
редуктора шпиндельной бабки (смотри рисунок 2.3).
Рисунок 2.3 - Схема контроля положения редуктора шпиндельной бабки
Контроль положения редуктора осуществляется через входы БУ «Контакт Д1» и
«Контакт Д2». До тех пор, пока состояние триггеров диапазонов не приведено в
соответствие фактическому положению редуктора шпиндельной бабки, сигнал РВК
блокирован. Соответствие входных сигналов «Контакт Д1» и «Контакт Д2» положению
редуктора шпиндельной бабки приведено в таблице 2.3.
Таблица 2.3 - Соответствие входных сигналов номеру диапазона
|
Команда
|
Входные сигналы
|
|
Контакт Д1
|
Контакт Д2
|
|
М38
|
0
|
0
|
|
М39
|
1
|
1
|
|
М40
|
0
|
1
|
Команда М8 запоминается триггером СОЖ (смотри рисунок 2.4). С выхода
триггера сигнал через ряд элементов поступает на обмотку герконового реле К2.
Геркон К2 вызывает срабатывание пускателя КМ10. Включение двигателя СОЖ
возможно также от кнопки на станке «Толчок охлаждения».
Рисунок 2.4 - Схема управления подачей СОЖ
Сигнал с триггера СОЖ может быть заблокирован через вход «Стоп шпинделя»
от переключателя на станке.
Команды М3 и М4 запоминаются на триггере главного привода (смотри рисунок
2.5). С выхода триггера сигнал через триггер ограждения поступает на обмотку
герконового реле К6. Геркон К6 управляет пускателем КV1. После срабатывания КV1
загорается светодиод HL19. Сигналы с триггера главного движения и со входа
«Ответ М3, М4» сравниваются, и при совпадении этих сигналов разрешается выдача
сигнала РВК.
Рисунок 2.5 - Схема управления включением главного привода
Сигнал с триггера главного привода может быть заблокирован от
переключателя на станке через вход «Стоп шпинделя». Сигнал «Стоп шпинделя» без
задержки подается на вход УЧПУ «Блокировка главного привода» (светодиод HL16
гаснет). По этому сигналу УЧПУ задает на привод нулевую скорость. Чтобы
обеспечить управляемое торможение шпинделя сигнал «Стоп шпинделя» задерживается
RC-цепочкой. Величина задержки определяется параметрами цепочки. После этого
блокируется сигнал с триггера главного привода. К этому моменту на входе
«Nф=Nз» появляется сигнал, который поддерживает пускатель КV1 включенным до тех
пор, пока шпиндель не остановится.
Сигнал «Nф=Nз» (заданная скорость равна фактической) поступает из привода
нормально разомкнутыми контактами. Сигнал «Готовность привода» блокирует сигнал
«Nф=Nз» при неисправности приводов.
Сигнал включения главного привода также выдается на выход «Индикаторная
лампа», подключенный к лампе на пульте управления. Свечение лампы соответствует
включенному состоянию главного привода.
Триггер ограждения блокирован во всех режимах кроме автоматического,
поэтому на отработку команд М3, М4 не влияет.
При автоматическом режиме работы УЧПУ на входе «Автоматический режим»
устанавливается сигнал уровнем логического нуля. При этом снимается блокировка
с триггера ограждения и с сигнала контроля положения ограждения на входе «Ограждение».
При подключении переключателя режима контроля ограждения ко входу БУ
«Режим наладки» возможны два режима контроля ограждения.
) Переключатель режима контроля ограждения на пульте управления
находится в положении наладки (на входе БУ «Режим наладки» логический нуль). В
этом случае команда М3 (М4) запоминается на триггере главного привода, но
сигнал с него не проходит через триггер ограждения до тех пор, пока ограждение
остается открытым (на входе «Ограждение» логическая единица). Когда ограждение
будет закрыто (на входе «Ограждение» логический нуль), триггер ограждения
пропустит сигнал с триггера главного привода. Если ограждение вновь
открывается, то состояние триггера не изменяется до отработки команды М5.
) Переключатель режима контроля ограждения в рабочем положении (На
входе БУ «Режим наладки» логическая единица). В этом случае необходимо закрыть
ограждение раньше, чем на пульте будет нажата кнопка автоматического режима.
Если ограждение будет открыто во время выполнения управляющей программы, то
сигнал «Ограждение» будет передан в УЧПУ как сигналы «Прерывание подачи» и
«Блокировка главного привода», на вход УЧПУ будет подан импульсный сигнал
«Готовность станка» (на пульте оператора появится код ошибки 77X1XX), в БУ
будут сброшены триггеры СОЖ и главного привода.
Для работы с роботом во втором режиме на разъеме X7 предусмотрен вход
«Блокировка ограждения». Т.к. УЧПУ при совместной работе с роботом всегда
работает в автоматическом режиме, то прежде чем робот откроет ограждение, он
должен подать сигнал «Блокировка ограждения» (уровнем логического нуля).
Включение привода главного движения возможно через вход «Толчок шпинделя»
от кнопки на станке. При этом на УЧПУ подается сигнал «Толчок шпинделя» для
отработки программы толчковой кнопки. Для работы с роботом аналогичный вход
предусмотрен на разъеме X7 - «Толчок шпинделя».
Сигнал «ППВ» (привода подач включены) уровнем логической единицы подается
с привода после включения приводов подач от кнопки на станке. Блокировка
приводов подач осуществляется через вход «Стоп подачи» от переключателя на
станке.
Сигнал «Аварийный стоп» блокирует работу УЧПУ с приводами с помощью
сигналов «Прерывание подачи» и «Блокировка главного привода». Через выход
«Включение приводов подач» обеспечивается быстрое отключение приводов, что
исключает неконтролируемое кратковременное движение по координатам X и Z в
момент выключения станка. Для обеспечения торможения шпинделя при выключении
станка по аварийной кнопке сигнал «Аварийный стоп» поддерживает включенным
пускатель KV1, пока не будет блокирован сигналом с привода «ППВ» уровнем
логического нуля.
Если в процессе работы станка УЧПУ снимает сигнал «Готовность ЧПУ», то
отключение приводов производится аналогично отработке сигнала «Аварийный стоп».
Команда М35 запоминается на триггере первого запроса. Одновременно с
сигналом с дешифратора на триггер подается сигнал сброса БСМ, но т.к. сигнал
БСМ снимается раньше, чем сигнал с дешифратора, то триггер запоминает команду
М35. При подаче любой другой М-команды этот триггер будет сброшен. С выхода
триггера сигнал подается на робот через выход «Запрос 1» и на УЧПУ через выход
«Пуск ЧПУ». Сигнал «Пуск ЧПУ» подается на вход УЧПУ «Флажок условного перехода
по внешнему событию». В управляющей программе УЧПУ организуется циклический
опрос этого входа.
Сигнал от робота через вход «Пуск станка» (уровнем логического нуля)
сбрасывает триггер первого запроса.
Команда М45 запоминается на триггере второго запроса. С выхода триггера
сигнал подается на робот через выход «Запрос 2» и на УЧПУ через выход «Пуск
ЧПУ». Сброс триггера осуществляется через вход «Пуск станка».
Отработка Т-команд происходит следующим образом.
При совпадении сигналов от УЧПУ «БСТ» и «Считывание» перебрасывается
триггер поиска инструмента. Сигнал с триггера включает герконовое реле К4 и
блокирует ответный сигнал РВК. Геркон К4 управляет пускателем КМ4, который
включает двигатель резцедержки в прямом направлении. Также сигнал с триггера
включает дешифратор номера инструмента. Код номера инструмента на выходе
дешифратора должен сохраняться до завершения смены инструмента. Выходы
дешифратора через разъем Х4 подаются на герконовые датчики в резцедержке. По
мере вращения резцедержки герконы поочередно подключают выходы дешифратора к
входу «Совпадение позиции». Как только на вход «Совпадение позиции» будет подан
дешифрированный сигнал, герконовое реле К4 размыкается, замыкается реле К3.
Геркон К3 управляет пускателем КМ5, который включает двигатель резцедержки в
обратном направлении. Когда механизм резцедержки встанет в рабочее положение, то
с конечного выключателя через контакты токового реле КА1 будет подан сигнал
уровнем логического нуля на вход «Ответ Т». Обмотка токового реле КА1 включена
в цепь обмотки двигателя резцедержки и срабатывает при достижении двигателем
резцедержки определенного усилия. Сигнал «Ответ Т» проходит через RC-цепочку,
служащую для подавления импульсных помех.
При наличии сигнала «Ответ Т» триггер зажима инструмента сбрасывается,
выключается дешифратор номера инструмента, а на УЧПУ выдается обменный сигнал
«РВК».
Узел контроля зажима пиноли и патрона собран на счетчиках. Входы
«Установка счетчика пиноли» и «Установка счетчика патрона» служат для обнуления
счетчиков. С выходов счетчиков информация передается на робот через выходы
«Патрон зажат», «Пиноль зажата» и на УЧПУ через выход «Блокировка ПО». При этом
импульсы с генератора частоты 1 Гц подаются на индикаторную лампу на пульте
управления станком. Мигание этой лампы свидетельствует о том, что деталь не
зажата пинолью или в патроне. На входы «Пн. Раб. -_-» и «Пн. Раб. _--_»
подаются парафазные импульсы с конечного выключателя при достижении двигателем
пиноли определенного усилия зажима. После поступления на счетчик восьми
импульсов его счетный вход блокируется, снимается сигнал блокировки пульта
оператора и прекращается мигание индикаторной лампы.
Аналогично построен узел контроля зажима детали в патроне.
С помощью входов «Блокировка контр. Пн.» и «Блокировка контр. Пт.»
выбирается режим контроля зажима детали только пинолью или патроном, или
одновременно патроном и пинолью.
Питание микросхем осуществляется от стабилизатора с выходным напряжением
15В. Входное напряжение 27В подается на стабилизатор через резистор гашения от
блока питания УЧПУ «Электроника НЦ-31-02» БПС 18-1-1. Стабилизатор собран по
схеме компенсационного типа на микросхеме КР142ЕН2Б. Выходное напряжение
устанавливается с помощью подстроечного резистора.
Для расширения возможностей станка через разъем Х7 выводятся все сигналы,
поступающие от УЧПУ. К этому разъему возможно подключение устройства, аналогичного
данному БУ. Для формирования сигнала РВК от внешнего устройства предусмотрен
вход «Выполнено». В частном случае через разъем Х7 подключается блок измерения
для автоматической привязки инструментов и блок связи с роботом.
.1 Обоснование необходимости модернизации блока управления и
ее основные направления
Как видно из описания принципа работы, реализация алгоритма
электроавтоматики на жесткой логике потребовала создания довольно громоздкой
схемы (39 корпусов микросхем серии К511). В настоящее время частой причиной
сбоев в работе станков с ЧПУ являются отказы в блоке управления. Наиболее часто
выходят из строя герконовые реле К1-К6, а также микросхемы К511ЛИ1, выходы
которых нагружены на обмотки герконовых реле. Реже, но регулярно возникают
проблемы со стабилизатором напряжения 15В. Здесь имеются две основные проблемы:
) Требуется корректировка уровня выходного напряжения
стабилизатора подстроечным резистором R115. Изменение питающего напряжения 15В
вызывает нестабильную работу блока управления.
) Сбои в работе блока управления, связанные с пульсациями
питающего напряжения 15В, вызванные высыханием электролитического конденсатора
С16.
Так же в процессе эксплуатации возникали проблемы с выходом из строя
элементов стабилизатора напряжения и участка печатной платы, на которой он
смонтирован вследствие короткого замыкания в цепях станка, т.к. питающее
напряжение 15В выводится на конечные выключатели исполнительных механизмов и
контрольные цепи включения магнитных пускателей.
При эксплуатации станка были также выявлены недостатки примененного
алгоритма смены инструмента. Фаза поиска инструмента завершается, как только
появляется сигнал «Совпад. позиции». Данный сигнал имеет активный низкий
уровень и подтяжку к напряжению питания 15В. В штатном режиме работы при такой
реализации проблем не возникает, однако, при неисправностях возможен выбор
неверного инструмента. Проявляется это в случае, если один из сигналов позиций
револьверной головки оказывается замкнутым на корпус станка (такая ситуация
возможна, вследствие повреждения сигнального кабеля). В таком случае
неисправность блоком управления не обнаруживается, смена инструмента
происходит, на УЧПУ выдается сигнал РВК, что свидетельствует об успешном
выполнении команды, однако в позиции физически установлен инструмент, не
соответствующий заданному. Такая ситуация является аварийной, и ведет к
повреждению заготовки, инструмента или узлов станка в зоне обработки. В ходе
модернизации следует внести корректировку в алгоритм смены инструмента с целью
предотвращения подобных ситуаций.
Таким образом, необходимо произвести модернизацию блока управления, с
учетом перечисленных выше недостатков применяемой в настоящее время реализации.
Основные направления модернизации:
) Применение в конструкции блока управления микроконтроллера, что
позволит значительно снизить количество ИМС;
) Разработать стабилизатор напряжения, не требующий регулировки в
процессе эксплуатации;
) Введение цепей защиты от короткого замыкания на выходе
стабилизатора напряжения 15В.
) Скорректировать алгоритм смены инструмента.
3. РАЗРАБОТКА СТРУКТУРНОЙ СХЕМЫ УСТРОЙСТВА
Основной задачей блока управления является обработка информации,
поступающей из различных источников и выдача на ее основе управляющих
воздействий. В общей сложности имеется 59 входных линий и 19 выходных. При
разработке модернизированного блока управление преимущество отдается
отечественной элементной базе. По этой причине основой блока управления выбран
программируемый микроконтроллер.
Учитывая то, что входные сигналы имеют логические уровни не
соответствующие уровням микроконтроллера необходимо произвести их согласование,
а также гальваническую развязку от внешних цепей с целью повышения надежности и
помехоустойчивости устройства.
Поскольку микроконтроллер, как правило имеет ограниченное число линий
ввода-вывода понадобится схема, обеспечивающая мультиплексирование входных
линий, для обеспечения возможности их последовательного опроса
микроконтроллером.
Для выходных данных необходимо 19 линий. Чтобы обеспечить такое
количество, выходов необходим блок регистров, в которые будет поочередно
записываться и сохраняться информация.
Также необходимо выполнить гальваническую развязку выходных сигналов от
внешних цепей, а также организовать группу релейных выходов и выход для
подключения индикаторной лампы.
В случае аварийной ситуации при снятии сигнала «Готовность ЧПУ» либо
активации сигнала «Аварийный останов» необходима незамедлительная реакция со
снятием всех выходных сигналов. Отработка этого режима для повышения надежности
не должна зависеть от функционирования контроллера.
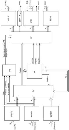
На основании вышеизложенных факторов была построена структурная схема
модернизированного блока управления (смотри рисунок 3.1).
Рисунок 3.1 - Структурная схема блока управления
Входные сигналы поступают на блок мультиплексоров (БМ) через 3 блока
гальванической развязки:
) Через блок гальванической развязки входной с индикацией
(БГРВИ12) поступают сигналы от устройства ЧПУ. Высокий уровень сигнала 12В.
) Через блок гальванической развязки входной (БГРВ12) поступают
входные сигналы со станка. Высокий уровень сигнала 12В.
) Через блок гальванической развязки входной (БГРВ24) поступают
входные сигналы от робота. Высокий уровень сигнала 24В.
Микроконтроллер (МК) в цикле опроса входных сигналов сигналом «Чтение»
активирует выходы блока мультиплексора, и по шине адреса выбирает одну из
страниц входных данных, после чего копирует эти данные в свое ОЗУ.
После обработки входных данных микроконтроллер переводит выходы блока
мультиплексоров в состояние с высоким выходным сопротивлением, тем самым
освобождая шину данных. После этого он выставляет на шину данных выходную
информация, и формирует строб записи в нужный регистр. Выходы блока регистров
соединены с выходными блоками гальванической развязки. Всего в зависимости от
типов выходных сигналов их можно разбить на 4 группы:
) Выходной блок гальванической развязки (ВБГР27)сигналов с высоким
уровнем 27В;
) Выходной блок гальванической развязки (ВБГР24)сигналов с высоким
уровнем 24В;
) Узел блокировки прохождения сигнала ВПП (БВПП);
) Блок релейных выходных сигналов (БРВС).
Для формирования цепи аварийного останова, с целью повышения безопасности
введена схема логики аварийного останова (ЛАО), которая реализует сброс всех
выходных сигналов и контролируемый останов главного привода при появлении
сигнала «Аварийный останов» либо снятии сигнала «Готовность ЧПУ».
4. РАЗРАБОТКА ЭЛЕКТРИЧЕСКОЙ ПРИНЦИПИАЛЬНОЙ СХЕМЫ УСТРОЙСТВА
В качестве управляющего микроконтроллера взята микросхема IN90S2313DW,
производства ОАО «Интеграл» [7]. Напряжение высокого уровня у данной микросхемы
5В. В качестве остальных цифровых ИМС применена серия микросхем IN74AC, также
производимая ОАО «Интеграл». Данная серия микросхем имеет КМОП архитектуру с
напряжением питания 5В. Учитывая эти особенности можно сделать вывод, что схема
гальванической развязки входных и выходных сигналов также должна обеспечивать
согласование логических уровней. Типовым решением в данной ситуации является
применение оптронов.
.1 Схема входной гальванической развязки
Выполним входные блоки гальванической развязки на транзисторных оптронах
PC817 производства SHARP[8]. Данные оптроны широко распространены, а также их
функциональные аналоги производятся несколькими производителями, что делает их
доступными и не дорогими. Основные технические характеристики оптрона PC817
приведены в таблице 4.1.
Таблица 4.1 - Основные технические характеристики оптрона PC817
|
Название параметра
|
Значение
|
Единица измерения
|
|
Прямой ток светодиода
|
50
|
мА
|
|
Напряжение
коллектор-эмиттер выходного транзистора
|
35
|
В
|
|
Ток коллектора
|
50
|
мА
|
|
Напряжение пробоя
|
не менее 5
|
кВ
|
Схема всех узлов гальванической развязки идентична за исключением
значения резистора К5, ограничивающего ток светодиода оптронаU2. Блок развязки
с индикацией отличается наличием светодиода HL9 (смотри рисунок 4.1).
Рисунок 4.1 - схема узла гальванической развязки
Особенностью схемы является то, что она инвертирует сигнал. Связано это с
тем, что активным уровнем для входных сигналов является логический нуль.
Рассчитаем значение резистораR6, которое идентично для всех групп входной
гальванической развязки (R6 = R8 = R9). Резистор R6 служит для подтяжки входов
блока мультиплексоров к шине 0В, когда оптрон закрыт, т.к. применяемые ИМС
выполнены по технологии КМОП и имеют большое входное сопротивление. Если этого
не сделать, вследствие помех возможна нестабильная работа схемы.
Выберем значение сопротивления резистора R6 равным 10 кОм с целью
повышения помехоустойчивости схемы. Током входов мультиплексоров можно
пренебречь, т.к. он мал. С учетом этого ток
, А, через резисторR6 в проводящем
состоянии оптрона составит:
,
где
- напряжение питания цифровой части, В;
- напряжение насыщения выходного транзистора оптрона, В;-
сопротивление резистора R6, Ом.
Рассчитанное значение тока показывает, что он практически не сказывается
на общем потреблении устройства.
Рассчитаем элементы для функциональной группы БГРВИ12. В качестве
светодиодов выберем BL-B4341P, который имеет красное свечение[9].Ток светодиода
выбираем равным 10 мА. Рассчитаем сопротивление токоограничивающего резистора
R5, Ом, по формуле:
где
- напряжение питания входной цепи оптрона;
- прямое падение напряжения на светодиоде оптрона, В;
- прямое падение напряжения на светодиоде индикации, В;
- ток светодиода оптрона, А.
Таким образом, выберем сопротивление из стандартного ряда Е27 равным 1200
Ом. Мощность резистора
, Вт, рассчитаем по формуле:
Где R - сопротивление резистора, на котором рассчитывается рассеиваемая
мощность, Вт.
В связи с установкой в группе большого количества резисторов для
обеспечения устойчивой работы применим резистор с допустимой мощностью
рассеяния 0,25 Вт.
Функциональная группа БГРВ12 отличается от БГРВИ12 отсутствием светодиода
индикации, поэтому для сохранения входного тока на уровне 10 мА необходимо
уменьшить значение токоограничивающего резистора. Формула (4.2) с учетом этого
для резистора R7, Ом, приобретает вид:
1390
При выборе резистора из стандартного ряда возьмем значение 1300 Ом, т.к.
при этом ток
, А, увеличится незначительно:
А мощность рассеяния
, Вт, рассчитанная по формуле (4.3) составит 0,146 Вт,
поэтому достаточно резистора с мощностью рассеяния 0,25 Вт.
Функциональная группа БГРВ24 схемотехнически идентична БГРВ12, однако
питается напряжением 24 В. Сопротивление резистора R9, Ом, рассчитаем по
формуле:
Сопротивление резистора выберем равным 2200 Ом, ток
будет равен 0,0104 А, рассеиваемая
мощность согласно формуле (4.3) составит 0,237 Вт. Применим резистор с
допустимой мощностью рассеяния 0,5 Вт.
.2 Блок мультиплексоров
На блок мультиплексоров подается 59 входных сигналов. Задача блока -
сформировать из них 8 адресуемых банков по 8 сигналов, для дальнейшего
подключения к порту микроконтроллера. Целесообразно применить 8 мультиплексоров
8-1. Также следует учесть то, что в микроконтроллере для ввода и выдачи
информации используется один двунаправленный порт ввода-вывода, поэтому
необходима реализация блока мультиплексоров, позволяющая реализовать
освобождение шины данных по внешнему управляющему сигналу.
С учетом поставленной задачи выберем ИМС IN74AC251N -
селектор-мультиплексор 8-1 с тремя состояниями на выходе (смотри рисунок 4.2).
Рисунок 4.2 - Условное графическое обозначение ИМС IN74AC251N
Данная ИМС имеет трехразрядную шину адреса A0-A2, с помощью которой
осуществляется выбор входа, который будет подключен к выходу. Вход управления
ОЕ режимом работы уровнем логического0 делает активным выход микросхемы, в
котором состояние выхода, выбранного активным с помощью шины адреса передается
на выход. При подаче на вход ОЕ логической 1 выход микросхемы переходит в
состояние с высоким сопротивлением. Прямой выход каждого из восьми
мультиплексоров (вывод 5) соединен с одной из линий данных. Адресные входы всех
мультиплексоров собраны в общую трехразрядную шину адреса, а входы OE
объединены и образуют линию управления состоянием выходов.
ИМС выпускается в двух типах корпусов. В данном проекте применен вариант
корпуса 2103Ю.16-Д.
.3 Управляющий микроконтроллер
В качестве управляющего микроконтроллера выбрана ИМС IN90S2313DW[7].Она
представляет собой восьмиразрядный микроконтроллер с RISC-архитектурой,
аналоговым компаратором, ЭСППЗУ.
Микросхема предназначена для использования в бытовой технике, средствах связи,
системах управления технологическими процессами, транспортом и других областях
народного хозяйства.
По функциональному назначению и техническому уровню микросхема является
функциональным аналогом микросхемы AT90S2313 фирмы Atmel.
Микросхема IN90S2313 является CMOS микроконтроллером с низким
энергопотреблением, основанным на усовершенствованной RISC архитектуре.
Благодаря выполнению высокопроизводительных инструкций за один период тактового
сигнала, IN90S2313 достигает производительности, приближающейся к уровню 1 MIPS
на МГц, обеспечивая разработчику возможность оптимизировать уровень
энергопотребления в соответствии с необходимой вычислительной
производительностью.
Ядро микроконтроллера содержит мощный набор инструкций и 32 рабочих
регистра общего назначения (смотри рисунок 4.3). Все 32 регистра напрямую
подключены к арифметико-логическому устройству (АЛУ), что обеспечивает доступ к
двум независимым регистрам при выполнении одной инструкции за один такт. В
результате, данная архитектура имеет более высокую эффективность кода, при
повышении пропускной способности, вплоть до 10 раз, по сравнению со
стандартными микроконтроллерами CISC.
Рисунок 4.3 - Структура микроконтроллера IN90S2313
S2313 имеет: 2 килобайта ПЗУ с поддержкой внутрисистемного
программирования, 128 байт ЭСППЗУ, 15 линий I/O общего назначения, 32 рабочих
регистра общего назначения, универсальные таймеры/счетчики с режимами
сравнения, внутренние и внешние прерывания, программируемый UART последовательного
типа, программируемый следящий таймер с встроенным тактовым генератором и
программируемый последовательный порт SPI для загрузки программ в Flash память,
а также, два программно выбираемых режима экономии энергопотребления. Режим
ожидания «IdleMode» останавливает CPU, но позволяет функционировать SRAM,
таймеру/ счетчикам, SPI порту и системе прерываний. Режим экономии
энергопотребления «PowerDown» сохраняет значения регистров, но останавливает
тактовый генератор, отключая все остальные функции микроконтроллера, вплоть до
следующего внешнего прерывания, или до аппаратной инициализации.
Устройство производится с применением технологи энергонезависимой памяти
с высокой плотностью размещения. Встроенная Flash-память с поддержкой
внутрисистемного программирования обеспечивает возможность перепрограммирования
программного кода в составе системы, посредством SPI последовательного
интерфейса, или с помощью стандартного программатора энергонезависимой памяти.
Благодаря совмещению усовершенствованного 8-ми разрядного RISC CPU с
Flash-памятью с поддержкой внутрисистемного программирования на одном кристалле
получился высокопроизводительный микроконтроллер, обеспечивающий гибкое и
экономически высокоэффективное решение для многих приложений встраиваемых
систем управления.
Микроконтроллер поддерживается полным набором программ и пакетов для
разработки, включая: компиляторы С, макроассемблеры, отладчики, симуляторы
программ, внутрисхемные эмуляторы и наборы для макетирования.
Для использования микроконтроллера IN90S2313 в данном проекте необходимо
учесть следующие особенности:
) Прием и выдача данных осуществляется посредством одной
8-разрядной шины данных;
) Используется одна линия для управления режимом выхода
мультиплексоров и 3 линии для стробирования регистров;
) Адресация производится посредством 3-разрядной шины данных.
Таким образом, для сопряжения микроконтроллера с остальными узлами схемы
необходимо задействовать 15 линий ввода-вывода. Восемь линий будут работать на
прием и передачу данных, еще 7 являются управляющими сигналами и работают на
вывод информации.
Помимо этого необходимо организовать цепь генератора тактовой частоты и
цепь сброса микроконтроллера.
В качестве источника тактового сигнала для микроконтроллера используется
встроенный генератор тактового сигнала, которому для работы необходим внешний
кварцевый резонатор. Тактовую частоту для микроконтроллера выберем равной 10
МГц, соответственно понадобится кварцевый резонатор на эту частоту. Выберем
кварцевый резонатор производства компании Geyer Quartz Technology. Для данной
задачи подойдет кварцевый резонатор из серии KX-3H [10]. Данные резонаторы
выпускаются на частоту от 3,2 до 70 МГц.
Резонатор включается по схеме с двумя нагрузочными конденсаторами (смотри
рисунок 4.4).
Рисунок 4.4 - Схема включения кварцевого резонатора
Емкость конденсаторов выбирается согласно рекомендации производителя
резонатора. Для данного резонатора рекомендованная емкость конденсаторов - 16
пФ [10].
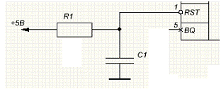
Цепь сброса микроконтроллера обычно организуется посредством RC-цепочки
(смотри рисунок 4.5)
Рисунок 4.5 - Цепь сброса микроконтроллера
Назначением RC-цепи является создание задержки снятия сигнала сброса
микроконтроллера, на время установления стабильного питающего напряжения.
Выберем значение конденсатора равным 0,1 мкФ, а значение резистора - 10
кОм.
Микроконтроллер переходит в рабочий режим после установления лог. 1 на
входе RST. Типичное значение напряжения высокого уровня равно 3,5 В[7].
Конденсатор С1 (см. рисунок 4.5) заряжается через резистор R1 до напряжения 5
В. Постоянная времени RC цепи t, с, равна:
Где R - сопротивление резистора, Ом;
С - емкость конденсатора, Ф.
.4 Блок регистров
Задача блока регистров - обеспечить хранение выходных данных и подачу их
на блоки выходных гальванических развязок.
Всего необходимо организовать 19 выходных линий, из них:
) 7 выходных линий, для выдачи информации на УЧПУ;
) 1 линия для управления блокировкой прохождения сигнала ВПП;
) 6 выходных линий для управления электромагнитными реле и 1 для
управления индикаторной лампой;
) 4 выходных линии для выдачи информации на робот.
Блок регистров использует 8-разрядную шину данных, и 3линии
стробирования. Фиксация данных в регистре выполняется подачей на него
стробирующего импульса. Также должна быть предусмотрена функция синхронного
сброса регистров в случае аварийной ситуации.
Для реализации блока регистров используем ИМС восьмиразрядного регистра,
управляемого по фронту с параллельным вводом-выводом информации и входом
сбросаIN74AC273N[11]. Условное графическое обозначение ИМС изображено на
рисунке 4.6.
Рисунок 4.6 - Условное графическое обозначение ИМС IN74AC273N
Для решения задачи необходимо 3 ИМС регистров. Входы сброса объединены и
соединены со схемой логики аварийного останова. Через эти входы все регистры
сбрасываются в случае аварийной ситуации. Также необходимо обратить внимание на
реализацию выхода Q3 микросхемы DD14 (смотри рисунок 4.7). Данный выход схема
логики аварийного отключения поддерживает в состоянии лог. 1 до тех пор, пока
не будет получен сигнал, подтверждающий остановку главного привода. Для
реализации этой функции используются диоды VD1 и VD2, которые образуют элемент
«ИЛИ». Т.к. данный сигнал подключен к блоку релейных выходных сигналов, то
смещение уровня сигнала на величину падения на диоде не критично, т.к. в блоке
релейных выходных сигналов используется сборка составных транзисторов, к базам
которых и подключаются выходы регистров.
Рисунок 4.7 - реализация выходной цепи Q3 ИМС DD14
Такая реализация позволяет произвести контролируемый останов главного
привода после синхронного сброса выходных регистров.
Неиспользуемые входы данных регистров соединены с общим проводом схемы, а
группировка выходов произведена для удобства программирования.
4.5 Блоки выходной гальванической развязки
Выходные сигналы блока управления гальванически развязаны от цепей
станка, УЧПУ, робота. Гальваническая развязка низковольтных цепей выполнена на
транзисторных оптронах PC817. Для коммутации цепей напряжением ~110 В применены
электромагнитные реле.
Выходные оптроны вместе с токоограничивающими резисторами являются
нагрузкой выходом для регистров DD12-DD14(смотри рисунок 4.8). Нагрузочная
способность каждого выхода ИМС составляет 24 мА [11]. Для нормальной работы
выходных оптронов достаточно установить ток светодиода оптрона равным 10 мА
[8].
Рисунок 4.8 - Цепь включения выходного оптрона
Оптрон включается, когда на выходе регистра присутствует напряжение
логической единицы. В этом состоянии анод светодиода оптрона находится под
напряжением 5В. Сопротивление токоограничивающего резистора R, Ом, равно:
Мощность, рассеиваемая на резисторе
, Вт:
Таким образом, достаточно резистора с допустимой мощностью рассеивания
0,125 Вт.
Можно выделить 3 типа выходных цепей оптронов, в зависимости от
назначения выходного сигнала:
) Выходной сигнал с высоким уровнем 27 В для выдачи информации на
УЧПУ
) Выходной сигнал 24 В для выдачи информации на робот
) Ключ, блокирующий прохождение сигнала ВПП
В первом случае коллектор выходного транзистора оптрона запитывается
напряжением +27В, а эмиттер через светодиод подключен к выходному разъему
(смотри рисунок 4.9). Ограничение тока в рабочих приделах организовано на
приемной стороне.
Рисунок 4.9 - Схема цепи выходного сигнала на УЧПУ
Для блокировки сигнала ВПП выходной транзистор оптрона и светодиод для
индикации подключены в разрыв этого сигнала (см. рисунок 4.8).
Цепи выдачи сигналов на робот построены аналогично цепям выдачи сигналов
на УЧПУ за исключением того, что коллекторы транзисторов оптронов запитаны
напряжением +24В и отсутствуют светодиоды индикации.
Для реализации блока релейных выходных сигналов и управления индикаторной
лампой применена ИМС семиканального драйвера на составных транзисторах,
включенных по схеме ДарлингтонаILN2003AN производства ОАО «Интеграл». Данная
ИМС является полным аналогом микросхемы ULN2003 производства
STMicroelectronics[12]. Основные технические характеристики микросхемы
приведены в таблице 4.2.
Таблица 4.2 - Технические характеристики ИМС ILN2003
|
Имя параметра
|
Единица измерения
|
Значение
|
|
Макс. выходное напряжение
|
В
|
50
|
|
Постоянный ток коллектора
|
мА
|
500
|
|
Входной ток
|
мА
|
2
|
Структура одного канала микросхемы изображена на рисунке 4.10.
Рисунок 4.10 - Схема канала ИМС ILN2003
Данная ИМС специально предназначена для управления индуктивными
нагрузками и имеет на каждый канал защитный диод для подавления выбросов ЭДС
самоиндукции. Катоды всех диодов соединены между собой и выведены на вывод COM,
который подключается к напряжению питания.
Шесть каналов используются для коммутации обмоток реле, а седьмой для
управления индикаторной лампой (смотри рисунок 4.11)
Рисунок 4.11 - Схема включения ИМС ILN2003
В качестве электромагнитных реле применим WJ111-1C-12VDC. Технические
характеристики реле приведены в таблице 4.3.
Таблица 4.3 - Технические характеристики реле WJ111-1C-12VDC
|
Параметр
|
Единица измерения
|
Значение
|
|
Максимальное управляющее
напряжение
|
В
|
15,6
|
|
Макс. ток обмотки
|
мА
|
18
|
|
Коммутируемый ток
|
А
|
10
|
|
Коммутируемое напряжение
|
В
|
250
|
|
Электрическая прочность
изоляции
|
В
|
не менее 5000
|
.6 Схема
логики аварийного останова
Задача логики
аварийного останова - организовать асинхронный сброс выходных регистров и
обеспечить контролируемый останов главного привода без участия управляющего
микроконтроллера. Такая реализация повышает скорость реакции на появление
аварийных сигналов и увеличивает надежность схемы (смотри рисунок 4.12).

Рисунок 4.12
- Схема логики аварийного останова
Опишем
механизм работы схемы. В рабочем состоянии на входе схемы имеется следующее
состояние сигналов:
) Сигнал
«Готовность ЧПУ» находится в состоянии лог. 1
) Сигнал
«Аварийный стоп» находится в состоянии лог. 0
) Сигнал
«ППВ» находится в состоянии лог. 0
Сигнал
«Аварийный стоп» инвертируется элементом DD9.1 и с его выхода поступает на вход
элемента DD10.1. Также на вход этого элемента подается сигнал «Готовность ЧПУ».
Пока на входах этого элемента присутствуют две лог. 1 с его выхода на входы
сброса регистров подается сигнал высокого уровня, в результате регистры
находятся в рабочем состоянии. Как только один из сигналов («Готовность ЧПУ»
либо «Аварийный стоп») меняет свое состояние, на входы сброса регистров
подается лог. 0, в результате чего все выходные сигналы регистров переключаются
в состояние лог. 0 и смена их состояния блокируется. Одновременно сигнал сброса
инвертируется элементом DD9.3 и подается на вход элемента DD10.2, на второй
вход которого подан инвертированный элементом DD9.2 сигнал ППВ. Пока сигнал ППВ
находится в состоянии лог. 1 на выходе элемента DD10.2 также присутствует лог.
1, поддерживая в активном состоянии сигнал включения главного привода. После
остановки привода сигнал ППВ меняет свое состояние, тем самым перевода выход
элемента DD10.2 в состояние логического нуля, что приводит к снятию сигнала
включения главного привода. Цикл аварийного останова завершается.
5. РАЗРАБОТКА УПРАВЛЯЮЩЕЙ ПРОГРАММЫ
Поскольку блок управления построен на базе программируемого
микроконтроллера, для его функционирования требуется разработать управляющую
программу, описывающую всю логику работы блока.
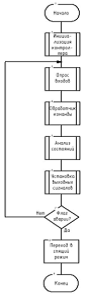
Программа представляет собой основной цикл, в котором происходит
поочередный вызов подпрограмм, для обслуживания определенных частей функций
(смотри рисунок 5.1).
Рисунок 5.1 - Основной цикл программы
Перед входом в основной цикл вызывается подпрограмма инициализации, в
которой производится начальное конфигурирование периферии и инициализация
переменных. После возврата из подпрограммы начинается главный цикл программы.
Единственным условием выхода из цикла является установленный флаг аварийного
состояния. При выходе из цикла микроконтроллер переходит в режим пониженного
энергопотребления, т.к. выполнение каких-либо инструкций не требуется. В этом
состоянии микроконтроллер находится до выключения питания.
Основной цикл программы можно разбить на 4 основные части, реализованные
в виде отдельных подпрограмм:
) Подпрограмма опроса входов (3). Реализует опрос всех входных
сигналов и запись их состояний в соответствующие переменные в ОЗУ;
) Обработчик команды (4). Обеспечивает обработку М и Т команд, при
их наличии, и установку соответствующих им управляющих флагов;
) Анализ состояний (5). Выполняет обработку состояний входных
сигналов и управляющих флагов, а на их основе в соответствии с требуемым
алгоритмом выставляет управляющие флаги;
) Установка выходных сигналов (6). На основе управляющих флагов
выполняет запись информации в выходные регистры, а также вырабатывает сигналы
стробирования, для фиксации информации в регистрах.
.1 Подпрограмма инициализации контроллера
токарный станок управление электроавтоматика
Подпрограмма инициализации контроллера (10) выполняет следующие действия
(смотри рисунок 5.2):
) Обнуляет выходные регистры портов ввода-вывода;
) Переводит PORTB в режим вывода информации;
) Выполняет конфигурирование таймера Т1, а также его
предварительного делителя таким образом, чтобы переполнение таймера наступало
каждый 0,25с;
) Конфигурирует систему прерываний, для наступления прерывания по
переполнению таймера Т1;
) Сбрасывает программные переменные.
Рисунок 5.2 - Подпрограмма инициализации контроллера
.2 Подпрограмма опроса входных сигналов
Поскольку все входные сигналы вводятся через один восьмиразрядный порт
микроконтроллера, применено мультиплексирование. Сигналы разбиты на 8 банков по
8 сигналов. В восьмом банке 4 старших разряда не используются. Для опроса всех
банков входных сигналов необходимо выполнить следующую последовательность
действий:
) Перевести порт микроконтроллера в режим ввода;
) Перевести выходы мультиплексоров в активное состояние;
) Выставить адрес первого входа мультиплексоров;
) Выполнить перенос банка 1 входных сигналов в ОЗУ;
) Выполнить инкремент адреса для выбора следующего банка;
) Повторить пункты 3-5 для остальных банков
) Перевести выходы мультиплексоров в третье состояние.
Рисунок 5.3 - Подпрограмма опроса входных сигналов
После выполнения подпрограммы состояния всех входных сигналов находятся в
соответствующих ячейках ОЗУ. Состояние данных ячеек обновляется в каждой
итерации главного цикла программы.
.3 Подпрограмма обработки команды
Блок управления обрабатывает два типа команд. Первый тип команд - команды
смены инструмента. Команда начинается с кода Т и имеет индекс от 0 до 12,
который служит для указания номера инструмента. Второй тип команд -
технологические команды, для выполнения различных функций. Список М-команд
состоит из десяти команд:
) М3, М4 - команды включения привода главного движения;
) М5 - отмена команд М3, М4;
) М8 - включение двигателя смазочно-охлаждающей жидкости;
) М9 - отмена команды М8;
) М35 - пуск робота по первой программе;
) М38, М39, М40 - контроль положения редуктора шпиндельной бабки;
) М45 - пуск робота по второй программе.
Подпрограмма обработки команды (смотри рисунок 5.4) реализует алгоритм
приема технологической информации от ЧПУ, обработку этой информации и
управление программными флагами, указывающими на необходимость выполнения
каких-либо действий другими подпрограммами.
Рисунок 5.4 - Подпрограмма обработки команды
Цикл выдачи информации на станок начинается с установки сигнала БСМ (либо
БСТ, в зависимости от типа команды). Таким образом, в первую очередь
производится проверка, активен ли один из перечисленных сигналов (33). Если не
один из них не активен, подпрограмма завершается. В случае активности
производится проверка активности сигнала «Считывание» (35). Этот сигнал
свидетельствует о том, что данные на шине установлены. Если сигнал не активен,
подпрограмма завершается. В случае активности данного сигнала начинается
идентификация типа команды. Проверяются два условия: вначале активность сигнала
БСМ, при неактивном сигнале БСТ (36), затем активность БСТ, при неактивном БСМ
(39). В случае, если активны и БСТ и БСМ, выставляется флаг аварии и
подпрограмма завершается.
При выполнении условия (36), начинается обработка М-команд. Для каждого
типа команды выставляется, либо снимается (в случае команд отмены)
соответствующий управляющий флаг.
При выполнении условия (39), в переменную, хранящую заданный номер
инструмента записывается индекс, переданный в теле Т-команды (43). После этого
выставляется флаг смены инструменты (46).
После установки либо сброса необходимых флагов подпрограмма завершается.
.4 Подпрограмма анализа состояний
Данная подпрограмма предназначена для реализации большей части логических
функций, требуемых для управления станком. Для упрощения разработки она имеет
вложенные подпрограммы.
Подпрограммы начинается с проверки наличия сигнала «Готовность ЧПУ» (106)
и отсутствия сигнала «Аварийный стоп» (107). В случае отсутствия сигнала
«Готовность ЧПУ» либо присутствия «Аварийный стоп» все флаги выходных сигналов
сбрасываются (107), и выполнение подпрограммы завершается.
В случае наличия сигнала «Готовность ЧПУ» и отсутствия сигнала «Аварийный
стоп» устанавливается флаг «Смазка шпинделя» (110), по которому в цикле
установки выходов устанавливается выходной сигнал, управляющий включением реле
К1, устанавливается флаг «БВПП» (111), который разрешает прохождение сигнала
«Включение привода подач». Затем проверяется наличие одного из следующих
сигналов:
) «Импульс смазки»;
) «Толч. смазки»;
) «Управл. ограждением».
Наличие одного из перечисленных сигналов является причиной установки
флага «Включение смазки направляющих», а отсутствие хотя бы одного - причиной
его сброса.
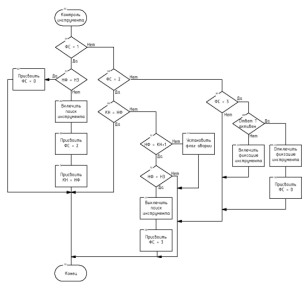
Далее вызывается подпрограмма контроля инструмента. Данная подпрограмма
реализована в виде конечного автомата, состояние которого определяется
переменной ФС (флаг смены). Данная переменная устанавливается в 1 подпрограммой
обработки команд в случае получения Т-команды. В подпрограмме контроля
инструмента в первую очередь проверяется значение переменной ФС (61). В случае
если она равна единице проверяется, не равен ли заданный инструмент (НЗ)
фактически установленному в данный момент (НФ), и в случае равенства
подпрограмма завершается, перед этим сбрасывая переменную ФС. В случае
неравенства устанавливается флаг включения поиска инструмента (65), переменной
ФС присваивается значение 2 (69), а в переменной КН (контрольный номер)
сохраняется текущий номер инструмента (74).
Если при входе в подпрограмму переменная ФС имеет значение 2, то
проверяется, не равны ли значения переменных КН и НФ (66), и в случае равенства
завершается выполнение подпрограммы. Если номера не равны, то проверяется,
является ли фактический номер инструмента (НФ) большим на единицу, чем
контрольный номер (КН), и если данное условие не выполняется, выставляется флаг
аварии (71) и выполнение подпрограммы прекращается. Это необходимо для
выявления неисправностей станочной цепи контроля номера инструмента, т.к. номера
при смене инструмента должны следовать в порядке возрастания. В случае если
условие (70) выполняется, проверяется условие равенства фактического и
заданного номеров инструмента (75). Выполнение условия является признаком того,
что заданный инструмент найден. При выполнении данного условия сбрасывается
флаг поиска инструмента (77), а переменной ФС присваивается значение 3 (78).
При невыполнении условия (75) выполнение подпрограммы завершается, без
каких-либо действий.
Если при входе в подпрограмму значение ФС равно 3 (67), значит начат цикл
фиксации инструмента. Проверяется активность сигнала «Ответ Т» (68). Если
сигнал не активен, происходит завершение подпрограммы после установки флага
включения фиксации инструмента. В случае выполнения условия (68), происходит
сброс флага фиксации инструмента, переменной ФС присваивается 0 - цикл смены
завершен.
После вызова подпрограммы контроля инструмента вызывается подпрограмма
контроля зажима. Данная подпрограмма выполняет контроль зажима патрона и
пиноли, и на основании их состояния, а также сигнала «Блокировка ПО» управляет
флагом «Блок. ПО». Контроль зажима патрона выполняется следующим образом. В
первую очередь проверяется состояние сигнала «Блокировка контроля патрона»
(81). В случае активности данного сигнала сразу устанавливается флаг «Патрон
зажат» (88), и подпрограмма переходит к контролю зажима пиноли.
Рисунок 5.5 - Подпрограмма контроля инструмента
Если сигнал «Блокировка контроля патрона» находится в неактивном состоянии,
проверяется состояние сигнала «Установка счетчика патрона» (82). Если данный
сигнал активен, сбрасывается переменная СЧПт (Счетчик патрона) (83) и снимается
флаг «Патрон зажат» (84). Затем подпрограмма переходит к проверке состояния
переменной СЧПт. Если переменная равна, либо больше 5, то подпрограмма
устанавливает флаг «Патрон зажат» и завершает свою работу. Если значение
переменной меньше 5, то подпрограмма проверяет состояние входов «Пт. раб.», на
которые приходят противофазные импульсы с датчика в головке зажима патрона на
станке. Для подавления дребезга контактов применяется алгоритм с промежуточной
переменной. Вначале проверяется, чтобы значения сигналов на входах были
противоположны, и первый сигнал был в активном состоянии (87), и если это условие
выполняется, вспомогательная переменная i устанавливается в единичное состояние
(86). Если условие (87) не выполняется, проверяется следующее условие:
состояния входов противоположны и второй вход в активном состоянии (90). Если
условие выполняется, переменная i сбрасывается, а переменная СЧПт увеличивается
на единицу. После этого происходит проверка состояния пиноли, которая
производится по аналогичному алгоритму.
Затем подпрограмма контроля зажима переходит к проверке условия: сигнал
запрета ПО не активен, патрон зажат, и пиноль зажата (101). Если условие
выполняется, флаг блокировки ПО снимается. Если не выполняется - флаг
устанавливается. После этого подпрограмма завершает свою работу.
После подпрограммы контроля зажима вызывается подпрограмма контроля
блокировок (смотри рисунок 5.6). Данная подпрограмма на основе определенных
сигналов управляет флагами блокировки шпинделя, подачи, флагом сигнала
готовности станка. Вначале контролируется состояние сигнала «Авт. режим» (143),
который активен, когда УЧПУ находится в автоматическом режиме. Если данный флаг
не активен (УЧПУ находится в ручном режиме), то все блокировки снимаются (145)
и подпрограмма переходит к контролю сигналов «Стоп подачи» и «Стоп шпинделя».
Если сигнал активен, проверяется состояние сигнала «Ограждение» (144). Если
сигнал активен (ограждение закрыто), также выполняется переход к проверке
сигналов «Стоп подачи» и «Стоп шпинделя». Если сигнал (144) не активен,
проверяется состояние сигналов «Реж. наладки» и «Блокировка ограждения». Если один
из них активен, выполняется переход к контролю сигналов «Стоп подачи» и «Стоп
шпинделя». В случае если сигналы (146) не активны, снимаются флаги включения
охлаждения и шпинделя (148).
В случае, если активен сигнал «Стоп подачи», либо неактивен сигнал «ППВ»
(«привод подачи включен») (147), устанавливается флаг блокировки подачи. Если
условие не выполнено - блокировка снимается.
В случае, если активен сигнал «Стоп шпинделя» (151), устанавливается флаг
блокировки шпинделя. В противном случае блокировка снимается. После этого
подпрограмма завершается.
Рисунок 5.6 - Подпрограмма контроля блокировок
После выполнения подпрограммы контроля блокировок, проверяется состояние
влага включения охлаждения (122). Если флаг неактивен - сбрасывается
переменная, управляющая включением реле охлаждения. Если флаг активен,
проверяется состояние блокировки охлаждения (123). В случае присутствия
блокировки переменная, отвечающая за включение охлаждения, также сбрасывается.
В случае, если блокировка отсутствует - переменная устанавливается.
Далее выполняется секция, управляющая включением индикаторной лампы на
пульте станка. Проверяется состояние флага блокировки пульта оператора (126).
Если флаг установлен, флаг, отвечающий за включение индикаторной лампы,
сбрасывается (128). Если условие (126) выполняется, производится проверка флага
включения главного привода (127). Если флаг установлен, устанавливается флаг
включения индикаторной лампы. Если нет - состояние флага устанавливается таким
же, как переменная ТП (таймерная переменная, изменяет свое состояние с периодом
0,25с в прерывании от таймера Т1).
Далее следует блок обслуживания робота. Проверяется состояние сигнала на
входе «Измерение» (131). Если вход активен, устанавливается сигнал «Пуск ЧПУ»
(133) и управление отдается подпрограмме контроля РВК, если не активен - сигнал
«Пуск ЧПУ» сбрасывается (132). Происходит проверка состояния входа «Пуск
станка» (134). Если вход активен, сбрасываются флаги «Запрос 1», «Запрос 2»,
«Пуск ЧПУ» (136). Если вход неактивен, происходит проверка состояния флага
«Запрос 1» (135) и если он активен - установка флагов выходных сигналов «Запрос
1» и «Пуск ЧПУ». Затем аналогичная проверка и действия производятся для флага
«Запрос 2».
В конце подпрограммы анализа состояний вызывается подпрограмма контроля
РВК (смотри рисунок 5.7). Данная подпрограмма устанавливает флаг РВК в случае,
если все перечисленные ниже условия соблюдаются:
) Сигнал БСТ не активен, сигнал БСМ не активен;
) КД1=ФД1, КД2=ФД2 (контроль диапазонов редуктора);
) Флаг смены не активен;
) Состояние флага включения охлаждения совпадает с сигналом «Ответ
М8»
) Состояние флага включения главного привода совпадает с сигналом
«Ответ М3, М4»
) Входной сигнал «Выполнена» активен.
Рисунок 5.7 - Подпрограмма контроля РВК
В случае, если хотя бы одно из условий не выполняется, флаг РВК
сбрасывается.
На этом выполнение подпрограммы анализа состояний завершается.
.5 Подпрограмма установки выходных сигналов
Данная подпрограмма выполняет запись информации в выходные регистры в
соответствии с состоянием флагов, заранее подготовленных предыдущими
подпрограммами. Данная подпрограмма начинается с установки PORTD
микроконтроллера в режим вывода. Затем флаги, отвечающие за соответствующие
выходные сигналы, в нужном порядке перемещаются в выходной регистр PORTD, после
чего формируется фронт стробирующего импульса для регистра, в результате чего
данные запоминаются в нем. Аналогичная операция производится для двух
последующих регистров. Таким образом, информация устанавливается на выходах
блока управления.
.6 Подпрограмма обслуживания прерывания таймера
Подпрограмма обслуживания прерывания таймера при каждом вызове изменяет
состояние таймерной переменной ТП на противоположное (смотри рисунок 5.8).
Таким образом, формируется временной интервал для управления индикаторной
лампой. В мигающем режиме частота мигания лампы получается равной 2 Гц.
Рисунок 5.8 - Подпрограмма обслуживания прерывания таймера
6. ЭКОНОМИЧЕСКОЕ ОБОСНОВАНИЕ ПРОЕКТА
В настоящее время на различных промышленных предприятиях используется
большое количество токарных станков с ЧПУ модели 16А20Ф39. Станки этой модели
начали поступать на предприятия в конце 80х - начале 90х годов. Не смотря на
долгий срок эксплуатации, механическая часть станка еще не исчерпала свой
ресурс. Экономически более выгодно продолжать эксплуатацию данного типа
станков, нежели обновлять парк оборудования покупкой новых станков взамен станкам
модели 16А20. Причиной этому является большое число задач, не требующих высокой
точности и сложных операций обработки. Другими словами станки 16А20 справляются
с большим количеством номенклатуры деталей, изготавливаемых на токарных
станках.
Однако часть узлов электронных систем станка исчерпывает свой ресурс. В
результате чего повышаются простои оборудования вследствие выхода из строя
электронных схем, что влечет за собой потерю прибыли. Также ремонт этих узлов
связан с определенными трудностями. В частности с большой трудоемкостью
ремонта, причиной которой является большое количество компонентов схемы,
связанное с использованием устаревшей элементной базой, а также появляющиеся
сложности с приобретением запасных частей, т.к. большинство из них реализуется
в виде остатков со складов.
Исходя из ситуации, целесообразной видится модернизация определенных
узлов станка, с целью повышения эффективности его эксплуатации. Одним из таких
узлов является блок управления 16А20Ф3.192501.000. Основная цель проекта -
разработать модернизированный блок управления, полностью аналогичный
оригинальному, но выполненный на современной элементной базе преимущественно
белорусского производства. Это позволит уменьшить число микросхем в блоке, что
благоприятно скажется на надежности и ремонтопригодности схемы.
.1 Расчет затрат на стадии НИОКР
Все решения, принимаемые при разработке должны иметь обоснование
экономической целесообразности и превосходить существующие аналоги по
качественным показателям, либо как минимум не уступать им.
Определим этапы разработки посредством ленточного графика (смотри таблицу
6.1).
Расчёт плановой себестоимости НИОКР производится по девяти статьям:
1) материалы;
2) основная заработная плата;
) дополнительная заработная плата;
) отчисления на социальные нужды;
) расходы на служебные командировки;
) затраты на изготовление опытного образца;
) накладные расходы.
На статью “Материалы” относятся затраты на сырьё, основные и
вспомогательные материалы, покупные полуфабрикаты и комплектующие изделия,
необходимые для выполнения НИР. Затраты по этой статье определяются по
действующим оптовым ценам с учётом транспортно-заготовительных расходов,
величина которых составляет 3% от оптовой стоимости материалов (смотри таблицу
6.2).
Таблица 6.1 - Ленточный график НИОКР
|
Этап
|
Длительность, (чел*дни)
|
Исполнитель
|
Рабочий период, дни
|
|
|
|
6 12
18 24 30 36 42 48
|
|
1. Получение задания
|
1
|
Инженер-электроник
|
|
|
|
|
|
|
|
|
|
|
2. Сбор материалов по теме
|
5
|
Инженер-электроник
|
|
|
|
|
|
|
|
|
|
|
3.Разработка структурной
схемы
|
3
|
Инженер-электроник
|
|
|
|
|
|
|
|
|
|
|
4.Разработка принципиальной
схемы
|
3
|
Инженер-электроник
|
|
|
|
|
|
|
|
|
|
|
5. Разработка управляющей
программы
|
6
|
Инженер-электроник
|
|
|
|
|
|
|
|
|
|
|
6. Изготовление опытного
образца
|
12
|
Инженер-электроник
|
|
|
|
|
|
|
|
|
|
|
7. Испытание и наладка
опытного образца
|
3
|
Инженер-электроник
|
|
|
|
|
|
|
|
|
|
|
8. Экономическое
обоснование разработки
|
6
|
Инженер-электроник
|
|
|
|
|
|
|
|
|
|
|
9. Оформление пояснительной
записки
|
6
|
Инженер-электроник
|
|
|
|
|
|
|
|
|
|
|
10. Сдача разработки
|
3
|
Инженер-электроник
|
|
|
|
|
|
|
|
|
|
Таблица 6.2 - Расчет затрат по статье «Материалы»
|
Наименование материала
|
Единица измерения
|
Цена за ед., руб.
|
Количество
|
Сумма, руб.
|
|
Чертежная бумага формата А1
|
шт.
|
3100
|
6
|
18600
|
|
Бумага писчая
|
пачка
|
45000
|
1
|
45000
|
|
Другие канцтовары
|
набор
|
6900
|
1
|
6900
|
|
Картридж
|
шт.
|
75 000
|
1
|
75 000
|
|
Итого:
|
145500
|
|
С учётом
транспортно-заготовительных расходов: (3%)
|
150000
|
На статью “Основная заработная плата” относится заработная плата научных
сотрудников, инженерно-технических работников, лаборантов, рабочих, непосредственно
занятых выполнением конкретной НИР. Так как НИОКР выполняет только один
инженер-электроник, то и заработная плата рассчитывается для него. Исходными
данными для такого расчёта являются следующие показатели:
1) ставка первого разряда, Ст= 151000 руб.;
2) тарифный коэффициент, Кт= 2,84;
) корректирующий коэффициент, Ккор= 1,058;
) коэффициент премирования, Кпр= 0,5;
) коэффициент персональной надбавки, Кп.н.= 0.3;
) коэффициент, учитывающий стаж рабочего Кст.=1,1;
) длительность НИОКР, Fниокр=48 дн.;
) количество рабочих дней в месяце, Fмес = 22дн.
Основная заработная плата ЗПосн, руб. рассчитывается по формуле:
|
ЗПосн = Ст∙Кт∙Кст∙Ккор∙(1+
Кпр + Кп.н) ∙(Fниокр/Fмес) = = 151000 ∙2,84 ∙1,058 ∙1,1(1+
0,5 + 0,3) ∙48/22 = 1960240
|
(6.1)
|
На статью “Дополнительная заработная плата” относятся выплаты,
предусмотренные законодательством за непроработанное время: оплата очередных и
дополнительных отпусков, оплата времени, связанного с выполнением общественных
обязанностей. В научных учреждениях дополнительная заработная плата составляет
25% от основной.
Дополнительная заработная плата ЗПдоп., бел. руб., рассчитывается по
формуле:
|
ЗПдоп = ЗПосн∙Кд =
490060
|
(6.2)
|
где Kд −коэффициент дополнительной заработной платы.
На статью “Отчисления на социальные нужды” относятся отчисления на оплату
перерывов в работе по временной нетрудоспособности. Они составляют 34% от
заработной платы. Рассчитаем отчисления на социальные нужды Отч, бел. руб., по
формуле:
|
Отч = Ко ∙ (ЗПосн +
ЗПдоп) = 833102
|
(6.3)
|
где K0− коэффициент отчислений на социальные нужды.
На статью “Расходы на служебные командировки” относятся расходы на все
виды служебных командировок. В научных учреждениях они составляют 5% от
основной заработной платы. Рассчитываем расходы на служебные командировки Зсл.к.,
бел. руб., по формуле:
|
Зсл.к. = ЗПосн∙Ксл.к
= 98012
|
(6.4)
|
где Ксл.к - коэффициент отчислений на служебные командировки.
Затраты на основные и вспомогательные материалы приведены в таблице 6.3.
Таблица 6.3 - Затраты на основные и вспомогательные материалы
|
Наименование материала
|
Ед. изм.
|
Норма расхода
|
Цена за ед., бел. руб.
|
Сумма, бел. руб.
|
|
Стеклотекстолит
фольгированный двухсторонний
|
кв. м
|
0,25
|
20000
|
5000
|
|
Радиатор алюминиевый
|
шт.
|
1
|
4800
|
4800
|
|
Флюс безотмывочный
|
кг
|
0,05
|
20000
|
1000
|
|
Припой оловянно-свинцовый
|
кг
|
0,05
|
20000
|
1000
|
|
Фоторезист пленочный
|
рулон
|
0,5
|
10000
|
5000
|
|
Маска паяльная
однокомпонентная
|
кг
|
0,05
|
30000
|
1500
|
|
Итого на единицу продукции:
|
18300
|
|
С учетом
транспортно-заготовительных расходов (3%):
|
18850
|
Затраты на комплектующие приведены в таблице 6.4.
Таблица 6.4 - Затраты на комплектующие
|
Наименование комплектующих
|
Тип изделия
|
Потребность, шт.
|
Цена за единицу (без НДС),
руб.
|
Сумма затрат тыс. руб.
|
|
Микросхема
|
IN90S2313N
|
1
|
10000
|
10000
|
|
IN74AC251N
|
8
|
1000
|
8000
|
|
IN74AC273N
|
3
|
1000
|
3000
|
|
IN74AC04N
|
1
|
700
|
700
|
|
IN74AC00
|
1
|
700
|
700
|
|
ILN2003
|
1
|
800
|
800
|
|
IL1501-50
|
1
|
2000
|
|
Диод
|
1N4148
|
2
|
200
|
400
|
|
КДШ2103-Б5
|
1
|
1000
|
1000
|
|
Оптрон
|
PC817
|
71
|
600
|
42600
|
|
Светодиод
|
BL-B4531E
|
22
|
150
|
3300
|
|
Реле
|
WJ111-1C-12VDC
|
6
|
2000
|
12000
|
|
Резистор
|
МЛТ-0,125
|
63
|
100
|
6300
|
|
МЛТ-0,25
|
57
|
100
|
5700
|
|
МЛТ-0,5
|
3
|
120
|
360
|
|
Конденсатор
|
К10-17
|
16
|
120
|
1920
|
|
OST RLG-10
|
3
|
1200
|
3600
|
|
Магнитопровод
|
DT80-26D
|
1
|
1000
|
1000
|
|
Провод обмоточный
|
ПЭЛ2-0,8
|
1
|
300
|
300
|
|
Разъем соединительный
|
СНП58-32/94х9В-23-2-В
|
7
|
1000
|
7000
|
|
Итого на единицу продукции:
|
110680
|
|
С учетом
транспортно-заготовительных расходов (3%):
|
114000
|
Затраты на электроэнергию приведены в таблице6.5.
Таблица 6.5 - Затраты на электроэнергию
|
Наименование оборудования
|
Эфф. фонд работы, час
|
Потребляемая мощность, кВт
|
Стоимость 1кВт*ч, руб.
|
Коэффициент спроса
|
Сумма затрат на
электроэнергию, руб.
|
|
Измеритель напряжения тока
и сопротивления
|
10
|
0,005
|
362
|
0,75
|
13,57
|
|
Паяльник
|
150
|
0,025
|
|
|
1018,12
|
|
Осциллограф
|
20
|
0,06
|
|
|
325,8
|
|
Лампа
|
200
|
0,1
|
|
|
5430
|
|
Компьютер
|
60
|
0,3
|
|
|
4887
|
|
Итого:
|
11674
|
Итоговые затраты Зи, бел. руб., на изготовление опытного образца
рассчитаем по формуле:
Зи = Зм + Зк + Зэ = 144524
где Зм - затраты на основные и вспомогательные материалы, бел. руб.;
Зк - затраты на комплектующие, бел. руб.;
Зэ - затраты на электроэнергию, бел. руб.
В статью “Накладные расходы” включаются расходы на управление и
хозяйственное обслуживание, они составляют 30% от основной заработной платы
разработчика. Накладные расходы Зн.р., бел. руб., рассчитаем по формуле:
|
Зн.р. = ЗПосн∙Кн.р =
1960240∙0,3= 588072
|
(6.6)
|
На основании полученных данных по отдельным статьям затрат составляется
расчет договорной цены разработки, приведенный в таблице 6.6.
Таблица 6.6 - Стоимостная оценка затрат на проведение работ по НИОКР
|
Статья затрат
|
Сумма, бел. руб.
|
|
1. Материалы
|
150000
|
|
2.Основная заработная плата
|
1960240
|
|
3.Дополнительная заработная
плата
|
490060
|
|
4.Отчисление на социальное
страхование
|
833102
|
|
5.Расходы на служебные
командировки
|
98012
|
|
6. Затраты на изготовление
опытного образца
|
144524
|
|
7.Накладные расходы
|
588072
|
|
Полная себестоимость НИОКР
|
4264010
|
|
Прибыль (10%)
|
426401
|
|
Цена без НДС
|
4690411
|
|
НДС (20%)
|
938082
|
|
Цена с НДС
|
5628493
|
Прибыль П, бел. руб., рассчитывается по формуле:
П=Р∙Сполн
где Сполн- полная себестоимость, бел. руб.;
Р - рентабельность, %.
Цена без НДС, Ц, бел. руб.:
НДС,
бел. руб.:
НДС = Ц ∙ КНДС
где КНДС- ставка НДС, %.
Цена с учетом НДС, Цндс, бел. руб.:
.2
Расчет годовых эксплуатационных расходов
Эксплуатационные
расходы включают в себя статьи затрат:
1) расходы на электроэнергию;
2) заработная плата обслуживающего персонала;
) амортизационные отчисления;
) расходы на ремонт;
) расходы на материалы, связанные с эксплуатацией изделия.
Затраты на электроэнергию Э, бел. руб., определяются по формуле:
где М - потребляемая прибором мощность изделия, кВт;- эффективный годовой
фонд времени прибора, ч;
Цэ- тариф на 1 кВт*ч электроэнергии, руб.
Установленная мощность разрабатываемого прибора составляет 0.008 кВт.
Тогда расходы на электроэнергию составят:
Э = 0,008 ∙ 1775 ∙362 = 5140,4
Расходы на электроэнергию при использовании блока старого образца:
Э = 0,02 ∙ 1775 ∙362 = 12851
Заработная плата обслуживающего персонала Зо, бел. руб., рассчитывается
по формуле:
|
,(6.11)
|
|
где N-количество операторов, обслуживающих технику, чел;часовая тарифная
ставка оператора, бел. руб.;фонд времени работы оператора в год, бел.
руб.;коэффициент, учитывающий выплату премий из фонда заработной платы,
дополнительную заработную плату и отчисления на социальное страхование.
Зо = 1 ∙ 2230 ∙12 ∙ 1,7 = 45492
Затраты на технический ремонт Зри, бел. руб., рассчитываются исходя из
стоимости заменяемых деталей и узлов, их количества, а также из оплаты труда
ремонтников:
|
, (6.12)
|
|
где tр- среднее время ремонта, ч.;средняя часовая тарифная ставка
работника, выполняющего ремонт, бел. руб.;
К - коэффициент доплат;
Ц- средняя стоимость одного заменяемого элемента, бел. руб.;э- количество
элементов, заменяемых за один отказ изделия, шт.;г- годовая наработка изделия,
ч/год;о- наработка на отказ, ч.
Зр = (1 ∙2230∙1,7 + 500 ∙1)∙1775/6000 = 1269,42
При использовании аналога:
Зр = (2 ∙2230∙1,7 + 1000 ∙1)∙1775/6000 = 2538,84
Расходы на материалы, связанные с эксплуатацией принимаем в размере 5% от
отпускной цены прибора (с НДС)
Рмат = 281424,65 бел. руб.
Рмат ан. = 442580(руб.)
Таблица 6.7 - Эксплуатационные расходы
|
Статьи затрат
|
Сумма затрат, бел. руб.
|
|
проект
|
аналог
|
|
Расходы на электроэнергию
|
5140,4
|
12851
|
|
Заработная плата
обслуживающего персонала
|
45492
|
45492
|
|
Расходы на ремонт
|
1269,42
|
2538,84
|
|
Расходы на материалы,
связанные с эксплуатацией изделия
|
281424,65
|
442580
|
|
Итого:
|
1257456
|
1622952
|
Экономия на годовых эксплуатационных расходах составляет:
Эгод=Зэкспан. - Зэксппр, (6.13)
Эгод=1119490- 924130=365496бел.руб.
.3 Технико-экономические показатели проекта
Сопоставимость сравниваемых вариантов является одним из важнейших условий
при расчетах экономической эффективности. Сопоставим разработку с существующим
аналогом - блоком управления 16А20Ф3.192501.000. Исходные данные представлены в
таблице 6.8.
Таблица 6.8 - Сравниваемые параметры блоков управления
|
Показатели
|
Значения показателей
|
|
проект
|
аналог
|
|
Потребляемая мощность, Вт
|
8
|
25
|
|
Количество ИМС, шт.
|
16
|
39
|
|
Технический ресурс, ч
|
100000
|
100000
|
Определим
коэффициенты весомости
параметров блоков управления. Расчет ведем по формуле:
где
- значение i-го сравниваемого параметра аналога;
-
значение i-го сравниваемого параметра проекта.
Результаты
расчетов заносим в таблицу 6.9.
Таблица
6.9 - Расчет коэффициентов технического уровня и весомости параметров приборов.
|
Показатели
|
Относительные значения
показателей
|
Коэффициент весомости
|
|
проект
|
аналог
|
|
|
Потребляемая мощность, Вт
|
0,32
|
1
|
0,3
|
|
Количество ИМС, шт.
|
0,41
|
1
|
0,6
|
|
Технический ресурс, ч
|
1
|
1
|
0,1
|
Определим
коэффициенты технического уровня
по
формуле:
Где
- относительные показатели технического уровня;
-
весовые коэффициенты.
ωпр.=0,32∙0,3
+ 0,41∙0,6 + 0,1∙0,4 = 0,382;
ωан.= 1.
Определим
коэффициент эквивалентности технического уровня приборов:
|
(6.16)
|
|
где ωпр- коэффициент технического уровня
нового изделия;
ωан- коэффициент технического уровня
аналога.
.
Коэффициент реновации рассчитывается по формуле:
где
Тсл - срок службы РЭА.
.
бел.руб.
бел. руб.
Экономический
эффект от разработки:
DЗm=6242123 -
4836369=1405754бел.руб
Таким
образом экономия на годовых эксплуатационных расходах составляет 1405754
бел.руб. на единицу продукции. В ходе осуществления научно-исследовательской и
опытно-конструкторской разработки было сконструировано устройство,
соответствующее данным технического задания. Рассчитанный коэффициент реновации
подтвердил, что разработанный блок управления превосходит по качественным
характеристикам ближайший аналог.
Сравнительный
анализ технико-экономических показателей проектируемого устройства и аналога представлен
в таблице 6.10.
Таблица
6.10 - Технико-экономические показатели
|
Показатели
|
Ед. изм
|
Значение показателей
|
|
|
Проектируемая методика
|
Аналог
|
|
Технические показатели:
|
|
|
Напряжение питания
|
В
|
27
|
27
|
|
Потребляемая мощность
|
Вт
|
8
|
25
|
|
Полная гальваническая
развязка цифровых сигналов
|
-
|
да
|
нет
|
|
КПД источника питания
|
%
|
не менее 80
|
45
|
|
Экономические показатели:
|
|
|
Годовые эксплуатационные
расходы
|
бел.руб.
|
1257456
|
1622952
|
|
Экономия на годовых
эксплуатационных расходах
|
бел.руб
|
365496
|
-
|
|
Затраты для проведения работ
по НИОКР
|
бел.руб.
|
4264010
|
-
|
|
Коэффициент технического
уровня
|
-
|
0,382
|
-
|
|
Коэффициент реновации
|
-
|
0,11
|
-
|
|
Экономич. эффект как
разница в ценах потребления за 6 лет, бел.руб.
|
1405754
|
7. ОХРАНА ТРУДА. ТЕХНИКА БЕЗОПАСНОСТИ ПРИ РАБОТЕ С
ХИМИЧЕСКИМИ ИСТОЧНИКАМИ ТОКА
Химический источник тока (ХИТ) - источник ЭДС, в котором энергия
протекающих в нём химических реакций непосредственно превращается в
электрическую энергию.
Химические источники тока можно разделить на два основных типа:
. Гальванические элементы (первичные ХИТ), которые из-за
необратимости протекающих в них реакций, невозможно перезарядить;
. Электрические аккумуляторы (вторичные ХИТ) - перезаряжаемые
гальванические элементы, которые с помощью внешнего источника тока (зарядного
устройства) можно перезарядить.
.1 Техника безопасности при работе с гальваническими
элементами
Гальванический элемент, как правило, является необслуживаемым и при
израсходовании своего ресурса заменяется на новый. Существуют различные типы
гальванических элементов: солевые, щелочные, литиевые. В зависимости от типа
они могут содержать в своем составе ядовитые и опасные вещества (щелочи,
тяжелые металлы). Неправильная утилизация отработанных гальванических элементов
может привести к загрязнению помещений, либо окружающей среды. Поэтому при
замене гальванических элементов необходимо пользоваться инструкциями
изготовителя по их утилизации.
Запрещается использовать гальванические элементы, тип которых не заявлен
производителем устройства, в которое они устанавливаются, как поддерживаемый.
Это может привести к выходу из строя элемента питания, питаемого устройства,
взрыву либо пожару.
Запрещается разбирать как новые, так и отработанные гальванические
элементы. Это может привести к травмам и загрязнению окружающей среды вредными
веществами. Например, литий, который содержится в некоторых типах
гальванических элементов, воспламеняется на воздухе.
Не допускается подключать гальванические элементы без соблюдения
полярности, либо пытаться их перезаряжать, либо подзаряжать. Это может привести
к травмам, пожару либо взрыву.
.2 Техника безопасности при работе с аккумуляторами
Запрещается нарушать режимы заряда и разряда аккумуляторов и
аккумуляторных батарей. Это может привести к взрыву, либо пожару. При заряде
аккумуляторных батарей необходимо пользоваться специально предназначенными для
этого зарядными устройствами и руководствоваться соответствующими инструкциями
производителей.
Стационарные аккумуляторные батареи должны устанавливаться в специально
предназначенном для них помещении с входом через тамбур, размеры которого
позволяют открывать или закрывать любую из дверей, когда другая из них закрыта.
Дверь из аккумуляторной в тамбур и дверь из тамбура в производственное
помещение должны открываться наружу, и обе двери всегда быть плотно закрыты,
чтобы газы и туман электролита не проникали из аккумуляторной в
производственное помещение. Дверь аккумуляторной должна иметь самозапирающийся
замок, который свободно отпирается с внутренней стороны без ключа, а на двери
вывешены таблички с надписями: «Аккумуляторная», «С огнем не входить», «Курить
запрещается».