Моделирование и оптимизация процессов изготовления и монтажа вентиляционного и сантехнического оборудования
Содержание
Введение
. Технико-экономическое обоснование
.1 Предварительный анализ процессов изготовления и монтажа
оборудования
.2 Формулировка целей работы
.3 Математическая постановка задач
.4 Разработка методики решения задач
. Системотехническое проектирование
.1 Краткая характеристика ППП, отобранных для моделирования и
оптимизации
.2 Разработка и отладка имитационных моделей в системе GPSS W
.3 Описание выбранного системного программного обеспечения
.4 Выбор технического обеспечения
.5 Разработка технологического процесса изготовления и
монтажа оборудования, включая моделирование, построение математической модели и
оптимизацию
. Конструкторско-технологическое проектирование
.1 Разработка стратегического плана
.2 Моделирование процессов изготовления и монтажа
оборудования по стратегическому плану
.3 Оценка достоверности результатов моделирования
.4 Вычисление коэффициентов линейной корреляции
.5 Построение математической модели в виде совокупности
уравнений регрессии
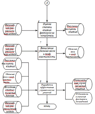
.6 Оценка степени влияния факторов на результативные
показатели эффективности процессов изготовления и монтажа оборудования
3.7 Выработка управляющих решений на основе оптимизации
. Безопасность жизнедеятельности
.1 Производственная безопасность
4.2 Экологическая безопасность
.3 Безопасность в ЧС
. Экономический раздел
.1 Расчет капитальных затрат на внедрение имитационной модели
процесса изготовления и монтажа вентиляционного и сантехнического оборудования
.2 Расчет эксплуатационных расходов
.3 Расчет экономического эффекта
5.4 Расчет
экономической эффективности работы
5.5 Расчет срока окупаемости капитальных вложений
5.6 Результат
технико-экономического обоснования работы
Заключение
Список используемых источников
Приложение А Листинг программы
Приложение В Отчет по программе
Приложение С Исходные статистические данные
Приложение D
Корреляция факторов
Введение
В современном мире информационные системы и технологии пронизывают
практически все сферы человеческой деятельности, начиная от образования,
медицины и заканчивая промышленностью.
Наряду с использованием в производстве информационных технологий,
значительную роль играют новые взгляды, методы и направления, которые оказывают
большое влияние на повышение качества подготовки специалистов и эффективность
управления производством.
Первоочередными задачами руководителя предприятия являются: лидирующие
позиции на рынке, повышение эффективности работы персонала, создание
оптимальной структуры управления. Формирование и разработка новых методов и
направлений должно базироваться на строгой методологии системного подхода, в
рамках которого особое место занимает моделирование. Возможности такого подхода
крайне многообразны как по используемым формальным моделям, так и по способам
реализации методов моделирования. Сложные по внутренним связям и большие по
числу элементов, системы трудно поддаются аналитическим способам моделирования
и зачастую для их построения, и исследования используют имитационное
моделирование, то есть составление компьютерной программы, имитирующей процесс
функционирования конкретной системы и проведение экспериментов на этой
программе с целью получения статистических оценок характеристик моделируемой
системы. Подобные системы включают в себя следующие элементы: входящий поток
требований, очередь, обслуживающее устройство (обслуживающий аппарат, канал
обслуживания), выходной поток требований.
В качестве объекта моделирования было выбрано предприятие ОАО
«Энерговентиляция», желающее увеличить прибыль за счет оптимизации процесса
изготовления и монтажа вентиляционного и сантехнического оборудования.
От качества и скорости выполнения работ зависит репутация предприятия и
дальнейшее её участие в строительстве и обслуживании крупных объектов Поволжья.
Однако, для выполнения в срок широкого спектра работ, необходимо достаточное
количество квалифицированных специалистов. Неосторожное увеличение числа
рабочих может привести не только к уменьшению штрафов за просрочку работ, но и
к увеличению затрат на заработную плату и уменьшению степени загруженности
работника. Поэтому целесообразно найти оптимальное количество рабочих
(вентиляционщиков, сантехников, электромонтажников, пуско-наладчиков и
контролеров), с целью увеличения прибыли фирмы и сохранения её репутации.
Необходимо смоделировать процесс изготовления, монтажа и автоматизации систем
вентиляции, отопления и кондиционирования воздуха.
Разрабатываемая система не выдвигает никаких специфических технических
средств. В качестве основы для решения технических задач поставлены такие
пакеты прикладных программ как: GPSS World и Statistica 8.0.
1.
Технико-экономическое обоснование
1.1
Предварительный анализ процессов изготовления и монтажа вентиляционного и
сантехнического оборудования
Открытое акционерное общество «Энерговентиляция» создано в г. Набережные
Челны в январе 1985 года для обеспечения вентиляционным и другим специальным
оборудованием Татарской и Башкирской атомных станций. Сегодня данная
организация осуществляет проектирование, монтаж и пуск-наладку систем
вентиляции, отопления и кондиционирования воздуха на таких крупнейших промышленных
объектах и предприятиях, как ОАО «Татнефть», ОАО «Нижнекамскнефтехим», ОАО
«Нижнекамскшина», ОАО «Татэнерго», ОАО «КамАЗ», ОАО «Танеко».
ОАО «Энерговентиляция» имеет в своем составе:
заготовительные мастерские для изготовления вентиляционных и сантехнических
систем, а также монтажные участки в Казане, Нижнекамске, Набережных Челнах,
Альметьевске, Камских Полянах Республики Татарстан; в р.п. Агидель Республики
Башкоторстан; в Самаре;
офис в Нижнекамске, Набережных Челнах, р.п. Агидель, Самаре;
складскую и заготовительную базу в Набережных Челнах, Камских Полянах;
автотранспорт в количестве 50 единиц (в том числе автомобили «КамАЗ»);
численность работников ОАО «Энерговентиляция» составляет более 200
человек, которые являются высококвалифицированными и профессиональными
специалистами.
ОАО «Энерговентиляция» выполняет следующий комплекс работ:
- Проектирование систем вентиляции, кондиционирования и отопления.
Изготовление воздуховодов, комплектующих изделий к ним, калориферов и
многих других вентиляционных и сантехнических изделий и оборудований.
Монтаж и автоматизация систем вентиляции, отопления и кондиционирования
воздуха.
-Пуско-наладка, обязательным условием которой является испытание
вентиляционных систем на эффективность с использованием автоматизации и всех
систем сигнализации и оповещения в случае аварийной или чрезвычайной ситуации.
Монтаж и автоматизация систем вентиляции отопления и кондиционирования
производится строго по проекту. Схема разработки и внедрения проекта
представлена на рисунке 1.1.
Прежде чем попасть в производство, проект, с учетом назначения помещений
объекта и пожелания заказчика, разрабатывается в проектном отделе ОАО «ЭВ» (ПО
ОАО «ЭВ») и поступает на одобрение заказчику. Если проект удовлетворяет
требованиям заказчика, то следующим этапом является производственно технический
отдел ОАО «ЭВ» (ПТО ОАО «ЭВ»), где проект проходит проверку на точность
расчетов по кратности обмена воздуха в соответствии с санитарно техническими
нормами. В случае если проект не прошел проверку, организации, выпустившей
проект, направляют замечания с просьбой устранения ошибки. Если же проект
прошел проверку, одна из его копий передается в разработку эскизов, другая
необходима для заказа материала и оборудования, а третья поступает в отдел главного
инженера в качестве исполнительного технического документа.
Для моделирования процессов изготовления и монтажа вентиляционного и
сантехнического оборудования, рассмотрим следующие виды работ:
- вентиляционные;
- сантехнические;
- электромонтажные;
- пуско-наладочные.
После всех операций, производится контроль, осуществляемый инженерно
техническими работниками (ИТР). Замечания, выявленные в результате проверки,
должны быть устранены до окончания срока договорных работ.
В зависимости от санитарно-технических условий и условий пожарной
безопасности монтируются:
приточная вентиляция (орошает воздух влагой и обогащает помещения свежим
воздухом);
вытяжная вентиляция (вытягивает воздух, неприятные запахи, вредные пары,
газы);
система дымоудаления (срабатывает в чрезвычайной ситуации);
система кондиционирования (охлаждает воздух).
Первыми к работе на объекте приступают вентиляционщики. В их задачу
входит изготовление и монтаж систем воздуховодов, установка вентиляционных
агрегатов и сетевого вентиляционного оборудования.
Сантехники занимаются системой холода или теплоснабжения. Основная их
работа состоит в том, что бы подвести трубы с теплофикационной водой к
приточной установке (установке подачи воздуха).
После завершения работ по монтажу систем вентиляции и отопления к работе
приступают электромонтажники (автоматчики). Они выполняют работу по подключению
систем вентиляции, отопления и кондиционирования воздуха к системе
автоматизации, пожаротушения и систем сигнализации.
Завершение работ по монтажу и автоматизации систем вентиляции отопления и
кондиционирования происходит на стадии пуско-наладки. Наладчики выстраивают
программное обеспечение, которое позволяет без участия человека определять
температуру подаваемого в помещение воздуха, автоматически переходить на зимний
или летний режим работы оборудования и в случае чрезвычайной ситуации
автоматически переходить в аварийный режим. Например, в случае пожара приточная
и вытяжная вентиляция автоматически отключаются, а система дымоудаления
начинает работать.
1.2
Формулировка целей работы
Целью данного проекта является повышение эффективности процессов
изготовления и монтажа вентиляционного и сантехнического оборудования за счет:
сокращения стоимости выполнения работ;
- обеспечения выполнения работ в договорные сроки;
повышения уровня занятости работников.
1.3
Математическая постановка задач
Ставится задача разработки математической модели процессов
проектирования, изготовления и установки вентиляционного и сантехнического
оборудования, состоящей из совокупности уравнений регрессии, функционально
представляемых в следующем виде:
yj = fj (x1, x2, x3,
x4, x5, x6, x7); j = 1,k ,
(1.1)
где yj - j-й результативный показатель эффективности процесса
установки комплекса вентиляционных систем;i - i-й фактор, влияющий
на процесс установки;
k -
количество результативных показателей эффективности.
По зависимостям (1.1) можно произвести оценку степени влияния
производственно-экономических факторов на результативные показатели
эффективности процесса установки комплекса вентиляционных систем по их удельным
весам и коэффициентам эластичности.
По математической модели (1.1) ставится задача её оптимизации. Целевая
максимизируемая функция (минимизируемая функция) выбирается из перечня
результативных показателей эффективности.
1.4
Разработка методики решения задач
Для получения математических зависимостей (1.1) в аналитическом виде и
обеспечения корректности получаемых результатов предлагается методика, которая
должна включать в себя следующие этапы:
- построение блок-схемы алгоритма имитационной модели;
- разработка и отладка программной модели в системе GPSSW;
- построение стратегического плана проведения экспериментов;
проведение имитационных экспериментов по стратегическому плану и
составление таблицы результатов;
оценка достоверности результатов;
построение математической модели информационной системы, состоящей из
совокупности уравнений регрессии;
- нахождение оптимизируемых значений при помощи метода Ньютона.
монтаж
оборудование вентиляция кондиционирование моделирование
2.
Системотехническое проектирование
2.1
Краткая характеристика ППП, отобранных для моделирования и оптимизации
В прошлом множество дорогостоящих проектов потерпело неудачу из-за того,
что конечный результат не был должным образом исследован. Всё, от максимальной
производительности до эксплуатационных расходов, имеет существенное значение
при получении достоверной информации о поведении проектируемой системы и должно
быть определено так скоро, как это возможно. Хотя чисто математические модели
являются чрезвычайно ценными и должны использоваться везде, где это возможно,
сложность большинства систем реального мира для получения необходимых
результатов требует использования компьютерного имитационного моделирования. В
этом случае оказывается полезным язык моделирования GPSS World.
Данный специализированный язык разработан для оперативного получения
достоверных результатов с наименьшими усилиями. Очень удобная и прозрачная
программа, с проработанной визуализацией процесса моделирования, не оставила
меня равнодушной еще при первом изучении в рамках учебного курса. Также
достоинство этого языка в том, что есть бесплатная студенческая версия, на
сайте - www.minutemansoftware.com.
В 2012 году GPSS исполнился 51
год. В 1961 году фирма IBM
выпустила первую версию моделирующей системы под названием GPSS, разработанную Джеффри Гордоном (Geoffrey Gordon). С тех пор система активно развивалась и
дорабатывалась. Первоначально программа называлась GPS, но потом была переименована в GPSS, что расшифровывается как «General Purpose Simulation System».В 1972 GPSS занял десятую позицию среди 13 наиболее важных языков программирования.
GPSS
является одним из наиболее популярных языков моделирования, изучается в
большинстве учебных курсов, достаточно полно представлен в литературе.
GPSS
является процессно-ориентированным языком, поэтому моделирующая программа
представляется в форме совокупности сегментов изолированных описаний
параллельных процессов, задающих алгоритм функционирования моделируемого
объекта. GPSS принадлежит семейству языков
моделирования транзактного типа. Транзакт исполняет роль динамического объекта
(сообщения), продвигающегося по блокам моделирующей программы и инициирующего
действия, обусловленные смысловым содержанием блоков. В состав системы
моделирования входит интерпретатор, обеспечивающий правильную временную
последовательность выполнения действий, связанных с продвижением транзактов. В
состав системы GPSS включены
программные генераторы случайных величин, средства обработки статистики и
создания отчетов.
Система предназначена для работы с DOS, требования к оперативной памяти и платформе весьма
умеренные и соответствуют возможностям своего времени. Последние версии не
ограничивают числа присутствующих в модели транзактов. Имеется пошаговый режим
отладки программы, в том числе и с использованием простейшей анимации.
GPSS/World - это последняя разработка фирмы Minuteman Software, призванная расширить возможности GPSS/PC и повысить удобство работы с системой. GPSS/World предназначена для работы в ОС Windows. Требования к аппаратной части -
процессор Pentium III, минимальный объем оперативной памяти - 32 Mb.
В GPSS/W имеется два специализированных языка:
язык высокого уровня, предназначенный для описания объектов
моделирования, это операторы GPSS/W;
язык низкого уровня - это PLUS-операторы,
ориентированные на вычисления и управление экспериментом.
Система моделирования GPSS World создана для
прогнозирования поведения сложных систем реального мира.
GPSS World - это прямое
развитие языка моделирования GPSS/РС,
одной из первых реализаций GPSS
для персональных компьютеров. После своего появления в 1984 году GPSS/РС и его последующие версии
сохранили тысячам пользователей миллионы долларов. В настоящее время версия GPSS World для ОС Windows
имеет расширенные возможности, включая пользовательскую среду с
интегрированными функциями работы с Интернет.
GPSS World разработан
для оперативного получения достоверных результатов с наименьшими усилиями. В
соответствии с этими целями в GPSS World хорошо
проработана визуализация процесса моделирования, а также встроены элементы
статистической обработки данных. Это означает, что создание анимации не требует
никаких дополнительных усилий, хотя она и не являются «фотореалистичной».
Сильная сторона GPSS World - это его прозрачность для пользователя,
а не фотореализм. Для создания красочной анимации на основе данных GPSS World в настоящее время доступны анимационные системы
сторонних фирм-разработчиков.
Прозрачность для пользователя ценна по трем причинам. Во-первых, опасно
полагаться на непрозрачное моделирование типа «Черный ящик», внутренние
механизмы функционирования которого скрыты от пользователя. Мало того, что в
этом случае нельзя быть уверенным, подходит ли оно для какого-либо конкретного
случая, но и невозможно гарантировать, что оно работает как задумано.
Во-вторых, удачные имитационные модели являются очень ценными и пригодны в
течение длительного периода времени. Возможно, потребуется, чтобы новые
сотрудники ознакомились с внутренними процессами модели, а это почти невозможная
задача, если модель не имеет высокого уровня прозрачности. В-третьих, одним из
наиболее эффективных, но наименее известных преимуществ компьютерного
имитационного моделирования является возможность проникновения в самую суть
поведения системы, когда опытный профессионал в области моделирования может
видеть внутреннюю динамику в наиболее важные моменты времени процесса
моделирования. GPSS World был разработан с целью решить все
эти проблемы. Его возможности визуального представления информации позволяют
наблюдать и фиксировать внутренние механизмы функционирования моделей. Его
интерактивность позволяет одновременно исследовать и управлять процессами
моделирования. С помощью встроенных средств анализа данных можно легко
вычислить доверительные интервалы и провести дисперсионный анализ. Кроме того,
теперь есть возможность автоматически создавать и выполнять сложные отсеивающие
и оптимизирующие эксперименты.
Система моделирования GPSS/H выпущена фирмой Wolverine Software Corporation в 1996 году. От старых версий GPSS ее отличает множество новых
положительных свойств и возможностей. Перечислим некоторые из них:
- Отсутствие собственной оболочки, что позволяет сократить время
ознакомления с программой и упрощает работу во всех средах, в том числе и в
среде Windows.
- Возможность кодирования модели в свободном формате с комментариями на
русском языке.
- Разработка новых способов ввода и вывода данных с помощью внешних
файлов.
- Наличие так называемого отладчика программ, или дебаггера, что
позволяет сократить и сделать более эффективным этап отладки программ.
- Наличие фортраноподобных переменных (амперсант-переменных), которые
могут значительно упростить многие операции и сделать модель более
информативной для наблюдателя и удобной в работе.
- Возможность управления форматом и количеством информации в файле
отчета, содержащем результаты моделирования.
Фактически, написанная программа является алгоритмом, записанным на
специализированном языке. Каждому блоку ставится в соответствие один или
несколько блоков языка GPSS. Листинг
программы приведен в Приложении А. Для отладки программы составлена система
тестов, которая позволяет оценить работоспособность модели в различных режимах
работы. Результаты моделирования оценивались с помощью программы Statistica 8.0. Расчеты формул и составление
таблиц проводилось в Excel
2010.
Statistica 8.0 - это универсальная интегрированная система, предназначенная для
статистического анализа и визуализации данных, управления базами данных и
разработки пользовательских приложений, содержащая широкий набор процедур
статистического анализа для применения в научных исследованиях, технике,
бизнесе, а также специальные методы обработки данных.
Пакет Statistica 8.0 представляет собой мощный
аппарат статистического анализа. Пакет Excel 2010 имеет встроенный аппарат статистического
анализа, но по сравнению с пакетом Statistica 8.0 он несколько проигрывает, но его достоинство в более
широком круге пользователей и более удобном выводе результатов в графическом
виде.
Статистический анализ данных в системе Statistica 8.0 разбивается на
следующие основные этапы:
ввод данных в электронную таблицу с исходными данными и их
предварительное преобразование перед анализом (структурирование, построение
необходимых выборок, ранжирование и т.д.);
визуализация данных при помощи того или иного графиков;
применение конкретной процедуры статистической обработки;
вывод результатов анализа в виде электронных таблиц и графиков с
численной и текстовой информацией.
.2
Разработка и отладка имитационных моделей в системе GPSSW
Перед тем как приступить к разработке имитационной модели, представленной
в приложении А и в приложении В, были разработаны блок-схемы алгоритмов модели,
представленные на рисунках 2.1-2.6.
Характерной особенностью блок схемы, в соответствии с принципами структурного
программирования, является то, что программа разделена на сравнительно
малосвязанные между собой сегменты. Такими сегментами являются:
- сегмент задания исходных данных и определения памяти;
сегмент генерации рисков вентиляционщиков, сантехников,
электромонтажников, пуско-наладчиков, контролеров;
сегмент определения сложности работ;
сегмент работы вентиляционщиков, сантехников, электромонтажников;
сегмент работы пуско-наладчиков и контролеров;
сегмент останова.
Опишем подробнее каждый из сегментов.
Сегмент
задания исходных данных и определения памяти
На данном этапе присваиваем переменным исходные значения и выделяем
ячейки памяти для количества рабочих (вентиляционщиков, сантехников,
электромонтажников, пуско-наладчиков и контролеров).
Данный сегмент изображен на рисунке 2.1.
Рисунок 2.1
Блок-схема сегмента задания исходных данных и определения памяти
Сегмент генерации рисков рабочих
Сегменты заболевания и выздоровления работников записаны по одному и тому
же сценарию для всех бригад. В них имеются генераторы, которые генерируют
количество транзактов равное количеству категории. Считается, что работники
могут находиться в 2х состояниях, либо в работоспособном либо в стадии
выздоровления. Для имитации времени работоспособного состояния принят
равномерный закон, из расчета, что заболевания происходят в ограниченном
диапазоне с левым и правым значением. Время выздоровления также распределено по
равномерному закону в диапазоне от 5 до 7 дней, что характерно для наиболее
часто встречающихся заболеваний ОРЗ и гриппа.
Произведем генерацию х1, х2, х3, х4, х5, по количеству рабочих в каждой
бригаде. Далее, подсчитаем количество свободных рабочих. Им назначается
порядковый номер p$nomer. Для каждой бригады он будет свой (p$zabv, p$zabs, p$zabe, p$zabp, p$zabk). Накладываем режим недоступности на
заболевших рабочих. Когда происходит восстановление режима работоспособности,
снимается режим недоступности. Данный сегмент изображен на рисунке 2.2 для
бригады вентиляционщиков и сантехников. Блок-схема сегмента генерации рисков
для электромонтажников, контроллеров и пуско-наладчиков будет выглядеть
аналогично.
Рисунок 2.2
Блок-схема сегмента генерации рисков вентиляционщиков и сантехников
Сегмент определения сложности работ
Сегмент начинается с генерации заказов (транзактов) по экспоненциальному
закону. Генерация транзактов зависит от параметра х6 - среднего времени между
поступлением заказов. По равномерному закону задается сложность работ, которая
определяется средним количеством операций по определенному виду работ. Таким
образом, sl1 - сложность вентиляционных работ, sl2 - сложность работ сантехнических и sl3 - сложность электромонтажных работ.
Рисунок 2.3
Блок-схема сегмента определения сложности работ
Сегмент работы вентиляциощиков, сантехников, электромонтажников
Создаем копии транзактов при помощи блока split. Количество создаваемых копий зависит от сложности
выполнения работ. Основной транзакт переходит к следующему блоку, а копии
направляются к метке suda1.
Предполагается, что один рабочий выполняет одну операцию. Занимаем очередь оrab1 и проверяем, свободна ли память
вентиляционщиков rab1, занимаем её
и присваиваем рабочему свой номер. Включаем логический ключ и проверяем
рабочего на доступность (gate fv) и на занятость
(gate nu). Если проверка не выполняется, переходим по метке mimo1 в блок loop, откуда по метке cik1 попадаем на повторную проверку. Ключ размыкается.
Занимаем наименее занятого вентиляционщика и выходим из очереди ожидания работ.
Происходит задержка по треугольному симметричному закону, вентилянционщик
выполняет свою работу. Освобождаем рабочего и память. В блоке assemble все копии объединяются с основным
транзактом. В остальных двух блок-схемах транзакты проходят тот же путь. Данный
сегмент изображен на рисунке 2.4.
Рисунок 2.4
Блок-схема сегмент работы вентиляциощиков, сантехников, электромонтажников
Сегмент работы пуско-наладчиков и контроллеров.
Блок-схема сегмент работы пуско-наладчиков и контроллеров представлена на
рисунке 2.5.
Рисунок 2.5
Блок-схема сегмент работы пуско-наладчиков и контроллеров
В блоке split создаем копии транзактов по
количеству пуско-наладчиков (контролеров). Занимаем очередь на выполнение
работы orab4 (orab5). Занимаем устройство с номером p$nom4 (p$nom5). Выбираем наименее занятого
пуско-наладчика (контролера) и занимаем его память. Освобождаем очередь
ожидания работ orab4 (orab5). Блок advance производит задержку треугольному симметричному закону
на время выполнения работы. Освобождаем устройство и память. В блоке assemble все копии объединяются с основным
транзактом. В блоках с метками dalee,
final, neul, vropozd,
мы формируем таблицу отчетности, куда будут заноситься значения у1-у7.
Сегмент останова
Последний сегмент предназначен для завершения моделирования вариантов по
заданному времени. Этот же сегмент предназначен для предварительной обработки
результатов моделирования и выдачи их для построения математической модели.
Сегмент останова изображен на рисунке
2.6
Рисунок 2.6
Блок-схема сегмент останова
.3
Описание выбранного системного программного обеспечения
Системное программное обеспечение. В качестве операционной системы
рекомендуется использование Windows
2000, Windows XP или Windows
7. Данные операционные системы являются многозадачными и
многопользовательскими. В качестве сетевой ОС, устанавливаемой на серверах сети
предлагается использование Windows
2003 Server.
ОС выполняет управление внешними устройствами, вводом-выводом, файлами,
оперативной памятью, процессами, взаимодействием прикладных программ,
пользовательским интерфейсом, защиту и учет использования ресурсов.
Многозадачность - свойство операционной системы, при котором один
процессор может обрабатывать несколько разных программ или разных частей одной
программы одновременно. При этом все программы хранятся в оперативной памяти, и
каждая выполняется за какой-то выделяемый ей период времени.
Многопользовательская система - система, позволяющая нескольким
пользователям одновременно иметь доступ к одной ЭВМ со своего терминала
(локального или удаленного).
Сетевая операционная система - программное обеспечение, реализующее
сетевой режим работы. Сетевые операционные системы включают утилиты,
позволяющие организовать связь в глобальных сетях.
2.4 Выбор
технического обеспечения
Требования к техническому обеспечению определяются используемым
программным обеспечением, объемом обрабатываемой информации и сложностью
вычислений.
Разрабатываемая модель не выдвигает никаких специфических технических
средств. В качестве основы для решения технических задач поставлены такие
пакеты прикладных программ как: GPSS W, Statistica 8.0 и Excel 2010.
Все используемые прикладные программы работают в операционной системе WindowsXP. Разработчиками WindowsХР в качестве минимальных требований
к аппаратуре рекомендуется процессор Pentium III 300 МГц и 128 Мбайт
оперативной памяти (ОП). Минимальные требования достаточны лишь для того, чтобы
установить систему и выполнять довольно простые операции. Для обработки больших
объемов информации и выполнения сложных вычислительных операций, понадобится
значительно более мощная аппаратура.
Спецификация технических средств рабочей станции для работы с
математической моделью представлена в таблице 2.1.
Таблица 2.1 - Спецификация технических средств
|
Наименование
|
Характеристики
|
|
Процессор
|
AMD Phenom(tm)
II N620 Dual-Core Processor 2.80GHz
|
|
Модуль памяти (ОЗУ)
|
DDRIII 3.00Gb
|
|
Видеоадаптер
|
ATI Mobility
Radeon HD 5470 1661Mb
|
|
Жесткий диск
|
Hitachi
HTS725025A9A364 SATA Disk Device 250Gb
|
|
Оптический привод
|
hp DVD RW
AD-7701H SATA CdRom Device
|
|
Сетевой адаптер
|
Realtek
RTL8102E/RTL8103E Family PCI-E Fast Ethernet NIC (NDIS 6.20)
|
|
Монитор
|
15,6'', разрешение 1366x768
60Hz, цветовая палитра True
Color-32бита
|
|
Клавиатура
|
Стандартная
клавиатура PS/2
|
|
Мышь
|
оптическая A4TECH PS/2
|
|
Принтер
|
лазерный Samsung SCX-3200
|
Структурная схема персонального
компьютера (ПК) представлена на рисунке 2.7
Рисунок 2.7
Структурная схема ПК
В разрабатываемой автоматизированной системе, ориентированная для решения
различных задач, может использоваться локальная сеть ЭВМ, состоящая из n - ПК,
которые являются равноправными. Приведенная выше характеристика ПК будет
достаточной для использования их в сети.
Пользовательский уровень. Имеется 14 станций.
Сетевой уровень. Архитектура нашей сети - Ethernet. Рассматриваемая сеть
состоит из одной подсети, которая собственно является нашей сетью. Подсеть
имеет топологию - звезда изображенную на рисунке 2.9.
Физический уровень. Для нашей сети выбрали в качестве среды передачи
данных неэкранированную витую пару категории 5е (подключение абонентов было
произведено не одновременно), со спецификацией 100Base-TX full-duplex.
В организации сети используется коммутатор 16-ти портовый Netgear GS108GE
16x10/100/1000 Ethernet Switch.
На сервере моделируется процесс изготовления и монтажа
вентиляционного и сантехнического оборудования. Все клиенты через контроллер
обращаются на сервер.
Ст1 - станция, на которой работает отдел кадров;
Ст2-Ст3 - станции, на которых работают 2 сотрудника из отдела
комплектации;
Ст4-Ст5 - станции, на которых работают 2 сотрудника из отдела
снабжения
Ст6-Ст10 - станции, на которых работают 4 сотрудника из
бухгалтерии
Ст11 - станция, на которой работает главный инженер
Ст12-Ст14 - станции, на которых работают 3 контролера
Ст15 - станция, на которой следит за процессом директор
фирмы.
2.5
Разработка технологического процесса изготовления и монтажа оборудования,
включая моделирование, построение математической модели и оптимизацию
В соответствии с методикой решения
задачи, приведенной в разделе 1, разработан технологический процесс обработки
данных, представленный на рис. 2.10.
Рис.2.10.
Блок-схема технологического процесса обработки информации
3.
Конструкторско-технологическое проектирование
3.1
Разработка стратегического плана моделирования
Любой численный метод имеет методическую ошибку. Цель планирования
экспериментов - получение результатов с требуемой достоверностью при наименьших
затратах. Планирование подразделяется на стратегическое и тактическое.
Для стратегического планирования будем использовать концепцию «черного
ящика», суть которого - абстрагирование от физической сущности процессов,
происходящих в моделируемой системе и выдаче заключений о ее функционировании
только на основании входных и выходных переменных. Входные, независимые
переменные называются факторами (х). Выходные - откликами (у), их величина
зависит от значений факторов и параметров ОИ. Факторы и отклики, отобранные в
данной работе, представлены в таблице С.1 приложения С.
Структурная схема чёрного ящика представлена на рисунке 3.1.1
Х1 Y1
Х2 Y2
Факторы Отклики
Хм YК
Рисунок 3.1.1
Структурная схема концепции чёрного ящика
При использовании концепции чёрного ящика должны выполняться следующие
условия:
а) рандомизация - случайность. Только при наличии случайности возможно
корректное использование математического аппарата теории вероятностей и
статистики.
б) одновременное изменение всех факторов. Обеспечивает уменьшение
стандартной ошибки при проведении экспериментов.
в) последовательность планирования. Проведение экспериментов подразделяется
на ряд последовательных этапов, и планирование каждого последующего этапа
производится с учётом результатов, полученных на предыдущих этапах.
г) кодирование. Не обязательно. Кодирование значительно упрощает расчёты
и делает анализ результатов более наглядным, что весьма существенно при
«ручной» обработке результатов. При применении ЭВМ кодирование также
представляет некоторые преимущества в анализе результатов.
К факторам предъявляют следующие требования:
легкая управляемость, что позволяет сравнительно несложно повторять
проводимые эксперименты;
факторы не должны являться функциями каких-то аргументов;
факторы должны быть хотя бы линейно независимыми между собой, что
позволяет упростить математическую модель, не вводя в неё произведения факторов
между собой;
любое сочетание факторов в стратегических планах не должно выводить
объект из допустимого режима функционирования.
Планирование экспериментов зависит от вида математической зависимости,
которую мы желаем получить по результатам обработки. Если вид математической
зависимости заранее не известен, то рекомендуется использовать степенные
полиномы, позволяющие при увеличении степени полинома получать результаты с
заданной достоверностью. При представлении полинома в матричном виде вычисление
его коэффициентов не вызывает затруднений. Расчётную формулу для вычисления
коэффициентов полинома получим после сравнительно несложных преобразований.
(3.1.1)
Рассмотрим
пример представления математической зависимости результативного показателя
эффективности от двух факторов, факторы в которой записаны в кодированном виде:
y=b0+b1x1+b2x2+b12x1x2 (3.1.2)
Пусть
первый фактор представляет собой среднее время обслуживания, а второй фактор
среднее время между поступлением транзактов. В натурном виде они меняются в
следующих диапазонах:
х1
- меняется от 15 до 75 единиц времени;
х2
- от 100 до 300 единиц времени.
Рекомендуется
кодированное представление факторов, которое определяет изменение любого
фактора от -1 до +1, невзирая на то, в каких единицах он измеряется, в натурном
виде и какие диапазоны изменения он занимает.
В
графическом виде план проведения эксперимента представляет собой вершины
квадрата, как это изображено на рисунке 3.1.2.
Рисунок 3.1.2
Графическое представление плана эксперимента
Вершины квадрата - план полного факторного эксперимента (ПФЭ). Обычно к
этим точкам добавляется центральная точка и пять проводимых экспериментов
позволяют вычислить четыре коэффициента двухфакторной математической
зависимости:
y = b0+b1x1+b2x2+b12x1x2.
Этот же план можно представить в виде таблицы 3.1.1. Для обеспечения
вычислений по одному и тому же алгоритму для всех коэффициентов к свободному
члену полинома добавляется так называемый фиктивный фактор х0,
который всегда равен нулю.
Таблица 3.1.1 - ПФЭ
|
x0
|
x1
|
x2
|
x12
|
|
ЦТ
|
1
|
0
|
0
|
0
|
|
План ПФЭ
|
1 1 1 1
|
-1 1 -1 1
|
-1 -1 1 1
|
1 -1 -1 1
|
План полного факторного эксперимента (ПФЭ) позволяет вычислить все
коэффициенты степенного полинома, включая коэффициенты, как при самих факторах,
так и при всех сочетаний факторов между собой в виде их произведений.
Достоинства плана ПФЭ.
Симметричность. Каждая точка плана имеет симметричные себе точки
относительно осей координат. В математическом плане симметричность сводится к
тому, что построчная сумма элементов всех столбцов плана, кроме левого, равна
нулю.
Нормированность,
которая в математическом плане сводится к тому, что построчная сумма квадратов
элементов всех столбцов плана, кроме левого, равна
.
Ортогональность,
которая заключается в независимости всех факторов друг от друга.
Кроме
того следует отметить сравнительную простоту составления плана ПФЭ, который
представляет собой полный перебор совокупностей всех факторов по двум уровням.
Таким образом, количество точек плана ПФЭ n=
. Отметим, что добавляемая к ним центральная точка не
является точкой плана ПФЭ. Матрица планирования ПФЭ для двух факторов
представляется в следующем виде:
(3.1.3)
Для
трёх факторов матрица планирования плана ПФЭ имеет следующий вид:
(3.1.4)
Планы
ПФЭ имеет существенный недостаток, проявляющийся при
сравнительно
большом количестве факторов, так при k=3, n=8;
при
k=7, n=128, а при k=10, n=1024, что
является неприемлемым.
В
некоторых случаях, если факторы независимы друг от друга, можно значительно
уменьшить количество проводимых экспериментов, применяя план дробных факторных
экспериментов (ДФЭ). В ДФЭ факторы разделяются на основные и дополнительные.
Для основных факторов составляется план ПФЭ, а дополнительные меняются по
законам изменения произведений основных факторов. Таким образом, например, если
в эксперименте используется семь факторов, то по плану ПФЭ нам понадобилось бы
провести 128 экспериментов. Если же они независимы друг от друга, то выделив из
них три основных фактора и составив для них план ПФЭ, мы сможем ограничиться
всего 9 экспериментами с учётом центральной точки. Планы ДФЭ сохраняют все
вышеназванные достоинства планов ПФЭ.
Если
зависимость результативного показателя эффективности функционирования ОИ
является нелинейной для проведения экспериментов, применяют планы второго
порядка. На практике чаще всего для этого используют композиционные планы, в
качестве ядра которых берутся рассмотренные ранее планы первого порядка ПФЭ и
ДФЭ. Для получения требуемой нелинейной зависимости к планам первого порядка
добавляются так называемые звездные точки по две на каждый фактор. Например,
для двухфакторной зависимости добавляется 4 звёздных точек. Составляется
матрица планирования, а для вычисления всех коэффициентов по одному и тому же
алгоритму к свободному члену b0 дописывается фиктивный фактор х0, который всегда
равен 1.
y = b0х0+b1x1+b2x2+b12x1x2+b11x12+b22x22.
(3.1.5)
Для
вычисления коэффициентов математической зависимости используется ортогональный
центральный композиционный план (ОЦКП) и ротатабельный центральный
композиционный план (РЦКП). Планы второго порядка теряют вышеназванные достоинства
планов первого порядка ПФЭ и ДФЭ.
ОЦКП
сохраняет свойство симметричности плана за счёт того, что на каждый фактор
вводят по две симметричные звёздные точки. ОЦКП сравнительно несложно
построить. ОЦКП в значительной мере упрощает вычисления, что особенно
существенно для «ручных» вычислений. Свойство нормированности в ОЦКП сохранить
не удаётся, но это и не так важно. Для обеспечения ортогональности столбцов
матрицы планирования вводят некоторые сравнительно несложные преобразования.
Расстояние звёздной точки от середины осей координат вычисляется по формуле:
(3.1.6)
(3.1.7)
Вычисляется
вспомогательный коэффициент:
(3.1.8)
Вычисляются
новые значения элементов столбцов квадратов факторов:
(3.1.9)
Матрица
планирования для двух факторов по ОЦКП представлена в виде таблицы 3.1.2.
Таблица 3.1.2 - Матрица планирования
двух факторов
|
x0
|
х1
|
х2
|
x12
|
x12
|
x22
|
|
ЦТ
|
1
|
0
|
0
|
0
|
-2/3
|
-2/3
|
|
План ПФЭ
|
1 1 1 1
|
-1 1 -1 1
|
-1 -1 1 1
|
1 -1 -1 1
|
1/3 1/3 1/3 1/3
|
1/3 1/3 1/3 1/3
|
|
Звездные точки
|
1 1 1 1
|
-1 1 0 0
|
0 0 -1 1
|
0 0 0 0
|
1/3 1/3 -2/3
-2/3
|
-2/3 -2/3 1/3
1/3
|
РЦКП обеспечивает незначимую величину ошибки в точках, равноотстоящих от
центра проведения экспериментов, поэтому они широко применяются в динамических
методах поиска экстремальных значений. Расстояние звёздной точки от центра осей
координат и количество проводимых экспериментов в центральной точке вычисляются
по формулам:
(3.1.10)
Составим
матрицу планирования РЦКП для двух факторов:
(3.1.11)
Композиционные
планы ОЦКП и РЦКП имеют существенный недостаток, который начинает сказываться с
увеличением количества факторов в проводимых экспериментах, чем больше
факторов, тем больше расстояние звёздных точек от центра осей координат,
которое всё больше и больше удаляется от заданных границ диапазонов изменения
факторов, что является нежелательным. В D - оптимальных
планах значения факторов не выходят за установленные границы диапазонов их
изменения. Кроме того они обладают ещё одним существенным достоинством,
обеспечивая минимальную ошибку во всём принятом диапазоне изменения факторов.
На практике наиболее часто применяются планы Коно и планы Кифера.
Для
многофакторных экспериментов в геометрической интерпретации диапазон изменения
факторов представляется многомерным кубом, который далее будем называть просто
куб. Для двух факторов этот куб вырождается в квадрат. Эксперименты по плану
Коно проводятся в вершинах куба, серединах рёбер и центре куба. Характерной
особенностью D - оптимальных планов является разница в количестве
проводимых экспериментов для точек плана различного вида. Удельные веса видов
точек для двухфакторных экспериментов в планах Коно приняты следующие:
вершины
куба -
=0.148;
середины
ребер -
=0.078;
центр
куба -
=0.096.
Расположение
точек стратегического плана на квадрате и кубе представлено на рисунке 3.1.3.
Рисунок 3.1.3
Геометрическая интерпретация двухфакторного плана на квадрате и трёхфакторного
- на кубе
В качестве ядра стратегического плана выберем план дробного факторного
эксперимента (ДФЭ). В качестве основных факторов возьмем пять оптимизируемых
факторов х1-х5 и в качестве оптимизируемых два
объективных фактора х6 и х7. Для построения плана полного
факторного эксперимента (ПФЭ) для пяти основных факторов используем вершины
пятимерного куба, количество которых равно 25= 32. Дополнительный
фактор х6 будем менять по закону изменения произведения основных
факторов
х6= х1*х2*х3,
а дополнительный фактор х7= х3*х4*х5.
К вершинам куба добавляется
центральная точка и 2*k = 14
звездных точек. Таким образом, общее количество вариантов будет:
n = 1+2K+2*k =
1+25+2*7 = 47 вариантов
План экспериментов в кодированном виде представлен в таблице 3.1.3.
Примечание: для ввода в машину используются в натуральном виде
(1 - максимальное значение, минус 1 - минимальное значение, 0 - среднее
значение).
Таблица 3.1.3 - План экспериментов в кодированном виде
|
x0
|
x1
|
x2
|
x3
|
x4
|
x5
|
x6
|
x7
|
0
|
0
|
0
|
0
|
0
|
0
|
0
|
|
1
|
-1
|
-1
|
-1
|
-1
|
-1
|
-1
|
-1
|
|
1
|
1
|
-1
|
-1
|
-1
|
-1
|
1
|
-1
|
|
1
|
-1
|
1
|
-1
|
-1
|
-1
|
1
|
-1
|
|
1
|
1
|
1
|
-1
|
-1
|
-1
|
-1
|
-1
|
|
1
|
-1
|
-1
|
1
|
-1
|
-1
|
1
|
1
|
|
1
|
1
|
-1
|
1
|
-1
|
-1
|
-1
|
1
|
|
1
|
-1
|
1
|
1
|
-1
|
-1
|
-1
|
1
|
|
1
|
1
|
1
|
1
|
-1
|
-1
|
1
|
1
|
|
1
|
-1
|
-1
|
-1
|
1
|
-1
|
-1
|
1
|
|
1
|
1
|
-1
|
-1
|
1
|
-1
|
1
|
1
|
|
1
|
-1
|
1
|
-1
|
1
|
-1
|
1
|
1
|
|
1
|
1
|
1
|
-1
|
1
|
-1
|
-1
|
1
|
|
1
|
-1
|
-1
|
1
|
1
|
-1
|
1
|
-1
|
|
1
|
1
|
-1
|
1
|
1
|
-1
|
-1
|
-1
|
|
1
|
-1
|
1
|
1
|
1
|
-1
|
-1
|
-1
|
|
1
|
1
|
1
|
1
|
1
|
-1
|
1
|
-1
|
|
1
|
-1
|
-1
|
-1
|
-1
|
1
|
-1
|
1
|
|
1
|
1
|
-1
|
-1
|
-1
|
1
|
1
|
1
|
|
1
|
-1
|
1
|
-1
|
-1
|
1
|
1
|
1
|
|
1
|
1
|
1
|
-1
|
-1
|
1
|
-1
|
1
|
|
1
|
-1
|
-1
|
1
|
-1
|
1
|
1
|
-1
|
|
1
|
1
|
-1
|
1
|
-1
|
1
|
-1
|
-1
|
|
1
|
-1
|
1
|
1
|
-1
|
1
|
-1
|
-1
|
|
1
|
1
|
1
|
1
|
-1
|
1
|
1
|
-1
|
|
1
|
-1
|
-1
|
-1
|
1
|
1
|
-1
|
-1
|
|
1
|
1
|
-1
|
-1
|
1
|
1
|
1
|
-1
|
|
1
|
-1
|
1
|
-1
|
1
|
1
|
1
|
-1
|
|
1
|
1
|
1
|
-1
|
1
|
1
|
-1
|
-1
|
|
1
|
-1
|
-1
|
1
|
1
|
1
|
1
|
1
|
|
1
|
1
|
-1
|
1
|
1
|
1
|
-1
|
1
|
|
1
|
-1
|
1
|
1
|
1
|
1
|
-1
|
1
|
|
1
|
1
|
1
|
1
|
1
|
1
|
1
|
1
|
|
1
|
-1
|
0
|
0
|
0
|
0
|
0
|
0
|
|
1
|
1
|
0
|
0
|
0
|
0
|
0
|
0
|
|
1
|
0
|
-1
|
0
|
0
|
0
|
0
|
0
|
|
1
|
0
|
1
|
0
|
0
|
0
|
0
|
0
|
|
1
|
0
|
0
|
-1
|
0
|
0
|
0
|
0
|
|
1
|
0
|
0
|
1
|
0
|
0
|
0
|
0
|
|
1
|
0
|
0
|
0
|
-1
|
0
|
0
|
0
|
|
1
|
0
|
0
|
0
|
1
|
0
|
0
|
0
|
|
1
|
0
|
0
|
0
|
0
|
-1
|
0
|
0
|
|
1
|
0
|
0
|
0
|
0
|
1
|
0
|
0
|
|
1
|
0
|
0
|
0
|
0
|
0
|
-1
|
|
1
|
0
|
0
|
0
|
0
|
0
|
1
|
0
|
|
1
|
0
|
0
|
0
|
0
|
0
|
0
|
-1
|
|
1
|
0
|
0
|
0
|
0
|
0
|
0
|
1
|
3.2
Моделирование процессов изготовления и монтажа оборудования по стратегическому
плану
Определим границы в пределах, которых будут изменяться значения наших
факторов.
Таблица 3.2.1 - Границы значений параметров
|
Обозначение
|
Наименование
|
min значение параметра
|
max значение параметра
|
|
X1
|
Количество вентиляционщиков
|
5
|
8
|
|
X2
|
Количество сантехников
|
5
|
12
|
|
Х3
|
Количество электромонтажников
|
4
|
9
|
|
Х4
|
Количество пуско-наладчиков
|
2
|
5
|
|
Х5
|
Количество контролеров
|
1
|
3
|
|
Х6
|
Среднее время между поступлением
заказов на проведение договорных работ
|
15
|
35
|
|
Х7
|
Плановое время выполнения
работ по договору
|
60
|
80
|
Приведение кодированных значений к натуральным представлено в таблице
3.2.2
Таблица 3.2.2 - Приведение кодированных значений к натуральным
|
Х1
|
Х2
|
Х3
|
Х4
|
Х5
|
Х6
|
Х34
|
|
-1
|
5
|
5
|
4
|
2
|
1
|
15
|
60
|
|
0
|
7
|
9
|
7
|
4
|
2
|
25
|
70
|
|
1
|
8
|
12
|
9
|
5
|
3
|
35
|
80
|
План эксперимента для семи факторов в
натуральном виде представлен в таблицах 3.2.3 -3.2.5. Результаты имитационного
моделирования приведены в таблицах 3.2.6-3.2.7.
Таблица 3.2.3 Стратегический план
проведения экспериментов
|
x0
|
x1
|
x2
|
x3
|
x4
|
x5
|
x6
|
x7
|
|
1
|
7
|
9
|
7
|
4
|
2
|
25
|
70
|
|
1
|
5
|
5
|
4
|
2
|
1
|
15
|
60
|
|
1
|
8
|
5
|
4
|
2
|
1
|
35
|
60
|
|
1
|
5
|
12
|
4
|
2
|
1
|
35
|
60
|
|
1
|
8
|
12
|
4
|
2
|
1
|
15
|
60
|
|
1
|
5
|
5
|
9
|
2
|
1
|
35
|
80
|
|
1
|
8
|
5
|
9
|
2
|
1
|
15
|
80
|
|
1
|
5
|
12
|
9
|
2
|
1
|
15
|
80
|
|
1
|
8
|
12
|
9
|
2
|
1
|
35
|
80
|
|
1
|
5
|
5
|
4
|
5
|
1
|
15
|
80
|
|
1
|
8
|
5
|
4
|
5
|
1
|
35
|
80
|
|
1
|
5
|
12
|
4
|
5
|
1
|
35
|
80
|
|
1
|
8
|
12
|
4
|
5
|
1
|
15
|
80
|
|
1
|
5
|
5
|
9
|
5
|
1
|
35
|
60
|
|
1
|
8
|
5
|
9
|
5
|
1
|
15
|
60
|
|
1
|
5
|
12
|
9
|
5
|
1
|
15
|
60
|
|
1
|
8
|
12
|
9
|
5
|
1
|
35
|
60
|
|
1
|
5
|
5
|
4
|
2
|
3
|
15
|
80
|
|
1
|
8
|
5
|
4
|
2
|
3
|
35
|
80
|
|
1
|
5
|
12
|
4
|
2
|
3
|
35
|
80
|
|
1
|
8
|
12
|
4
|
2
|
3
|
15
|
80
|
|
1
|
5
|
5
|
9
|
2
|
3
|
35
|
60
|
|
1
|
8
|
5
|
9
|
2
|
3
|
15
|
60
|
|
1
|
5
|
12
|
9
|
2
|
3
|
15
|
60
|
|
1
|
8
|
12
|
9
|
2
|
3
|
35
|
60
|
|
1
|
5
|
5
|
4
|
5
|
3
|
15
|
60
|
|
1
|
8
|
5
|
4
|
5
|
3
|
35
|
60
|
|
1
|
5
|
12
|
4
|
5
|
3
|
35
|
60
|
|
1
|
8
|
12
|
4
|
5
|
3
|
15
|
60
|
|
1
|
5
|
5
|
9
|
5
|
3
|
35
|
80
|
|
1
|
8
|
5
|
9
|
5
|
3
|
15
|
80
|
5
|
12
|
9
|
5
|
3
|
15
|
80
|
|
1
|
8
|
12
|
9
|
5
|
3
|
35
|
80
|
|
1
|
5
|
9
|
7
|
4
|
2
|
25
|
70
|
|
1
|
8
|
9
|
7
|
4
|
2
|
25
|
70
|
|
1
|
7
|
5
|
7
|
4
|
2
|
25
|
70
|
|
1
|
7
|
12
|
7
|
4
|
2
|
25
|
70
|
|
1
|
7
|
9
|
4
|
4
|
2
|
25
|
70
|
|
1
|
7
|
9
|
9
|
4
|
2
|
25
|
70
|
|
1
|
7
|
9
|
7
|
2
|
2
|
25
|
70
|
|
1
|
7
|
9
|
7
|
5
|
2
|
25
|
70
|
|
1
|
7
|
9
|
7
|
4
|
1
|
25
|
70
|
|
1
|
7
|
9
|
7
|
4
|
3
|
25
|
70
|
|
1
|
7
|
9
|
7
|
4
|
2
|
15
|
70
|
|
1
|
7
|
9
|
7
|
4
|
2
|
35
|
70
|
|
1
|
7
|
9
|
7
|
4
|
2
|
25
|
60
|
|
1
|
7
|
9
|
7
|
4
|
2
|
25
|
80
|
Таблица 3.2.4 Стратегический план проведения
экспериментов
|
x1*x1
|
x2*x2
|
x3*x3
|
x4*x4
|
x5*x5
|
х6*х6
|
х7*х7
|
x1*x6
|
|
49
|
81
|
49
|
16
|
4
|
625
|
4900
|
175
|
|
25
|
25
|
16
|
4
|
1
|
225
|
3600
|
75
|
|
64
|
25
|
16
|
4
|
1
|
1225
|
3600
|
280
|
|
25
|
144
|
16
|
4
|
1
|
1225
|
3600
|
175
|
|
64
|
144
|
16
|
4
|
1
|
225
|
3600
|
120
|
|
25
|
25
|
81
|
4
|
1
|
1225
|
6400
|
175
|
|
64
|
25
|
81
|
4
|
1
|
225
|
6400
|
120
|
|
25
|
144
|
81
|
4
|
1
|
225
|
6400
|
75
|
|
64
|
144
|
81
|
4
|
1
|
1225
|
6400
|
280
|
|
25
|
25
|
16
|
25
|
1
|
225
|
6400
|
75
|
|
64
|
25
|
16
|
25
|
1
|
1225
|
6400
|
280
|
|
25
|
144
|
16
|
25
|
1
|
1225
|
6400
|
175
|
|
64
|
144
|
16
|
25
|
1
|
225
|
6400
|
120
|
|
25
|
25
|
81
|
25
|
1
|
1225
|
3600
|
175
|
|
64
|
25
|
81
|
25
|
1
|
225
|
3600
|
120
|
|
25
|
144
|
81
|
25
|
1
|
225
|
3600
|
75
|
|
64
|
144
|
81
|
25
|
1
|
1225
|
3600
|
280
|
|
25
|
25
|
16
|
4
|
9
|
225
|
6400
|
75
|
|
64
|
25
|
16
|
4
|
9
|
1225
|
6400
|
280
|
|
25
|
144
|
16
|
4
|
9
|
1225
|
6400
|
175
|
|
64
|
144
|
16
|
4
|
9
|
225
|
6400
|
120
|
|
25
|
25
|
81
|
4
|
9
|
1225
|
3600
|
175
|
|
64
|
25
|
81
|
4
|
9
|
225
|
3600
|
120
|
|
25
|
144
|
81
|
4
|
9
|
225
|
3600
|
75
|
|
64
|
144
|
81
|
4
|
9
|
1225
|
3600
|
280
|
|
25
|
25
|
16
|
25
|
9
|
225
|
3600
|
75
|
|
64
|
25
|
16
|
25
|
9
|
1225
|
280
|
|
25
|
144
|
16
|
25
|
9
|
1225
|
3600
|
175
|
|
64
|
144
|
16
|
25
|
9
|
225
|
3600
|
120
|
|
25
|
25
|
81
|
25
|
9
|
1225
|
6400
|
175
|
|
64
|
25
|
81
|
25
|
9
|
225
|
6400
|
120
|
|
25
|
144
|
81
|
25
|
9
|
225
|
6400
|
75
|
|
64
|
144
|
81
|
25
|
9
|
1225
|
6400
|
280
|
|
25
|
81
|
49
|
16
|
4
|
625
|
4900
|
125
|
|
64
|
81
|
49
|
16
|
4
|
625
|
4900
|
200
|
|
49
|
25
|
49
|
16
|
4
|
625
|
4900
|
175
|
|
49
|
144
|
49
|
16
|
4
|
625
|
4900
|
175
|
|
49
|
81
|
16
|
16
|
4
|
625
|
4900
|
175
|
|
49
|
81
|
81
|
16
|
4
|
625
|
4900
|
175
|
|
49
|
81
|
49
|
4
|
4
|
625
|
4900
|
175
|
|
49
|
81
|
49
|
25
|
4
|
625
|
4900
|
175
|
|
49
|
81
|
49
|
16
|
1
|
625
|
4900
|
175
|
|
49
|
81
|
49
|
16
|
9
|
625
|
4900
|
175
|
|
49
|
81
|
49
|
16
|
4
|
225
|
4900
|
105
|
|
49
|
81
|
49
|
16
|
4
|
1225
|
4900
|
245
|
|
49
|
81
|
49
|
16
|
4
|
625
|
3600
|
175
|
|
49
|
81
|
49
|
16
|
4
|
625
|
6400
|
175
|
Таблица 3.2.5 Стратегический план
проведения экспериментов
|
x1*x7
|
x2*x6
|
x2*x7
|
x3*x6
|
x3*x7
|
x4*x6
|
x4*x7
|
x5*x6
|
x5*x7
|
|
490
|
225
|
630
|
175
|
490
|
100
|
280
|
50
|
140
|
|
300
|
75
|
300
|
60
|
240
|
30
|
120
|
15
|
60
|
|
480
|
175
|
300
|
140
|
240
|
70
|
120
|
35
|
60
|
|
300
|
420
|
720
|
140
|
240
|
70
|
120
|
35
|
60
|
|
480
|
180
|
720
|
60
|
240
|
30
|
120
|
15
|
60
|
|
400
|
175
|
400
|
315
|
720
|
70
|
160
|
35
|
80
|
|
640
|
75
|
400
|
135
|
720
|
30
|
160
|
15
|
80
|
|
400
|
180
|
960
|
135
|
720
|
30
|
160
|
15
|
80
|
|
640
|
420
|
960
|
315
|
720
|
70
|
160
|
35
|
80
|
|
400
|
75
|
400
|
60
|
320
|
75
|
400
|
15
|
80
|
|
640
|
175
|
400
|
140
|
320
|
175
|
400
|
35
|
80
|
|
400
|
420
|
960
|
140
|
320
|
175
|
400
|
35
|
80
|
|
640
|
180
|
960
|
60
|
320
|
75
|
400
|
15
|
80
|
|
300
|
175
|
300
|
315
|
540
|
175
|
300
|
35
|
60
|
|
480
|
75
|
300
|
135
|
540
|
75
|
300
|
15
|
60
|
|
300
|
180
|
720
|
135
|
540
|
75
|
300
|
15
|
60
|
|
480
|
420
|
720
|
315
|
540
|
175
|
300
|
35
|
60
|
|
400
|
75
|
400
|
60
|
320
|
30
|
160
|
45
|
240
|
|
640
|
175
|
400
|
140
|
320
|
70
|
160
|
105
|
240
|
|
400
|
420
|
960
|
140
|
320
|
70
|
160
|
105
|
|
640
|
180
|
960
|
60
|
320
|
30
|
160
|
45
|
240
|
|
300
|
175
|
300
|
315
|
540
|
70
|
120
|
105
|
180
|
|
480
|
75
|
300
|
135
|
540
|
30
|
120
|
45
|
180
|
|
300
|
180
|
720
|
135
|
540
|
30
|
120
|
45
|
180
|
|
480
|
420
|
720
|
315
|
540
|
70
|
120
|
105
|
180
|
|
300
|
75
|
300
|
60
|
240
|
75
|
300
|
45
|
180
|
|
480
|
175
|
300
|
140
|
240
|
175
|
300
|
105
|
180
|
|
300
|
420
|
720
|
140
|
240
|
175
|
300
|
105
|
180
|
|
480
|
180
|
720
|
60
|
240
|
75
|
300
|
45
|
180
|
|
400
|
175
|
400
|
315
|
720
|
175
|
400
|
105
|
240
|
|
640
|
75
|
400
|
135
|
720
|
75
|
400
|
45
|
240
|
|
400
|
180
|
960
|
135
|
720
|
75
|
400
|
45
|
240
|
|
640
|
420
|
960
|
315
|
720
|
175
|
400
|
105
|
240
|
|
350
|
225
|
630
|
175
|
490
|
100
|
280
|
50
|
140
|
|
560
|
225
|
630
|
175
|
490
|
100
|
280
|
50
|
140
|
|
490
|
125
|
350
|
175
|
490
|
100
|
280
|
50
|
140
|
|
490
|
300
|
840
|
175
|
490
|
100
|
280
|
50
|
140
|
|
490
|
225
|
630
|
100
|
280
|
100
|
280
|
50
|
140
|
|
490
|
225
|
630
|
225
|
630
|
100
|
280
|
50
|
140
|
|
490
|
225
|
630
|
175
|
490
|
50
|
140
|
50
|
140
|
|
490
|
225
|
630
|
175
|
490
|
125
|
350
|
50
|
140
|
|
490
|
225
|
630
|
175
|
490
|
100
|
280
|
25
|
70
|
|
490
|
225
|
630
|
175
|
490
|
100
|
280
|
75
|
210
|
|
490
|
135
|
630
|
105
|
490
|
60
|
280
|
30
|
140
|
|
490
|
315
|
630
|
245
|
490
|
140
|
280
|
70
|
140
|
|
420
|
225
|
540
|
175
|
420
|
100
|
240
|
50
|
120
|
|
560
|
225
|
720
|
175
|
560
|
100
|
320
|
50
|
160
|
Таблица 3.2.6 Результаты
имитационного моделирования
|
y1
|
y2
|
y3
|
y4
|
y5
|
y6
|
y7
|
|
47484000
|
31
|
62,141
|
0,742
|
10,282
|
496,357
|
403,282
|
|
77130000
|
43
|
196,879
|
0,047
|
143,675
|
962,497
|
948,317
|
|
33790000
|
22
|
66,546
|
0,409
|
13,756
|
276,014
|
478,704
|
|
28476000
|
20
|
55,553
|
0,8
|
14,517
|
392,894
|
186,786
|
|
98666000
|
56
|
59,133
|
0,589
|
11,851
|
650,115
|
521,877
|
|
35330000
|
23
|
65,997
|
0,783
|
5,043
|
432,795
|
503,571
|
|
67430000
|
40
|
155,624
|
0,175
|
94,786
|
632,109
|
914,947
|
|
62306000
|
38
|
62,513
|
0,868
|
14,482
|
745,802
|
381,69
|
|
38736000
|
27
|
50,975
|
1
|
0
|
384,137
|
253,201
|
|
75422000
|
43
|
131,111
|
0,093
|
57,833
|
964,329
|
967,288
|
|
38142000
|
25
|
69,617
|
0,8
|
10,043
|
322,175
|
546,998
|
|
30768000
|
22
|
62,947
|
0,909
|
6,298
|
429,988
|
204,474
|
|
111048000
|
63
|
67,192
|
0,81
|
9,879
|
799,78
|
614,891
|
|
31482000
|
22
|
70,382
|
0,227
|
14,887
|
510,818
|
528,146
|
|
67632000
|
211,362
|
0,024
|
155,188
|
797,865
|
976,343
|
|
64348000
|
40
|
101,568
|
0,3
|
63,279
|
822,791
|
377,611
|
|
36938000
|
27
|
56,059
|
0,741
|
16,785
|
342,513
|
242,218
|
|
71700000
|
41
|
303,945
|
0,024
|
229,708
|
997,141
|
959,368
|
|
42340000
|
27
|
86,234
|
0,481
|
25,004
|
345,191
|
626,242
|
|
41026000
|
27
|
63,14
|
0,815
|
13,382
|
516,447
|
258,312
|
|
89356000
|
52
|
61,773
|
0,808
|
4,678
|
674,184
|
487,366
|
|
17830000
|
15
|
64,747
|
0,267
|
8,561
|
314,778
|
339,953
|
|
69950000
|
42
|
121,693
|
0,119
|
71,029
|
716,808
|
938,534
|
|
76536000
|
46
|
98,881
|
0,174
|
48,177
|
973,632
|
453,325
|
|
31296000
|
24
|
45,395
|
1
|
0
|
294,435
|
218,566
|
|
65992000
|
39
|
135,95
|
0,026
|
78,126
|
880,688
|
875,391
|
|
30582000
|
22
|
73,322
|
0,227
|
19,143
|
305,023
|
495,356
|
|
29298000
|
22
|
57,761
|
0,773
|
14,158
|
438,262
|
216,371
|
|
65638000
|
41
|
55,529
|
0,78
|
11,897
|
533,882
|
383,63
|
|
46092000
|
30
|
76,674
|
0,6
|
10,364
|
607,827
|
670,891
|
|
70182000
|
43
|
208,418
|
0,047
|
135,734
|
720,803
|
978,93
|
|
76808000
|
47
|
140,448
|
0,191
|
79,585
|
962,573
|
453,526
|
|
25568000
|
22
|
47,627
|
1
|
0
|
262,409
|
200,5
|
|
46554000
|
30
|
65,773
|
0,7
|
14,583
|
625,359
|
404,181
|
|
50984000
|
33
|
55,646
|
0,879
|
4,957
|
433,153
|
410,95
|
|
51112000
|
32
|
72,674
|
0,438
|
16,473
|
470,008
|
737,027
|
|
48208000
|
32
|
54,94
|
0,813
|
6,8
|
472,05
|
311,17
|
|
34840000
|
24
|
58,131
|
0,917
|
14,48
|
381,84
|
317,209
|
|
44610000
|
30
|
62,063
|
0,7
|
6,683
|
436,751
|
371,549
|
|
46686000
|
30
|
53,27
|
0,9
|
3,443
|
435,012
|
375,653
|
|
30928000
|
23
|
62,132
|
0,739
|
14,713
|
325,099
|
284,671
|
|
54204000
|
34
|
63,09
|
0,765
|
15,811
|
466,799
|
435,237
|
|
34834000
|
25
|
55,513
|
0,96
|
23,787
|
391,019
|
331,342
|
|
89424000
|
52
|
64,664
|
0,731
|
9,836
|
720,278
|
638,153
|
|
23534000
|
19
|
54,31
|
0,842
|
3,992
|
300,324
|
240,95
|
|
47404000
|
31
|
62,141
|
0,484
|
13,089
|
496,357
|
403,282
|
|
47534000
|
31
|
62,141
|
0,903
|
11,652
|
496,357
|
403,282
|
Таблица 3.2.7 Результаты
имитационного моделирования
|
y8
|
y9
|
y10
|
|
189,401
|
168,522
|
14,613
|
|
414,706
|
206,472
|
82,65
|
|
209,489
|
111,569
|
10,837
|
|
202,894
|
112,376
|
10,775
|
|
524,089
|
275,92
|
13,264
|
|
96,714
|
107,836
|
12,035
|
|
171,57
|
199,152
|
60,557
|
|
166,802
|
183,671
|
15,41
|
|
116,584
|
141,237
|
10,98
|
|
406,303
|
228,432
|
30,918
|
|
222,771
|
131,874
|
13,333
|
|
216,638
|
112,731
|
11,602
|
|
612,865
|
310,321
|
15,052
|
|
91,467
|
110,724
|
14,056
|
|
174,126
|
196,212
|
109,408
|
|
167,281
|
189,791
|
54,747
|
|
112,854
|
136,22
|
14,781
|
|
397,832
|
191,646
|
121,704
|
|
261,277
|
131,546
|
23,675
|
|
257,725
|
142,852
|
16,588
|
|
498,089
|
261,657
|
15,06
|
|
57,649
|
68,967
|
8,852
|
|
181,312
|
195,27
|
52,169
|
|
208,254
|
236,927
|
42,64
|
|
105,533
|
113,502
|
7,188
|
|
378,823
|
188,435
|
56,399
|
|
224,429
|
99,823
|
16,753
|
|
212,985
|
109,529
|
10,771
|
|
396,271
|
204,109
|
10,256
|
|
123,986
|
148,925
|
13,463
|
|
182,885
|
202,737
|
70,957
|
|
206,571
|
228,903
|
55,531
|
|
89,525
|
112,113
|
8,84
|
|
162,035
|
147,507
|
15,334
|
|
175,559
|
170,982
|
10,21
|
|
184,127
|
156,597
|
18,489
|
|
187,527
|
160,123
|
14,016
|
|
231,596
|
127,989
|
11,465
|
|
128,987
|
155,147
|
11,804
|
146,403
|
8,936
|
|
125,857
|
112,134
|
15,242
|
|
184,135
|
171,92
|
14,645
|
|
147,963
|
126,456
|
11,452
|
|
273,755
|
253,469
|
12,014
|
|
103,77
|
89,675
|
10,95
|
|
189,401
|
168,522
|
14,613
|
|
189,401
|
168,522
|
14,613
|
3.3 Оценка
достоверности результатов моделирования
Центральная
предельная теорема утверждает, что сумма достаточно большого количества
случайных чисел, выработанных при достаточно общих условиях, подчинена
нормальному закону вне зависимости от того какому закону подчинены сами
случайные числа. При этом соблюдается следующее соотношение математического
ожидания и среднего квадратического отклонения между введенным и исходным
распределением:
, а
. Поэтому
для оценок математических ожиданий, вычисляемых на основе суммирования
случайных чисел, можно построить доверительный интервал по нормальному закону,
так как это показано на рисунке 3.3.1.
Рисунок 3.3.1 - Доверительный интервал для оценок математических
ожиданий, построенный на основании их подчинения нормальному закону
При
выводе формулы для вычисления количества реализаций в эксперименте проведена
замена вероятности попадания нормально распределённой случайной величины от
минус бесконечности до левой границы доверительного интервала, ввиду
симметричности нормального закона, на вероятность попадания от правой границы
доверительного интервала до плюс бесконечности, то есть на величину
.
Вероятность попадания случайной величины в доверительный интервал
вычисляется при следующих преобразованиях:
(3.3.1)
Для
использования формулы (3.3.1) требуется задаться доверительной вероятностью β. Рекомендуемое значение: β=0,95. По статистическим таблицам находим
. Задаёмся половиной ширины доверительного интервала
Принимаем
Если условия центральной предельной теоремы теории вероятностей не
выполняются, например, если сравнительно невелико количество случайных чисел,
или они выработаны при недостаточно общих условиях, например, от весьма
различающихся законов или параметров других законов, то применяют неравенство
Чебышева:
. (3.3.2)
Вероятность
β
показывает, что разность случайной
величины Х и ее математического ожидания по абсолютной величине меньше, или
равно сколь угодно малому положительному числу ε, не меньше, чем величина
.
Возьмем
вместо переменной Х оценку математического ожидания
, тогда неравенство запишется в виде:
. (3.3.3)
(3.3.4)
Рекомендовано,
чтобы доверительная вероятность лежала в диапазоне от 0,9 до 0,95. Рассчитаем
доверительную вероятность по 47-ми экспериментам по формуле:

(3.3.5)
Q = 900 -
количество транзактов пришедших в таблицу.
где
y3 -
среднее время выполнения работ по
одному договору;
у10
- среднее квадратическое
отклонение времени выполнения работ по одному договору;
Результаты
расчетов по 47-ми вариантам представлены в таблице 3.3.1
Таблица
3.3.1 - Доверительная вероятность
|
№
|
y3
|
y10
|
β
|
|
1
|
62,141
|
14,613
|
0,975422
|
|
2
|
196,879
|
82,65
|
0,921674
|
|
3
|
66,546
|
10,837
|
0,988213
|
|
4
|
55,553
|
10,775
|
0,983279
|
|
5
|
59,133
|
13,264
|
0,977638
|
|
6
|
65,997
|
12,035
|
0,985220
|
|
7
|
155,624
|
60,557
|
0,932703
|
|
8
|
62,513
|
15,41
|
0,972993
|
|
9
|
50,975
|
10,98
|
0,979379
|
|
10
|
131,111
|
30,918
|
0,975285
|
|
11
|
69,617
|
13,333
|
0,983698
|
|
12
|
62,947
|
11,602
|
0,984902
|
|
13
|
67,192
|
15,052
|
0,977697
|
|
14
|
70,382
|
14,056
|
0,982274
|
|
15
|
211,362
|
109,408
|
0,910914
|
|
16
|
101,568
|
54,747
|
0,920871
|
|
17
|
56,059
|
14,781
|
0,969102
|
|
18
|
303,945
|
121,704
|
0,928741
|
|
19
|
86,234
|
23,675
|
0,966500
|
|
20
|
63,14
|
16,588
|
0,969324
|
|
21
|
61,773
|
15,06
|
0,973584
|
|
22
|
64,747
|
8,852
|
0,991693
|
|
23
|
121,693
|
52,169
|
0,918321
|
|
24
|
98,881
|
42,64
|
0,917353
|
|
25
|
45,395
|
7,188
|
0,988857
|
|
26
|
135,95
|
56,399
|
0,923510
|
|
27
|
73,322
|
16,753
|
0,976798
|
|
28
|
57,761
|
10,771
|
0,984545
|
|
29
|
55,529
|
10,256
|
0,984839
|
|
30
|
76,674
|
13,463
|
0,986297
|
|
31
|
208,418
|
70,957
|
0,948485
|
|
32
|
140,448
|
55,531
|
0,930520
|
|
33
|
47,627
|
8,84
|
0,984689
|
|
34
|
65,773
|
15,334
|
0,975844
|
|
35
|
55,646
|
10,21
|
0,985038
|
|
36
|
72,674
|
18,489
|
0,971234
|
|
37
|
54,94
|
14,016
|
0,971074
|
|
38
|
58,131
|
11,465
|
0,982712
|
|
39
|
62,063
|
11,804
|
0,983923
|
|
40
|
53,27
|
8,936
|
0,987493
|
|
41
|
62,132
|
15,242
|
0,973253
|
|
42
|
63,09
|
14,645
|
0,976052
|
|
43
|
55,513
|
11,452
|
0,981086
|
|
44
|
64,664
|
12,014
|
0,984659
|
|
45
|
54,31
|
10,95
|
0,981933
|
|
46
|
62,141
|
14,613
|
0,975422
|
|
47
|
62,141
|
14,613
|
0,975422
|
По полученным результатам видно, что доверительная вероятность выше 0,9,
что вполне приемлемо.
3.4
Вычисление коэффициентов линейной корреляции
Тесноту связи между переменными принято характеризовать
парными коэффициентами линейной корреляции, вычисляемыми по формуле:
(3.4.1)
;
где: n- количество
учитываемых состояний объекта моделирования;
N- количество оптимизируемых факторов
;
M- количество результативных показателей эффективности yj;
- значение i-той (j-той) переменной при n-ом эксперименте.
Парные коэффициенты линейной корреляции принимают значения от -1
до +1. Значение, близкое к +1, указывает на наличие сильной положительной
линейной зависимости между переменными. Значение, близкое к -1, указывает на
наличие сильной отрицательной зависимости между переменными. Значение, близкое
к 0, указывает на независимость переменных друг от друга.
Вычисляется стандартная ошибка оценки
коэффициента корреляции:
;
;
, (3.4.2)
где
n - количество учитываемых состояний объекта
моделирования;
rij -
коэффициент линейной корреляции между i- ой и j- ой
переменными.
По статистическим таблицам, например,
для рекомендуемого уровня значимости 0,05 и количеству степеней свободы n-2 находим критическое значение tкрит=2,0154. Вычисляется критерий
Стьюдента:
;
;
(3.4.3)
Если
вычисленное значение |tij|>|tкрит|, то
считается, что имеющиеся статистические данные не противоречат предположению о
наличии существенной связи между i-ой и j-ой переменными, i=
,
в
противном случае предположение о существенности зависимости между переменными
следует отвергнуть.
Путем
несложных преобразований (3.4.2) и (3.4.3) можно получить формулу для непосредственного вычисления критического значения
коэффициента линейной корреляции, начиная с которого и выше его по абсолютной
величине связь между переменными можно считать существенной:
;
;
. (3.4.4)
где
- критическое значение критерия Стьюдента
для рекомендуемого уровня значимости
, определяемого по статистическим таблицам, при n-2=47-2=45 степенях свободы;
n= 47 - количество экспериментов
По (3.20) находим
=
(3.4.5)
Результаты вычислений линейной корреляции по (3.4.1) представлены
в трех таблицах (таблица D.1, таблица
3.4.1, таблица 3.4.2). В них жирным шрифтом выделены существенные коэффициенты линейной
корреляции, определяемые по формуле (3.4.5). Все вычисления проведены с помощью
ППП STATISTICA 8.0.
Как мы можем видеть из таблиц D.1 - D.3 (Приложение D), факторы не зависят друг от друга, потому мы можем смело
изменять объективные факторы по закону изменения произведений оптимизируемых
факторов.
По таблице 3.4.1 проанализируем степень связи результативных
показателей эффективности между собой.
Таблица 3.4.1 - Корреляция
результативных показателей
Положительная, существенная, связь существует между у1
и у5, у7; у2 и у3, у8,
у5; у3 и у1, у6, у9;
у5 и у6, у7, у9; у6
и у2, у7; у7 и у2, у3, у8;
у8 и у1, у6; у9 и у6, у7,
у8;
Отрицательная, существенная связь имеется между у4 и у1,
у2, у3, у5, у6; Наименее
связаны между собой у1 и у2.
По таблице 3.4.2 проанализируем степень связи результативных показателей эффективности с оптимизируемыми и
объективными факторами, которые представлены в виде степенных функций и
произведений факторов между собой.
Положительная,
существенная, связь существует между у4 и следующими функциями от
факторов:
х2,
х6, х2*х2, х6*х6, х1*х6,
х1*х7, х2*х6, х2*х7,
х3*х6, х4*х6;
Отрицательная, существенная, связь существует между:
у1 и х1*х6,
х2*х6, х3*х6, х4*х6,
х5*х6;
у2
и х1*х6, х2*х6, х3*х6,
х4*х6, х5*х6;
у3
и х2, х6, х2*х2, х6*х6,
х1*х6, х2*х6, х2*х7,
х3*х6, х4*х6;
у5
и х2, х6, х2*х2, х6*х6,
х1*х6, х2*х6, х2*х7,
х3*х6, х4*х6, х5*х6;
у6
и х1, х1*х1, х6*х6, х1*х7,
х2*х6, х3*х6, х4*х6,
х5*х6;
у7
и х2, х6, х2*х2, х6*х6,
х1*х6, х2*х7, х3*х6,
х4*х6, х5*х6;
у8
и х3, х6, х3*х3, х6*х6,
х1*х6, х2*х6, х3*х7,
х4*х6, х5*х6;
у9
и х1*х6, х2*х6, х3*х6,
х4*х6, х5*х6;
Существенная связь между факторами не наблюдается, факторы независимы.
Таблица 3.4.2 - Корреляция результативных показателей с факторами
Увеличим порог существенности связи между переменными и при
будем считать, что связь между ними
приближается к линейной.
Положительная, близкая к линейной, связь существует между у1 и
у9; у2 и у9; у3 и у5;
у6 и у1 . Отрицательная, близкая к линейной, связь
имеется между у4 и у7.
Отрицательная, близкая к линейной связь между результативными показателями эффективности и факторами наблюдается между у1 и х6, х6*х6; у2
и х6, х6*х6; у6 и х6, х1*х6;
у7 и х2*х6; у8 и х3*х6;
у9 и х6, х6*х6.
По результатам анализа данных, представленных в приведенных выше
таблицах, сделаем следующие выводы:
Во-первых,
коэффициенты линейной корреляции между результативными
показателями эффективности и факторами примерно в
половине случаев по абсолютной величине превышают критическое значение. Поэтому
уравнения регрессии могут содержать в себе факторы в первой и второй степени, а
также в виде функций от факторов.
Во-вторых,
величина корреляционной связи между результативными показателями эффективности
и производственно-экономическими факторами варьируется в весьма широких
пределах. Абсолютная величина коэффициента линейной корреляции, меняющаяся в
диапазоне от 0,01 до 0,99, показывает, что для сохранения всех переменных в
уравнениях регрессии целесообразно использовать нелинейную регрессию.
.5
Построение математической модели в виде совокупности уравнений регрессии
Так как все переменные, отобранные для исследований являются случайными,
количественными и непрерывными величинами, то в этом случае наиболее
целесообразно применение регрессионного анализа, основанного на методе
наименьших квадратов (МНК), который требует, чтобы сумма квадратов отклонений
экспериментальных значений от вычисленных по аппроксимирующей зависимости была
минимальной:
,
(3.5.1)
где
yij - экспериментальное значение j-го
результативного показателя эффективности i-ого варианта;
-
значение j-го результативного показателя эффективности i-го
варианта, вычисленное по аппроксимирующей зависимости;
n - количество
вариантов модели по стратегическому плану;
m - количество
изменяемых факторов;
k - количество
результативных показателей эффективности.
В
формуле (3.5.1) факторы могут входить в составе некоторых функций от факторов,
либо в составе общих выделенных факторов.
В
последнее время наряду с требованием формулы (3.5.1) для оценки качества
аппроксимации начали использовать и другие показатели, как правило, основанные
на дисперсионном анализе. Следует отметить, что если МНК не накладывает на
исходные данные каких-либо ограничений, то дисперсионный анализ требует
“нормальности” анализируемых статистических данных.
На
получаемые уравнения регрессии наложены следующие ограничения:
.
Количество степеней свободы:
n-Qj-1 ³ 1,
.
(3.5.2)
.
Отношение стандартной ошибки к среднему значению должно быть не более 0,1:

0,1 ;
. (3.5.3)
.
Уровень значимости множественного коэффициента детерминации, показывающий в
долях от единицы насколько изменение переменных, вошедших в уравнение
регрессии, определяет изменение показателя эффективности, не должен превышать
0,05:
0,05 ;
. (3.5.4)
.
Уровень значимости уравнения регрессии по критерию Фишера должен быть не более
0,05:
0,05 ;
. (3.5.5)
5.
Все коэффициенты уравнения регрессии должны иметь уровень значимости по
критерию Стьюдента не более 0,05
0,05 ;
,
.
(3.5.6)
Кроме
того, желательно чтобы в уравнения регрессии входило как можно большее
количество факторов, хотя бы в виде каких-либо математических функций.
Для
решения поставленной задачи с удовлетворением условия требуется вычислять
коэффициенты аппроксимирующих зависимостей по формуле:
;
, (3.5.7)
где Bj - матрица - столбец коэффициентов аппроксимирующей
зависимости j-го результативного показателя эффективности;
Х - матрица планов (вариантов) производственно-экономических факторов х;
ХТ - транспонированная матрица планов;
-
информационная матрица;
= А -
матрица, обратная информационной;
Yj
- матрица - столбец j-го результативного показателя эффективности.
Параметры, перечисленные в постановке задачи (3.5.1)-(3.5.7) вычисляются
по следующим формулам:
1.
Коэффициент множественной корреляции j-го уравнения регрессии показывает
степень корреляционной связи результативных показателей эффективности yj,
и переменных, вошедших в уравнение регрессии:
;
, (3.5.8)
где
SSjобъясн - объясненная сумма квадратов j - го уравнения регрессии;jост
- остаточная сумма квадратов j - го уравнения регрессии;
.
Коэффициент множественной детерминации j - го уравнения регрессии показывает
какую часть изменчивости результативного показателя удалось объяснить
изменением переменных, вошедших в уравнения регрессии.:
;
. (3.5.9)
.
Скорректированный коэффициент множественной детерминации j - го уравнения
регрессии с учетом степеней свободы:
;
, (3.5.10)
где n - количество вариантов по стратегическому плану;j -
количество переменных в j - ом уравнении регрессии;
. Критерий Фишера j - го уравнения регрессии.
;
. (3.5.11)
5. Стандартная ошибка вычисления, показывающая дисперсию
экспериментальных значений относительно уравнения регрессии:
;
, (3.5.12)
где yij - экспериментальное значение j - го результативного
показателя эффективности i-го варианта.
-
вычисленное значение j-го результативного показателя эффективности для i-х
значений производственно-экономических факторов;- количество вариантов модели
по стратегическому плану;
m - количество
производственно-экономических факторов;
k - количество
результативных показателей эффективности (уравнений регрессий);
.
Регрессионная сумма квадратов (объясненная сумма квадратов) j - го уравнения
регрессии:
;
(3.5.13)
с количеством степеней свободы df jобъясн = Qj;
где n - количество вариантов модели по стратегическому плану;
m -
количество производственно-экономических факторов;j - количество
переменных в j-ом уравнении регрессии;
k -
количество результативных показателей эффективности (уравнений регрессий);
-
вычисленное значение j-го результативного показателя эффективности для i-ых
значений производственно-экономических факторов;
-
среднее значение j-го результативного показателя эффективности, вычисленное по
экспериментальным значениям n точек плана.
.
Остаточная сумма квадратов отклонений фактических значений от расчетных:
;
; (3.5.14)
с количеством степеней свободы dfjост =n-Qj -1,
где n - количество вариантов модели по стратегическому плану;j
- количество переменных в j-ом уравнении регрессии;ji -
экспериментальное значение j-го результативного показателя эффективности на
i-ом временном интервале;
-
вычисленное значение j-го результативного показателя эффективности для i-ых
значений производственно-экономических факторов.
.
Общая сумма квадратов j - го уравнения регрессии:
;
;
; (3.5.15)
с
количеством степеней свободы dfjобщ=n-1.
;
.
(3.5.16)
.
Дисперсия остаточной суммы квадратов:
;
.
(3.5.17)
Так
как коэффициенты уравнений регрессии вычисляются по случайным переменным, то
они и сами являются случайными величинами и можно оценить ошибку их вычисления
и уровень значимости.
Стандартная
ошибка вычисления коэффициентов уравнения регрессии вычисляется по формуле:
;
, (3.5.18)
где
i - порядковый номер коэффициента уравнения регрессии; j -количество
переменных в j-ом уравнении регрессии;cmj - стандартная ошибка j-го
уравнения регрессии;
аii
- диагональный элемент матрицы обратной информационной А=
.
Вычисляется
критерий Стьюдента для всех коэффициентов, входящих в уравнения регрессии:
;
(3.5.19)
с
количеством степеней свободы dfj = n-Qj-1
Уравнения
регрессии, связывающие результативные показатели эффективности функционирования
имитационной модели процесса разработки СПО с влияющими на них факторами,
получены с помощью процедуры пошаговой регрессии пакета прикладных программ Statistica 8.0, которая в диалоговом режиме системы человек-машина позволила
отобрать в уравнения регрессии наиболее существенно влияющие на результативные
показатели эффективности факторы.
Приведем
результаты регрессионного анализа в таблицах 3.5.1 - 3.5.9.
Анализ
остатков приведен в таблицах 3.5.10-3.5.18.
Таблица 3.5.1 - Регрессионный анализ
у1 (доход предприятия)
Таким образом, получили уравнение
множественной регрессии для переменной у1:
y1=308969493,44641-24017849,017928*х1-3527922,84389471*х2+13194944,328731* *х3+12711254,436665*х4-13660204,320217*х5-7213850,605400*х6-3303245,008336*
*х7+ 2248336,278382*х1*х1+396496,756015*х2*х2-1006031,698055*х3*х3-
,094165*х4*х4-647249,011858*х5*х5+113127,509881*х6*х6+23027,509881*
*х7*х7-124552,329726*х1*х6-4412,446009*х1*х7-85573,387093*х2*х6-7782,388042*х2*х7+105351,161299*х3*х6-56288,480563*х3*х7+18406,003607*х4*
*х6
+136462,553990*х4*х7+88093,75*х5*х6+172593,750000*х5*х7
Таблица 3.5.2 - Регрессионный анализ
у2 (количество договоров выполненных за три года
Таким образом, получили уравнение
множественной регрессии для переменной у2:
у2=156,347382-11,773815*х1-1,599865*х2+6,832092*х3+6,629289*х4-6,522563*х5-
,623815*х6-1,683432*х7+1,124986*х1*х1+0,200570*х2*х2-0,502782*х3*х3-
,669131*х4*х4-0,328458*х5*х5+0,056715*х6*х6+0,011715*х7*х7-0,061650*х1*х6-
,002184*х1*х7-0,042446*х2*х6-0,003973*х2*х7+0,052306*х3*х6-
,028286*х3*х7+0,009184*х4*х6+0,068649*х4*х7+0,043750*х5*х6+
0,087500*х5*х7
Таблица 3.5.3 - Регрессионный анализ
у3 (среднее время выполнения работ по одному договору)
Таким образом, получили уравнение множественной регрессии для переменной
у3:
у3=933,267127-31,357408*х1-22,984901*х2+1,303885*х3+0,761016*х4-111,995333*х5--12,526209*х6-9,829594*х7+1,884579*х1*х1+0,446830*х2*х2+0,989381*х3*х3+
+1,742706*х4*х4+4,931001*х5*х5+0,051165*х6*х6+0,077705*х7*х7+0,467342*х1*х6-
,142362*х1*х7+0,616418*х2*х6-0,116725*х2*х7-0,171440*х3*х6-0,135147*х3*х7+
+0,083008*х4*х6-0,210362*х4*х7-0,388847*х5*х6+1,520272*х5*х7
Таблица 3.5.4 - Регрессионный анализ
у4 (вероятность выполнения работ в установленные договором сроки)
Таким образом, получили уравнение множественной регрессии для переменной
у4:
у4=-8,985075+0,172802*х1+0,325885*х2-0,105957*х3+0,002527*х4+0,128251*х5+
+0,037099*х6+0,191187*х7-0,000893*х1*х1-0,013033*х2*х2-0,0081947*х3*х3-
,001893*х4*х4+0,048743*х5*х5-0,000273*х6*х6-0,001203*х7*х7-0,002543*х1*х6--0,000753*х1*х7-0,000673*х2*х6-0,000673*х2*х7+0,002047*х3*х6+0,000961*х3*х7+
+0,000374*х4*х6-0,000253*х4*х7+0,000722*х5*х6-0,005316*х5*х7
Таблица 3.5.5 - Регрессионный анализ
у5 (среднее время срыва договорных работ)
Таким образом, получили уравнение
множественной регрессии для переменной у5:
у5=762,195108-17,748626*х1-17,663719*х2+3,289009*х3+7,381713*х4-148,580510*х5--10,240173*х6-8,320945*х7+0,639846*х1*х1+0,180803*х2*х2+0,772749*х3*х3+
+1,410258*х4*х4+13,582496*х5*х5+0,006975*х6*х6+0,061540*х7*х7+0,484828*х1*
*х6-0,103395*х1*х7+0,613552*х2*х6-0,103564*х2*х7-0,207562*х3*х6-0,108610*х3*
*х7+0,111778*х4*х6-0,287570*х4*х7-0,308369*х5*х6+1,509181*х5*х7
Таблица 3.5.6 - Регрессионный анализ
у6 (коэффициент занятости вентиляционщиков)
Таким образом, получили уравнение множественной регрессии для переменной
у6:
у6=5694,246100-461,705695*х1-60,464617*х2+114,480396*х3+155,717092*х4-
,578245*х5-70,836842*х6-77,710823*х7+29,842120*х1*х1+2,447913*х2*х2-
,913588*х3*х3-28,234311*х4*х4-10,388004*х5*х5+0,710040*х6*х6+0,570600*х7*
*х7+1,382476*х1*х6-0,305047*х1*х7+0,403877*х2*х6+0,057701*х2*х7+0,261134*х3*
*х6-0,801316*х3*х7+0,257280*х4*х6+0,586241*х4*х7-0,285578*х5*х6+
+2,104559*х5*х7
Таблица 3.5.7 - Регрессионный анализ
у7 (коэффициент занятости сантехников)
Таким образом, получили уравнение множественной регрессии для переменной
у7:
У7=3394,220398-154,345339*х1-228,157612*х2+101,711063*х3+138,162389*х4-
,265033*х5-57,231775*х6-25,085644*х7+15,161139*х1*х1+9,427268*х2*х2-
,671977*х3*х3-25,448596*х4*х4+0,555572*х5*х5+0,568176*х6*х6+0,205481*х7*
*х7-0,567804*х1*х6-0,251042*х1*х7+1,307769*х2*х6-0,303927*х2*х7+0,264413*х3*
*х6-0,356279*х3*х7+0,399183*х4*х6+0,476395*х4*х7+0,796834*х5*х6+
+1,834222*х5*х7
Таблица 3.5.8 - Регрессионный анализ
у8 (коэффициент занятости электромонтажников)
Таким образом, получили уравнение множественной регрессии для переменной
у8:
У8=2266,007305-42,782574*х1-24,777844*х2-43,723830*х3+25,425024*х4-
,814855*х5-23,164248*х6-35,683193*х7+4,402784*х1*х1+1,928305*х2*х2-
,640466*х3*х3-8,871883*х4*х4+1,248126*х5*х5+0,239616*х6*х6+0,246001*х7*х7--0,662781*х1*х6+0,167640*х1*х7-0,400214*х2*х6+0,088987*х2*х7+1,440923*х3*х6-
,323429*х3*х7+0,038364*х4*х6+0,483661*х4*х7+0,785634*х5*х6+
0,43529*х5*х7
Таблица 3.5.9 - Регрессионный анализ
у9 (коэффициент занятости пуско-наладчиков)
Таким образом, получили уравнение множественной регрессии для переменной
у9:
У9=1213,945166-57,625819*х1-0,247138*х2+27,096790*х3+49,419897*х4-
,799627*х5-13,522394*х6-23,825768*х7+5,103495*х1*х1+0,673893*х2*х2-
,915651*х3*х3-11,269358*х4*х4-2,580098*х5*х5+0,198039*х6*х6+0,167539*х7*х7--0,304913*х1*х6+0,062349*х1*х7-0,198104*х2*х6-0,046669*х2*х7+0,262540*х3*х6-
,162064*х3*х7+0,030474*х4*х6+0,408936*х4*х7+0,134303*х5*х6+
0,399522*х5*х7
Таблица 3.5.10 - Анализ остатков у1
Таблица 3.5.11 - Анализ остатков у2
Таблица 3.5.12- Анализ остатков у3
Таблица 3.5.13 - Анализ остатков у4
Таблица 3.5.14 - Анализ остатков у5
Таблица 3.5.15 - Анализ остатков у6
Таблица 3.5.16 - Анализ остатков у7
Таблица 3.5.17 - Анализ остатков у8
Таблица 3.5.18 - Анализ остатков у9
При проведении регрессионного анализа для всех результативных показателей
выполнены все требования, принятые при постановке задачи. Построим таблицу
результатов регрессионного анализа (таблица 3.5.19).
Таблица 3.5.19 - Сводная таблица
результатов регрессионного анализа
|
Код перемен-ной
|
Mean
|
Error of estimate
|
Error of estimate/ Mean
|
F
|
R
|
R?
|
|
y1
|
52046340
|
4294000
|
0,082503
|
8,6964
|
0,991128
|
0,984644
|
|
y2
|
32,95745
|
2,807
|
0,085170
|
8,7268
|
0,991285
|
0,990844
|
|
y3
|
85,8218
|
6,263
|
0,072977
|
5,0188
|
0,999544
|
0,995561
|
|
y4
|
0,583404
|
0,054125
|
0,092774
|
8,2818
|
0,998865
|
0,994346
|
|
y5
|
33,0304
|
3,154
|
0,095488
|
4,5860
|
0,993915
|
0,993413
|
|
y6
|
552,2866
|
43,726
|
0,079173
|
14,412
|
0,996382
|
0,995402
|
|
y7
|
495,1332
|
42,253
|
0,085337
|
28,263
|
0,994167
|
0,988585
|
|
y8
|
219,8709
|
15,373
|
0,069918
|
21,537
|
0,997375
|
0,995175
|
|
y9
|
164,1584
|
16,123
|
0,098216
|
7,6141
|
0,994747
|
0,992546
|
По
анализу сводной таблицы можно сделать выводы о правильности построения
уравнений регрессии (y1 - y9, приведены выше), так как они удовлетворяют условиям
(3.5.8-3.5.18). Вычисленные значения множественной детерминации имеют высокий
уровень и показывают, что более 99 % изменения
;
удалось объяснить полученными математическими зависимостями.
По уравнениям регрессии произведем анализ влияния каждого фактора на
результативные показатели.
3.6 Оценка
степени влияния факторов на результативные показатели эффективности процессов
изготовления и монтажа оборудования
Несомненной ценностью полученных уравнений регрессий является количество
в них произведений факторов между собой, учитывающих наличие взаимно влияющих
производственно-экономических факторов на результативные показатели
эффективности фирмы ОАО «Энерговентиляция». Это позволяет сравнительно несложно
найти удельные веса влияния каждого фактора на результативные показатели. Для
этого достаточно, подставив в переменные, содержащие анализируемый фактор, его
минимальные и максимальные значения, найти приращение результативного показателя
эффективности от такого изменения (3.6.1).
Затем определяется сумма таких приращений для каждого результативного
показателя эффективности, а удельный вес определяется как отношение изменения
показателя, вносимого анализируемым фактором, к суммарному изменению
результативного показателя эффективности (3.6.2).
Если суммирование произвести с учетом их знаков, то отношения частных
приращений к суммарному будет представлять собой коэффициенты эластичности
(3.6.3).
Изменение j - ого
результативного показателя эффективности, вносимого i - ым фактором определяется по формуле:
, (3.6.1)
где
- значение j - го результативного показателя
эффективности при максимальном значении i - го фактора,
влияние свободного члена уравнения регрессии и всех других факторов, кроме i -
го не учитывается;
-
значение j - ой функции при минимальном значении i -
го фактора, влияние свободного члена уравнения регрессии и всех других
факторов, кроме i - го не учитывается.
Удельный
вес i - го фактора в изменении j - го
результативного показателя вычислим по формуле:
. (3.6.2)
Коэффициент
эластичности i - го фактора в j - ом
результативном показателе эффективности вычислим по формуле:
. (3.6.3)
Коэффициент
эластичности показывает, на сколько процентов изменится j -й
результативный показатель эффективности при изменении i - го фактора
на один процент. В качественном плане знак плюс говорит о положительном влиянии
фактора, то есть увеличение фактора приводит к увеличению результативного
показателя, а знак минус указывает на отрицательное влияние фактора, то есть
при увеличении фактора уменьшается результативный показатель.
Таблица 3.6.1
- Коэффициенты эластичности и удельные веса факторов для y1
|
Коды факторов
|
Коэффициенты эластичности
|
Удельные веса
|
|
х1
|
-0,091120617
|
0,045958804
|
|
х2
|
-0,132126489
|
0,091120617
|
|
х3
|
0,546031383
|
0,146559258
|
|
х4
|
0,396827067
|
0,132126489
|
|
х5
|
0,446559258
|
0,156031383
|
|
х6
|
-0,889933360
|
0,589933360
|
|
х7
|
0,723762758
|
0,406827067
|
По вычисленным значениям удельных весов влияния факторов на изменение
результативного показателя эффективности, построена круговая диаграмма,
представленная для у1 на рисунке 3.6.1.
Рисунок 3.6.1
Диаграмма относительного влияния факторов по их удельным весам на у1
Оценка степени влияния факторов на результативный показатель
эффективности по коэффициентам эластичности, представлена в виде гистограммы на
рисунке 3.6.2.
Рисунок 3.6.2
Гистограмма оценки влияния факторов на результативный показатель у1
Полученные диаграммы позволяют сделать вывод, что сильное отрицательное
влияние на доход предприятия оказывает х6 -
время между поступлением заказов. Чем меньше время между поступлением
заказов, тем больше доход предприятия. Положительное влияние оказывают факторы
х3, х4, х5 и фактор х7. Чем больше плановое время выполнения работ (х7), тем
больше доход, так как затраты на штрафы за просрочку работу сводятся к
минимуму. Чем больше количество рабочих х3, х4, х5 тем больше доход
предприятия. Большие затраты приходятся на оплату труда рабочих х1 и х2, так
как на них приходится больший объем работ, поэтому их влияние на прибыль -
отрицательное.
Таблица 3.6.2
- Коэффициенты эластичности и удельные веса факторов для y2
|
Коды факторов
|
Коэффициенты эластичности
|
Удельные веса
|
|
х1
|
0,539277286
|
0,224041554
|
|
х2
|
0,589246196
|
0,282649610
|
|
х3
|
0,391218235
|
0,121514063
|
|
х4
|
0,099628150
|
0,037973141
|
|
х5
|
0,374919953
|
0,149743604
|
|
х6
|
-0,842579158
|
1,294689603
|
|
х7
|
-0,151710662
|
0,153053420
|
По вычисленным значениям удельных весов влияния факторов на изменение
результативного показателя эффективности, построена круговая диаграмма,
представленная для у2 на рисунке 3.6.3.
Рисунок 3.6.3
Диаграмма относительного влияния факторов по их удельным весам на у2
Оценка степени влияния факторов на результативный показатель
эффективности по коэффициентам эластичности, представлена в виде гистограммы на
рисунке 3.6.4.
Рисунок 3.6.4
- Гистограмма оценки влияния факторов на результативный показатель у2
Полученные диаграммы позволяют сделать вывод, что на количество
выполненных договоров положительное влияние оказывают х1, х2, х3, х4, х5,
отрицательное - х6, х7. То есть чем больше рабочих, тем больше количество
выполненных договоров. Чем меньше время между поступлением заказов, и чем
меньше плановое время выполнения работ, тем больше договоров мы выполним за
календарный срок 3 года.
Таблица 3.6.3
- Коэффициенты эластичности и удельные веса факторов для y3
|
Коды факторов
|
Коэффициенты эластичности
|
Удельные веса
|
|
х1
|
-0,099150859
|
0,068447935
|
|
х2
|
-0,114436156
|
0,085813920
|
|
х3
|
-0,138274498
|
0,098836385
|
|
х4
|
-0,061588040
|
0,018345729
|
|
х5
|
-0,097483218
|
0,059491733
|
|
х6
|
0,847211344
|
0,501844694
|
|
х7
|
0,663721427
|
0,482195139
|
По вычисленным значениям удельных весов влияния факторов на изменение
результативного показателя эффективности, построена круговая диаграмма,
представленная для у3 на рисунке 3.6.5.
Рисунок 3.6.5
Диаграмма относительного влияния факторов по их удельным весам на у3
Оценка степени влияния факторов на результативный показатель
эффективности по коэффициентам эластичности, представлена в виде гистограммы на
рисунке 3.6.6.
Рисунок 3.6.6
- Гистограмма оценки влияния факторов на результативный показатель у3
Отрицательное влияние на среднее время выполнения работ оказывают х1, х2,
х3, х4, х5, положительное - х6, х7. Чем меньше рабочих, тем больше время
выполнения работ. Чем больше время между поступлением заказов, тем больше
времени на выполнение 1 договора. Чем больше плановое время, тем дольше
выполняются работы.
Таблица 3.6.4 -Коэффициенты эластичности и удельные веса факторов для y4
|
Коды факторов
|
Коэффициенты эластичности
|
Удельные веса
|
|
х1
|
0,165400320
|
0,145400320
|
|
х2
|
0,269242367
|
0,481115194
|
|
х3
|
0,099274498
|
0,069274498
|
|
х4
|
0,121661916
|
0,061661916
|
|
х5
|
-0,066483218
|
0,066483218
|
|
х6
|
0,246714274
|
0,364189843
|
|
х7
|
0,164189843
|
0,206714274
|
По вычисленным значениям удельных весов влияния факторов на изменение
результативного показателя эффективности, построена круговая диаграмма,
представленная для у4 на рисунке 3.6.7
Рисунок 3.6.7
Диаграмма относительного влияния факторов по их удельным весам на у4
Оценка степени влияния факторов на
результативный показатель эффективности по коэффициентам эластичности,
представлена в виде гистограммы на рисунке 3.6.8.
Рисунок 3.6.8
- Гистограмма оценки влияния факторов на результативный показатель у4
На вероятность выполнения работ в договорные сроки положительно влияют
все факторы, кроме х5-количество контролеров. Вероятность выполнения работ
увеличивается, с увеличением: количества рабочих, планового времени выполнения
работ, времени между поступлением заказов. Чем меньше котроллеров, тем больше
вероятность выполнения в срок.
Таблица 3.6.5 -Коэффициенты эластичности и удельные веса факторов для y5
|
Коды факторов
|
Коэффициенты эластичности
|
Удельные веса
|
|
х1
|
-0,107128856
|
0,037264139
|
|
х2
|
-0,203912123
|
0,087652588
|
|
х3
|
-0,198640541
|
0,078288558
|
|
х4
|
-0,108652588
|
0,029312123
|
|
х5
|
2,335164752
|
0,698640541
|
|
х6
|
-0,307530158
|
0,11530158
|
|
х7
|
-0,409300486
|
0,147900486
|
По вычисленным значениям удельных весов влияния факторов на изменение
результативного показателя эффективности, построена круговая диаграмма,
представленная для у5 на рисунке 3.6.9.
Рисунок 3.6.9
Диаграмма относительного влияния факторов по их удельным весам на у5
Оценка степени влияния факторов на результативный показатель
эффективности по коэффициентам эластичности, представлена в виде гистограммы на
рисунке 3.6.10.
Рисунок
3.6.10 - Гистограмма оценки влияния факторов на результативный показатель у5
На среднее время срыва договорных работ отрицательно влияют почти все
факторы, кроме х5-количество контроллеров. На устранение замечаний, выдаваемых
каждым контроллером, затрачивается значительное время, что приводит к срыву
работ. Время срыва договорных работ увеличивается, с уменьшением: количества
рабочих, времени между поступлением договоров, планового времени выполнения
работ.
Таблица 3.6.6 -Коэффициенты эластичности и удельные веса факторов для y6
|
Коды факторов
|
Коэффициенты эластичности
|
Удельные веса
|
|
х1
|
-0,525882466
|
0,395882466
|
0,689200271
|
0,239200271
|
|
х3
|
0,499328521
|
0,117328521
|
|
х4
|
0,529847764
|
0,139847764
|
|
х5
|
0,389563637
|
0,091177398
|
|
х6
|
-0,408164336
|
0,108164336
|
|
х7
|
-0,173893391
|
0,053893391
|
По вычисленным значениям удельных весов влияния факторов на изменение
результативного показателя эффективности, построена круговая диаграмма,
представленная для у6 на рисунке 3.6.11.
Рисунок
3.6.11 Диаграмма относительного влияния факторов по их удельным весам на у6
Оценка степени влияния факторов на результативный показатель
эффективности по коэффициентам эластичности, представлена в виде гистограммы на
рисунке 3.6.12.
Рисунок
3.6.12 - Гистограмма оценки влияния факторов на результативный показатель у6
На у6 положительно влияют х2, х3, х4, х5, отрицательно - х1, х6, х7.
Коэффициент занятости вентиляционщиков увеличивается с уменьшением: их
количества, времени между поступлением заказов, планового времени выполнения
работ.
Таблица 3.6.7 -Коэффициенты эластичности и удельные веса факторов для y7
|
Коды факторов
|
Коэффициенты эластичности
|
Удельные веса
|
|
х1
|
0,610304314
|
0,288209979
|
|
х2
|
-0,503639911
|
0,403639911
|
|
х3
|
0,525606021
|
0,175606021
|
|
х4
|
0,376747695
|
0,085343457
|
|
х5
|
0,417487749
|
0,174807749
|
|
х6
|
-0,328209979
|
0,070304314
|
|
х7
|
-0,098295889
|
0,029295889
|
По вычисленным значениям удельных весов влияния факторов на изменение
результативного показателя эффективности, построена круговая диаграмма,
представленная для у7 на рисунке 3.6.13.
Рисунок
3.6.13 Диаграмма относительного влияния факторов по их удельным весам на у7
Оценка степени влияния факторов на результативный показатель
эффективности по коэффициентам эластичности, представлена в виде гистограммы на
рисунке 3.6.14.
Рисунок
3.6.14 - Гистограмма оценки влияния факторов на результативный показатель у7
На у7 положительно влияют х1, х3, х4, х5, отрицательно - х2, х6, х7.
Коэффициент занятости сантехников увеличивается с уменьшением: их количества,
времени между поступлением заказов, планового времени выполнения работ.
Таблица 3.6.8 -Коэффициенты эластичности и удельные веса факторов для y8
|
Коды факторов
|
Коэффициенты эластичности
|
Удельные веса
|
|
х1
|
0,488150850
|
0,378150850
|
|
х2
|
0,599675046
|
0,512675046
|
|
х3
|
-0,438709907
|
0,545709907
|
|
х4
|
0,297664096
|
0,144500537
|
|
х5
|
0,440426323
|
0,280664096
|
|
х6
|
-0,270078882
|
0,130078882
|
|
х7
|
-0,117127526
|
0,087127526
|
По вычисленным значениям удельных весов влияния факторов на изменение
результативного показателя эффективности, построена круговая диаграмма,
представленная для у8 на рисунке 3.6.15.
Рисунок
3.6.15 Диаграмма относительного влияния факторов по их удельным весам на у8
Оценка степени влияния факторов на результативный показатель
эффективности по коэффициентам эластичности, представлена в виде гистограммы на
рисунке 3.6.16.
Рисунок
3.6.16 - Гистограмма оценки влияния факторов на результативный показатель у8
На у8 положительно влияют х1, х2, х4,
х5, отрицательно - х3, х6, х7. Коэффициент занятости электромонтажников увеличивается
с уменьшением: их количества, времени между поступлением заказов, планового
времени выполнения работ.
Таблица 3.6.9 -Коэффициенты эластичности и удельные веса факторов для y9
|
Коды факторов
|
Коэффициенты эластичности
|
Удельные веса
|
|
х1
|
0,685313717
|
0,225313717
|
|
х2
|
0,867802437
|
0,427802437
|
|
х3
|
0,381611887
|
0,131911102
|
|
х4
|
-0,313227782
|
0,083227782
|
|
х5
|
0,599191110
|
0,157930045
|
|
х6
|
-0,960369297
|
0,895369297
|
|
х7
|
-0,260322072
|
0,070322072
|
По вычисленным значениям удельных весов влияния факторов на изменение
результативного показателя эффективности, построена круговая диаграмма,
представленная для у9 на рисунке 3.6.17.
Рисунок
3.6.17 Диаграмма относительного влияния факторов по их удельным весам на у9
Оценка степени влияния факторов на результативный показатель
эффективности по коэффициентам эластичности, представлена в виде гистограммы на
рисунке 3.6.18.
Рисунок
3.6.18 - Гистограмма оценки влияния факторов на результативный показатель у9
На у6 положительно влияют х1, х2, х3, х5, отрицательно - х4, х6, х7.
Коэффициент занятости пуско-наладчиков увеличивается с уменьшением: их
количества, времени между поступлением заказов, планового времени выполнения
работ.
3.7
Выработка управляющих решений на основе оптимизации
Поставим
задачу оптимизации как задачу нахождения максимального значения результативного
показателя эффективности у1 - доход предприятия от строительства
объекта, за вычетом расходов на покрытие штрафов за несвоевременно выполненные
работы и на заработную плату работников в рублях, за счет выбора оптимальных
значений xi, i=
при ограничениях на другие результативные показатели
эффективности и факторы. Ограничения на показатели эффективности заданы так,
что фактически не превышают лучшие результаты, достигнутые предприятием за
последнее время, и представляют собой минимальные и максимальные из ранее
достигнутых значений.
Таким
образом, ставится задача поиска максимального значения дохода предприятия:
f1(x1, x2, x3, x4, x5, х6,
х7) →max (3.7.1)
При
ограничениях на переменные хi, j=1,5
5
8;
12;
9;
5;
3; (3.7.2)
Объективные факторы x6, x7 в процессе оптимизации не меняются.
Для оптимизации выбран метод касательных (Ньютона), обеспечивающий
нахождение максимального значения, если нелинейность целевой функции (3.7.1) и
ограничений (3.7.2) не превышает второй степени, и использована имеющаяся в ППП
Excel соответствующая процедура оптимизации. Получены оптимальные значения
факторов, выделенных и значение результативного показателей эффективности у1.
Результаты представлены в таблице 3.7.1 - таблице 3.7.2.
Таблица 3.7.1 Оптимальные значения
факторов, влияющих на у1
|
№
|
Исходное значение x1
|
Оптимальное значение x1
|
Исходное значение x2
|
Оптимальное значение x2
|
Исходное значение x3
|
Оптимальное значение x3
|
|
1
|
7
|
8
|
9
|
12
|
7
|
5,664783187
|
|
2
|
5
|
5
|
5
|
5
|
4
|
5,664783369
|
|
3
|
8
|
8
|
5
|
5
|
4
|
5,664783348
|
|
4
|
5
|
5
|
12
|
12
|
4
|
5,664783345
|
|
5
|
8
|
8
|
12
|
12
|
4
|
5,664783332
|
|
6
|
5
|
5
|
5
|
5
|
9
|
5,664779895
|
|
7
|
8
|
8
|
5
|
5
|
9
|
5,664779905
|
|
8
|
5
|
5
|
12
|
12
|
9
|
5,6647799
|
|
9
|
8
|
8
|
12
|
12
|
9
|
5,664779904
|
|
10
|
5
|
5
|
5
|
5
|
4
|
5,664779917
|
|
11
|
8
|
8
|
5
|
5
|
4
|
5,66477992
|
|
12
|
5
|
5
|
12
|
12
|
4
|
5,664779921
|
|
13
|
8
|
8
|
12
|
12
|
4
|
5,664779917
|
|
14
|
5
|
5
|
5
|
5
|
9
|
5,664783941
|
|
15
|
8
|
8
|
5
|
5
|
9
|
5,664783825
|
|
16
|
5
|
5
|
12
|
12
|
9
|
5,664783941
|
|
17
|
8
|
8
|
12
|
12
|
9
|
5,66478386
|
|
18
|
5
|
5
|
5
|
5
|
4
|
5,664781838
|
|
19
|
8
|
8
|
5
|
5
|
4
|
5,664781836
|
|
20
|
5
|
5
|
12
|
12
|
4
|
5,664781832
|
|
21
|
8
|
8
|
12
|
12
|
4
|
5,664781838
|
|
22
|
5
|
5
|
5
|
5
|
9
|
5,664780594
|
|
23
|
8
|
8
|
5
|
5
|
9
|
5,664780573
|
|
24
|
5
|
5
|
12
|
12
|
9
|
5,664780569
|
|
25
|
8
|
8
|
12
|
12
|
9
|
5,664780573
|
|
26
|
5
|
5
|
5
|
5
|
4
|
5,664781657
|
|
27
|
8
|
8
|
5
|
5
|
4
|
5,664781657
|
|
28
|
5
|
5
|
12
|
12
|
4
|
5,664781656
|
|
29
|
8
|
8
|
12
|
12
|
4
|
5,664781657
|
|
30
|
5
|
5
|
5
|
5
|
9
|
5,664781767
|
8
|
8
|
5
|
5
|
9
|
5,664781766
|
|
32
|
5
|
5
|
12
|
12
|
9
|
5,664781776
|
|
33
|
8
|
8
|
12
|
12
|
9
|
5,664781782
|
|
34
|
5
|
5
|
9
|
12
|
7
|
5,664783181
|
|
35
|
8
|
8
|
9
|
12
|
7
|
5,664783072
|
|
36
|
7
|
8
|
5
|
5
|
7
|
5,664779944
|
|
37
|
7
|
8
|
12
|
12
|
7
|
5,664779953
|
|
38
|
7
|
8
|
9
|
12
|
4
|
5,664783197
|
|
39
|
7
|
8
|
9
|
12
|
9
|
5,664783195
|
|
40
|
7
|
8
|
9
|
12
|
7
|
5,6647832
|
|
41
|
7
|
8
|
9
|
12
|
7
|
5,664783178
|
|
42
|
7
|
8
|
9
|
12
|
7
|
5,664783133
|
|
43
|
7
|
8
|
9
|
12
|
7
|
5,664783122
|
|
44
|
7
|
8
|
9
|
12
|
7
|
5,664783187
|
|
45
|
7
|
8
|
9
|
12
|
7
|
5,664783187
|
|
46
|
7
|
8
|
9
|
12
|
7
|
5,664783187
|
|
47
|
7
|
8
|
9
|
12
|
7
|
5,664783187
|
|
|
|
|
|
|
|
|
|
|
|
|
Таблица 3.7.2 Оптимальные значения
факторов, влияющих на у1
|
№
|
Исходное значение x4
|
Оптимальное значение x4
|
Исходное знач-ние x5
|
Оптимальное значение x5
|
|
1
|
4
|
3,174586796
|
2
|
1
|
|
2
|
2
|
3,174585299
|
1
|
1
|
|
3
|
2
|
3,174585299
|
1
|
1
|
|
4
|
2
|
3,174585298
|
1
|
1
|
|
5
|
2
|
3,174585298
|
1
|
1
|
|
6
|
2
|
3,174586418
|
1
|
1
|
|
7
|
2
|
3,174586423
|
1
|
1
|
|
8
|
2
|
3,174586421
|
1
|
1
|
|
9
|
2
|
3,174586422
|
1
|
1
|
|
10
|
5
|
3,174586445
|
1
|
1
|
|
11
|
5
|
3,174586445
|
1
|
1
|
|
12
|
5
|
3,174586444
|
1
|
1
|
|
13
|
5
|
3,174586445
|
1
|
1
|
|
14
|
5
|
3,174586147
|
1
|
1
|
|
15
|
5
|
3,174586117
|
1
|
1
|
|
16
|
5
|
3,174586147
|
1
|
1
|
|
17
|
5
|
3,174586126
|
1
|
1
|
|
18
|
2
|
3,174587118
|
3
|
1
|
|
19
|
2
|
3,174587118
|
3
|
1
|
|
20
|
2
|
3,174587117
|
3
|
1
|
|
21
|
2
|
3,174587117
|
3
|
1
|
|
22
|
2
|
3,174586023
|
3
|
1
|
|
23
|
2
|
3,174586017
|
3
|
1
|
|
24
|
2
|
3,174586016
|
3
|
1
|
|
25
|
2
|
3,174586017
|
3
|
1
|
|
26
|
5
|
3,174586352
|
3
|
1
|
|
27
|
5
|
3,174586351
|
3
|
1
|
|
28
|
5
|
3,174586351
|
3
|
1
|
|
29
|
5
|
3,174586352
|
3
|
1
|
|
30
|
5
|
3,174587043
|
3
|
1
|
|
31
|
5
|
3,174587057
|
3
|
1
|
|
32
|
5
|
3,17458707
|
3
|
1
|
|
33
|
5
|
3,174587056
|
3
|
1
|
|
34
|
4
|
3,174586792
|
2
|
1
|
|
35
|
4
|
3,174586731
|
2
|
1
|
|
36
|
4
|
3,174585564
|
2
|
1
|
|
37
|
4
|
3,174585604
|
2
|
1
|
|
38
|
4
|
3,174586794
|
2
|
1
|
|
39
|
4
|
3,174586801
|
2
|
1
|
|
40
|
2
|
3,174586795
|
2
|
1
|
|
41
|
5
|
3,174586788
|
2
|
1
|
|
42
|
4
|
3,174586774
|
1
|
1
|
|
43
|
4
|
3,17458677
|
3
|
1
|
|
44
|
4
|
3,174586796
|
2
|
1
|
|
45
|
4
|
3,174586796
|
2
|
1
|
|
46
|
3,174586796
|
2
|
1
|
|
47
|
4
|
3,174586796
|
2
|
1
|
|
|
|
|
|
|
|
|
Оптимизируемый фактор х5 (количество контролеров) получился
равен 1. Это можно объяснить тем, что у контролеров сравнительно мало операций
и на производстве вполне хватает и одного человека. Это не противоречит
здравому смыслу, но все же я рекомендовала бы иметь не меньше двух
специалистов, ток как возможны риски их заболевания , ухода на больничный, в
отпуск.
Для наглядности найдем оптимальные значения оптимизируемых
факторов для у1 при максимальных, средних и минимальных значениях х6, х7.
Min х1=5;
х2=5; х3=6; х4=4; х5=1; х6=35;
х7=60; у1=51199864,69
Среднее х1=6; х2=10; х3=6; х4=4;
х5=1; х6=25; х7=70; у1=56298777,42
Max х1=8;
х2=12; х3=6; х4=5; х5=1; x6=15; х7=80; у1=102624160,1
По результатам оптимизации проведем регрессионный анализ с помощью
программы Statistica 8.0 и выведем формулу,
характеризующую зависимость оптимизируемых факторов от объективных факторов.
Таким образом результаты регрессии приведены в Таблицах 3.7.1 - 3.7.5
Результаты множественной регрессии для оптимизируемого фактора Х1opt:
Multiple Regression
Results : х1opt Multiple R =
,98767305 F = 1,857163?= ,95029039 df = 4,42. of cases: 47 adjusted R?=
,86936567 p = ,135946error of estimate: ,602820338: -28,63607595 Std.Error:
32,80392 t( 42) = -,8729 p = ,3877
х6 beta=1,95 х7 beta=5,46 х6*х6
beta=-2,0
х7*х7 beta=-5,5
Таблица 3.7.1 -
Результаты регрессионного анализа для переменной Х1opt
В результате регрессионного анализа
было получено следующее уравнение для x1opt:
x1opt=-28,636076+0,330380*x6+0,925063*х7-0,006608*х6*х6-0,006608*х7*х7
Результаты множественной регрессии
для оптимизируемого фактора Х2opt:
Multiple Regression
Results : х2opt Multiple R =
,98767305 F = 1,857163?= ,95029039 df = 4,42. of cases: 47 adjusted R?=
,86936567 p = ,135946error of estimate: ,830534512: -73,48417722 Std.Error:
76,54249 t( 42) = -,9600 p = ,3425
х6 beta=1,95 х7 beta=5,46 х6*х6
beta=-2,0
х7*х7 beta=-5,5
Таблица 3.7.2 -
Результаты регрессионного анализа для переменной Х2opt
В результате регрессионного анализа
было получено следующее уравнение для x2opt:
x2opt=-73,484177+0,770886*х6+2,158481*х7-0,015418*х6*х6-0,015418*х7*х7
Результаты множественной регрессии
для оптимизируемого фактора Х3opt:
Multiple Regression
Results : х3opt Multiple R =
,94315661 F = 4,394021?= ,89501911 df = 4,42. of cases: 47 adjusted R?=
,82787807 p = ,004664error of estimate: ,007327694: 5,664757849 Std.Error:
,0000289 t( 42) = 1957E2 p = 0,0000
х6 beta=1,65 х7 beta=4,18 х6*х6
beta=-1,7
х7*х7 beta=-4,6
Таблица 3.7.3 -
Результаты регрессионного анализа для переменной Х3opt
В результате регрессионного анализа
было получено следующее уравнение для x3opt:
x3opt=5,664757849+0,000000271*х6+0,000000686*х7-0,000000005*х6*х6-0,000000005*х7*х7
Результаты множественной регрессии
для оптимизируемого фактора Х4opt:
Multiple Regression
Results : х4opt Multiple R =
,95369278 F = 7,834662?= ,92731425 df = 4,42. of cases: 47 adjusted R?= ,87277275
p = ,000082error of estimate: ,004283267: 3,174577187 Std.Error: ,0000097 t(42)
= 3266E2 p = 0,0000
х6 beta=1,00 х7 beta=3,43 х6*х6
beta=-1,0
х7*х7 beta=-2,8
Таблица 3.7.4 -
Результаты регрессионного анализа для переменной Х4opt
В результате регрессионного анализа
было получено следующее уравнение для x4opt:
x4opt=3,174577187+0,000000061*х6+0,000000210*х7-0,000000001*
х6*х6-0,000000001*х7*х7
Результаты множественной регрессии
для оптимизируемого фактора Х5opt:
Multiple Regression
Results : х5opt Multiple R =
,92404285 F = 1,231893?= ,90500377 df = 4,42. of cases: 47 adjusted R?=
,81976603 p = ,311949error of estimate: ,012320812: -26,27429263 Std.Error:
12,93927 t( 42) = -2,031 p = ,0487
х6 beta=-2,9 х7 beta=13,2 х6*х6
beta=2,96
х7*х7 beta=-13,
Таблица 3.7.5 -
Результаты регрессионного анализа для переменной Х5opt
В результате регрессионного анализа
было получено следующее уравнение для х5opt:
x5opt=-26,274293-0,188831*х6+0,860097*х7+0,003835*х6*х6-0,006165*х7*х7
4.
Безопасность жизнедеятельности
Задачами раздела БЖД, в стадии использования программы, являются:
- производственная безопасность рабочего места мастера;
- экологическая безопасность работы предприятия;
безопасность в ЧС;
- расчет
концентрации загрязнения воздуха в офисном помещении.
4.1
Производственная безопасность рабочего места мастера
Мастер часть рабочего времени проводит за компьютером в помещение офиса
ОАО «Энерговентиляция», который находится на проспекте Фахитова,12 в
г.Нижнекамск.
Рабочее место мастера находится в помещении, имеющем следующие
характеристики:
длина помещения 8 м;
ширина помещения 6 м;
высота 3 м;
1 окно, площадью 2 х 3 м2, оборудовано жалюзи;
окраска интерьера: белый потолок, серые стены, пол, обтянут
линолеумом светло-коричневого цвета;
мебель в кабинете: столы коричневого цвета, стулья на колесиках
черного цвета, вся оргтехника и компьютеры светлых тонов;
освещение: естественное (через окно) и общее искусственное;
вид выполняемых работ: работа с прикладной программой по
оптимизации процесса изготовления и монтажа вентиляционного и сантехнического
оборудования, работа с документацией, с чертежами, формирование табелей и
отчетов.
В помещении располагается 14 оборудованных ЭВМ рабочих мест для 14
мастеров и прорабов, 5 сетевых принтеров, сканеров и факсов.
Освещение
Помещения с ЭВМ должны иметь совмещенное, то есть естественное и
искусственное освещение.
Расположение рабочих мест с персональным компьютером в подвальных
помещениях не допускается. В случаях производственной необходимости
эксплуатация компьютера в помещениях без естественного освещения может
производиться только по согласованию с органами и учреждениями Государственного
санитарно-эпидемиологического надзора.
Искусственное освещение в помещениях эксплуатации ПЭВМ должно
осуществляться системой общего равномерного освещения. В производственных и
административно-общественных помещениях, в случаях преимущественной работы с
документами, допускается применение системы комбинированного освещения.
Так по СанПиН 2.1.1.1278-03 рекомендуемая освещенность на поверхности
стола в зоне размещения рабочего документа 300 - 500 лк.
В качестве источников света при искусственном освещении должны
применяться преимущественно люминесцентные лампы. Общее освещение следует
выполнять в виде сплошных или прерывистых линий светильников, расположенных
сбоку от рабочих мест, параллельно линии зрения пользователя при рядном
расположении ПК. При периметральном расположении компьютеров линии светильников
должны находиться ближе к переднему краю, обращенному к пользователю.
Для обеспечения нормируемых значений освещенности в помещениях
эксплуатации ПК следует проводить чистку стекол оконных рам и светильников не
реже двух раз в год и своевременную замену перегоревших ламп.
Вентиляция
В
помещении необходимо обеспечить приток свежего воздуха, количество которого
определяется технико-экономическими расчетами и выбором схемы вентиляции.
Минимальный расход воздуха определяется из расчёта 30-50
, но не менее двукратного воздухообмена в час.
Параметры
воздуха, поступающего в приёмные отверстия и проёмы местных отсосов
технологических и других устройств, которые расположены в рабочей зоне, следует
принимать в соответствии с ГОСТ 12.1.005-88 “ССБТ. Воздух рабочей зоны. Общие
санитарно-гигиенические требования”.
Электромагнитные
излучения
Мониторы являются основным источником различных видов
излучений (электромагнитного, ионизирующего, неионизирующего) и статического
электричества. Электронно-лучевая трубка (ЭЛТ) монитора является потенциальным
источником рентгеновского излучения.
В данном случае на рабочем месте установлены ЭВМ типа IBM-PC
с монитором LG Flatron 710З PH типа SVGA со следующими техническими характеристиками:
Размер экрана 17 дюймов;
Величина зерна (dot/pitch) трубки по горизонтали, т. е.
минимальный размер точки на экране монитора входит в норму от 0,22 до 0,41 мм;
Частота регенерации изображения входит в норму от 85 Гц;
Максимальное разрешение монитора для 17 дюймового монитора
составляет 1280 на 1024 точек;
монитор удовлетворяет стандарту ТСО 92.95.99 и MPR - II.
Тем не менее, в течение рабочего дня необходимо равномерно
распределять и чередовать различную по степени напряженности нагрузку (ввод
данных, редактирование программ, печать документов или чтение информации с
экрана).
При этом непрерывная работа за монитором не должна превышать
четырех часов при 8 часовом рабочем дне, а количество обрабатываемых символов
(знаков) 30 тыс. за 4 часа работы. Таким образом, при использовании
вышеуказанной аппаратуры и соблюдении изложенных требований условия работы за
дисплеем выполнены в соответствии с основными требованиями санитарных норм и
правил.
Санитарно-гигиенические
условия работы мастера
Метеоусловия
определяются следующими параметрами:
· чистотой воздуха;
· температурой воздуха t (0C);
· относительной влажностью j (%);
· давлением воздуха p (Па);
· скоростью движения воздуха (м/с).
Согласно СанПину 2.1.2.2645-10 в помещении должно поддерживаться
содержание:
1) кислорода: 21-22 %
2) озона: не более 0,1 мг/ м3
3) легких ионов: 1500-3000 положительных; 3000-5000
отрицательных в 1 см3 воздуха.
Для отделки интерьера недопустимо использование строительных
материалов, содержащих органическое сырье: ДСП, декоративного бумажного
пластика, поливиниловых пленок и др. Для обеспечения подлежащего качественного
состава воздуха необходимы:
а) систематическое проветривание;
б) ежедневная влажная уборка;
в) наличие приточно-вытяжной вентиляции;
г) установка автономных кондиционеров в оконных рамах.
Оптимальная температура воздуха: t0 = 20-22 0С.
Оптимальная величина относительной влажности j= 40-60 %. Минимальная
скорость движения воздуха, ощущаемая человеком, составляет 0,2 м/с. В зимнее
время скорость не должна превышать 0,2-0,5 м/с, а летом: 0,2-1,0 м/с.
Учитывая данные нормы и правила, можно сделать вывод, что
метеорологические условия в рабочем помещении мастера допустимы, кроме
содержания ионов в
соответствии с «Санитарно-гигиеническими нормами допустимых уровней ионизации
воздуха производственных и общественных помещений».
Один человек генерирует очень много тяжелых ионов (до 500
тыс. в 1 см³ выдыхаемого воздуха), а в рассматриваемом
помещении 14 мастеров и прорабов. Поэтому в любом помещении, где есть люди,
ионизация воздуха снижается. А так как в основном человек проводит 90 % жизни в
помещении, то в течение этих 90 % жизни он ощущает систематическое аэроионное
голодание. При отсутствии, ионизации воздуха происходит отравление продуктами
неполного окисления, дистрофия и даже атрофия тканей и органов, преждевременное
старение, возникают различные заболевания.
По многочисленным исследованиям наполнение
воздуха отрицательными ионами снижает утомляемость, восстанавливает силы,
работоспособность, усиливает иммунитет и резко сокращает заболеваемость. Поэтому в помещении мастера
необходимо установить ионизатор воздуха.
В помещении с площадью в 48 м2 необходимо установить
очиститель ионизатор воздуха Airсomfort XJ-210.
Расчет
концентрации загрязнения воздуха в офисном помещении
Пусть имеются данные по количеству Y (граммов) выделяемого углекислого газа (СО2) в
зависимости от времени x
(часов), находящимися в помещении людьми.
Имеется офисное помещение, в котором в течение рабочего дня находятся 14
чел.
Концентрацию загрязнения воздуха рассчитаем методом Рунге-Кутта и с
использованием пакета MathCAD.
Рабочий день, продолжительностью в 8 ч:
Y=(50
650 1300 1900 1000 1350 1800 2500 1400 1600 2100 2800 2300 600 0)Т
Х=(0 1 2 2,5 3 3,5 4 4,5 5 5,5 6 6,5 7 7,5 8 )Т
Х - время (ч.)
Y -
допустим, выделяется СО2 (гр.), за счет изменения во времени числа
людей
Получим непрерывную аппроксимирующую зависимость количества углекислого
газа от времени, в виде:
(4.1)
Начальные условия:
x0
- концентрация
загрязнителя, г/м.куб;
x1
- эмиссия
загрязнителя COг, г/час;
x2 - возможная потеря загрязнителя, г/час;
µ- молярная масса, г/моль;
x1- начальная эмиссия COг,
г/час;
v - выделение COг при средней
тяжести работ;
- N - число людей
в помещении;
T - температура в помещении, град. Цельсия;
-
- объемная доля
концентрации загрязнителя, %;
c
- весовая доля концентрации загрязнителя, %;
m
- количество загрязнителя за все время, г;
C
- объем загрязнителя за время t, м. куб;
Для нахождения коэффициентов а0,…..аn при заданных начальных условиях
воспользуемся методом Рунге-Кутта вычислительной математики и программным
продуктом MathCAD.
Необходимые данные для нахождения производной, где а - обратная матрица,
представлены в таблицах 4.2 и 4.3.
Таблица 4.2
|
a =
|
1
|
51,393
|
|
2
|
4,286*103
|
|
3
|
-1,419*104
|
|
4
|
2,027*104
|
|
5
|
-1,421*104
|
|
6
|
5,514*103
|
|
7
|
-1,246*103
|
|
8
|
163,009
|
|
9
|
-11,445
|
|
10
|
0,333
|
Таблица 4.3
|
F0 = 0
|
V = 80 м3
|
|
F1 = 1
|
t1 = 0, t2 =6
|
|
q0 = 20 м3/час
|
r= 1270 г/м3
|
|
q1 =0 м3/час
|
£ = t2-t1
|
|
q2 =20 м3/час
|
n = 1000
|
|
k = 0,75
|
v = 20 л/час.чел
|
|
x1 = 0, x0
= 1 г/м3
|
µ = 44 г/моль
|
Формулы для вычисления:
C = (x0 • 100): r, %;= (N • v • t): 1000, м3;
=
(C • 100): V, %;
(4.2)
Получили зависимости концентрации загрязнителя, эмиссии загрязнителя, объема доли концентрации загрязнителя, весовой доли концентрации загрязнителя, объем
загрязнителя за время t
соответственно, графики представлены на рисунке 4.1.
Рисунок 4.1
Графики зависимостей
4.2
Экологическая безопасность работы предприятия
Экологичность работы ОАО «Энерговентиляция» обуславливается тем, что
утилизация отходов черных и цветных металлов, а так же металлоконструкций
осуществляется через организации ФторЧерМет и ФторСырье
в целях предотвращения вредного воздействия отходов производства и потребления
на здоровье человека и окружающую природную среду, а также вовлечения таких
отходов в хозяйственный оборот в качестве дополнительных источников сырья.
Под ломом и отходами цветных и (или) черных металлов
понимаются пришедшие в негодность или утратившие свои потребительские свойства
изделия из цветных и (или) черных металлов и их сплавов, металлоконструкций а
также неисправный брак, возникший в процессе производства указанных изделий.
Порядок обращения и отчуждения лома и отходов черных металлов
определяется "Правилами обращения с ломом и отходами черных металлов и их
отчуждения", утвержденными Постановлением Правительства РФ от 11 мая 2001
года N 369 . Согласно этим правилам, на каждую партию составляется
приемосдаточный акт, который является документом строгой отчетности. В процессе
переработки правила обязывают производить отбор (извлечение) сопутствующих лома
и отходов цветных металлов с оформлением соответствующего акта. При
транспортировке лома и отходов черных металлов груз должен сопровождаться
документами, устанавливающими право собственности и удостоверением о
взрывобезопасности. В соответствии с правилами никто не вправе заготавливать
бесхозный лом, так как в этом случае будут отсутствовать указанные документы.
4.3
Обеспечение безопасности в условии ЧС
Аварии с выбросом химически опасных веществ
Аварийные выбросы аварийно-химических опасных веществ (АХОВ) могут
произойти при повреждениях и разрушениях емкостей при хранении, транспортировке
или переработке. Кроме того, некоторые нетоксичные вещества в определённых
условиях (взрыв, пожар) в результате химической аварии могут образовать АХОВ.
При сигнале "Внимание - ВСЕМ!" необходимо включить
радиоприемник для получения достоверной информации об аварии и рекомендуемых
действиях. Закрыть окна, отключить электроприборы. Надеть резиновые сапоги,
плащ и быстро, но без паники выходить из зоны возможного заражения
перпендикулярно направлению ветра, на расстояние не менее 1,5 км от предыдущего
места пребывания. Для защиты органов дыхания использовать противогаз, а при его
отсутствии - ватно-марлевую повязку или подручные изделия из ткани, смоченные в
воде, 2-5%-ном растворе пищевой соды (для защиты от хлора), 2%-ном растворе
лимонной или уксусной кислоты (для защиты от аммиака).
При невозможности покинуть зону заражения необходимо плотно закрыть
двери, окна, вентиляционные отверстия и дымоходы. Имеющиеся в них щели заклеить
бумагой или скотчем. Не укрываться на первых этажах зданий, в подвалах и
полуподвалах. При подозрении на поражение АХОВ исключите любые физические
нагрузки, примите обильное питье (молоко, чай) и немедленно обратитесь к врачу.
Вход в здания разрешается только после контрольной проверки содержания в них
АХОВ. Если Вы попали под непосредственное воздействие АХОВ, то при первой
возможности примите душ. Зараженную одежду постирайте, а при невозможности
стирки - выбросите. Проведите тщательную влажную уборку помещения. Воздержитесь
от употребления водопроводной (колодезной) воды.
Пожары
Наиболее распространенными источниками возникновения чрезвычайных
ситуаций техногенного характера являются пожары.
Основными причинами пожара являются:
неисправности в электрических сетях;
нарушение технологического режима и мер пожарной безопасности (курение,
разведение открытого огня, применение неисправного оборудования и др.).
Своевременное обнаружение пожара может достигаться оснащением
производственных помещений системами автоматической пожарной сигнализации или,
в отдельных случаях, с помощью организационных мер.
Первоначальное тушение пожара (до прибытия вызванных сил) успешно
проводится на тех объектах, которые оснащены автоматическими установками тушения
пожара. При обнаружении возгорания реагируйте на пожар быстро, используя все
доступные способы для тушения огня (песок, воду, огнетушители и т.д.). Если
потушить огонь в кратчайшее время невозможно, вызовите пожарную охрану
предприятия (при ее наличии) или города (по телефону 01).
Террористические акции
Действия сотрудников при обнаружении взрывных устройств и подозрительных
предметов:
. Незамедлительно сообщить о случившемся в правоохранительные органы,
службу спасения по телефону 01 или в управление по делам ГО и ЧС.
. Не трогать, не вскрывать и не перемещать находку. Запомнить время её
обнаружения.
. Не подходить к взрывным устройствам и подозрительным предметам
(должностным лицам организовать их оцепление)
. Обеспечить возможность беспрепятственного подъезда к месту обнаружения
взрывных устройств автомашин правоохранительных органов, скорой помощи, органов
управления по делам ГОЧС, служб эксплуатации.
. Обеспечить присутствие на работе лиц, обнаруживших находку, до прибытия
оперативно-следственной группы и фиксацию их данных.
Действия сотрудников при захвате заложников.
Если в силу сложившихся обстоятельств сотрудник стал заложником, то
необходимо:
. Выполнять требования преступников, если это не связано с причинением
ущерба жизни и здоровью людей. Не противоречить преступникам, не рисковать
жизнью окружающих и своей собственной.
. Не допускать действий, которые могут спровоцировать нападающих к
применению оружия и привести к человеческим жертвам.
. Незаметно нажать тревожную кнопку.
. Если имеется возможность, без ущерба жизни и здоровью заложников,
передать информацию о количестве преступников, их вооружении и экипировке,
особенностях поведения и манеры ведения разговора и т.д. в правоохранительные
органы.
. Если будет проводиться операция по освобождению заложников силовым
методом, то необходимо создать максимум условий правоохранительным органам
своим поведением для успешного ее проведения (лечь на пол, лицом вниз или сесть
у стены и т.д.).
5.
Экономический раздел
Технико-экономическое обоснование внедрения имитационной модели процесса
изготовления и монтажа вентиляционного и сантехнического оборудования
проводится в следующей последовательности:
расчет капитальных вложений;
расчет годовых эксплуатационных издержек;
расчет годового экономического эффекта;
расчет экономической эффективности работы;
расчет срока окупаемости капитальных вложений;
результаты технико-экономического обоснования работы.
5.1 Расчет
капитальных вложений
Одним из основных показателей при расчете экономической эффективности
внедрения аппаратного и программного обеспечения являются капитальные затраты,
включающие стоимость:
- проектировочных работ;
- внедряемой сети компьютеров и программного обеспечения;
- монтажных работ;
- пуско-наладочных работ.
Расчет стоимости системы управления и программного обеспечения даны в
нижеприведенных таблицах 5.1-5.5.
Таблица 5.1 - Аппаратные компоненты системы
|
Наименование
|
Ед. изм.
|
Цена за единицу, тыс.руб.
|
Кол.
|
Стоимость, тыс.руб.
|
|
Компьютер
(клиент)
|
шт.
|
24,200
|
14
|
338,8
|
|
Компьютер (сервер)
|
шт.
|
41,600
|
1
|
41,6
|
|
Принтер Samsung
ML-1640
|
шт.
|
3,810
|
5
|
19,05
|
|
ИБП APC
Smart-UPS 750VA/500W
|
шт.
|
6,400
|
1
|
6,4
|
Таблица 5.2 -
Сетевое оборудование
|
Наименование
|
Ед. изм.
|
Цена за единицу, тыс.руб.
|
Кол.
|
Стоимость, тыс.руб.
|
|
Модем
DSL-2600U/BRU/C
|
шт.
|
1,580
|
1
|
1,58
|
|
Коммутатор Netgear GS108GE 16x10/100/1000 Ethernet
Switch.
|
шт.
|
1,700
|
1
|
1,7
|
|
Коннектор RJ-45
|
шт.
|
0,025
|
28
|
0,7
|
|
Кабель UTP-4 5e
|
м
|
0,005
|
300
|
1,5
|
Таблица 5.3 - Программное
обеспечение
|
Наименование
|
Ед. изм.
|
Цена за единицу, тыс.руб.
|
Кол.
|
Стоимость, тыс.руб.
|
|
Кaspersky Work
Space Security
|
шт.
|
11,760
|
1
|
11,760
|
|
Windows XP Pro
SP2 Russian DSL 15 License OEI
|
шт.
|
82,000
|
1
|
82,000
|
Таблица 5.4 - Инвентарь, необходимый для работы
|
Наименование
|
Ед. изм.
|
Цена за единицу,
руб.
|
Кол.
|
Стоимость, тыс.руб.
|
|
Ручка шариковая
|
шт.
|
5
|
100
|
0,5
|
|
карандаш
|
шт.
|
3
|
50
|
0,150
|
|
Бумага формат А4
|
шт.
|
150
|
15
|
2,250
|
Таблица 5.5 - Энергопотребление
|
Наименование
|
Ед. изм.
|
Цена за единицу,
руб.
|
Кол.
|
Стоимость, тыс.руб.
|
|
15 Компьютеров
|
КВт/ч
|
4,30
|
19260
|
82,818
|
Итого: 590,808 тыс. руб.
Стоимость транспортно-заготовительных расходов составляет 6,6 % от
стоимости средств автоматизации:
Кт.з. = Кс.а * 6,6 % = 590,808 * 6,6 % = 38,993 тыс.руб. (5.1)
где Кт.з.- стоимость транспортно-заготовительных расходов;
Кс.а.- стоимость средств автоматизации.
Стоимость на монтаж вновь приобретенных средств автоматизации составляет
5% от стоимости этих средств автоматизации:
Км.р = Кс.а * 5% = 590,808* 5% = 29,540 тыс.руб. (5.2)
где Км.р- стоимость монтажных работ.
Стоимость на проектирование составляет 5% от стоимости затрат на монтаж
вновь приобретенных средств автоматизации:
Кпр. = Кс.а * 5% = 590,808 * 5% = 29,540 тыс.руб. (5.3)
где Кпр.- стоимость на проектирование.
Стоимость пуско-наладочных работ составляет 7% от стоимости средств
автоматизации:
Кп.н = Кс.а * 7% = 590,808 * 7% = 41,357 тыс.руб. (5.4)
где Кп.н- стоимость пуско-наладочных работ.
Полная стоимость капитальных вложений составляет:
К = Кс.а. + Кт.з.+ Км.р. + Кпр. + Кп.н =
=590,808+38,993 +29,540+29,540+41,357 =730,238 тыс. руб. (5.5)
где К- полная стоимость капитальных вложений.
5.2 Расчет
годовых эксплуатационных издержек
Эксплуатационные затраты - расходы, необходимые для поддержания
работоспособного состояния основных средств, в течение всего намеченного срока
службы.
В годовые эксплуатационные издержки входят:
амортизационные отчисления;
затраты на содержание и обслуживание приборов и средств автоматизации;
прочие затраты.
Амортизационные отчисления на приборы составляют 10% от стоимости всех
средств автоматизации:
А = Sс.а * 10% = 590,808 * 10% = 59,08
тыс.руб. (5.6)
где А- амортизационные отчисления на приборы;
Sс.а-
стоимость всех средств автоматизации.
Затраты на все виды ремонта составляют 3% от стоимости всех средств
автоматизации:
Зр = Sс.а * 3% = 590,808 * 3% = 17,724
тыс.руб. (5.7)
где Зр- затраты на все виды ремонта.
Затраты на содержание и обслуживание приборов и средств автоматизации
составляют 3 % от стоимости всех средств автоматизации:
Зоб = Sс.а * 3% = 590,808 * 3% = 17,724
тыс.руб. (5.8)
где Зоб- затраты на содержание и обслуживание приборов и средств
автоматизации.
Прочие затраты составляют 2% от стоимости всех средств автоматизации:
Зпр = Sс.а * 5% = 590,808* 2% = 11,816
тыс.руб. (5.9)
где Зпр- прочие затраты.
Общая сумма годовых эксплуатационных затрат (издержек) составляет:
Зэкс.общ. = А + Зр + Зоб + Зпр = 59,08 + 17,724 + 17,724 + 11,816 =
= 106,334 руб. (5.10)
где Зэкс.общ.- общая сумма годовых эксплуатационных затрат (издержек)
5.3 Расчет
годового экономического эффекта
Экономический
эффект (economic effect, economic
results) - разница между результатами экономической
деятельности и затратами, произведенными для их получения и использования.
Экономический
эффект - результат внедрения какого-либо мероприятия, выраженный в стоимостной
форме, в виде экономии от его осуществления.
Основными
источниками экономии от использования программного продукта в производственном
процессе являются:
увеличение
объемов и сокращение сроков выполнения работ;
повышение
коэффициента занятости вентиляционщиков и других рабочих;
- экономия затрат на уплату штрафа за неисполнение срока договора;
- экономия затрат на заработную плату, за счет привлечения минимального
количества рабочих;
экономия времени по сбору информации о производстве работ;
возможность оперативной выдачи задания и отслеживания исполнения работ на
проекте.
Теоретически эффект экономии ожидается в результате снижения затрат на
заработную плату, за счет привлечения оптимального количества рабочих на
конкретный объект. То есть предприятие будет выводить не бригады рабочих, а
конкретное, оптимальное число людей, рассчитанное на данный объект с учетом
сложности, объема и сроков выполнения работ.
Таким образом, экономия трудовых ресурсов с бригады составит
приблизительно 2 человека. Всего бригад 5. А значит, число рабочих снизится на
37% (10 человек). В среднем, каждый рабочий получает 920 рублей в день.
Получаем сокращение расходов на оплату труда в год:
Розп=920*10*312 раб.дней = 2870,400 тыс. руб.
Осоц=2870,400*30%=861,120 тыс. руб.
Робщ=Розп+Осоц=2870,400+861,120=3731,520
тыс. руб.
где Розп - затраты на оплату труда рабочих
Осоц- отчисления на социальные нужды
Робщ- общие затраты на оплату труда рабочих
Ээкон= Робщ =3731,520 тыс. руб. (5.11)
где Ээкон- экономия после внедрения проекта.
Э = Ээкон. - Зэксп. общ. (5.12)
где Э- годовой экономический эффект;
Зэксп. общ.- годовые эксплуатационные издержки.
Э= 3731,520 - 106,334 = 3625,186 тыс. руб.
5.4 Расчет
экономической эффективности работы
Экономическая
эффективность [economic efficiency] - способность системы
(не только экономической системы, но и иной, напр. технической, социальной) в
процессе ее функционирования производить экономический эффект.
Эффективность
- одно из наиболее общих экономических понятий, это характеристика системы с
точки зрения соотношения затрат и результатов ее функционирования. К основным
показателям экономической эффективности относятся: экономический эффект,
коэффициент экономической эффективности капитальных вложений, срок окупаемости
капитальных вложений и др.
Е
= Э / К (5.13)
где
Е- экономическая эффективность работы;
Э-
годовой экономический эффект;
К-
стоимость капитальных вложений;
Ен
- нормативный коэффициент эффективности капитальных вложений составляет 0,15
Расчетный
коэффициент экономической эффективности должен быть равен или превышать
нормативное значение (0,15). При соблюдении данного условия проект считается
эффективным.
Экономическая
эффективность (отношение годового экономического эффекта к стоимости
капитальных вложений) составит:
Е
= 3625,186 / 730,238 = 4,96
5.5 Расчет
срока окупаемости капитальных вложений
Простым сроком окупаемости инвестиций является продолжительность периода
от начального момента до момента окупаемости.
Метод расчета срока окупаемости инвестиций состоит в определении того
срока, который понадобится для возмещения суммы первоначальных инвестиций. Если
сформулировать суть этого метода более точно, то он предполагает вычисление
того периода, за который кумулятивная сумма (сумма нарастающим итогом) денежных
поступлений сравнивается с суммой первоначальных инвестиций.
Формула расчета срока окупаемости имеет вид:
То = К / Э (5.14)
где То - срок окупаемости инвестиций (лет);
К - первоначальные инвестиции;
Э - стоимость
денежных поступлений от реализации инвестиционного проекта (экономический
эффект).
Простой срок окупаемости является широко используемым показателем для
оценки того, возместятся ли первоначальные инвестиции в течение срока их
экономического жизненного цикла инвестиционного проекта.
Срок окупаемости капитальных вложений (отношение полной стоимости
капитальных вложений к годовому экономическому эффекту) составит:
То = К / Э = 730,238 / 3625,186 = 0,2 года = 2,4 месяца.
5.6
Результаты технико-экономического обоснования работы
Предложенный в настоящей дипломной работе смоделированный процесс
изготовления и монтажа оборудования позволит увеличить прибыль предприятия. С
учетом годовых эксплуатационных затрат, получить годовой экономический эффект в
размере 3625186 руб. Капитальные затраты окупятся в течение 2,4 месяца.
Экономическая эффективность составит 4,96. Результаты технико-экономического
обоснования сведены в таблице 5.6.
Таблица 5.6 - Технико-экономическое обоснование работы
|
Наименование
статей
|
Сумма тыс.
руб.
|
|
Капитальные затраты: 1
Стоимость средств автоматизации 2 Стоимость монтажных работ 3
Транспортно-заготовительные расходы 4 Стоимость проектировочных работ 5
Стоимость пуско-наладочных работ ИТОГО:
|
590,808 29,540
38,993 29,540 41,357 730,238
|
|
Годовые эксплуатационные
издержки: 1 Амортизационные отчисления 2 Затраты на ремонт 3 Затраты на
содержание и обслуживание 4 Прочие затраты ИТОГО:
|
59,08 17,724
17,724 11,816 106,334
|
|
Годовой
экономический эффект
|
3625,186
|
Срок окупаемости капитальных вложений составляет 2,4 месяца.
Экономическая эффективность 4,96.
Заключение
В данной дипломной работе была разработана имитационная модель процесса
изготовления и монтажа вентиляционного и сантехнического оборудования.
Используя построенную модель мы максимизировали прибыль за счет определения такого
количества рабочих, которое является оптимальным и позволяет выполнять работы в
установленные сроки, с учетом объема и сложности работ.
Внедрение разработанной модели повысит эффективность функционирования
предприятия за счет повышения качества планирования рабочего процесса, анализа
деятельности и выработки оптимальных управленческих решений. Одна из
особенностей данного дипломного проекта состоит в том, что автором предложена
методология и инструментальный комплекс, доступный и понятный для практического
применения на любых производственных предприятиях.
Проведенное дипломное исследование подтверждает необходимость составления
имитационных моделей, проведения статистических исследований работы предприятия
и оптимизации его деятельности.
В дипломном проекте получены следующие основные результаты:
1. Построены блок-схемы алгоритма модели процесса изготовления и
монтажа оборудования в которых представлен краткий обзор этапов обработки и
выполнения заказа.
2. Построен стратегический план проведения экспериментов, который
позволяет вычислить все коэффициенты степенного полинома, включая коэффициенты
как при самих факторах, так и при всех сочетаний факторов между собой в виде их
произведений. Выявлены оптимизируемые и объективные факторы. Объективные факторы
в виду независимости оптимизируемых факторов между собой изменяем по закону
изменения произведения факторов.
3. Проведены имитационные эксперименты по стратегическому плану и
составлены таблицы результатов для их анализа с целью разработки эффективных управленческих
решений. Проведен корреляционный анализ степени связи между факторами,
характеризующими моделируемый процесс, который показал, что факторы не имеют
корреляционной связи между собой. Также и некоторые результативные показатели
эффективности имеют между собой корреляционную связь, близкую к линейной.
4. Проведена оценка достоверности результатов. Рекомендовано, чтобы
доверительная вероятность лежала в диапазоне от 0,9 до 0,95. Полученная
доверительная вероятность по 47 экспериментам выше 0,9.
5. Построена математическая модель процесса изготовления и монтажа
оборудования, состоящая из совокупности уравнений регрессии, которые отображают
взаимное влияние факторов на показатели эффективности процесса. Вычислены
удельные веса и коэффициенты эластичности, показывающие степень влияния
факторов на показатели эффективности.
Список
используемых источников
1 Афанасьев
В.Н., Юзбашев М.М. Анализ временных рядов и прогнозирование: Учебник - М.:
Финансы и статистика, 2001. - 228с.
Багриновский
К.А., Матюшок В.М. Экономико-математические методы и модели (микроэкономика) :
Учеб. Пособие. : М. : Изд-во РУДИ, 1999.-183с.
Бокс Дж.,
Дженкинс Г. Анализ временных рядов. Прогноз и управление. Вып. 1,2.-М. : Мир,
1974.
4 Боровиков
В.П., Боровиков И.П. STATISTICA: Статистический анализ и обработка данных в
среде WINDOWS. - М.: Информационно-издательский дом “Филин”, 1997. - 608 с.
5 Боровиков
В.П. Популярное введение в программу STATISTICA.-М.:Компьютер-Пресс, 1998.-267
с.
Автоматизированные
информационные технологии в экономике/ Трубилин И.Т. и др. - М.: Финансы и
статистика, 2000. - 416с.
7 Боровиков
В.П., Ивченко Г.И. Прогнозирование в системе STATISTICA в среде WINDOWS. Основы
теории и интенсивная практика на компьютере: Учебн. пособие.- М.: Финансы и
статика, 1999.-384с.
8 Боровиков
В.П. STATISTICA: искусство анализа данных на компьютере. Для
профессионалов.-СПб.: Питер, 2001.-656 с.
9 Боровков
А.А. Математическая статистика. М.: Наука, 1984.
10 Вентцель
Е.С. Теория вероятностей: Учеб. для вузов. - 5-е изд. Стер.- М.: Высш. шк.,
1998.- 576с.
Галушкин А.Н.
Нейрокомпьютеры: Учеб.пособие для вузов. -М.: НПРЖР.-нейрокомпьютеры и их
применение).-(федеральная целевая программа «Госуд. поддержка интеграции высш.
образования») фунд. Науки на 1997-2000, кн.3.-2000.-528 с.
12 Глинский
В.В., Ионин В.Г. Статистический анализ. М. Информационно-издательский дом
“Филинъ”. 1998. 264 с.
Гусев В.Ф.,
Дьячков В.В., Залялов Р.Г. От проблемы существования ГИО к проблеме комплексной
информатизации //Тезисы докладов 2-й международной научно-практической
конференции «Инфокоммуникационные технологии глобального информационного
общества», Казань, 2004.-С.31-32.
Долженков
В.,Колесников Ю. Microsoft Excel 2000 - СПб. : БХВ - Санкт-Петербург,
1999.-1088с.
Елисеева
И.И.,. Рукавишников В.О. Группировка, корреляция, распознавание образов. М.
“Статистика”. 1977. 144 с.
Якимов И.М.
Анализ вероятностных объектов на регрессионных моделях. Вестник КГТУ им А.Н.
Туполева №3, 2001. -216 с.
Якимов И.М.
Компьютерное моделирование / Якимов И.М. - Казань: Изд-во КГТУ, 2008. - 220 с.
Лебедева
О.И., Гафиятов И.З. Экономическое обоснование проекта: Учебно-методическое
пособие. Казань: Изд-во Казан. гос. ун-та, 2009. 22с.
Потапов Г.П.
Безопасность жизнедеятельности: Учебное пособие. Казань: Изд-во Казан. гос.
ун-та, 2009. 54с.
Приложение
А
Листинг
программы
initial x1,7
initial x2,9
initial x3,7
initial x4,4
initial x5,2
initial x6,25
initial x7,9
initial x8,10
initial x9,6
initial x10,4
initial x11,2
initial x12,2
initial x13,1
initial x14,0.125
initial x15,0.094
initial x16,15000
initial x17,12000
initial x18,12000
initial x19,16000
initial x20,20000
initial x21,0.15
initial x22,100
initial x23,125
initial x24,150
initial x25,175
initial x26,175
initial x27,5
initial x28,5
initial x29,7
initial x30,8
initial x31,7
initial x32,2000000
initial x33,10000
initial x34,70
initial x1000,1000storage
7
bolv storage 7
sant storage 9
bols storage 9
elek storage 7
bole storage 7
pusk storage 4
bolp storage 4
kont storage 2
bolk storage 2
rab1 storage 7
rab2 storage 9
rab3 storage 7
rab4 storage 4
rab5 storage 2
,,1,x1advance (exponential(1,0,x22))
assign
zabv,(uniform(1,1,x1))
funavail p$zabv
enter rab1
advance
(exponential(1,0,x27))p$zabvrab1 ,nachv,,2,x2advance (exponential(1,0,x23)) zabs,(uniform(1,21,(21+x2)))p$zabs(exponential(1,0,x28))p$zabs,nachs,,3,x3advance
(exponential(1,0,x24)) zabe,(uniform(1,41,(41+x3)))p$zabe
(exponential(1,0,x29))p$zabe ,nache,,4,x4advance (exponential(1,0,x25))
zabp,(uniform(1,61,(61+x4)))p$zabp (exponential(1,0,x30))p$zabp
,nachp,,5,x5advance (exponential(1,0,x26))
assign
zabk,(uniform(1,81,(81+x5)))
funavail p$zabk
advance
(exponential(1,0,x31))
favail p$zabk
transfer ,nachk
(exponential (1,0,x6))
assign
sl1,(uniform(1,0.8#x7,1.2#x7))
assign sl2,(uniform(1,0.8#x8,1.2#x8))
assign
sl3,(uniform(1,0.8#x9,1.2#x9))
split
(p$sl1-1),suda1assign 10,x7
queue orab1
gate snf rab1
enter rab1
gate lr ukaz1
logic s ukaz1
assign 1,x1
assign 2,1000
assign 4,1assign 3+,1
gate fv p3,mimo1
gate nu p3,mimo1
test l fr*3,p2,mimo1
assign 2,fr*3
assign 4,p3loop 1,cik1r
ukaz1
seize *4
depart orab1
advance
(triangular(1,0.8#p10,1.2#p10,p10))
release *4
leave rab1
assemble p$sl1
(p$sl2-1),suda2assign 11,x8
queue orab2
gate snf rab2
enter rab2
gate lr ukaz2
logic s ukaz2
assign 1,x2
assign 2,1000
assign 3,20assign 3+,1
gate fv p3,mimo2
gate nu p3,mimo2
test l fr*3,p2,mimo2
assign 2,fr*3
assign 4,p3loop 1,cik2
logic r ukaz2
seize *4
depart orab2
advance
(triangular(1,0.8#p11,1.2#p11,p11))
release *4
leave rab2
assemble p$sl2
(p$sl3-1),suda3assign 12,x9
queue orab3
gate snf rab3
enter rab3
gate lr ukaz3
logic s ukaz3
assign 1,x3
assign 2,1000
assign 3,40assign 3+,1
gate fv p3,mimo3
gate nu p3,mimo3
test l fr*3,p2,mimo3
assign 2,fr*3
assign 4,p3loop 1,cik3
logic r ukaz3
seize *4
depart orab3
advance
(triangular(1,0.8#p12,1.2#p12,p12))
release *4
leave rab3
assemble p$sl3
assign verojt,x21
assign
vrema4,x10vrema5,x12assign nom4,60
split
(x4-1),tut4,nom4queue orab4
seize p$nom4
enter rab4
depart orab4
advance (triangular(1,0.8#p$vrema4,1.2#p$vrema4,p$vrema4))
release p$nom4
leave rab4
assemble x4
assign nom5,80
split
(x5-1),tut5,nom5queue orab5
seize p$nom5
enter rab5
depart orab5
advance
(triangular(1,0.8#p$vrema5,1.2#p$vrema5,p$vrema5))
release p$nom5
leave rab5
assemble x5
assign 9,(1-p$verojt)
transfer
p9,dalee,finalassign verojt,(p$verojt/2)
assign vrema4,(p$vrema4/2)
assign vrema5,(p$vrema5/2)
transfer ,povtortabulate
vrvip
vrvip table m1,20,5,20
test le m1,x34,neul
savevalue uspel+,1
terminatesavevalue neuspel+,1opozd,(m1-x34)
tabulate vropozdtable
p$opozd,2,2,20
terminate
,,900,1y2,n$final
savevalue
y4,(x$uspel/(x$uspel+x$neuspel))
savevalue
y1,(x32#x$y2-x33#x$y2#(1-x$y4)-(x1#x16+x2#x17+x3#x18+x4#x19+x5#x20)#36)
savevalue y3,tb$vrvip
savevalue y5,tb$vropozd
savevalue y6,sr$rab1
savevalue y7,sr$rab2
savevalue y8,sr$rab3
savevalue y9,sr$rab4 100
start 100
Приложение
В
Отчет по
программе
GPSS World Simulation
Report - Настя_рабочая готовая программа.593.1, May 28, 2012 10:03:16 TIME
END TIME BLOCKS FACILITIES STORAGES
.000 900.000 161 29
15VALUE
BOLE 10005.000
BOLK 10009.000
BOLP 10007.000
BOLS 10003.000
BOLV 10001.000
CIK1 52.000
CIK2 76.000
CIK3 100.000
DALEE 139.000
ELEK 10004.000
FINAL 143.000
KONT 10008.000
MIMO1 58.000
MIMO2 82.000
MIMO3 106.000
NACHE 18.000
NACHK 32.000
NACHP 25.000
NACHS 11.000
NACHV 2.000
NEUL 147.000
NEUSPEL 10038.000
NOM4 10032.000
NOM5 10034.000
OPOZD 10039.000
ORAB1 10020.000
ORAB2 10025.000
ORAB3 10027.000
ORAB4 10033.000
ORAB5 10035.000
POVTOR 117.000
PUSK 10006.000
RAB1 10010.000
RAB2 10011.000
RAB3 10012.000
RAB4 10013.000
RAB5 10014.000
SANT 10002.000
SL1 10017.000
SL2 10018.000
SL3 10019.000
SUDA1 43.000
SUDA2 67.000
SUDA3 91.000
TUT4 119.000
TUT5 129.000
UKAZ1 10021.000
UKAZ2 10026.000
UKAZ3 10028.000
USPEL 10036.000
VENT 10000.000
VEROJT 10029.000
VREMA4 10030.000
VREMA5 10031.000
VROPOZD 10016.000
VRVIP 10015.000
Y1 10043.000
Y2 10041.000
Y3 10044.000
Y4 10042.000
Y5 10045.000
Y6 10046.000
Y7 10047.000
Y8 10048.000
Y9 10049.000
ZABE 10023.000
ZABK 10040.000
ZABP 10037.000
ZABS 10024.000
ZABV 10022.000LOC BLOCK
TYPE ENTRY COUNT CURRENT COUNT RETRY
1 GENERATE 7 0 02 ADVANCE
62 7 0
3 ASSIGN 55 0 0
4 FUNAVAIL 55 0 0
5 ENTER 55 0 0
6 ADVANCE 55 0 0
7 FAVAIL 55 0 0
9 TRANSFER 55 0 0
10 GENERATE 9 0 011
ADVANCE 78 8 0
12 ASSIGN 70 0 0
13 FUNAVAIL 70 0 0
14 ADVANCE 70 1 0
15 FAVAIL 69 0 0
16 TRANSFER 69 0 0
17 GENERATE 7 0 018
ADVANCE 50 7 0
19 ASSIGN 43 0 0
20 FUNAVAIL 43 0 0
21 ADVANCE 43 0 0
22 FAVAIL 43 0 0
23 TRANSFER 43 0 0
24 GENERATE 4 0 025
ADVANCE 20 4 0
26 ASSIGN 16 0 0
27 FUNAVAIL 16 0 0
28 ADVANCE 16 0 0
29 FAVAIL 16 0 0
30 TRANSFER 16 0 0
31 GENERATE 2 0 032
ADVANCE 10 2 0
33 ASSIGN 8 0 0
34 FUNAVAIL 8 0 0
35 ADVANCE 8 0 0
36 FAVAIL 8 0 0
37 TRANSFER 8 0 0
38 GENERATE 38 0 0
39 ASSIGN 38 0 0
40 ASSIGN 38 0 0
41 ASSIGN 38 0 0
42 SPLIT 38 0 043 ASSIGN
326 0 0
44 QUEUE 326 2 0
45 GATE 324 0 0
46 ENTER 324 0 0
47 GATE 324 0 0
48 LOGIC 324 0 0
49 ASSIGN 324 0 0
50 ASSIGN 324 0 0
51 ASSIGN 324 0 052 ASSIGN
2268 0 0
53 GATE 2268 0 0
54 GATE 2188 0 0
55 TEST 792 0 0
56 ASSIGN 491 0 0
57 ASSIGN 491 0 058 LOOP
2268 0 0
59 LOGIC 324 0 0
60 SEIZE 324 0 0
61 DEPART 324 0 0
62 ADVANCE 324 7 0
63 RELEASE 317 0 0
64 LEAVE 317 0 0
65 ASSEMBLE 317 0 0
66 SPLIT 37 0 067 ASSIGN
361 0 0
68 QUEUE 361 2 0
69 GATE 359 0 0
70 ENTER 359 0 0
71 GATE 359 0 0
72 LOGIC 359 0 0
73 ASSIGN 359 0 0
74 ASSIGN 359 0 0
75 ASSIGN 359 0 076 ASSIGN
3231 0 0
77 GATE 3231 0 0
78 GATE 3081 0 0
79 TEST 1170 0 0
80 ASSIGN 568 0 0
81 ASSIGN 568 0 082 LOOP
3231 0 0
83 LOGIC 359 1 0
84 SEIZE 358 0 0
85 DEPART 358 0 0
86 ADVANCE 358 8 0
87 RELEASE 350 0 0
88 LEAVE 350 0 0
89 ASSEMBLE 350 0 0
90 SPLIT 36 0 091 ASSIGN
206 0 0
92 QUEUE 206 0 0
GATE 206 0 0
94 ENTER 206 0 0
95 GATE 206 0 0
96 LOGIC 206 0 0
97 ASSIGN 206 0 0
98 ASSIGN 206 0 0
99 ASSIGN 206 0 0100
ASSIGN 1442 0 0
101 GATE 1442 0 0
102 GATE 1401 0 0
103 TEST 887 0 0
104 ASSIGN 432 0 0
105 ASSIGN 432 0 0106 LOOP
1442 0 0
107 LOGIC 206 0 0
108 SEIZE 206 0 0
109 DEPART 206 0 0
110 ADVANCE 206 2 0
111 RELEASE 204 0 0
112 LEAVE 204 0 0
113 ASSEMBLE 204 1 0
114 ASSIGN 35 0 0
115 ASSIGN 35 0 0
116 ASSIGN 35 0 0117
ASSIGN 42 0 0
118 SPLIT 42 0 0119 QUEUE
168 0 0
120 SEIZE 168 0 0
121 ENTER 168 0 0
122 DEPART 168 0 0
123 ADVANCE 168 0 0
124 RELEASE 168 0 0
125 LEAVE 168 0 0
126 ASSEMBLE 168 0 0
127 ASSIGN 42 0 0
128 SPLIT 42 0 0129 QUEUE
84 0 0
130 SEIZE 84 0 0
131 ENTER 84 0 0
132 DEPART 84 0 0
133 ADVANCE 84 0 0
134 RELEASE 84 0 0
135 LEAVE 84 0 0
136 ASSEMBLE 84 0 0
137 ASSIGN 42 0 0
138 TRANSFER 42 0 0139
ASSIGN 7 0 0
140 ASSIGN 7 0 0
141 ASSIGN 7 0 0
142 TRANSFER 7 0 0143
TABULATE 35 0 0
144 TEST 35 0 0
145 SAVEVALUE 25 0 0
146 TERMINATE 25 0 0147
SAVEVALUE 10 0 0
148 ASSIGN 10 0 0
149 TABULATE 10 0 0
150 TERMINATE 10 0 0
151 GENERATE 1 0 0
152 SAVEVALUE 1 0 0
153 SAVEVALUE 1 0 0
154 SAVEVALUE 1 0 0
155 SAVEVALUE 1 0 0
156 SAVEVALUE 1 0 0
157 SAVEVALUE 1 0 0
158 SAVEVALUE 1 0 0
159 SAVEVALUE 1 0 0
160 SAVEVALUE 1 0 0
161 TERMINATE 1 0 0ENTRIES
UTIL. AVE. TIME AVAIL. OWNER PEND INTER RETRY DELAY
1 48 0.478 8.963 1 1004 0
0 0 0
2 47 0.464 8.883 1 980 0 0
0 0
3 48 0.471 8.838 1 1003 0
0 0 0
4 46 0.466 9.110 1 1002 0
0 0 0
5 50 0.491 8.844 1 1006 0
0 0 1
6 48 0.464 8.708 1 1001 0
0 0 0
7 48 0.485 9.089 1 1005 0
0 0 0
21 38 0.410 9.718 1 1010 0
0 0 0
22 39 0.420 9.698 1 1014 0
0 0 0
23 38 0.425 10.058 0 0 0 0
0 0
24 40 0.426 9.584 1 1016 0
0 0 0
25 40 0.424 9.543 1 1015 0
0 0 0
26 38 0.414 9.808 1 1011 0
0 0 0
27 39 0.415 9.587 1 1012 0
0 0 0
28 37 0.407 9.900 1 986 0
0 0 0
29 39 0.416 9.599 1 1013 0
0 0 0
41 29 0.192 5.962 1 0 0 0
0 0
42 29 0.198 6.140 1 0 0 0
0 0
43 29 0.188 5.843 1 977 0
0 0 0
44 29 0.195 6.060 1 0 0 0
0 0
45 30 0.197 5.924 1 0 0 0
0 0
46 30 0.197 5.907 1 0 0 0
0 0
47 29 0.192 5.956 1 995 0
0 0 0
61 42 0.174 3.737 1 0 0 0
0 0
62 42 0.169 3.617 1 0 0 0
0 0
63 42 0.169 3.615 1 0 0 0
0 0
64 42 0.170 3.642 1 0 0 0
0 0
81 42 0.087 1.872 1 0 0 0
0 0
82 42 0.084 1.802 1 0 0 0
0 0MAX CONT. ENTRY ENTRY(0) AVE.CONT. AVE.TIME AVE.(-0) RETRY
ORAB1 20 2 326 149 2.285
6.307 11.617 0
ORAB2 13 3 361 231 0.923
2.302 6.392 0
ORAB3 4 0 206 202 0.006
0.028 1.460 0
ORAB4 4 0 168 159 0.019
0.102 1.911 0
ORAB5 1 0 84 84 0.000
0.000 0.000 0CAP. REM. MIN. MAX. ENTRIES AVL. AVE.C. UTIL. RETRY DELAY
VENT 7 7 0 0 0 1 0.000 0.000
0 0
BOLV 7 7 0 0 0 1 0.000
0.000 0 0
SANT 9 9 0 0 0 1 0.000
0.000 0 0
BOLS 9 9 0 0 0 1 0.000
0.000 0 07 7 0 0 0 1 0.000 0.000 0 0
BOLE 7 7 0 0 0 1 0.000
0.000 0 0
PUSK 4 4 0 0 0 1 0.000
0.000 0 0
BOLP 4 4 0 0 0 1 0.000
0.000 0 0
KONT 2 2 0 0 0 1 0.000 0.000
0 0
BOLK 2 2 0 0 0 1 0.000
0.000 0 0
RAB1 7 0 0 7 379 1 3.754
0.536 2 0
RAB2 9 0 0 9 359 1 4.067
0.452 2 0
RAB3 7 5 0 7 206 1 1.421
0.203 0 0
RAB4 4 4 0 4 168 1 0.704
0.176 0 0
RAB5 2 2 0 2 84 1 0.171
0.086 0 0MEAN STD.DEV. RANGE RETRY FREQUENCY CUM.%
VRVIP 59.766 14.892 0
40.000 - 45.000 5 14.29
45.000 - 50.000 5 28.57
50.000 - 55.000 8 51.43
55.000 - 60.000 3 60.00
60.000 - 65.000 2 65.71
65.000 - 70.000 2 71.43
70.000 - 75.000 3 80.00
75.000 - 80.000 3 88.57
80.000 - 85.000 2 94.29
85.000 - 90.000 1 97.14
90.000 - 95.000 1 100.00
VROPOZD 9.901 6.578 0
_ - 2.000 1 10.00
2.000 - 4.000 1 20.00
4.000 - 6.000 1 30.00
6.000 - 8.000 1 40.00
8.000 - 10.000 2 60.00
10.000 - 12.000 1 70.00
12.000 - 14.000 1 80.00
14.000 - 16.000 0 80.00
16.000 - 18.000 1 90.00
18.000 - 20.000 0 90.00
20.000 - 22.000 0 90.00
22.000 - 24.000 1
100.00VALUE RETRY
UKAZ1 0 0
UKAZ2 0 0
UKAZ3 0 0RETRY VALUE
1 0 7.000
2 0 9.000
3 0 7.000
4 0 4.000
5 0 2.000
6 0 25.000
7 0 9.000
8 0 10.000
9 0 6.000
10 0 4.000
0 2.000
12 0 2.000
13 0 1.000
14 0 0.125
15 0 0.094
16 0 15000.000
17 0 12000.000
18 0 12000.000
19 0 16000.000
20 0 20000.000
21 0 0.150
22 0 100.000
23 0 125.000
24 0 150.000
25 0 175.000
26 0 175.000
27 0 5.000
28 0 5.000
29 0 7.000
30 0 8.000
31 0 7.000
32 0 2000000.000
33 0 10000.000
34 0 70.000
1000 0 1000.000
USPEL 0 25.000
NEUSPEL 0 10.000
Y2 0 35.000
Y4 0 0.714
Y1 0 55464000.000
Y3 0 59.766
Y5 0 9.901
Y6 0 536.332
Y7 0 451.901
Y8 0 203.000
Y9 0 176.111
Приложение
C
Таблица С.1 - Исходные статистические
данные
|
Код
|
Наименование
|
|
|
Результативные
показатели эффективности
|
|
|
y1
|
Доход предприятия от
выполнения договорных работ за вычетом расходов на покрытие штрафов за
несвоевременно выполненные работы и на заработную плату работников в
рублях
|
|
|
y2
|
Количество договоров,
выполненных за календарный срок три года (900 рабочих дней)
|
|
|
y3
|
Среднее временя выполнения
работ по договору в рабочих днях
|
|
|
y4
|
Вероятность выполнения
работ в установленные договором сроки
|
|
|
y5
|
Среднее время срыва
договорных работ в рабочих днях
|
|
|
y6
|
Коэффициент занятости
вентиляционщиков в долях от единицы
|
|
|
y7
|
Коэффициент занятости
сантехников в долях от единицы
|
|
|
у8
|
Коэффициент занятости
электромонтажников в долях от единицы;
|
|
|
у9
|
Коэффициент занятости
пусконаладчиков в долях от единицы;
|
|
|
у10
|
Среднее квадратическое
отклонение времени выполнения работ по договору в рабочих днях
|
|
|
Оптимизируемые факторы
|
|
|
x1
|
Количество
вентиляционщиков, меняется от 5 до 8;
|
|
|
x2
|
Количество сантехников,
меняется от 5 до 12;
|
|
|
x3
|
Количество
электромонтажников, меняется от 4 до 9;
|
|
|
x4
|
Количество
пуско-наладчиков, меняется от 2 до 5;
|
|
|
x5
|
Количество контролёров,
меняется от 1 до 3.
|
|
|
Объективные факторы
|
|
|
x6
|
Среднее время между
поступлением заказов на проведение договорных работ, меняется от 15 до 35
дней (распределено по экспоненциальному закону);
|
|
|
x7
|
Плановое время выполнения
работ по договору меняется от 60 до 80 дней.
|
|
|
x8
|
Среднее количество
сантехнических операций, меняется от 9 до 11, распределено по равномерному
закону в диапазоне х8±0,2х8;
|
|
|
x9
|
Среднее количество
электромонтажных операций, меняется от 5 до 7, распределено по равномерному
закону в диапазоне х9±0,2х9.
|
|
|
x10
|
Среднее время одной
вентиляционной операции, не меняется (распределено по треугольному
симметричному закону от 0,5 до 7 рабочих дней);
|
|
|
x11
|
Среднее время одной
сантехнической операции, не меняется (распределено по треугольному
симметричному закону от 0,5 до 3 рабочих дней);
|
|
|
x12
|
Среднее время одной
электромонтажной операции, не меняется (распределено по треугольному симметричному
закону от 0,5 до 3 рабочих дней);
|
|
|
x13
|
Среднее время, проведения
пуско-наладочных работ, не меняется (распределено по треугольному
симметричному закону от 0,5 до 1,5 рабочих дней);
|
|
|
x14
|
Среднее время контрольной
операции, не меняется (распределено по треугольному симметричному закону от
0,5 до 1,5 часа);
|
|
|
x15
|
Среднее время контрольной
операции пуско-наладки, не меняется (распределено по треугольному
симметричному закону от 0,5 до 1 часа);
|
|
|
x16
|
Средняя месячная заработная
плата вентиляционщика, не меняется и равна 15 тыс. руб. в месяц;
|
|
|
x17
|
Средняя месячная заработная
плата сантехника, не меняется и равна 12 тыс. руб. в месяц;
|
|
|
x18
|
Средняя месячная заработная
плата электромонтажника, не меняется и равна 12 тыс. руб. в месяц;
|
|
|
x19
|
Средняя месячная заработная
плата пуско-наладчика, не меняется и равна 16 тыс. руб. в месяц;
|
|
|
x20
|
Средняя месячная заработная
плата контролёра, не меняется и равна 20 тыс. руб. в месяц;
|
|
|
x21
|
Вероятность, что на
контроле выявлена необходимость переделки операции, не меняется и равна 0,15;
|
|
|
x22
|
Среднее время между
заболеваниями вентиляционщиков, не меняется, распределено по равномерному
закону в диапазоне от 3 до 5 месяцев;
|
|
|
x23
|
Среднее время между
заболеваниями сантехников, не меняется, распределено по равномерному закону в
диапазоне от 4 до 6 месяцев;
|
|
|
x24
|
Среднее время между
заболеваниями электромонтажников, не меняется, распределено по равномерному
закону в диапазоне от 5 до 7 месяцев;
|
|
|
x25
|
Среднее время между
заболеваниями пуско-наладчиков, не меняется, распределено по равномерному
закону в диапазоне от 6 до 8 месяцев;
|
|
|
x26
|
Среднее время между
заболеваниями контролёров, не меняется, распределено по равномерному закону в
диапазоне от 6 до 8 месяцев;
|
|
|
x27
|
Среднее время
выздоравливания вентиляционщиков, не меняется, распределено по равномерному
закону в диапазоне от 4 до 6 дней;
|
|
|
x28
|
Среднее время выздоровления
сантехников, не меняется, распределено по равномерному закону в диапазоне от
4 до 6 дней;
|
|
x29
|
Среднее время
выздоравливания электромонтажников, не меняется, распределено по равномерному
закону в диапазоне от 5 до 9 дней.
|
|
x30
|
Среднее время
выздоравливания пуско-наладчиков, не меняется, распределено по равномерному
закону в диапазоне от 6 до 10 дней;
|
|
x31
|
Среднее время выздоровления
контролёров, не меняется, распределено по равномерному закону в диапазоне от
5 до 9 дней;
|
|
x32
|
Средняя стоимость
выполнения работ по одному договору, не меняется и равно 2000000 рублей;
|
|
x33
|
Штраф за просрочку работ
за каждый рабочий день, не меняется и равен 10000 рублей.
|
|
x34
|
|
|
|
|
Приложение
D
Таблица D.1 - Корреляция факторов
|
|
x1
|
x2
|
x3
|
x4
|
x5
|
х6
|
х7
|
x1*x1
|
х2*х2
|
|
x1
|
1,00
|
0,01
|
0,01
|
0,02
|
0,00
|
-0,00
|
-0,00
|
1,00
|
-0,00
|
|
x2
|
0,01
|
1,00
|
0,01
|
0,01
|
0,00
|
-0,00
|
-0,00
|
0,01
|
0,99
|
|
x3
|
0,01
|
0,01
|
1,00
|
0,01
|
0,00
|
0,00
|
0,00
|
0,01
|
-0,00
|
|
x4
|
0,02
|
0,01
|
0,01
|
1,00
|
-0,00
|
0,00
|
-0,00
|
0,02
|
-0,00
|
|
x5
|
0,00
|
0,00
|
0,00
|
-0,00
|
1,00
|
-0,00
|
0,00
|
-0,00
|
-0,00
|
|
х6
|
-0,00
|
0,00
|
0,00
|
0,00
|
-0,00
|
1,00
|
-0,00
|
-0,00
|
-0,00
|
|
х7
|
-0,00
|
-0,00
|
0,00
|
-0,00
|
0,00
|
0,00
|
1,00
|
0,00
|
0,00
|
|
x1*x1
|
1,00
|
0,01
|
0,01
|
0,02
|
-0,00
|
-0,00
|
0,00
|
1,00
|
-0,00
|
|
х2*х2
|
-0,00
|
0,99
|
-0,00
|
-0,00
|
-0,00
|
0,00
|
0,00
|
-0,00
|
1,00
|
|
x3*x3
|
0,00
|
0,00
|
1,00
|
0,00
|
0,00
|
0,00
|
-0,00
|
0,00
|
-0,00
|
|
x4*x4
|
0,01
|
0,00
|
0,01
|
1,00
|
-0,00
|
-0,00
|
0,00
|
0,01
|
-0,00
|
|
x5*x5
|
-0,02
|
-0,01
|
-0,01
|
-0,02
|
0,99
|
0,00
|
0,00
|
-0,01
|
0,00
|
|
х6*х6
|
-0,01
|
-0,01
|
-0,01
|
-0,01
|
0,00
|
0,99
|
0,00
|
-0,01
|
0,00
|
|
х7*х7
|
-0,01
|
-0,00
|
-0,00
|
-0,01
|
0,00
|
0,00
|
1,00
|
-0,00
|
0,00
|
|
х1*х6
|
0,49
|
0,01
|
0,01
|
0,01
|
-0,00
|
0,85
|
-0,00
|
0,49
|
-0,00
|
|
х1*х7
|
0,85
|
0,01
|
0,01
|
0,02
|
0,00
|
-0,00
|
0,52
|
0,85
|
-0,00
|
|
х2*х6
|
0,01
|
0,69
|
0,00
|
0,01
|
0,00
|
0,67
|
-0,00
|
0,00
|
0,69
|
|
х2*х7
|
0,01
|
0,94
|
0,01
|
0,01
|
0,00
|
-0,00
|
0,33
|
0,01
|
0,93
|
|
х3*х6
|
0,01
|
0,00
|
0,67
|
0,01
|
0,00
|
0,70
|
0,00
|
0,01
|
-0,00
|
|
Х3*х7
|
0,01
|
0,01
|
0,93
|
0,01
|
-0,00
|
0,00
|
0,35
|
0,01
|
-0,00
|
|
х4*х6
|
0,02
|
0,01
|
0,01
|
0,71
|
0,00
|
0,65
|
-0,00
|
0,01
|
-0,00
|
|
х4*х7
|
0,02
|
0,01
|
0,01
|
0,94
|
-0,00
|
-0,00
|
0,31
|
0,02
|
-0,00
|
|
х5*х6
|
0,00
|
0,00
|
0,00
|
-0,00
|
0,75
|
0,60
|
0,00
|
-0,00
|
-0,00
|
|
х5*х7
|
0,00
|
0,00
|
-0,00
|
-0,00
|
0,95
|
0,00
|
0,27
|
-0,00
|
-0,00
|
Таблица D.2 - Корреляция факторов
|
|
x3*x3
|
x4*x4
|
x5*x5
|
х6*х6
|
х7*х7
|
х1*х6
|
х1*х7
|
х2*х6
|
x2*x7
|
|
x1
|
0,00
|
0,01
|
-0,02
|
-0,01
|
-0,01
|
0,49
|
0,85
|
0,01
|
0,01
|
|
x2
|
0,00
|
0,00
|
-0,01
|
-0,01
|
-0,00
|
0,01
|
0,01
|
0,69
|
0,94
|
|
x3
|
1,00
|
0,01
|
-0,01
|
-0,01
|
-0,00
|
0,01
|
0,01
|
0,00
|
0,01
|
|
x4
|
0,00
|
1,00
|
-0,02
|
-0,01
|
-0,01
|
0,01
|
0,02
|
0,01
|
0,01
|
|
x5
|
-0,00
|
-0,00
|
0,99
|
0,00
|
0,00
|
-0,00
|
0,00
|
-0,00
|
0,00
|
|
х6
|
-0,00
|
0,00
|
-0,00
|
0,99
|
-0,00
|
0,85
|
-0,00
|
0,67
|
-0,00
|
|
х7
|
0,00
|
0,00
|
0,00
|
-0,00
|
1,00
|
-0,00
|
0,52
|
-0,00
|
0,33
|
|
x1*x1
|
0,00
|
0,01
|
-0,01
|
-0,01
|
-0,00
|
0,49
|
0,85
|
0,00
|
0,01
|
|
х2*х2
|
-0,00
|
-0,00
|
0,00
|
0,00
|
0,00
|
-0,00
|
-0,00
|
0,69
|
|
x3*x3
|
1,00
|
0,00
|
-0,00
|
-0,00
|
-0,00
|
0,00
|
0,00
|
0,00
|
0,00
|
|
x4*x4
|
0,00
|
1,00
|
-0,01
|
-0,01
|
-0,00
|
0,01
|
0,01
|
0,00
|
0,00
|
|
x5*x5
|
-0,00
|
-0,01
|
1,00
|
0,01
|
0,00
|
-0,01
|
-0,02
|
-0,01
|
-0,01
|
|
х6*х6
|
-0,00
|
-0,01
|
0,01
|
1,00
|
0,00
|
0,84
|
-0,01
|
0,66
|
-0,01
|
|
х7*х7
|
-0,00
|
-0,00
|
0,00
|
0,00
|
1,00
|
-0,00
|
0,51
|
-0,00
|
0,32
|
|
х1*х6
|
0,00
|
0,01
|
-0,01
|
0,84
|
-0,00
|
1,00
|
0,42
|
0,57
|
0,00
|
|
х1*х7
|
0,00
|
0,01
|
-0,02
|
-0,01
|
0,51
|
0,42
|
1,00
|
0,01
|
0,18
|
|
х2*х6
|
0,00
|
0,00
|
-0,01
|
0,66
|
-0,00
|
0,57
|
0,01
|
1,00
|
0,65
|
|
х2*х7
|
0,00
|
0,00
|
-0,01
|
-0,01
|
0,32
|
0,00
|
0,18
|
0,65
|
1,00
|
|
х3*х6
|
0,67
|
0,00
|
-0,01
|
0,69
|
-0,00
|
0,60
|
0,01
|
0,47
|
0,00
|
|
Х3*х7
|
0,93
|
0,01
|
-0,01
|
-0,01
|
0,34
|
0,01
|
0,19
|
0,00
|
0,12
|
|
х4*х6
|
0,00
|
0,70
|
-0,01
|
0,64
|
-0,00
|
0,56
|
0,01
|
0,44
|
0,01
|
|
х4*х7
|
0,00
|
0,94
|
-0,02
|
-0,01
|
0,31
|
0,01
|
0,18
|
0,01
|
0,11
|
|
х5*х6
|
-0,00
|
-0,00
|
0,74
|
0,59
|
0,00
|
0,51
|
0,00
|
0,40
|
0,00
|
|
х5*х7
|
0,00
|
-0,00
|
0,94
|
0,00
|
0,27
|
-0,00
|
0,14
|
0,00
|
0,09
|
|
|
|
|
|
|
|
|
|
|
|
|
|
|
|
|
|
Таблица D.3 - Корреляция факторов
|
|
х3*х6
|
х3*х7
|
х4*х6
|
х4*х7
|
х5*х6
|
х5*х7
|
х3*х6
|
х3*х7
|
х4*х6
|
|
x1
|
0,01
|
0,01
|
0,02
|
0,02
|
0,00
|
0,00
|
0,01
|
0,01
|
0,02
|
|
x2
|
0,00
|
0,01
|
0,01
|
0,01
|
0,00
|
0,00
|
0,00
|
0,01
|
0,01
|
|
x3
|
0,67
|
0,93
|
0,01
|
0,01
|
0,00
|
0,00
|
0,67
|
0,93
|
0,01
|
|
x4
|
0,01
|
0,01
|
0,71
|
0,94
|
-0,00
|
-0,00
|
0,01
|
0,01
|
0,71
|
|
x5
|
-0,00
|
-0,00
|
0,00
|
-0,00
|
0,75
|
0,95
|
-0,00
|
-0,00
|
0,00
|
|
х6
|
0,70
|
0,00
|
0,65
|
0,00
|
0,60
|
-0,00
|
0,70
|
0,00
|
0,65
|
|
х7
|
0,00
|
0,35
|
-0,00
|
0,31
|
0,00
|
0,27
|
0,00
|
0,35
|
-0,00
|
|
x1*x1
|
0,01
|
0,01
|
0,01
|
0,02
|
-0,00
|
-0,00
|
0,01
|
0,01
|
0,01
|
|
х2*х2
|
-0,00
|
-0,00
|
-0,00
|
-0,00
|
-0,00
|
-0,00
|
-0,00
|
-0,00
|
-0,00
|
|
x3*x3
|
0,67
|
0,93
|
0,00
|
0,00
|
-0,00
|
-0,00
|
0,67
|
0,93
|
0,00
|
|
x4*x4
|
0,00
|
0,01
|
0,70
|
0,94
|
-0,00
|
-0,00
|
0,00
|
0,01
|
0,70
|
|
x5*x5
|
-0,01
|
-0,01
|
-0,01
|
-0,02
|
0,74
|
0,94
|
-0,01
|
-0,01
|
-0,01
|
|
х6*х6
|
0,69
|
-0,01
|
0,64
|
-0,01
|
0,59
|
0,00
|
0,69
|
-0,01
|
0,64
|
|
х7*х7
|
-0,00
|
0,34
|
-0,00
|
0,31
|
0,00
|
0,27
|
-0,00
|
0,34
|
-0,00
|
|
х1*х6
|
0,60
|
0,01
|
0,56
|
0,01
|
0,51
|
-0,00
|
0,60
|
0,01
|
0,56
|
|
х1*х7
|
0,01
|
0,19
|
0,01
|
0,18
|
0,00
|
0,14
|
0,01
|
0,19
|
0,01
|
|
х2*х6
|
0,47
|
0,00
|
0,44
|
0,01
|
0,40
|
0,00
|
0,47
|
0,00
|
0,44
|
|
х2*х7
|
0,00
|
0,12
|
0,01
|
0,11
|
0,00
|
0,09
|
0,00
|
0,12
|
0,01
|
|
х3*х6
|
1,00
|
0,62
|
0,46
|
0,01
|
0,42
|
-0,00
|
1,00
|
0,62
|
0,46
|
0,62
|
1,00
|
0,01
|
0,12
|
-0,00
|
0,09
|
0,62
|
1,00
|
0,01
|
|
х4*х6
|
0,46
|
0,01
|
1,00
|
0,66
|
0,39
|
-0,00
|
0,46
|
0,01
|
1,00
|
|
х4*х7
|
0,01
|
0,12
|
0,66
|
1,00
|
-0,00
|
0,08
|
0,01
|
0,12
|
0,66
|
|
х5*х6
|
0,42
|
-0,00
|
0,39
|
-0,00
|
1,00
|
0,71
|
0,42
|
-0,00
|
0,39
|
|
х5*х7
|
-0,00
|
0,09
|
0,00
|
0,08
|
0,71
|
1,00
|
-0,00
|
0,09
|
0,00
|