Расчет и конструирование автомобильного двигателя мощностью 90кВт
Содержание
Введение
. Задание по бакалаврскому
проекту
. Исходные параметры
.1 Расчет процесса наполнения
.2 Расчет процесс сжатия
.3 Расчет процесса сгорания
.4 Расчет процесса расширения с
учетом догорания
.5 Индикаторные показатели
.6 Эффективные показатели
.7 Размеры цилиндра
.8 Определение объемов в
характерных точках
. Определение масс КШМ
. Построение индикаторной
диаграммы, диаграммы Брикса, диаграммы Толле
.1 Построение индикаторной
диаграммы
.2 Построение диаграммы Брикса
.3 Построение диаграммы Толле
. Построение развернутой
диаграммы
.1 Пример расчета
.2 заполнения таблицы
. Выбор схем расположения
кривошипов и порядка работы цилиндров
.1 Проверка правильности
заполнения главной динамической таблицы
. Расчет нагрузок и
построение векторных и развернутых диаграмм давлений на шатунные и коренные
шейки, и сопряженные с ними подшипники
.1 Построение векторных и
развернутой диаграмм на шатунную шейку и сопряженный подшипник
.2 Построение векторных
диаграмм давлений на коренную шейку и сопряженный подшипник
. Анализ уравновешенности
двигателя
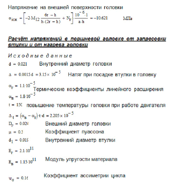
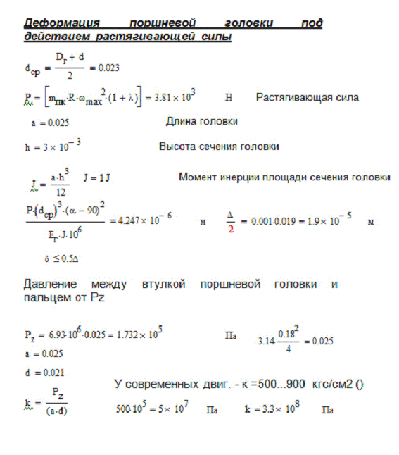
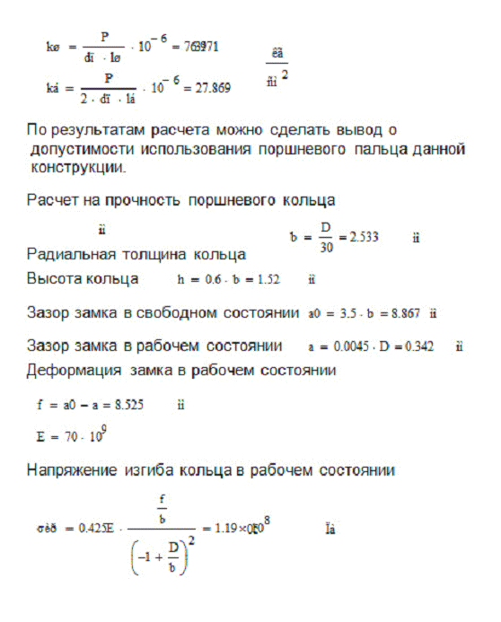
. Расчет на прочность деталей
цилиндро-поршневой группы
Список литературы
Приложение
Введение
автомобильный
двигатель кривошип цилиндр
Двигатели внутреннего сгорания являются наиболее
распространенными двигателями, вырабатывающими механическую энергию,
необходимую для привода в действие различных видов транспортных средств и
других механизмов. В большинстве своем это все автомобильные двигатели, которые
сейчас производят в огромных количествах почти во всех концах света
разнообразные автомобильные концерны. Конйигурация двигателей совершенно
разнообразна- от крохотных одноцилиндровых, до огромных шестнадцатицилидровых (
и это не предел) двигателей. У каждой марки есть свои поклонники, завистники и
противники.
В большинстве автомобилей под капотом
располагаются либо бензиновые ,либо дизельные двигатели. Каждый из них обладает
своими достоинствами и недостатками. Лично мне нравятся больше двигатели с
воспламенением от сжатия , потому как современные агрегаты практически не
только не уступают двигателям с принудительным воспламенением по мощности , но
и, зачастую, превосходят по моменту ,а значит- лучше в динамике и более
«тяговитые» , так же они более экономичные- что не маловажно.
Основные проблемы современного двигателестроения
остались такими же, как и несколько десятков лет назад: высокая токсичность
отработанных газов повышенный расход топлива, относительная недолговечность
(можно конечно поспорить, но в последние годы создается впечатление что
производители наоборот стараются уменьшить ресурс двигателя ,дабы получить
большую экономическую выгоду для себя).
В РФ сейчас производится небольшое количество
именно «наших» машин :«Лада», «НИВА» , «УАЗ» ,»Волга», «Ока» и еще некоторые. В
большинстве своем на эти марки автомобилей устанавливаются весьма современные
двигатели ,которые отвечают всем показателям экономичности и токсичности,
однако, безопасность остается на не на должном уровне. Хочется верить что
найдется в скором времени и надежное финансирование ,и новые идеи ,и интересные
конструкции отвечающие всем современным требованиям.
В моей бакалаврской работе необходимо было
рассчитать и сконструировать автомобильный двигатель мощностью 90кВт. Этот
двигатель нельзя назвать очень мощным , но как двигатель для современного
городского автомобиля он подходит идеально. При выборе прототипа было
исследовано большое количество двигателей подобной мощности от различных
производителей ,как бензиновых ,так и дизельных , таких как «Peugeot»
, «Renault» , «Opel»
, «Ford» , «Nissan»
и другие. Изучив все найденные мною варианты я остановил свой выбор прототипа
на двигателе от компании Volkswagen.Это
современный двигатель объемом 1,4 литра с непосредственным впрыском бензина в
камеру сгоранию и турбокомпрессором - двигатель TSI.
Секрет успеха двигателей TSI во многом связан с концепцией минимизации - от
мотора с меньшим объемом при минимальном расходе топлива достигается
максимальная мощность. Уменьшение рабочего объема способствовало повышению КПД
за счет снижения потерь на трение. Малый объем позволил также снизить массу
двигателя и, соответственно, всего автомобиля. Все эти технические решения
являются важной составляющей технологии TSI. Для того, чтобы при малом объеме
двигателя добиться впечатляющих показателей мощности и крутящего момента, для
TSI была использована уникальная технология - непосредственный впрыск
сочетается с турбонаддувом или даже комбинированным наддувом посредством
компрессора и турбонагнетателя. Сгорание топлива при этом происходит особенно
эффективно, так что показатели мощности TSI значительно превышают
характеристики традиционного атмосферного двигателя. Настройка двигателей TSI
организована таким образом, что уже при низкой частоте вращения коленчатого
вала двигателя от 1500 или 1750 об./мин. показатель крутящего момента достигает
максимальных значений. Это положительным образом отражается как на
экономичности, так и на динамике. Водитель имеет в распоряжении высокую
мощность в широком диапазоне оборотов. Кроме того двигатели TSI превосходно
комбинируются с трансмиссиями с более длинными передаточными числами, что также
повышает топливную экономичность .
1. Задание
по бакалаврскому проекту
Выполнить расчет рабочего процесса, динамический
расчет и произвести анализ уравновешенности автомобильного двигателя мощностью
90кВт.
2. Исходные параметры
Проектирование двигателей внутреннего сгорания
начинается с расчета рабочего цикла. Этот расчет во многом определяет
конструктивное исполнение узлов, непосредственно влияющий на рабочий процесс.
Рассчитываемый рабочий процесс должен соответствовать типу и назначению
двигателя, условиям его эксплуатации, обеспечивать определенную мощность
двигателя при заданных параметрах. На этапе проектирования двигателя результаты
теплового расчета используются при расчете деталей на прочность и оценке
теплонапряженности деталей камеры сгорания. Расчет рабочего процесса проводится
для номинального режима работы двигателя. По результатам теплового расчета
можно построить индикаторную диаграмму. Тепловой расчет является исходными данными
для проведения динамического расчета КШМ. Высокие технические и экономические
показатели проектируемого двигателя могут быть получены только в том случае,
если выбранные исходные данные соответствуют назначению и типу двигателя, типу
применяемого топлива, лучшим образцам мирового двигателестроения. Тепловой
расчет проводится при широком использовании экспериментального материала и
опытных данных, полученных при создании и эксплуатации двигателей подобного
типа. Таким образом, большое значение имеет правильный выбор исходных
параметров.
Автомобильный двигатель
Ne = 90 Квт =
122л.с., n =6000 об/мин;
) Условия окружающей среды:
2) Действительная степень сжатия:
) Коэффициент избытка воздуха при
сгорании:
) Давление на впуске:
) Коэффициент полезного
тепловыделения:
ξz=0,86; ξb=0,94;
) Противодавление и давление
остаточных газов:
) Температура остаточных газов:
) Механический коэффициент полезного
действия:
) Теплотворная способность топлива: QH= 44000
кДж/кг; ( бензин)
) Состав топлива:С0 = 0,855; H = 0,145;
) Подогрев заряда от стенок
цилиндра:
) Давление в начале сжатия:
) Коэффициент дозарядки:
) Коэффициент очистки от остаточных
газов: λ2=0,95;
) Коэффициент
:
ψ’=1,15- учитывает неодинаковость
теплоемкостей смеси и остаточных газов;
) Коэффициент полноты диаграммы:
φ=0,98 (для
4-тактного двигателя)
) Расчёт Тк:
) Расчёт коэффициента наполнения ηv :
) Расчёт γг:
.1 Расчет процесса наполнения
Определим температуру
в конце
наполнения заряда:
- это температура свежего заряда,
получившего теплоту от внутренних стенок цилиндра и остаточных газов,
оставшихся в цилиндре от предыдущего цикла.
.2 Расчет процесса сжатия
В действительном рабочем цикле
сжатия представляет процесс с переменным показателем политропы. Практически
переменный показатель заменяется средним показателем
, величина
которого обычно лежит в пределах 1,32-1,39. Сжатие в большинстве случаев
сопровождается в среднем некоторым теплоотводом от рабочего тела. Однако общая
отдача теплоты незначительна и поэтому процесс сжатия в двигателях мало
отличается от адиабатного.
Средняя теплоемкость при сжатии:
=21,5
, где
(k-
соответствует показателю политропы для воздуха, т.к. на всасывании можно
принять теплоемкость смеси принять равной теплоемкости воздуха)
Температура в конце сжатия:
Давление конца сжатия:
Мн/
;
.3 Термохимический расчет и
термодинамический расчет сгорания:
С = 0,855; H = 0,145;
Количество воздуха, теоретически
необходимое для сгорания, (в кмоль/кг топлива):
Количество свежего заряда (в
кмоль/кг топлива):
Количество продуктов полного
сгорания (в кмоль/кг топлива):
Средняя мольная теплоемкость в конце сжатия
[кДж/(кмоль*град)]:
Свежей смеси:
Остаточных газов:
Рабочей смеси:
Коэффициент молекулярного изменения
горючей смеси:
Количество теплоты потерянное от
химической неполноты сгорания топлива:
Определим средние мольные
теплоемкости продуктов сгорания. Для этого необходимо задаться первоначальной
температурой Tz=2700
Определим значение Tz:
Степень повышения давления:
Давление в конце сгорания:
Действительно давление в конце
сгорания :
.4 Расширение с учетом догорания
;
Степень последующего расширения
:
;
Средний показатель политропы
расширения принимаем
=1,241:
К;
Приведем выражение к более простому
виду:
Подставив
, получим
=1,22
Давление в конце расширения:
МПа
Температура остаточных газов
(проверка по формуле Е.К. Мазинга):
.5 Индикаторные показатели
Среднее индикаторное давление
теоретического цикла:
Среднее индикаторное давление
действительного цикла:
Индикаторный к.п.д.:
Удельный индикаторный расход
топлива:
.6 Эффективные показатели
Среднее эффективное давление:
Эффективный к.п.д.:
Удельный эффективный расход топлива:

.7 Размеры цилиндра:
Число цилиндров: i=4
Рабочий объем одного цилиндра:
Принимаем отношение S/D=0.988
Ход поршня :
.8 Определение объёмов в характерных
точках
Для четырёхтактного двигателя объём
камеры сжатия:
Объём в начале сжатия:
Объём цилиндра в точке z:
3. Определение масс КШМ
Реальный КШМ двигателя, включающий поршневой
комплект, шатун и колено вала, может быть условно заменен динамически
эквивалентной, в отношении внешнего действия сил инерции, моделью, состоящей из
двух сосредоточенных масс:
Рисунок 1
Динамически эквивалентная модель шатуна и КШМ
одного цилиндра
а) массы, совершающей возвратно-поступательное
движение (ПДМ):
б) массы, совершающей вращательное
движение вокруг оси коленчатого вала с постоянной скоростью
(НВМ).
Где:
- масса поршневого комплекта;
- приведённая масса колена вала;
и
- статические эквивалентные массы;
условно сосредоточена в центре
поршневой головки шатуна, совпадающем с точкой пересечения оси поршневого
пальца с осью цилиндра. Поршневая головка совершает прямолинейное
возвратно-поступательное движение вдоль оси цилиндра совместно с поршневым
комплектом.
условно сосредоточена в центре
подшипника кривошипной головки шатуна, совпадающем с центром сопряженной шатунной
шейки и совершающей вращательное движение вокруг оси коленчатого вала с
постоянной угловой скоростью
.
;
;
Где:
- масса шатуна.
Величины масс при проектировании
определяем из данных прототипа

тогда масса поршневого комплекта




Радиус кривошипа

Длина шатуна
.
Отношение радиуса кривошипа к длине
шатунаλ=0,3.
Угловая скорость

.
4. Построение индикаторной диаграммы, диаграммы
брикса, диаграммы Толле
.1 Построение индикаторной диаграммы
Построение индикаторной диаграммы производится
расчетным методом.
Для политропы сжатия уравнение имеет вид:
Задавая произвольно значения
(в пределах
от
до
), получаем
текущие значения давлений
|
Vx
|
Px(сжатие)
|
|
0,000052
|
8,120147
|
|
5,84E-05
|
7,047964
|
|
7,7051E-05
|
5,02596
|
|
0,00010637
|
3,39123
|
|
0,00014394
|
2,344734
|
|
0,00018678
|
1,706318
|
|
0,00023166
|
1,31212
|
|
0,0002754
|
1,062499
|
|
0,00031514
|
0,901376
|
|
0,00034849
|
0,797297
|
|
0,00037358
|
0,732454
|
|
0,00038914
|
0,696892
|
|
0,0003944
|
0,685555
|
Для политропы расширения расчет проводится
аналогично по уравнению:
|
Vx(расширение)
|
Px(расширение)
|
|
0,000052
|
2,336812
|
|
5,84E-05
|
1,995566
|
|
7,7051E-05
|
1,368896
|
|
0,00010637
|
0,88288
|
|
0,00014394
|
0,585123
|
|
0,00018678
|
0,410557
|
|
0,00023166
|
0,306334
|
|
0,0002754
|
0,242121
|
|
0,00031514
|
0,201565
|
|
0,00034849
|
0,175798
|
|
0,00037358
|
0,159936
|
|
0,00038914
|
0,151305
|
|
0,0003944
|
0,148563
|
4.2 Построение бицентровой диаграммы Брикса
Определим поправку Брикса 
Рисунок 2. Диаграмма брикса
4.3 Построение Диаграмм сил инерции ПДМ
(диаграммы Толле)
Площадь поршня
Определим крайние значения
Точка С
Точка В
Отрезок FE
Диаграммы представлены в приложении
2
5. Построение развёрнутой диаграммы
|
угол
пов
|
бэта
|
xф
|
Vф
|
рг
|
Pj
|
P
сум.
|
|
0
|
0,000
|
0,014
|
0,0000641
|
2,462
|
-2,274
|
0,187
|
|
10
|
2,986
|
0,014
|
6,76533E-05
|
6,769
|
-2,216
|
4,553
|
|
10,465
|
3,124
|
0,014
|
6,79899E-05
|
6,809
|
-2,211
|
4,598
|
|
20
|
5,889
|
0,017
|
7,81378E-05
|
6,454
|
-2,046
|
4,408
|
|
30
|
8,627
|
0,020
|
9,50384E-05
|
4,899
|
-1,778
|
3,121
|
|
40
|
11,118
|
0,025
|
0,000117533
|
3,628
|
-1,431
|
2,196
|
|
50
|
13,286
|
0,031
|
0,000144547
|
2,461
|
-1,033
|
1,428
|
|
60
|
15,059
|
0,037
|
0,000174827
|
1,930
|
-0,612
|
1,318
|
|
70
|
16,374
|
0,044
|
0,000207031
|
1,552
|
-0,196
|
1,355
|
|
80
|
17,184
|
0,000239823
|
1,280
|
0,189
|
1,470
|
|
90
|
17,458
|
0,058
|
0,000271969
|
1,084
|
0,525
|
1,609
|
|
100
|
17,184
|
0,064
|
0,000302406
|
0,940
|
0,797
|
1,737
|
|
110
|
16,374
|
0,070
|
0,000330296
|
0,834
|
1,000
|
1,834
|
|
120
|
15,059
|
0,075
|
0,000355029
|
0,755
|
1,137
|
1,892
|
|
130
|
13,286
|
0,080
|
0,000376209
|
0,696
|
1,216
|
1,912
|
|
140
|
11,118
|
0,084
|
0,000393617
|
0,654
|
1,249
|
1,903
|
|
150
|
8,627
|
0,087
|
0,000407156
|
0,623
|
1,253
|
1,876
|
|
160
|
5,889
|
0,089
|
0,000416805
|
0,549
|
1,242
|
1,791
|
|
170
|
2,986
|
0,090
|
0,00042258
|
0,549
|
1,230
|
1,778
|
|
180
|
0,000
|
0,090
|
0,000424502
|
0,549
|
1,225
|
1,773
|
|
190
|
-2,986
|
0,090
|
0,00042258
|
0,549
|
1,230
|
1,778
|
|
200
|
-5,889
|
0,089
|
0,000416805
|
0,549
|
1,242
|
1,791
|
|
210
|
-8,627
|
0,087
|
0,000407156
|
0,549
|
1,253
|
1,801
|
|
220
|
-11,118
|
0,084
|
0,000393617
|
0,549
|
1,249
|
1,798
|
|
230
|
-13,286
|
0,080
|
0,000376209
|
0,549
|
1,216
|
1,764
|
|
240
|
-15,059
|
0,075
|
0,000355029
|
0,549
|
1,137
|
1,686
|
|
250
|
-16,374
|
0,070
|
0,000330296
|
0,549
|
1,000
|
1,549
|
|
260
|
-17,184
|
0,064
|
0,000302406
|
0,549
|
0,797
|
1,346
|
|
270
|
-17,458
|
0,058
|
0,000271969
|
0,549
|
0,525
|
1,074
|
|
280
|
-17,184
|
0,051
|
0,000239823
|
0,549
|
0,189
|
0,738
|
|
290
|
-16,374
|
0,044
|
0,000207031
|
0,549
|
-0,196
|
0,352
|
|
300
|
-15,059
|
0,037
|
0,000174827
|
0,549
|
-0,612
|
-0,064
|
|
310
|
-13,286
|
0,031
|
0,000144547
|
0,549
|
-1,033
|
-0,485
|
|
320
|
-11,118
|
0,025
|
0,000117533
|
0,549
|
-1,431
|
-0,883
|
|
330
|
-8,627
|
0,020
|
9,50384E-05
|
0,549
|
-1,778
|
-1,229
|
|
340
|
-5,889
|
0,017
|
7,81378E-05
|
0,549
|
-2,046
|
-1,497
|
|
350
|
-2,986
|
0,014
|
6,76533E-05
|
0,549
|
-2,216
|
-1,667
|
|
360
|
0,000
|
0,014
|
0,0000641
|
0,549
|
-2,274
|
-1,726
|
|
370
|
2,986
|
0,014
|
6,76533E-05
|
0,039
|
-2,216
|
-2,177
|
|
380
|
5,889
|
0,017
|
7,81378E-05
|
0,039
|
-2,046
|
-2,007
|
|
390
|
8,627
|
0,020
|
9,50384E-05
|
0,039
|
-1,778
|
-1,739
|
|
400
|
11,118
|
0,025
|
0,000117533
|
0,039
|
-1,431
|
-1,393
|
|
410
|
13,286
|
0,031
|
0,000144547
|
0,039
|
-1,033
|
-0,995
|
|
420
|
15,059
|
0,037
|
0,000174827
|
0,039
|
-0,612
|
-0,574
|
|
430
|
16,374
|
0,044
|
0,000207031
|
0,039
|
-0,196
|
-0,158
|
|
440
|
17,184
|
0,051
|
0,000239823
|
0,039
|
0,189
|
0,228
|
|
450
|
17,458
|
0,058
|
0,000271969
|
0,039
|
0,525
|
0,564
|
|
460
|
17,184
|
0,064
|
0,000302406
|
0,039
|
0,797
|
0,836
|
|
470
|
16,374
|
0,070
|
0,000330296
|
0,039
|
1,000
|
1,039
|
|
480
|
15,059
|
0,075
|
0,000355029
|
0,039
|
1,137
|
1,176
|
|
490
|
13,286
|
0,080
|
0,000376209
|
0,039
|
1,216
|
1,254
|
|
500
|
11,118
|
0,084
|
0,000393617
|
0,039
|
1,249
|
1,288
|
|
510
|
8,627
|
0,087
|
0,000407156
|
0,039
|
1,253
|
1,291
|
|
520
|
5,889
|
0,089
|
0,000416805
|
0,039
|
1,242
|
1,281
|
|
530
|
2,986
|
0,090
|
0,00042258
|
0,039
|
1,230
|
1,268
|
|
540
|
0,000
|
0,090
|
0,000424502
|
0,039
|
1,225
|
1,263
|
|
550
|
-2,986
|
0,090
|
0,00042258
|
0,039
|
1,230
|
1,268
|
|
560
|
-5,889
|
0,089
|
0,000416805
|
0,039
|
1,242
|
1,281
|
|
570
|
-8,627
|
0,087
|
0,000407156
|
0,041
|
1,253
|
1,294
|
|
580
|
-11,118
|
0,084
|
0,048
|
1,249
|
1,297
|
|
590
|
-13,286
|
0,080
|
0,000376209
|
0,057
|
1,216
|
1,273
|
|
600
|
-15,059
|
0,075
|
0,000355029
|
0,070
|
1,137
|
1,207
|
|
610
|
-16,374
|
0,070
|
0,000330296
|
0,088
|
1,000
|
1,088
|
|
620
|
-17,184
|
0,064
|
0,000302406
|
0,112
|
0,797
|
0,909
|
|
630
|
-17,458
|
0,058
|
0,000271969
|
0,145
|
0,525
|
0,670
|
|
640
|
-17,184
|
0,051
|
0,000239823
|
0,191
|
0,189
|
0,380
|
|
650
|
-16,374
|
0,044
|
0,000207031
|
0,256
|
-0,196
|
0,059
|
|
660
|
-15,059
|
0,037
|
0,000174827
|
0,348
|
-0,612
|
-0,264
|
|
670
|
-13,286
|
0,031
|
0,000144547
|
0,481
|
-1,033
|
-0,553
|
|
680
|
-11,118
|
0,025
|
0,000117533
|
0,670
|
-1,431
|
-0,762
|
|
690
|
-8,627
|
0,020
|
9,50384E-05
|
0,928
|
-1,778
|
-0,850
|
|
700
|
-5,889
|
0,017
|
7,81378E-05
|
1,242
|
-2,046
|
-0,804
|
|
710
|
-2,986
|
0,014
|
6,76533E-05
|
1,532
|
-2,216
|
-0,684
|
|
720
|
0,000
|
0,014
|
0,0000641
|
2,462
|
-2,274
|
0,187
|
5.1 Пример расчета
Высота камеры сгорания:
Высота надпоршневого пространства в зависимости
от угла ПКВ:
Расчет угла β (угол
отклонения шатуна):
β=arcsin(λ*sinα)=arcsin(0.3*sin10)=2.986
град
Расчет объема цилиндра в зависимости от угла
ПКВ:
Расчет силы инерции:
Расчет суммарной силы:
Рисунок 3. Развернутая диаграмма
6.Выбор схем расположения кривошипов и порядка
работы цилиндров
Исходя из рядности и компоновки двигателя -
рядный 4-х цилиндровый схемой расположения (заклинки) кривошипов выберем
равномерную продольно-симметричную схему (РПСС). Данная схема может быть
применена на разрабатываемом двигателе так как двигатель - четырёхтактный и
число цилиндров чётное. Схема обеспечит частичную или полную динамическую
самоуравновешенность двигателя и высокую технологичность коленчатого вала.
Порядок работы цилиндров в блоке - 1-3-4-2.
Рис 4. РПСС расположения кривошипов
Угол между кривошипами вала из условия равенства
интервалов между вспышками
6.1 Проверка правильности заполнения
таблицы и окончательного расчёта
Определим расчётную индикаторную
мощность четырьмя способами:
а) через среднее значение
касательной силы
б) через среднюю суммарную
касательную силу
в) через средний крутящий момент
г) через средний выходной крутящий
момент
Определим расхождение полученной
индикаторной мощности и заданной:
что укладывается в допуск (±3%)
Проверим периодичность выходного
крутящего момента Mкр:
Рис 5. Периодичность изменения
выходного крутящего момента
7.Расчет нагрузок и построение
векторных и развернутых диаграмм давлений на шатунные и коренные шейки, и
сопряженные с ними подшипники
.1 Построение векторных диаграмм
давлений на шатунную шейку и сопряжённый подшипник
Векторную диаграмму давлений на
шатунную шейку строим на основании данных главой динамической таблицы, взяв
значения из столбцов 9 и 10 с обратными знаками для совмещения с полюсом
диаграммы концов радиус-векторов нагружающих сил. Ось ординат направлена по
радиусу кривошипа от оси шейки к оси вала. При данном построении диаграммы
учитываются лишь силы давления газов и силы ПДМ. Для учёта влияния на диаграмму
центробежной силы инерции вращающейся части массы шатунного механизма, условно
отнесённой к центру кривошипной головки и охватывающей шатунную шейку,
необходимо перенести полюс диаграммы по оси ординат на величину -
Пример расчёта для точки α =
30º:
Векторную диаграмму давлений на
шатунный подшипник строим на основании векторной диаграммы давлений на шатунную
шейку. Ось ординат направлена вдоль оси стержня главного шатуна, определяющего
положение подшипника относительно сопряжённой шатунной шейки. При повороте
кривошипа отсека на угол α, координатные оси будущей
диаграммы давлений на подшипник повернутся относительно осей диаграммы шатунной
шейки на угол α
+ β, в
направлении, противоположном вращению кривошипа. Построение выполним при помощи
преобразования координат.
Пример расчёта для точки α =
30º:
Для построения развёрнутой диаграммы
давлений на шатунную шейку развернём диаграмму давлений по углу. Определим
величины максимального kmax и среднего kср удельного
давления на шейку.
Определим равнодействующую для точки
α
= 30º:
Рис. 6 Развёрнутая диаграмма
давлений на шатунную шейку
.2 Построение векторных диаграмм
давлений на коренную шейку и сопряжённый подшипник
Ось ординат диаграммы находится в
плоскости прилежащего колена с меньшим порядковым номером, положительное
направление - от шатунной шейки этого колена, ось абсцисс сонаправлена с
направлением касательной силы колена с меньшим порядковым номером. Диаграмму
построим на основе схему расположения кривошипов и значений касательных и
радиальных сил, действующих на оба колена. Для расчёта выберем наиболее
нагруженную шейку исходя из порядка работы цилиндров - шейку между 3 и 4
цилиндрами.
Рис. 7 Схема расположения
кривошипов, касательных и радиальных сил
Вычисление сил Σt и Σz произведём
в табличной форме на основе данных о касательной и радиальной силах для 3 и 4
кривошипа. Силы для 4 кривошипа получим из сил для 3 кривошипа сдвигом по фазе
на величину угла между вспышками равного 180º. В соответствие со схемой:
Пример расчёта для точки α =
30º:
Векторную диаграмму давлений на
коренной подшипник строим на основании векторной диаграммы давлений на коренную
шейку. Начало координат совпадает с центром коренного подшипника. При повороте
кривошипа отсека на угол α, координатные оси будущей
диаграммы давлений на подшипник повернутся относительно осей диаграммы коренной
шейки на угол α,
в
направлении, противоположном вращению кривошипа. Построение выполним при помощи
преобразования координат.
Пример расчёта для точки α =
30º:
Векторные диаграммы и таблицы данных
Данные для построения векторных
диаграмм давлений на шатунную шейку и сопряжённый подшипник
|
|
Шатун-
ная
шейка
|
|
Шатун-ный
подшип-ник
|
|
|
|
|
|
α,
град
|
t'
|
z'
|
β
|
α+β
|
t
|
z
|
α+β (град)
|
|
|
|
|
|
|
|
|
|
|
0
|
0,00
|
8,49
|
0
|
0
|
0
|
-1,91
|
0
|
|
10
|
-10,45
|
-34,91
|
0,05
|
-0,12
|
-4,97
|
-46,25
|
-7,01
|
|
20
|
-19,74
|
-30,27
|
0,10
|
-0,25
|
-9,48
|
-44,25
|
-14,11
|
|
30
|
-20,10
|
-14,76
|
0,15
|
-0,37
|
-9,93
|
-30,75
|
-21,37
|
|
40
|
-17,77
|
-3,93
|
0,19
|
-0,50
|
-9,14
|
-21,13
|
-28,88
|
|
50
|
-13,36
|
3,67
|
0,23
|
-0,64
|
-7,31
|
-13,38
|
-36,71
|
|
60
|
-13,45
|
6,81
|
0,26
|
-0,78
|
-7,72
|
-12,04
|
-44,94
|
|
70
|
-14,38
|
9,49
|
0,29
|
-0,94
|
-8,63
|
-12,12
|
-53,63
|
|
80
|
-15,57
|
12,36
|
0,30
|
-1,10
|
-9,78
|
-12,95
|
-62,82
|
|
90
|
-16,41
|
15,56
|
0,30
|
-1,27
|
-10,84
|
-14,10
|
-72,54
|
|
100
|
-16,50
|
18,87
|
0,30
|
-1,45
|
-11,50
|
-15,31
|
-82,82
|
|
110
|
-15,70
|
21,96
|
0,29
|
-1,63
|
-11,59
|
-16,40
|
-93,63
|
|
120
|
-14,12
|
24,55
|
0,26
|
-1,83
|
-11,03
|
-17,29
|
-104,94
|
|
130
|
-11,98
|
26,46
|
0,23
|
-2,04
|
-9,89
|
-17,92
|
-116,71
|
|
140
|
-9,55
|
27,72
|
0,19
|
-2,25
|
-8,29
|
-18,31
|
-128,88
|
|
150
|
-7,05
|
28,42
|
0,15
|
-2,47
|
-6,39
|
-18,48
|
-141,37
|
|
160
|
-4,48
|
28,21
|
0,10
|
-2,69
|
-4,20
|
-17,97
|
-154,11
|
|
170
|
-2,22
|
28,43
|
0,05
|
-2,91
|
-2,12
|
-18,07
|
-167,01
|
|
180
|
0,00
|
28,49
|
0,00
|
-3,14
|
0,00
|
-18,09
|
-180,00
|
|
190
|
2,22
|
28,43
|
-0,05
|
-3,37
|
-18,07
|
-192,99
|
|
200
|
4,48
|
28,21
|
-0,10
|
-3,59
|
4,20
|
-17,97
|
-205,89
|
|
210
|
6,77
|
27,71
|
-0,15
|
-3,82
|
6,16
|
-17,75
|
-218,63
|
|
220
|
9,03
|
26,76
|
-0,19
|
-4,03
|
7,88
|
-17,30
|
-231,12
|
|
230
|
11,05
|
25,22
|
-0,23
|
-4,25
|
9,20
|
-16,54
|
-243,29
|
|
240
|
12,58
|
23,00
|
-0,26
|
-4,45
|
9,94
|
-15,40
|
-255,06
|
|
250
|
13,26
|
20,17
|
-0,29
|
-4,65
|
9,95
|
-13,85
|
-266,37
|
|
260
|
12,78
|
16,96
|
-0,30
|
-4,84
|
9,14
|
-11,86
|
-277,18
|
|
270
|
10,95
|
13,84
|
-0,30
|
-5,02
|
7,56
|
-9,41
|
-287,46
|
|
280
|
7,82
|
11,39
|
-0,30
|
-5,19
|
5,37
|
-6,50
|
-297,18
|
|
290
|
3,74
|
10,16
|
-0,29
|
-5,35
|
2,86
|
-3,15
|
-306,37
|
|
300
|
-0,65
|
10,57
|
-0,26
|
-5,50
|
0,40
|
0,58
|
-315,06
|
|
310
|
-4,54
|
12,68
|
-0,23
|
-5,64
|
-1,65
|
4,54
|
-323,29
|
|
320
|
-7,14
|
16,16
|
-0,19
|
-5,78
|
-2,97
|
8,49
|
-331,12
|
|
330
|
-7,91
|
20,30
|
-0,15
|
-5,91
|
-3,38
|
12,11
|
-338,63
|
|
340
|
-6,70
|
24,21
|
-0,10
|
-6,04
|
-2,88
|
15,03
|
-345,89
|
|
350
|
-3,83
|
27,00
|
-0,05
|
-6,16
|
-1,65
|
16,94
|
-352,99
|
|
360
|
0,00
|
28,00
|
0,00
|
-6,28
|
0,00
|
17,60
|
-360,00
|
|
370
|
5,00
|
32,07
|
0,05
|
-6,41
|
2,19
|
22,12
|
-367,01
|
|
380
|
8,99
|
28,92
|
0,10
|
-6,53
|
3,95
|
20,15
|
-374,11
|
|
390
|
11,20
|
24,41
|
0,15
|
-6,66
|
4,94
|
17,13
|
-381,37
|
|
400
|
11,27
|
19,49
|
0,19
|
-6,79
|
4,98
|
13,40
|
-388,88
|
|
410
|
9,31
|
15,09
|
0,23
|
-6,92
|
4,04
|
9,32
|
-396,71
|
|
420
|
5,85
|
11,96
|
0,26
|
-7,07
|
2,31
|
5,24
|
-404,94
|
|
430
|
1,67
|
10,51
|
0,29
|
-7,22
|
0,07
|
1,41
|
-413,63
|
|
440
|
-2,42
|
10,70
|
0,30
|
-7,38
|
-2,30
|
-2,01
|
-422,82
|
|
450
|
-5,75
|
12,21
|
0,30
|
-7,55
|
-4,44
|
-4,94
|
-432,54
|
|
460
|
-7,94
|
14,48
|
0,30
|
-7,73
|
-6,07
|
-7,36
|
-442,82
|
|
470
|
-8,89
|
16,95
|
0,29
|
-7,92
|
-7,01
|
-9,29
|
-453,63
|
|
480
|
-8,77
|
19,19
|
0,26
|
-8,11
|
-7,24
|
-10,74
|
-464,94
|
|
490
|
-7,86
|
20,94
|
0,23
|
-8,32
|
-6,81
|
-11,76
|
-476,71
|
|
500
|
-6,47
|
22,12
|
0,19
|
-8,53
|
-5,88
|
-12,39
|
-488,88
|
|
510
|
-4,86
|
22,81
|
0,15
|
-8,75
|
-4,60
|
-12,72
|
-501,37
|
|
520
|
-3,20
|
23,14
|
0,10
|
-8,97
|
-3,13
|
-12,86
|
-514,11
|
|
530
|
-1,58
|
23,26
|
0,05
|
-9,20
|
-1,58
|
-12,89
|
-527,01
|
|
540
|
0,00
|
23,29
|
0,00
|
-9,42
|
0,00
|
-12,89
|
-540,00
|
|
550
|
1,58
|
23,26
|
-0,05
|
-9,65
|
1,58
|
-12,89
|
-552,99
|
|
560
|
3,20
|
23,14
|
-0,10
|
-9,88
|
3,13
|
-12,86
|
-565,89
|
|
570
|
4,86
|
22,83
|
-0,15
|
-10,10
|
4,61
|
-12,75
|
-578,63
|
|
580
|
6,51
|
22,20
|
-0,19
|
-10,32
|
5,91
|
-12,48
|
-591,12
|
|
590
|
7,97
|
21,09
|
-0,23
|
-10,53
|
6,90
|
-11,93
|
-603,29
|
|
600
|
9,01
|
19,43
|
-0,26
|
-10,73
|
7,40
|
-11,03
|
-615,06
|
|
610
|
9,32
|
17,26
|
-0,29
|
-10,93
|
7,30
|
-9,73
|
-626,37
|
|
620
|
8,63
|
14,83
|
-0,30
|
-11,12
|
6,51
|
-8,01
|
-637,18
|
|
630
|
6,83
|
12,55
|
-0,30
|
5,09
|
-5,87
|
-647,46
|
|
640
|
4,03
|
10,91
|
-0,30
|
-11,47
|
3,22
|
-3,35
|
-657,18
|
|
650
|
0,63
|
10,36
|
-0,29
|
-11,63
|
1,18
|
-0,53
|
-666,37
|
|
660
|
-2,70
|
11,12
|
-0,26
|
-11,78
|
-0,67
|
2,42
|
-675,06
|
|
670
|
-5,18
|
13,01
|
-0,23
|
-11,93
|
-1,97
|
5,18
|
-683,29
|
|
680
|
-6,16
|
15,37
|
-0,19
|
-12,06
|
-2,49
|
7,33
|
-691,12
|
|
690
|
-5,47
|
17,25
|
-0,15
|
-12,19
|
-2,22
|
8,37
|
-698,63
|
|
700
|
-3,60
|
17,82
|
-0,10
|
-12,32
|
-1,43
|
8,07
|
-705,89
|
|
710
|
-1,57
|
17,20
|
-0,05
|
-12,44
|
-0,60
|
6,94
|
-712,99
|
|
720
|
0,00
|
8,49
|
0,00
|
-12,57
|
0,00
|
-1,91
|
-720,00
|
Данные для построения векторных диаграмм
давлений на коренную шейку и сопряжённый подшипник
|
|
|
|
|
|
|
|
Σt
|
Σz
|
|
|
|
t3
|
z3
|
t4
|
z4
|
0,5t3
|
0,5z3
|
-0,5t4
|
-0,5z4
|
0,00
|
0,00
|
r-вектор
|
α,
град
|
|
0,00
|
-1,91
|
0,00
|
18,09
|
0,00
|
-0,96
|
0,00
|
-9,04
|
27,16
|
17,16
|
32,12
|
0
|
|
-10,45
|
-45,31
|
2,22
|
18,03
|
-5,22
|
-22,65
|
-1,11
|
-9,01
|
20,82
|
-4,51
|
21,31
|
10
|
|
-19,74
|
-40,67
|
4,48
|
17,81
|
-9,87
|
-20,33
|
-2,24
|
-8,90
|
15,05
|
-2,08
|
15,19
|
20
|
|
-20,10
|
-25,16
|
6,77
|
17,31
|
-10,05
|
-12,58
|
-3,39
|
-8,65
|
13,72
|
5,93
|
14,94
|
30
|
|
-17,77
|
-14,33
|
9,03
|
16,36
|
-8,89
|
-7,17
|
-4,51
|
-8,18
|
13,76
|
11,81
|
18,13
|
40
|
|
-13,36
|
-6,73
|
11,05
|
14,82
|
-6,68
|
-3,36
|
-5,53
|
-7,41
|
14,95
|
16,38
|
22,18
|
50
|
|
-13,45
|
-3,59
|
12,58
|
12,60
|
-6,73
|
-1,79
|
-6,29
|
-6,30
|
14,14
|
19,06
|
23,73
|
60
|
|
-14,38
|
-0,91
|
13,26
|
9,77
|
-7,19
|
-0,46
|
-6,63
|
-4,88
|
13,34
|
21,82
|
25,57
|
70
|
|
-15,57
|
1,96
|
12,78
|
6,56
|
-7,78
|
0,98
|
-6,39
|
-3,28
|
12,98
|
24,86
|
28,04
|
80
|
|
-16,41
|
5,16
|
10,95
|
3,44
|
-8,20
|
2,58
|
-5,48
|
-1,72
|
13,48
|
28,01
|
31,09
|
90
|
|
-16,50
|
8,47
|
7,82
|
0,99
|
-8,25
|
4,24
|
-3,91
|
-0,49
|
15,00
|
30,90
|
34,35
|
100
|
|
-15,70
|
11,56
|
3,74
|
-0,24
|
-7,85
|
5,78
|
-1,87
|
0,12
|
17,44
|
33,06
|
37,37
|
110
|
|
-14,12
|
14,15
|
-0,65
|
0,17
|
-7,06
|
7,07
|
0,32
|
-0,09
|
20,42
|
34,14
|
39,78
|
120
|
|
-11,98
|
16,06
|
-4,54
|
2,28
|
-5,99
|
8,03
|
2,27
|
-1,14
|
23,43
|
34,05
|
41,33
|
130
|
|
-9,55
|
17,32
|
-7,14
|
5,76
|
-4,78
|
8,66
|
3,57
|
-2,88
|
25,95
|
32,94
|
41,93
|
140
|
|
-7,05
|
18,02
|
-7,91
|
9,90
|
-3,53
|
9,01
|
3,96
|
-4,95
|
27,59
|
31,21
|
41,66
|
150
|
|
-4,48
|
17,81
|
-6,70
|
13,81
|
-2,24
|
8,90
|
3,35
|
-6,91
|
28,27
|
29,15
|
40,61
|
160
|
|
-2,22
|
18,03
|
-3,83
|
16,60
|
-1,11
|
9,01
|
1,91
|
-8,30
|
27,96
|
27,87
|
39,48
|
170
|
|
0,00
|
18,09
|
0,00
|
17,60
|
0,00
|
9,04
|
0,00
|
-8,80
|
27,16
|
27,40
|
38,58
|
180
|
|
2,22
|
18,03
|
5,00
|
21,67
|
1,11
|
9,01
|
-2,50
|
-10,84
|
25,77
|
25,33
|
36,14
|
190
|
|
4,48
|
17,81
|
8,99
|
18,52
|
2,24
|
8,90
|
-4,49
|
-9,26
|
24,90
|
26,80
|
36,58
|
200
|
|
6,77
|
17,31
|
11,20
|
14,01
|
3,39
|
8,65
|
-5,60
|
-7,01
|
28,80
|
38,10
|
210
|
|
9,03
|
16,36
|
11,27
|
9,09
|
4,51
|
8,18
|
-5,63
|
-4,54
|
26,03
|
30,79
|
40,32
|
220
|
|
11,05
|
14,82
|
9,31
|
4,69
|
5,53
|
7,41
|
-4,66
|
-2,34
|
28,03
|
32,22
|
42,71
|
230
|
|
12,58
|
12,60
|
5,85
|
1,56
|
6,29
|
6,30
|
-2,93
|
-0,78
|
30,52
|
32,68
|
44,71
|
240
|
|
13,26
|
9,77
|
1,67
|
0,11
|
6,63
|
4,88
|
-0,84
|
-0,05
|
32,95
|
31,99
|
45,92
|
250
|
|
12,78
|
6,56
|
-2,42
|
0,30
|
6,39
|
3,28
|
1,21
|
-0,15
|
34,75
|
30,29
|
46,10
|
260
|
|
10,95
|
3,44
|
-5,75
|
1,81
|
5,48
|
1,72
|
2,87
|
-0,90
|
35,51
|
27,97
|
45,20
|
270
|
|
7,82
|
0,99
|
-7,94
|
4,08
|
3,91
|
0,49
|
3,97
|
-2,04
|
35,03
|
25,61
|
43,40
|
280
|
|
3,74
|
-0,24
|
-8,89
|
6,55
|
1,87
|
-0,12
|
4,45
|
-3,28
|
33,47
|
23,76
|
41,05
|
290
|
|
-0,65
|
0,17
|
-8,77
|
8,79
|
-0,32
|
0,09
|
4,39
|
-4,40
|
31,22
|
22,85
|
38,69
|
300
|
|
-4,54
|
2,28
|
-7,86
|
10,54
|
-2,27
|
1,14
|
3,93
|
-5,27
|
28,82
|
23,03
|
36,89
|
310
|
|
-7,14
|
5,76
|
-6,47
|
11,72
|
-3,57
|
2,88
|
3,23
|
-5,86
|
26,82
|
24,17
|
36,11
|
320
|
|
-7,91
|
9,90
|
-4,86
|
12,41
|
-3,96
|
4,95
|
2,43
|
-6,20
|
25,63
|
25,90
|
36,44
|
330
|
|
-6,70
|
13,81
|
-3,20
|
12,74
|
-3,35
|
6,91
|
1,60
|
-6,37
|
25,40
|
27,69
|
37,58
|
340
|
|
-3,83
|
16,60
|
-1,58
|
12,86
|
-1,91
|
8,30
|
0,79
|
-6,43
|
26,03
|
29,02
|
38,99
|
350
|
|
0,00
|
17,60
|
0,00
|
12,89
|
0,00
|
8,80
|
0,00
|
-6,44
|
27,16
|
29,51
|
40,11
|
360
|
|
5,00
|
21,67
|
1,58
|
12,86
|
2,50
|
10,84
|
-0,79
|
-6,43
|
28,86
|
31,56
|
42,77
|
370
|
|
8,99
|
18,52
|
3,20
|
12,74
|
4,49
|
9,26
|
-1,60
|
-6,37
|
30,05
|
30,05
|
42,49
|
380
|
|
11,20
|
14,01
|
4,86
|
12,43
|
5,60
|
7,01
|
-2,43
|
-6,21
|
30,32
|
27,95
|
41,24
|
390
|
|
11,27
|
9,09
|
6,51
|
11,80
|
5,63
|
4,54
|
-3,26
|
-5,90
|
29,54
|
25,80
|
39,22
|
400
|
|
9,31
|
4,69
|
7,97
|
10,69
|
4,66
|
2,34
|
-3,99
|
-5,35
|
27,82
|
24,15
|
36,85
|
410
|
|
5,85
|
1,56
|
9,01
|
9,03
|
2,93
|
0,78
|
-4,50
|
-4,51
|
25,58
|
23,42
|
34,68
|
420
|
|
1,67
|
0,11
|
9,32
|
6,86
|
0,84
|
0,05
|
-4,66
|
-3,43
|
23,33
|
23,78
|
33,32
|
430
|
|
-2,42
|
0,30
|
8,63
|
4,43
|
-1,21
|
0,15
|
-4,32
|
-2,22
|
21,63
|
25,09
|
33,13
|
440
|
|
-5,75
|
1,81
|
6,83
|
2,15
|
-2,87
|
0,90
|
-3,42
|
-1,07
|
20,87
|
26,99
|
34,11
|
450
|
|
-7,94
|
4,08
|
4,03
|
0,51
|
-3,97
|
2,04
|
-2,01
|
-0,25
|
21,17
|
28,94
|
35,86
|
460
|
|
-8,89
|
6,55
|
0,63
|
-0,04
|
-4,45
|
3,28
|
-0,31
|
0,02
|
22,39
|
30,45
|
37,80
|
470
|
|
-8,77
|
8,79
|
-2,70
|
0,72
|
-4,39
|
4,40
|
1,35
|
-0,36
|
24,12
|
31,19
|
39,43
|
480
|
|
-7,86
|
10,54
|
-5,18
|
2,61
|
-3,93
|
5,27
|
2,59
|
-1,30
|
25,81
|
31,12
|
40,44
|
490
|
|
-6,47
|
11,72
|
-6,16
|
4,97
|
-3,23
|
5,86
|
3,08
|
-2,49
|
27,01
|
30,53
|
40,76
|
|
-4,86
|
12,41
|
-5,47
|
6,85
|
-2,43
|
6,20
|
2,74
|
-3,42
|
27,46
|
29,93
|
40,63
|
510
|
|
-3,20
|
12,74
|
-3,60
|
7,42
|
-1,60
|
6,37
|
1,80
|
-3,71
|
27,36
|
29,81
|
40,46
|
520
|
|
-1,58
|
12,86
|
-1,57
|
6,80
|
-0,79
|
6,43
|
0,78
|
-3,40
|
27,15
|
30,18
|
40,60
|
530
|
|
0,00
|
12,89
|
0,00
|
-1,91
|
0,00
|
6,44
|
0,00
|
0,96
|
27,16
|
34,55
|
43,95
|
540
|
|
1,58
|
12,86
|
-10,45
|
-45,31
|
0,79
|
6,43
|
5,22
|
22,65
|
33,17
|
56,24
|
65,29
|
550
|
|
3,20
|
12,74
|
-19,74
|
-40,67
|
1,60
|
6,37
|
9,87
|
20,33
|
38,63
|
53,86
|
66,28
|
560
|
|
4,86
|
12,43
|
-20,10
|
-25,16
|
2,43
|
6,21
|
10,05
|
12,58
|
39,64
|
45,95
|
60,68
|
570
|
|
6,51
|
11,80
|
-17,77
|
-14,33
|
3,26
|
5,90
|
8,89
|
7,17
|
39,30
|
40,22
|
56,23
|
580
|
|
7,97
|
10,69
|
-13,36
|
-6,73
|
3,99
|
5,35
|
6,68
|
3,36
|
37,83
|
35,87
|
52,13
|
590
|
|
9,01
|
9,03
|
-13,45
|
-3,59
|
4,50
|
4,51
|
6,73
|
1,79
|
38,39
|
33,46
|
50,92
|
600
|
|
9,32
|
6,86
|
-14,38
|
-0,91
|
4,66
|
3,43
|
7,19
|
0,46
|
39,00
|
31,04
|
49,85
|
610
|
|
8,63
|
4,43
|
-15,57
|
1,96
|
4,32
|
2,22
|
7,78
|
-0,98
|
39,26
|
28,39
|
48,45
|
620
|
|
6,83
|
2,15
|
-16,41
|
5,16
|
3,42
|
1,07
|
8,20
|
-2,58
|
38,78
|
25,65
|
46,49
|
630
|
|
4,03
|
0,51
|
-16,50
|
8,47
|
2,01
|
0,25
|
8,25
|
-4,24
|
37,42
|
23,17
|
44,01
|
640
|
|
0,63
|
-0,04
|
-15,70
|
11,56
|
0,31
|
-0,02
|
7,85
|
-5,78
|
35,32
|
21,35
|
41,27
|
650
|
|
-2,70
|
0,72
|
-14,12
|
14,15
|
-1,35
|
0,36
|
7,06
|
-7,07
|
32,87
|
20,44
|
38,70
|
660
|
|
-5,18
|
2,61
|
-11,98
|
16,06
|
-2,59
|
1,30
|
5,99
|
-8,03
|
30,56
|
20,43
|
36,76
|
670
|
|
-6,16
|
4,97
|
-9,55
|
17,32
|
-3,08
|
2,49
|
4,78
|
-8,66
|
28,85
|
20,98
|
35,67
|
680
|
|
-5,47
|
6,85
|
-7,05
|
18,02
|
-2,74
|
3,42
|
3,53
|
-9,01
|
27,95
|
21,57
|
35,30
|
690
|
|
-3,60
|
7,42
|
-4,48
|
17,81
|
-1,80
|
3,71
|
2,24
|
-8,90
|
27,59
|
21,96
|
35,27
|
700
|
|
-1,57
|
6,80
|
-2,22
|
18,03
|
-0,78
|
3,40
|
1,11
|
-9,01
|
27,48
|
21,54
|
34,92
|
710
|
|
0,00
|
-1,91
|
0,00
|
18,09
|
0,00
|
-0,96
|
0,00
|
-9,04
|
27,16
|
17,16
|
32,12
|
720
|
Рис. 8 Векторная диаграмма давлений на шатунную
шейку
Рис. 9 Векторная диаграмма давлений на шатунный
подшипник
Рис. 10 Векторная диаграмма давлений на коренную
шейку
Рис. 11 Векторная диаграмма давлений на коренной
подшипник
Графики набегающих моментов на коренные и
шатунные шейки:
8.Анализ уравновешенности двигателя
Определим величины и направления действующих в
двигателе неуравновешенных сил инерции и продольных моментов от этих сил исходя
из определённой компоновки двигателя. Для анализа уравновешенности применим
векторный метод, основанный на понятии динамически эквивалентной модели (ДЭМ),
которая строится из продольных и поперечных модулей, составляющих двигатель.
Проектируемый двигатель рассмотрим как
композицию одноцилиндровых плоских отсеков. Динамически эквивалентная модель
плоского отсека состоит из приведённых сосредоточенных масс ms
и mR, деталей КШМ и
системы векторов сил инерции, возникающих при движении этих масс.
При вращении массы mR,
с угловой скоростью ω возникает центробежная
сила
.
Силу инерции, которую развивает
поступательно-движущаяся масса ms, представим в виде двух
составляющих сил инерции первого и второго порядка.
.
где
и
- фиктивные силы первого и второго
порядка. Вектор
- постоянен
по величине, направлен по кривошипу и вращается с угловой скоростью ω, его проекция
на ось цилиндра определяет величину и направление вектора реально действующих
сил инерции ПДМ первого порядка.
- вращается с угловой скоростью 2ω, а его
проекция на ось цилиндра определяет величину и направление вектора реально
действующих сил инерции ПДМ второго порядка.
Построим динамически эквивалентную
модель проектируемого двигателя.
ω
Рис. 12 Схема векторов сил инерции
Рис. 13 Схема расположения радиус
векторов
,
и
Рис.14 Схема расположения кривошипов
вала и радиус векторов
,
и
Рассмотрев данную схему расположения
радиус-векторов сделаем следующие выводы по самоуравновешенности двигателя:
Сумма радиус векторов центробежных
сил инерции НВМ
.
Результирующий продольный момент
центробежных сил инерции НВМ
, так как симметричные пары векторов
развивают взаимно уравновешивающие друг друга продольные моменты.
Сумма фиктивных радиус векторов
первого порядка
, откуда
.
Результирующий продольный момент
первого порядка, развиваемый фиктивными радиус-векторами первого порядка
. Продольный
момент первого порядка
.
Так как схема фиктивных
радиус-векторов второго порядка является продольно-симметричной равномерной
подобно схеме фиктивных радиус-векторов первого порядка, результаты по силам и
продольным моментам второго порядка:
.
Для того чтобы уравновесить
применим
механизм Ланчестера:
Рис.15 Уравновешивание суммарных сил инерции
второго порядка
9. Расчет на прочность деталей
цилиндро-поршневой группы
Правильность выбранных размеров коленчатого вала
и необходимость их корректировки проверяются на основании поверочных расчетов,
которые носят оценочный приближенный характер. Предварительная оценка размеров
шеек коленчатого вала производиться по величине max и среднего удельного
давления, что было проделано ранее.
Статический расчет на прочность используется в
качестве первого приближения оценки размеров вала по допускаемым напряжениям в
наиболее нагруженном колене.
В расчетной схеме рассматривается статическое
действие нагрузки (максимальной) без учета ее циклического переменного
характера приложения.
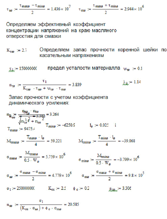
.1 Расчет коленчатого вала на усталостную
прочность. (Метод Кинасошвили)
Цель расчета - определение запасов прочности в
опасных сечениях шеек вала и коррекция окончательных размеров.
Исходными данными являются конструктивные
размеры всех элементов вала, механические характеристики материала, сведения о
технологии изготовления.

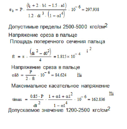
Рис.16
Расчетная схема коленвала Рис.17 Силы действующие в колене вала
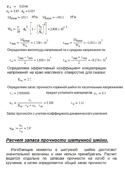
Расчет запаса прочности коренной шейки. В общем
случае шейка подвергается изгибу и кручению. Но так как коренная шейка обычно
короткая величина изгибающего момента у галтели на плече небольшая, а в месте
расположения масляного отверстия равна нулю. Поэтому расчет коренной шейки
можно выполнять только по напряжениям кручения. Влияние на запас прочности
напряжений изгиба не более 2...3%. По графикам набегающих моментов определяются
наиболее нагруженная коренная шейка, величина M max и M min соответствующие им
касательные напряжения:
Список литературы
1. Румянцев
В.В. Конструкция и расчет двигателей внутреннего сгорания: Учеб. пособие. СПб.:
Изд-во Политехн. ун-та, 2004. - 277 с.
2. Дьяченко
Н.Х., Харитонов Б.А., Петров В.М. и др. Конструирование и расчет двигателей
внутреннего сгорания: Учебник для вузов под ред. Дьяченко Н.Х. - Л:
Машиностроение. Ленингр. отд-ние, 1979. - 392 с., ил.
. Алексеев
В.П., Иващенко Н.А., Ивин В.И. и др. Двигатели внутреннего сгорания: Устройство
и работа поршневых и комбинированных двигателей.: Учебник для студентов втузов,
обучающихся по специальности «Двигатели внутреннего сгорания» под ред. Орлина
А.С., Круглова М.Г. - 3-е изд., перераб. и доп. - М.: Машиностроение, 1980. -
288 с., ил.
. Батурин
С.А., Синицин В.А. Уравновешенность ДВС в примерах и задачах: Учебное пособие
/Алт. политехн. ин-т им Ползунова И.И./ - Барнаул: Б. и. ,1990. - 88 с.
. Исаков
Ю.Н., Костин А.К., Ларионов В.В. Расчет рабочего цикла и газообмена в поршневых
ДВС: Пособие по курсовому проектированию под ред. Дьяченко Н.Х.- Л.: Изд-во ЛПИ
имени Калинина М.И., 1977. - 81 с.
. Дьяченко
Н.Х. Теория двигателей внутреннего сгорания. Рабочие процессы. - Л.:
Машиностроение, 1974. - 551 с.
Приложение
Индикаторная диаграмма, диаграмма Брикса,
диаграмма Толле