Разработка нелинейных механизмов коррекции при статистическом имитационном моделировании инвестиционных проектов (на примере ООО 'Валест')

  • Вид работы:
    Дипломная (ВКР)
  • Предмет:
    Менеджмент
  • Язык:
    Русский
    ,
    Формат файла:
    MS Word
    1,65 Мб
  • Опубликовано:
    2013-03-06
Вы можете узнать стоимость помощи в написании студенческой работы.
Помощь в написании работы, которую точно примут!

Разработка нелинейных механизмов коррекции при статистическом имитационном моделировании инвестиционных проектов (на примере ООО 'Валест')

Министерство Образования и Науки Российской Федерации

Федеральное государственное бюджетное образовательное учреждение высшего профессионального образования «Самарский государственный аэрокосмический университет имени академика С.П. Королева (национальный исследовательский университет)»

Факультет экономики и управления

Кафедра математических методов в экономике





Пояснительная записка

к дипломному проекту

на тему: Разработка нелинейных механизмов коррекции при статистическом имитационном моделировании инвестиционных проектов (на примере ООО «Валест»)

Реферат

Объект исследования -инвестиционная компания ООО «Валест».

Предмет исследования - инвестиционная деятельность компании.

Цель исследования - разработка модели планирования и оптимизации моделей инвестиционных проектов на основе статистического имитационного моделирования с применением механизмов коррекции текущих финансовых потоков.

В исследовании использованы методы формирования инвестиционной программы с применением механизмов статистического имитационного моделирования.

Результатом работы является разработка программного обеспечения, позволяющего производить моделирование инвестиционных мультипроектов и оптимизировать построенную модель по различным критериям качества за счёт выбора оптимальных механизмов коррекции.

Применение разработанной модели позволяет увеличить чистую приведённую стоимость рассматриваемого мультипроекта на 21,31 тыс. руб.

Разработанная методика и программное обеспечение являются универсальными и могут быть использованы в других инвестиционных компаниях.

Введение


Инвестиционная деятельность всегда связана с применением тех или иных экономико-математических моделей инвестирования. Нестабильность рынка приводит к необходимости внедрения более сложных моделей, позволяющих учесть большее количество факторов, влияющих на процесс реализации инвестиционных проектов. В данной ситуации применение детерминированных моделей инвестиционного планирования не позволяет с достаточной точностью прогнозировать инвестиционный процесс; гораздо лучшие результаты достигаются при применении имитационных моделей, которые дают возможность моделировать реальные экономические ситуации и производить статистическую оценку эффективности и рисков реализации инвестиционных проектов. Методические и программные разработки в области имитационного моделирования инвестиций являются на сегодняшний день наиболее актуальными.

Цель дипломного проектирования заключается в разработке модели планирования и оптимизации инвестиционных проектов на основе статистического имитационного моделирования с применением механизмов коррекции финансовых потоков.

Основные задачи, вытекающие из поставленной цели:

- проанализировать существующие методы моделирования инвестиционных проектов;

-   разработать алгоритм и автоматизировать процесс моделирования инвестиционных проектов;

-   разработать экономико-математическую модель взаимодействия инвестиционных проектов в портфеле проектов с учётом штрафных функций;

-   разработать нелинейные механизмы коррекции текущих финансовых потоков;

-   оценить эффективность предложенных механизмов коррекции;

-   разработать методику оптимизации процесса моделирования инвестиционных проектов по различным критериям качества за счёт выбора оптимальных сочетаний механизмов коррекции;

-   разработать программное обеспечение для автоматизации предложенных оптимизационных моделей и оценки рисков инвестиционных проектов.

Объект исследования- компания ООО «Валест», инвестиционная деятельность которой является предметом исследования.

Структура исследования. В первой главе дипломного проекта проведён анализ существующих методов и моделей инвестиционного планирования, в том числе моделей, основанных на статистическом имитационном моделировании. Во второй главе рассмотрена характеристика объекта исследования, представлен анализ финансово-хозяйственной деятельности и проведена оценка эффективности планируемого инвестиционного мультипроекта с применением детерминированных моделей планирования и оценки инвестиционных проектов. В третьей главе проекта разработана методика планирования и оптимизации инвестиционных проектов с применением имитационных моделей, использующих линейные и нелинейные механизмы коррекции финансовых потоков. Разработанная методика реализована на практике в виде программного обеспечения, позволяющего полностью автоматизировать процесс моделирования инвестиционных проектов и оптимизации выбора оптимальной стратегии коррекции финансовых потоков. Программное обеспечение позволяет не только производить моделирование и оптимизацию инвестиционных проектов, но также и оценивать риски их реализации, и может быть использовано для оценки любого количества взаимосвязанных инвестиционных проектов.

1. Анализ методов моделирования инвестиционных проектов


В целях развития своей деятельности предприятиям любой сферы необходимо привлечение инвестиционных ресурсов, борьба за которые в условиях возрастающей конкуренции непрерывно усиливается. Как следствие, увеличивается потребность в точном обосновании проектов развития и наиболее эффективном использовании привлеченных инвестиций. Достижение данных целей невозможно без использования инструментария, позволяющего моделировать инвестиционный процесс, и детального представления механизма воздействия различных факторов, оказывающих прямое или косвенное влияние на эффективность инвестиционного проекта. При выборе инструментария, с помощью которого будет производиться рассмотрение инвестиционного проекта, реализуемого на предприятии, важным элементом являются классификации показателей, методов, подходов, используемых при этом [1].

В данной главе рассматриваются основные понятия инвестиционного проектирования, приводится классификация детерминированных методов моделирования инвестиционных проектов, описание общепринятых показателей эффективности инвестиций, а также основные сведения о применении статистического имитационного моделирования при реализации инвестиционных проектов.

 

.1 Экономическая сущность инвестиций


Инвестиции представляют собой вложения ресурсов в реальные (основные средства, нематериальные активы) или финансовые (акции другие ценные бумаги) активы с целью получения дохода.

1.2 Детерминированные методы моделирования и оценки инвестиционных проектов

Традиционно математические модели разделяют на аналитические и имитационные модели. Аналитические модели представляют собой уравнения или системы уравнений, записанные в виде алгебраических, интегральных, дифференциальных, конечно-разностных и иных соотношений и логических условий. Они записаны и решены в буквенном виде. Отсюда и происходит их название. Аналитическая модель, как правило, статическая. Аналитическое представление подходит для очень простых и сильно идеализированных задач и объектов. Данный тип моделей обычно применяют для описания фундаментальных свойств объектов, так как фундамент прост по своей сути [3].

Преимущество аналитических моделей заключается в их простоте и в возможности с их помощью получить детерминированный результат. Рассмотрим аналитические модели, применяемые в экономическом моделировании.

 

.2.1 Общая классификация детерминированных методов моделирования

По назначению и подходу к моделированию можно выделить несколько классов моделей [4]:

- ресурсные;

-   оценочные;

-   сценарные;

-   организационные;

-   финансовые;

-   комплексные.

Поясним их особенности.

Ресурсные модели описывают потоки и запасы какого-то вида ресурсов. В мировой практике выделяются четыре типа ресурсов: материальные, финансовые, информационные и человеческие.

Задача ресурсных моделей - создание картины потоков и запасов ресурсов, расчет оборотов, скорости, мощностей, уровней, нормативов, дефицита-профицита, узких мест.

Среди ресурсных моделей наиболее распространены:

- модель движения денежных средств;

-   модель товарооборота;

-   модель производства.

Модель движения денежных средств наиболее распространена и необходима, так как деньги, как известно, всеобщий эквивалент, и в современной экономической системе сделать что-либо без них при прочих равных невозможно, а ресурсы с наибольшей ликвидностью являются наиболее важными и жизненно необходимыми.

Задача оценочных моделей - дать оценку, сравнить несколько вариантов решения.

Наиболее распространенные виды оценочных моделей:

- модели оценки стоимости;

-   модели оценки эффективности;

-   модели оценки налоговой нагрузки.

Существуют разные виды стоимости и разные подходы к ее оценке. Можно оценивать стоимость:

- имущества;

-   компании как имущественного комплекса;

-   отдельных бизнес-процессов;

-   бизнеса в целом.

Качественная модель оценки стоимости позволяет оценить стоимость разными способами и комбинированно.

Из моделей оценки эффективности наиболее известна модель оценки инвестиционного проекта. Традиционно оценка проекта производится по принятым коэффициентам, которые будут описаны в разделе 1.2.2. Однако можно и проще оценить экономические результаты несложного проекта, создав «портрет» экономики проекта.

Возможны и другие модели оценки эффективности, например оценка эффективности разных модификаций закупаемого оборудования. Ведь такие решения, по сути, носят инвестиционный характер и имеют долгосрочные последствия, которые отразятся на себестоимости продукции, произведенной с помощью оборудования, и на результатах всего дела.

Модели оценки налоговой нагрузки помогают при налоговом планировании и позволяют рассчитывать налоговые платежи для каждого налога отдельно и совокупную налоговую нагрузку.

Задача сценарных (вариантных) моделей - рассчитать, смоделировать, спрогнозировать возможные сценарии (варианты) развития ситуации, событий, компании или проекта.

Сценарные модели достаточно динамичны и требуют большого объема данных о внешних факторах. Модели позволяют предоставить для принятия решения несколько вариантов, стратегических или тактических альтернатив. Из множества сценариев развития можно выбрать оптимальный сценарий с учетом минимальных рисков и других желаемых последствий. Однако в результате изменения внешних факторов, часто из-за человеческого фактора, не всегда получается реализовать выбранный вариант.

В качественных сценарных моделях должно учитываться по максимуму все, чтобы в результате был получен не только ответ на вопрос: какой выбрать путь, но и рекомендации по мероприятиям, повышающим вероятность достижения результатов и минимизации рисков. Надо знать все опасности на пути и вовремя принимать меры.

Выбранный сценарий развития может пересматриваться во время движения вследствие изменения целей, интересов, появления новых внешних обстоятельств и т. д. Тогда надо корректировать путь в процессе движения.

Задача организационных моделей - описать бизнес-процессы и организационную структуру компании. Это помогает повышать управляемость и настраивать рабочие процессы в заданном направлении.

При описании бизнес-процессов необходимо придерживаться алгоритма. Существуют различные форматы описания бизнес-процессов и организационных структур. Создавать организационные модели можно с помощью программных продуктов.

Финансовые модели - одни из наиболее сложных бизнес-моделей.

Задача финансовых моделей - создать картину совокупности финансовых и экономических показателей. Финансовые модели можно строить для компании или для проекта.

Типовая финансовая модель состоит из связки: балансы - финансовые результаты - движение денежных средств. Элементы этой связки соответствуют трем основным типам финансовых отчетов и трем основным бухгалтерским формам:

- балансовый отчет (форма 1);

-   отчет о финансовых результатах (форма 2);

-   отчет о движении денежных средств (форма 4).

Отчеты отражают суть находящейся в них информации, а бухгалтерские формы - это формы отображения такой информации, утвержденные Минфином для отчетности предприятий.

По сути три основных отчета отражают:

- активы в разрезе структуры и источники образования активов;

-   доходы, расходы и финансовый результат;

-   денежные поступления и платежи, остаток и дефицит / профицит денежных средств.

Из содержания этих трех элементов можно рассчитать многие (но не все) финансовые и экономические показатели. Бухгалтерские формы отчетов, утвержденные Минфином, можно использовать для стыковки данных основных документов финансового плана и бухгалтерского учета (отчетности), но нельзя на них опираться при расчетах, так как их структура не всегда соответствует потребностям предприятия с точки зрения предоставления финансовой информации для принятия управленческих решений.

Входящие и исходящие данные могут находиться в разных комбинациях. Традиционно составление основных финансовых планов начинается с подготовки плана движения денежных средств, а заканчивается подготовкой прогнозного баланса. Методика расчета вытекает из постатейного содержания таблиц. Главное - создать взаимоувязанную динамическую комплексную картину компании или проекта на определенный срок, спрогнозировать финансовые показатели и финансовое состояние. Заданный период планирования разбивается на отчетные периоды, по каждому из которых можно увидеть требуемые показатели.

Для создания модели необходимо выделить:

- типовые агрегированные показатели (статьи) отчетов;

-   детализированные показатели (статьи) отчетов в соответствии с особенностями компании (проекта).

Бухгалтерские формы отчетов, утвержденные Минфином, можно использовать для стыковки данных модели и бухгалтерского учета (отчетности), но нельзя на них опираться при расчетах.

Задача комплексных моделей - отобразить все аспекты, раскрыть разные стороны деятельности. Комплексные модели наиболее сложны и индивидуальны. Они сочетают в себе разные элементы других классов моделей.

С другой стороны, существуют типовые комплексные модели под определенный профиль компаний или проектов. У каждой типовой модели существуют свои преимущества и недостатки. Основные преимущества - снижение затрат на моделирование и использование опыта разработчика типовой модели. Основной недостаток - модель типовая, часто негибкая, не может учесть всех особенностей, тонкостей и пожеланий конкретного бизнеса, доработка модели требует значительных затрат.

Одним из видов комплексных моделей является модель, создаваемая для инвестиционного проекта или бизнес-плана. Такая модель должна объединять в себе много элементов, которые могут быть использованы самостоятельно, но должны быть взаимосвязаны:

- финансовый план;

-   планы использования ресурсов;

-   описание возможных сценариев развития;

-   описание бизнес-процессов и организационной структуры;

-   инвестиционная оценка и прогноз стоимости проекта.

Предназначение комплексной модели - интегрировать особенности и методики решения задач разных самостоятельных классов моделей в единую модель, способную выполнять разные задачи.

 

.2.2 Методы оценки эффективности инвестиционных проектов

Основной целью моделирования инвестиционных проектов является получение предварительных оценок эффективности. Эффективность предполагаемого инвестиционного проекта влияет на решение инвестора о принятии проекта к реализации[5].

Для оценки эффективности инвестиционных проектов используют несколько общепринятых показателей эффективности.

Обычно в анализе производственных инвестиций одновременно применяют несколько измерителей эффективности. Один в качестве основного, другие как дополнительные. В качестве основного измерителя наибольшее распространение получил чистый приведенный доход (net present value, NPV). Обозначим этот показатель символом W. Данная величина характеризует общий абсолютный результат инвестиционной деятельности, ее конечный эффект. Под W понимают разность дисконтированных на один момент времени показателей дохода и капиталовложений. Если доходы и капиталовложения представлены в виде потока поступлений, то Wравен современной величине этого потока. Как будет показано ниже, величина W является основой для определения других измерителей эффективности[6].

Итак, пусть поток поступлений характеризуется величинами Rt, причем эти величины могут быть как положительными, так и отрицательными. Тогда при условии, что ставка сравнения равна q, имеем

,

где Rt - размер члена потока платежей,- дисконтный множитель по ставке q (ставке сравнения).

Влияние инвестиционных затрат и доходов от них на W можно представить в более наглядном виде (формула 1.1)

,                                   (1.1)

где Kt - инвестиционные расходы в периоде t,j - доход в периоде j,1 - продолжительность процесса инвестиций;2 - продолжительность периода отдачи от инвестиций.

В формуле 1.1 предполагается, что процесс отдачи идет сразу после окончания инвестиций. Если следует ожидать некоторого запаздывания (отдача начинается спустя n лет после начала осуществления проекта, т.е. n>n1), то вместо степени j+n1 у дисконтного множителя следует применить j+n.

Из приведенных выше выражений ясно, что абсолютная величина чистого приведенного дохода зависит от двух видов параметров. Первые характеризуют инвестиционный процесс, если так можно сказать, объективно. Они определяются производственным процессом. Ко второму виду следует отнести единственный параметр - ставку сравнения. Как уже говорилось, значение этой ставки - результат выбора, в определенном смысле это условная величина. В силу сказанного есть основание определять Wнe для единственного значения q, а для некоторого диапазона значений ставки.

Показатель чистого приведенного дохода является абсолютным измерителем финансового результата инвестиций. Для характеристики эффективности производственных инвестиций в основном применяют три характеристики: срок окупаемости, внутреннюю норму доходности, рентабельность. Перечисленные показатели являются результатами сопоставлений распределенных во времени отдач с суммами инвестиций. Эти сопоставления производятся разными методами.

Срок окупаемости(paybackmethod) - один из наиболее часто применяемых показателей. Без учета фактора времени, т.е. когда равные суммы дохода, получаемые в разное время, рассматриваются как равноценные, показатель срока окупаемости определяется как

,

где ny- упрощенный показатель срока окупаемости,

K- размер инвестиций,

R- ежегодный чистый доход.

Если чистый доход поступает неравномерно, то срок окупаемости определяется последовательным суммированием поступлений и подсчетом времени до тех пор, пока сумма чистого дохода не окажется равной сумме инвестиций. За рубежом показатель nyприменяют в основном мелкие фирмы.

С финансовых позиций более обоснованным является другой метод определения срока окупаемости. В этом случае под сроком окупаемости (пok)понимают продолжительность периода, в течение которого сумма чистых доходов, дисконтированных на момент завершения инвестиций, равна сумме инвестиций. Таким образом, срок окупаемости представляет собой теоретически необходимое время для полной компенсации инвестиций дисконтированными доходами.

Такая мера, как срок окупаемости, не должна служить критерием выбора, а использоваться лишь в виде ограничения при принятии решения. Соответственно, если срок окупаемости проекта больше, чем принятое ограничение, то он исключается из списка возможных инвестиционных проектов[7].

Наиболее часто при оценке эффективности капитальных вложений прибегают к так называемой внутренней норме доходности (internalrateofreturn, IRR). Под внутренней нормой доходности понимают ту расчетную ставку процентов, при которой капитализация регулярно получаемого дохода дает сумму, равную инвестициям, и, следовательно, капиталовложения являются окупаемой операцией. Иначе говоря, при начислении на сумму инвестиций процентов по ставке, равной внутренней норме доходности (обозначим ее как qb), обеспечивается получение распределенного во времени дохода. Чем выше эта ставка, тем больше эффективность капиталовложений. Величина qbпри особо неблагоприятных условиях может показаться нулевой и даже отрицательной. [6]

Если капиталовложения осуществляются только за счет привлеченных средств, причем кредит получен по ставке i, то разность qb- iпоказывает эффект инвестиционной (предпринимательской) деятельности. При qb- iдоход только окупает инвестиции (инвестиции бесприбыльны), при qb<iинвестиции убыточны.

Из сказанного выше следует, что уровень qbполностью определяется "внутренними" данными, характеризующими инвестиционный проект. Никакие предположения об использовании чистого дохода за пределами проекта не рассматриваются.

За рубежом расчет qbчасто применяют в качестве первого шага количественного анализа капиталовложений. Для дальнейшего анализа отбирают те инвестиционные проекты, qbкоторых оценивается величиной не ниже 15 - 20%. Методика определения qb, как и других показателей эффективности, зависит от конкретных особенностей распределения доходов от инвестиций и самих инвестиций. В общем случае, когда инвестиции и отдача от них задаются в виде потока платежей, qbопределяется на основе решения уравнения 1.2 относительно v каким-либо итерационным методом:

,                                           (1.2)

гдеv- дисконтный множитель по ставке qb,

Rt- член потока платежей, который может быть положительной и отрицательной величиной,

t- время, измеряемое от начала инвестиционного процесса.

Последний из рассматриваемых показателей представляет собой соотношение приведенных доходов к приведенным на ту же дату инвестиционным расходам (benefit-costratio). Иногда его называют индексом доходности (profitabilityindex). Условно назовем этот показатель рентабельностью и обозначим как U. Если инвестиции осуществлены разовым вложением средств, то

,                                             (1.3)

Если инвестиции представляют собой некоторый поток, то

,                               (1.4)

где rj- показатели чистого дохода,

Kt- размеры инвестиционных затрат.

В формулах 1.3 и 1.4 как видим, сравниваются две части потока платежей - доходная и инвестиционная.

Показатели рентабельности инвестиций в виде формул 1.3 и 1.4 характеризуют некоторую дополнительную рентабельность, так как при их расчете доходы уже дисконтированы по ставке q. Если показатель Uравен единице, то это означает, что доходность капиталовложений точно соответствует нормативу рентабельности q. При Uменьше1 инвестиции нерентабельны, так как не обеспечивают этот норматив.

Показатели эффективности инвестиционных проектов применяются не только для непосредственной оценки эффективности, но и для оптимизации формирования портфелей из нескольких проектов.

1.3 Инвестиционное проектирование с использованием имитационных моделей

Альтернативой аналитическим моделям являются имитационные модели (динамические). Основное отличие имитационных моделей от аналитических состоит в том, что вместо аналитического описания взаимосвязей между входами и выходами исследуемой системы строят алгоритм, отображающий последовательность развития процессов внутри исследуемого объекта, а затем «проигрывают» поведение объекта на компьютере. К имитационным моделям прибегают тогда, когда объект моделирования настолько сложен, что адекватно описать его поведение математическими уравнениями невозможно или затруднительно. Имитационное моделирование позволяет разлагать большую модель на части, которыми можно оперировать по отдельности, создавая другие, более простые или, наоборот, более сложные модели. Таким образом, основным преимуществом имитационного моделирования по сравнению с аналитическим является возможность решения более сложных задач, так как имитационную модель можно постепенно усложнять, при этом результативность модели не падает[3].

Элементы потока реальных денег и параметры процедуры дисконтирования по своей природе случайны, поскольку экономический эффект инвестиционного цикла зависит от многих случайных величин. К таким величинам относятся цены на энергоресурсы, валютные курсы, фондовые индексы, темпы инфляции, цены на продукцию и услуги. Также случаен и сам результат аналитического исследования. Выбор методики для оценки эффективности проекта аналитиком зависит от используемых финансовых и информационных ресурсов для оценки инвестиций, а характер этих ресурсов является случайным. Например, выбор для экспертизы определённой консалтинговой компании является результатом некоторого конкурса, в котором определённую роль играют случайные факторы [7].

Применение детерминированных подходов для обоснования инвестиционных решений может привести к погрешностям результатов расчёта. Например, различные аналитические организации дают несовпадающие оценки величины стартовых инвестиций или величин рыночной стоимости имущественного комплекса, созданного в результате инвестиционного проекта. Тогда решение о принятии проекта по критерию чистой приведённой стоимости содержит в себе угрозу ошибки, поскольку чистый дисконтированных доход у некоторых исследователей может быть и отрицательным. Здесь возможны две основные ошибки инвестора на основе представленных ему оценок:

- принять к реализации экономически неэффективный проект;

-   отклонить действительно эффективный и реализуемый проект.

Признание факта воздействия на проект факторов случайности и неопределённости требует адекватного подхода к исследованию критериев экономической эффективности, как величин случайных. Использование имитационных моделей позволяет осуществить учёт влияния указанных факторов на рассматриваемые процессы.

Имитационная модель представляет собой не законченную систему уравнений, а развернутую схему с детально описанной структурой и поведением изучаемого объекта. Для имитационного моделирования характерно воспроизведение явлений, описываемых моделью, с сохранением их логической структуры, последовательности чередования во времени, взаимосвязей между параметрами исследуемой системы[8].

Имитационные модели считаются одними из наиболее перспективных при решении задач управления экономическими объектами. В общем случае, для сложных проблем, где время и динамика важны, имитационное модели считаются одним из самых популярных и полезных методов количественного анализа [9]:

- аналитические модели часто трудны для формализации и построения, а иногда их вообще невозможно построить. Любая аналитическая модель имеет свои «затрудняющие» факторы, которые зависят от специфики данной модели.

-   аналитические модели обычно дают среднестатистические или стационарные (долговременные) решения. На практике часто важно именно нестационарное поведение системы или ее характеристики на коротком временном интервале, что не дает возможности получить «средние» значения.

-   для имитационного моделирования можно использовать широкий круг программного обеспечения специально разработанных для создания имитационных моделей.

Общая схема моделирования реальных финансовых потоков выглядит так, как представлено на рисунке 1.1:

    Рисунок 1.1 - Общая схема модели

На основе плановых значений инвестиций и доходов от реализации инвестиционных проектов производится имитация влияния внешних случайных факторов. Затем осуществляется имитация применения различных механизмов управления инвестированием, перераспределения инвестиций между проектами в случае рассмотрения портфеля проектов, а также некоторых других механизмов коррекции финансовых потоков. Полученная модель позволяет проводить статистические исследования процесса и получать его некоторые вероятностные характеристики, такие как статистические оценки показателей эффективности и рисков реализации проектов [10].

Имитация случайного внешнего воздействия на уровень инфляции, значение инвестиций и доходов производится по формулам 1.5, 1.6 и 1.7 соответственно:

,                    (1.5)

,                                           (1.6)

,                                     (1.7)

где Rinf0t - прогнозное значение инфляции,

Rinf1t - значение инфляции с учётом случайных отклонений,

I0k - плановое значение инвестиций в k-й проект,

I1k - значение инвестиций в k-й проект с учётом случайных отклонений,

CF0k - плановое значение инвестиций в k-й проект,

CF1k - значение инвестиций в k-й проект с учётом случайных отклонений,

, ,  - коэффициенты вариации соответствующих параметров,

 - датчик случайных чисел, распределённых по нормальному закону распределения.

Внутрипроектное управление текущим инвестированием осуществляется с использованием следующих механизмов:

Учёт отклонения инфляции предыдущего периода от планового значения:

,                                             (1.8)

Обратное взаимодействие с уровнем инвестирования предыдущего периода:

,                                         (1.9)

Обратное динамическое взаимодействие с уровнем инвестирования, отражающим случайное внешнее воздействие:

,                              (1.10)

Обратное влияние накопленного объёма инвестирования:

,                                      (1.11)

Отсутствие управления:

                                       (1.12)

где I0 - плановое задание по инвестированию,

I1 - уровень инвестирования, отражающий случайное внешнее воздействие,

I2 - инвестирование с учётом применения механизмов управления,

а - задаваемый параметр

Межпроектное перераспределение «излишков» инвестиций. Моделирование реализации инвестиционного мультипроекта предполагает возможность передачи инвестиций из одних проектов в другие. Возможность передачи инвестиций определяется, во-первых, наличием излишков в одних проектах, во-вторых, наличием дефицита в других проектах и, в-третьих, наличием разрешения на передачу «лишних» инвестиций из проектов с излишками. Излишки и дефициты инвестиций по сравнению с плановым уровнем могут возникать по причине воздействия внешних случайных факторов, а также в результате применения механизмов управления, описанных выше.

Механизм перераспределения позволяет производить передачу инвестиций только до тех пор, пока не исчезнут излишки или не будет устранён дефицит инвестирования, то есть перераспределение работает только до тех пор, пока не достигнут плановый уровень инвестирования.

Наличие разрешения на передачу инвестиций в другие проекты означает, что активы, предназначенные для инвестирования в данный проект в данном периоде, достаточно мобильны для быстрой передачи их в другие проекты.

Ограничение максимального объёма инвестирования осуществляется с использованием математических моделей, описанных следующими формулами:

Фиксированное максимальное относительное перевыполнение планового задания:

,                                            (1.13)

Жёсткое абсолютное ограничение непревышения плановых заданий по инвестированию:

                                     (1.14)

Коррекция планового уровня с учётом отклонения фактического уровня инфляции в предыдущем периоде от планового значения:

,                                             (1.15)

Обратное влияние текущей реализации инвестирования в предыдущий период:

,                                       (1.16)

Непосредственное влияние уровня инвестирования в предыдущем периоде:

,                                       (1.17)

Обратное влияние накопленного инвестирования в предшествующий период:

,                                        (1.18)

Обратное влияние динамики инвестирования в предыдущий период:

,                                  (1.19)

Отсутствие ограничения:

                                  (1.20)

где β - задаваемый коэффициент максимально возможного превышения запланированных инвестиций,- плановое задание по инвестированию, - уровень инвестирования, отражающий случайное внешнее воздействие, применение механизмов управления и перераспределения,- инвестирование с учётом применения механизмов ограничения.

Коррекция текущих значений доходов от реализации проектов осуществляется с использованием механизмов, описанных следующими формулами:

Непосредственное влияние текущего уровня инвестирования:

,                                             (1.21)

Влияние накопленного объёма инвестирования:

,                             (1.22)

Динамическое взаимодействие с уровнем инвестирования:

,                               (1.23)

Последействие предшествующего результата:

,                               (1.24)

Последействие динамики предшествующего результата:

,                           (1.25)

Обратное динамическое взаимодействие с уровнем инфляции:

,          (1.26)

Отсутствие коррекции:

                   (1.27)

где CF0 - плановый уровень доходов,- уровень доходов с учётом влияния случайных факторов, - уровень доходов с учётом применения механизма коррекции.

В результате применения названных механизмов формируются реальные финансовые потоки инвестиционных проектов, по которым с применением механизмов статистического имитационного моделирования возможно определить статистические и вероятностные характеристики отдельны проектов и суммарного мультипроекта.

Вывод: Из всего множества методов моделирования инвестиционных проектов наиболее развитыми и часто применяемыми представляются детерминированные методы, в то время как имитационные методы используются в меньшей мере, хотя именно они предоставляют возможность моделировать реальные экономические ситуации. Современный уровень развития техники позволяет строить имитационные модели и проводить численные исследования их эффективности, что открывает данным методам широкие перспективы развития.

2. Характеристика предприятия. анализ финансово-хозяйственной деятельности

 

.1 Общее описание предприятия


Компания «Валест» работает на рынке с 2005 года. Компания не только осуществляет инвестиционную деятельность, но также предлагает профессиональные консультации по всем аспектам инвестиций и разработку индивидуальной финансовой стратегии, в которой будут учитываться все требования заказчика и желаемая степень защиты от рисков.

Компания обеспечивает крупным инвесторам индивидуальную работу с опытными финансовыми менеджерами. Вместе с клиентом они планируют для него инвестиционную политику, оценивают её ключевые показатели. Исходя из этого, определяются рынки и выгодные для инвестора стратегии управления инвестициями.

В компании «Валест» работают аттестованные специалисты по финансовому управлению, техническому и документарному обеспечению финансовых операций, имеющие многолетний опыт работы на рынке, практику работы в крупнейших российских инвестиционных компаниях и немалый жизненный опыт.

Техническое оснащение компании позволяет моделировать реализацию инвестиционных проектов и рассматривать различные варианты вложения инвестиций. Компания «Валест» активно взаимодействует с каждым своим клиентом, обеспечивая ему высокопрофессиональную аналитическую поддержку принятия решений. Соблюдение интересов клиента - основа успешной работы компании. Специалисты предоставляют клиентам свои профессиональные знания и многолетний опыт, которые позволяют посмотреть на процесс инвестирования с верной точки зрения и выбрать оптимальную стратегию.

Организационная структура компании «Валест» представлена на рисунке 2.1.

Рисунок 2.1 - Организационная структура предприятия

Управляющий компании «Валест» отвечает за организацию и контроль деятельности предприятия, обеспечение взаимодействия всех структурных подразделений. Аналитический отдел компании производит моделирование и оценку инвестиционных проектов, реализуемых предприятием и его клиентами. Этот отдел работает в тесной взаимосвязи с экономическим отделом, который производит учёт всех финансовых операций и отвечает за ведение бухгалтерии. Коммерческий директор предприятия осуществляет контроль деятельности маркетингового отдела, ответственного за взаимодействие с существующими партнёрами и поиск новых клиентов. В целом, взаимодействие всех структур позволяет обеспечить эффективную работу предприятия.

В следующем разделе данной главы будет произведён анализ финансово-хозяйственной деятельности предприятия за период 2006 - 2010 гг. Расчёт показателей эффективности будет производиться на основе бухгалтерского баланса предприятия и отчёта о прибылях и убытках. Активы и пассивы предприятия представлены в таблицах 2.1 и 2.2, а отчёт о прибылях и убытках - в таблице 2.3.

Таблица 2.1 - Активы предприятия в 2006-2010 гг. (Форма 1)


Таблица 2.2 - Пассивы предприятия в 2006-2010 гг. (Форма 1)



Таблица 2.3 - Отчёт о прибылях и убытках предприятия в 2006-2010 гг. (Форма 2)


2.2 Анализ финансово-хозяйственной деятельности

 

.2.1 Анализ ликвидности и платежеспособности

Одним из показателей, характеризующих финансовое положение предприятия, является его платежеспособность, т.е. возможность своевременно погашать свои платежные обязательства наличными денежными ресурсами. Иначе говоря, предприятие считается платежеспособным, когда оно в состоянии выполнить свои краткосрочные обязательства, реализуя текущие активы.

В ходе анализа платежеспособности проводят расчеты по определению ликвидности активов предприятия, ликвидности его баланса, вычисляют абсолютные и относительные показатели ликвидности [11].

Ликвидность активов - это величина, обратная времени, необходимому для превращения их в деньги, т.е. чем меньше времени понадобится для превращения активов в денежную форму, тем активы ликвиднее [12].

Ликвидность баланса - возможность субъекта хозяйствования обратить активы в наличность и погасить свои платежные обязательства, иными словами - это степень покрытия долговых обязательств предприятия его активами, срок превращения которых в денежную наличность соответствует сроку погашения платежных обязательств.

Ликвидность предприятия - это более общее понятие, чем ликвидность баланса, т.к. помимо внутренних источников погашения задолженности предприятие может привлечь и внешние (заемные средства), если у него имеется соответствующий имидж в деловом мире и достаточно высокий уровень инвестиционной привлекательности [11].

Понятия платежеспособности и ликвидности очень близки, но второе более емкое. От степени ликвидности баланса и предприятия зависит платежеспособность. В то же время ликвидность характеризует как текущее состояние расчетов, так и перспективу. Улучшение платежеспособности предприятия неразрывно связано с политикой управления оборотным капиталом, которая нацелена на минимизацию финансовых обязательств. Другими словами, прибыль - долгосрочная цель, но в краткосрочном плане даже прибыльное предприятие может обанкротиться из-за отсутствия денежных средств [13].Отсутствие краткосрочной ликвидности может означать, что предприятие не способно использовать деловые возможности, если таковые появляются (например, получить выгодные скидки). Низкий уровень ликвидности - это отсутствие свободных действий администрации предприятия. Более серьезным последствием неликвидности является неспособность предприятия уплатить свои текущие долги и выполнить текущие обязательства, что может привести к вынужденной продаже долгосрочных финансовых вложений и активов, а в крайней форме - к неплатежам и банкротству [14].

Для проведения анализа ликвидности баланса предприятия статьи активов группируют по степени ликвидности - от наиболее быстро превращаемых в деньги к наименее. Пассивы же группируют по срочности оплаты обязательств [11]. Для определения ликвидности баланса следует сопоставить итоги приведенных групп по активу и пассиву. Баланс считается абсолютно ликвидным, если имеют место соотношения [15]:

А1 ≥ П1 ; А2 ≥ П2 ; А3 ≥ П3 ; А4 ≤ П4,                    (2.1)

где А1 - наиболее ликвидные активы,

А2 - быстрореализуемые активы,

А3 - медленнореализуемые активы,

А4 - труднореализуемые активы,

П1 - наиболее срочные обязательства,

П2 - краткосрочные пассивы,

П3 - долгосрочные пассивы,

П4 - постоянные пассивы.

Формулы для вычисления значений указанных групп активов и пассивов приведены в таблицах 2.4 и 2.5; в вычислительных формулах используются строки Формы 1 «Бухгалтерский баланс».

Таблица 2.4 - Группировка активов по степени ликвидности

Наименование

Обозначение

Формула для вычисления

Наиболее ликвидные активы

А1

стр.260 + стр.250

Быстрореализуемые активы

А2

стр.240

Медленнореализуемые активы

А3

стр.210 + стр.230 + стр.270

Труднореализуемые активы

А4

стр.190


Таблица 2.5 - Группировка пассивов по срочности их оплаты

Наименование

Обозначение

Формула для вычисления

Наиболее сроч. обязательства

П1

стр.620

Краткосрочные пассивы

П2

стр.610 + стр.660

Долгосрочные пассивы

П3

стр.590 + стр.630 + стр.640 + стр.650

Постоянные пассивы

П4

стр.490



Таблица 2.6 - Анализ ликвидности бухгалтерских балансов в 2006-2010


Проверим выполнение условия абсолютной ликвидности (формула 2.1). Согласно результатам, полученным в таблице 2.6, балансы предприятия в период с 2007 по 2010 год абсолютно ликвидны. Это означает, что предприятие может не только погасить необходимые обязательства, но и намного быстрее рассчитаться с долгами перед сторонними организациями.

Наряду с абсолютными показателями для оценки ликвидности и платежеспособности предприятия рассчитываются относительные показатели [16]:

Общий коэффициент ликвидности баланса, который показывает отношение суммы всех ликвидных средств предприятия к сумме всех платёжных обязательств (как краткосрочных, так и долгосрочных), определяется по формуле 2.2:

Кобщ.ликвид. = .                            (2.2)

Значения коэффициента в 2006-2010 годах представлены в таблице 2.7. Динамика коэффициента представлена на рисунке 2.2.

Рисунок 2.2 - Динамика общего коэффициента ликвидности в 2006-2010 гг.

Ликвидность предприятия можно охарактеризовать как достаточную только в 2008 и 2009 годах, так как в остальных периодах соотношение высоколиквидных активов и краткосрочных платежей не соответствует нормативным значениям.

Коэффициент абсолютной ликвидностиявляется наиболее жестким критерием определения ликвидности предприятия. Показывает, какая часть краткосрочных (текущих) обязательств может быть при необходимости погашена немедленно (за счет имеющихся денежных средств и краткосрочных финансовых вложений); определяется по формуле 2.3:

Кабс.ликвид. = .                                              (2.3)

Значения коэффициента в 2006-2010 годах представлены в таблице 2.7. Динамика коэффициента представлена на рисунке 2.3.

Рисунок 2.3 - Динамика коэффициента абсолютной ликвидности в 2006-2010 гг.

В период с 2006 по 2010 гг. коэффициент абсолютной ликвидности имеет значение выше нормативного, это говорит о способности организации погашать часть своих срочных обязательств.

Коэффициент критической ликвидности, который отражает прогнозируемые платёжные возможности предприятия при условии своевременного проведения расчетов с дебиторами и привлечения прочих оборотных активов, определяется по формуле 2.4.

Ккрит.ликвид. = .                                            (2.4)

Значения коэффициента в 2006-2010 годах представлены в таблице 2.7. Динамика коэффициента представлена на рисунке 2.4.

Рисунок 2.4 - Динамика коэффициента критической ликвидности в 2006-2010 гг.

По данным расчетов, в период с 2006 по 2010 гг. наблюдается высокое значение данного показателя, удовлетворяющего нормальному ограничению. Это свидетельствует о том, что в данный период предприятие способно практически полностью погасить свои срочные обязательства за счет имеющихся средств и ожидающихся в ближайшее время платежей от сторонних организаций и лиц.

Коэффициент текущей ликвидности, который характеризует общую обеспеченность организации оборотными средствами для погашения краткосрочных обязательств, определяется по формуле 2.5. Превышение верхней границы свидетельствует о нерациональном использовании средств предприятием, а нижняя граница отражает ее платежеспособность:

Ктекущ.ликвид. = .                                       (2.5)

Значения коэффициента в 2006-2010 годах представлены в таблице 2.7. Динамика коэффициента представлена на рисунке 2.5.

Рисунок 2.5 - Динамика коэффициента текущей ликвидности в 2006-2010 гг.

Общая обеспеченность предприятия оборотными средствами в 2008-2010 гг. позволяет погасить краткосрочные обязательства. Показатели в остальных периодах не превышают нормальное ограничение, что говорит об отсутствии у предприятия необходимых оборотных активов для поддержания устойчивой платежеспособности.

Коэффициент обеспеченности собственными оборотными средствами, который характеризует долю собственных оборотных средств во всех оборотных средствах предприятия, определяется по формуле 2.6.

Кобеспеч.собств.оборот.ср. =  .                         (2.6)

Значения коэффициента в 2006-2010 годах представлены в таблице 2.7. Динамика коэффициента представлена на рисунке 2.6.

Рисунок 2.6 - Динамика коэффициента обеспеченности собственными оборотными средствами в 2006-2010 гг.

В рассматриваемый период значение показателя превышает нормативное значение. Это означает, что в данный период предприятие обладает собственными оборотными средствами, то есть имеет в наличии свободные средства, независимые от обязательств.

Таблица 2.7-Сводная таблица коэффициентов ликвидности и платежеспособности

 

.2.2 Анализ деловой активности

Деловая активность предприятия измеряется с помощью системы количественных и качественных критериев. К качественным критериям относят широту рынков сбыта продукции, деловую репутацию предприятия, наличие постоянных поставщиков и потребителей, степень выполнения плана и т.д. Такие неформализованные критерии необходимо сопоставлять с аналогичными параметрами конкурентов, действующих в данной отрасли или сфере бизнеса.Количественные критерии деловой активности характеризуются абсолютными и относительными показателями.

Среди абсолютных показателей необходимо выделить объем продаж готовой продукции, работ, услуг (оборот); прибыль и величину активов.

Относительные показатели деловой активности характеризуют эффективность использования ресурсов (материальных, трудовых и финансовых). Среди них особое место занимают показатели оборачиваемости, т.к. со скоростью оборота связаны:

- минимально необходимая величина авансированного капитала и связанные с ним выплаты денежных средств (проценты за пользование кредитом банка, дивиденды по акциям);

-   потребность в дополнительных источниках финансирования;

-   сумма затрат, связанных с владением товарно-материальными ценностями и их хранением;

-   величина налогов.

По показателям оборачиваемости рассчитывают сумму экономии оборотных средств (высвобождение) или сумму их дополнительного привлечения. Поскольку оборотные средства включают в себя как материальные, так и денежные ресурсы, то от организации и эффективности их использования зависит не только процесс материального производства, но и финансовая устойчивость.

Рассчитаем некоторые относительные показатели деловой активности:

Коэффициент общей оборачиваемости, который отражает скорость оборота всего капитала организации, т.е. сколько оборотов производят активы, рассчитывается по формуле 2.7. Он показывает, сколько продукции приходится на каждый рубль активов или эффективность использования всех имеющихся ресурсов, независимо от их источников.

Кобщ. обор.

.                          (2.7)

Значения коэффициента в 2007-2010 годах представлены в таблице 2.8. Динамика коэффициента представлена на рисунке 2.7.

Рисунок 2.7 - Динамика коэффициента общей оборачиваемости в 2007-2010 гг.

Коэффициент общей оборачиваемости имеет тенденцию к росту и достигает максимального значения в 2010 году. Увеличение оборотов говорит о высвобождении активов из оборота и появлении дополнительного ресурса.

Коэффициент оборачиваемости мобильных средств, который показывает скорость оборота всех оборотных средств предприятия (как материальных, так и денежных), определяется по формуле 2.8.

Кобор.моб.ср. =      

.                                   (2.8)

Значения коэффициента в 2007-2010 годах представлены в таблице 2.8. Динамика коэффициента представлена на рисунке 2.8.

Анализ динамики коэффициента оборачиваемости мобильных средств показал рост скорости оборачиваемости всех оборотных средств предприятия (как материальных, так и денежных).

Рисунок 2.8 - Динамика коэффициента оборачиваемости мобильных средств в 2007-2010 гг.

Коэффициент оборачиваемости материальных средств определяется по формуле 2.9. Чем выше коэффициент оборачиваемости материальных средств, тем меньше затоваривание, тем быстрее можно погасить долги:

Кобор.мат.ср. =

 .      (2.9)

Значения коэффициента в 2007-2010 годах представлены в таблице 2.8. Динамика коэффициента представлена на рисунке 2.9.

Коэффициент оборачиваемости материальных средств имеет тенденцию к росту, что говорит о более ликвидной структуре оборотного капитала и, соответственно, о более устойчивом финансовом состоянии предприятия.

Рисунок 2.9 - Динамика коэффициента оборачиваемости материальных средств в 2007-2010 гг.

Коэффициент оборачиваемости средств в расчетах(всей дебиторской задолженности) показывает количество оборотов средств в дебиторской задолженности и рассчитывается по формуле 2.10.

Кобор.ср.в общ.дебит.з. = =        

=.         (2.10)

Значения коэффициента в 2007-2010 годах представлены в таблице 2.8. Динамика коэффициента представлена на рисунке 2.10.

По результатам расчетов видно, что в 2010 г. прослеживается наибольшая часть неоплаченных предоставленных услуг по сравнению с предыдущими годами. Это является признаком плохого контроля дебиторской задолженности. Период оборачиваемости дебиторской задолженности изменяется обратно пропорционально рассмотренному коэффициенту, поэтому можно сказать, что в последние периоды наблюдается уменьшение срока предоставления коммерческого кредита контрагентам; это говорит о снижении риска просроченной дебиторской задолженности.

Рисунок 2.10 - Динамика коэффициента оборачиваемости средств в расчётах (всей дебиторской задолженности) в 2007-2010 гг.


Кобор.кредит.з. = =

.                         (2.11)

Значения коэффициента в 2007-2010 годах представлены в таблице 2.8. Динамика коэффициента представлена на рисунке 2.11.

Рисунок 2.11 - Динамика коэффициента оборачиваемости кредиторской задолженности в 2007-2010 гг.

В рассматриваемый период наблюдается рост оборачиваемости кредиторской задолженности, что является признаком ухудшения контроля выполнения обязательств предприятия перед своими контрагентами.

Коэффициент оборачиваемости собственного капитала показывает скорость оборота собственного капитала, или сколько рублей от выручки от реализации приходится на каждый рубль инвестированных собственных средств и рассчитывается по формуле 2.12.

Ксобст.кап. =     

.                          (2.12)

Значения коэффициента в 2007-2010 годах представлены в таблице 2.8. Динамика коэффициента представлена на рисунке 2.12.

Рисунок 2.12 - Динамика коэффициента оборачиваемости собственного капитала в 2007-2010 гг.

Наиболее эффективное использование собственного капитала приходится на 2010 г. В 2007-2008гг. наблюдаются низкие значения коэффициента оборачиваемости собственного капитала, что говорит о менее эффективном использовании инвестированных средств.

Коэффициент отдачи основных средств рассчитывается по формуле 2.13.

Котдачи.осн.ср. =  

.                          (2.13)

Значения коэффициента в 2007-2010 годах представлены в таблице 2.8. Динамика коэффициента представлена на рисунке 2.13.

Увеличение фондоотдачи в 2009 гг. говорит о расширении масштабов деятельности. Низкие значения показателя в 2007-2008 гг. свидетельствует о неэффективной деятельности в кризисный период.

Рисунок 2.13 - Динамика коэффициента отдачи основных средств в 2007-2010 гг.

Таблица 2.8 - Сводная таблица показателей деловой активности

 

.2.3 Анализ финансовой устойчивости

Финансовое состояние предприятия, его устойчивостьво многом зависят от оптимальности структуры источников капитала (соотношения собственных и заемных средств) и от оптимальной структуры активов предприятия, в первую очередь - от соотношения основных и оборотных средств, а также от уравновешенности отдельных видов активов и пассивов предприятия [11]. Относительные показатели финансовой устойчивости предприятия рассчитываются по следующим формулам [16]:

Коэффициент соотношения заёмных и собственных средств показывает, сколько заёмных средств предприятие привлекло на один рубль собственных средств, вложенных в активы и определяется по формуле 2.14.

Кзаём. =

.                           (2.14)

Значения коэффициента в 2006-2010 годах представлены в таблице 2.9. Динамика коэффициента представлена на рисунке 2.14.

Рисунок 2.14 - Динамика коэффициента соотношения собственных и заёмных средств в 2006-2010 гг.

Начиная с 2008 года, соотношение собственных и заёмных средств находится в пределах нормативного значения. В 2006-2007 гг. величина заёмных средств превышала величину собственных средств - предприятие в значительной мере зависело от внешних инвесторов.

Коэффициент обеспеченности собственными источниками финансирования показывает, какая часть оборотных активов финансируется за счёт собственных оборотных источников и рассчитывается по формуле 2.15.

Кобеспеч. =         

                           (2.15)

Значения коэффициента в 2006-2010 годах представлены в таблице 2.9. Динамика коэффициента представлена на рисунке 2.15.

Рисунок 2.15 - Динамика коэффициента обеспеченности собственными источниками финансирования в 2006-2010 гг.

Предприятие в 2008-2010 гг. может покрывать свои обязательства за счет собственных средств. Положительная динамика свидетельствует об эффективном управлении источниками финансирования.

Коэффициент финансовой независимости характеризует удельный вес собственных средств в общей сумме пассивов (активов) и рассчитывается по формуле 2.16.

Кфин.независ. = .                 (2.16)

Значения коэффициента в 2006-2010 годах представлены в таблице 2.9. Динамика коэффициента представлена на рисунке 2.16.

Данный коэффициент в 2008-2010 гг. находится в пределах нормативного значения - это говорит о том, что в этих периодах предприятие не зависит от внешних инвесторов и в основном финансируется за счет собственных средств.

Рисунок 2.16-Динамика коэффициента финансовой независимости в 2006-2010 гг.

Коэффициент финансирования характеризует отношение собственных средств к заёмным, он зависит от отраслевых особенностей и уровня инфляции и рассчитывается по формуле 2.17.

Кфинанс. = =

=                             (2.17)

Значения коэффициента в 2006-2010 годах представлены в таблице 2.9. Динамика коэффициента представлена на рисунке 2.17.


 

Рисунок 2.17 - Динамика коэффициента финансирования в 2006-2010 гг.

В 2008-2010 гг. предприятие может покрывать свои обязательства за счет собственных средств. Положительная устойчивая динамика свидетельствует об эффективном управлении источниками финансирования.

Коэффициент манёвренности собственных средствхарактеризует степень гибкости собственных средств предприятия и рассчитывается по формуле 2.18.

Кманёвр.соб.ср.==

= .                 (2.18)

Значения коэффициента в 2006-2010 годах представлены в таблице 2.9. Динамика коэффициента представлена на рисунке 2.18.

Значение данного коэффициента во всех периодах соответствует нормативному. Это свидетельствует о мобильности бизнеса.

 

Рисунок 2.18 - Динамика коэффициента маневренности собственных средств в 2006-2010 гг.

Коэффициент устойчивости финансирования показывает, какая часть имущества предприятия финансируется за счет устойчивых источников и рассчитывается по формуле 2.19:

Куст.фин. =

.                          (2.19)

Значения коэффициента в 2006-2010 годах представлены в таблице 2.9. Динамика коэффициента представлена на рисунке 2.19.

Рисунок 2.19 - Динамика коэффициента устойчивости финансирования в 2006-2010 гг.

Данный коэффициент во всех периодах рассмотрения находится ниже критического значения, что свидетельствует о том, что устойчивых источников в форме капиталов, резервов, долгосрочных пассивов недостаточно для финансирования активов.

Коэффициент концентрации привлечённого капитала характеризует долю привлеченных заемных средств в общей сумме средств, вложенных в предприятие и определяется по формуле 2.20.

Кконц.привл.кап. =.(2.20)

Значения коэффициента в 2006-2010 годах представлены в таблице 2.9. Динамика коэффициента представлена на рисунке 2.20.

Рисунок 2.20 - Динамика коэффициента концентрации привлечённого капитала в 2006-2010 гг.

По данным расчетов доля заёмных средств в общих источниках финансирования по всем периодам превышает нормативное значение, однако к концу периода рассмотрения снижается. Это является признаком усиления финансовой независимости от сторонних организаций и лиц.

Таблица 2.9 Сводная таблица показателейфинансовой устойчивости

 

.2.4 Анализ рентабельности

Показатели рентабельности характеризуют эффективность предприятия в целом, доходность различных направлений деятельности (производственной, предпринимательской, инвестиционной), окупаемость затрат и т.д. Они более полно, чем прибыль, характеризуют окончательные результаты хозяйствования, потому что их величина показывает соотношение эффекта с наличными или использованными ресурсами. Их применяют для оценки деятельности предприятия и как инструмент в инвестиционной политике и ценообразовании.

Рентабельность - один из основных стоимостных качественных показателей эффективности производства на предприятии, характеризующий уровень отдачи затрат и степень средств в процессе производства и реализации продукции (работ, услуг) [17].

Основными показателями рентабельности являются [18]:

Рентабельность активов показывает, сколько денежных единиц прибыли (копеек) получено предприятием с единицы стоимости активов (1 рубля) независимо от источника привлечения средств. Определяется по формуле 2.21:

Rакт = = .    (2.21)

Значения коэффициента в 2006-2010 годах представлены в таблице 2.10. Динамика коэффициента представлена на рисунке 2.21.

Во всех рассматриваемых периодах прослеживается низкая рентабельность активов. В 2008 году предприятие несло убытки, поэтому значение рентабельности отрицательно. С 2006 по 2008 и с 2009 по 2010 гг. наблюдается тенденция снижения показателя рентабельности, что говорит о неэффективном использовании активов.

Рисунок 2.21 - Динамика рентабельности активов в 2006-2010 гг.

Рентабельность текущих активов показывает, сколько прибыли получает предприятие с одного рубля, вложенного в текущие активы и определяется по формуле 2.22:

Rтек.акт= .           (2.22)

Значения коэффициента в 2006-2010 годах представлены в таблице 2.10. Динамика коэффициента представлена на рисунке 2.22.

Рисунок 2.22 - Динамика рентабельности текущих активов в 2006-2010 гг.

В 2007 г. использование текущих активов принесло наибольшую прибыль и составило 15 рублей на 1 рубль данных активов. В 2008 году применение активов было не эффективным.

Рентабельность инвестиций показывает эффективность использования средств, инвестированных в предприятие (формула 2.23):

моделирование перераспределение инвестиция оптимизация

Rинвест= .   (2.23)

Значения коэффициента в 2006-2010 годах представлены в таблице 2.10. Динамика коэффициента представлена на рисунке 2.23.

Рисунок 2.23 - Динамика рентабельности инвестиций в 2006-2010 гг.

Наблюдается тенденция снижения рентабельности инвестиций, что говорит о неэффективном их использовании.

Рентабельность собственного капитала отражает величину прибыли, приходящуюся на один рубль капитала, вложенного собственниками в данное предприятие (формула 2.24):

Rсобст.кап.= .                         (2.24)

Значения коэффициента в 2006-2010 годах представлены в таблице 2.10. Динамика коэффициента представлена на рисунке 2.24.

Рисунок 2.24 - Динамика рентабельности собственного капитала в 2006-2010 гг.

Рентабельность собственного капитала во всех периодах снижается, что говорит о неэффективном использовании капитала.

Рентабельность основной деятельности показывает, какова доля прибыли от реализации продукции, работ, услуг основного вида деятельности в сумме затрат на производство (формула 2.25):

Rоснов.деят.= .                          (2.25)

Значения коэффициента в 2006-2010 годах представлены в таблице 2.10. Динамика коэффициента представлена на рисунке 2.25.

Рисунок 2.25 - Динамика рентабельности основной деятельности в 2006-2010 гг.

Эффективность использования ресурсов для осуществления основной деятельности постоянно снижается на всём рассматриваемом промежутке времени.

Рентабельность реализованной продукции показывает размер прибыли на рубль выручки и определяется по формуле 2.26.

Rреализации= .                 (2.26)

Показатель рентабельности реализованной продукции показывает не только эффективность хозяйственной деятельности предприятия, но и эффективность проводимой предприятием политики ценообразования.

Значения коэффициента в 2006-2010 годах представлены в таблице 2.10. Динамика коэффициента представлена на рисунке 2.26.

Рентабельность реализованной продукции постоянно снижается на всём рассматриваемом промежутке времени, что свидетельствует о неэффективном использовании ресурсов и неэффективной политике ценообразования.

Рисунок 2.26-Динамика рентабельности реализованной продукции в 2006-2010 гг.

Таблица 2.10 - Сводная таблица показателей рентабельности


Анализ ликвидности и платежеспособности рассматриваемого предприятия показывает, что балансы предприятия в период с 2007 по 2010 год абсолютно ликвидны. Общая обеспеченность предприятия оборотными средствами в 2008-2010 гг. позволяет погасить краткосрочные обязательства.

Динамика коэффициентов деловой активности свидетельствует о росте устойчивости финансового состояния и эффективном использовании собственного капитала, а также о снижении риска просроченной дебиторской задолженности. Однако наблюдается также рост оборачиваемости кредиторской задолженности, что является признаком ухудшения контроля над выполнением обязательств перед контрагентами.

Анализ финансовой устойчивости показывает положительную динамику в области финансовой независимости: в 2008-2010 гг. предприятие в основном финансируется за счет собственных средств. Динамика коэффициента финансирования и коэффициента обеспеченности собственными источниками финансирования свидетельствует об эффективном управлении источниками финансирования.Значение коэффициента маневренности свидетельствует о мобильности бизнеса.

Основная проблема предприятия заключается в низких показателях рентабельности, что указывает на неэффективное использование ресурсов. Однако необходимо отметить, что предприятие работает с положительным итогом деятельности - наличием чистой прибыли на конец отчётного периода - практически во всех периодах рассмотрения.

 

.3 Планирование инвестиционной деятельности


Предприятие рассматривает возможность реализации портфеля из трёх инвестиционных проектов: первый - в области аэрокосмической промышленности, второй - в области телекоммуникаций и обслуживания населения и третий - в области машиностроения. Плановые значения финансовых потоков данных проектов, а также прогнозные значения уровня инфляции представлены в таблице 2.11.

Таблица 2.11 - Плановые значения инвестиций и доходов, прогноз инфляции


Предприятию требуется оценить эффективность вложений в рассматриваемые проекты.

 

.3.1 Расчёт плановых финансовых показателей

При расчёте плановых финансовых показателей используется ставка дисконтирования, которая определяется индивидуально для каждого инвестиционного проекта в каждом периоде реализации по формуле 2.27 [10]:

                                  (2.27)

где rmin - ставка доходности по безрисковым вложениям,

rinf(t) - уровень инфляции в периоде t,

rsis - коэффициент системного риска данного проекта.

В качестве ставки доходности по безрисковым вложениям принята ставка 0,12. В данной работе в качестве ставки доходности по безрисковым вложениям была принята усреднённая процентная ставка по долгосрочным кредитам [19]. Коэффициент системного риска в проекте 1 равен 0,54, в проекте 2 - 0,49 и в проекте 3 - 0,36. Коэффициенты системного риска определяются по специальным таблицам значений системного риска в различных отраслях [20].

Значения плановых показателей эффективности рассматриваемых инвестиционных проектов и суммарного мультипроекта представлены в таблице 2.12.

Таблица 2.12 - Плановые значения финансовых показателей проектов


Из данных таблицы 2.12 следует, что, хотя один из составляющих проектов является убыточным (чистая приведённая стоимость проекта 3 составляет минус 13,77 тыс. руб.), в целом рассматриваемый мультипроект приносит прибыль.

Рассмотренный метод анализа инвестиционных проектов через показатели эффективности является очень приблизительным, так как не учитывает многих факторов, например, влияния внешних случайных факторов и возможности передачи инвестиций между проектами. Кроме того, предприятию может потребоваться оценка рисков реализации инвестиционных проектов. Для устранения указанных недостатков необходимо применить механизмы статистического имитационного моделирования; этот процесс будет подробно рассмотрен в следующей главе дипломного проекта. Помимо разработки алгоритма и автоматизации процесса моделирования, будут рассмотрены также возможности оптимизации инвестиционной деятельности предприятия за счёт применения различных механизмов коррекции текущих значений финансовых потоков.

3. Моделирование и оптимизация процесса реализации инвестиционных проектов


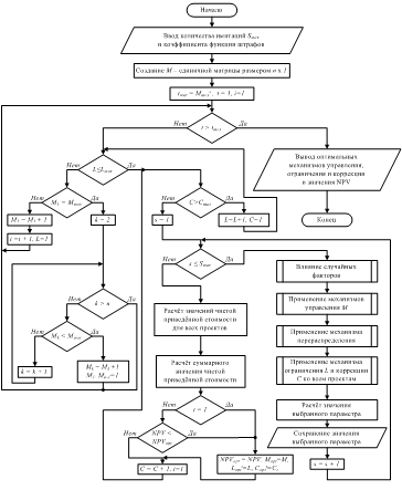
В данной главе дипломного проекта представлена модель реализации портфеля инвестиционных проектов с использованием механизмов статистического имитационного моделирования. Разработаны нелинейные механизмы коррекции финансовых потоков проектов и методика их оптимизации, а также методика выбора оптимальных сочетаний механизмов коррекции при различных критериях оптимальности. Кроме того, разработано программное обеспечение, автоматизирующее процесс моделирования мультипроектов и реализации названных методик.

 

.1 Общее описание разработанной программы


Разработка программного продукта осуществлялась в среде MATLAB[21]. Программа состоит из отдельных блоков - М-файлов, взаимосвязанных между собой. Все составляющие блоки разработанной программы можно условно разделить на блоки, непосредственно взаимодействующие с пользователем (требующие ввода данных и выводящие на экран результаты вычислений) и вспомогательные блоки, не требующие участия пользователя и предназначенные для вычислений в составе других блоков.

Взаимодействие программы с пользователем осуществляется через командную строку. При запуске программы на экран выводится основной диалог, в котором пользователю сначала предлагается ввести исходные данные, а затем выбрать действие из списка. Из главного диалогового окна пользователю доступны такие действия, как расчёт плановых показателей инвестиционных проектов, моделирование реализации инвестиционного мультипроекта при заданных механизмах управления, ограничения и коррекции, оптимизация выбора механизмов при различных критериях оптимальности. Схема взаимосвязи блоков программы представлена на рисунке 3.1. Листинг всех блоков программы представлен в приложении А.

Рисунок 3.1 - Схема взаимосвязи блоков программы

Диалог программы с пользователем начинается с окна, вид которого представлен на рисунке 3.2. (исходные данные уже заданы в соответствии с таблицей 2.11). Вводом числа, соответствующего нужному пункту, пользователь может запустить тот или иной алгоритм программы:

 

.1.2 Исходные данные программы

В разработанной программе в качестве входных параметров используются следующие данные:

- количество проектов, входящих в состав мультипроекта;

-   время начала каждого проекта;

-   временной ряд плановых инвестиций в каждый проект;

-   временной ряд плановых доходов от каждого проекта;

-   коэффициенты вариации инвестиций и доходов;

-   разрешения на передачу излишков инвестиций из данного проекта в другие проекты в каждом периоде;

-   плановые значения уровня инфляции на протяжении всего периода реализации мультипроекта;

-   коэффициенты вариации уровня инфляции;

-   ставка доходности по безрисковым вложениям;

-   ставки системного риска для каждого проекта.

Пользователь может задать любое число инвестиционных проектов в составе мультипроекта. В данной работе рассматривается формирование мультипроекта из трёх различных проектов с разным временем начала и длительностью. В рассматриваемых проектах ограничения на передачу инвестиций между проектами отсутствуют, однако при вводе других исходных данных пользователь может установить эти ограничения. В данной главе в качестве исходных данных будут использоваться плановые значения финансовых потоков и инфляции, приведённые в таблице 2.11, а также коэффициенты вариации инвестиций, доходов и уровня инфляции, которые представляют собой экспертные оценки возможных отклонений плановых показателей проекта. Чаще всего при оценке коэффициентов вариации предполагается, что значение коэффициента увеличивается с течением времени, что отражает увеличение неопределённости. В разработанном диалоге ввода данных пользователь задаёт коэффициент вариации каждого в начале и в конце инвестиционного проекта, подразумевая, что коэффициент вариации изменяется линейно в течение рассматриваемого отрезка времени. Коэффициенты вариации представлены в таблице 3.1.

Таблица 3.1 - Коэффициенты вариации инвестиций и доходов проектов

 

.1.3 Моделирование процесса реализации мультипроекта

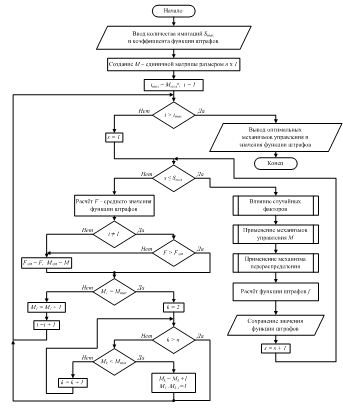
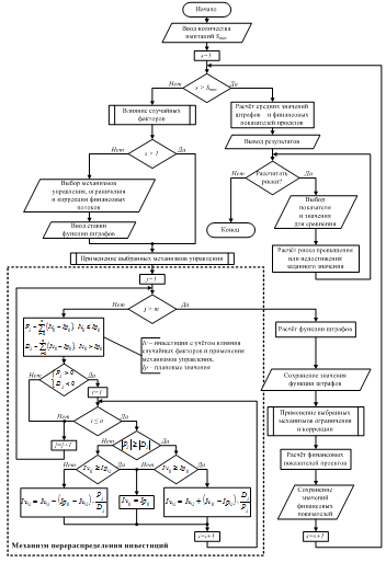
В данном разделе описан один из основных блоков разработанного программного обеспечения. Этот блок позволяет пользователю получить статистические оценки финансовых показателей проектов и суммы штрафов за перераспределение инвестиций между проектами при тех или иных механизмах управления текущим инвестированием, ограничения максимального объёма инвестирования и коррекции значений доходов от реализации проектов. От пользователя требуется только задать некоторые параметры, такие, как количество имитаций и ставку штрафов за перераспределение инвестиций между проектами.

Общая схема применения статистического имитационного моделирования в планировании инвестиционных проектов приведена в разделе 1.3 дипломного проекта. В настоящем разделе представлен алгоритм программы, позволяющей производить моделирование реализации портфеля из неограниченного числа проектов и получать его характеристики автоматически. Кроме того, в данном блоке программы предусмотрена возможность расчёта различных рисков реализации мультипроекта или отдельных его составляющих по выбору пользователя. Фрагмент диалогового окна алгоритма моделирования инвестиционных проектов представлен на рисунке 3.4.

После того, как пользователь задаст все параметры, программа автоматически выполняет расчёт статистических характеристик инвестиционного проекта и предлагает пользователю выбрать риск для оценки (рисунок 3.5).

 

Рисунок 3.5 - Результаты расчёта статистических характеристик, диалог выбора риска

Процедура расчёта рисков реализации инвестиционных проектов описана ниже в данном разделе дипломного проекта. После расчёта одного риска программа возвращается к началу диалога выбора рисков и предлагает выполнить расчёт другой вероятностной характеристики проектов, что позволяет пользователю последовательно оценить все интересующие его показатели при выбранных механизмах и провести их сравнение.

Блок-схема алгоритма статистического имитационного моделирования реализации мультипроекта представлена на рисунке 3.6. Листинг программы представлен в приложении А.1.5.

 

Рисунок 3.6 - Алгоритм процесса реализации мультипроекта и расчёта рисков

Влияние внешних случайных факторов. Имитация случайных отклонений инфляции, инвестицийи доходов от плановых значений выполняется по формулам 1.5, 1.6 и 1.7, представленным в разделе 1.3 дипломного проекта.

Управление текущим инвестированием осуществляется для каждого проекта индивидуально. В данном блоке разработанного программного обеспечения пользователю предоставляется выбор механизмов управления, которые будут использоваться в каждом проекте.

Механизмы управления, использованные в данной работе, представлены формулами 1.8 - 1.12. В дополнение к указанным, были разработаны нелинейные механизмы управления текущим инвестированием, представленные следующими формулами:

Обратное степенное взаимодействие с уровнем инвестирования предыдущего периода:

,                                           (3.2)

Обратное динамическое степенное взаимодействие с уровнем инвестирования, отражающим случайное внешнее воздействие:

,                        (3.3)

Обратное степенное влияние накопленного объёма инвестирования:

,                                            (3.4)

В механизмах «Обратное динамическое взаимодействие с уровнем инвестирования, отражающим случайное внешнее воздействие» (формула 1.10), «Обратное степенное взаимодействие с уровнем инвестирования предыдущего периода» (формула 3.2), «Обратное динамическое степенное взаимодействие с уровнем инвестирования, отражающим случайное внешнее воздействие» (формула 3.3) и «Обратное степенное влияние накопленного объёма инвестирования» (формула 3.4) присутствуют параметры аminи amax. Изменение значения данного параметра позволяет оптимизировать работу указанных механизмов. Процесс оптимизации работы механизмов описан в разделе 3.1.5. Эффективность разработанных нелинейных механизмов будет оценена с помощью моделей, описанных в разделе 3.2.

Логика процесса перераспределения инвестиций подробно описана в разделе 1.3. Разработанное программное обеспечение моделирования реализации инвестиционного мультипроекта даёт пользователю возможность самостоятельно задавать разрешения на передачу инвестиций в другие проекты для каждого проекта в каждом периоде рассмотрения. В мультипроекте, рассмотренном в данной работе в качестве примера, передача инвестиций разрешена из всех проектов во всех периодах реализации.

Формула 3.6 описывает расчёт суммы излишков и суммы дефицитов в периоде j:

,                             (3.6)

где Pj-сумма излишков по всем проектам в j периоде,

Dj-сумма дефицитов по всем проектам в j периоде,

Ivij-инвестиции с учётом влияния случайных факторов и применения механизмов управления в i проекте в jпериоде,

Ipij-плановые инвестиции i проект в jпериоде,

zij- разрешение (1) или запрет (0) на передачу инвестиций из iпроекта в другие проекты в jпериоде.

Математическая модель перераспределения инвестиций:

     (3.7)

Схема описанного механизма перераспределения выделена отдельным блоком в блок-схеме алгоритма моделирования реализации инвестиционного мультипроекта, представленной на рисунке 3.6. Листинг механизма перераспределения представлен в приложении А.2.5.

Перераспределение инвестиций может быть невыгодно предприятию и караться штрафами; разработка функции штрафов представлена в разделе 3.1.4.

Механизмы ограничения максимального объёма инвестирования предназначены для снижения рисков, связанных с перерасходом запланированных объёмов финансирования при реализации инвестиционных проектов.

В данном блоке разработанного программного обеспечения пользователю предоставляется выбор механизмов ограничения, которые будут использоваться в каждом проекте. Механизмы ограничения, использованные в данной работе, представлены формулами 1.13 - 1.20.

Механизмы коррекции текущего значения доходов предназначены для установления соответствия между состоянием производственного процесса (уровнем инвестирования, уровнем инфляции) и планируемыми доходами. Коррекция осуществляется для каждого проекта в отдельности.

В данном блоке разработанного программного обеспечения пользователю предоставляется выбор механизмов коррекции текущих значений доходов, которые будут использоваться в каждом проекте.

Механизмы коррекции, использованные в данной работе, представлены формулами 1.21 - 1.27. Помимо них, в дипломном проекте разработан нелинейный механизм коррекции - степенное взаимодействие с текущим уровнем инвестирования:

                                       (3.9)

Расчёт статистических значений финансовых показателей. В разработанном программном продукте значения статистических значений финансовых показателей рассчитываются с помощью метода статистического имитационного моделирования следующим образом: последовательно выполняется заданное количество имитаций процесса формирования реальных финансовых потоков (по схеме, представленной на рисунке 3.2), в результате чего формируется статистический ряд значений каждого из рассматриваемых финансовых показателей. После завершения серии имитаций рассчитываются средние значения показателей эффективности - они и будут статистическими оценками.

При использовании различных механизмов управления, ограничения и коррекции значения финансовых показателей будут разными. Так, при использовании механизмов 1.8, 1.15 и 1.25 во всех проектах будут получены статистические оценки финансовых показателей, представленные в таблице 3.2, тогда как при использовании механизмов 3.3, 1.20 и 1.22 статистические оценки тех же показателей будут равны представленным в таблице 3.3.

Таблица 3.2 - Показатели эффективности при первом сочетании механизмов


Таблица 3.3 - Показатели эффективности при втором сочетании механизмов


Очевидно, что статистические характеристики инвестиционных проектов отличаются как от плановых характеристик, так и от значений при других механизмах управления, ограничения и коррекции. Такой результат свидетельствует о значимости применения различных механизмов и указывает на возможности оптимизации процесса реализации инвестиционных проектов с помощью выбора. Методы оптимизации процесса моделирования по различным критериям подробно описаны в разделе 3.2 дипломного проекта.

Расчёт рисков реализации инвестиционных проектов. Разработанное программное обеспечение позволяет по выбору пользователя определить значения превышения или недостижения определённого значения следующих показателей:

- сумма штрафов за перераспределение инвестиций;

-   значение чистой приведённой стоимости отдельных проектов в составе мультипроекта;

-   значение индекса рентабельности;

-   значение внутренней нормы доходности;

-   период окупаемости каждого из составляющих проектов.

Используя диалог с программой, пользователь может самостоятельно задать значение того или иного параметра и выбрать, какую вероятность следует рассчитать (вероятность превышения заданного значения или вероятность его недостижения).

Расчёт рисков реализации проектов включён в состав блока моделирования реализации мультипроекта потому, что в ходе выполнения этого блока уже произведено накопление статистических значений всех показателей (суммы штрафов, значения финансовых показателей проектов). При выборе показателя, по которому следует рассчитывать риск, программа определяет математическое ожидание и среднеквадратическое отклонение в статистическом ряду значений, и, используя эти параметры, вычисляет функцию нормального распределения заданного значения. Полученное значение функции нормального распределения и является мерой риска недостижения заданного значения показателя; разность между единицей и значением функции будет определять меру риска превышения заданного значения показателя.

Рассчитаем значения рисков недостижения заданных значений чистой приведённой стоимости проектов и риска превышения заданного значения функции штрафа.

Пусть пользователь задал значения чистой приведённой стоимости в первом проекте 70, во втором проекте 0 и в третьем проекте минус 10 тыс. руб., и значение функции штрафов 8 (коэффициент функции штрафов 1). При использовании механизмов 1.8, 1.15 и 1.25 во всех проектах риск недостижения заданных значений чистой приведённой стоимости составит: в первом проекте 0, во втором проекте 0,003 и в третьем проекте 0,025, а риск превышения заданного значения функции штрафов 0,53. При применении механизмов 3.3, 1.20 и 1.22 ко всем проектам риски недостижения заданных значений чистой приведённой стоимости составят соответственно 0,09, 0,73 и 0,73, а риск превышения заданного объёма штрафов 0,98.

Очевидно, что риски реализации инвестиционных проектов, а также показатели эффективности инвестиционных проектов в значительной мере зависят от выбора механизмов управления, ограничения и коррекции. В связи с этим в данной дипломной работе были разработаны модели, позволяющие определить оптимальные сочетания механизмов для минимизации того или иного риска, минимизации функции штрафов или максимизации чистой приведённой стоимости мультипроекта.

 

.1.4 Начисление штрафов за перераспределение инвестиций

Необходимость введения штрафов за перераспределение инвестиций в экономическом смысле объясняется тем, что предприятию может быть не выгодно передавать активы из одного проекта в другой (например, в силу географической удалённости или затратности перевода активов).

В данном дипломном проекте предлагается ввести линейную зависимость размера штрафов за перераспределение инвестиций от накопленной суммы переданных инвестиций за весь период реализации инвестиционного мультипроекта. При этом в разработанном программном продукте пользователю предоставляется возможность самостоятельно задавать ставку штрафов.

Математическая модель начисления штрафов за перераспределение инвестиций представлена формулой 3.10.

                           (3.10)

где f - ставка функции штрафов,

tmax - срок реализации мультипроекта,

n - количество проектов,

I2 - инвестиции с учётом влияния случайных факторов и применения механизмов управления,

I3 - инвестиции с учётом перераспределения.

 

.1.5 Оптимизация параметров механизмов управления

Критерием оптимальности выбора параметра механизма управления служит минимизация необходимости применения механизмов ограничения максимального объёма инвестирования после перераспределения инвестиций между проектами (формула 3.11):

,  (3.11)

где I4 - значения инвестиций после применения механизмов ограниченияL1..Ln, I3 - значения инвестиций после перераспределения,

I2 - инвестиции после применения механизмов управления М1..Мn с параметрами aminиamax, I0 - плановые значения инвестиций.

Параметры aminиamax подбираются индивидуально для каждого механизма управления и для каждого проекта. В разработанном программном продукте после каждого ввода или изменения исходных данных пользователю предлагается оптимизировать параметры механизмов управления с возможностью выбора границ поиска оптимальных значений и шага поиска. Оптимизация осуществляется методом перебора всех возможных сочетаний значений параметров aminиamax для каждого механизма управления. Рассчитываются средние значения разностей уровней инвестирования применения всех доступных механизмов ограничения и плановых значений, что служит индикатором частоты использования механизмов ограничения.

Алгоритм определения оптимальных параметров механизмов управления представлен на рисунке 3.7. Листинг программы представлен в приложении А.1.3.

 

Рисунок 3.7 - Алгоритм определения оптимальных параметров механизмов управления текущим инвестированием

Оптимальные значения параметров aminиamax в различных механизмах управления для каждого проекта представлены в таблице 3.4. Поиск оптимальных значений параметра производился на интервале от минус 1 до 1 с шагом 0,01.

Таблица 3.4 - Оптимальные границы параметров механизмов управления

3.2 Модели оптимизации выбора механизмов управления


В предыдущем разделе дипломного проекта было показано, что применение различных сочетаний механизмов управления текущим инвестированием, ограничения максимального объёма инвестирования и коррекции текущих значений доходов может приводить к получению различных статистических оценок показателей эффективности инвестиционных проектов, а также к различным значениям функции штрафов и оценок рисков реализации проектов. В связи с этим возникает необходимость разработки таких моделей оптимизации, которые позволили бы находить сочетания механизмов, наилучшим образом влияющие на интересующий пользователя параметр (например, позволяли бы получать наименьшее возможное значение функции штрафов или рисков реализации проектов). В данном разделе рассмотрены три модели оптимизации выбора механизмов по различным критериям оптимальности: минимизации функции штрафов, минимизации определённого риска (например, риска недостижения заданных значений показателей эффективности) и максимизации чистой приведённой стоимости портфеля проектов.

 

.2.1 Модель оптимизации выбора механизмов управления для минимизации функции штрафов

Функция штрафов отражает количество межпроектных взаимодействий при применении механизма перераспределения. Как уже было указано в разделах 1.3 и 3.1, перераспределение инвестиций не всегда выгодно предприятию, что обуславливает актуальность представленной модели.

В разработанной модели критерием оптимальности выбора сочетания механизмов управления для рассматриваемых проектов служит минимизация значения функции штрафов за перераспределение инвестиций между проектами (формула 3.12):

,                                  (3.12)

где F - функцияштрафов, определяемая по формуле 3.10,

M1..Mn - механизмы управления, используемые в проектах 1..n.

Поиск оптимального сочетания механизмов управления определяется методом перебора всех возможных сочетаний с расчётом статистического значения функции штрафов при каждом сочетании.

В блоке программы, предназначенном для оптимизации выбора механизмов управления по критерию минимальности функции штрафов, пользователю предоставляется возможность выбрать количество имитаций для определения статистического значения функции штрафа. От количества имитаций будет зависеть достоверность полученной информации и скорость расчётов. В качестве выходных данных блока программы используются номера и названия оптимальных механизмов управления для каждого проекта, а также минимально возможное значение функции штрафов. Пример окна программы с диалогом оптимизации выбора механизмов для минимизации функции штрафов приведён на рисунке 3.8.

 

Рисунок 3.8 - Диалоговое окно алгоритма выбора оптимальных механизмов для минимизации функции штрафов

Алгоритм определения оптимальных механизмов управления для минимизации функции штрафов представлен на рисунке 3.9. Листинг программы представлен в приложении А.1.6.

При использовании исходных данных, представленных в таблице 2.11 и в разделе 3.1, были получено минимально возможное значение функции штрафов: 2,45 (коэффициент функции штрафов равен 1). Это значение достигается при использовании следующих механизмов: в проекте 1 - обратное степенное взаимодействие с уровнем инвестирования предыдущего периода, в проекте 2 - обратное динамическое взаимодействие с уровнем инвестирования, отражающим случайное внешнее воздействие, и в проекте 3 - обратное степенное влияние накопленного объёма инвестирования.

Эффективность предложенного механизма можно подтвердить тем, что при применении других сочетаний механизмов управления значение функции штрафов оказывается значительно больше полученного оптимального. Так, например, при использовании механизма обратного влияния накопленного объёма инвестирования во всех проектах статистическое значение функции штрафов будет равно 20,01, что в 8 раз больше полученного оптимального.

\.

Рисунок 3.9 - Алгоритм определения оптимальных механизмов управления текущим инвестированием для минимизации функции штрафов

3.2.2 Модель оптимизации выбора механизмов управления, ограничения и коррекции для минимизации определённого риска

Критерием оптимальности выбора сочетания механизмов управления, ограничения и коррекции для рассматриваемых проектов служит минимизация определённого риска реализации проектов (формула 3.13) [22]:

,   (3.13)

где R - статистическая оценка выбранного риска,

z* - граница оцениваемого показателя, заданная пользователем,

z - показатель эффективности, для которого оценивается риск,

I4(M1..Mn, L1..Ln) - окончательный результат формирования инвестиций, зависящий от выбора механизмов управления текущим инвестированиемM1..Mn и механизмов ограничения максимального инвестирования L1..Ln),

СF2(С1..Сn) - окончательный результат формирования значений доходов с учётом механизмов коррекции С1..Сn,

 - ставка дисконтирования.

Методика оценки рисков реализации проектов описана в разделе 3.1.

В блоке программы, предназначенном для оптимизации выбора механизмов управления по критерию минимальности определённого риска, пользователю предоставляется возможность выбрать риск, который следует минимизировать, количество имитаций для определения статистических значений рисков и значения для расчёта рисков. От количества имитаций будет зависеть достоверность полученной информации и скорость расчётов. В качестве выходных данных блока программы используются номера и названия оптимальных механизмов управления для каждого проекта, а также минимально возможное значение функции штрафов.

Алгоритм определения оптимальных механизмов управления, ограничения и коррекции для минимизации заданного риска представлен на рисунке 3.10. Листинг программы представлен в приложении А.1.7.

 

Рисунок 3.10 - Алгоритм определения оптимальных механизмов управления, ограничения и коррекции для минимизации заданного риска

Диалог алгоритма выбора оптимальных сочетаний механизмов выглядит аналогично представленному на рисунке 3.8, за исключением того, что во входных параметрах модели добавляется ограничение на превышение планового задания по инвестированию (параметр β в формуле 1.13), а в выходных параметрах добавляются списки оптимальных механизмов ограничения максимального объёма инвестирования и коррекции текущих значений доходов.

Пусть пользователю требуется минимизировать риск недостижения плановых значений чистой приведённой стоимости проектов. С помощью разработанной программы были получены следующие результаты:

Оптимальные механизмы управления текущим инвестированием: в проектах 1 и 3 - инвестирование с учётом отклонения инфляции предшествующего периода от планового значения, в проекте 2 - обратное влияние накопленного объёма инвестирования.

Оптимальные механизмы ограничения объёма инвестирования: в проекте 1 - обратное влияние текущей реализации инвестирования в предшествующий период, в проектах 2 и 3 - обратное влияние динамики инвестирования в предшествующий период.

Оптимальный механизм коррекции текущих значений доходов во всех проектах - последействие предшествующего результата.

Перечисленные механизмы позволяют снизить риск недостижения плановых значений чистой приведённой стоимости практически до нуля. При применении других механизмов, например механизмов 3.3, 1.20 и 1.22 ко всем проектам, риски недостижения заданных значений чистой приведённой стоимости составят соответственно 0,09, 0,73 и 0,73. Полученные результаты доказывают эффективность разработанной модели выбора оптимальных сочетаний механизмов коррекции.

3.2.3 Модель оптимизации выбора механизмов управления, ограничения и коррекции для максимизации чистой приведённой стоимости

Модель оптимизации выбора механизмов управления, ограничения и коррекции для максимизации чистой приведённой стоимости мультипроекта в целом аналогична модели, представленной в разделе 3.2.2. Различие заключается в критерии оптимальности (формула 3.14):

,                  (3.14)

где NPV - статистическая оценка чистой приведённой стоимости мультипроекта,

M1..Mn - механизмы управления текущим инвестированием, используемые в проектах 1..n,

L1..Ln - механизмы ограничения максимального объёма инвестирования, используемые в проектах 1..n,

С1..Сn - механизмы коррекции текущих значений доходов, используемые в проектах 1..n.

Алгоритм определения оптимальных механизмов управления, ограничения и коррекции для максимизации чистой приведённой стоимости мультипроекта представлен на рисунке 3.6. Листинг программы представлен в приложении А.1.8.

С помощью разработанной программы были получены следующие сочетания механизмов для проектов, соответствующие максимально возможному значению чистой приведённой стоимости мультипроекта 114,37.

 

Рисунок 3.6 - Алгоритм выбора оптимальных механизмов управления, ограничения и коррекции для максимизации чистой приведённой стоимости мультипроекта

Оптимальные механизмы управления текущим инвестированием: в проектах 1 и 3 - инвестирование с учётом отклонения инфляции предшествующего периода от прогнозного значения, в проекте 2 - обратное влияние накопленного объёма инвестирования. Оптимальные механизмы ограничения максимального объёма инвестирования: в проектах 1 и 2 - непосредственное влияние текущей реализации инвестирования, в проекте 3 - обратное влияние динамики инвестирования в предыдущий период. Для достижения максимального значения чистой приведённой стоимости предполагается не использовать механизмы коррекции текущих значений доходов.

3.3 Исследование эффективности разработанных механизмов и моделей


В предыдущих разделах данной главы были разработаны нелинейные механизмы коррекции финансовых потоков, а также модели выбора наилучших сочетаний механизмов с различными критериями качества. В данном разделе будет проведено численное исследование эффективности применения этих механизмов и моделей.

 

.3.1 Исследование эффективности нелинейных механизмов управления

Рассмотрим, как изменяется чистая приведённая прибыль мультипроекта и составляющих его проектов при переборе всех возможных сочетаний разработанных нелинейных механизмов управления текущим инвестированием (формулы 3.2, 3.3 и 3.4). Для расчётов используем разработанную программу. Помимо чистой приведённой стоимости проектов, будем оценивать статистическое значение штрафов за перераспределение инвестиций. В качестве механизма коррекции текущих значений доходов используем влияние накопленного объёма инвестирования (формула 1.22). Результаты расчётов представлены в таблице 3.5.

Таблица 3.5 - Исследование эффективности нелинейных механизмов управления


Анализируя данные, представленные в таблице 3.5, можно сделать следующие выводы:

- в проекте 1 наибольшие значения чистой приведённой стоимости достигаются при использовании механизма обратного степенного влияния накопленного объёма инвестирования (3.4);

-   в проекте 2 наилучшие результаты достигаются при использовании механизма 3.4, наихудшие - при использовании механизма обратного степенного взаимодействия с уровнем инвестирования предыдущего периода (3.2);

-   в проекте 3 для максимизации чистой приведённой стоимости наиболее эффективно применение механизма обратного динамического степенного взаимодействия с уровнем инвестирования, отражающим случайное внешнее воздействие (3.3);

-   максимальная суммарная чистая приведённая стоимость проектов достигается при сочетании применения механизма 3.4 в проектах 1 и 2 и механизма 3.2 в проекте 3;

-   наименьшим значениям функции штрафов соответствуют случаи применения механизма 3.2 в проекте 1, когда механизм 3.3 не используется в проекте 3. Выбор механизма в проекте 2 не оказывает заметного влияния на функцию штрафов.

Обобщив полученные сведения, можно сказать, что для максимизации чистой приведённой стоимости в проектах 1 и 2 наиболее эффективными оказались механизмы обратного степенного влияния накопленного объёма инвестирования (3.4) и обратного динамического степенного взаимодействия с уровнем инвестирования, отражающим случайное внешнее воздействие (3.3), а в проекте 3 - только механизм 3.3. Применение механизма 3.2 в проекте 1 позволит значительно снизить функцию штрафов, но при этом чистая приведённая стоимость мультипроекта тоже снизится. Разумеется, полученные результаты в значительной мере зависят от характера исходных данных - внутренних характеристик проектов и характера межпроектного взаимодействия, поэтому следует помнить, что при применении разработанных механизмов и алгоритмов для моделирования инвестиционных проектов с другими параметрами оптимальными могут оказаться другие механизмы управления, ограничения и коррекции.

 

.3.2 Исследование эффективности моделей оптимизации

Общий эффект от применения моделей оптимизации, разработанных в дипломном проекте, можно оценить по таблице 3.6.

Таблица 3.6 - Эффективность применения оптимизационных моделей

Механизмы коррекции текущих финансовых потоков

Чистая приведённая стоимость проекта

Функция штрафов


1

2

3

Σ


Плановые показатели

105,94

0,85

-13,77

93,02

 -

Моделирование без применения механизмов коррекции

107,46

0,93

-13,84

94,55

19,18

Сочетание механизмов, оптимальное для минимизации функции штрафов

90,51

-1,69

-21,73

67,09

2,45

Сочетание механизмов, оптимальное для максимизации чистой приведённой стоимости

121,75

1,14

-8,55

114,34

10,57


Применение одного только механизма перераспределения (без использования механизмов коррекции финансовых потоков) уже незначительно увеличивает оценку суммарной чистой приведённой стоимости инвестиционного мультипроекта по сравнению с плановым значением.

Использование модели, описанной формулой 3.12, приводит к снижению оценки суммарной чистой приведённой стоимости проекта, что, на первый взгляд, будет не выгодно предприятию. Однако следует помнить, что значение функции штрафов отражает количество перераспределённых инвестиций, то есть степень отклонения от первоначального плана инвестирования, а внесение изменений в первоначальный план всегда влечёт дополнительные расходы. При применении модели минимизации штрафов статистическая оценка штрафа уменьшается на 16,73 тыс. руб.; кроме того, на рисунке 3.7 показано, как улучшаются вероятностные характеристики распределения функции штрафов.

 

Рисунок 3.7 - Плотность распределения значений функции штрафов

Модель выбора оптимальных механизмов коррекции финансовых потоков для максимизации суммарной чистой приведённой стоимости также может быть признана эффективной, поскольку её применение позволяет увеличить NPV рассматриваемого мультипроекта в среднем на 10 тыс. руб., как показано на рисунке 3.8 и в таблице 3.6. Кроме того, применение механизмов, выбранных с помощью данной модели, оказывает положительное влияние и на функцию штрафов.

 

Рисунок 3.8 - Плотность распределения значений чистой приведённой стоимости

Выводы. Статистические значения показателей эффективности проектов, приведённые в таблицах 3.2 и 3.3, отличаются от плановых значений, рассчитанных в разделе 2.3.1. Этот факт указывает на значимость применения статистического имитационного моделирования в планировании инвестиционной деятельности.

Значения, полученные в таблицах 3.2, 3.3 и 3.5, а также значения рисков, рассчитанные в разделе 3.1, свидетельствуют о различной эффективности применения разных сочетаний механизмов управления, ограничения и коррекции. Для максимизации эффективности применения механизмов в разделе 3.2 разработаны оптимизационные модели с различными критериями качества. Результативность применения разработанных механизмов и моделей исследована в разделе 3.3, где приведена сравнительная таблица значений чистой приведённой стоимости и функции штрафов при применении различных механизмов коррекции текущих финансовых потоков (таблица 3.6).

Программное обеспечение, реализующее алгоритмы, которые были разработаны в данной главе, является универсальным и может быть применено для моделирования процесса реализации любых инвестиционных портфелей, содержащих неограниченное число проектов, позволяя при этом детально описывать поведение каждого проекта в отдельные периоды времени, а также учитывать межпроектные взаимодействия и их ограничения.

4. Безопасность жизнедеятельности


Тема представляемой дипломной работы предполагает всестороннее рассмотрение процесса реализации инвестиционных проектов. В связи с этим в главе «Безопасность жизнедеятельности» будут рассмотрены аспекты безопасности реализации инвестиционных проектов как для предприятия, так и для инвестора.

Под риском инвестиционного проекта следует понимать вероятность того, что инвестор понесет финансовые потери вследствие финансирования проекта. Вероятность зависит от множества факторов, в том числе от проектных рисков и рисков, сопутствующих текущей деятельности предприятия.

Для принятия решения о финансировании инвестиционного необходимо выявить наиболее типичные для данного проекта риски, оценить размер риска, оценить последствия наступления неблагоприятной ситуации для инвестора. Далее требуется определить, возможно ли предпринять меры по минимизации рассматриваемых рисков, оценить необходимую глубину мероприятий по ограничению рисков. По результатам комплексной оценки рисков, с учетом мер по минимизации рисков, необходимо сделать выводы о том, насколько уровень рисков по проекту приемлем для инвестора, выводы о требуемом уровне обеспечения по инвестиционному проекту (гарантия) и другихусловиях финансирования проекта [23].

В первом разделе данной главы будет приведена классификация рисков, сопряжённых с процессом инвестирования, их подробное описание и некоторые способы минимизации рисков. Во втором разделе будут перечислены риски, рассматриваемые предприятием и инвестором в первую очередь, и приведён пример расчёта этих рисков для случая реализации инвестиционного портфеля из трёх взаимосвязанных проектов.

4.1 Качественная систематизация рисков реализации инвестиционных проектов


Риски можно классифицировать как количественные (оценка которых возможна методами количественного анализа) и качественные (влияние которых на показатели проекта трудно выразить численными величинами), внутренние (по отношению к участникам проекта) и внешние (риски на инвестиционной и производственной фазе проекта), страхуемые (покрываемые за счет гарантий, страхования, резервов и пр.) и нестрахуемые.

В классификации Сбербанка России выделяются следующие риски инвестиционных проектов [24]:

- риск недофинансирования проекта;

-   риск невыполнения обязательств поставщиками и подрядчиками;

-   риск увеличения стоимости проекта;

-   риск увеличения сроков (строительства объектов, сроков поставки оборудования);

-   риск недостижения заданных параметров проекта;

-   конструкционный риск;

-   производственные риски;

-   управленческие риски;

-   маркетинговый риск;

-   финансовые риски;

-   административные риски;

-   региональные (страновые) риски;

-   юридические риски;

-   риски форс-мажорных обстоятельств;

-   риски утраты обеспечения.

Риск увеличения стоимости проекта присутствует на инвестиционной фазе проекта и может быть обусловлен как риском невыполнения обязательств поставщиками и подрядчиками, так и ошибками в проектировании, в оценке потребности в оборотном капитале, а также ростом цен, налогов, пошлин и др. Затраты проекта могут увеличиться также из-за колебаний курса валюты и т.п.Такой риск велик при отсутствии/неудачном выборе генерального подрядчика, при отсутствии должного опыта у разработчиков/руководителей проекта, отсутствии контрактов с фиксированной ценой, несоответствии валюты контракта, нестабильности окружения. Цена затрат может быть изначально завышена, если в схеме присутствуют посредники (риск мошенничества), поставщики и подрядчики выбирались не на конкурсной основе, поставщик организует «дешевое» финансирование закупки своей продукции. Для снижения данного вида риска предусматривают включение в статьи расходов непредвиденных затрат, формирование резервов для финансирования роста потребности в оборотном капитале. Наличие прибыльной текущей деятельности также снижает последствия этого риска для инвестора.

Для минимизации риска увеличения сроков необходимо проконтролировать правильное составление договорной документации (санкции за нарушение сроков) и предпринять другие меры по минимизации рисков поставщиков и подрядчиков.

Риск недостижения заданных параметров проекта подразумевает выявленные дефекты строительно-монтажных работ, в поставленном оборудовании, его комплектности, неувязках и несоответствиях, не позволяющих организовать нормальный технологический процесс, выйти на проектную мощность, обеспечить должное качество продукции и пр.Последствия риска - необходимость дополнительных вложений для устранения дефектов или повышение текущих издержек производства, или снижение выручки от реализации продукции. Помимо вышеупомянутых мер снижения риска поставщиков и подрядчиков инвестор, при необходимости, может осуществлять дополнительный контроль риска путем организации специальных экспертиз на различных стадиях выполнения работ (оговаривается заранее).

Конструкционный риск представляет собой риск технической неосуществимости проекта на инвестиционной фазе, крайнее выражение вышеназванного риска недостижения заданных параметров проекта. Техническая неосуществимость проекта является следствием грубых ошибок при разработке проекта, неверном выбором продукции проекта, базовых технологий, крайне неудачного размещения промышленной площадки. Признак наличия риска - абсолютная новизна продукции, проекта, технологии и пр. Инвестору следует отказываться от финансирования проектов, имеющих высокие конструкционные риски.

Выделяют следующие виды производственных рисков: технический, риск поставщиков, транспортный, геологический, экологический. Производственные риски присутствуют на производственной фазе проекта и могут выражаться в увеличении текущих затрат, невыходе на проектную мощность, нарушение ритмичности производства, остановке производства, снижению качества продукции. Риск может выражаться также в необходимости осуществления чрезвычайных затрат, например, на устранение последствий нанесения ущерба окружающей среде. Большая часть производственных рисков может быть оценена только качественно (экспертная оценка вероятности). Для минимизации риска следует избегать использования неапробированных технологий; отбирать надежных поставщиков; прорабатывать, где это возможно и необходимо, ключевые контракты производственной фазы проекта; страховать риски; предусматривать инвестиционные затраты, направленные на снижение вредных выбросов и на снижение опасности аварий; основываться только на доказанных запасах полезных ископаемых; использовать в расчетах осторожные прогнозы текущих затрат. Риск снижается, если имеется богатый опыт производственной деятельности и проект не предполагает производства новой для предприятия продукции.

Управленческий риск велик, если квалификация менеджеров проекта недостаточна, они не имеют опыта реализации подобных проектов, если сформирована новая команда, при смене руководства компанией. Возможна только качественная оценка величины данного риска в ходе проработки проекта и переговоров с руководителем проекта. Действенных способов минимизации данного риска не много, это либо участие инвестора в управлении проектом (контроль за формированием команды проекта) либо, если это невозможно, отказ от финансирования проекта, имеющего высокие управленческие риски.

Для обозначения маркетинговых рисков также используются наименования: сбытовые, конкурентные, деловые, коммерческие, рыночные, ценовые риски, риски конъюнктуры, риски клиентов. Маркетинговый риск заключается в недостижении заданных объемов реализации продукции, заданных цен реализации, задержке с выходом на рынок, низкой платежной дисциплиной. Риск особенно велик при выпуске новой продукции, особенно ориентированной на конечного потребителя, при необходимости завоевания новых высококонкурентных рынков, при отсутствии действующего производства. Риск велик в отраслях с высокой долей расчетов в неденежной форме. Способами минимизации данного риска являются: заключение контрактов на сбыт продукции, отказ от финансирования проекта до проведения грамотного маркетингового исследования рынка, разработки стратегии и плана маркетинга - руководитель проекта должен привести убедительные аргументы в пользу того, что продукция проекта будет реализована на условиях, закладываемых в расчеты.

Под финансовыми рисками понимаются процентный риск и валютный риск. Процентный риск заключается в росте процентной ставки. Возможна численная оценка последствий изменения ставки процента путем анализа чувствительности показателей проекта и уровню процентной ставки (номинальной и реальной). Масштаб валютного риска, связанного с ростом курса валюты, можно изучить, сравнивая графики изменения цен на продукцию проекта с графиком роста курса доллара. Инвестор управляет данным риском путем выбора/изменения валюты оплаты.

Административный риск представляет собой риск неполучения, непродления или задержек в получении лицензий, допусков, разрешений и пр. документов от государственных регулирующих и надзорных органов. Действует на всех фазах проекта. Риск может быть велик, если деятельность требует получения большого количества лицензий и разрешений. Административный риск оценивается экспертно. Для минимизации данного риска необходимо проверить наличие всей разрешительно-согласовательной документации до начала финансирования проекта.

Региональные риски включают в себя политические и экономические риски. Политические риски обусловлены действиями властей, мешающих успешной реализации проекта, социально-политическими явлениями, уровнем преступности в регионе. Экономические риски связаны с возможностью изменения «правил игры» в ходе реализации проекта, в том числе уровня налогообложения, таможенных пошлин, валютного законодательства и пр. Не рекомендуется финансировать проекты в регионах повышенной нестабильности (например, высока вероятность военных действий). Названные риски действуют на всех стадиях реализации проекта, величина названных рисков оценивается экспертно, возможно использование рейтинговых оценок. Инвестор может минимизировать риски, заручившись поддержкой властей любого уровня (участие в финансировании, поручительство, представление льгот).

В отношении юридических рисковинвестор, прежде всего, несет риск сложностей по причине юридического характера отстаивания в суде законных прав, исполнения судебных актов или использования возможностей затягивания этих процессов. Риск также возникает в связи с возможными ошибками в оформлении прав собственности на объекты, задействованные в проекте. Юридические риски можно уменьшить, привлекая высококвалифицированных юристов на всех стадиях подготовки документов и реализации проекта.

Риски форс-мажорных обстоятельств представляют собой риски непреодолимой силы, например, стихийных бедствий, пожаров, войн, забастовок и т.д. Данные риски частично могут быть покрыты путем страхования.

Риски утраты обеспечения зависят от вида обеспечения. Если обеспечение представляет собой гарантию или поручительства, то риск можно уменьшить в основном за счет надлежащего выбора гаранта/поручителя, оценкой лимита риска на него; дополнительной мерой является заключение дополнительного соглашения о праве списания средств со счетов поручителя.

 

.2 Количественная оценка рисков инвестиционных проектов


В предыдущем разделе данной главы были перечислены и описаны основные риски реализации инвестиционных проектов, а также качественные способы их минимизации. Однако на практике зачастую становится необходимым получить численную оценку вероятности наступления неблагоприятного события, такого, например, как недофинансирование проекта, недополучение прибыли от инвестирования, увеличение сроков реализации или окупаемости инвестиционного проекта и других. В данной дипломной работе подробно описывается применение статистического имитационного моделирования в планировании инвестиционной деятельности; именно этот метод позволяет численно оценить значения рисков, перечисленных выше.

Оценка риска с использованием статистического имитационного моделирования заключается в следующем: на первом этапе производится компьютерное моделирование финансовых потоков инвестиционных проектов с учётом влияния внешних факторов (это влияние задаётся с помощью случайных чисел; степень влияния факторов может варьироваться с помощью коэффициентов вариации), а также с учётом действия различных механизмов коррекции финансовых потоков (данные механизмы подробно описаны во второй и третьей главах дипломной работы). На втором этапе производится статистическое имитационное моделирование - процесс накопления статистических данных по параметру, для которого необходимо получить численное значение риска. Накопление данных производится в результате осуществления достаточно большого количества имитаций процесса формирования реальных финансовых потоков согласно модели, построенной на первом этапе. Третий этап - расчёт значения риска - подразумевает определение параметров выборки, полученной в процессе имитационного моделирования, и определение статистической вероятности как меры соответствующего риска с помощью функции нормального распределения.

Рассмотрим процесс количественной оценки рисков реализации инвестиционных проектов на следующем примере. Предлагается реализовать портфель из трёх инвестиционных проектов, взаимосвязанных между собой (взаимосвязь выражается в возможности передачи инвестиций из одного проекта в другой при возникновении в последнем дефицита финансирования). Коэффициенты вариации всех параметров проектов (максимально возможные прогнозируемые отклонения параметров от плановых значений) принимаются за 0,15. Плановые значения инвестиций и доходов от каждого проекта представлены в таблице 4.1:

Таблица 4.1 - Плановые показатели инвестиционных проектов


Для построения модели формирования реальных финансовых потоков используются следующие модели:

Влияние внешних случайных факторовмоделируется с помощью случайных чисел, распределённых по нормальному закону (формулы 1.5, 1.6 и 1.7).

В качестве механизма управления используется механизм обратного взаимодействия с уровнем инвестирования предыдущего периода (формула 1.9).

В качестве механизма ограничения максимального объёма инвестирования используется механизм обратного влияния инвестирования в предыдущий период (формула 1.16).

В качестве механизма коррекции планируемых доходов используется механизм динамического взаимодействия с уровнем инвестирования (формула 1.23).

По построенной модели формирования реальных финансовых потоков с применением механизмов статистического имитационного моделирования можно рассчитать значения рисков разнообразных неблагоприятных событий. Рассмотрим подробно некоторые из возможных рисков, классифицируя их на две группы: риски для инвестора и риски для предприятия, реализующего данный портфель проектов.

 

.2.1 Риски инвестора при реализации проектов

Основной задачей инвестора при реализации инвестиционного проекта является получение установленного объёма прибыли в оговоренные сроки за счёт вложения некоторого объёма средств. В связи с этим можно выделить следующие основные риски реализации инвестиционных проектов, которые несёт инвестор [25]:

Риск недостижения плановых значений прибыльности. Планируя инвестиционный проект и оценивая целесообразность вложения средств, инвестор рассчитывает несколько основных показателей проекта, одним из которых является индекс рентабельности, или индекс прибыльности проекта. Индекс прибыльности показывает, сколько прибыли принесёт каждая единица вложенных средств, и рассчитывается как отношение суммы дисконтированных доходов проекта к сумме дисконтированных инвестиций. Общим критерием принятия или отклонения является значение индекса прибыльности по отношению к единице: если индекс прибыльности больше единицы, то проект является прибыльным и его следует принять. Однако на практике инвесторы часто требуют, чтобы проект не просто окупился, но и принёс некоторую норму прибыли, то есть задают значение индекса прибыльности на определённом уровне. С помощью модели, описанной выше, можно рассчитать статистическое значение вероятности недостижения заданного значения индекса прибыльности.

Зададим требуемое значение индекса прибыльности 1,3 (при таком значении проект окупится и принесёт прибыль в размере 30% от инвестированных средств) и оценим риск того, что индекс доходности каждого из трёх рассматриваемых проектов окажется ниже требуемого. Для этого необходимо организовать численный эксперимент с накоплением статистических значений индекса прибыльности инвестиционного проекта и затем найти значение функции нормального распределения в точке 1,3 с параметрами математического ожидания и среднеквадратического отклонения, определёнными по накопленной выборке статистических данных. Это значение и будет искомой статистической вероятностью, то есть оценочным значением риска.

Для проектов, плановые параметры которых представлены в таблице 1, риск получения прибыльности меньше требуемой составляет: 0,56 для проекта №1, 0,029 для проекта №2 и 0,002 для проекта №3. Исходя из полученных значений, инвестору следует сделать вывод о том, что риск недополучения прибыли от проектов 2 и 3 достаточно низок, чего нельзя сказать о проекте 1. Основываясь на полученных данных, инвестор может либо отказаться от реализации проекта 1 и выбрать другой способ инвестирования, либо снизить данный риск, например, с помощью страхования.

Риск увеличения общей стоимости проекта. При планировании инвестиционных проектов инвестору следует учитывать возможность возникновения необходимости в дополнительном инвестировании сверх плановых значений. Такая необходимость может возникнуть как под воздействием внешних факторов (политических или экономических, например, увеличение стоимости сырья и материалов или увеличение налоговых ставок), так и в результате действия внутренних факторов в проекте (например, ошибки в расчётах строительных проектах, повлекшие необходимость изменения конструкции и, как следствие, привлечение дополнительных ресурсов). В этом случае инвестор может оценить вероятность превышения плановых инвестиций и, основываясь на полученном значении, принять решение о том, следует ли вкладывать средства в такой проект.

При рассмотрении портфеля взаимосвязанных проектов риск увеличения стоимости портфеля снижается за счёт возможности перераспределения инвестиций между проектами. Этот риск можно рассчитать, применяя механизм статистического имитационного моделирования к значениям суммарных инвестиций. Для портфеля проектов, представленных в таблице 1, значение статистической вероятности превышения планового объёма инвестиций составляет 0,337. Данное значение можно расценивать как приемлемый уровень риска. Однако инвестор может снизить рассматриваемый риск, например, с помощью заключения соглашений или указания в договоре уровня возможного превышения общего объёма инвестирования или применения штрафов за привлечение дополнительных инвестиций.

Риск увеличения срока окупаемости проекта. Срок окупаемости инвестиционного проекта - один из важнейших показателей для инвестора: этот параметр проекта показывает, через какое время инвестиционный проект окупится и начнёт приносить прибыль. Важность оценивания срока окупаемости проекта связана с тем, что с течением времени покупательная способность денег снижается, и при реализации длительных инвестиционных проектов задержка срока выполнения может привести к значительному снижению реальных доходов от проекта. Срок окупаемости инвестиционного проекта определяется как номер периода, в котором накопленная сумма доходов от проекта превысит накопленную сумму инвестиций.

Для проектов, плановые параметры которых представлены в таблице 1, риск превышения плановых сроков окупаемости составляет: 0,387 для проекта №1, 0,008 для проекта №2 и 0,007 для проекта №3. Полученные значения позволяют сделать вывод о том, что для проектов 2 и 3 превышение плановых сроков окупаемости маловероятно, и доходы от этих проектов будут получены в срок; для проекта 1 превышение плановых сроков окупаемости более вероятно, поэтому инвестору следует уделить повышенное внимание данному проекту. Одним из способов снижения риска в такой ситуации является запрет на передачу инвестиций из более рискового проекта в менее рисковые.

 

.2.2 Риски предприятия при реализации проектов

Предприятия, реализующие инвестиционные проекты с привлечением сторонних инвесторов, также несут определённые риски. Некоторые из этих рисков аналогичны рискам инвестора (такие, как риск снижения прибыльности или риск превышения плановых сроков окупаемости инвестиционных проектов). Другие риски являются противоположными тем, что несёт инвестор: например, в отношении общего объёма инвестирования риском для инвестора является превышение планового значения общей суммы инвестиций, а для предприятия - снижение суммы реальных инвестиций по сравнению с плановым значением. Еще одним риском предприятия является недостижение планируемого объёма доходов от реализации проектов. Рассмотрим эти риски подробнее.

Риск недофинансирования проекта. Как было сказано выше, недофинансирование проекта является событием, противоположным увеличению суммарного объёма инвестирования. Согласно основным положениям теории вероятности, сумма вероятностей случайных событий, составляющих полную группу, равна единице; следовательно, вероятность получения общего объёма инвестиций меньше запланированного равна

P(I<Iпл)=1 - P(I>Iпл),                                  (4.1)

где I - сумма реальных инвестиций,

Iпл - сумма плановых значений инвестиций.

Таким образом, риск недофинансирования портфеля проектов, представленных в таблице 1, равен 0,662. Полученное значение характеризует рассматриваемый риск как высокий, следовательно, предприятию необходимо принять меры для снижения данного риска, например, учесть в договоре финансирования проекта штрафы за снижение уровня инвестиций.

Риск снижения общего объёма доходов от реализации проекта. Снижение общего объёма доходов проекта приводит к снижению доходов предприятия от реализации инвестиционного проекта. При финансировании проектов за счёт средств инвестора предприятия, как правило, рассчитывают, какую долю прибыли получит инвестор, а какую - само предприятие. Таким образом, риск снижения общего объёма доходов сводится к риску потери прибыльности проекта для предприятия. Рассмотрим способ расчёта риска снижения общего объёма доходов на величину, большую некоторой заданной.

Предприятие, реализующее портфель проектов, представленных в таблице 1, допускает снижение общего объёма прибыли от реализации данного портфеля на 10%. Чтобы определить вероятность получения общего объёма доходов, сниженного по сравнению с плановым уровнем более чем на 10%, необходимо определить значение функции нормального распределения с параметрами выборки значений реальных доходов проекта в точке, соответствующей 90 процентам планового объёма суммарных доходов. В ходе численного эксперимента было получено значение статистической вероятности 0,358. Это означает, что с вероятностью 0,358 предприятие получит сумму доходов от портфеля проектов, сниженную по сравнению с плановой более чем на 10%. Такое значение риска является достаточно высоким, и предприятию требуется принять меры для снижения данного риска (например, застраховать риск недополучения доходов или усовершенствовать технологический процесс).

Выводы. Инвестиционное проектирование - сложный процесс, неотъемлемой частью которого является определение уровня безопасности реализации инвестиционных проектов с помощью качественной и количественной оценки рисков. Использование статистического имитационного моделирования для оценки безопасности реализации инвестиционных проектов позволяет количественно оценить меру риска, присущую тому или иному проекту или группе проектов, ещё на стадии планирования, и тем самым помогает избежать вложения в слишком ненадёжные проекты, а также определить «слабые места» проектов, на которые инвестору следует обратить повышенное внимание.

Заключение


В представленном дипломном проекте была рассмотрена инвестиционная деятельность ООО «Валест». Приоритетным направлением исследования стало применение статистического имитационного моделирования в планировании и оптимизации инвестиционных проектов предприятия. Были разработаны механизмы коррекции финансовых потоков в соответствии с текущим состоянием инвестиционного процесса, а также предложены модели выбора оптимальных механизмов коррекции по различным критериям качества, таким, как минимизация определённых рисков реализации инвестиционных проектов или максимизация чистой приведённой стоимости портфеля проектов. Применение оптимальных механизмов коррекции позволяет увеличить чистую приведённую стоимость рассматриваемого портфеля проектов на 19,72 тыс. руб. по сравнению с моделью, не использующей механизмы коррекции финансовых потоков, и на 21,31 тыс. руб. по сравнению с плановым значением. Помимо системы применения механизмов коррекции финансовых потоков, в дипломном проекте была предложена модель взаимодействия инвестиционных проектов, позволяющая передавать излишки инвестиций, возникающие в проекте в результате действия случайных факторов, в другие проекты портфеля, а также разработана система начисления штрафов за межпроектное перераспределение инвестиций. Для автоматизации процесса моделирования инвестиционных мультипроектов было разработано программное обеспечение, позволяющее инвестору производить моделирование, оценку рисков и оптимизацию любого количества взаимосвязанных инвестиционных проектов. Программное обеспечение создано в среде MATLAB и является достаточно удобным и простым в использовании, но при этом универсальным и эффективным инструментом моделирования инвестиционных проектов.

Список использованных источников


1.   Горбунов М.А. Методы моделирования и факторы эффективности инвестиционных проектов // Вестник Сибирского государственного аэрокосмического университета им. академика М.Ф. Решетнева. №4. - Красноярск: изд-во Сиб. гос. аэрокосм. ун-та, 2009. - с. 75-79.

2.      Гераськин М.И., Кузнецова О.А.Инвестиционный менеджмент: модели и методы: учеб.пособие. - Самара: изд-во Самар. гос. аэрокосм. ун-та, 2007. - 74 с.

.        Бабина О.И. Сравнительный анализ имитационных и аналитических моделей // Имитационное моделирование. Теория и практика. Сборник докладов IV Всерос. науч.-практ. конф. по имитационному моделированию и его применению в науке и промышленности. Т.1. - СПб.: Центр технологии судостроения и судоремонта, 2009. - с. 73-77.

.        Волков А.С. Инвестиционные проекты: от моделирования до реализации - М.: Вершина, 2006. - 256 с.

.        Бочаров П.П., Касимов Ю.Ф. Финансовая математика- М.: Физматлит, 2005. - 576 с.

.        Четыркин Е.М. Методы финансовых и коммерческих расчетов - М.: Дело, 2005. - 195 с.

.        Шабалин А.Н. Инвестиционное проектирование:учебно-методический комплекс - М.: Изд. центр ЕАОИ, 2008. - 184 с.

.        Непомнящий Е.Г. Инвестиционное проектирование: учебное пособие - Таганрог: Изд-во ТРТУ, 2003. - 262 с.

.        Мур Дж., Уэдерфорд Л. и др. Экономическое моделирование в MicrosoftExcel- М.: Издательский дом «Вильямс», 2004. - 1024 с.

.        Дуплякин В.М. Статистическое имитационное моделирование риска реализации инвестиционного проекта: методические указания - Самара: Изд-во Самар. гос. аэрокосм. ун-та, 2009. - 34 с.

11.    Савицкая <http://www.finanalis.ru> Г.В. Теория анализа хозяйственной деятельности - М.: ИНФРА-М, 2007. - 288 с.

.        КовалевВ.В. Финансовый анализ: методы и процедуры- М.: Финансы и статистика, 2003. - 560 с.

.        Крейнина М.Н. Финансовый менеджмент: учеб.пособие. - М.: Дело и сервис, 2004. - 400 с.

.        Веснин В.Р. Менеджмент - М.: Проспект, 2004. - 176с.

.        Тронин Ю.Н. Анализ финансовой деятельности предприятия - М.: Издательство «Альфа-Пресс», 2006. - 208 с.

.        Дуплякин В.М. Анализ финансового состояния:учебное пособие. - Самара: изд-во Самар. гос. аэрокосм. ун-та, 2009. - 76 с.

.        Донцова Л.В., Никифорова Н.А. Комплексный анализ бухгалтерской отчетности - М.: Издательство «Дело и Сервис», 2001. - 304с.

.        Бердникова Т.Б. Анализ и диагностика финансово-хозяйственной деятельности предприятия:учебное пособие - М.: ИНФРА-М, 2007. - 215 с.

.        Сайт федеральной службы государственной статистики www.gks.ru <http://www.gks.ru>

.        Уткин Э.А., Фролов Д.А. Управление рисками предприятия - М.: ТЕИС, 2003. -247 с.

.        Ануфриев И.Е. Самоучитель MatLab5.3/6.х. - СПб.: БХВ-Петербург, 2002. - 736 с.

.        Горлач А.Ю., Дуплякин В.М. Управление риском возможной потери прибыльности инвестиционных проектов // Материалы VIII международной научно-практической конференции «Современные возможности науки - 2012». Т. 5. Экономические науки. - Чехия, Прага. Изд-во «Education and Science». С. 20 - 26.

.        Рыхтикова Н.А. Анализ и управление рисками организации - М.: Форум, 2008. - 239 с.

.        Политика интегрированного управления рисками ОАО «Сбербанк России» - М., 2012 г. - 28 с.

.        Москвин В.А. Основы теории риска для реализации инвестиционных проектов // Инвестиции в России. - 2001. - № 8.C. 33-37.

Приложение А

 

Листинг разработанной программы

В данном приложении приведён листинг программы, разработанной в среде MATLAB. Подробное описание программы и взаимосвязь её структурных блоков приведены в главе 3 дипломного проекта.

Основные блоки программы

Основными считаются блоки программы, ведущие непосредственное взаимодействие с пользователем, например, требующие ввода данных или выбора действия или варианта из предложенного списка. Основные блоки программы используют в своей работе вспомогательные блоки, которые описаны в следующем разделе.

Главное диалоговое окно


functionDiplom

clc;

formatcompact

disp('Использоватьтестовыеданные?');=input('1 - да, 2 - нет: ');

if a==1Data_Input

disp('___________________________');('ВЫБЕРИТЕ ДЕЙСТВИЕ ИЗ СПИСКА:');=char('1 Изменение исходных данных', '2 Расчёт плановых показателей эффективности проектов', '3 Расчёт штрафов и показателей эффективности при заданных механизмах управления, ограничения и коррекции;'...

,' оценка рисков реализации проектов', '4 Оптимизация выбора механизмов управления для минимизации функции штрафов', '5 Оптимизация выбора механизмов управления, ограничения и коррекции для минимизации риска','6 Оптимизация выбора механизмов для максимизации чистой приведённой стоимости портфеля проектов','0 Выход');

disp(Choice);=input('Выбор: ');choice~=0choice1

disp('Использовать тестовые данные? 1 - да, 2 - нет');=input('1 - да, 2 - нет: ');

if a==1Data_Input2_Parameters3_Modelling4_Optimizing5_Optimizing6_Optimizing

disp('___________________________');('ВЫБЕРИТЕ ДЕЙСТВИЕ ИЗ СПИСКА:');

disp(Choice);=input('Выбор: ');

 

Вводисходныхданных

Data_Inputn Iplan CFplan Lmax Transfer CVI CVCF CVINF inflation Rsis rmin W E H Aa

disp('____________________');('ВВОД ИСХОДНЫХ ДАННЫХ');

Lmax=0;=[];=[];=[];=[];=[];=input('Введите число проектов (1,2,..n)_');

[N,M]=size(n);=zeros(n,1);

while(N~=1)||(M~=1) %Проверка правильности ввода числа проектов('Ошибка ввода!');=input('Введите число проектов (1,2,..n)_');

[N,M]=size(n);i=1:n %Ввод плановых инвестиций, разрешений на передачу инвестиций и плановых доходов=num2str(i);=strcat('Введите время начала проекта №',si,' (0,1,..t)_');

t=input(str);

[Nt,Mt]=size(t);

while(Nt~=1)||(Mt~=1) %Проверка правильности ввода параметра t('Ошибка ввода!');=strcat('Введите время начала проекта №',si,' (0,1,..t)_');

t=input(str);

[Nt,Mt]=size(t);

end=strcat('Введите значения инвестиций в проект №',si,' в каждом периоде ([I1 I2 ...It])_');

Ip=input(str);=size(Ip,1);

while NIp~=1 %Проверка правильности ввода инвестиций

disp('Ошибкаввода!');=input(str);=size(Ip,1);=length(Ip);

str=strcat('Задайте разрешение на передачу инвестиций из проекта №',si,' в каждом периоде ([0/1])_');

T=input(str);=(L==length(T));

b=(sum(T)==sum(T==1));(a~=true)||(b~=true) %Проверка правильности ввода разрешений

disp('Ошибкаввода!');=input(str);=(L==length(T));=(sum(T)==sum(T==1));

end=strcat('Введите плановые значения доходов от проекта №',si,' в каждом периоде ([CF1 CF2 ...CFt])_');

CFp=input(str);=size(CFp,1);=(length(Ip)==length(CFp));

while (Nc~=1)||(a~=true) %Проверка правильности ввода доходов('Ошибка ввода!');=input(str);

Nc=size(CFp,1);=(L==length(CFp));

end=strcat('Коэффициент вариации инвестиций проекта №',si,' линейно изменяется от_');

cvi1=input(str);

[Ni,Mi]=size(cvi1);

while(Ni~=1)||(Mi~=1) %Проверка правильности ввода

disp('Ошибкаввода!');=input(str);

[Ni,Mi]=size(cvi1);=input('до ');

[Ni,Mi]=size(cvi2);(Ni~=1)||(Mi~=1) %Проверка правильности ввода('Ошибка ввода!');=input('до ');

[Ni,Mi]=size(cvi2);=cvi1:(cvi2-cvi1)/(L-1):cvi2;

str=strcat('Коэффициент вариации доходов проекта №',si,' линейно изменяется от_');

cvcf1=input(str);

[Ni,Mi]=size(cvcf1);

while(Ni~=1)||(Mi~=1) %Проверка правильности ввода('Ошибка ввода!');=input(str);

[Ni,Mi]=size(cvcf1);=input('до ');

[Ni,Mi]=size(cvcf2);(Ni~=1)||(Mi~=1) %Проверкаправильностиввода('Ошибкаввода!');=input('до ');

[Ni,Mi]=size(cvcf2);=cvcf1:(cvcf2-cvcf1)/(L-1):cvcf2;

%Создание матриц инвестиций, разрешений, доходов и к-тов вариации

Ip=[zeros(1,t) Ip]=[zeros(1,t) T]=[zeros(1,t) CFp]=[zeros(1,t) CvI]=[zeros(1,t) CvCF]=length(Ip);L>Lmax=[Iplan zeros(i-1,L-Lmax);Ip];=[Transfer zeros(i-1,L-Lmax);T];=[CFplan zeros(i-1,L-Lmax);CFp];=[CVI zeros(i-1,L-Lmax);CvI];=[CVCF zeros(i-1,L-Lmax);CvCF]; =L;Iplan=[Iplan; Ip zeros(1,Lmax-L)];=[Transfer; T zeros(1,Lmax-L)];=[CFplan; CFp zeros(1,Lmax-L)];=[CVI; CvI zeros(1,Lmax-L)];=[CVCF; CvCF zeros(1,Lmax-L)];

end=strcat('Введите ставку системного риска проекта №',si,'_');

rsis=input(str);

[Nr,Mr]=size(rsis,1);

while (Nr~=1)||(Mr~=1) %Проверка правильности ввода доходов

disp('Ошибкаввода!');=input(str);

[Nr,Mr]=size(rsis,1);(i,1)=rsis;

end('Задайте инфляцию в виде кусочно-линейной функции');

disp('Начальнаяточка');=0;=num2str(t);=strcat('Время:_',st);(str);(1,1)=t;(1,2)=input('Уровеньинфляции: ');

disp('Конечная точка');=Lmax;

st=num2str(t);=strcat('Время:_',st);(str);(2,1)=t;(2,2)=input('Уровеньинфляции: ');

disp('Добавить точку? 1 - да, 2 - нет');

a=input('');=2;e=3:Lmaxa==1=num2str(e);=strcat('Точка №',E);(str);=input('Время: ');

[Nt,Mt]=size(t);(Nt~=1)||(Mt~=1)||(t>Lmax) %Проверкаправильностивводавремени('Ошибкаввода!');=input('Время: ');

[Nt,Mt]=size(t);(e,1)=t;

ii=input('Уровень инфляции: ');

[Nii,Mii]=size(ii);(Nii~=1)||(Mii~=1) %Проверка правильности ввода параметра('Ошибка ввода!');=input('Уровень инфляции: ');

[Nii,Mii]=size(ii);(e,2)=ii;

disp('Добавить точку? 1 - да, 2 - нет');

a=input('');=l+1;

[INF,NUM]=sort(inf);k=1:l(k,2)=inf(NUM(k,1),2);=2;=zeros(1,Lmax);(1,1)=INF(1,2);h=2:Lmaxh>INF(k,1)=k+1; (1,h)=INF(k-1,2)+(INF(k,2)-INF(k-1,2))*(h-INF(k-1,1))/(INF(k,1)-INF(k-1,1));

end=strcat('Коэффициент вариации инфляции линейно изменяется от_');

cvinf1=input(str);

[Ni,Mi]=size(cvinf1);

while(Ni~=1)||(Mi~=1) %Проверка правильности ввода коэффициента вариации('Ошибка ввода!');=input(str);

[Ni,Mi]=size(cvinf1);=input('до ');

[Ni,Mi]=size(cvinf2);(Ni~=1)||(Mi~=1) %Проверка правильности ввода коэффициента вариации('Ошибка ввода!');=input('до ');

[Ni,Mi]=size(cvinf2);=cvinf1:(cvinf2-cvinf1)/(L-1):cvinf2;

rmin=input('Задайте ставку доходности по безрисковым вложениям: ');

[Nr,Mr]=size(rmin);(Nr~=1)||(Mr~=1) %Проверка правильности ввода ставки дисконтирования('Ошибка ввода!');=input('Задайте ставку доходности по безрисковым вложениям: ');

[Nr,Mr]=size(rmin);;

disp('ИСХОДНЫЕ ДАННЫЕ:');('Плановые инвестиции:');(Iplan);('Разрешения на передачу инвестиций:');

disp(Transfer);('Плановыедоходы:');(CFplan);('Коэффициентывариацииинвестиций:');

disp(CVI);('Коэффициенты вариации доходов:');

disp(CVCF);('Инфляция:');(inflation);('Коэффициентывариацииинфляции:');

disp(CVINF);('Коэффициенты системного риска:');(Rsis);('Ставка доходности по безрисковым вложениям:');(rmin);('Оптимизировать параметры механизмов управления?');=input('1 - да, 2 - нет ');o==1=input('Задайте нижнюю границу поиска оптимальных значений параметра:');=input('Задайте верхнюю границу поиска: ');=input('Задайте шаг поиска: ');

disp('Оптимизация......');_Optimizing=[0 0 0;0 0 0;-1 -1 -1;0 0 0;-1.4 0 -1.5; -2 -2 -2; -1.8 0 0; 0 0 0];

 

Оптимизация параметров механизмов управления

Models_OptimizingModels_Optimizing_2n Iplan Lmax CVI MNG Aamin Aamax Ivar LIM B inflation CVINF INFvar E W H=0.5*ones(1,n);=100;=8;=8;=E;=W;=H;=zeros(sim,n);=zeros(Mngmax,n);=zeros(Mngmax,n);=zeros(Mngmax,n);=zeros(Mngmax,n);=Inf*ones(1,n);mng=1:Mngmax(mng~=1)&&(mng~=2)&&(mng~=4)&&(mng~=8)=mng*ones(1,n);=amax;aMax>=amin=aMax*ones(1,n);(mng,:)=Amax;=amin;aMin<=aMax=aMin*ones(1,n);(mng,:)=Amin;s=1:sim=Iplan.*(1+CVI.*randn(n,Lmax));=inflation.*(1+CVINF.*randn(1,Lmax));%Перераспределениеинвестиций=Ivar;=zeros(Limmax,n);lim=1:Limmax=lim*ones(1,n);%Ограничение=sum((Iplan-Ivar),2);(lim,:)=limit;

end=sum(Limit); %Определение значения функции штрафов

LIMIT(s,:)=Limit;=mean(LIMIT);i=1:nL(1,i)<Lopt(1,i)(1,i)=L(1,i);(mng,i)=Amin(1,i);(mng,i)=Amax(1,i);=aMin+h;=aMax-h;

end=Aaminopt=Aamaxopt

 

Расчёт плановых показателей инвестиционных проектов


function Plan_ParametersIplan CFplan Ivar CFvar INFvar inflation npv pi %pp

disp('___________________________________________');('ПЛАНОВЫЕ ПОКАЗАТЕЛИ ИНВЕСТИЦИОННЫХ ПРОЕКТОВ');

Ivar=Iplan;=CFplan;=inflation;=npv;=pi;

PPplan=pp;('Плановые значения чистой приведённой стоимости:');(NPVplan);('Плановые значения индекса рентабельности:');(PIplan);('Плановые значения срока окупаемости:');(PPplan);

 

Моделирование реализации инвестиционного мультипроекта, расчёт рисков


function Multiproject_ModellingMng MNG Lim LIM Cor COR B n Iplan CFplan Lmax CVI CVCF Ivar INFvar CFvar inflation CVINF npv pi pp

disp('______________________________________________________________');('МОДЕЛИРОВАНИЕ РЕАЛИЗАЦИИ МУЛЬТИПРОЕКТА С ЗАДАННЫМИ МЕХАНИЗМАМИ,');('РАСЧЁТ СРЕДНИХ ХАРАКТЕРИСТИК ПРОЕКТОВ.РАСЧЁТ РИСКОВ');=input('Задайте количество имитаций: ');

[Ns,Ms]=size(sim);(Ns~=1)||(Ms~=1)||(sim<1) %Проверка правильности ввода кол-ва имитаций('Ошибка ввода!');=input('Задайте количество имитаций: ');

[Ns,Ms]=size(sim);=zeros(1,sim);=zeros(n,sim);=zeros(n,sim);=zeros(n,sim);s=1:sim=Iplan.*(1+CVI.*randn(n,Lmax));=CFplan.*(1+CVCF.*randn(n,Lmax));=inflation.*(1+CVINF.*randn(1,Lmax));

if s==1(' ');('Выбор механизмов управления текущим объёмом инвестирования');=char(' 1 Инвестирование с учётом отклонения инфляции предшествующего периода от планового значения', ' 2 Обратное взаимодействие с уровнем инвестирования предыдущего периода', ' 3 Обратное динамическое взаимодействие с уровнем инвестирования, отражающим случайное внешнее воздействие', ' 4 Обратное влияние накопленного объёма инвестирования', ' 5 Обратное степенное взаимодействие с уровнем инвестирования предыдущего периода',' 6 Обратное степенное взаимодействие с уровнем инвестирования, отражающим случайное внешнее воздействие',' 7 Обратное степенное влияние накопленного объёма инвестирования',' 8 Отсутствие управления');

disp(Mng);=zeros(1,n);

for i=1:n %Выбор механизма управления=num2str(i);=strcat('Выберите механизм управления для проекта №',si,'_');

mng=input(str);

[Nmng,Mmng]=size(mng);

while(Nmng~=1)||(Mmng~=1)||(mng>size(Mng,1))||(mng<1) %Проверка правильности ввода номера механизма управления

disp('Ошибкаввода!');=input(str);

[Nmng,Mmng]=size(mng);(1,i)=mng;

end(' ');=input('Задайте ставку штрафов за перераспределение инвестиций:');

[Nfine,Mfine]=size(fine);(Nfine~=1)||(Mfine~=1) %Проверка правильности ввода ставки('Ошибка ввода!');=input('Задайте ставку штрафов за перераспределение инвестиций');

[Nfine,Mfine]=size(fine);(' ');

disp('Выбор механизмов ограничения максимального объёма инвестирования');=char(' 1 Фиксированное максимальное относительное перевыполнение планового задания', ' 2 Жёсткое абсолютное ограничение непревышения плановых заданий по инвестированию', ' 3 Коррекция планового уровня с учётом отклонения фактического уровня инфляции предшествующего периода от планового значения', ' 4 Обратное влияние текущей реализации инвестирования в предшествующий период', ' 5 Непосредственное влияние текущей реализации инвестирования в предшествующий период', ' 6 Обратное влияние накопленного объёма инвестирования в предшествующий период',' 7 Обратное влияние динамики инвестирования в предшествующий период',' 8 Отсутствие ограничения');

disp(Lim);=zeros(1,n);

B=zeros(1,n);i=1:n %Выбор механизма ограничения=num2str(i);=strcat('Выберите механизм ограничения для проекта №',si,'_');

lim=input(str);

[Nlim,Mlim]=size(lim);

while(Nlim~=1)||(Mlim~=1)||(lim>size(Lim,1))||(lim<1) %Проверка правильности ввода номера механизма ограничения

disp('Ошибкаввода!');=input(str);

[Nlim,Mlim]=size(lim);lim==1

str=strcat('Задайте ограничение на перевыполнение планового задания в проекте №',si,'_');

b=input(str);

[Nb,Mb]=size(b);

while(Nb~=1)||(Mb~=1) %Проверка правильности ввода

disp('Ошибкаввода!');=input(str);

[Nb,Mb]=size(b);(1,i)=b;(1,i)=lim;(' ');

disp('Выбор механизмов коррекции текущих значений доходов');=char(' 1 Непосредственное влияние текущего уровня инвестирования', ' 2 Влияние накопленного объёма инвестирования', ' 3 Динамическое взаимодействие с уровнем инвестирования', ' 4 Последействие предшествующего результата', ' 5 Последействие динамики предшествующего результата',' 6 Обратное динамическое взаимодействие с уровнем инфляции',' 7 Степенное взаимодействие с текущим уровнем инвестирования',' 8 Отсутствие коррекции');

disp(Cor);=zeros(1,n);

for i=1:n %Выбор механизма коррекции=num2str(i);=strcat('Выберите механизм коррекции значений доходов для проекта №',si,'_');

cor=input(str);

[Nc,Mc]=size(cor);

while(Nc~=1)||(Mc~=1)||(cor>size(Cor,1))||(cor<1) %Проверка правильности ввода номера механизма коррекции

disp('Ошибкаввода!');=input(str);

[Nc,Mc]=size(cor);(1,i)=cor;

end%Управление текущим инвестированием=Ivar;%Перераспределение инвестиций

Fine=fine*sum(sum((Ivar-Imng).*((Ivar-Imng)>0))); %Расчётштрафов(1,s)=Fine; %Сохранение полученного значения функции штрафов%Ограничение максимального объёма инвестирования%Применение выбранного механизма коррекции%Дисконтирование, определение параметров(:,s)=npv;

PI(:,s)=pi;(:,s)=pp;=mean(NPV,2);=mean(PI,2);=mean(PP,2);=mean(FINE);

disp('--------------------------------');('Среднее значение функции штрафов:');(fine);('Средние значения чистой приведённой стоимости:');(npv);('Средние значения индекса рентабельности:');(pi);('Средние значения срока окупаемости:');

disp(pp);=3;rchoice~=0 %Расчётрисков

disp('________________________');('Выберите риск для оценки:');=char('1 Риск превышения задаваемого значения', '2 Риск недостижения задаваемого значения','0 Не рассчитывать риски');

disp(RChoice);=input('Выбор: ');(rchoice~=0)&&(rchoice~=1)&&(rchoice~=2) %Проверкаввода('Ошибкаввода!');=input('Выбор: ');rchoice~=0

disp('Выберите показатель для оценки:');=char('1 Чистая приведённая стоимость', '2 Рентабельность инвестиций', '3 Сроки окупаемости проектов','4 Функция штрафов');(Rpar);=input('Номер показателя: ');(rpar~=1)&&(rpar~=2)&&(rpar~=3)&&(rpar~=4) %Проверка ввода('Ошибка ввода!');=input('Номер показателя: ');

endrpar~=4=input('Номерпроекта: ');

[Ni,Mi]=size(i);(Ni~=1)||(Mi~=1)||(i>n)||(i<1) %Проверкаввода

disp('Ошибка ввода!');=input('Номер проекта: ');

[Ni,Mi]=size(i);

rval=input('Значение показателя: ');

[Nr,Mr]=size(rval);(Nr~=1)||(Mr~=1) %Проверка правильности ввода('Ошибка ввода!');=input('Значение показателя: ');

[Nr,Mr]=size(rval);rpar1=NPV(i,:);2=PI(i,:);3=PP(i,:);=FINE;rchoice==1=1-normcdf(rval,mean(R.'),std(R.'));risk=normcdf(rval,mean(R.'),std(R.'));

end('------------------------');('Расчётное значение риска:');(risk);

 

Оптимизация выбора механизмов управления для минимизации функции штрафов


function Fine_Optimizingn Iplan Lmax CVI Mng MNG Ivar INFvar inflation CVINF

disp('________________________________________________________________');('ОПТИМИЗАЦИЯ ВЫБОРА МЕХАНИЗМОВ УПРАВЛЕНИЯ ДЛЯ МИНИМИЗАЦИИ ШТРАФОВ');=input('Задайте количество имитаций: ');

[Ns,Ms]=size(sim);(Ns~=1)||(Ms~=1)||(sim<1) %Проверка правильности ввода имитаций('Ошибка ввода!');=input('Задайте количество имитаций: ');

[Ns,Ms]=size(sim);=input('Задайте ставку штрафов за перераспределение инвестиций: ');

[Nf,Mf]=size(f);(Nf~=1)||(Mf~=1) %Проверка правильности ввода ставки штрафов('Ошибка ввода!');=input('Задайте ставку штрафов за перераспределение инвестиций: ');

[Nf,Mf]=size(f);=8;=zeros(sim,1);=ones(1,n);t=1:(Mmax^n)s=1:sim %Расчётзначенияштрафов=Iplan.*(1+CVI.*randn(n,Lmax));=inflation.*(1+CVINF.*randn(1,Lmax));=Ivar;%Перераспределениеинвестиций=f*sum(sum((Ivar-Imng).*((Ivar-Imng)>0)));%Расчётштрафов(s,1)=Fine;=mean(FINE);(t==1)||F<Fopt=F;=MNG;MNG(1,1)==Mmaxk=2:nMNG(1,k)<Mmax(1,k)=MNG(1,k)+1;z=1:k-1(1,z)=1;MNG(1,1)=MNG(1,1)+1;('-------------------------------------');

disp('Минимально возможное значение штрафов:');(Fopt);('Оптимальные механизмы управления в проектах:');

for i=1:n=num2str(i);=strcat('№',si,'_',Mng(Mopt(1,i),:));

disp(str);

 

Оптимизация выбора механизмов управления, ограничения и коррекции для минимизации определённого риска


function Risk_OptimizingB Mng MNG Lim LIM Cor COR n Iplan Ivar CFplan CFvar Lmax CVI CVCF inflation INFvar CVINF npv pi %pp

disp('___________________________________________________');('ОПТИМИЗАЦИЯ ВЫБОРА МЕХАНИЗМОВ ДЛЯ МИНИМИЗАЦИИ РИСКА');=input('Задайте количество имитаций: ');

[Ns,Ms]=size(sim);(Ns~=1)||(Ms~=1)||(sim<1) %Проверка правильности ввода имитаций('Ошибка ввода!');=input('Задайте количество имитаций: ');

[Ns,Ms]=size(sim);=input('Задайте ставку штрафов за перераспределение инвестиций: ');

[Nf,Mf]=size(f);(Nf~=1)||(Mf~=1) %Проверка правильности ввода ставки штрафов('Ошибка ввода!');=input('Задайте ставку штрафов за перераспределение инвестиций: ');

[Nf,Mf]=size(f);=input('Задайте ограничение на перевыполнение планового задания по инвестированию: ');

[Nb,Mb]=size(b);(Nb~=1)||(Mb~=1) %Проверка правильности ввода ограничения('Ошибка ввода!');=input('Задайте ограничение на перевыполнение планового задания по инвестированию: ');

[Nb,Mb]=size(b);=b*ones(1,n);

disp(' ');('Выберите риск для минимизации:');=char('1 Вероятность превышения задаваемого значения', '2 Вероятность недостижения задаваемого значения');

disp(RChoice);=input('Выбор: ');

while (rchoice~=1)&&(rchoice~=2) %Проверка правильности ввода

disp('Ошибкаввода!');

rchoice=input('Выбор: ');

end('Выберите показатель для оценки:');=char('1 Чистая приведённая стоимость', '2 Рентабельность инвестиций', '3 Сроки окупаемости проектов');(Rpar);=input('Номер показателя: ');(rpar~=1)&&(rpar~=2)&&(rpar~=3) %Проверка правильности ввода('Ошибка ввода!');=input('Номер показателя: ');

end=zeros(n,1);i=1:n

si=num2str(i);=strcat('Значение показателя в проекте №',si,'_');

rv=input(str);

[Nrv,Mrv]=size(rv);

while(Nrv~=1)||(Mrv~=1) %Проверка правильности ввода значения

disp('Ошибкаввода!');=input(str);

[Nrv,Mrv]=size(rv);(i,1)=rv;=8;=8;=8;=zeros(sim,1);=ones(1,n);=ones(1,n);=ones(1,n);=zeros(n,sim);=zeros(n,sim);=zeros(n,sim);=ones(n,1);=ones(1,n);=ones(1,n);=zeros(sim,1);t=1:(Mmax^n) L=1:Limmax(L).L=L;=L*ones(1,n);C=1:Cmax=C*ones(1,n);s=1:sim=Iplan.*(1+CVI.*randn(n,Lmax));=CFplan.*(1+CVCF.*randn(n,Lmax));=inflation.*(1+CVINF.*randn(1,Lmax));

Management %Применение механизма управления=Ivar;%Перераспределение инвестиций=f*sum(sum((Ivar-Imng).*((Ivar-Imng)>0))); %Определение значения функции штрафов(s,1)=Fine;%Применение механизма ограничения%Применение механизма коррекции%Дисконтирование, вычисление параметров

NPV(:,s)=npv;(:,s)=pi;(:,s)=pp;=mean(FINE);=ones(n,1);i=1:nrpar1=NPV(i,:);2=PI(i,:);3=PP(i,:);rchoice==1(i,1)=1-normcdf(rval(i,1),mean(R.'),std(R.'));risk(i,1)=normcdf(rval(i,1),mean(R.'),std(R.'));=mean(risk);(t==1)||(rmean<rmeanopt)=rmean;=MNG;i=1:n(t==1)||(risk(i,1)<Ropt(i,1))(i,1)=risk(i,1);(1,i)=LIM(1,i);(1,i)=COR(1,i);MNG(1,1)==Mmaxk=2:nMNG(1,k)<Mmax(1,k)=MNG(1,k)+1;z=1:k-1(1,z)=1;MNG(1,1)=MNG(1,1)+1;(file);('-----------------------------------------------------');

disp('Минимально возможные значения вероятностей в проектах:');

for i=1:n=num2str(i);=num2str(Ropt(i,1));=strcat('№',si,'_',r);(str);(' ');

disp('Оптимальные механизмы управления текущим инвестированием в проектах:');

for i=1:n=num2str(i);=strcat('№',si,'_',Mng(Mopt(1,i),:));(str);(' ');

disp('Оптимальные механизмы ограничения максимального объёма инвестирования в проектах:');

for i=1:n=num2str(i);=strcat('№',si,'_',Lim(Lopt(1,i),:));(str);(' ');

disp('Оптимальные механизмы коррекции доходов в проектах:');

for i=1:n=num2str(i);=strcat('№',si,'_',Cor(Copt(1,i),:));

disp(str);

 

Оптимизация выбора механизмов управления, ограничения и коррекции для максимизации чистой приведённой стоимости


function NPV_OptimizingB Mng MNG Lim LIM Cor COR n Iplan Ivar CFplan CFvar Lmax CVI CVCF inflation INFvar CVINF npv

disp('____________________________________________________________________');('ОПТИМИЗАЦИЯ ВЫБОРА МЕХАНИЗМОВ ДЛЯ МАКСИМИЗАЦИИ ЧИСТОЙ ПРИВЕДЁННОЙ СТОИМОСТИ');=input('Задайте количество имитаций: ');

[Ns,Ms]=size(sim);(Ns~=1)||(Ms~=1)||(sim<1) %Проверка правильности ввода имитаций('Ошибка ввода!');=input('Задайте количество имитаций: ');

[Ns,Ms]=size(sim);=input('Задайте ставку штрафов за перераспределение инвестиций: ');

[Nf,Mf]=size(f);(Nf~=1)||(Mf~=1) %Проверка правильности ввода ставки штрафов('Ошибка ввода!');=input('Задайте ставку штрафов за перераспределение инвестиций: ');

[Nf,Mf]=size(f);=input('Задайте ограничение на перевыполнение планового задания по инвестированию: ');

[Nb,Mb]=size(b);(Nb~=1)||(Mb~=1) %Проверка правильности ввода ограничения('Ошибка ввода!');=input('Задайте ограничение на перевыполнение планового задания по инвестированию: ');

[Nb,Mb]=size(b);=b*ones(1,n);=8;=8;=8;=zeros(n,1);=ones(1,n);=ones(1,n);=ones(1,n);=ones(1,n);=ones(1,n);=zeros(sim,1);t=1:(Mmax^n) L=1:Limmax(L).L=L;=L*ones(1,n);C=1:Cmax=C*ones(1,n);=zeros(n,sim);s=1:sim=Iplan.*(1+CVI.*randn(n,Lmax));=CFplan.*(1+CVCF.*randn(n,Lmax));=inflation.*(1+CVINF.*randn(1,Lmax));

Management %Применение механизма управления=Ivar;%Перераспределение инвестиций

Fine=f*sum(sum((Ivar-Imng).*((Ivar-Imng)>0)));

%Определение значения функции штрафов(s,1)=Fine;%Применение механизма ограничения%Применение механизма коррекции%Дисконтирование, вычисление параметров

NPV(:,s)=npv;

end=mean(FINE);=mean(NPV,2);=sum(NPV);(t==1)||(NPVsum>NPVsumopt)=NPVsum;=MNG;i=1:n(t==1)||(NPV(i,1)>NPVopt(i,1))(i,1)=NPV(i,1);(1,i)=LIM(1,i);(1,i)=COR(1,i);MNG(1,1)==Mmaxk=2:nMNG(1,k)<Mmax(1,k)=MNG(1,k)+1;z=1:k-1(1,z)=1;MNG(1,1)=MNG(1,1)+1;('--------------------------------------------------------------------');

disp('Максимально возможные значения чистой приведённой стоимости в проектах:');

for i=1:n=num2str(i);=num2str(NPVopt(i,1));=strcat('№',si,'_',r);(str);(' ');

disp('Оптимальные механизмы управления текущим инвестированием в проектах:');

for i=1:n=num2str(i);=strcat('№',si,'_',Mng(Mopt(1,i),:));(str);(' ');

disp('Оптимальные механизмы ограничения максимального объёма инвестирования в проектах:');

for i=1:n=num2str(i);=strcat('№',si,'_',Lim(Lopt(1,i),:));(str);(' ');

disp('Оптимальные механизмы коррекции доходов в проектах:');

for i=1:n=num2str(i);=strcat('№',si,'_',Cor(Copt(1,i),:));

disp(str);

 

Вспомогательные блоки программы

Вспомогательные блоки не требуют участия пользователя и предназначены для выполнения вычислений в составе других блоков.

Использование тестовых данных


functionData

global n Iplan CFplan Lmax Transfer CVI CVCF CVINF inflation Rsis rmin Aa W E H

clc;=3;=23;=7;=15;=zeros(1,L1);=zeros(1,L2);=zeros(1,L3);=zeros(1,L1);=zeros(1,L1);=zeros(1,L2);=zeros(1,L2);=zeros(1,L3);=zeros(1,L3);j=1:L1(1,j)=74.27+(j-1)*0.04;(1,j)=0.037+(j-1)*0.004;(1,j)=0.052+(j-1)*0.003;=[66.5 73.93 83.17 115.33 138.47 173.21];=[CFp1 173.21*ones(1,3) 173.18*ones(1,5) 173.16*ones(1,6) 173.13*ones(1,3)];j=1:L2 (1,j)=25.58+(j-1)*0.15;(1,j)=0.037+(j-1)*0.004;(1,j)=0.052+(j-1)*0.003;=[9.86 25.28 36.08 46.14 46.22 46.30 46.38];j=1:L3(1,j)=72.8-(j-1)*2.38;(1,j)=0.074-(j-1)*0.001;(1,j)=0.0825-(j-1)*0.0005;=[24.5 37.75 57.92 68.01 67.12 66.22 65.31 64.42 63.53 62.64 61.73 60.83 59.94 59.03 58.14];=23;=[Ip1;zeros(1,6) Ip2 zeros(1,10);zeros(1,6) Ip3 zeros(1,2)];=(Iplan>0);=[CFp1;zeros(1,6) CFp2 zeros(1,10);zeros(1,6) CFp3 zeros(1,2)];=[CvI1;zeros(1,6) CvI2 zeros(1,10);zeros(1,6) CvI3 zeros(1,2)];=[CvCF1;zeros(1,6) CvCF2 zeros(1,10);zeros(1,6) CvCF3 zeros(1,2)];=zeros(1,Lmax);=zeros(1,Lmax);j=1:Lmax(1,j)=0.07+0.007*(j-1);(1,j)=0.06+0.011*(j-1);=[0.54; 0.49; 0.36];

rmin=0.12;;('ИСХОДНЫЕ ДАННЫЕ:');('Плановые инвестиции:');(Iplan.');('Разрешения на передачу инвестиций:');

disp(Transfer.');('Плановыедоходы:');(CFplan.');('Коэффициенты вариации инвестиций:');

disp(CVI.');('Коэффициенты вариации доходов:');

disp(CVCF.');

disp('Инфляция:');

disp(inflation.');('Коэффициенты вариации инфляции:');(CVINF.');('Коэффициенты системного риска:');(Rsis.');('Ставка доходности по безрисковым вложениям:');(rmin);('Оптимизировать параметры механизмов управления?');=input('1 - да, 2 - нет ');o==1=input('Задайте нижнюю границу поиска оптимальных значений параметра: ');=input('Задайте верхнюю границу поиска: ');=input('Задайте шаг поиска: ');

disp('Оптимизация......');_Optimizing=[0 0 0; 0 0 0; -1 -1 -1; 0 0 0; -1.4 0 -1.5; -2 -2 -2; -1.8 0 0; 0 0 0];

 

Механизмы управления текущим инвестированием


function Management

global Mng MNG Iplan Ivar inflation INFvar Lmax n Aa

Mng=char(' 1 Инвестирование с учётом отклонения инфляции предшествующего периода от планового значения', ' 2 Обратное взаимодействие с уровнем инвестирования предыдущего периода', ' 3 Обратное динамическое взаимодействие с уровнем инвестирования, отражающим случайное внешнее воздействие', ' 4 Обратное влияние накопленного объёма инвестирования', ' 5 Обратное степенное взаимодействие с уровнем инвестирования предыдущего периода',' 6 Обратное степенное взаимодействие с уровнем инвестирования, отражающим случайное внешнее воздействие',' 7 Обратное степенное влияние накопленного объёма инвестирования',' 8 Отсутствие управления');

for i=1:n=MNG(1,i);

a=Aa(mng,i);j=2:Lmax %Применение выбранного механизма управления

if Ivar(i,j-1)>0mng1(i,j)=Ivar(i,j)*INFvar(1,j-1)/inflation(1,j-1);2(i,j)=Ivar(i,j)*Iplan(i,j-1)/Ivar(i,j-1);3=(Iplan(i,j)-Iplan(i,j-1))/(Ivar(i,j)-Ivar(i,j-1));A>a=a;A<-a=-a;(i,j)=Ivar(i,j)*(1+A);4(i,j)=Ivar(i,j)*sum(Iplan(i,1:j-1))/sum(Ivar(i,1:j-1));5(i,j)=Ivar(i,j)^(a*Iplan(i,j-1)/Ivar(i,j-1));6=(Iplan(i,j)-Iplan(i,j-1))/(Ivar(i,j)-Ivar(i,j-1));A>a=a;A<-a=-a;(i,j)=Ivar(i,j)^(1+A);7(i,j)=Ivar(i,j)^(a*sum(Iplan(i,1:j-1))/sum(Ivar(i,1:j-1)));

 

Механизмыограниченияобъёмаинвестирования

LimitationLim LIM Iplan Ivar inflation INFvar B Lmax n

Lim=char(' 1 Фиксированное максимальное относительное перевыполнение планового задания', ' 2 Жёсткое абсолютное ограничение непревышения плановых заданий по инвестированию', ' 3 Коррекция планового уровня с учётом отклонения фактического уровня инфляции предшествующего периода от планового значения', ' 4 Обратное влияние текущей реализации инвестирования в предшествующий период', ' 5 Непосредственное влияние текущей реализации инвестирования в предшествующий период', ' 6 Обратное влияние накопленного объёма инвестирования в предшествующий период',' 7 Обратное влияние динамики инвестирования в предшествующий период',' 8 Отсутствие ограничения');i=1:n %Применение механизма ограничения

lim=LIM(1,i);j=2:Lmax Ivar(i,j-1)>0lim1=B(1,i);Ivar(i,j)>Iplan(i,j)*(1+b)(i,j)=Iplan(i,j)*(1+b);2Ivar(i,j)>Iplan(i,j)(i,j)=Iplan(i,j);3Ivar(i,j)>Ivar(i,j)*INFvar(1,j-1)/inflation(1,j-1)(i,j)=Ivar(i,j)*INFvar(1,j-1)/inflation(1,j-1);4Ivar(i,j)>Ivar(i,j)*Iplan(i,j-1)/Ivar(i,j-1);(i,j)=Ivar(i,j)*Iplan(i,j-1)/Ivar(i,j-1);5Ivar(i,j)>Ivar(i,j)*Ivar(i,j-1)/Iplan(i,j-1);(i,j)=Ivar(i,j)*Ivar(i,j-1)/Iplan(i,j-1);6Ivar(i,j)>Ivar(i,j)*sum(Iplan(i,1:j-1))/sum(Ivar(i,1:j-1));(i,j)=Ivar(i,j)*sum(Iplan(i,1:j-1))/sum(Ivar(i,1:j-1));7=(Iplan(i,j)-Iplan(i,j-1))/(Ivar(i,j)-Ivar(i,j-1));A>0.25=0.25;A<-0.25=-0.25;Ivar(i,j)>Iplan(i,j)*(1+A)(i,j)=Iplan(i,j)*(1+A);

 

Механизмы коррекции текущих значений доходов


function Correction

global Cor COR Iplan Ivar CFvar CFplan Lmax n INFvar inflation

Cor=char(' 1 Непосредственное влияние текущего уровня инвестирования', ' 2 Влияние накопленного объёма инвестирования', ' 3 Динамическое взаимодействие с уровнем инвестирования', ' 4 Последействие предшествующего результата', ' 5 Последействие динамики предшествующего результата',' 6 Обратное динамическое взаимодействие с уровнем инфляции',' 7 Степенное взаимодействие с текущим уровнем инвестирования',' 8 Отсутствие коррекции');

for i=1:n=COR(1,i);j=2:Lmax CFvar(i,j-1)>0cor1(i,j)=CFvar(i,j)*Ivar(i,j)/Iplan(i,j);2(i,j)=CFvar(i,j)*sum(Ivar(i,1:j-1))/sum(Iplan(i,1:j-1));3=(Ivar(i,j)-Ivar(i,j-1))/(Iplan(i,j)-Iplan(i,j-1));A>0.25=0.25;A<-0.25=-0.25;(i,j)=CFvar(i,j)*(1+A); 4(i,j)=CFvar(i,j)*(1+CFvar(i,j-1)/CFplan(i,j-1)); 5j>2=(CFvar(i,j-1)-CFvar(i,j-2))/(CFplan(i,j-1)-CFplan(i,j-2));A>0.25=0.25;A<-0.25=-0.25;(i,j)=CFvar(i,j)*(1+A);6j>1=(inflation(1,j)-inflation(1,j-1))/(INFvar(1,j)-INFvar(1,j-1));A>0.25=0.25;A<-0.25=-0.25;(i,j)=CFvar(i,j)*(1+A);7=(Ivar(i,j)/Iplan(i,j));A>1.1=1.1;A<0.9=0.9;(i,j)=CFvar(i,j)^A;

end

 

Механизм перераспределения инвестиций


function TransactionIplan Ivar Transfer n Lmax=sum((Ivar-Iplan).*((Ivar-Iplan)>=0).*Transfer);=sum((Ivar-Iplan).*((Ivar-Iplan)<0));=(Prof>0).*(Def<0);j=1:Lmax %ПериодыK(1,j)==1i=1:n %Проекты-Def(1,j)>Prof(1,j)Ivar(i,j)<Iplan(i,j)(i,j)=Ivar(i,j)-(Iplan(i,j)-Ivar(i,j))*Prof(1,j)/Def(1,j);(i,j)=Iplan(i,j);-Def(1,j)<Prof(1,j)Ivar(i,j)>Iplan(i,j)(i,j)=Ivar(i,j)+(Ivar(i,j)-Iplan(i,j))*Def(1,j)/Prof(1,j);(i,j)=Iplan(i,j);

 

Дисконтирование

Discountn Lmax rmin INFvar Rsis Ivar CFvar npv pi %pp

d=zeros(n,Lmax);i=1:n %Вектор ставок дисконтирования

for j=1:Lmax(i,j)=(rmin+INFvar(1,j))*(1+Rsis(i,1));=zeros(n,Lmax);=zeros(n,Lmax);j=1:Lmax %Дисконтированиеi=1:n(i,j)=Ivar(i,j)/((1+d(i,j))^(j-1));(i,j)=CFvar(i,j)/((1+d(i,j))^(j-1));isnan(dI(i,j))==true(i,j)=0;isnan(dCF(i,j))==true(i,j)=0;=sum(dCF.')-sum(dI.');=sum(dCF.')./sum(dI.');=CFvar-Ivar;=zeros(n,Lmax);

for i=1:n %Денежный поток нарастающим итогом

for j=1:Lmax(i,j)=sum(P(i,1:j));=zeros(n,1);

for i=1:n %Определение срока окупаемости

p=sumP(i,:);=1;(p(1,j)<=0)||(j+1<length(p))=j+1;(i,1)=j-1; end

Похожие работы на - Разработка нелинейных механизмов коррекции при статистическом имитационном моделировании инвестиционных проектов (на примере ООО 'Валест')

 

Не нашли материал для своей работы?
Поможем написать уникальную работу
Без плагиата!
Без нейросетей!