Сопряженные функторы
Введение
сопряженный функтор
морфизм
Цель моей курсовой работы рассмотреть основные
понятия, теоремы сопряженных функторов. Я расскажу о фундаментальной идеи пары
сопряженных функторов. Это происходит во многих, по существу эквивалентных
формах, таких как универсальная конструкция, прямой и обратный пределы, пара
функторов с естественным изоморфизмом между соответствующими множествами
стрелок.
Универсальные стрелки
Пусть U: Ấ → Ɓ - функтор.
Универсальной стрелкой для B
Ob Ɓ по
отношению к U называется
пара (А, 
), состоящая из объектов А
Ob Ấ из
морфизма 
Ɓ(В, U (A)), таких
что для любых объекта Ẫ 
Ob Ấ и
морфизма μ : B →U (Ẫ)
существует единственный морфизм α : А→Ẫ,
удовлетворяющий равенству U(α) ◦ 
= μ. Это свойство
иллюстрируется с помощью диаграммы:
Диаграмма 1
Если существует отображение : Ob Ɓ → Ob Ấ и
отображение, сопоставляющее каждому объекту универсальную стрелку В
U (В), то
отображение единственным образом продолжается до функтора : Ɓ → Ấ, значения
которого на каждом морфизме (В
В’) определяется как морфизм f : В→В’,
делающий коммутативной диаграмму:
Диаграмма 2
Пределы диаграмм
Пусть Ấ категория и пусть
-
малая категория. Рассмотрим функтор

: Ấ→
, сопоставляющий каждому объекту А 
Ob Ấ
диаграмму

А :
→ Ấ, принимающую
постоянные значения, равные А на объектах, и 
: А → А - на морфизмах.
Универсальная стрелка для F 
по отношению к 
называется копределом диаграммы F. Она
состоит из объекта, который обозначается 
F, и естественно преобразования q : F → 
F. Пара (А, r), состоящая
из объекта А и естественного преобразования F →
А, называется прямым конусом над диаграммой
F.
Поскольку естественное
преобразование - это семейство морфизмов, то прямой конус будет задаваться
парой (А, 
), состоящей из объекта и семейства
морфизмов 
: F(с) →
А категории Ấ, делающих коммутативными для всех а, b 
и f 
(a,b) следующие
треугольники:
Диаграмма 3
Копредел можно определить как прямой
конус (
F,
), такой что для любого другого
прямого конуса (А, 
) существует единственный морфизм r : 
F → А,
делающий для всех 
коммутативными треугольники:
Диаграмма 4
Двойственно определяется предел
диаграммы. Обратным конусом или просто конусом над диаграммой F 
называется объект А
Ấ вместе с семейством
морфизмов 
: А → F(с), где 
, делающих коммутативными для всех a,b 
и f 
(a,b)
треугольники :
Диаграмма 5
Пределом диаграммы F 
называется такой конус (
F,
), что для любого другого конуса
(А, 
) найдется единственный морфизм r : А →

, делающий для всех 
коммутативными следующие
треугольники :
Диаграмма 6
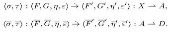
Определение и свойства сопряженных функторов
Определение: Пусть
и
-
функторы. Функтор
называется левым
сопряженным к функтору
, если существует
естественная по
биекция
Естественность означает , что биекция является
естественным преобразованием функторов

Диаграмма 7
Доказательство. (1)
(2).
Если для каждого
существует
, то определим
биекцию как
.
(2)
(3).
Если морфизм
естественны по А и
В, то коммутативны следующие диаграммы:
Диаграмма 8
Исследование параллельных вычислительных систем.
Возьмем
Аналогично,
рассматривая
положим
(3)
(1).
Для заданных η и ε
легко доказать, что ηβ:
-
универсальная стрелка.
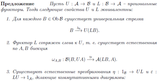
Предложение 2 : Пусть
-
функтор, имеющий левый сопряженный. Тогда для каждой малой категории
и
функтора
:
существует
изоморфизм
Доказательство. Будем использовать тот факт, что
если существуют пары сопряженных функторов
То композиции сопряженных. Заметим, что левый
сопряженный к функтору является единственным с точность до изоморфизма.
Рассмотрим коммутативную диаграмму:
Диаграмма 9
где
.
В силу свойства универсальности функтора
сопряжен
слева к
.
По определению предела существует изоморфизм
.
Стало быть,
сопряжен слева к
.
Таким образом,
Композиция сопряженных функторов
Произведение двух последовательных сопряжений
является сопряжением в следующем смысле:
Теорема1: Пусть даны два сопряжения:
Тогда произведения функторов определяют
сопряжение:
Доказательство. Применительно к hom-множествам
два данные сопряжения определяют следующий изоморфизм, естественный по
Он означает, что произведение функторов
сопряжено
слева с
.
Положим
и
применим эти два изоморфизма к единичной стрелке 1:
.
Тогда единица произведения сопряжений равна как и утверждалось.
,
Двойное рассуждение показывает, что коединица
равна
.
Можно непосредственно проверить, что последние формулы определяют естественные
преобразования
, которые
удовлетворяют треугольным тождествам.
Используя такое умножение, можно образовать
категорию
, объектами которой
служат все (малые) категории X,
A, D,…,
а стрелками - сопряжения
с введенным
умножением; единичной стрелкой для каждой категории А служит тождественное
сопряжение
Эта категория обладает и аддитивной структурой.
Каждое hom-множество
можно
рассматривать как категорию - а именно, как категорию
сопряжений
между Х и А. Её объекты - указанные сопряжения, а её стрелки - сопряженные пары
с
вертикальным умножением.
Пусть даны две сопряженные пары

Доказательство можно выразить диаграммой hom-множеств
Операция горизонтального умножения в
действительности является бифунктором
Это значит, что Adj
является двумерной категорией.
Расширение Кана
Пусть
-
функтор между малыми категориями, и
-
произвольная категория. Рассмотрим функтор
,
действующий на объектах как
, на морфизмах -
Левый
сопряженный к
называется левым
расширением Кана и обозначается
. Правый
сопряженный к
называется правым
расширением Кана.
Согласно определению сопряженных функторов,
функторы связны естественной биекцией
В этом случае пара
будет
универсальной стрелкой:
Диаграмма 10
Пусть
-
объект. Напомним, что
обозначается комма
- категорию. Объектами этой категории являются пары, состоящие из объекта
и
морфизма
а
морфизмы
задаются
как тройки
, делающие
коммутативными диаграммы
Диаграмма 11
Обозначим через
забывающий
функтор.
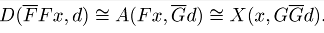
Предложение1. Пусть
-
категория с копределами. Левое расширение Кана функтора
вдоль
можно
определить как функтор, принимающий значения
Доказательство. Пусть задано естественное
преобразование 
Построим
естественные по d морфизмы
.
С этой целью рассмотрим диаграмму
Для всех
морфизмы
дают
коммутативные диаграммы
Диаграмма 12
Которые составляют естественное преобразование
.
Композиция
после перехода к
прямому пределу приводит к искомому морфизмам
.
Можно проверить непосредственно, что изображение, сопоставляющее каждому
естественному преобразованию
естественное
преобразование
будет биекцией.
Тем не менее, мы укажем универсальную стрелку.
Пусть
-
канонические морфизмы копредела. Положим
равным
.
Легко видеть, что коммутативна диаграмма:
Следовательно,
-
универсальная стрелка, а функтор, сопоставляющий каждой диаграмме F
диаграмму
, сопряжен слева к
.
Метод построения сопряженных
функторов
Пусть
функтор
из малой категории в произвольную. Рассмотрим функтор
,
действующий на объектах
как
Здесь
-
функтор, принимающий значения
на объектах и
морфизмах
категории
.
Для каждого морфизма
категории
естественное
преобразование 
будет состоять из
семейства отображений 
, действующих по
формуле:
Следующее ниже предложение утверждает, что в
случае категории
с копределами
существует функтор
, сопряженный слева
к D. И дается способ
вычисления значений этого функтора
.
для любого множества Х и объекта
обозначим
через
копроизведение
объектов
.
Будем называть его суммой копий. Для произвольных функторов
определим
функтор
как
композицию
. Здесь
.
Предложение1. Пусть
-
категория с копределами. Тогда функтор
,
определенный как
, сопряжен слева к
функтору D.
Доказательство. Воспользуемся изоморфизмом
С помощью изоморфизма
и
предложения 1 из пункта расширения Кана получаем
Легко видеть, что эти изоморфизмы естественны по
Х и А. Следовательно , G
сопряжен слева к D.
Замечание: Из предложения 1 вытекает, что G(X)
будет копределом диаграммы, состоящей из морфизмов .
Диаграмма 14
Опишем метод построения левого сопряженного к D
с помощью левого расширения Кана
.
Как и выше, рассмотрим функтор
,
принимающий на объектах
значения
.
Сопоставляющий каждому морфизму
естественное
преобразование, имеющие компоненты
,
сопоставляющие каждому морфизму
композицию
морфизмов
.
Предложение 2. Пусть
-
кополная, а
- малая категория.
Для любого функтора
функтор
имеет
левый сопряженный, изоморфный левому расширению Кана
Диаграмма 15
Доказательство. Поскольку
,
то нужно доказать, что существует естественная по
биекция
Рассмотрим произвольное естественное
преобразование 
и построим для
него
.
В силу естественности η имеют место
коммутативные для всех
диаграммы
Диаграмма 15
в которых компоненты
естественного
преобразований сопоставляет элементам
отображения
.
По предложению из пункта расширение Кана, множество
будет
равно
.
Стало быть его элементы можно рассматривать как нити
-
семейства морфизмов, делающих коммутативными диаграммы
для
любых морфизмов категории
.
Диаграмма 16
Естественному преобразованию
можно
сопоставить семейство морфизмов
, где
пробегает
все объекты категорий
. Для того, чтобы
установить, что эти семейства будут нитями, проверим равенства
Поэтому, в случае
,
будет иметь место равенство 
, из которого
следует
.
Легко видеть, полученное отображение
,
взаимно однозначно, и обратным для него будет отображение, сопоставляющие нити
естественное
преобразование
. Следовательно,
естественной
биекцией.
Предложение 3. Пусть
-
функтор между малыми категориями, и
-
малая категория. Тогда для любых функторов 
и объекта
значений
будет
копределом диаграммы (над двудольным графом), состоящей из морфизмов
Рис.1
Если использовать определенные выше суммы копий,
то это будет означать, что
.
Сопряженные функторы между
коммо-категориями
Предложение 1. Пусть
и
-
категории,
- функторы,
-
объект категории
. Если функтор
сопряжен
слева к
,
то существуют функторы
, такие, что
сопряжен
слева к
.
Доказательство. Пусть
-
единица и коединица сопряжения.
Объектами в
будут
морфизмы
а
в
-
морфизмы
Морфизмами
в
являются
коммутативные треугольники
Диаграмма 17
Которые обозначим через
,
а в
-
коммутативные треугольники обозначаемые через 
Диаграмма 18
Определим функторы
и
полагая
Рассмотрим морфизм
в
категории
, равный морфизму
и
определенный коммутативный диаграммой
Диаграмма 19
Докажем, что этот морфизм является универсальной
стрелкой. Это означает, что для произвольных объектов 
, для каждого
существует
единственный морфизм
, делающий
коммутативным треугольник
Диаграмма 20
Таким образом, нам нужно доказать, что каждого
коммутативного треугольника
Диаграмма 21
Существует единственный коммутативный
треугольник
Диаграмма 22
такой, что коммутативны диаграмма
Диаграмма 23
Заметим, что коммутативность этой диаграммы
равносильна коммутативности всех её треугольников и будет иметь тогда и только
тогда, когда
.
Поскольку
сопряжен
слева к
,
то существует естественная по 
биекция
,
сопоставляющая каждому
морфизм
.
Обратное отображение определяется с помощью
.
Вернемся к доказательству универсальной стрелки.
Положим 
. Тогда будет верно
равенство
, дающее
коммутативность диаграммы (2). А коммутативность треугольника (1) будет
вытекать из выкладок:
Единственность морфизма
,
делающего коммутативной диаграмму (2), вытекает из необходимости выполнения
равенства
равносильного
равенству
.
Поскольку существует универсальная стрелка, то
функтор
сопряжен
слева к
.
Множеством с начальной точкой (для того, чтобы
отличать его от множества с добавленной точкой
)
мы будем называть пару
, состоящую из
множества Х и элемента
. Этот элемент
называется
начальной точкой. Морфизмом множеств с начальными точками называется
отображение, переводящее начальную точку в начальную. Категория множеств с
начальной точкой будет содержать эквивалентную ей подкатегорию
.
Аналогично, кубическое (или полукубическое) множество будет называться имеющим
начальную точку, если в нем выделена произвольная вершина (куб размерности 0).
Морфизмами полукубических множеств с начальными точками будут служить морфизмы,
переводящие начальную точку в начальную.
Пример. Пусть
-
забывающий функтор, 
- функтор,
сопоставляющий каждому множеству свободную абелеву группу, порожденную этим
множеством. Поскольку категорию множеств с начальными точками можно
рассматривать как комма-категорию
состоит
из единственного элемента, то по предложению 1 получаем пару сопряженных
функторов между категориями
.
Отметим двойственное утверждение: Следствие.
Пусть функтор
сопряжен слева к
функтору
.
Тогда для каждого
существуют
функторы
,
такие что
сопряжен слева к
Доказательство. Запись
будет
означать, что
сопряжен слева к
.
Имеют место эквивалентность
. Значит, для
любого
существует
пара сопряженных функторов
Получаем функторы
Переходя к дуальным категориям, приходим к
функторам
.
Сопряженные функторы между
категориями диаграмм
Предложение1. Пусть
-
подкатегория категории малых категорий,
-
категории. Для произвольной пары сопряженных функторов
имеет
место пара сопряженных функторов
Доказательство. Обозначим
.
Пусть
-
единица, а
- коединица
сопряжения
. Коммутативны
диаграммы
Диаграмма 24
Определим естественные преобразования 
по формулам
.
Проверим коммутативность диаграмм
Диаграмма 25
Для всякого функтора
имеют
место равенства 
. Компонента
полученной композиции на
будет равна
.
Аналогично доказывается коммутативность второй
диаграммы. Коммутативность диаграмм естественных преобразований будет вытекать
из коммутативности компонент. Отсюда следует, что функтор
сопряжен
слева к
.
Рефлективные подкатегории
Теорема 1. Пусть
- некоторое
сопряжение. Тогда 1) функтор G унивалентен, если и только если
каждая компонента
коединицы ε является
эпиморфизмом; 2) функтор G полон, если и только если каждая
компонента 
является морфизмом и расщепляется.
Как следствие, G полон и унивалентен, если и только
если каждая компонента 
является изоморфизмом
.
В доказательстве используется
следующая лемма.
Лемма. Пусть
-
естественное преобразование, индуцированное стрелкой
категории
А. тогда
мономорфно,
если и только если f эпиморфна. С другой стороны,
эпиморфно,
если и только если
мономорфна
и расщепляется (т.е. имеет левую обратную стрелку).
Отметим, что соответствие
- это
биекция
из леммы
Йонеды.
Заметим также, что для любых
функторов
естественное
преобразование
эпиморфно
(соответственно, мономорфно) в категории
, если и только если каждая
компонента
эпиморфна
(соответственно мономорфно) в категории В.
Доказательство. Если
. Поэтому
первое утверждение как раз означает, что стрелка
эпиморфна. Если отображение
эпиморфно,
то существует стрелка
, для
которой
имеет левую
обратную стрелку. Обратное утверждение очевидно.
Теперь докажем теорему. Применим
лемму Йонеды к естественному преобразованию (функция стрелок функтора G, затем
сопряжение)
Это преобразование определяется
(положим с = а) образом стрелки
, и это в точности - определение
коединицы 
является изоморфизмом, поэтому
данное естественное преобразование эпиморфно или мономорфно, если каждое
соответственно
инъективно или сюръективно - иначе говоря, когда функтор G
соответственно унивалентен или полон. Теперь остается применить лемму.
Подкатегория А называется
рефлективной в категории В, если функтор вложения
имеет левый
сопряженный 
. Этот функтор F можно назвать
рефлектором, а сопряжение
- репликой
категории В в её подкатегорию А. поскольку функтор К всегда унивалентен, то
коединица сопряжения ε всегда
является эпиморфизмом. Можно описать отражение в терминах композиции функторов 
действительно, подкатегория
рефлективна
в В, если и только если существует функтор
со значениями в А и биекция множеств
Естественная по
и по
. Можно
также описать отражение в терминах универсальных стрелок: подкатегория
рефлективна,
если и только если для каждого
существует объект
и стрелка
, такие что
каждая стрелка
имеет вид
для
единственной стрелки
. Как
обычно, тогда R оказывается
функцией объектов функтора
(со значениями в А).
Если полная подкатегория
рефлективна
в В, то по теореме 1 каждый объект
изоморфен FKa, и потому
при всех а.
Двойственно, подкатегория
корефлективна
в В, если функтор вложения
имеет правый сопряженный.
Вот некоторые примеры. Подкатегория
АЬ рефлективна в категории Grp. В самом деле, пусть G/[G,G] -
факторгруппа по коммутанту группы G. Тогда hom (G/[G, G],A)
hom (G, A), если
группа A абелева, и
при этом АЬ полна в Grp. Теперь рассмотрим категорию всех
метрических пространств X, взяв в качестве стрелок равномерно непрерывные
функции. Полная (full) подкатегория полных (complete)
метрических пространств рефлективна; рефлектор отображает каждое метрическое
пространство в его пополнение. Далее, рассмотрим категорию всех вполне
регулярных хаусдорфовых пространств (стрелки - все непрерывные функции). Тогда
(полная) подкатегория всех компактных хаусдорфовых пространств рефлективна;
рефлектор отображает каждое вполне регулярное пространство в его
компактификацию Стоуна-Чеха .
В категории АЬ корефлективна полная
подкатегория всех абелевых групп кручения (в группе кручения все элементы имеют
конечный порядок); корефлектор отображает каждую абелеву группу А в подгруппу
ТА, состоящую из всех ее элементов конечного порядка.
Заключение
Таким образом я изучила
универсальные стрелки, их связь с пределами диаграмм, изучила свойства
сопряженных функторов, доказала предложение о эквивалентных определениях
сопряженных функторов, доказала перестановочность сопряженных функторов с
пределами. Рассмотрела композицию сопряженных функторов, доказала предложение о
расширении Кана. Рассмотрела метод построения сопряженных функторов, теорему о
рефлексивных подкатегориях.
Литература
1.I.Bucur,A.Delanau-Introduction
to the theory of categeries and functors
.Маклейн-Теория
категорий для работающих математиков
.Хусаинов
А.А. Теория Категорий