Справочно-информационная система по операндам и функциям С++

  • Вид работы:
    Курсовая работа (т)
  • Предмет:
    Информационное обеспечение, программирование
  • Язык:
    Русский
    ,
    Формат файла:
    MS Word
    2,49 Мб
  • Опубликовано:
    2013-03-12
Вы можете узнать стоимость помощи в написании студенческой работы.
Помощь в написании работы, которую точно примут!

Справочно-информационная система по операндам и функциям С++

Введение

Электронно-вычислительная техника все шире входит во все сферы нашей жизни. Компьютер стал привычным не только в производственных целях и научных лабораториях, но и в студенческих аудиториях и школьных классах. Даже в детских садах появляется все больше компьютерных игр. Непрерывно растет число специалистов, работающих с персональным компьютером, которые становятся их основным рабочим инструментом.

В условиях стремительного развития современного общества и, как следствие этого, появление информационных технологий, важное значение приобретают проблемы совершенствования программного обеспечения учебного процесса и повышения его эффективности. Современные мультимедийные технологии - это не только новые технические средства, но и новый подход к процессу обучения. При этом информационные и мультимедийные технологии выступают в качестве инструмента обучения, воспитания, самообразования студентов

Темой данного программного средства является разработка программы «Справочно-информационная система по операндам и функциям С++ ». Для реализации данной задачи была выбрана среда разработки BuilderC++.

Среда разработки BuilderC++ предоставляет разработчику поистине великолепный набор простых в использовании инструментов, позволяющих быстро разрабатывать сложные проекты, создавая приятный и удобный интерфейс.

Приложение « Справочно-информационная система по операндам и функциям С++ » имеет доступ к таблицам на уровне файловой системы и предназначено для взаимодействия с источником данных. Взаимодействие подразумевает получение данных, их представление в определенном формате для просмотра пользователем.

Данное программное средство позволяет быстро и слажено получать необходимые данные.

Пояснительная записка содержит 6 разделов:

. Анализ задачи

2. Вычислительная система

. Объектно-ориентированное проектирование

. Объектно-ориентированное программирование

. Описание применения программы

6. Тестирование

В разделе « Анализ задачи » определены требования и возможности «Справочно-информационная система по операндам и функциям С++ », назначение, цели создания системы и круга задач, входные и выходные данные.

В разделе «Вычислительная система» содержится описание предметной области базы данных, а также программно-аппаратные ресурсы компьютера, минимальное наличие которых предполагает возможность использования приложения базы данных, оптимальную конфигурацию персонально компьютера, при которой быстродействие системы оптимальное.

В разделе «Объектно-ориентированное проектирование» отражаются принципы работы ООП, его достоинства перед другими методами проектирования.

В разделе «Объектно-ориентированное программирование» содержится принцип написания программы и основные функции.

В разделе « Описание применения » отражен процесс взаимодействия пользователя с приложением, указаны основные состояния, в которых может находиться система.

В разделе «Тестирование» описываются порядок проведения испытаний, контрольные примеры для испытания программы. В данном разделе описаны основные ошибки, которые возникли при разработке, а также методы их устранения.

. Анализ задачи

.1 Постановка задачи

Требуется создать программное средство «Справочно-информационная система по операндам и функциям С++».

Необходимо реализовать следующие функции программного средства:

Вывод списка функций С++

Вывод списка операндов С++

вывод требуемой информации

В данной справочно-информационной системе хранится информация о все возможный операндах и функциях языка С++

1.2 Входные и выходные данные

Выходные данные - результат выполнения запроса, вывод необходимой информации, которая несет в себе данные о выбранном операнде или функции.

Выходными данными для данного проекта является информация, которая дает характеристику требуемого объекта.

. Вычислительная система

.1 Основные характеристики ПК

Программное средство будет создаваться на вычислительной системе со следующими характеристиками:

-Процессор Pentium(R) Dual-Core T4400Hz @ 2.20GHz

-ОЗУ 2,00 Gb;

операционная система Microsoft Windows 7 (32-bit);

Жесткий диск с объемом памяти 320 Gb.

Для работы с программой необходимо наличие следующих системных и программных средств на используемом персональном компьютере:

процессор с тактовой частотой не ниже 486 MHz;

5,67 МБ (5 952 367 байт) свободного дискового пространства;

стандартный монитор;

операционная система Microsoft Windows 95/98/2000/NT/XP.

Для оптимальной работы с программой необходимо наличие следующих системных и программных средств на используемом персональном компьютере:

процессор с тактовой частотой не ниже 1,2 GHz;

5,84 МБ (6 127 616 байт) свободного дискового пространства;

- наличие монитора VGA с разрешением не менее 800x600 точек;

наличие манипулятора “мышь”;

- операционная система Microsoft Windows 98/2000/NT/XP/Vista/7.

Соблюдение вышеуказанных требований приведет к оптимальной работе программы, не влияя на работу других приложений.

2.2 Выбор программного средства

К Си-подобным я зыкам относятся Си, C++, C#.

Язык программирования Си отличается минимализмом. Авторы языка хотели, чтобы программы на нём легко компилировались с помощью однопроходного компилятора, чтобы каждой элементарной составляющей программы после компиляции соответствовало весьма небольшое число машинных команд, а использование базовых элементов языка не задействовало библиотеку времени выполнения. Си создавался с одной важной целью: сделать более простым написание больших программ с минимумом ошибок по правилам процедурного программирования, не добавляя на итоговый код программ лишних накладных расходов для компилятора, как это всегда делают языки очень высокого уровня, такие как Бейсик.# - объектно-ориентированный язык программирования, разработанный как язык программирования прикладного уровня для CLR и, как таковой, зависит, прежде всего, от возможностей самой CLR.

Для реализации данного курсового проекта был выбран язык программирования С++. Преимуществами С++ являются:

- поддержка объектно-ориентированного программирования;

поддержка обобщённого программирования через шаблоны;

встраиваемые функции;

- перегрузка операторов;

- перегрузка имён функций;

- ссылки и операторы управления свободно распределяемой памятью;

дополнения к стандартной библиотеке.

С++ известен своей эффективностью, экономичностью, и переносимостью. Данные преимущества С++ обеспечивают хорошее качество разработки почти любого вида программного продукта.

Программы на С++ разделены на части, называемые классами и функциями, что позволяет ускорить написание программ.

Из языков программирования С, С++, С# для разработки программы был выбран язык С++, а именно пакет C++ Builder 6. C++ Builder 6 позволяет создавать самые различные программы: от простейших однооконных приложений до программ управления распределенными базами. В состав пакета включены разнообразные утилиты, обеспечивающие работу с базами данных, XML-документами, создание справочной системы, решение других задач. Отличительной особенностью седьмой версии является поддержка технологии .NET.++ Builder 6 может работать в среде операционных систем от Windows ХР до Windows 7. Особых требований, по современным меркам, к ресурсам компьютера пакет не предъявляет: процессор с частотой 1,6 ГГц или выше, 1024 МБ ОЗУ, 3 ГБ свободного места на диске, жесткий диск со скоростью 5400 об/мин, видеоадаптер с поддержкой DirectX 9 и разрешением 1280 x 1024 (или более высоким).

Однако для разработки данная программы предполагается выбрать в среде C++ Builder 6. Это связано с широкими возможностями среды, что дает разработчику огромное пространство для деятельности.++ Builder 6 - это комбинация нескольких важнейших технологий:

-   высокопроизводительный компилятор в машинный код;

    объектно-ориентированная модель компонент;

    визуальное (а, следовательно, и скоростное) построение приложений из программных прототипов;++ Builder 6 это мощная система визуального объектно-ориентированного программирования, позволяющая решать множество задач, в частности:

    создавать законченные приложения для Windows самой различной направленности, от чисто вычислительных и логических, до графических и мультимедиа;

    быстро создавать профессионально выглядящий оконный интерфейс для любых приложений, написанных на любом языке. В частности с помощью C++ Builder можно объединить в единую систему с удобным интерфейсом имеющиеся на предприятии прикладные программы DOS, Windows и др. Интерфейс удовлетворяет всем требованиям Windows и автоматически настраивается на ту систему, которая установлена на компьютере пользователя, поскольку использует многие функции, процедуры, библиотеки Windows.

    создавать приложения, которые управляют другими приложениями;

    создавать кросс-платформенные приложения, которые можно компилировать и эксплуатировать в различных операционных системах;

    создавать приложения различных классов для работы в Интернет;

    создавать профессиональные программы установки для приложений Windows, учитывающие всю специфику и все требования Windows;

C++ Builder 6 - чрезвычайно быстро развивающаяся система, постоянно отслеживающая все тенденции информационных технологий.++ Builder 6 является системой программирования высокого уровня. Она берет на себя значительную часть работы по управлению компьютером, что делает возможным в простых случаях обходиться без особых знаний о деталях его работы. В отличие от традиционных систем программирования, C++ Builder 6 даже пишет “за нас” значительную часть текста программы: описания объектов, заголовки процедур, и многое другое. Нам остается только вписать необходимые строчки, определяющие индивидуальное поведение программы, которые система не в состоянии предугадать. Но даже здесь C++ Builder 6 во многих случаях указывает место, где нужно разместить эти строки. По большому счету можно ничего не знать о Windows и при этом создавать вполне работоспособные и современно выглядящие задачи.++ Builder 6 поддерживает последние расширения стандарта C++ и обеспечивает быструю компиляцию и сборку 32-разрядных приложений для Windows. Исполняемый код программы оптимизирован с точки зрения скорости выполнения и затрат памяти. Удобный отладчик полностью интегрирован в среду проектирования. Дизайнер форм, редактор кода, инспектор объекта и другие инструменты остаются доступными во время работы программы, поэтому вносить изменения в код можно прямо в процессе отладки.

Операционная среда - Windows и программная среда C++ Builder 6 позволяют создать приложение с понятным, стандартным интерфейсом.

.3 Операционная система

Основная причина необходимости операционной системы состоит в том, что элементарные операции для работы с внутренними устройствами и управление ресурсами компьютера - это операции очень низкого уровня, поэтому действия, которые необходимы пользователю и прикладным программам, состоят из нескольких сотен или тысяч таких элементарных операций. Операционная система скрывает от пользователя эти сложные и ненужные подробности и предоставляет ему удобный интерфейс для работы. Она выполняет также различные вспомогательные действия, например копирование или печать файлов не детализируя данный процесс. Большинство современных персональных компьютеров IBM PC, как правило, работают под управлением операционной системы Windows фирмы Microsoft.

Именно широкое распространение Windows, а также ее возможности стали основополагающими при выборе операционной системы. Данная программа предусматривает работу под управлением операционной системы Windows. Это подразумевает, что программа будет работать в рамках универсального интерфейса Windows и подчиняться концепциям, созданным разработчиками этой операционной системы. Это связано с широким распространением Windows.

Программа проста в использовании, не требует специальных навыков, кроме знаний основ работы с интерфейсом MicrosoftÒ Windowsä. В программе планируется широкое использование стандартных элементов управления, что обеспечивает единство интерфейса системы и программного средства, а, следовательно, и удобство использования. Так как программа пишется «под Windows», она работает в защищенном режиме, при котором почти полностью исключается возможности влияния на запущенные параллельно приложения.

Для взаимодействия с пользователем будут применяться стандартные технические средства: клавиатура и мышь. Последовательность и порядок появления элементов управления программы обуславливается их необходимостью. Пользователь без труда имеет возможность управлять работой программы без посторонней помощи.

Интерфейс программы не должен быть нагружен лишней информацией, прост в восприятии пользователем. Управление работой программы осуществляется с помощью нажатия на соответствующие кнопки либо путем выбора соответствующего пункта меню. Программа проста в эксплуатации и не требует специальных знаний для работы с ней, также организована система всплывающих подсказок, целью которых является облегчение работы пользователя

3. Объектно-ориентированное проектирование

Справочная система выполняет одну главную функцию: выбор требуемого операнда или функции. Для облегчения выбора в программе список операндов и операторов составлен в алфавитном порядке.

Для простоты работы с программным средством необходимо обеспечить максимально понятный интерфейс.

Главное меню программы состоит из пунктов:

«Операторы»;

«Функции»;

«Выход».

Для более понятного отображения использования и последовательности действий программы были построены диаграммы USE CASE DIAGRAM и ACTIVITY DIAGRAM

Диаграмма вариантов использования (USE CASE DIAGRAM ) достаточно четко определяет общие границы и контекст моделируемой предметной области на начальных этапах проектирования системы. Она позволяет разработать исходную концептуальную модель системы для ее последующей детализации в форме логических и физических. Диаграмма данного программного средства представляется в виде множества сущностей, взаимодействующих с системой с помощью вариантов использования.

Последовательность построения диаграммы вариантов использования:

. Выбрать предметную область, для которой будете создавать информационную систему.

. Определите функции, процедуры , которые должна выполнять создаваемая ИС.

. Определите требования, которым должна удовлетворять проектируемая ИС.

. Проверьте осуществимость плана создания ИС.

. Определите сущности, взаимодействующие с системой .

. Установите наличие или отсутствие интерфейсов проектируемой ИС.

. Определите возможные варианты использования проектируемой ИС.

. Определите типы отношений между вариантами использования ИС.

. Определите мощности необходимых отношений.

. Подготовьте примечания, имеющие непосредственное отношение к контексту разрабатываемого проекта.

. На основании проведенного вами анализа постройте диаграмму вариантов использования системы.

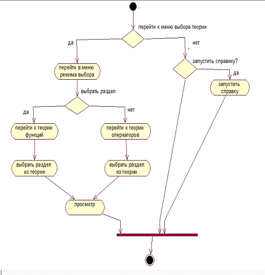
При моделировании поведения проектируемой или анализируемой системы возникает необходимость детализировать особенности алгоритмической и логической реализации выполняемых системой операций. Для моделирования процесса выполнения операций в языке UML используются так называемые диаграммы деятельности Диаграмма деятельности (ACTIVITY DIAGRAM)- частный случай диаграмм состояний. Основная цель использования таких диаграмм - визуализация особенностей реализации операций классов, когда необходимо представить алгоритмы их выполнения. Каждое состояние на диаграмме деятельности соответствует выполнению некоторой элементарной операции, переход в следующее состояние срабатывает только при завершении этой операции. Графически диаграмма деятельности представляется в форме графа, вершинами которого являются состояния действия, а дугами - переходы от одного состояния действия к другому(Приложение 2).

4. Объектно-ориентированное программирование

Данная программа реализована в виде 5 модулей, которые реализуют различного рода классы. При разработке программы не было создано никаких дополнительных классов.

Модуль 1 (Unit1.cpp), реализующий объект Form1, будет являться главным окном программы. В модуле содержатся процедуры обработки событий мыши, которые обращаются к соответствующим методам стандартных классов для перехода к следующим модулям.

На форме представлены следующие компоненты:

элементы для подтверждения выбора и вызова команд (компонент TButton);

главное меню (компонент TMainMenu);

текстовый элемент (компонент TLabel).

Модуль включает в себя следующие функции: void __fastcall Form1::FormCreate(TObject *Sender) - задание начальных размеров формы; void __fastcall TForm1::sButton1Click(TObject *Sender) - выход из программы; void __fastcall TForm1::sButton2Click(TObject *Sender) - переход на следующую форму; void __fastcall TForm1::N2Click(TObject *Sender) - выход из программы посредством меню; void __fastcall TForm1::N3Click(TObject *Sender) - вызов сообщения о разработчике; void __fastcall TForm1::N4Click(TObject *Sender) - вызов справки.

Модуль 2 (Unit2.cpp), реализующий объект Form2, будет являться переходным окном в выборе режима справки. В модуле содержатся процедуры обработки событий мыши, которые обращаются к соответствующим методам стандартных классов для перехода к следующим модулям.

На форме представлены следующие компоненты:

элементы для подтверждения выбора и вызова команд (компонент TButton).

Модуль включает в себя следующие функции: void __fastcall Form2::FormCreate(TObject *Sender) - задание начальных размеров формы; void __fastcall TForm2::sButton3Click(TObject *Sender) - переход к форме1 и закрытие формы2; void __fastcall Form2::sButton1Click(TObject *Sender) - переход к форме3; void __fastcall TForm2::sButton2Click(TObject *Sender) - переход к форме4.

Модуль 3 (Unit3.cpp), реализующий объект Form3, будет являться окном с разделами теории.

На форме представлены следующие компоненты:

элементы для подтверждения выбора и вызова команд (компонент TButton);

меню выбора тем (компонент TListBox);

текстовый элемент заголовков (компонент TLabel);

текстовый элемент загрузки документов (компонент TRichEdit).

Модуль включает в себя следующие функции: void __fastcall TForm3::FormCreate(TObject *Sender) - задание начальных размеров формы; void __fastcall TForm3::sListBox1Click(TObject *Sender) - выбор темы; void __fastcall TForm3::sButton2Click(TObject *Sender) - выход из программы; void __fastcall TForm3::sRichEdit1Change(TObject *Sender) - задание свойств RichEdit.

Модуль 4 (Unit4.cpp), реализующий объект Form4, будет являться окном с разделами теории.

На форме представлены следующие компоненты:

элементы для подтверждения выбора и вызова команд (компонент TButton);

меню выбора тем (компонент TListBox);

текстовый элемент заголовков (компонент TLabel);

текстовый элемент загрузки документов (компонент TRichEdit).

Модуль включает в себя следующие функции: void __fastcall TForm4::FormCreate(TObject *Sender) - задание начальных размеров формы; void __fastcall TForm4::sListBox1Click(TObject *Sender) - выбор темы; void __fastcall TForm4::sButton2Click(TObject *Sender) - выход из программы; void __fastcall TForm4::sRichEdit1Change(TObject *Sender) - задание свойств RichEdit.

Модуль 5 не реализует никакой формы, но вызывается из формы 1. Это файл справки в формате *.chm. В нем можно найти подробное описание основных этапов работы с программой.

. Описание применения программы

Программа написана под операционную систему Windows 2000/ME/NT/XP. Эксплуатация программы требует лишь элементарных знаний приемов работы с данной операционной системой.

Для установки программы необходимо 5,84 МБ свободного места на жестком диске и установленную на компьютере операционную систему Windows 98/2000/ME/NT/XP.

Инсталляция производится путем копирования папки с вложенными папками и с исполняемым файлом.

В связи с простотой интерфейса, программу могут использовать обычные пользователи, после прохождения предварительного знакомства с принципами и возможностями работы данной программы.

Рассмотрим основные формы программы и ее функции.

Работа с программой и реализация основных функций программы осуществляется путем нажатия на кнопки, расположенные на формах, либо путем выбора соответствующих пунктов меню.

Рассмотрим структуру меню программы.

Главное меню состоит из 3 пунктов: Файл, О программе, Справка. Пункт меню «Файл» состоит из одной вкладки выход (Рисунок 5.1).

Рисунок 5.1 - главное меню

пункт меню «Выход» предназначен для выхода из программы.

пункт меню «Справка» вызывает окно, в котором содержится информация о работе с программой и краткое ее описание;

пункт меню «О программе» выводит информацию о разработчике.

Рассмотрим также основные функции работы с программой.

Первая форма, представленная на рисунке 5.2, является формой, появляющейся при запуске программы. Она является главной формой.

Рисунок 5.2 - главная форма

При нажатии кнопки «Выход», программа завершит работу.

При нажатии кнопки «Далее», откроется новое окно выбора режима программы.

Вторая форма, представленная на рисунке 5.3, является формой, позволяющей выбрать режим программы.

язык borland bilder алгоритмический

Рисунок 5.3 - форма «Меню»

При нажатии «Функции» открывается новое окно с возможностью выбора раздела теории.

При нажатии «Операторы» открывается окно с возможностью выбора раздела теории.

При нажатии кнопки «Назад» программа откроет первое окно, которое появляется при запуске.

Третья форма, представленная на рисунке 5.4, является формой, позволяющей выбрать раздел теории и посмотреть его.

В новом окне можно выбрать раздел теории из соответствующего списка. При выборе раздела загружается файл и отображается на форме.

Из этого окна выйти из программы.

Рисунок 5.4 - форма «Функции»

Четвертая форма, представленная на рисунке 5.5, является аналогичной третьей форме.

Рисунок 5.5 - форма «Операторы»

На форме1 в главном меню можно вызвать справку (Рисунок 5.6), представленную на Рисунке 5.7

Рисунок 5.6 - Вызов справки

Рисунок 5.7 - Окно справки

В справке присутствуют свои разделы с подробным описанием программы. Данный компонент может значительно упростить работу с программой, если у пользователя возникают какие-либо затруднения в её использовании.

Работа с программой не требует специальных знаний и умений и проста в эксплуатации. Для предоставления справочной информации пользователь может открыть окно справки, где содержится информация об основных функциях программы.

Заключение

Первоначально была поставлена задача разработки обучающей программы по разделу: строки в С++.

Программное средство реализовано в соответствии с поставленной задачей и может быть применено на практике.

Программа разрабатывалась на языке программирования Borland C++ Bilder 6.0 с использованием объектно-ориентированного подхода.

В результате проделанной работы по выполнению практического задания были изучены основные компоненты, предназначенной для визуальной разработки приложений на языке C++, так как именно при помощи С++Builder была создана данная программа, рассмотрены их свойства и методы. С++ Builder позволяет быстро и удобно разрабатывать эффективные приложения. Система имеет развитые возможности по созданию пользовательского интерфейса, широкий набор функций, методов и свойств для решения прикладных расчетно-вычислительных задач. В системе имеются развитые средства отладки, облегчающие разработку приложений.

Программа имеет удобный пользовательский интерфейс, отвечающий современным требованиям. Она написана для использования в операционной системе Windows. Пользование программой не составит труда для тех, кто знаком с данной оболочкой.

Возможно расширение программного средства путем добавления новых функций. Например, тестирование пользователя после прочтения теории или просмотра примеров.

В целом программа готова к внедрению и использованию.

Список используемых источников

1.   Архангельский А.Я., Тагин М.А. Приемы программирования в С++Builder/ Механизмы Windows, сети.- М.: ООО «Бином-Пресс», 2004 г.- 656 с.

2.      Бьерн Страуструп, Язык программирования С++. - М.: Бином, 2004

.        Джесс Либерти Освой самостоятельно С++ за 21 день, 4-е издание.: Пер. с англ.-М.: Издательский дом «Вильямс», 2003.-832с.

.        Оформление курсовых и дипломных проектов. / Сост. И. М. Снежкова.- Мн.: МГВРК, 2003.-23 с.

Приложение 1

Диаграмма вариантов использования


Приложение 2

Диаграмма деятельности

Приложение 3

Листинг программы

Файл Unit1.cpp

#include <vcl.h>

#pragma hdrstop

#include "Unit1.h"

#include "Unit2.h"

//---------------------------------------------------------------------------

#pragma package(smart_init)

#pragma resource "*.dfm"*Form1;

//---------------------------------------------------------------------------

__fastcall TForm1::TForm1(TComponent* Owner)

: TForm(Owner)

{

}

//---------------------------------------------------------------------------__fastcall TForm1::FormCreate(TObject *Sender)

{->ClientHeight=400;->ClientWidth=639;

}

//---------------------------------------------------------------------------__fastcall TForm1::Button1Click(TObject *Sender)

}

//---------------------------------------------------------------------------__fastcall TForm1::Button2Click(TObject *Sender)

{->Show();

}

//---------------------------------------------------------------------------__fastcall TForm1::N2Click(TObject *Sender)

{();

}

//---------------------------------------------------------------------------__fastcall TForm1::N3Click(TObject *Sender)

{("Информационно-справочная система""\n""по функциям и операторам языка С++ ""\n""Выполнила Лихтар О.С.""\n""Группа 03411 ""\n"" МГВРК 2012г. ");

}

//---------------------------------------------------------------------------__fastcall TForm1::N4Click(TObject *Sender)

{(0,"open","D:\Help1.chm",NULL,NULL,SW_MINIMIZE);

}

//---------------------------------------------------------------------------

Файл Unit2.cpp

#include <vcl.h>

#pragma hdrstop

#include "Unit2.h"

#include "Unit1.h"

#include "Unit3.h"

#include "Unit4.h"

//---------------------------------------------------------------------------

#pragma package(smart_init)

#pragma resource "*.dfm"*Form2;

//---------------------------------------------------------------------------

__fastcall TForm2::TForm2(TComponent* Owner)

: TForm(Owner)

{

}

//---------------------------------------------------------------------------

__fastcall TForm2::FormCreate(TObject *Sender)

{->ClientHeight=280;->ClientWidth=380;

}

//---------------------------------------------------------------------------__fastcall TForm2::Button3Click(TObject *Sender)

{->Close();->Show();

}

//---------------------------------------------------------------------------__fastcall TForm2::Button1Click(TObject *Sender)

{->Show();

}

//---------------------------------------------------------------------------__fastcall TForm2::Button2Click(TObject *Sender)

{->Show();

}

//---------------------------------------------------------------------------

Файл Unit3.cpp

#include <vcl.h>

#pragma hdrstop

#include "Unit3.h"

#include "Unit2.h"

#include "Unit1.h"

//---------------------------------------------------------------------------

#pragma package(smart_init)

#pragma resource "*.dfm"*Form3;

//---------------------------------------------------------------------------

__fastcall TForm3::TForm3(TComponent* Owner)

: TForm(Owner)

{

}

//---------------------------------------------------------------------------__fastcall TForm3::FormCreate(TObject *Sender)

{->ClientHeight=690;->ClientWidth=875;->Clear();->Hide();->Hide();

}

//---------------------------------------------------------------------------__fastcall TForm3::Memo1Change(TObject *Sender)

{->Enabled=false;

}

//---------------------------------------------------------------------------__fastcall TForm3::ListBox1Click(TObject *Sender)

{->Show();->Show();n = ListBox1->ItemIndex;(ListBox1->ItemIndex==0)

{->Caption=ListBox1->Items->Strings[n];->Lines->LoadFromFile("D:\Общее.rtf");

}(ListBox1->ItemIndex==1)

{->Caption=ListBox1->Items->Strings[n];

RichEdit1->Lines->LoadFromFile("D:\Операторы преобразования данных.rtf");

}(ListBox1->ItemIndex==2)

}(ListBox1->ItemIndex==3)

{->Caption=ListBox1->Items->Strings[n];->Lines->LoadFromFile("D:\Условный оператор.rtf");

}

}

//---------------------------------------------------------------------------__fastcall TForm3::RichEdit1Change(TObject *Sender)

{->DragMode=dmAutomatic;(RichEdit1->Handle, WM_VSCROLL, MAKEWPARAM(SB_THUMBPOSITION, 50), 0);

}

//---------------------------------------------------------------------------__fastcall TForm3::Button1Click(TObject *Sender)

{->Clear();->Hide();->Close();->Show();

}

//---------------------------------------------------------------------------__fastcall TForm3::Button2Click(TObject *Sender)

{->Close();

}

//---------------------------------------------------------------------------__fastcall TForm3::FormShow(TObject *Sender)

{->Clear();->Items->Add("Общие");

ListBox1->Items->Add("Операторы преобразования данных");->Items->Add("Операторы цикла");->Items->Add("Условный оператор");

}

//---------------------------------------------------------------------------

Файл Unit4.cpp

#include <vcl.h>

#pragma hdrstop

#include "Unit4.h"

#include "Unit2.h"

#include "Unit1.h"

//---------------------------------------------------------------------------

#pragma package(smart_init)

#pragma resource "*.dfm"*Form4;

//---------------------------------------------------------------------------

__fastcall TForm4::TForm4(TComponent* Owner)

: TForm(Owner)

{

}

//---------------------------------------------------------------------------__fastcall TForm4::FormCreate(TObject *Sender)

{->ClientHeight=690;->ClientWidth=875;->Clear();->Hide();->Hide();

}

//---------------------------------------------------------------------------__fastcall TForm4::Memo1Change(TObject *Sender)

{->Enabled=false;

}

//---------------------------------------------------------------------------__fastcall TForm4::ListBox1Click(TObject *Sender)

{->Show();->Show();n = ListBox1->ItemIndex;(ListBox1->ItemIndex==0)

{->Caption=ListBox1->Items->Strings[n];->Lines->LoadFromFile("D:\Abort.rtf");

}

(ListBox1->ItemIndex==1)

{->Caption=ListBox1->Items->Strings[n];->Lines->LoadFromFile("D:\Bar.rtf");

}(ListBox1->ItemIndex==2)

{->Caption=ListBox1->Items->Strings[n];->Lines->LoadFromFile("D:\Cabs.rtf");

}(ListBox1->ItemIndex==3)

{->Caption=ListBox1->Items->Strings[n];->Lines->LoadFromFile("D:\Delay.rtf");

}

(ListBox1->ItemIndex==4)

{->Caption=ListBox1->Items->Strings[n];->Lines->LoadFromFile("D:\ecvt.rtf");

}(ListBox1->ItemIndex==5)

{->Caption=ListBox1->Items->Strings[n];->Lines->LoadFromFile("D:\min.rtf");

}(ListBox1->ItemIndex==6)

{->Caption=ListBox1->Items->Strings[n];->Lines->LoadFromFile("D:\gcvt.rtf");

}(ListBox1->ItemIndex==7)

{->Caption=ListBox1->Items->Strings[n];->Lines->LoadFromFile("D:\hypot.rtf");

}(ListBox1->ItemIndex==8)

{->Caption=ListBox1->Items->Strings[n];->Lines->LoadFromFile("D:\imag.rtf");

}(ListBox1->ItemIndex==9)

{->Caption=ListBox1->Items->Strings[n];->Lines->LoadFromFile("D:\keep.rtf");

}(ListBox1->ItemIndex==10)

{->Caption=ListBox1->Items->Strings[n];->Lines->LoadFromFile("D:\open.rtf");

}(ListBox1->ItemIndex==11)

{->Caption=ListBox1->Items->Strings[n];->Lines->LoadFromFile("D:\peek.rtf");

}(ListBox1->ItemIndex==12)

{->Caption=ListBox1->Items->Strings[n];->Lines->LoadFromFile("D:\sbrk.rtf");

}

}

//---------------------------------------------------------------------------__fastcall TForm4::RichEdit1Change(TObject *Sender)

}

//---------------------------------------------------------------------------__fastcall TForm4::Button1Click(TObject *Sender)

{->Clear();->Hide();->Close();->Show();

}

//---------------------------------------------------------------------------__fastcall TForm4::Button2Click(TObject *Sender)

{->Close();

}

//---------------------------------------------------------------------------__fastcall TForm4::FormShow(TObject *Sender)

{->Items->Add("Abort");->Items->Add("Bar");->Items->Add("Cabs");->Items->Add("Delay");->Items->Add("ecvt");->Items->Add("min");->Items->Add("gcvt");->Items->Add("hypot");->Items->Add("imag");->Items->Add("keep");->Items->Add("open");->Items->Add("peek");

ListBox1->Items->Add("sbrk");

}

//---------------------------------------------------------------------------

Похожие работы на - Справочно-информационная система по операндам и функциям С++

 

Не нашли материал для своей работы?
Поможем написать уникальную работу
Без плагиата!
Без нейросетей!