Розрахунок й оптимізація характеристик засобів передачі інформації в системах технічного захисту інформації
МІНІСТЕРСТВО
ОСВІТИ НАУКИ МОЛОДІ ТА СПОРТУ УКРАЇНИ
НАЦІОНАЛЬНИЙ
УНІВЕРСИТЕТ «ЛЬВІВСЬКА ПОЛІТЕХНІКА»
Кафедра «Захист інформації»
КУРСОВА РОБОТА
з дисципліни
«Засоби передачі інформації в системах технічного
захисту інформації»
на тему
«РОЗРАХУНОК Й ОПТИМІЗАЦІЯ ХАРАКТЕРИСТИК ЗАСОБІВ
ПЕРЕДАЧІ ІНФОРМАЦІЇ В СИСТЕМАХ технічного захисту інформації»
Виконав:ст.
гр. ЗІ- 31
Гарасим
Ю.Р.
Оцінка
Бали Підпис
Львів
2011р.
ЗАВДАННЯ І ДАНІ ДО ВИКОНАННЯ
КУРСОВОЇ РОБОТИ
Завдання на виконання курсової
роботи.
В системах технічного захисту
інформації (ТЗІ) повідомлення неперервного джерела передається каналом зв’язку
методом імпульсно-кодової модуляції (ІКМ). У каналі зв’язку використовуються
модуляція і завадостійке кодування. Для передачі неперервним каналом зв’язку з
постійними параметрами й адитивним білим гаусовим шумом використовується
модуляція гармонічного передавача. Необхідно дати опис процесів в окремих
блоках заданої системи передавання і розрахувати її основні параметри.
Дані до виконання курсової роботи
Максимальна частота сигналу: Fmax=10
КГц;
Коефіцієнт амплітуди: Ка=7;
Допустиме відношення сигнал/шум
квантування: ρ(кв.
доп) = 36 дБ;
Рівні квантування: 33, 1, 49;
Метод модуляції: ВФМ-2;
Спосіб прийому: когерентний;
Амплітуда сигналу: А0=0,30 В;
Спектральна густина потужності: N0=
3E-08 Вт/Гц.
ВСТУП
Важко уявити життя сучасного
суспільства без широко розгалужених систем передачі інформації. Без них не
змогли би функціонувати промисловість, сільське господарство, транспорт.
Дискретні і цифрові системи передачі знаходять широке розповсюдження через їх
величезні переваги над аналоговою системою. Найбільшою перевагою їх є висока
завадостійкість, дешева передавальна і приймальна апаратура, і висока якість
передачі інформації. В аналоговій системі передач сигнал передається у
аналоговому вигляді в більшості випадків з перенесенням спектру сигналу у вищі
частоти. Відмінністю дискретної системи передачі від цифрової є те, що в
цифровій системі джерело інформації видає повідомлення в аналоговому вигляді, а
потім відбувається дискретизація по часу і квантування по рівнях. Подальший
процес передачі співпадає в обох системах передачі. Отже, відмінністю
дискретної системи передачі від цифрової є наявність дискретного джерела
повідомлень в дискретній системі передачі. Основними параметрами дискретного
джерела повідомлень є ентропія, коефіцієнт надлишковості і продуктивність, які
разом з імовірністю помилки на виході декодера визначають ефективність системи
передачі. Повідомлення дискретного джерела кодується двійковим кодом і
передається дискретним каналом зв'язку з завадостійким кодуванням. Для передачі
неперервним каналом зв'язку з постійними параметрами і адитивним білим гаусовим
шумом використовується модуляція гармонійного передавача.
Для систем передачі важливим етапом
є визначення її основних параметрів, а також вибір коректуючого коду для
пониження необхідного відношення сигнал - шум, для забезпечення необхідної
імовірності помилки на виході декодера, тобто правильної передачі сигналу.
В системах захищеного зв’язку
основними характеристиками є пропускна здатність каналу, ширина смуги частот,
потужність сигналу. Для оцінки рівня їх використання професором Зюко було
запропоновано порівняння їх зі швидкістю передачі інформації. Наведені
коефіцієнти є найважливішими технічними показниками засобів передачі інформації
в системах технічного захисту інформації.
У сучасних умовах насиченості нашого
життя найрізноманітнішими технічних, особливо електронними, засобами виробничої
і трудової діяльності, різними засобами зв'язку, різного роду допоміжними
системами (телебачення, радіомовлення) украй необхідно розуміти небезпеку
виникнення каналу витоку інформації з обмеженим доступом саме через технічні
засоби її обробки. Більш того, технічні засоби відносяться чи не до найбільш
небезпечних і широко поширеним каналам витоку інформації.
Аналіз фізичної природи численних
перетворювачів і випромінювачів показує, що:
• джерелами небезпечного сигналу є
елементи, вузли і провідники технічних засобів забезпечення виробничої та
трудової діяльності, а також радіо-і електронна апаратура;
• кожне джерело небезпечного сигналу
за певних умов може утворити технічний канал витоку інформації;
• кожна електронна система, яка
містить в собі сукупність елементів, вузлів і провідників, має деяким безліччю
технічних каналів витоку інформації.
Кожен з цих каналів, в залежності
від конкретної реалізації елементів, вузлів і виробів в цілому, буде мати
певний прояв, специфічні характеристики і особливості утворення, пов'язані з
умовами розташування і виконання.
Наявність і конкретні характеристики
кожного джерела утворення каналу витоку інформації вивчаються, досліджуються і
визначаються конкретно для кожного зразка технічних засобів на спеціально
обладнаних для цього випробувальних стендах і в спеціальних лабораторіях.
Структурна
схема системи передачі інформації в системах ТЗІ
Рис.1 Структурна схема цифрової
системи передачі інформації
У випадку захищеного зв’язку за
основу структурної схеми системи зв’язку з ІКМ можна взяти схему, що наведена
на рис.2. На рис.2 передавач містить у собі кодер коректуючого коду, шифратор
та модулятор, а приймач - демодулятор, дешифратор та декодер коректуючого коду.
Рис.2 Структурна схема
цифрової системи передачі інформації в системах технічного захисту інформації
Опис
блоків
Джерело повідомлення - це
об’єкт чи пристрій, який формує на своєму виході конкретне повідомлення.
Аналогово цифровий
перетворювач (АЦП) - це пристрій, який призначений для перетворення вхідного
аналогового сигналу в дискретний код (цифровий сигнал)..
Шифратор - це пристрій,що
виконує логічну функцію перетворення n-розрядного коду в k-розрядний
m-ковий(найчастіше двійковий) код. Двійковий шифратор виконує логічну функцію
перетворення k-кового однозначного коду в двійковий.. Також служить для захисту
інформації, яка передається через канал зв’язку.
Кодер коректуючого коду - це
пристрій який забезпечує високу завадостійкість інформації (за рахунок
внесенням надлишковості в коди), що передається по каналу зв’язку.
Модулятор - це пристрій який
призначений для узгодження інформаційного повідомлення з каналом зв’язку.
Канал зв’язку - це сукупність
технічних пристроїв та програмних засобів, які забезпечують передавання
первинних сигналів від джерела до отримувача.
Демодулятор - це пристрій
який служить для виділення інформаційного сигналу з коливання.
Декодер коректуючого коду -
це пристрій який здійснює виявлення та виправлення помилок, та перетворення
кодової комбінації у простий код.
Дешифратор - пристрій який
вилучає вихідні дані із зашифрованих даних. Цифрово-аналоговий перетворювач
(ЦАП) - це пристрій який забезпечує перетворення дискретного сигналу в
неперервний (аналоговий).
Отримувач - це об’єкт чи
пристрій який приймає повідомлення.
Параметри блоків
Параметри джерела повідомлень
Джерело характеризують такими
параметрами:
кількість інформації I [біт];
ентропія (міра
невизначеності) He(B) [біт/відлік] ;
коефіцієнт надлишковості
джерела N ;
продуктивність джерела Rg
[біт/с];
надлишковість джерела χ
[біт];
щільність ймовірності
миттєвих значень сигналу P(b).
Параметри АЦП та ЦАП
АЦП та ЦАП характеризують
такими параметрами:
частота дискретизації fд
[Гц];
період дискретизації Т [с] ;
число рівнів квантування N ;
крок квантування Δb ;
значущість двійкового коду
АЦП.
Параметри шифратора та
дешифратора
кількість входів n ;
кількість вихідних двійкових
розрядів m ;
основа системи числення k ;
швидкість шифрування [біт/с]
;
швидкість дешифрування
[біт/с].
Параметри кодера коректуючого
коду
параметрами коректуючого коду
є значущість цього коду ;
кількість інформаційних
символів кодової комбінації ;
кратність помилок, що
виправляються gi .
Для передачі повідомлення
використовуються не всі кодові комбінації, а лише дозволені кодові комбінації.
За допомогою цього, виникає можливість виявлення і виправлення при
неправильному відтворенні деякого числа символів. Коректуючі властивості кодів
досягаються введенням в кодові комбінації додаткових (надлишкових) символів.
Параметри модулятора та
демодулятора.
Імовірність помилкового
прийому Pп ;- ширина спектра модульованого сигналу [Гц]
Рис. 5 - Структурна схема системи
цифрового передавання неперервних повідомлень
Параметри каналу зв’язку:
пропускна здатність С [біт/с] ;
ширина смуги частотного каналу Fк
[Гц].
РОЗРАХУНКОВА ЧАСТИНА
У системі технічного захисту
інформації повідомлення неперервного джерела
передають каналом зв’язку методом імпульсно-кодової модуляції
(ІКМ).
У каналі зв’язку використовують модуляція і завадостійке кодування.
Для передачі неперервним каналом по
лінії зв’язку з постійними параметрами й
адитивним білим гаусовим шумом використовують модуляцію гармонічного носія
сигналу.
Структурна схема системи передачі
Зобразимо структурну схему АЦП (рис.
7).
Рис.7 - Структурна схема АЦП
Опис роботи АЦП.
ФНЧ пропускає нижню частину сигналу,
достатню для заданої точності відновлення цього сигналу. Потім дискретизатор
визначає миттєві значення повідомлень через відрізок часу ΔT,
визначений згідно з теоремою Котельникова та потрібною точністю передачі
інформації. Квантувач встановлює рівні, дозволені для передачі. Якщо значення
відліку попадає в інтервал між дозволеними рівнями, то він округляється до
найближчого дозволеного рівня. Кодер перетворює квантовані відліки в двійкові
кодові комбінації, які відповідають рівням квантування. Зобразимо структурну
схему ЦАП (рис.8).
Рис.8 - Структурна схема ЦА
Опис роботи ЦАП.
Кодові комбінації, що надійшли,
декодер перетворює в квантовану послідовність відліків, тобто в АІМ- сигнал,
який детектується ФНЧ.
Розрахунок параметрів АЦП та
вихідного сигналу АЦП
Частота дискретизації 
Відповідно до теореми
Шенона-Найквіста (відомої також як теорема Котельникова), для коректного
відтворення аналогового сигналу з цифрової форми необхідно, щоб частота
дискретизації була не менш, ніж подвоєна максимальна частота в спектрі сигналу.
Умова 
задовільняється
Інтервал дискретизації 
Допустиме відношення
сигнал/шум квантування 
Для розразунків задане
відношення 
потрібно подати в разах
Число рівнів квантування 
Тобто довжина коду АЦП:
n=log2 256=8
Число рівнів квантування:
L=256
Відношення сигнал/шум 
:

раз
Тривалість двійкового символу
на вході АЦП Тс :
Швидкість модуляції B:
КОДУВАННЯ КОРЕКТУЮЧИМ
(ЗАВАДОСТІЙКИМ) КОДОМ
У табл. 3 наведені три рівні
кодування, записані у двійковій системі числення. З них ми утворюємо поліноми.
За допомогою породжуючих поліномів формуємо дозволені вихідні комбінації
кодера.
Таблиця 3
|
Рівні квантування
|
У двійковій системі числення
|
|
33
|
100001
|
|
1
|
000001
|
|
49
|
110001
|
Оскільки довжина коду АЦП = 8, і nk
= ]log2{(ni+1)+]log2(ni+1)[}[ =4, то це дає нам змогу сформувати матрицю з
твірним поліномом P(x)=x4+x+1. Отже:
C12,8 
Дозволені вихідні комбінації
будуть такими:
- 010000110010; 1-
000000100110; 49- 011000111000.
Визначаємо віддалі між
комбінаціями на вході декодера:
Для рівня квантування 33:


= 0110000
ω=2


= 011000011110
ω=6
Для рівня квантування 1:


= 0010000
ω=1


= 001000001010
ω=3
Для рівня квантування 49:


= 0010000
ω=1


= 010000010100
ω=3
Визначимо тривалість символу
на вході та на виході декодера:

n(вх)=7; 

n(вих)=12; 
ШИФРУВАННЯ В СИСТЕМІ ПЕРЕДАЧІ
ІНФОРМАЦІЇ
Система захисту інформації
(СЗІ)- це сукупність організаційних, інженерно-технічних заходів, засобів і
методів технічного та криптографічного захисту інформації;
Система технічного захисту
інформації(СТЗІ) - вид захисту інформації, спрямований на забезпечення за
допомогою інженерно-технічних заходів та (або) програмних і технічних засобів
конфіденційності, цілісності та доступності інформації, а також унеможливлення
її блокування;
Одним з найважливіших
напрямів діяльності у сфері забезпечення безпеки інформації був і залишається
захист інформації криптографічними методами. Потужні дослідження в даній галузі
зіткнулися з проблемою своєчасного розподілу криптографічних ключів між
легітимними абонентами в умовах суворої секретності. Дана проблема має два
шляхи вирішення - математичний, який використовується у традиційній
криптографії з відкритим ключем та фізичний, що використовується у квантовій
криптографії. Проте не існує жодного практичного криптографічного механізму,
який гарантував би захищеність ключа під час його передачі звичайним не
квантовим комунікаційним каналом. Розглянемо шифр Цезаря та шифр Віженера
Шифр Цезаря
Шифр Цезаря - симетричний
алгоритм шифрування підстановками. Використовувався римським імператором Юлієм
Цезарем для приватного листування. Принцип дії полягає в тому, щоб циклічно
зсунути алфавіт, а ключ - це кількість літер, на які робиться зсув (рис.9).
Рис.9 - Шифр Цезаря
Якщо зіставити кожному
символу алфавіту його порядковий номер (нумеруючи з 0), то шифрування і
дешифрування можна виразити формулами:
Де 
- символ відкритого тексту, 
символ шифрованого тексту, 
потужність алфавіту, 
ключ.
Узагальнення шифру Цезаря -
це шифр простої заміни. Його суть полягає в тому, що всі букви алфавіта замінюються
на інші букви, того ж алфавіта, за правилом, яке є ключем. Наприклад, а
замінюється на в, б - на з, в - на в,..., я - на м. Кількість можливих при
такому шифруванні перестановок, відповідна алфавіту з об'ємом m = 32, складає
m! =32! =2.6335.
Якщо в одну секунду при
простому переборі застосовувати мільйон ключів, то загальний час на
дешифрування становитиме 8.31021 років. Цей шифр реалізує наступні перетворення
відкритого тексту: кожна буква відкритого тексту замінюється третьою після неї
буквою в алфавіті, який вважається по колу, тобто після літери "я"
слідує буква "а".
Тому клас шифрів, до яких
відноситься і шифр Цезаря, - це перестановочні шифри. Наприклад, відкритий
текст «Криптограф» при такому способі шифрування перетвориться в шифртекст «НУЛТХСЕУГЧЛВ».
Відзначимо, що Цезар заміняв
букву третьою після неї буквою, але можна замінювати і п'ятої, і будь-який
інший. Головне, щоб той, кому надсилається шифроване повідомлення, знав цю
величину зсуву.
Рис.10 - Кодер(а) та
декодер(б) шифру Цезаря (при зміщенн k=2)
Шифр Віженера
Шифр Віженера -
поліалфавітний шифр, який у якості ключа використовує слово.
Якщо пронумерувати літери
алфавіту від 1 до 34 (а → 1, б → 2, в → 3, ...), то
шифрування Віженера можна представити формулою

Де 
- j-та літера ключового слова.
Ключове слово повторюється
поки не отримано гаму, рівну довжині повідомлення.
Розвитком шифру простої
заміни став шифр Блеза Віженера (XVI, Франція). У цьому шифрі ключем служить
слово, тобто послідовність з порядкових номерів букв ключа. Ключ, при
необхідності повторюючись, підписується під повідомленням, після чого
виконується складання по модулю m в кожному стовпці, що містить по одній букві
повідомлення і ключа.
В якості прикладу розглянемо
шифрування за допомогою таблиці Віженера. Таблиця Віженера являє собою матрицю
з n2 елементів, де n - кількість символів використованого алфавіту. Кожен рядок
матриці отримана циклічним зсувом алфавіту на символ. Для шифрування
вибирається буквений ключ, відповідно до якого формується робоча матриця
шифрування. Здійснюється це таким чином. З повної таблиці вибирається перший рядок
і ті рядки, перші букви яких відповідають буквам ключа. Першою розміщується
перший рядок, а під нею - рядки, відповідні буквам ключа в порядку проходження
цих букв в ключі.
декодування шифрування цифровий інформаційний
Рис.10 - Таблиця Віженера
Сам процес шифрування здійснюється
наступним чином:
під кожною буквою шифрованого тексту
записують букви ключа (ключ при цьому повторюється необхідну кількість разів);
кожна буква шифрованого тексту
замінюється за підматрицею букв, що знаходяться на перетині ліній, що з'єднують
букви шифрованого тексту в першому рядку підматриці і перебувають під ними букв
ключа;
отриманий текст може розбиватися на
групи по кілька знаків.
Дослідження показали, що при
використанні такого методу статистичні характеристики вихідного тексту
практично не виявляються в зашифрованому тексті. Неважко помітити, що заміна за
таблицею Віженера еквівалентна простій заміні з циклічною зміною алфавіту,
тобто тут ми маємо поліалфавітного підстановку, причому число використовуваних
алфавітів визначається числом букв в ключі. Тому стійкість такої заміни
визначається створенням прямої заміни на кількість використовуваних алфавітів,
тобто на кількість літер в ключі.
Одним з недоліків шифрування за
таблицею Віженера є те, що при невеликій довжині ключа надійність шифрування
залишається невисокою, а формування довгих ключів пов'язане з певними
труднощами.
Недоцільно вибирати ключі з повторюваними буквами, так як при цьому стійкість
шифру не зростає. У той же час ключ повинен легко запам’ятовуватися, щоб його
можна було не записувати. Послідовність же букв, які не мають сенсу,
запам'ятати важко.
З метою підвищення стійкості
шифрування можна використовувати вдосконалені варіанти таблиці Віженера.
Відзначимо деякі з них:
в усіх (крім першого) рядках таблиці
букви розташовуються в довільному порядку;
в якості ключа використовуються
випадкові послідовності чисел.
Шифрування кодами Цезаря та Віженера
Алфавіт для шифрування (кількість
n=34):
А Б В Г Д Е Є Ж З И І Ї Й К Л М Н О
П Р С Т У Ф Х Ц Ч Ш Щ Ю Я Ь «-» «пробіл»
Зашифруємо фразу
«Гама-послідовність» кодом Цезаря зі зміщенням вправо на k =14:
Таблиця 4 -Зміщений код
|
А
|
Б
|
В
|
Г
|
Д
|
Е
|
Є
|
Ж
|
З
|
И
|
І
|
Ї
|
Й
|
К
|
Л
|
М
|
Н
|
О
|
П
|
Р
|
С
|
Т
|
У
|
Ф
|
Х
|
Ц
|
Ч
|
Ш
|
Щ
|
Ю
|
Я
|
Ь
|
|
С
|
Т
|
У
|
Ф
|
Х
|
Ц
|
Ч
|
Ш
|
Щ
|
Ю
|
Я
|
Ь
|
-
|
_
|
А
|
Б
|
В
|
Г
|
Д
|
Е
|
Є
|
Ж
|
З
|
И
|
І
|
Ї
|
Й
|
К
|
Л
|
М
|
Н
|
О
|
Отже отримаємо: ГАМА-ПОСЛІДОВНІСТЬ -
ФСБСПДГЄАЯХГУВХЄЖО
Лістінг
програм «Шифрування тадешифрування кодом Цезаря» у середовищі C#
Шифрування:System;System.Collections.Generic;System.Linq;System.Text;
CESAR
{Program
{void Main(string[] args)
{alf = "АБВГДЕЄЖЗИІЇЙКЛМНОПРСТУФХЦЧШЩЮЯЬ-
";alf_1 = "СТУФХЦЧШЩЮЯЬ- АБВГДЕЄЖЗИІЇЙКЛМНОПР";
s, s1;= "";n = alf.Length;
.Write("ВВЕДІТЬ СЛОВО ЧИ ФРАЗУ
ЯКУ ПОТРІБНО ЗАШИФРУВАТИ: ");= Console.ReadLine();
(int i = 0; i < s.Length;
i++)(int j = 0; j < alf.Length; j++)
{(s[i] == alf[j])
{= s1 + alf_1[j];
}
}.WriteLine("ШИФРОВАНЕ:" +
s1);.ReadLine();
}
}
}
Дешифрування:System;System.Collections.Generic;System.Linq;System.Text;
CESAR
{Program
{void Main(string[] args)
{n = 1, k = 1;
.Write("СЛОВО ЧИ ФРАЗА ЯКУ
ПРОТРIБНО РОЗШИФРУВАТИ: ");s = Console.ReadLine();
.Write("k = ");=
Convert.ToInt32(Console.ReadLine());
s1 = "";
alf =
"АБВГДЕЄЖЗИІЇЙКЛМНОПРСТУФХЦЧШЩЮЯЬ- ";
m = alf.Length;(int i = 0; i <
s.Length; i++)
{(int j = 0; j < alf.Length; j++)
{(s[i] == alf[j])
{temp = j * n + k;
(temp >= m)-= m;
= s1 + alf[temp];
}
}
}
.WriteLine("РОЗШИФРОВАНЕ:
" + s1);.ReadLine();
}
}
Зашифруємо фразу
«ГАМА-ПОСЛІДОВНІСТЬ» кодом Віженера з ключем «СТІЙКІСТЬ».
Таблиця 5 - Шифрування методом
Віженера
|
Г
|
А
|
М
|
А
|
-
|
П
|
О
|
С
|
Л
|
І
|
Д
|
О
|
В
|
Н
|
І
|
С
|
Т
|
Ь
|
|
4
|
1
|
16
|
1
|
33
|
19
|
18
|
21
|
15
|
11
|
5
|
18
|
3
|
17
|
11
|
21
|
22
|
32
|
|
С
|
Т
|
І
|
Й
|
К
|
І
|
С
|
Т
|
Ь
|
С
|
Т
|
І
|
К
|
І
|
С
|
Т
|
Ь
|
|
21
|
22
|
11
|
13
|
14
|
11
|
21
|
22
|
32
|
21
|
22
|
11
|
13
|
14
|
11
|
21
|
22
|
32
|
|
25
|
23
|
27
|
14
|
13
|
30
|
5
|
9
|
13
|
32
|
27
|
29
|
16
|
31
|
22
|
8
|
10
|
30
|
|
Х
|
У
|
Ч
|
К
|
Й
|
Ю
|
Д
|
З
|
Й
|
Ь
|
Ч
|
Щ
|
М
|
Я
|
Т
|
Ж
|
И
|
Ю
|
МОДУЛЯТОР СИСТЕМИ ПЕРЕДАЧІ
Структурна схема фазового методу
модулювання:
Рис. 9 - Структурна схема
модулятора ФМ-2
Рис. 10 - Часова діаграма
сигналу на виході модулятора ФМ-2 для рівня квантування 36
Ширина спектра модульованого
сигналу

Fc >>Fc (первинного сигналу)
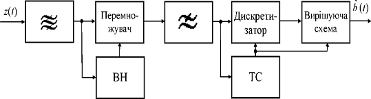
АНАЛІЗ РОБОТИ ДЕМОДУЛЯТОРА
При передачі за допомогою
модульованих сигналів s(t, a) оцінка повідомлення в приймачі визначається
(обчислюється) демодулятором, в якому сигнали детектується і обробляються. У
багатьох випадках ця обробка зводиться до тих або інших методів фільтрації і
може здійснюватися як до детектора так і після нього. У звичайному приймачі,
наприклад, радіомовному додетекторна обробка проводиться за допомогою смугових
підсилювачів, що забезпечують необхідну частотну вибірковість на виході.
Функцію ж післядетекторної обробки виконують підсилювачі низької частоти, які
посилюють і фільтрують низькочастотний первинний сигнал, що поступає на вхід
кінцевих пристроїв (гучномовця, магнітофона і т.п).
Оптимальний демодулятор в
загальному випадку являє собою нелінійний пристрій (нелінійний фільтр), що
забезпечує найкраще (по заданому критерію) виділення повідомлення a(t) з
прийнятого сигналу z(t). Теорія оптимального прийому повідомлень уперше була
розроблена В.А. Котельниковим. Демодулятор
сигналу ВФМ-2 може бути виконаний методом когерентного приймання (порівняння
полярностей) або методом некогерентного приймання (порівняння фаз). Тут
розглядається когерентний демодулятор сигналу ВФМ-2 (рис. 11). За сигналом z(t)
(адитивна суміш переданого сигналу (1) і завади) відновлюються відносно
кодовані символи 
Відносний декодер відновлює передані
символи за правилом

Рис.11 - Структурна схема
когерентного демодулятора сигналу ВФМ-2
У демодуляторі сигналу ФМ-2
(рис. 12) виконується поелементне оброблення сигналу z(t). Смуговий фільтр (СФ)
виконує додетекторне оброблення сигналу - фільтрацію по радіочастоті з метою
ослаблення завади на вході перемножувача. Перемножувач разом з фільтром нижніх
частот (ФНЧ) здійснюють когерентне (синхронне) детектування сигналу. ФНЧ
виконує післядетекторне оброблення сигналу. СФ і ФНЧ разом утворюють фільтр,
узгоджений (чи близький до узгодженого) з елементарними сигналами.
Для роботи когерентного
детектора необхідна схема відновлення несучого коливання (ВН). Схеми ВН
демодуляторів ФМ-2 будують на основі одного з методів:
подвоєння частоти
модульованого сигналу, щоб зняти модуляцію, фільтрація подвоєної частоти
несівної за допомогою схеми ФАПЧ, ділення частоти профільтрованого коливання на
2;
обчислення похибки фази
місцевого генератора несучої за алгоритмом Костаса, настроювання частоти цього
генератора за схемою ФАПЧ.
Рис. 12 - Схема демодулятора
сигналу ФМ-2
У дискретизаторі після ФНЧ
беруться відліки у моменти, коли миттєві значення корисного сигналу максимальні
(за модулем). Дискретизатор управляється від схеми тактової синхронізації (ТС),
яка формує відлікові імпульси з тактовою частотою 
. Частота 
відсутня в спектрі сигналу на вході
ТС. Одним з методів нелінійного перетворення цього сигналу, за якого отримують
сигнал, у спектрі якого міститься коливання частоти 
, є виділення фронтів: при зміні
полярності сигналу на вході ТС формується П-імпульс тривалості порядку Т/2.
Основна частота такої імпульсної послідовності дорівнює 
. Ця імпульсна послідовність
використовується як еталонне коливання для схеми ФАПЧ. Відлікові імпульси
формуються з коливання настроюваного генератора схеми ФАПЧ. Основними
характеристиками схеми ТС, як і будь-якої системи ФАПЧ, є смуга захоплення,
смуга утримання і шумова смуга.
Вирішуюча схема виносить
рішення по полярності відліку на її вході. Вона видає рішення символами 1 і 0.
Подана схема демодулятора
ФМ-2 забезпечує завадостійкість, що незначно менша за потенційну, але має
істотний недолік. Для нормальної роботу демодулятора фаза коливань опорного
генератора повинна збігатись із фазою одного із сигналів. Цього можна досягти
тільки у разі передавання спеціального допоміжного сигналу для фазової
синхронізації. Проте на передавання такого допоміжного сигналу необхідні
затрати потужності, і ФМ- m втрачає свої енергетичні переваги. Використання для
фазової синхронізації прийнятого сигналу z(t) призводить до помилкового
приймання, яке називається інверсною роботою демодулятора.
Імовірність помилки символу
на виході демодулятора ФМ-2 при когерентному способі прийому:

;

де Е- енергія сигналу,
N0-спектральна густина потужності завади;

, де Pc - потужність сигналу, В -
швидкість модуляції

, де А0 - амплітуда сигналу

;

=8,5;=2,91;
Розрахуємо ймовірність
помилки за наближеною формулою:
ДЕКОДУВАННЯ КОРЕКТУЮЧОГО КОДУ
Використовуючі дані, отримані
у п.3, розраховуємо таблицю синдромів (табл.6).
Таблиця 6 - Таблиця синдромів
|
x11
|
x10
|
x9
|
x8
|
x7
|
x6
|
x5
|
x4
|
x3
|
x2
|
x
|
1
|
|
x4+x+1
|
1100
|
0110
|
0101
|
1110
|
0111
|
1101
|
1011
|
1001
|
1000
|
0100
|
0010
|
0001
|
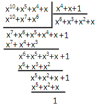
Для закодованої кодової комбінації
33 циклічним кодом розраховуємо синдром.
Кодову комбінацію 100001 закодували
кодом: 010000110010. Отже поліном кодової комбінації ділимо на твірний поліном
Оскільки залишок дорівнює нулю,
робимо висновок, що у комбінації відсутні помилки, отже закодована вірно.
Вводимо у кодову комбінацію довільну
однократну помилку і знову розрахуємо синдром. Припустимо, що помилка у останньому
розряді: 010000110011.
Отримуємо синдром 0001,
перевіряємо його у таблиці синдромів (табл.6). Знаходимо одержаний синдром,
робимо висновок, що помилка у станньому розряді. Виправляємо помилку:
1000010001.
ПОРІВНЯННЯ ЗАВАДОСТІЙКОСТІ
СИСТЕМ ЗВ’ЯЗКУ
) Імовірність однократних і
двократних помилок на вході декодера коректуючого коду розраховується за
формулою:

де n - довжина коду, k -
кількість помилок, 
;=1-p.
Імовірність коду помилки
використовуємо з п.2.6=0,00179; q=0,99821.
Імовірність однократної
помилки:
Імовірність двократної
помилки:

.
Імовірність однократних
помилок у кодовій комбінації у системі передачі без завадостійкого кодування:

.
) Розрахувавши імовірності
помилок можна зробити наступний висновок. Імовірність появи двократної помилки
у системі передачі з завадостійким кодуванням менша за імовірність появи однократної
помилки у системі передачі без завадостійкого кодування:
Pзк(2)<Pбзк(1).
Тобто, доцільніше
використовувати системи з завадостійким кодуванням, оскільки імовірність появи
помилок менша у кілька разів.
РОЗРАХУНОК ІНФОРМАЦІЙНИХ
ХАРАКТЕРИСТИК СИСТЕМИ ПЕРЕДАЧІ
Повідомлення неперервного
джерела перетворюється в первинний аналоговий сигнал b(t) зазвичай без втрати
інформації , тому розрахунки інформаційних характеристик джерела будемо
проводити для первинного сигналу.
) Продуктивність джерела 
, яку називають
епсилон-продуктивністю, обчислюємо за умови, що відліки беруться через інтервал
Котельникова, по формулі :

де H ε(B)
- епсилон-ентропія, Fmax - максимальна частота сигналу
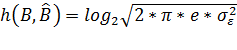
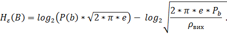
Епсилон-ентропія
розраховується за формулою:

= 
Де 
- диференційна ентропія, 
- умовна ентропія.
Диференціальна ентропія
залежить від виду розподілу імовірності P(b) та дисперсії сигналу
.
Так, як за умовою задано
гаусів розподіл, то

Так як помилка відтворення на
виході системи передачі є гаусовою, то умовну ентропію знайдемо за формулою

де 
- дисперсія помилки відтворення, де

- середня потужність сигналу, 
- відношення сигнал/шум.
Отже, формула
епсилон-ентропії:
Вважаємо, що 
;

.
Знаходимо епсилон-ентропію:
Тоді, продуктивність джерела:
) За формулою К.Шенона, про
пропускна здатність неперервного каналу зв’язку:

Де F - ширина спектра
модульованого сигналу, 
- відношення сигнал/шум.

.
) Найбільше значення
швидкості R передачі інформації по каналу зв’язку при заданих обмеженнях
називають пропускною можливістю каналу, яка вимірюється в [біт/с] :

Під заданими обмеженнями
розуміють тип каналу (дискретний або неперервний), характеристики сигналів та
завад . Пропускна можливість каналу зв’язку характеризує потенційні можливості
передачі інформації. Вони описані в фундаментальній теоремі теорії інформації,
відомій як основна теорема кодування К.Шенона. Для дискретного каналу вона
формулюється наступним чином : якщо продуктивність джерела H(A) менше
пропускної можливості каналу C, тобто H(A)<C , то існує спосіб кодування
(перетворення повідомлень в сигнал на вході ) та декодування ( перетворення
сигналу в повідомлення на виході каналу ), при якому імовірність помилкового
декодування дуже мала.
Пропускна можливість каналу,
як граничне значення безпомилкової передачі інформації, являється одною з
основних характеристик будь-якого каналу. Знаючи пропускну можливість каналу та
інформаційні характеристики повідомлень (первинних сигналів) можна передавати
по заданому каналу.
) Швидкість передачі
інформації R можна прийняти рівною продуктивності джерела Rд тому, що при тій
якості відновлення повідомлення, яке має місце в розрахованій системі зв’язку,
втрати інформації малі.
Коефіцієнт інформаційної
ефективності знаходимо за формулою:
Коефіцієнт енергетичної
ефективності знаходимо за формулою:

Допускаємо, що 
, тоді
Коефіцієнт частотної
ефективності знаходимо за формулою:

,
Де Fs - ширина спектру
сигналів, що визначається формулою:
де 
- індекс частотної модуляції, 
- максимальна частота спектру.
Тоді коефіцієнт частотної
ефективності:
АНАЛІЗ АНАЛОГОВОЇ СИСТЕМИ
ПЕРЕДАЧІ
Нехай неперервне повідомлення
від джерела із заданими параметрами передається (без перетворення в цифровий
сигнал) за допомогою аналогової частотної модуляції (ЧМ).
Структурна схема аналогової
системи передачі методом ЧМ
Рис. 13 - Структурна схема
аналогової системи передачі методом ЧМ
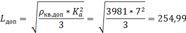
Визначаємо індекс модуляції
за умови обмеженої смуги
пропускання каналу зв’язку 
за умови роботи демодулятора
вище порогового рівня
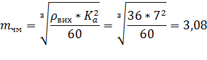
Розраховуємо виграш
демодулятора і відношення сигнал/шум на виході демодулятора.
Де mчм -індекс частотної
модуляції, aчм- коефіцієнт розширення смуги частот при ЧМ.

;
Тоді виграш демодулятора:
Відношення відношення
сигнал/шум на виході демодулятора визначається за формулою:
Підставивши значення
отримаємо:
Порівняємо завадостійкість
систем передачі.
В системах ЧМ висока
завадостійкість може бути досягнута збільшенням ширини спектру сигналу, тобто
за рахунок частотного залишку. В системі ЧМ різко виражений поріг
завадостійкості. Поріг в системі ЧМ при звичайному способі прийому наступає
приблизно при рівності пікових значень сигналу та завади, що значно вище
теоретичного. Це означає, що при великому рівні завад реальна завадостійкість
одержувача ЧМ значно нище потенційної. Відповідно з’являється можливість
вдосконалення схеми одержувача знизити поріг завадостійкості і тим самим
збільшити дальність зв’язку при тій самій потужності передавача. Ця задача
особливо актуальна для супутникових та космічних систем зв’язку. Для зниження
порогу при ЧМ використовують різні схеми слідкуючих демодуляторів в тому числі
схему зі зворотнім зв’язком по частоті, синхронно-фазовий демодулятор та демодулятор
із слідкуючим фільтром. Мінімальний (допустимий) поріг завадостійкості
досягається в схемі оптимального демодулятора. Ефективність системи ЧМ значно
підвищується за рахунок коректуючих кодів. Використання коректуючих кодів дає
можливість підвищення вірності передачі повідомлення або при заданій вірності
підвищити енергетичну ефективність системи. При досконалій елементній базі
затрати на реалізації кодуючи та декодуючих пристроїв значно скоротилися, тим
часом коли вартість енергетики каналу практично не змінилась. Таким чином
“ціна” енергетичного виграшу за рахунок кодування може бути значно менше “ціни”
того ж виграшу, отриманого за рахунок збільшення енергетики каналу (потужності
сигналу або розмірів антен). Цифрові
системи мають високу завадостійкість, що знижує вплив завад і спотворень на
якість передачі інформації, а також стабільність якості передачі лінії зв’язку.
Застосування сучасної системи передачі дасть можливість підвищити надійність та
якість передачі інформації, що особливо важливо на сучасному етапі розвитку
зв’язку в нашій країні. З техніко-економічної точки зору
заміна аналогової системи передачі на цифрову дозволяє зменшити капітальні
вкладення на будівництво нової системи передачі, що зменшить строк окупності і
збільшить продуктивність праці.
ВИСНОВКИ
Проведено розрахунки й аналіз
характеристик систем зв’язку в СТЗІ.
Для підвищення точності
передачі в цифрових системах передачі інформації застосовують завадостійке
кодування. Щоб усунути негативне накопичення адитивних завад на ретрансляторах
сигнали підсилюють та проводять демодуляцію з відновленням переданих кодових
символів.
Цифрові системи мають ряд
переваг:
висока завадостійкість ;
інтеграція системи;
можливість застосування
цифрової обчислювальної техніки;
простота з’єднання.
Дану систему можна
використовувати у радіорелейних, супутникових або інших видах частотної чи
фазової маніпуляції. Фаза ВФМ сигналу може змінюватись на 
, або 
відповідно. При цьому, якщо
кількість кодуючих біт більше ніж три (8 позицій повороту фаз), то
завадостійкість буде різко знижуватись. Тому для швидкісної передачі даних ВФМ
не використовується. Дана система передачі інформації може використовуватись
лише для захисту інформації не високої важливості (втрата котрої не завдасть
серйозних збитків своєму власнику), по тій причині що у ній використовується
лінійне шифрування.
Для захисту інформації від
витоку в такому каналі зв’язку можна скористатись наступними методами та
заходами:
використанням екранованого
кабелю та прокладка проводів та кабелів в екранованих конструкціях;
встановленням на лініях
зв'язку високочастотних фільтрів;
побудовою екранованих
приміщень («капсул»);
використанням екранованого
обладнання;
встановленням активних систем
зашумлення;
створенням контрольованої
зони.
СПИСОК ВИКОРИСТАНОЇ
ЛІТЕРАТУРИ
1.
А.Г. Зюко и др. Теория передачи сигналов: Учебник для вузов / - М.: Радио и
связь, 1986.
.
Панфилов И.П., Дырда В.Е.. Теория электрической связи: Учебник для техникумов.
- М.: Радио и связь, 1991.
.
Хорошко В. А. Методы и средства защиты информации / В. А. Хорошко,
.
Домарев В. В. Безопасность информационных технологий. Методология создания
систем защиты / В. В. Домарев. - К. : ООО «ДС», 2001. - 688 с.
.
Шнайер Брюс. Прикладная криптография 2-е издание. Протоколы, алгоритмы и
исходные тексты на языке С / Брюс Шнайер. - М. : Триумф, 2002. - 816 с.