Цифровой аудио сигма-дельта модулятор
Задание на
курсовой проект
1. На
уровне идеальных макромоделей интеграторов
и
компаратора проверить справедливость значений коэффициентов перед
интеграторами, приведенных в статье. Проверкой является работа СДМ при
следующем условии:
- синусоидальный входной сигнал (амплитуда не более 0,2 от Vref, частота должна соответствовать
быстродействию СДМ).
. Суммированием квадратов уровней отсчетов в частотной области определить
мощность шума квантования в нужной полосе частот. Рассчитать динамический
диапазон.
3.
Низкочастотный коэффициент усиления
операционного
усилителя в составе интегратора должен быть не менее
, где N - разрядность СДМ. Характеристики (быстродействие и
потребление тока) разработанного ОУ в сравнении с ОУ в статье должны быть лучше
в соответствии с разницей длин затворов в предлагаемой разработке и в статье.
.
Разработать и представить схему первого интегратора с МДМ (с модуляцией и
демодуляцией).
.
Аналоговые ключи в сигма-дельта модуляторе:
обосновать
выбор той или иной разновидности аналогового ключа.
справедливость
выбора подтвердить аналитическими выкладками.
-справедливость выбора подтвердить моделированием.
Теоретическая часть
Анализ выпускаемых ведущими мировыми производителями АЦП позволяет
сделать вывод, что около 30% преобразователей составляют АЦП с разрядностью 16
и выше. Реализовать такую точность преобразования можно только с использованием
сигма-дельта преобразователей. Традиционно такие преобразователи используются
на частотах от нуля до нескольких мегагерц. Отличительным свойством
сигма-дельта АЦП является возможность увеличивать скорость преобразования за
счет разрешающей способности, либо увеличивать и скорость и разрешение за счет
потребляемой мощности. Область применения сигма-дельта АЦП довольно обширна:
во-первых, это большинство современных устройств обработки звуковых сигналов и
кодеки, во-вторых, промышленное оборудование. Идея сигма-дельта преобразования
заключается в формировании такой кривой распределения шума, при которой бы
большая часть шума квантования вытеснялась бы в область высоких частот за
пределы рабочего диапазона.
Большинство современных интегральных микросхем сигма-дельта модуляторов
проектируются по схемам на коммутируемых конденсаторах. Такие схемы имеют
весомые преимущества по сравнению со схемами модуляторов с непрерывным
интегрированием. Основные достоинства схем модуляторов на коммутируемых
конденсаторах следующие:
· легкость реализации в стандартном КМОП-процессе;
· полюса передаточной функции модулятора задаются соотношением
емкостей с большой точностью;
· нечувствительность схемы к разбросу абсолютных значений
номиналов емкостей в схеме, вся работа схемы строится на отношениях номиналов
коммутируемых емкостей.
Среди недостатков схем сигма-дельта модуляторов на коммутируемых
конденсаторах следует отметить необходимость использования емкостей с большими
номиналами для уменьшения теплового шума (шумы типа кТ/С), пики токов при
коммутации емкостей являются потенциальной причиной дополнительного шума;
ухудшение шумовых характеристик из-за влияния джиттера сигнала переключающего
емкости.
В данной работе рассматривается разработка и реализация КМОП сигма-дельта
модулятора для аналого-цифрового преобразования звука, работающего от одного
источника напряжения в 1.8 В. Представлен каскадный модулятор, который
поддерживает большой диапазон входного сигнала, при этом избегая ограничения
сигнала на внутренних узлах. Экспериментальный модулятор разработан с
использованием полностью дифференциальных интеграторов на переключаемых конденсаторах,
использующих разные входные и выходные уровни напряжения и формирователи
тактовой частоты для улучшения работы от низких напряжений. Точный контроль за
синфазными напряжениями, высокий уровень подавления шумов входного питания, и
низкий уровень рассеивания энергии достигаются с использованием двухкаскадных
операционных усилителей класса A/AB.
При частоте дискретизации равной 4 МГц и коэффициентом передискретизации
равным 80, реализация модулятора по технологии 0,8 мкм. КМОП - технологии и
пороговом напряжении n-МДП и p-МДП транзисторов в +0.65В и -0.75В
соответственно, позволяет получить динамический диапазон в 99 дБ и частоту
Найквиста в 50 кГц. Модулятор может работать при напряжении питания от 1.5 до
2.5 В., занимает площадь 1.5 мм2 и рассеивает 2.5 мВт от источника
напряжения в 1.8 В.
Расчетная
часть и проведенные моделирования
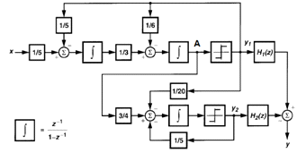
Расчет передаточной функции фильтра цифровой коррекции Н2(z).
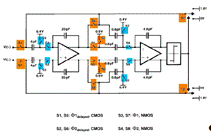
Рис. 1- Архитектура сигма-дельта модулятора
(1)
(2)
(3)
(4)
Здесь
Q1 - шум
квантователя 1-ого каскада и Q2,соответственно,
второго каскада. H1(z) = z-1 - элемент задержки, H2(z) - фильтр цифровой коррекции.
Найдем
сигнал на входе первого каскада, для этого подставим (1) в (2):
или
(5)
Теперь
на выходе второго, выразим из (2) А и подставим в (3):
или
(6)
Подставим
(6) в (4):
(7)
Нужно
найти передаточную функцию Н2(z), при которой
шум квантования Q1 первого
каскада не проходит во второй каскад. Для этого приравняем коэффициенты при Q1
нулю.
Выражаем
отсюда H2(z):
или
(8)
В
статье же для простоты реализации используют передаточную функцию следующего
вида
.
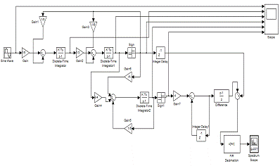
Рис.2
- Архитектура СДМ в Simulink

Рис.3-Временные диаграммы на выходе каждого интегратора

Рис.4-График спектра сигнала на выходе СДМ
DR=97 дБ
Расчёт
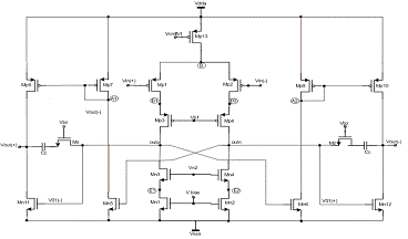
коэффициента усиления ОУ
Коэффициент усиления, который требуется обеспечить должен быть не менее 2N+1=130000. Представленный ОУ класса
А/АВ в статье, не позволит нам обеспечить большой КУ, поэтому возникла
необходимость добавления каскадных транзисторов в первый каскад ОУ.
Рис.5 - Схема ОУ с добавленными каскадными транзисторами
Расчет параметров первого каскада
Берем
В,
пФ,
пФ,
МГц
Найдем
крутизну входных транзисторов Мр1 и Мр2:
С
другой стороны:
Берем
длину канала L=1 мкм
мкм
Рассчитаем
ток:
мА
Все
выше приведенные значения характерны и для транзисторов Мр3, Мр4 в виду
равенства токов.
Найдем
параметры транзисторов Мn1, Mn2, Мn3 и Mn4:
мА
Выразим
отношение W/L:
Берем
длину канала L=1 мкм
мкм
Находим
крутизны транзисторов:
мА/В
Найдем
ток, крутизну и ширину транзистора Мр13:
мА
мкм
мА/В
Расчет
параметров второго каскада
Возьмём
выходную емкость первого каскада С1 =3 пФ. Частота неосновного
полюса во много раз больше единичной частоты усиления (порядка 10), примем
. Получим, что эффективная крутизна будет равна:
мА/В
В
усилителях класса А/АВ ток входного транзистора второго каскада больше, чем ток
транзистора нагрузки, поэтому берем
мА/В
мА/В
При
L=0,5 мкм
мкм
мА
мкм
мА
Ток
через транзисторы Мр8 и Мn6 меньше, чем через Мр10 и Мn12, берем в 4
раза меньше. Получаем при L=0,5 мкм:
мА/В
мА
мкм
мА/В
мА
мкм
Ширины
транзисторов первого каскада (L=1 мкм):
мкм
мкм
мкм
Крутизны
транзисторов первого каскада:
Ширины
транзисторов второго каскада (L=0,5 мкм):
мкм
мкм
мкм
мкм
Крутизны транзисторов второго каскада:
Расчет
емкостей:
Таблица
1. Значений емкостей
|
Транзистор
|
Cgd, фФ
|
Cgs, пФ
|
Cbd=Сbs, фФ
|
|
Mp1
|
31
|
0,9
|
130
|
|
Mp2
|
31
|
0,9
|
130
|
|
Mp3
|
31
|
0,9
|
130
|
|
Mp4
|
31
|
0,9
|
130
|
|
Mn1
|
7,4
|
0,2
|
51,4
|
|
Mn2
|
7,4
|
0,2
|
|
Mn3
|
7,4
|
0,2
|
51,4
|
|
Mn4
|
7,4
|
0,2
|
51,4
|
|
Mn11
|
71,8
|
1,1
|
212,9
|
|
Mn12
|
71,8
|
1,1
|
212,9
|
|
Mp9
|
170,7
|
2,4
|
695,2
|
|
Mp10
|
170,7
|
2,4
|
695,2
|
|
Mp8
|
21,2
|
0,3
|
86,6
|
|
Mp7
|
21,2
|
0,3
|
86,6
|
|
Mn5
|
10,4
|
0,15
|
71,7
|
|
Mn6
|
10,4
|
0,15
|
71,7
|
|
Мр13
|
62,4
|
1,8
|
254,2
|
Емкости узлов:
пФ
пФ
пФ
пФ.
Коэффициент
усиления
Коэффициент
усиления К0 двухкаскадного ОУ:
, где
и
-
коэффициенты усиления первого и второго каскадов соответственно.
Коэффициент
усиления
первого каскада:
, где
- крутизна входного транзистора Mp1;
выходное сопротивление любого из одинаковых выходов
первого каскада.
Коэффициент
усиления
второго каскада
, где
- крутизна входного транзистора Mn12
второго каскада;
выходное сопротивление любого из одинаковых выходов
ОУ.
По
альбому характеристик находим Rds транзисторов:
кОм
кОм
Мом
кОм
кОм
Мом
кОм
Разработка
схемы модуляции/демодуляции
Уменьшение смещения нуля и уровня низкочастотных шумов можно достичь с
помощью использования схемы модуляции-демодуляции. Как модуляция, так и
демодуляция в рассматриваемом методе производятся резким изменением фазы на 1800.
Рис. 6 - Иллюстрация метода модуляции-демодуляции на примере полностью
дифференциального интегратора на переключаемых конденсаторах.
На рисунке 4 выделены инвертирующий ПК и интегратор заряда, в котором
полностью дифференциальный усилитель усложнен модулятором на входе и
аналогичным демодулятором на выходе. Модуляторы являются простейшими, на базе
аналоговых ключей, и они определяют пути сигнала на входе и выходе усилителя.
Если перекидные ключи модулятора и демодулятора находятся в положении «1», то
все преобразования сигнала в интеграторе происходят так же, как если бы
модулятора и демодулятора не было.
Если же перекидные ключи модулятора и демодулятора находятся в положении
«2», то, как на входе, так и на выходе усилителя, фаза сигнала изменяется на
1800. В результате при нахождении ключей в положении «2» фаза
сигнала после последовательного продвижения через модулятор, собственно
усилитель и демодулятор не изменяется и остается такой же, как при нахождении
ключей в положении «1».
При изменении положения ключей модулятора с соответствующим
последовательным изменением фазы сигнала на входе усилителя 1800,
усилитель продолжает шуметь. После в демодуляторе фаза сигнала
восстанавливается, а фаза шума поворачивается на 1800. После этого
поворота в конце каждого такта в интегрирующем конденсаторе складываются
абсолютные величины зарядов, обязанные как сигналу, так и шуму вместе со
смещением нуля. Однако «сигнальные» заряды складываются в фазе, а «шумовые» - в
противофазе. В результате следующие один за другим порции «шумовых» зарядов,
поставляемые в интегрирующий конденсатор, в большой степени взаимно
компенсируются. При этом среднее значение заряда, обязанное постоянному
смещению нуля, равно нулю, а обязанное шумам - уменьшается, причем тем в
большей степени, чем меньше частоты спектра шума.
Рис.7 - Тактирование ключей в схеме МдМ
Выбор аналоговых ключей
Поскольку МДП - транзистор всего лишь управляемый затвором нелинейный
резистор, то на МДП - транзисторе не остается остаточного напряжения, и им
можно абсолютно точно коммутировать аналоговые сигналы.
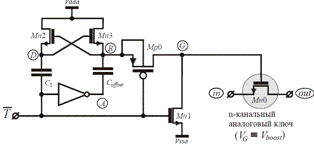
Рис.8 - Первый каскад СДМ
На рисунке 9 показана схема первого каскада СДМ. Модулятором управляют
двухфазные, неперекрывающиеся тактовые сигналы вместе с задержанными их
версиями. Из-за низкого входного синфазного напряжения 400мВ, используемого в
каждом интеграторе, ключи S3, S4, S7 и S8,
соответственно выбираем на основе n- канального транзистора. Ключи S1, S2, S5, S6
выбираем как КМДП ключи из-за большого диапазона входного сигнала.
Во втором каскаде берем все n- МДП ключи.
В данной работе мы будем использовать n- МДП ключи с вольтодобавкой на затворе, не зависящей от
уровня входного сигнала. Использование вольтодобавок на затворе увеличивает
превышение над порогом транзистора ключа.
Для технологии 0,35 мкм максимальное напряжение питания 3,3 В.
Использование вольтодобавки независящей от входного сигнала позволит нам
подавать на затворы ключей напряжение 1,8+0,8*1.8=3,24В, что как раз не
превысит это требование.
Рис.9-Электрическая схема узла формирования вольтодобавки, не зависящей
от Vin
Рис.10-Схема моделирования n-МДП
ключа
Рис.11-Графики входного и выходного сигнала при моделировании
Напряжение
на емкости должно достичь недоработки меньше половины МЗР, то есть должно быть
не больше, чем
мкВ
Рис.12-График
измерения недоработки напряжения на ёмкости
Рис.13-
Схема моделирования КМДП ключа
Рис.14-Графики
входного и выходного сигнала при моделировании КМДП ключа
Рис.15-
График измерения недоработки напряжения на ёмкости
Заключение
В работе было показано, что использование схем на переключаемых
конденсаторах - это реальный подход к проектированию низковольтных сигма-дельта
модуляторов с высокой разрешающей способностью, даже если доступны только
транзисторы с высоким пороговым напряжением. В описанном экспериментальном
сигма-дельта модуляторе, низкое напряжение было достигнуто с помощью
интеграторов на переключаемых конденсаторах, которые используют двухкаскадный
усилитель класса A/AB с дифференциальным входом и с
выходными синфазными уровнями напряжения.
Чтобы поддержать низкий уровень сопротивления для аналоговых ключей,
использовалась вольтодобавка, не зависящая от уровня входного сигнала. На
входах усилителя могут быть использованы аналоговые nМДП - ключи из-за низкого входного синфазного уровня. В
качестве ключей, которые дискретизируют входной сигнал и опорный сигнал
обратной связи, используются КМДП - ключи в связи с большим размахом сигнала.
Низкая рассеиваемая мощность была получена путем разработки модулятора с
ограниченным тепловым шумом и высоким входным уровнем перегрузки относительно
опорных напряжений обратной связи, которые соединены с аналоговым питанием и
землёй.
телекоммуникационный
конденсатор цифровая коррекция
Список
используемой литературы
1. Баринов В.В., Круглов Ю.В., Тимошенко А.Г.
Телекоммуникационные системы на кристалле: Ч. 1. Основы схемотехники КМДП
аналоговых ИМС: Уч. пособие/ Под ред. В.В. Баринова. - М.: МИЭТ, 2007. - 236 с.
. Баринов В.В., Круглов Ю.В. Телекоммуникационные системы на
кристалле: Ч. 2. Проектирование АЦП и ЦАП для систем цифровой связи: Уч.
пособие/ Под ред. В.В. Баринова. - М.: МИЭТ, 2008. - 164 с.
. Allen P.E., Holberg D.R. CMOS Analog Circuit Design.
Oxford: Univer sity Press, 2002.
Приложение
Табл.2 - Значения параметров МДП - транзисторов с минимальной длиной
затвора L=0,35
|
Имя параметра
|
ПАРАМЕТР
|
Размер- ность
|
ЗНАЧЕНИЕ ПАРАМЕТРА
|
|
|
|
N-МОПТ
|
Р-МОПТ
|
|
VTO
|
Пороговое напряжение при
нулевом смещении подложки
|
V
|
4e-01
|
4e-01
|
|
TOX
|
Толщина подзатворного
окисла
|
M
|
7,4e-09
|
7,4e-09
|
|
NSUB
|
Концентрация примеси в
подложке
|
1/sm3
|
2e+17
|
2,8e+17
|
|
UO
|
Подвижность носителей в
инверсном слое канала
|
sm2/v*s
|
4e+02
|
1e+02
|
|
LD
|
Длина области перекрытия
затвором диффузионной области истока или стока
|
M
|
3,15e-08
|
3,318836e-08
|
|
WD
|
Величина уменьшения ширины
канала из-за боковой диффузии под затвор охранного диффузионного слоя
|
M
|
4,572104e-09
|
4,931593e-08
|
|
LAMBDA
|
1/V
|
0,12
|
0,12
|
|
CGSO
|
Удельная емкость затвор -
исток на единицу ширины канала в отсутствие инверсионного слоя
|
F/M
|
1,04294e-10
|
1,04294e-10
|
|
CGDO
|
Удельная емкость затвор -
сток на единицу ширины канала в отсутствие инверсионного слоя
|
F/M
|
1,04294e-10
|
1,04294e-10
|
|
CGBO
|
Удельная емкость затвор -
подложка на единицу длины затвора над областями боковой диффузии под затвор
охранного диффузионного слоя
|
F/M
|
1,0e-11
|
1,6e-11
|
|
CJ
|
Удельная емкость донной
части p - n перехода сток (исток) - подложка на единицу площади
при нулевом смещении
|
F/M2
|
8,86e-04
|
1,27e-03
|
|
CJSW
|
Удельная емкость боковой
поверхности p - n перехода сток (исток) - подложка на единицу длины
периметра при нулевом смещении
|
F/M
|
2,65e-10
|
2,55e-10
|
|
MJ
|
Коэффициент, учитывающий
плавность перехода сток (исток) - подложка
|
-
|
0,369
|
0,442
|
|
MJSW
|
Коэффициент, учитывающий
плавность перехода периметра сток (исток) - подложка
|
-
|
0,356
|
0,373
|
|
PB
|
Напряжение инверсии
приповерхностного слоя подложки
|
V
|
0,904
|
0,908
|
|
PBSW
|
Напряжение инверсии над
областями боковой диффузии охранного диффузионного слоя
|
V
|
0,894
|
0,899
|