Создание салона красоты в Ленинском округе г. Комсомольска-на-Амуре

  • Вид работы:
    Курсовая работа (т)
  • Предмет:
    Эктеория
  • Язык:
    Русский
    ,
    Формат файла:
    MS Word
    1,36 Мб
  • Опубликовано:
    2013-02-12
Вы можете узнать стоимость помощи в написании студенческой работы.
Помощь в написании работы, которую точно примут!

Создание салона красоты в Ленинском округе г. Комсомольска-на-Амуре

Содержание

Аннотация

. Резюме

2. Цели и задачи

3. Продукт (услуга)

4. Анализ рынка

5. План маркетинга

. План производства

. Управленческий персонал

. Источники и объем требуемых средств

. Финансовый план и оценка риска

. Детальный финансовый план

Заключение

Список использованных источников

Аннотация

Цель данной курсовой работы заключается в составлении бизнес-плана организации, специализирующейся на оказании косметических и парикмахерских услуг населению и гостям города, т.е. салона красоты (рабочее название «Сан & Сити»).

При составлении бизнес-плана использовалась программа Project Expert 7.19.

На создание данного предприятия потребуются денежные средства в размере 4 000 000 рублей, помещение площадью 150 квадратных метров, оборудование. Срок окупаемости проекта 22 месяца, устойчивость проекта 100%.

Данный салон красоты будет отличаться современным необычным дизайном, наличием мужского зала со всем спектром косметических услуг, небольшой детской игровой комнаты для удобства клиенток с детьми, домашней уютной атмосферой, вежливостью и внимательностью персонала.

1. Резюме

Целью данного бизнес-плана является создание салона красоты по адресу г.Комсомольск-на-Амуре, ленинский округ, пр. Победы,53

На создание данного предприятия потребуются денежные средства в размере 4 млн.руб. Эти средства пойдут на:

o  покупку оборудования, мебели, арендную плату за год (2 977 480 руб.)

o   заработную плату (583 000 руб.)

o   Коммунальные платежи (56 400 руб.)

o   Установка сигнализации (36 000)

o   Оплата услуг охранной формы (20 000 руб. ежемесячно)

o   ремонт помещения и крыльца (328 000 руб.)

o   регистрацию организации (50 000 руб.)

o   реклама (100 000 руб.+15 000 рублей ежеквартально)

Дополнительно:

000 руб. ежемесячно в первые 1-3 месяца работы на «непредвиденные расходы» - дозакупка оборудования, повышение квалификации персонала, расширение ассортимента предлагаемых услуг.

Дата начала проекта 01 июня 2007 года

Срок окупаемости проекта - 22 месяца.

Для салона будет сниматься помещение площадью 150 метров, в котором произведен евроремонт, есть телефон, сигнализация, парковка.

Основной целью предприятия будет получение прибыли за счёт оказания косметических и парикмахерских услуг жителям и гостям города.

Доверие к бизнесу будут вызывать:

·    наличие открытой, прозрачной отчётности для учредителей и заказчиков

·        выдержки из основных финансовых предложений

·        высококвалифицированный, вежливый персонал

·        атмосфера в салоне «как дома» (уют, тихая музыка и т.д.)

·        все специалисты в курсе последних новинок косметологии и стильных причёсок

Данный салон красоты будет отличаться современным дизайном, наличием мужского зала со всем спектром косметических услуг, небольшой детской игровой комнаты для удобства клиентов с детьми, домашней уютной атмосферой, вежливостью и внимательностью персонала.

2. Цели и задачи

Анализ идеи

Несмотря на то, что в городе Комсомольск-на-Амуре уже существуют несколько салонов красоты, они остаются недоступными для многих. В таких салонах, как правило, высокие цены на все процедуры, даже самые простые.

Моей идеей является создание салона красоты, в котором будет оказываться большой спектр услуг по доступным ценам с особым вниманием для каждого клиента.

Экономические цели проекта:

·   создание конкурентоспособного заведения, оказывающего косметические услуги населению и гостям города

·   формирование экономической основы, обеспечивающей гарантированный возврат средств, потраченных на реализацию проекта

·   развитие предприятия за счет средств, полученных от доходов

·   извлечение прибыли

·   увеличение налоговых поступлений в бюджеты всех уровней

·   создание новых рабочих мест.

Стратегические цели проекта:

·   привлечение посетителей, и удержание их в числе наших постоянных клиентов (рекламные акции, подарки и т.д.)

·   расширение спектра оказываемых услуг

·   постоянное повышение квалификации персонала, обучение новым направлениям в косметологии, ознакомление с последними тенденциями моды

·   открытие филиалов в г. Комсомольске-на-Амуре.

Сильные стороны идеи:

высококвалифицированное обслуживание

удобное месторасположение

новейшее и современное оборудование

доступные цены

большой спектр услуг

проведение рекламных компаний

·    Слабые стороны идеи:

- сильная конкуренция

большой объём заёмных средств

высокая стоимость оборудования и его доставки

арендованное помещение

·    Возможности:

- повышение профессионального уровня и квалификации сотрудников

расширение спектра оказываемых услуг

использование новых материалов и косметических средств

открытие филиалов

·    Угрозы:

- недостаточное количество клиентов

затруднения в поставке оборудования и комплектующих

низкий спрос

резкая перемена во вкусах и предпочтениях клиентов.

Стратегией предприятия будет повышение квалификации персонала, качества оказываемых услуг, конкурентоспособности предприятия.

Эта стратегия будет достигнута путём повышения квалификации персонала и открытие филиала, расширения спектра оказываемых услуг и повышения конкурентоспособности. Открытие филиала позволит повысить известность предприятия, снизить нагрузку на салон и захватить новый сегмент рынка.

Все рекламные акции и компании, скидки и демонстрации предназначены для привлечения клиентов и удержании их в числе постоянных клиентов.

3. Продукт (услуга)

В данном салоне красоты предлагается разнообразный комплекс косметических услуг. Ниже представлен краткий перечень (таблица 1).

Услуга

Краткая характеристика

Парикмахерская

Мужской и женский зал, в зале работает стилист. Стрижка, окраска, завивка, укладка волос.

Маникюр/педикюр

Маникюр, педикюр, наращивание и дизайн ногтей.

Солярий

Два вертикальных солярия, один горизонтальный солярий и SPA-капсула.

Косметология

Кислородная мезотерапия, фотоэпиляция, фотоомоложение, коррекция гиперпигментаций, удаления сосудистых дефектов на лице и теле, массаж, пилинг, очистка кожи, маски, скрабы.

Пирсинг

В кабинете выполняются все виды пирсинга.

Магазин

Продажа различных аксессуаров, бижутерии, пирсинга, красок для волос, различной косметической продукции.

Таблица 1

Отличительными особенностями салона красоты являются:

современный дизайн помещения

наличие мужского зала с широким спектром косметических услуг

наличие небольшой детской игровой комнаты для удобства посещения салона клиентов с детьми

уютная атмосфера

вежливость и внимательность персонала.

Требования к квалификации работников, необходимые для функционирования салона, представлены в таблице 2.

Работники

Требования к квалификации

Директор (1)

Высшее образование

Главный бухгалтер, бухгалтер (2)

Высшее экономическое образование

Кассир (1)

Высшее экономическое образование

Менеджер по работе с персоналом (1)

Высшее экономическое образование

Специалисты (15)

Высшее или среднее образование, диплом специалиста в определённой области

Reception (3)

Среднее образование

Продавцы (2)

Среднее образование (экономическое или техническое)

Заведующий хозяйством (1)

Среднее образование

Дворник (1)

Среднее образование

Уборщица (2)

Среднее образование

Таблица 2

Если говорить о квалификации, то она должна быть на уровне, выше среднего. Ведь для привлечения клиентов необходима качественно созданная база, отвечающая запросам потенциальных потребителей. Требуются также квалифицированные мастера, хорошо знающие свою работу и уже работавшие в этой сфере.

Для открытия салона необходимо получить разрешения трех инстанций: СЭС, Госпожнадзора и Территориального управления имуществом. Лицензирование парикмахерскому предприятию не требуется.

Будущий потенциал

Выигрыш среди конкурентов организации за счёт близкой расположенности к потребителю, доступных цен, уютной атмосферы. Возможно расширение предоставляемых услуг, предоставление скидок постоянным клиентам, подарков, тем самым увеличение количества постоянных клиентов.

маркетинговый финансовый косметический парикмахерский

4. Анализ рынка

Клиентами будут жители города Комсомольск-на-Амуре и ближайших населённых пунктов (пос. Солнечный, пос. Старт и т.д.).

К основным клиентам будет относиться следующая часть населения:

·    Молодежь;

·        Клиенты с уровнем доходов, выше среднего.

Население города Комсомольск-на-Амуре составляет около 300 000 человек. Воспользуемся аналитическим методом для оценки рынка потребителей. По статистическим данным в городе средний достаток имеют 55 000 человек. На рынке косметических услуг уже налажено работают 4 салона красоты: «Персона», «Шестое чувство», «Этуаль» и «Красотка». Путём различных рекламных акций я надеюсь привлечь 1/5 этого рынка, что составляет 11 000 человек.

Конкуренты

Рассмотрим сильные и слабые стороны основных конкурентов (таблица 3).

Таблица 3

Наименование конкурента

Сильные стороны конкурента

Слабые стороны конкурента

«Персона»

Удобное расположение, большая площадь помещения, предприятие давно на рынке услуг, всем хорошо известно, имеет массу постоянных клиентов, большой спектр услуг

Высокие цены, недостаточное внимание к клиентам, давно не обновляющееся оборудование, нет новейших аппаратов, и как следствие, современные косметические услуги не оказываются

«Шестое чувство»

Удобное расположение, высокие цены.

Недостаточное внимание к клиентам, небольшое помещение, нет новейшего оборудования, не профессиональное обслуживание клиентов.

«Этуаль»

Большая площадь помещения, большой спектр услуг, новое оборудование.

Салон расположен в дали от остановок (не очень удачное месторасположение), высокие цены

«Красотка»

Удобное расположение, низкие цены.

Непрофессионализм сотрудников салона, маленькое помещение, не уютная обстановка, небольшой спектр услуг.


Все данные были получены путём социологического опроса (анкетирования) и обсуждением салонов красоты города на форуме городского сайта KMS.Net.

Размер рынка и его рост

Общее количество потенциальных клиентов салонов красоты и ее конкурентов - около 42000 человек, которые в среднем раз в две недели (или 2 раза в месяц) посещают салоны красоты

Оценим потенциальную емкость рынка:

= (общая стоимость услуг, которые жители города могут получить за месяц)

Оценим потенциальную сумму продаж: (максимальная сумма реализации). 20% - доля рынка.

Оценочная доля на рынке

При создании салона «Сан &Сити» можно рассчитывать на захват 20%-25%-ной доли рынка, за счёт активной рекламной компании, качества оказываемых услуг, квалифицированного персонала, введением системы поощрений и подарков постоянным клиентам, широкого ассортимента услуг.

Состав клиентуры

Исходя из потенциальной емкости рынка и потенциальной суммы продаж, определим количество клиентов в месяц:

Количество клиентов в день:

Количество клиентов в час:

Эти расчёты представляют собой идеальную ситуацию на рынке для салона «Сан &Сити». Сумма в 500 рублей взята как средняя сумма за комплекс услуг, получаемых в салоне красоты.

5. План маркетинга

Маркетинговая расстановка

Предприятие позиционирует себя как предоставляющее услуги высокого качества в среднем ценовом сегменте. Целевая группа потребителей - население города Комсомольск-на-Амуре с уровнем дохода выше среднего. Правильно выбранная стратегия позволит Предприятию занять доминирующую позицию на данном сегменте и развиваться вместе с развитием рынка.

Конкурентными преимуществами будут обладать услуги косметологии такие как: вакуумная чистка лица и тела, вакуумный массаж, ультрафонофорез, фотоэпиляции, лечение акне, кислородная мезотерапия, лазерные ультразвуковые процедуры. Для оказания этих услуг приобретены новейшие аппараты, конкурирующие предприятия большинство этих услуг не оказывают.

Также в парикмахерской постоянно будет работать стилист, который поможет сформировать стиль и образ клиента, подскажет основы макияжа и основные направления стиля одежды.

Также преимущество перед конкурентами даёт организация детской комнаты (для клиентов с детьми для их удобства) - нет у конкурентов, а также мужского зала косметологии (чего нет в большинстве салонов).

Ценообразование

Для предоставляемых услуг будет использован метод определения цены «издержки плюс прибыль». Ориентиром будет цена конкурента минус 5-7%, для привлечения клиентов.

Схема распространения

Первоначально клиент общается с администратором (Reception).

Администратор должен: предложить клиенту чай (кофе), принять заявку, проконсультировать по имеющимся видам услуг, ознакомить с ценами, скидками и различными акциями, проводить клиента до нужного ему кабинета. В кабинете специалист консультирует клиента по всем интересующим вопросам и выполняет заказ.

Стимулирование сбыта

Главной целью проектируемого предприятия является проникновение на рынок и последующее расширение рыночной доли. Стратегия маркетинга заключается в расширении спроса за счёт стимулирования объёма продаж, ценовой политики и неценовых факторов конкурентной борьбы, создания положительного имиджа фирмы.

Предприятием разработан план привлечения и удержания клиентов, включающий в себя следующие программы:

.        Проведение рекламной компании на первом этапе работы салона красоты «Сан &Сити»

Цель рекламной компании: привлечение клиентов, обеспечение известности предприятия в городе.

Место проведения: центральные многолюдные места, такие как площадь Металлургов, площадь у ДК ЗЛК, набережная, ЦУМа, ТЦ «Сингапур» и «Платинум», парк им.Гагарина, площадь у магазина «Орлёнок» и т.д.

Описание: рекламная кампания будет заключаться в распространении листовок и купонов с приглашением посетить салон. В рекламном объявлении упор будет делаться на наиболее распространенные услуги, с указанием на возможность получить скидку при получении купона.

.        Реклама в газетах и журналах города

Цель рекламной компании: привлечение клиентов, обеспечение известности предприятия в городе.

Издания: «Наш город», «Из рук в руки», «Рекламный курьер», «Пилот», «ДВК» и др.

Описание: размещение рекламных объявлений, информирующих о Предприятии либо каких-то отдельных услугах, акциях, временных скидках и т.д. Данный вид рекламы значительно менее эффективен, нежели распространение листовок, однако финансовые и временные затраты на его проведение значительно меньше. На первом этапе реклама в печатных изданиях будет использоваться как вспомогательная к основной рекламной кампании. В дальнейшем, она позволит поддерживать приток новых клиентов без значительных финансовых затрат.

.        Система скидок для постоянных клиентов

Цель рекламной компании: удержание клиентов.

Описание программы: Предоставление скидок на обслуживание для постоянных клиентов. Размер скидки зависит от общей суммы, потраченной клиентом за все время обслуживания. Подарки клиентам, потратившим на услуги более 500 рублей.

.        Демонстрация мастерства парикмахеров и различных процедур косметологии.

Цель рекламной компании: привлечение клиентов, предоставление информации об оказываемых предприятием услугах.

Место проведения: салон «Сан &Сити».

Описание программы: Проведение демонстрационных процедур косметологии, мастерства стилиста и парикмахеров желающим в определённый день бесплатно. Также обслуживание дней моды FashionTag (причёски и макияж моделей).

.        Установка рекламных щитов (2)

Цель: привлечение клиентов, обеспечение известности предприятия в городе

Место установки: на мосту р.Силинка, при въезде в г.Комсомольск-на-Амуре.

6. План производства

Салон будет расположен по пр.Победы, 53, что находится в непосредственной близости от улицы Советская .

Расположение помещений (рис.1)

Рис.1 Схема расположения помещений

Оборудование

Для функционирования салона «Сан &Сити» необходимо следующее оборудование (табл.4):

Таблица 4

Наименование

Количество (шт.)

Стоимость (руб.)

косметологическая стойка MF 8300

2

201600

Crystal Beauty 7000

1

238000

аппарат для кислородной мезотерапии OxySpa

1

144000

аппарата SlimLight 6.9

1

360000

Аппарат ультразвукового пилинга iPs 200c

2

33000

Аппарат от морщин Safetox

1

11070

Комплектующие на аппараты

30

90000

вертикальный турбо-солярий POWER TOWER 7200 -Gardasun,горизонтальный

3

398900

СПА-Капсула CLEAN CLEAR CARE

1

319760

Фен - TORNADO-TECNOELETTRA

4

6160

Мойка на стойке "Эко"

3

28308

Стол маникюрный «Лекс»

1

3304

Педикюрная группа «СП»

1

12208

Кресло косметологическое с гидравлическим приводом

2

113750

Массажный стол «Лекс»

2

98680

Рабочий туалет «Флор»

1

23100

Витрина «Регал Авиа»

3

26208

Тележка для инструментов "New Excel A"

7

33320

Стерилизатор ГП-10

3

13686

Сушуар Soffio цифровой

3

92150

Климазон "Olimpo"

1

12506

Парикмахерский набор «Профи»

4

46890

Набор инструментов для маникюра

1

9600

Набор инструментов для педикюра

1

9600

Косметические средства на продажу (набор)

10

56000

ИТОГО:


2 381800


Всё представленное оборудование будет приобретено у итальянской фирмы «Olimpo» у Хабаровского представителя. Все цены указаны с учётом доставки до г.Комсомольска-на-Амуре.

Мебель и оргтехника (табл.5):

Таблица 5

Наименование

Количество (шт)

Стоимость (руб)

Мягкая мебель (диваны)

2

18600

Стойка для одежды

3

11200

Стеллаж (в магазин аксессуаров)

3

18500

Витрина (в магазин аксессуаров)

3

34060

Зеркало

14

9700

Рабочий стол

5

12000

Кресло пневматическое

17

28140

Журнальный стол

2

8970

Декоративные светильники

4

6920

Компьютер и комплектующие

1

50000

Кассовый аппарат

1

26000

Музыкальный центр

3

31840

Кофе-машина

1

26450

Телефон

1

2300

Аксессуары (для магазина) в наборах

10

36000

Бумажные полотенца (в наборах по 10 шт)

100

5000

ИТОГО


325 680


Мебель и оргтехника будут приобретены в магазинах города. Аксессуары (заколки, бижутерия, пирсинг и т.д) от поставщиков в г.Хабаровск.

Также будет установлена сигнализация и заключён договор с охранным предприятием города (50 000 р.).

Использование субподрядчиков

Аренда

Аренда одного квадратного метра составляет 250 рублей. Следовательно ежемесячная арендная плата составит 37 500 рублей (за год - 450 000 р.). С арендодателем заключён соответствующий договор.

. Управленческий персонал

Основной руководящий состав

Учредителями ООО «Сан &Сити» будут два физических лица, одно из которых - директор организации.

Директор осуществляет:

подготовку полного комплекта инвестиционных документов;

заключение контракта с фирмами на поставку комплекта оборудования, мебели;

заключение договоров с проектными и строительными организациями;

контроль качества выполнения работ;

заключение трудовых договоров;

контроль соблюдения графиков выполнения работ на всех этапах реализации проекта;

управление финансами в рамках проекта;

корректировку графика реализации проекта в соответствии со складывающейся конъюнктурой рынка.

Работу с персоналом ведёт менеджер по персоналу. Он занимается контролем и регулированием их деятельности, решает спорные и конфликтные ситуации.

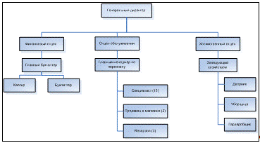
Организационная структура ООО «Сан &Сити» представлена на рисунок 2.

Рис. 2 Организационная структура

Описание организационной структуры предприятия представлено в виде иерархической модели. Для описания использована функциональная структура, которая предполагает выделение в организации различных сфер деятельности.

Схема заработной платы Таблица 6

Должность

Численность

З/п (руб.)

Режим работы

Обязанности

Генеральный директор

1

40 000


Контроль финансов, управления салоном, связь с банком, административные вопросы, заключение контрактов.

Главный бухгалтер

1

30 000

с 10 - 16

Бухгалтерский учет, Выверки банковских счетов, связь с банком, координация работы бухгалтера и кассира, анализ финансового состояния предприятия

Бухгалтер

1

15 000

с 10 - 16

Бухгалтерский учет, начисление з/п

Кассир

1

10 000

с 10- 18

Выдача з/п

Зав.хозяйством

1

20 000

с 10- 18

Связь с поставщиками, складской учет.

Главный менеджер по персоналу

1

30 000

с 10-20

Координация работы персонала, рассмотрение заявлений на вакансии, отчётность о проделанной работе, решение конфликтных и спорных ситуаций в коллективе

Специалист

15

25 000

с 10-20

Оказание услуг

Продавец

2

12 000

с 10-20

Продажа косметики и аксессуаров

Reception (администратор)

3

8 000

с 10-20

Приём клиентов, консультация их по интересующим вопросам, препровождение к нужному кабинету

Дворник

1

4 000

с 9-12

Поддержание чистоты улицы

Гардеробщик

1

5 000

с 10-20

Приём и хранение одежды посетителей

Уборщица

1

6 000

6ч в день

Поддержание порядка в салоне.

Итого:

29

583 000




К такой должности как «Специалист» относятся: мастер-универсал( том числе стилист и мастер писринга) (4), мастер маникюра и педикюра(2), косметолог в солярии и SPA-салоне(3), косметологи в различных кабинетах, работающие с аппаратами(2),массажист (2).

Краткие выводы по планированию количества и состава персонала

Итак, планируемая численность персонала - 29 человек. Однако она может быть увеличена (при увеличении клиентов, расширении площади помещения, расширении предоставляемых услуг) или уменьшена (при недостаточном количестве клиентов некоторые специалисты могут приходить на работу только по вызову или работать по предварительным записям).

. Источники и объем требуемых средств

Объем требуемых средств

На создание данного предприятия потребуются денежные средства в размере 4 млн.руб. Эти средства пойдут на:

o  покупку оборудования, мебели, арендную плату за год (2 977 480 руб.)

o   заработную плату (583 000 руб.)

o   Коммунальные платежи (56 400 руб.)

o   Установка сигнализации (36 000)

o   Оплата услуг охранной формы (20 000 руб. ежемесячно)

o   ремонт помещения и крыльца (328 000 руб.)

o   регистрацию организации (50 000 руб.)

o   реклама (100 000 руб.+ 15 000 руб. ежеквартально)

Дополнительно:

Около 30 000 руб. ежемесячно в первые 1-3 месяца работы на «непредвиденные расходы» - дозакупка оборудования, повышение квалификации персонала, расширение ассортимента предлагаемых услуг.

Итого: 3 965 273 рубля.

Так как предприятие еще не создано, очень важной составляющей является собственный капитал, поэтому собственный капитал должен составлять значительную часть общего капитала ООО «Сан & Сити».

Часть средств, а именно 2 000 000 руб., планируется получить в форме уставного капитала (вкладов учредителей, по 1 000 000 руб.).

Остальные средства планируется получить от инвесторов в форме кредита (2 000 000 руб.).

Поученные в форме кредита от инвесторов средства предполагается вернуть через 2 года (возврат ежемесячно с выплатой процентов по кредиту).

Сроки возврата средств

Эффективность инвестиций определена с помощью программного продукта Project Expert 7.19 (см.рис.3).

Определим период окупаемости путем расчетов. Он составляет 22 месяца. В первую очередь это связано с большим объёмом заёмных средств (2 000 000 руб.) и со сроком кредитования (24 мес.)..

Рис. 3 Эффективность инвестиций

Индекс прибыльности равен 2,8%, что не совсем хорошо, т.к. проекты с большим значением PI являются более устойчивыми; например рост издержек не сделает проект убыточным. Такой значение индекса прибыльности связано с большим объёмом первоначальных затрат (дорогостоящее оборудование), повысить значение этого показателя можно либо увеличив чистый приведённый денежный доход, либо снизив персоначальные затраты.

Внутренняя норма рентабельности (IRR) равна 81,16%, что является хорошим показателем проекта. На практике рентабельными считаются те проекты, IRR, которых не ниже 30-40%.

. Финансовый план и оценка риска

Оценка эффективности инвестиций в проект, являющийся предметом настоящего бизнес-плана, а также способности заемщика обслужить инвестиционный кредит, осуществлена с помощью финансовой модели (Project Expert).

Периодом планирования (шагом расчета) модели является месяц до конца 2007 года, далее - финансовый год. Период жизни проекта составляет 5 лет.

В основу финансовой модели положены следующие предпосылки:

объем необходимых инвестиций составляет 4 000 000 рублей;

источником инвестиций является валютный банковский кредит (2 000 000 руб.) и уставный капитал (2 000 00 руб.);

кредитные средства, в соответствии договоренностью, поступают одним траншем в начале инвестиционного проекта;

оплата процентов за пользование кредитом производится ежемесячно, относится на прибыли от проданной продукции;

все показатели эффективности проекта рассчитываются с учетом выплат, связанных с обслуживанием кредита;

Цены на сырье и готовую продукцию (при расчетах затрат и доходов) взяты с учетом конъюнктуры внутреннего рынка.

При расчете амортизации приобретенных активов в рамках данного проекта приняты следующие условия:

стоимость оборудования списывается по методу линейной амортизации;

амортизация 1-го года эксплуатации оборудования 30%;

срок ликвидации оборудования равен сроку жизни проекта;

ликвидационная стоимость активов принимается за 1 рубль.

Ставки налогов, принятые в проекте, отражены на рис.4


Рис.4 Налоги

Потенциальные инвестиционные риски:

На финансово-хозяйственную деятельность салона красоты могут оказывать влияние следующие виды финансово-экономических рисков:

1 риски, связанные с нестабильностью экономического законодательства и текущей экономической ситуации, - данный вид риска невозможно спрогнозировать и предотвратить. К данным рискам относятся налоговые риски, связанные с изменением налогооблагаемой базы и размера ставок по уплачиваемым налогам в сторону увеличения;

2 процентный риск - теоретически возможно повышение ставки рефинансирования ЦБ РФ и, как следствие, повышение процентной ставки по кредиту;

3 риск не возврата заемных средств - в том случае, если проект не будет профинансирован в полном объеме, реализация инвестиционной программы модернизации и расширения производства салона «Сан & Сити» не позволит достичь поставленных целей и, как следствие, выйти на прогнозируемую прибыль и осуществить возврат заемных средств, данный риск можно оценить как низкий.

При реализации инвестиционного проекта всегда существует некоторая вероятность того, что реальный доход будет отличаться от прогнозируемого, т.е. существуют инвестиционные риски.

Инвестиционные риски:

4 риски, связанные с предприятием и подготовкой проекта, - поскольку подготовка проекта завершена, учитывается риск неполучения кредита, который можно оценить как средний;

5 риски не завершения модернизации - не завершение модернизации возможно в случае прекращения финансирования проекта. Следует отметить, что согласно графику финансирования проекта, поступление инвестиционных средств осуществляется одной суммой в первый квартал реализации проекта, следовательно, риск не завершения модернизации можно оценить как низкий;

6 риск превышения затрат - при составлении данного бизнес-плана был принят принцип консервативных допущений - были предусмотрены все возможные потери, но учтены только те поступления, в получении которых есть полная уверенность. Поэтому риск превышения затрат можно оценить как минимальный;

7 риск консервации проекта - возникновение данного вида риска возможно при прекращении финансирования проекта. В данном случае могут быть рассмотрены альтернативные источники финансирования;

Риск несоблюдения расчетных сроков реализации проекта

Данный риск сведен до минимальных размеров вследствие следующих факторов:

·      осуществлен подбор помещения, где будет функционировать предприятие;

·        осуществлены детальные предпроектные проработки по каждому разделу инвестиционной программы;

·        достигнута предварительная договоренность с владельцами оборудования по поводу их поставки;

Риск связанный со степенью доступности сырья:

Этот вид риска можно считать незначительным вследствие следующих причин:

имеется достаточное количество поставщиков по поставке необходимого оборудования в городе Хабаровске; из-за обширного количества поставщиков возникает большая конкуренция среди них, а это уже даёт возможность выбрать того поставщика, который наиболее удовлетворяет поставленным требованиям.

Риск отсутствия или падения спроса (коммерческий риск):

Влияние коммерческих рисков (маркетинговых и деловых) на деятельность предприятия:

1 риск, связанный с изменчивостью спроса на продукцию - спрос на продукцию предприятия является неэластичным, но при этом немного подвержен сезонным колебаниям, - данный риск можно оценить как низкий.

Социально-политические риски:

В России социально-политические риски можно охарактеризовать как опасность возникновения таких событий, как:

·    смена Правительства или война;

·        конфронтация между органами исполнительной и законодательной власти;

·        ограничение свободной торговли;

·        необоснованные или чрезмерные налоги (непостоянство налоговой системы).

Противоречивость и изменчивость законодательных актов является на сегодняшний день одним из основных социально-политических рисков.

Неопределенность политической ситуации, риск неблагоприятных социально-экономических изменений в стране или регионе - данный вид риска невозможно спрогнозировать и предотвратить.

Форс-мажорные обстоятельства:

К форс-мажорным обстоятельствам относятся: эпидемии, пожары, наводнения, аварии, другие стихийные бедствия.

Эпидемии и пожары внутри предприятия можно полностью исключить при условии должного соблюдения требований техники безопасности, санитарии и гигиены.

В целом, форс-мажорные обстоятельства невозможно спрогнозировать и предотвратить.

В целях оценки влияния рисков на инвестиционный проект основные экономические показатели предприятия были просчитаны с учетом поправки на риск проекта.

Анализ чувствительности

Для анализа чувствительности проекта и оценки финансовых последствий следует задать вопрос «а что, если…?». Например, если понизить цену сбыта на 5 %, чистый денежный доход снизится на 120 000 руб. (рис.5).

Рис.5 Анализ чувствительности по цене сбыта

Как видим, при увеличении цены сбыта чистый приведенный доход увеличивается, и наоборот, при снижении цены - NPV уменьшается. Из графика видно что можно понижать цену на 15%.

Рис.6Анализ чувствительности по цене сбыта и периоду окупаемости

По графику видно (рис.6), что при увеличении цены сбыта на 10% период окупаемости станет не 5, а 3 месяца, снизив же цены на 15 % период окупаемости станет 50 месяцев.

Анализ чувствительности по з/плате персонала

Рис.7 По з/п и периоду окупаемости

По графику видно (рис.7), что подняв персоналу заработную плату на 10 % мы увеличим период окупаемости до 8 месяцев, понизив з/п на 10% - уменьшим до 3 мес.

Рис.8 По з/п и чистому приведённому доходу

По графику видно (рис.8), что подняв персоналу заработную плату на 10 % наша прибыли снизится до 270 000 рублей (с 400 000), понизив з/п на 10% - увеличим прибыль на 150 000 р.

Анализ безубыточности

Также необходимо определить точку безубыточности для каждого вида услуги, т.е. такой объём продаж, при котором доходы покроют расходы на производство. Мною приведены точки безубыточности двух услуг: женской модельной стрижки и SPA-процедур (рис.9,10).

К переменным относятся издержки, непосредственно связанные с производством продукции. К ним относятся затраты на сырье и материалы, издержки на упаковку и доставку, заработная плата. С увеличением объемов реализации эти издержки также возрастают.

Постоянные издержки (те издержки, которые остаются неизменными вне зависимости от объёмов реализации продукции): к ним относятся:

арендная плата 37 500;

административные расходы 5000;

канцелярия 400;

коммунальные услуги 56 400;

охрана 20 000;

реклама 5 000;

ИТОГО: 124 300 рублей.

Рис.9 Анализ безубыточности на примере «Стрижки женской модельной».

По графику видно (рис.9), что необходимый объём продаж в 2009 году, при котором затраты перекроются доходами от продажи, по услуге «Стрижка женская модельная» составляет 345 шт.

Рис.10 Анализ безубыточности по SPA-процедурам

процедур за июнь 2007 года, должно быть оказано не менее 400 штук, чтобы доходы превысили расходы.

. Детальный финансовый план

Рис. 11 Прибыли и убытки

Рис.12 График «Прибыли и убытки»

Отчет о прибылях и убытках позволяет определить, из каких составляющих складывается прибыль предприятия.

Как видно из отчёта и из графика о прибылях и убытках (рис.11, 12), первые 2 месяца предприятие не приносит прибыли, но уже с третьего месяца работы идёт стабильный рост доходности.

Анализ отчета о прибылях и убытках позволяет определить структуру доходов и затрат компании, получить объективную оценку ее производственной и коммерческой деятельности.

Рис.13 Кэш-фло

Рис.14 График «Кэш-фло»

Отчет о движении денежных средств или "Кэш-фло" показывает денежные поступления и выплаты, связанные с основными статьями доходов и затрат (рис.13, 14).

В разделе «Кэш-фло от операционной деятельности» представлены денежные поступления и выплаты, связанные со сбытом, производством, расчетами по налогам. Производственные затраты объединены в две группы: «Суммарные прямые издержки» и «Суммарные постоянные издержки».

Раздел «Кэш-фло от инвестиционной деятельности» отражает движение денежных средств, связанных с инвестиционным периодом реализации проекта.

Раздел «Кэш-фло от финансовой деятельности» отражает поступления и выплаты денежных средств по операциям, связанным с финансированием проекта.

Две итоговые строки «Кэш-фло» отражают баланс наличности на начало и конец каждого периода. Баланс наличности позволяет судить о возможности предприятия генерировать достаточное количество денежных средств для покрытия обязательств. В случае дефицита средств требуется привлечение дополнительных источников финансирования в виде заемного или акционерного капитала.

По таблице кэш-фло видно, что, несмотря на то, что финансовая деятельность на начальных этапах не приносит дохода, благодаря займам баланс наличности остаётся положительным, т.е. привлечения дополнительного капитала не требуется.

Рис. 15 Баланс

Баланс (рис.15) отражает структуру активов, обязательств и собственных средств предприятия на каждом этапе реализации проекта. В нашем проекте баланс постоянно увеличивается.

Балансовый отчет отражает стратегию управления капиталом компании, степень ее зависимости от заемных средств. Анализ совокупности балансовых показателей позволяет оценить риск финансовых вложений в проекты, осуществляемые компанией.

Рис.16 Отчёт об использовании прибыли

Отчет об использовании прибыли (рис.16) отражает структуру распределения прибыли, получаемой компанией в ходе реализации проекта.

По таблице видно, что в первые два месяца прибыли нет, нет, соответственно, и отчислений. С третьего месяца проекта идут отчисления в резервы и нераспределённая чистая прибыль.

Рис.17 График окупаемости

По графику окупаемости (рис.17) видно, что окупаемость проекта наступит после третьего квартала 2008 года.

Рис.18 Финансовые показатели

Коэффициенты ликвидности: показатели ликвидности характеризует способность компании удовлетворять претензии держателей краткосрочных долговых обязательств.

. Коэффициент текущей ликвидности, в «%» рассчитывается как частное от деления оборотных средств на краткосрочные обязательства и показывает, достаточно ли у предприятия средств, которые могут быть использованы для погашения краткосрочных обязательств. Всё расчётное время у предприятия достаточно средств, чтобы удовлетворять краткосрочные обязательства.

. Чистый оборотный капитал, в денежных единицах Разность между оборотными активами предприятия и его краткосрочными обязательствами. Недостаток оборотного капитала свидетельствует о неспособности предприятия своевременно погасить краткосрочные обязательства. В нашем случае он равен более 2000000 рублей, т.е. можно сказать, что у предприятия есть возможность рассчитаться с краткосрочными обязательствами.

Коэффициенты деловой активности позволяют проанализировать, на сколько эффективно предприятие использует свои средства.

. Коэффициент оборачиваемости рабочего капитала. Показывает, насколько эффективно компания использует инвестиции в оборотный капитал и как это влияет на рост продаж. Чем выше значение этого коэффициента, тем более эффективно используется предприятием чистый оборотный капитал. Равен 7,2 в первым месяце, т.е. предприятие эффективно использует оборотный капитал, далее значение падает.

. Коэффициент оборачиваемости основных средств. Этот коэффициент характеризует эффективность использования предприятием имеющихся в распоряжении основных средств. Основные средства также эффективно используются (коэф-т равен 5,46), далее его значение повышается.

. Коэффициент оборачиваемости активов. Характеризует эффективность использования компанией всех имеющихся в распоряжении ресурсов, независимо от источников их привлечения. Данный коэффициент показывает сколько раз за год совершается полный цикл производства и обращения, приносящий соответствующий эффект в виде прибыли. В нашем случае равен 2,58, т.е. за год предприятие совершает почти 3 цикла производства и обращения.

Показатели структуры капитала (коэффициенты платежеспособности): Платежеспособность предприятия - это, прежде всего, способность предприятия отвечать по долгосрочным обязательствам, без ликвидации долгосрочных активов. Платежеспособные компании обычно наилучшим образом защищены от банкротства.

. Сумма обязательств к активам. Демонстрирует, какая доля активов финансируется за счет заемных средств, независимо от источника. В процессе расчета используются средние значения переменных за расчетный период.

. Долгосрочные обязательства к активам. Демонстрирует, какая доля активов предприятия финансируется за счет долгосрочных займов. В процессе расчета используются средние значения переменных за расчетный период. Равен 35%, т.е. эта доля активов предприятия финансируется из заёмных средств. Показатель постепенно снижается.

. Долгосрочные обязательства к внеоборотным активам. Демонстрирует: какая доля основных средств финансируется за счет долгосрочных займов - 18%, падает ежемесячно, по мере выплата кредита.

. Коэффициент покрытия процентов или коэффициент защищенности кредиторов, раз. Характеризует степень защищенности кредиторов от невыплаты процентов за предоставленный кредит и демонстрирует: сколько раз в течение отчетного периода компания заработала средства для выплаты процентов по займам. В первые два месяца функционирования предприятия этот коэффициент отрицательный, т.е. в это время компания не имела возможности выплачивать проценты по займам.

Коэффициенты рентабельности показывают, насколько прибыльна деятельность компании.

. Коэффициент рентабельности валовой прибыли (84% значение увеличивается). Демонстрирует долю валовой прибыли в объеме продаж предприятия.

. Коэффициент рентабельности операционной прибыли (2,04% на 3 месяце, Далее непрерывно растёт). Демонстрирует долю операционной прибыли в объеме продаж.

. Коэффициенты рентабельности чистой прибыли (1,19% на 3 месяце, далее увеличивается). Демонстрирует долю чистой прибыли в объеме продаж.

Проведём статистический анализ проекта с помощью метода Монте-Карло (рис.20).

Цель статистического анализа состоит в определении степени воздействия случайных факторов на показатели эффективности проекта, результат расчета устойчивости проекта 100%, значит, проект должен быть доведен до завершения.

Заключение

В данной курсовой работе разработан бизнес-план создания салона красоты в Ленинском округе г. Комсомольска-на-Амуре. Рассчитанные показатели, коэффициенты, а также баланс, Кэш-фло, отчет о прибыли и убытках позволяют говорить о том, что данный проект может быть реализован в настоящее время, и будет приносить стабильную прибыль.

Срок окупаемости проекта 22 месяца, внутренняя норма рентабельности равна 81,16 %- это говорит о том что проект достаточно устойчив и может быть реализован. Прибыль к концу второго года составит 1 926 830 руб.

Список использованных источников

1.     Котляров В.П. Основы бизнеса: Учебное пособие - Комсомольск-на-Амуре: Государственное образовательное учреждение высшего профессионального образования «Комсомольский-на-Амуре гос. тех. ун-т», 2003 - 173 с.

Похожие работы на - Создание салона красоты в Ленинском округе г. Комсомольска-на-Амуре

 

Не нашли материал для своей работы?
Поможем написать уникальную работу
Без плагиата!
Без нейросетей!