Разработка и отладка программ с использованием языка программирования C++

  • Вид работы:
    Курсовая работа (т)
  • Предмет:
    Информационное обеспечение, программирование
  • Язык:
    Русский
    ,
    Формат файла:
    MS Word
    454,84 Кб
  • Опубликовано:
    2013-02-05
Вы можете узнать стоимость помощи в написании студенческой работы.
Помощь в написании работы, которую точно примут!

Разработка и отладка программ с использованием языка программирования C++

Введение

В начале 80-х годов в фирме Bell Telephone Laboratories Бьерном Страуструпом (США) в результате дополнения и расширения языка С был создан язык, получивший название «С с классами». В 1983 г. Это название было изменено на С++. В 1998 г. Был утвержден окончательный стандарт языка С++.

В настоящее время С++ является одним из наиболее распространенных и востребованных языков программирования. Этот язык представляет собой фундамент, на котором строится современное программирование, поэтому он является обязательным элементом подготовки современных программистов.

Целью данной курсовой работы по дисциплине «Основы программирования и алгоритмические языки» является практическое закрепление теоретической части курса и приобретение навыков алгоритмизации и программирования с помощью современного языка программирования C++, а также возможностей интегрированной среды разработки Visual Studio 2012.

Выполнение данной курсовой работы позволяет приобрести следующие практические умения и навыки:

-       выбор и использование математических методов решения задач;

-       формализация задач;

-       алгоритмизация задач;

-       разработка и отладка программ с использованием языка программирования C# средствами Visual Studio 2012;

-       проведение анализа результатов компьютерных экспериментов;

-       оформление программной документации в соответствии с ГОСТ и ЕСКД.

1. Изучение элементов языка С++, программирование разветвлений и циклов с использованием операторов условного перехода

.1      Постановка задачи

Формульно-словесное представление алгоритма описано в табл. 1.1. Значение параметра b задается самостоятельно при вводе. В соответствии с методическими указаниями необходимо изучить теоретический материал приложений, литературных источников [1-9], рассмотреть пример. Для автоматизации алгоритма необходимо составить программу с использованием операторов: условных, циклов, ввода, вывода.

Таблица 1.1 - Развёрнутая постановка задачи

Определить

Входные данные

Выходные данные

Определить: k - количество y < 0.5 иS - сумму y > 5.- 5

dx = 0.4x, y, z, k, s




1.2    Анализ существующих методов решения задачи

Метод решения задачи однозначно задан набором формул (1.1) и предполагает составление циклического алгоритма: в цикле изменяется x, по формулам определяются y и z, а затем с учётом заданных условий вычисляются показатели k и s. Диапазон заданных значений и шаг изменения задают вещественный тип данных для x. Набор формул (1.1) задают вещественный тип данных для y и z. Счётчик k целого типа. s - вещественная сумма значений y. Наличие показательных и логарифмических функций предполагает составление логических и арифметических выражений, а также использование соответствующих операторов.

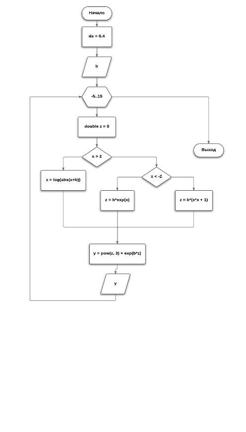
1.3    Блок-схема решения задачи

На рис. 1.1 показана блок-схема, которая графически изображает логическую структуру алгоритма. Каждый этап представлен в виде геометрической фигуры (блока), имеющего определенную форму в зависимости от характера операции.

Рисунок 1.1 - Блок-схема алгоритма

Блоки на схеме соединены стрелками (линиями связи), которые определяют последовательность выполнения операций. Использованы следующие основные блоки:

 блок пуск-останов, определяющий начало или конец алгоритма (для блока пуск определен только выход, для останов - только вход);

 блок ввод-вывод, определяющий ввод информации в программу или вывод информации (допускает любое количество входов, но один выход);

 блок процесс, определяющий изменение значения, формы представления или расположения данных (допускает любое количество входов, но один выход);

 блок решение, определяющий последующие шаги выполнения алгоритма в зависимости от выполнения условия (допускает любое количество входов, но только два выхода - да (+) и нет (-));

 блок итерация, определяющий повторное выполнение шагов алгоритма некоторое количество раз (допускает любое количество входов и выходов).

На основе представления алгоритма в виде блок-схемы составим наиболее подробное представление в виде программы.

1.4    Краткое описание программы

В начале программы выполнено подключение стандартных библиотек:

#include <iostream>

#include <cmath>

Основной метод int _tmain (int argc, _TCHAR* argv[]) является точкой входа в программу.

Опишем данные программы и их инициализирующие значения

double x, dx = 0.4;

- входные данные

double x = -5, MAX(x) = 15;

- граничные значения

double z, y;

- выходные данные

int k = 0; double z, y, s = 1;

- выходные данные-показатели


Опишем методы программы №1:

-       cin - функция ввода;

-       cout - функция вывода;

-       log(), abs(), exp(), pow() - стандартные математические функции.

Также для построения линейных, разветвляющихся, циклических синтаксических конструкций использованы стандартные арифметические и логические операторы.

1.5    Листинги программы и результатов. Анализ результатов

В результате работы программы на экран были выведены посчитанные значения y, z для каждого x и определены параметры k и y.

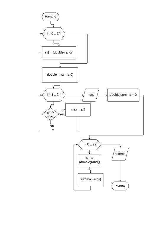
2. Обработка одномерных массивов

.1      Постановка задачи

Словесное представление алгоритма (1): найти максимальный элемент массива A размерностью 25. Словесное представление алгоритма (2): найти среднее арифметическое элементов массива В (30). В соответствии с методическими указаниями необходимо изучить теоретический материал приложений, литературных источников [1-9], рассмотреть примеры. Для автоматизации алгоритмов необходимо составить программу, в которой предусмотреть ввод и вывод исходных массивов, а также вывод результата. Значения элементов исходных массивов необходимо задать произвольно.

2.2    Анализ существующих методов решения задачи

Традиционно метод решения задачи по работе с одномерным массивом сводится к выполнению трёх основных этапов: ввод-вывод массива, обработка массива, вывод результата обработки массива. Ввод-вывод одномерного массива в алгоритме реализуется с помощью циклической конструкции. Обработка массива также реализуется с помощью циклической конструкции, в которой для алгоритма (1) предусмотрена условная разветвляющаяся конструкция на сравнение элементов, а для алгоритма (2) предусмотрено вычисление выражения, позволяющего с помощью индексной формулы формировать элементы результирующего массива. Вывод результата для алгоритмов (1), (2) реализован в виде операции вывода значения переменной.

2.3   
Блок-схема решения задачи

На рис. 2.1 показана блок-схема, которая графически изображает логическую структуру алгоритмов (1) и (2). На основе представления алгоритмов в виде указанной блок-схемы составим их представление в виде программы.

Рисунок 2.1 - Блок-схема алгоритмов

.4     
Краткое описание программы

В начале программы выполнено подключение стандартных библиотек:

#include <iostream>

#include <cmath>

Основной метод int _tmain (int argc, _TCHAR* argv[]) является точкой входа в программу.

Опишем данные программы №2 и их инициализирующие значения:

входные массивы, объявленные и динамически размещённые в памяти с помощью операции new

double max = a[0]

максимальный элемент последовательности А

double summa = 0

сумма элементов последовательности Б

Опишем методы программы №2:

-       cin - функция ввода;

-       cout - функция вывода;

rand() - генератор случайных чисел.

Также для построения линейных, разветвляющихся, циклических синтаксических конструкций использованы стандартные арифметические и логические операторы.

2.5    Листинги программы и результатов. Анализ результатов

В программе случайным образом заполнены элементами входные массивы А и Б. С помощью алгоритма поиска максимального элемента найден максимальный элемент массива А, а также посчитана средняя арифметическая сумма элементов массива Б.

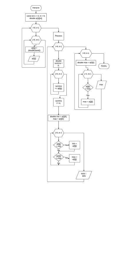
3. Обработка двумерных массивов

.1      Постановка задачи

Словесное представление алгоритма: дана матрица действительных чисел размером 4х8. Определить числа b1, b2, b3, b4, равные соответственно: значениям средних арифметических элементов строк; разностям наибольших и наименьших значений элементов строк; наибольшим значениям элементов столбцов. В соответствии с методическими указаниями необходимо изучить теоретический материал приложений, литературных источников [1-9], рассмотреть пример. Для автоматизации алгоритма необходимо составить программу, в которой предусмотреть ввод и вывод исходного массива, а также вывод результатов обработки массива. Значение элементов входного массива необходимо задать самостоятельно в виде набора действительных чисел.

3.2    Анализ существующих методов решения задачи

Традиционно метод решения задачи по работе с двумерным массивом сводится к выполнению трёх основных этапов: ввод-вывод массива, обработка массива, вывод результата обработки массива. Ввод-вывод двумерного массива в алгоритме реализуется с помощью вложенных циклических конструкций. Обработка массива также реализуется с помощью циклических конструкций, работающих с наборами элементов в пределах строки, столбца и всей матрицы в целом. Основным фрагментом этапа обработки является классический алгоритм поиска максимального элемента на основе циклов и ветвлений. Вывод результатов для алгоритма реализован в виде линейных конструкций вывода соответствующих максимумов.

.3     
Блок-схема решения задачи

На рис. 3.1 показана блок-схема, которая графически изображает логическую структуру алгоритма. На основе представления алгоритма в виде блок-схемы составим его представление в виде программы.

Рисунок 3.1 - Блок-схема алгоритма

3.4   
Краткое описание программы

В начале программы выполнено подключение стандартных библиотек:

#include <iostream>

#include <cmath>

Основной метод int _tmain (int argc, _TCHAR* argv[]) является точкой входа в программу.

Опишем данные программы №3 и их инициализирующие значения:

const int n = 4, m = 8;

- константные размеры массива

double a[n] [m];

- массив

double summa = 0;

- среднее арифметическое строк

double min = a[i] [0], max = a[i] [0];

- наибольшее и наименьшее значение элементов строк, столбцов


Опишем методы программы №3:

-       cin - функция ввода;

-       cout - функция вывода;

rand() - генератор случайных чисел.

Основной конструкцией являются вложенные циклы обработки вида:(int i = 0; i < n; i++)

{(int j = 0; j <m; j++)

{

\\

}

}

Структура программы включает отдельные фрагменты поиска максимального значения строки / столбца.

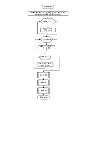
4. Составление программ с использованием функций при обработке одномерных массивов

.1      Постановка задачи

Словесное представление алгоритма: Найти для каждого массива количество элементов, значение которых меньше среднего между минимальным элементом и максимальным. Массивы размерности 18, 12 и 10 соответственно и строятся из элементов по следующим формулам:

b[i]=2.8 - (i+4.5)                                      

c[i]=-12.6+(i-2.2)                                       (4.1)

z[i]=-9.1 - (i+5.7)                                      

В соответствии с методическими указаниями необходимо изучить теоретический материал приложений, литературных источников [1-9], рассмотреть пример. Для автоматизации алгоритма необходимо составить программу, в которой для выполнения всех расчетов использовать несколько функций, каждая из которых выполняет отдельную задачу: ввод данных, вывод результатов, нахождение промежуточных и конечных результатов. Необходимо обосновать декомпозицию программы на функции.

4.2    Анализ существующих методов решения задачи

Традиционно метод решения задачи по работе с одномерным массивом сводится к выполнению трёх основных этапов: ввод-вывод массива, обработка массива, вывод результата обработки массива. Основные особенности реализации таких этапов кратко описаны в п. 2.2.

Декомпозируем задачу на подзадачи:

-       формирование массива с учётом формулы вида (4.1);

-       вывод массива;

-       поиск максимума и минимума в массиве.

Для каждой подзадачи выберем классический метод на базе циклической поэлементной обработки массива. Подзадача поиска максимума и минимума решается линейно. Начальное значение максимума (минимума) устанавливается равным значению первого элемента массива. Затем выполняется последовательное сравнение текущего максимума со значением очередного элемента массива.

4.3    Блок-схема решения задачи

Основной блок процесс с утолщённой рамкой графически изображает определённую функцию. На основе представления алгоритма в виде блок-схемы составим его представление в виде программы с необходимыми подпрограммами-функциями.

Рисунок 4.1 - Блок-схема алгоритма

4.4   
Краткое описание программы

В начале программы выполнено подключение стандартных библиотек:

#include <iostream>

#include <cmath>

Основной метод int _tmain (int argc, _TCHAR* argv[]) является точкой входа в программу.

Опишем данные программы №4 и их инициализирующие значения:

- размеры массивов

double b[n1], c[n2], z[n3];

- массивы

Опишем методы программы №4, уточнив параметры для вызова пользовательских методов:

-       double SearchMax (double a[], int n) - функция, выполняющая поиск максимального значения массива a и возвращающая это значение. Вызов функции выполняется трижды.

-       double SearchMin (double a[], int n) - функция, выполняющая поиск минимального значения массива a и возвращающая это значение. Вызов функции выполняется трижды.

-       int Count (double a[], int n, double max, double min) - функция поиска для массива а количества элементов, значения которых меньше среднего между минимальным элементом и максимальным.

Особенностью программной реализации является исключение цикла и троекратный вызов функций Count.

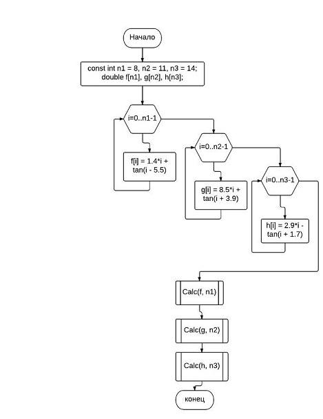
5. Составление программ с использованием функций при обработке матриц

5.1    Постановка задачи

Словесное представление алгоритма: Заданы массивы F (8), G (11), H (14). Для каждого из массивов найти произведение ненулевых элементов, если количество положительных элементов больше половины и сумму отрицательных элементов, в противном случае. Элементы массивов определяются по формулам: Элементы массивов необходимо определить по формулам:

Fi = 1,4i + tg (i - 5,5);= 8,5j + tg (j + 3,9); = 2,9k - tg (k + 1,7). (5.1)

В соответствии с методическими указаниями необходимо изучить теоретический материал приложений, литературных источников [1-9], рассмотреть пример. Для автоматизации алгоритма необходимо составить программу, в которой использована подпрограмма-функция для формирования и обработки массивов. Массивы необходимо описать в основной программе. Формирование, вывод и обработку массивов необходимо выполнить в подпрограмме при вызове ее из главной программы.

5.2    Анализ существующих методов решения задачи

Традиционно метод решения задачи по работе с одномерным массивом сводится к выполнению трёх основных этапов: ввод-вывод массива, обработка массива, вывод результата обработки массива. Основные особенности реализации таких этапов кратко описаны в п. 2.2.

Вынесем в программу описание данных и вызов подпрограммы. Детализируем подзадачи подпрограммы:

-       поиск максимума в массиве;

-       поиск минимума в массиве;

-       поиск суммы отрицательных элементов;

-       поиск произведения ненулевых элементов;

Для каждой подзадачи выберем классический метод на базе циклической поэлементной обработки массива. Подзадачи поиска максимума, минимума суммы положительных элементов, произведения отрицательных элементов решаются линейно. Начальное значение максимума / минимума устанавливается равным значению первого элемента массива. Затем выполняется последовательное сравнение текущего максимума / минимума со значением очередного элемента массива. Если текущее сравниваемое значение оказывается больше / меньше максимума / минимума, то максимум / минимума переопределяется. Начальное значение суммы / произведения устанавливается равным нулю / единице. Затем выполняется проверка на количество положительных элементов. Если их количество больше половины, то вычисляем произведение положительных элементов, иначе - сумму отрицательных.

5.3    Блок-схема решения задачи

На рис. 5.1 показана блок-схема, которая графически изображает логическую структуру алгоритма. Основной блок процесс с утолщённой рамкой графически изображает определённую подзадачу функции.

Рисунок 5.1 - Укрупнённая блок-схема алгоритма

5.4    Краткое описание программы

В начале программы выполнено подключение стандартных библиотек:

#include <iostream>

#include <cmath>

Основной метод int _tmain (int argc, _TCHAR* argv[]) является точкой входа в программу.

Опишем данные программы №5 и их инициализирующие значения:

const int n1 = 8, n2 = 11, n3 = 14;

- размеры массивов

double f[n1], g[n2], h[n3];

- массивы


Опишем методы программы №5, уточнив параметры для вызова пользовательского метода:

-       double SearchMax (double a[], int n) - функция, выполняющая поиск максимального значения массива a и возвращающая это значение. Вызов функции выполняется трижды.

-       double SearchMin (double a[], int n) - функция, выполняющая поиск минимального значения массива a и возвращающая это значение. Вызов функции выполняется трижды.

-       double Calc (double a[], int n) - функция поиска произведения ненулевых элементов, если количество положительных элементов больше половины и сумму отрицательных элементов, в противном случае.

Особенностью программной реализации является организация одного цикла для поиска минимума и максимума, для формирования и вывода массива, а также условное ветвление по значению отношения минимума к максимуму, от которого зависит результат обработки массива.

6. Составление программ для вывода графических изображений

6.1    Постановка задачи

Необходимо выполнить вывод на экран прямоугольника и эллипса внутри него. Фигуры изменяют свои цвета и размеры, двигаются вправо по экрану

6.2    Анализ существующих методов решения задачи

Традиционные методы компьютерной графики опираются на двумерную геометрию, вычисление координат базовых точек, вычисление характерных размеров простых геометрических фигур, размещение точек и прорисовку линий в относительных и экранных координатах.

Вывод графических примитивов целесообразно реализовать в виде Windows-приложения, где основным элементов управления является область вывода.

6.3    Краткое описание программы

В начале программы выполнено подключение стандартных библиотек:

#include «stdafx.h»

#include <Windows.h>

Основной метод int _tmain (int argc, _TCHAR* argv[]) является точкой входа в программу.

Опишем данные программы №6 и их инициализирующие значения:

#define Red RGB (255,0,0) #define Blue RGB (0,0,255)

- цвета

static HWND hWnd;

- дескриптор окна

HPEN hPen;

- кисть

HDC DrawHDC

- контекст устройства


Опишем методы программы №6, уточнив параметры для вызова пользовательского метода:

void Paint (int nLeftRect, int nTopRect, int nRightRect, int nBottomRect) - функция рисования графических примитивов.

int Draw_Ellipce (HWND Wnd, int x1, int y1, int x2, int y2, int Pen, HDC DrawHDC=0) - функция рисования эллипса.Draw_Rect (HWND Wnd, int x1, int y1, int x2, int y2, int Pen, HDC DrawHDC = 0) - функция рисования прямоугольника.GetConsoleWndHandle(void) - функция получения дескриптора окна.

Заключение

Выполнение данной курсовой работы в соответствии с индивидуальными заданиями распределено на 6 этапов. В процессе выполнения каждого этапа:

-       сформулирована развернутая постановка задачи и сформирована словесная / словесно-формульное представление алгоритма;

-       разработана структура, укрупненный алгоритм решения задачи представлен в виде блок-схемы;

-       сделан анализ и выбран метод решения задачи по классической теории алгоритмов;

-       разработана программа, реализующая решение задачи;

-       получены и проанализированы результаты решения задачи;



Список литературы

1. Биллиг В.А. Основы программирования на C#. - М.: Изд-во «Интернет-университет информационных технологий - ИНТУИТ.ру», 2006. - 488 c.

2. Ватсон К. C#. - М.: Лори, 2004. - 880 с.

3. Вирт Н. Алгоритмы и структуры данных. - Спб: Невский диалект, 2001 г. - 352 с.

4. Либерти Д. Программирование на C#. - СПб.: Символ-Плюс, 2003. - 688 с.

5. Прайс Д., Гандэрлой М. Visual C#.NET. Полное руководство. - Киев: «Век», 2004. - 960 с.

6. Робинсон С., Корнес О., Глинн Дж. и др. C# для профессионалов. В двух томах. - М.: Лори, 2003. - 512 с.

7. Смайли Д. Учимся программировать на C# вместе с Джоном Смайли. - Киев: «ДиаСофт», 2003. - 528 с.

8. Тай Т., Лэм Х.К. Платформа.NET. Основы. - СПб.: Символ-Плюс, 2003. - 336 с.

9. Шилдт Г. Полный справочник по C#. - М.: Издательский дом «Вильямс», 2004. - 752 с.

Приложение А

#include «stdafx.h»

#include <iostream>

#include <cmath>namespace std;_tmain (int argc, _TCHAR* argv[])

{(0, «RUS»);dx = 0.4;b;

cout<< «Введите значение параметра b:»;

cin>>b;k = 0;s = 0;(double x = -5; x <= 15; x+=dx)

{z = 0;(x > 2)= log (abs(x+b));if (x < -2)= b*exp(x);= b*(x*x + 1);y = pow (z, 3) + exp (b*z);(y < 0.5)++;(y > 0.5)+=y;<<«x = «<<x<<»\tz = «<<z<<»\ty = «<<y<<endl;

}<<«k = «<<k<<endl;<<«s = «<<s<<endl;

system («pause»);0;

}

Рисунок А.1 - Программная реализация решения задачи №1

#include «stdafx.h»

#include <iostream>

#include <cmath>namespace std;_tmain (int argc, _TCHAR* argv[])

{(0, «RUS»);*a = new int [25];*b = new int [30];(int i = 0; i < 25; i++)

{[i] = (double) rand();<<a[i]<<»;\t»;

}max = a[0];(int i = 1; i < 25; i++)(a[i] > max)= a[i];

cout<<endl<<«Максимальный элемент последовательности: «<<max<<endl;

for (int i = 0; i < 30; i++)

{[i] = (double) rand();<<b[i]<<»;\t»;

}summa = 0;(int i = 1; i < 30; i++)+= b[i];<<endl<<«Среднее арифметическое: «<<summa<<endl;(«pause»);0;

}

Рисунок А.2 - Программная реализация решения задачи №2

#include «stdafx.h»

#include <iostream>

#include <cmath>namespace std;_tmain (int argc, _TCHAR* argv[])

{(0, «RUS»);int n = 4, m = 8;a[n] [m];(int i = 0; i < n; i++)(int j = 0; j < m; j++)[i] [j] = (double) rand();(int i = 0; i < n; i++)

{(int j = 0; j < m; j++)<<a[i] [j]<<»\t»;<<endl;

}b1, b2, b3, b4;(int i = 0; i < n; i++)

{summa = 0;(int j = 0; j < m; j++)+= a[i] [j];/= m;

cout<<«Среднее арифметическое «<<i<<» строки: «<<summa<<endl;

double min = a[i] [0], max = a[i] [0];(int j = 1; j < m; j++)

{(a[i] [j] < min)= a[i] [j];(a[i] [j] > max)= a[i] [j];

}<<i<<»: MAX - MIN = «<<max-min<<endl;

}(int i = 0; i < m; i++)

{max = a[0] [i];(int j = 1; j < n; j++)(a[j] [i] > max)= a[j] [i];<<i<<»: «<<max<<endl;

}(«pause»); 0;

}

Рисунок А.3 - Программная реализация решения задачи №3

#include «stdafx.h»

#include <iostream>

#include <cmath>namespace std;SearchMax (double a[], int n);SearchMin (double a[], int n);Count (double a[], int n, double max, double min);_tmain (int argc, _TCHAR* argv[])

{(0, «RUS»);int n1 = 18, n2 = 12, n3 = 10;b[n1], c[n2], z[n3];<<«Array b:«<<endl;(int i = 0; i < n1; i++)

{[i] = 2.8 - (i + 4.5);<<b[i]<<»\t»;

}<<endl<<«Array c:«<<endl;(int i = 0; i < n2; i++)

{[i] = -12.6 + (i - 2.2);<<c[i]<<»\t»;

}<<endl<<«Array z:«<<endl;(int i = 0; i < n3; i++)

{[i] = -9.1 - (i + 5.7);<<z[i]<<»\t»;

}<<endl;<<«Array b: «<<Count (b, n1, SearchMax (b, n1), SearchMin (b, n1))<<endl;<<«Array c: «<<Count (c, n2, SearchMax (c, n2), SearchMin (c, n2))<<endl;<<«Array z: «<<Count (z, n3, SearchMax (z, n3), SearchMin (z, n3))<<endl;(«pause»);0;

}SearchMax (double a[], int n)

{max = a[0];(int i = 1; i < n; i++)(a[i] > max)= a[i];max;

}SearchMin (double a[], int n)

{min = a[0];(int i = 1; i < n; i++)(a[i] < min)= a[i];min;

}Count (double a[], int n, double max, double min)

{x = (max-min)/2;c = 0;(int i = 0; i < n; i++)(a[i] < x)++;c;

}

Рисунок А.4 - Программная реализация решения задачи №4

 // App5.cpp: Defines the entry point for the console application.

//

#include <iostream>

#include <cmath>namespace std;Calc (double a[], int n);_tmain (int argc, _TCHAR* argv[])

{(0, «RUS»);int n1 = 8, n2 = 11, n3 = 14;f[n1], g[n2], h[n3];<<«Array f:«<<endl;(int i = 0; i < n1; i++)

{[i] = 1.4*i + tan (i - 5.5);<<f[i]<<»\t»;

}<<endl<<«Array g:«<<endl;(int i = 0; i < n2; i++)

{[i] = 8.5*i + tan (i + 3.9);<<g[i]<<»\t»;

}<<endl<<«Array h:«<<endl;(int i = 0; i < n3; i++)

{[i] = 2.9*i - tan (i + 1.7);<<h[i]<<»\t»;

}<<endl;<<«Array f: «<<Calc (f, n1)<<endl;<<«Array g: «<<Calc (g, n2)<<endl;<<«Array h: «<<Calc (h, n3)<<endl;(«pause»);0;

}Calc (double a[], int n)

{pos = 0;(int i = 0; i < n; i++)(a[i] > 0)++;pr = 1, summa = 0;(pos > n/2)

{(int i = 0; i < n; i++)(a[i] > 0)*=a[i];pr;

}(int i = 0; i < n; i++)(a[i] < 0)+= a[i];

return summa;

}

Рисунок А.5 - Программная реализация решения задачи №5

#include «stdafx.h»

#include <Windows.h>

// Цвет для вывода графика

#define Red RGB (255,0,0)

#define Blue RGB (0,0,255)

// дескриптор окна консоли

static HWND hWnd;GetConsoleWndHandle (void);Paint (int nLeftRect, int nTopRect, int nRightRect, int nBottomRect);Draw_Ellipce (HWND Wnd, int x1, int y1, int x2, int y2, int Pen, HDC DrawHDC=0);Draw_Rect (HWND Wnd, int x1, int y1, int x2, int y2, int Pen, HDC DrawHDC = 0);_tmain (int argc, _TCHAR* argv[])

{(10, 10, 10,10);0;

}Paint (int nLeftRect, int nTopRect, int nRightRect, int nBottomRect)

{= GetConsoleWndHandle();_Rect (hWnd, 450, 50, 250, 150, Red);_Ellipce (hWnd, 350, 200, 250, 100, Blue);();

}Draw_Ellipce (HWND Wnd, int x1, int y1, int x2, int y2, int Pen, HDC DrawHDC)

{hOPen;hNPen = CreatePen (PS_SOLID, 2, Pen);(! DrawHDC) DrawHDC = GetDC(Wnd);= (HPEN) SelectObject (DrawHDC, hNPen);(DrawHDC, x1, y1, x2, y2);(SelectObject(DrawHDC, hOPen));0;

}Draw_Rect (HWND Wnd, int x1, int y1, int x2, int y2, int Pen, HDC DrawHDC)

{hOPen;hNPen = CreatePen (PS_SOLID, 2, Pen);(! DrawHDC) DrawHDC = GetDC(Wnd);= (HPEN) SelectObject (DrawHDC, hNPen);rect;.bottom = x2;.left = x1;.right = y2;.top = y1;(DrawHDC, &rect, (HBRUSH) (COLOR_WINDOW+1));(SelectObject(DrawHDC, hOPen));0;

}GetConsoleWndHandle(void)

{hConWnd;os;szTempTitle[64], szClassName[128], szOriginalTitle[1024];.dwOSVersionInfoSize = sizeof(OSVERSIONINFO);(&os);(os.dwPlatformId == VER_PLATFORM_WIN32s) return 0;((LPWSTR) szOriginalTitle, sizeof(szOriginalTitle));((LPWSTR) szTempTitle);(40);= FindWindow (NULL, (LPWSTR) szTempTitle);((LPWSTR) szOriginalTitle);(os.dwPlatformId == VER_PLATFORM_WIN32_WINDOWS)

{= GetWindow (hConWnd, GW_CHILD);(hConWnd == NULL) return 0;(hConWnd, (LPWSTR) szClassName, sizeof (szClassName));(strcmp (szClassName, «ttyGrab»)!= 0)

{= GetNextWindow (hConWnd, GW_HWNDNEXT);(hConWnd == NULL) return 0;(hConWnd, (LPWSTR) szClassName, sizeof(szClassName));

}

}hConWnd;

}

язык цикл массив программа

Похожие работы на - Разработка и отладка программ с использованием языка программирования C++

 

Не нашли материал для своей работы?
Поможем написать уникальную работу
Без плагиата!
Без нейросетей!