Автоматизированные системы управления учебным процессом в вузе

  • Вид работы:
    Дипломная (ВКР)
  • Предмет:
    Педагогика
  • Язык:
    Русский
    ,
    Формат файла:
    MS Word
    814,13 Кб
  • Опубликовано:
    2013-03-18
Вы можете узнать стоимость помощи в написании студенческой работы.
Помощь в написании работы, которую точно примут!

Автоматизированные системы управления учебным процессом в вузе

Введение

Основной задачей системы высшего образования является удовлетворение потребностей государства в специалистах нужного профиля. При этом выпускаемые специалисты могут иметь различное качество подготовки, которое будет зависеть от того, насколько полно выпускник вуза сможет соответствовать предъявляемым к нему требованиям [33].

Развивающиеся наука и техника предъявляют новые требования к содержанию высшего образования. Специалист каждого нового выпуска того или иного учебного заведения всегда должен иметь более высокий уровень подготовки, чем специалист предыдущего выпуска[5]. Качество подготовки специалиста во многом определяется программой его обучения, и, в частности, главным документом этой программы - учебным планом вуза. Подготовка специалистов, отвечающих современным запросам, влечет за собой непрерывное совершенствование учебных планов с тем, чтобы они всегда находились в наивысшем соответствии с требованиями, предъявляемыми к специалисту, поэтому учебный план должен быть достаточно гибким для быстрой адаптации к меняющимся требованиям по отношения к специалисту [58].

В настоящее время процесс составления учебных планов, основанный на опыте и интуиции работников высшей школы, нуждается в серьезном совершенствовании и научном обосновании принимаемых решений. Это особенно актуально в условиях все возрастающих требований к подготовке специалистов, необходимости частого обновления учебных планов, необходимости повышения качества учебного процесса в условиях перехода России к рыночным отношениям. Необходим поиск новых подходов, обеспечивающий целесообразную перестройку системы профессионального образования с учетом жизненных реалий.

1. Принципы автоматизации составления учебных планов вузов

 

.1 Цели обучения


Эффективное управление процессом обучения возможно только при выполнении целой системы требований, предъявляемых к нему. Эти требования относятся, прежде всего, к качеству выпускаемых специалистов.

Цель выступает как основной критерий отбора всех средств и методов организации учебно-воспитательного процесса. Она является ориентиром и критерием для определения степени достижения конечных результатов процесса обучения. Будучи конкретной, точно сформулированной, она позволяет осуществить управление учебной деятельностью студента, своевременно решать вопросы успешности обучения, его эффективности и качества результатов.

Основной целью системы высшего образования является профессиональная подготовка специалистов высшей квалификации в соответствии с социальным заказом. Поэтому именно профессиональная деятельность специалистов задает и определяет цели изучения всех учебных дисциплин, а значит и содержание, и структуру, и формы соответствующей учебной деятельности студентов, готовящихся к этой профессиональной работе. Вот почему особое значение приобретают сейчас исследования, направленные на изучение профессиональной деятельности и разработку «портрета» специалиста того или иного профиля. Практическим результатом таких исследований явилось создание и введение в действие квалификационных характеристик специалистов с высшим образованием. В характеристиках дается описание основных видов деятельности специалиста, его функциональных обязанностей, требований к его подготовке. Составление квалификационных характеристик является важным этапом в решении проблемы формулировки целей подготовки специалиста и определения содержания его профессиональной деятельности [25]. Описание модели специалиста может быть выполнено с различной полнотой, с различной степенью обобщения и с использованием различных терминов. Для совершенствования учебного процесса необходимы точно построенные модели, если не формализованные, то хотя бы в виде достаточно полного списка основных свойств, качеств и способностей специалиста[14].

Парадокс обучения заключается в том, что применять знания, полученные в институте, студенту придется через 4-6 лет. Но в настоящее время при стремительном развитии науки и техники знания также стремительно устаревают. Поэтому одной из целей обучения является необходимость дать студенту прочные фундаментальные знания, на основе которых он смог бы обучаться далее самостоятельно в нужном ему направлении. Но прочные фундаментальные знания невозможно дать без анализа структуры учебного материала.

При этом, содержание подготовки специалиста должно строиться как комплексная целевая программа, ориентированная на конечные результаты, а не как простая сумма независимых друг от друга дисциплин. Содержание каждой отдельной дисциплины должно рассматриваться как органическая часть целостного содержания всесторонней подготовки специалиста определенного профиля. Из этого вытекает необходимость строить содержание подготовки специалиста в целом как комплексную программу [82]. Эта программа должна реализовывать синтез учебного плана подготовки специалиста. Осуществление такого подхода позволяет обеспечить целостность содержания обучения и интеграцию его составляющих на всех уровнях формирования, во всех формах его представления. Содержание, построенное на логике обучения, становится методологическим и методическим средством достижения промежуточных и конечных целей подготовки специалиста.

Все содержание обучения представлено множеством дисциплин, изучаемых по данной специальности.

         (1.1)

где m - количество изучаемых дисциплин по специальности;

- содержание i-й дисциплины;- содержание обучения.

Как известно, дисциплинарное построение учебного плана таит в себе некоторую опасность. Формирование у студентов независимых друг от друга предметных знаний затрудняет возможность пользоваться ими в дальнейшей познавательной и профессиональной деятельности, которая требует от специалистов умения комплексного, интегрального применения знаний, полученных при изучении дисциплин в процессе обучения в вузе. В то же время, дисциплинарная структура содержания подготовки специалистов обладает и большими достоинствами. Она лучше, чем какая либо другая, позволяет формировать у студентов систему научных и профессиональных знаний и умений, полное представление о различных сторонах действительности. Поэтому необходимо в рамках дисциплинарной структуры изыскивать пути и методы обеспечения комплексности, системности в изучении сложных структур и явлений, методы научно-обоснованной интеграции содержания всех дисциплин учебного плана в органически целостную систему содержания подготовки специалиста в вузе [25].

1.2 Анализ системы формирования учебных планов вузов


Высшая школа как объект управления представляет собой двухуровневую иерархическую систему: Министерство образования и науки - вуз (см. рис. 1.1). Верхний уровень иерархии решает задачи соответствия выпускаемых высшей школой специалистов структуре и объему общественных потребностей. Оно определяет содержание образования, разрабатывает модели личностей специалистов разных профилей, типовые учебные планы и программы по специальностям и т.д. [18].

Рис. 1.1

Нижний уровень - вуз - обеспечивает соответствие выпускаемых специалистов системе основных требований, заложенных в директивных документах: моделях личности специалистов, типовых учебных планах и программах.

В типовых учебных планах, утверждаемых высшими государственными органами народного образования, обозначаются:

1 обязательные виды учебной деятельности (теоретическая и практическая подготовка, учебное проектирование и научно-исследовательская работа студентов и т.д.) и распределение времени между ними;

2 обязательные гуманитарные и социально-экономические общетехнические и специальные дисциплины с указанием времени, отводимого на их обучение;

3 виды практик и их примерный удельный вес;

4 время, отводимое на дисциплины специального цикла;

5 общее время, отводимое на обязательные занятия по выбору и на факультативные занятия;

6 время для самостоятельной работы;

7 контрольные мероприятия;

8 виды квалификационных выпускных работ;

9 процент времени, находящегося в ведении Совета учебного заведения.

На основе типовых составляются рабочие планы учебных заведений. В них, с учетом специфики заведения, детализируются все виды учебного процесса, в частности определяются:

10распределение дисциплин и практик по годам обучения и семестрам с указанием отводимого времени;

11набор предлагаемых занятий по выбору учащихся с указанием отводимого времени;

12факультативные занятия;

13график учебного процесса по годам обучения, в котором указываются все виды учебной деятельности, а также время каникул.

Рабочие учебные планы составляются ежегодно и вузам предоставляется возможность корректировать в определенных пределах объемы изучаемых дисциплин, содержание и структуру образования. Таким образом, вузам предоставляется достаточная свобода для улучшения качества подготовки специалистов не только путем уточнения дисциплин, изучаемых в вузе, но и путем их оптимального расположения во времени.

1.3 Анализ факторов, влияющих на качество подготовки специалиста


Под качеством специалистов, выпускаемых вузами, будем понимать некоторую систему свойств специалистов, которая определяет собой их пригодность для удовлетворения общественных потребностей [2].

         (1.2)

где - некоторое свойство, умение специалиста.

Вуз обеспечивает соответствие выпускаемых специалистов системе основных требований, заложенных в директивных документах: моделях личности специалиста, учебных планах и программах. Причем качество выпускаемых специалистов определяется качеством их подготовки. Проблемы качества подготовки специалистов, а также методы его оценки описаны в работах [14,25,33,38,62,71]. По результатам этих работ можно сделать вывод, что основными факторами, влияющими на качество выпускаемых специалистов являются содержание и структура учебного материала, методы обучения и материально-техническая база процесса обучения.

На процесс осмысленного запоминания влияют такие факторы, как структура материала, образование ассоциативных связей между понятиями, частота использования понятий [52]. Но не только логичность изложения влияет на запоминание материала. Известно [62], что процесс усвоения и забывания информации можно представить в простейшем случае кривой, изображенной на рис. 1.1.

Восходящая ветвь кривой соответствует процессу восприятия, нисходящая - забывания. Время, соответствующее наибольшему объему информации, находящейся в памяти (Т) - это время окончания изложения материала. Сразу после этого начинается процесс забывания. Весь процесс описывается уравнением [62]:

         (1.3)

где l1 и l2 - параметры, зависящие от количества и качества ассоциативных связей и статистических характеристик забывания.

При t ®? функция j(l1,l2, t)®0, что соответствует полному забыванию информации по истечении достаточно большого промежутка времени.

Важную роль в запоминании играет периодическое повторение информации. Последнее происходит в ходе самостоятельной работы, на лабораторных и практических занятиях, а также при неоднократных ссылках лекторов на знакомый материал.

Рис. 1.2

Опытным путем установлено [62], что материал успешно вспоминается, еслиобъем оставшейся в памяти информации не меньше 0.7 от первоначальной: j³0.7j0. Время, через которое в памяти остается меньший объем информации, зависит от параметров информации, но ясно одно: чем меньше время между повторениями информации, тем прочнее усваивается пройденный материал и новый материал на основе создания ассоциативных связей в понимании обучаемого. Анализируя рис. 1.2 можно заметить, что, если для изложения понятия j требуется понятие i, то в какой-либо момент времени t2 через время t1 после изложения понятия i оно становится недоступно для восприятия, т.к. в памяти обучаемого осталось менее 0,7 от первоначального объема информации.

Если существует однократное повторение материала, то кривая будет иметь следующий вид, представленный на рис. 1.3.

Рис. 1.3

Рис. 1.4

При многократном повторении, в результате образования устойчивых ассоциативных связей, кривая может быть приблизительно аппроксимирована пунктирной кривой на рис. 1.4.

Исходя из вышеизложенного, можно сделать вывод: чем меньшим промежутком времени будут разделены связанные между собой понятия, тем это лучше для усвоения материала.

 

1.4 Модульный принцип построения учебного плана


Учебный план является основным документом процесса обучения. Но учебный план не является только набором дисциплин, которые должны быть изучены за определенный отрезок времени. Все учебные дисциплины, входящие в план, связаны между собой, то есть в более поздних по времени изучения дисциплинах используется информация из ранее изученных без ее конкретизации, т.е. предполагается, что обучаемый знает, какой смысл вкладывается в то или иное определение или понятие. Для более подробного рассмотрения структуры учебного материала дисциплины дробятся на более мелкие по объему единицы, которые обычно называют модулями.

         (1.4)

где SD - содержание дисциплины;

Mj - j-й модуль дисциплины;

L - количество модулей в дисциплине.

Модуль, информационная база которого используется для последующего изучения других модулей, будем называть предком по отношению к этим модулям. Модуль, который использует информационную базу ранее изученных модулей, будем называть потомком по отношению к этим модулям.

Следующие понятия вводятся из теории графов. Ориентированный граф связности [52] можно разбить на слои. Слоем [34] называется множество вершин графа, таких, что никакие из них не соединены между собой дугами.

Так, граф, изображенный на рис. 1.5, имеет 5 слоев, как показано на рис. 1.6.

Рис. 1.5

I                  II           III                 IV           V

Рис. 1.6

 

Контур - это ориентированный цикл [35]. Цикл - это замкнутая цепь, не имеющая повторяющихся вершин, кроме начальной и конечной.

Кроме самого обозначения связи можно поставить ей в соответствие некоторый коэффициент Pij, который будет отражать тесноту связи между модулем-предком i и модулем-потомком j. Метод определения этого коэффициента рассмотрен в главе II.

Кроме требования логичности изложения учебного материала, к учебному плану предъявляется множество других требований, которые можно разбить по смыслу на две части. Первая часть требований относится ко всем учебным планам и дисциплинам, и они регламентируют временные рамки и интенсивность изучения, назначение контрольных точек. Вторая часть исходит из ГОСТов Министерства общего и профессионального образования и предъявляет требования к учебным планам по специальностям на объем определенных циклов дисциплин и назначение контрольных точек по отдельным дисциплинам.

Подготовка специалистов, отвечающих современным требованиям, влечет за собой непрерывное совершенствование учебных планов с тем, чтобы они всегда находились в наивысшем соответствии с требованиями к специалисту.

Эти изменения связаны с процессом дифференциации и интеграции обучения. Дифференциация связана с увеличением педагогической значимости отдельных предметов. Она выражается в превращении некоторых учебных дисциплин в курсы. Так, в свое время дисциплина «химия» превратилась в курс, состоящий из дисциплин «неорганическая химия» и «органическая химия».

Наблюдается и обратный процесс - интеграция. По мере уменьшения «удельного веса» отдельных дисциплин они могут исключиться из курсов или уменьшиться и войти в состав других дисциплин.

В настоящее время набор учебных курсов в учебных планах вузов по всей вероятности уже достиг своего верхнего предела. Поэтому введение нового курса или дисциплины должно сочетаться с сокращением других, но не путем изъятия их из образования, а путем объединения прежних компонентов на основе их содержательной интеграции.

Ярким примером дифференциации общего образования служит появление нового учебного курса основ информатики и вычислительной техники[37].

В настоящее время возможности увеличения сроков обучения и объема учебного материала практически исчерпаны. Следовательно, проблема дифференциации учебного материала может рассматриваться только в единстве с его интеграцией. Решение этой проблемы связано с анализом межпредметных связей [37].

Все эти изменения придают гибкость учебному плану, возможность подстройки под изменяющиеся требования к специалисту. Как оценить, насколько оправданной будет какая-либо замена? Для этого необходимо проводить соответствующие исследования. Исследования, проводимые в данной работе, опираются на исходные данные, получаемые от экспертов. Задачей экспертов является определить для каждого модуля коэффициент значимости для профессиональной деятельности специалиста и оценить тесноту связи между учебными модулями. Отбор содержания можно производить различными методами.

Но учебный план должен характеризоваться известной стабильностью. Эту относительную стабильность придает ему основной костяк, представленный строго очерченным набором фундаментальных наук, ведущих и профилирующих дисциплин, определяющих широкий профиль будущего специалиста и наименее подверженным коренным изменениям во времени.

 

1.5 Современные методы разработки учебных планов

 

Модульное обучение

Одним из методов составления учебных планов и программ является организация модульного обучения. В последние годы в этом направлении сделано множество разработок [3,76]. Сущность модульного обучения заключается в том, чтобы максимально обособить отдельные блоки (модули) учебного материала. Каждый модуль при его изучении обеспечивает достижение некоторой дидактической цели. Учебный материал, охватываемый модулем, должен быть настолько законченным блоком, чтобы существовала возможность конструирования единого содержания из отдельных модулей без нарушения логичности изложения материала.

Модульное обучение предусматривает максимум самостоятельной работы студента. Функции педагога при таком обучении все больше сводятся к консультативным.

Цель разработок, ведущихся в этом направлении - создание гибкого содержания обучения с возможностью замены отдельных модулей.

При модульном построении обучения предлагается следующая методика формирования содержания модулей. Строится граф логической структуры предмета, в котором указываются не только внутрипредметные, но и межпредметные связи. Затем в отдельные учебные элементы, составляющие структуру модуля, выбираются полностью те темы из графа логической структуры, которые необходимы для изучения конкретного учебного элемента, что позволяет по возможности обеспечить его большую автономность, достичь полноты содержания в нем учебного материала. В связи с этим в содержание учебного элемента, кроме вышеуказанных тем, включаются и темы других предметов, на которые указали межпредметные связи [76].

Такое построение обучения имеет свои достоинства и недостатки. В качестве достоинств можно указать то, что достигается определенная гибкость обучения. Можно перемещать во времени отдельные блоки модули учебного материала без анализа их внешних связей, так как модули являются максимально обособленными и законченными структурами.

Значительным недостатком такой организации построения содержания обучения является то, что в модули помещается информация, не относящаяся непосредственно к изучаемой дисциплине. Причем, информация фундаментальных наук для данной специальности (в частности, для инженерного образования - математика, физика и другие общетехнические дисциплины) может дублироваться несколько раз в различных модулях. Это, конечно же, положительно влияет на качество усвоения материала, но значительно сокращает общий объем учебного материала, который можно преподнести студенту за срок его обучения в вузе.

Составление учебных планов вузов на основе дерева целей подготовки специалиста

Одним из направлений работ в области совершенствования подготовки специалистов в вузах является составление учебных планов вузов на основе дерева целей подготовки специалиста [17,19,37,38,46,64].

Коротко о сущности метода. Метод реализуется на основе построения дерева целей учебного процесса подготовки специалиста. Дерево целей имеет несколько иерархических уровней. Разные авторы предлагают строить иерархию уровней по-разному. Приведем один пример [64].

Основные цели обучения - что должен знать и уметь выпускник вуза. Каждой цели ставится в соответствие одна или несколько дисциплин учебного плана. Каждую дисциплину, в свою очередь, можно разбить на темы.

Объем учебного плана в часах известен заранее, необходимо наполнить этот объем наиболее важным содержанием.

При условии, что осенний семестр содержит 18 недель, весенний - 17 недель, каждую дисциплину удобно делить на 17-часовые элементы.

Таким образом, дерево целей учебного процесса содержит три уровня:

- цели учебного процесса;

- разделы (блоки дисциплин) учебного плана;

- 17-часовые элементы.

Входными данными являются коэффициенты относительной важности целей учебного процесса, а также веса целей второго уровня относительно целей первого уровня. Исходя из этих данных, вычисляются коэффициенты относительной важности целей второго уровня, веса целей третьего уровня относительно целей второго уровня и коэффициенты относительной важности целей третьего уровня (17-часовых элементов), а также групповые веса элементов учебного плана.

Объем учебного плана в часах известен, можно перевести его в элементы. Тогда, разместив элементы в порядке убывания групповых весов элементов учебного плана, нужно отобрать в учебный план R первых элементов, где R - объем учебного плана в элементах. Затем проводится экспертный опрос по связям между выбранными в учебный план элементами.

При таком алгоритме работы не учитываются связи между модулями. Связи между модулями, попавшими в учебный план, оцениваются после отбора содержания, поэтому может проявиться информационная недостаточность для изучения некоторых модулей, т.к. необходимые для них в качестве информационной базы элементы-предки могут иметь недостаточно высокий групповой вес.

Для разбиения учебного плана на семестры предложен следующий алгоритм.

Первый этап - удаление контуров в графе связей учебного материала (граф строится на основе экспертных оценок). Из контуров удаляются дуги с наименьшим весом.

Второй этап - разбиение графа без контуров на слои.

Третий этап - размещение элементов учебного плана по семестрам. Алгоритм размещения: для первого семестра берутся элементы первого слоя, затем, при незаполненности семестра, в него включаются элементы следующего слоя, такие, что сумма весов дуг, попавших в один семестр, минимальна. Сумма весов дуг считается штрафом, который нужно минимизировать. Если семестр переполнен, то элементы из него переносятся в следующий семестр по тому же правилу, т.е. переносятся те элементы, вес дуг которых минимален.

В данной работе поставлена многокритериальная задача. Сначала производится отбор элементов в план по критерию максимального суммарного группового веса. Затем устанавливаются связи между отобранными в план элементами и распределение элементов по семестрам осуществляется по критерию минимального суммарного штрафа за дуги из разных слоев, попавшие в один семестр, и за дуги одного слоя, попавшие в разные семестры.

В предложенном алгоритме расположения по семестрам элементов плана учебного процесса можно отметить следующие недостатки:

1размер учебного элемента имеет фиксированную величину. В этом случае логическое разбиение дисциплины на учебные элементы может быть сопряжено с определенными трудностями в случае, если какой-либо раздел в дисциплине представляет собой единую крупную цельную единицу. А при искусственном мелком дроблении таких разделов может возникнуть трудность при установлении связей.

2отмечено, что коэффициенты относительной важности целей учебного процесса и веса целей определяются с помощью экспертов, но не изложены принципы определения этих коэффициентов, а так как цели разных уровней представляют собой абстрактные понятия, это может вызвать определенные трудности в понимании поставленной перед экспертами задачи, и, следовательно, большой диапазон разброса экспертных оценок.

3при отборе содержания обучения не учитываются связи между отдельными элементами учебного плана, а учитывается только их вклад в достижение цели (приобретение навыков). Тогда из учебного плана могут оказаться исключенными модули, которые имеют невысокие коэффициенты относительной важности для достижения цели, но на них базируется изучение модулей-потомков. В этом случае содержание учебных модулей все равно придется изложить, но при этом уменьшится отрезок времени на изучение следующих за ними модулей, что не может благоприятно сказаться на их усвоении.

4не учитывается принадлежность некоторых элементов одному предмету. Если два элемента одной дисциплины попадают в один семестр, то вес данной дуги к штрафу можно не прибавлять, так как в этом случае сохраняется логичность изложения материала. Продолжительность элемента не будет определяться длиной семестра. Так, если в семестр попали два элемента одной дисциплины равного объема, то каждый из них будет изучаться половину семестра. В данной ситуации критерий становится противоположным критерию минимизации временных разрывов, который предлагается в данной работе и будет рассмотрен в п. 1.6.2., так как при соответствии интенсивности изложения дисциплины максимально допустимой желательно, чтобы связанные между собой элементы одной дисциплины попадали в один семестр. При этом временной разрыв между ними в неделях будет равен нулю. Чем теснее связь между элементами в этом случае, тем лучше усвоение материала.

5не рассмотрены ограничения, налагаемые на учебный план.

Составление планов вузов на основе связей между модулями

Алгоритмы оптимизации учебных планов на основе связей между модулями рассмотрены в работах [10,16,26,46,50,51,57,67,68,78]. В этих работах задача решается на объеме модулей, равном объему учебного плана.

В большинстве работ предлагается сначала на основе графа связности учебного материала установить логичность изложения, т.е. порядок изучения учебных модулей. При этом для каждого модуля определяется временной промежуток возможного изучения. Затем по выбранному критерию оптимизации модули распределяются по неделям.

Во всех перечисленных выше работах, кроме [26], связь между модулями - величина логическая, т.е. фиксируется только наличие или отсутствие связи.

Для уменьшения размерности задачи использовались следующие методы усечения исходной информации:

6 устранение контуров в графе связности [45,48,51,64,73];

7 исключение несущественных (или эквивалентных) путей [48,51];

8 исключение связей, перекрещивающих слои графа [51].

В работах [48,51] предложен метод сокращения исходной информации на основе выбора существенных путей. Несущественным путем между двумя модулями называют путь, содержащий минимальное количество ребер графа. Т.е. если связи между модулями описаны следующим образом (рис. 1.7):

Рис. 1.7

учебный план автоматизация планирование

то путь между модулями 1 и 2, состоящий из одного ребра графа, считается несущественным и ребро 1-2 исключается из графа. При этом логичность изложения материала сохраняется и для поставленной в работах задачи, а именно: установить порядок следования модулей с сохранением логичности изложения материала, такая трансформация графа не оказывает влияния на достижение результата.

Но для поставленной нами цели, а именно: логичное расположение модулей и минимизация суммарной величины временных разрывов между модулями с учетом тесноты связи между ними, такая постановка задачи не пригодна, т.к. удаление из графа связей искажает картину передачи информации.

В работе [48] можно отметить следующие недостатки, которые значительно сокращают область построения решения:

1 разделы изучаются одинаковое количество времени;

2 число предметов в заданный интервал времени неизменно и одинаково в течение всего процесса обучения;

3 не учитывается множество ограничений на план;

4 все логические связи между разделами равноценны (и равны 1, если связь есть).

В качестве критерия оптимизации в работе предложено два критерия.

Критерий минимизации временных разрывов между разделами:

,        (1.5)

где n - число разделов,

l (i, j) - длина дуги между разделами i и j.

Критерий, учитывающий количество забываемой информации:

,        (1.6)

где  - количество забываемой информации между разделами i и j за время t,

U - множество связей между разделами.

При линейном разложении :

,        (1.7)

где - количество информации, сформированной в разделе i и необходимой для изучения раздела j

 - константа, зависящая от статистических характеристик забывания.

Тогда критерий оптимизации:


В работе [51] предложен еще один метод усечения исходной информации: исключение связей, перекрещивающих слои графа. Допустим, мы имеем следующий граф связности (рис. 1.8):

Рис. 1.8

При таком расположении связей в графе связь 1-8 пересекает слой графа 4-7. По предложенной в работе методике ее можно заменить связью 1-6 или 2-8, которые сохранят последовательность изложения модулей. В этом случае связи 1-6 или 2-8 несут в себе информативную нагрузку не нарушения логичности изложения учебных модулей. Для поставленной в работе задачи (сохранить логичность изложения) это условие вполне приемлемо.

После трансформации исходного графа происходит назначение модулей по номерам недель следующим образом. В полученном графе, в котором ребра образуют модули с известной продолжительностью (максимальная интенсивность изучения дисциплины устанавливается кафедрой), ищется критический путь. Именно он и определяет продолжительность обучения в вузе. В случае, когда длина критического пути больше, чем срок обучения в вузе, исследуется возможность увеличения интенсивности обучения. Если это невозможно, то перестраивается содержание дисциплин и, следовательно, связи между ними.

Данная работа не охватывает весь объем задачи построения учебного плана вуза, т.к. не учитывается множество ограничений, налагаемых на учебный план. Кроме того, продолжительность изучения модуля при такой постановке задачи должна быть известна продолжительность изучения модуля, что является значительным неудобством, т.к. создает необходимость многократного пересмотра продолжительности изучения различных разделов.

В качестве критерия оптимальности в работах [48,51,57,73] предложена равномерная загрузка студентов в течение всего периода обучения, в работах [67,68] - равномерность самостоятельной работы студентов.

В работах [4,26] наиболее полно сделана математическая постановка задачи оптимизации учебного плана. Описано множество ограничений, налагаемых на план. В качестве критерия предложен критерий минимизации временных разрывов между разделами с учетом тесноты связи. Предложен метод решения задачи по принципу динамического программирования.

После анализа разработок в области составления учебных планов можно сделать следующие выводы.

1 В большинстве работ не рассматривался весь комплекс ограничений, налагаемых на учебный план [10,48,50,51,65,67,68,73,74].

Это связано, прежде всего, с тем, что ранее существовали значительно более жесткие ограничения на размерность задачи в связи с ограниченными ресурсами ЭВМ, а именно, эти ограничения были обусловлены малым размером оперативной памяти и низким быстродействием.

Размерность поставленной задачи следующая: один учебный план разбивается приблизительно на сто модулей. Соответственно матрица связей - это квадрат числа модулей. При переборе возможных вариантов заполнения семестров при расчете плана 27.03.00 даже при отбросе неперспективных вариантов и дальнейшем рассмотрении только 20 записей после каждого семестра количество записей в базе вариантов было 7135. Обработка задач такой размерности может потребовать значительного промежутка времени для расчета. При современном уровне развития электронно-вычислительной техники, когда быстродействие ПЭВМ возросло многократно, временное ограничение становится менее жестким и ресурсов персонального компьютера становится достаточно, чтобы решить поставленную задачу за разумное время. Наиболее полно комплекс ограничений, налагаемых на план, описан в работе [26]. Данная математическая постановка взята за основу при решении задачи.

2 Во всех ранее предлагавшихся вариантах решения задачи оптимизации учебных планов вузов на основе графа связности модулей усекаются исходные данные (исключаются связи), часто даже в том случае, когда в критерий оптимизации включена длина связи [16,48,51].

3 Во многих работах используется анализ связей между учебными модулями, но не учитывается теснота связи [10,41,48,50,51,65,68,67,73].

Это не полностью отражает структуру учебного материала, т.к. связь может быть сильной или слабой. Информационная связанность дисциплин влияет на усвоение материала. Чем дольше нет повторения изученного материала, тем больше он забывается. Поэтому при построении учебного плана сильно связанные между собой модули нужно расположить как можно ближе друг к другу во времени. При возникновении ситуации, когда невозможно построение учебного плана с соблюдением всех ограничений, необходимо иметь информацию о тесноте связи для того, чтобы минимальными нарушениями достигнуть решения задачи.

4 В работах, где связь между модулями характеризуется весовым коэффициентом, не описана методика его определения [16,17,26,73].

5 Задача синтеза плана ставилась только в случае составления учебных планов на основе дерева целей подготовки специалиста [17,37,38,45,63]. Критерием служил функционал максимизации суммы весовых коэффициентов модулей. Отбор учебных модулей в план производился до построения графа связности. Это может привести к исключению из графа модулей, которые предоставляют информацию для изучения информационно связанных с ним модулей-потомков.

6 Использование оптимизации по нескольким критериям проводилось только в работе [16], но здесь ставилась задача логичности изложения дисциплин плана во времени и оптимизация работы подразделений вуза, т.е. выравнивания нагрузки кафедр.

7 В публикациях по теме модульного обучения [3,75] поощряется многократное дублирование материала.

После анализа этих работ можно сделать вывод, что задача синтеза учебного плана на основе полного графа связности учебного материала и с учетом ограничений, налагаемых на учебный план, ранее не ставилась. Сделаем математическую постановку этой задачи.

1.6 Математическая постановка задачи синтеза учебных планов вузов


Пусть все возможное содержание обучения представлено в виде множества дисциплин, которые, в свою очередь, состоят из учебных модулей.

; ;     (1.9)

где a(i, j) - j-й модуль i-й дисциплины;- количество дисциплин;

m(i) - количество модулей в i-й дисциплине.

Суммарный объем всех учебных модулей превышает допустимый объем учебного плана.

Учебным планом (УП) на d дискретных интервалах времени будем называть множество:

         (1.10)

где - объем всех модулей множества MOD;

 - объем модулей, принадлежащих подмножеству учебного плана.

Тогда учебным планом будет являться некоторое подмножество множества MOD, суммарный объем модулей которого не превышает допустимый объем учебного плана.

Задача составления (синтеза) учебного плана сводится к следующему. Первоначально имеется объем дисциплин, превышающий объем учебного плана. Составить учебный план - это значит выбрать из всего объема дисциплин наиболее важные для данной специальности и расположить их по семестрам оптимальным, в смысле выбранного критерия, образом.

Для построения решения задачи синтеза введем дискретную единицу. Учебный год разбит на две части - осенний и весенний семестр. Весенний семестр содержит 17 недель, осенний - 18 (14) недель. При условии, что каждая дисциплина изучается в течение всего семестра, в качестве модуля минимального объема удобно выбирать раздел, соответствующий проведению одного часа занятий в неделю в течение семестра. Поэтому в качестве стандартного модуля можно выбрать модуль с объемом, кратным 17 часам. Небольшие отклонения от стандартного объема (в частности, при длине семестра 14 недель) несущественны [64].

Времена начала и окончания j-го семестра обозначим за n(j) и k(j). Они представляют собой номера недель с учетом каникул. Отсчет будем вести с нулевой недели, т.е. начало первого семестра n(1)=0.

Модули учебного плана взаимосвязаны, т.е. в последующих используется материал из ранее изученных модулей. Если модуль a(j, r) использует сведения из модуля a(i, l), то a(i, l) называется предком по отношению к a(j, r), а a(j, r) называется потомком по отношению к a(i, l) [17]. Каждой дуге, связывающей модули, ставится в соответствие некоторое число, отражающее тесноту связи. Тогда имеем некоторый граф, называемый графом содержательных связей (ГСС) [32].

Тесноту связи P (i, l; j, r) между модулями a(i, l) и a(j, r) можно охарактеризовать, оценив, какая часть всего лекционного материала из модуля a(i, l) используется в лекционном материале модуля a(j, r). Метод оценки этого коэффициента будет приведен далее в разделе 2.2.

Исходя из вышесказанного, модуль a(i, l) можно представить как набор параметров и функций:

a(i, l)={x (i, l, 1), x (i, l, 2), x (i, l, 3), x (i, l, 4), x (i, l, 5), x (i, l, 6), х (i, l, 7), x (i, l, 8), х (i, l, 9), x (i, l, 10), F (i, l, 1), F (i, l, 2)}     (1.11)

где(i, l, 1) - начало изучения модуля (номер недели);(i, l, 2) - конец изучения модуля (номер недели);(i, l, 3) - коэффициент значимости модуля для профессиональной подготовки;(i, l, 4) - объем лекционных занятий;

х (i, l, 5) - объем практических занятий;

х (i, l, 6) - объем лабораторных занятий;

х (i, l, 7) - объем самостоятельной работы;

х (i, l, 8) - объем индивидуальных занятий;

х (i, l, 9) - коэффициент значимости модуля для изучения последующего материала;

х (i, l, 10) - коэффициент обобщенной значимости модуля;(i, l, 1) - функция нахождения потомков;(i, l, 2) - функция нахождения предков.

Коэффициент важности модуля для профессиональной подготовки определяется экспертами по шкале от 0 до 1 или приводится к этой шкале.

Коэффициент значимости объекта для изучения других дисциплин х (i, l, 9) будем находить по алгоритму задачи о лидере [13]. При этом учитывается не только вклад модуля в изучение его потомков, но и в изучаемые позже по логике связей модули.

Для этого пронумеруем все модули, присвоив каждому один индекс. Пусть число модулей при этом оказалось M. Тогда граф связности можно представить двумерной матрицей A размерности M´M, каждый элемент которой a (i, j) равен коэффициенту тесноты связи между модулями i и j P (i, j).

Введем понятие итерированной силы порядка k модуля m - . Итерированная сила модуля m первого порядка характеризует величину вклада модуля-предка для изучения его потомков и равна сумме весов исходящих из него связей.

         (1.12)

где  - коэффициент тесноты связи модуля-предка  с модулем-потомком .

Итерированная сила модуля  второго порядка характеризует его вклад в изучение его потомков и потомков второго поколения.

         (1.13)

Обычно бывает достаточно всего нескольких итераций, чтобы проранжировать все элементы матрицы. После того, как ранг элементов перестает меняться, можно закончить вычисления.

Тогда сила (важность) модуля  при  можно определить как отношение

(1.14)

Значение коэффициента значимости для изучения модулей-потомков приводится к шкале от 0 до 1.

Обобщенная значимость объекта x (i, l, 10) находится по формуле:

         (1.15)

Коэффициенты А и В также устанавливаются экспертами в зависимости от того, чему придается большая важность - логичности и степени усвоения материала или суммарной обобщенной важности содержания обучения для профессиональной подготовки. Для начального приближения можно принять А=1 и В=1.

Введем также для удобства изложения следующие параметры, характеризующие модуль, которые можно вывести из указанных выше:

1 Интенсивность изучения лекционного материала для модуля a(i, l)

         (1.16)

. Интенсивность аудиторных занятий для модуля a(i, l)

 (1.17)

. Интенсивность самостоятельной работы для модуля a(i, l)

          (1.18)

. Интенсивность индивидуальных занятий для модуля a(i, l)

         (1.19)

Допустимым учебным планом называют учебный план, в котором выполняются ниже перечисленные требования.

         (1.20)

. Количество дисциплин N в плане не более К.

N£K  (1.21)


. Количество дисциплин в любом семестре не более KS.

         (1.22)


. Количество учебных часов в неделю не должно превышать заданной нормы.

         (1.23)

 - номер недели.- максимально допустимое количество часов в неделю.

. На каждой учебной неделе сумма аудиторных часов занятий не должна превышать недельного ресурса времени на аудиторные занятия.

         (1.24)


- максимальное число аудиторных часов в неделю;

. Начало и окончание изучения любого учебного модуля должно находиться «внутри» какого-либо семестра.

         (1.25)

. Интенсивность изучения каждого модуля на любой учебной неделе должна находиться в границах, заданных для соответствующей учебной дисциплины.

         (1.26)

(l), INmax(l) - минимальная и максимальная допустимые интенсивности изучения дисциплины l.

. «Внутри» семестра интенсивность изучения любой учебной дисциплины должна быть величиной постоянной (это требование непосредственно отражает принцип типовой учебной недели при составлении учебного плана).

        

         (1.27)

где  - интенсивность изучения дисциплины  в семестре .

. Изучение разделов должно быть организовано таким образом, чтобы обеспечить временное согласование связей между разделами (использование сведений из разделов может начинаться только после того, как эти разделы изучены).

         (1.28)

Обеспечение этого ограничения не всегда возможно, поэтому его нарушение можно включить в критерий, допустив, таким образом, его нарушение.

. Любая дисциплина, изучаемая более чем в одном семестре, должна изучаться «непрерывно».

         (1.29)

 - интенсивность дисциплины  в семестре .

,  - целые,

S - количество семестров.

11. По одной дисциплине в семестре планировать либо экзамен, либо зачет.

         (1.30)

 - контрольная точка дисциплины  в семестре .

12. Количество экзаменов в одном семестре не более заданного Ex.

         (1.31)

. Количество зачетов в семестре не более заданного Z, включая зачеты по курсовым работам и проектам (без физвоспитания и военной подготовки).

         (1.32)

. В качестве рубежного контроля по дисциплине, изучаемой более одного семестра, планировать зачеты, а экзамены только в тех случаях, когда лекционный курс по дисциплине занимает более 80 часов.

         (1.33)

. В семестре не должно быть запланировано более 2-х курсовых работ и проектов.

         (1.34)

 - количество курсовых работ и проектов в семестре .

Разработка критериев оптимизации

Задачу оптимизации учебного плана можно рассматривать с различных точек зрения. В данной работе задача синтеза ставится следующим образом: необходимо отобрать в учебный план наиболее важный для профессиональной деятельности материал и расположить его по семестрам оптимальным образом.

В качестве критерия, характеризующего важность материала в плане для профессии, могут служить, например, следующие функционалы.

Критерий, максимизирующий суммарную значимость для профессиональной подготовки модулей, включенных в план.

   (1.35)

Критерий, максимизирующий суммарную обобщенную значимость модулей, включенных в учебный план.

         (1.36)

В качестве критерия, определяющего оптимальность расположения модулей по семестрам, во многих работах выбран критерий, минимизирующий суммарную величину временных разрывов между информационно связанными модулями учебного плана с учетом тесноты связи (1.37). Обоснованность выбора этого критерия сделана в п. 1.3. Предполагается использовать этот критерий, определяемый следующими выражениями:

 (1.37)

где

        (1.38)

Коэффициент  определяется из соотношения

         (1.39)

- максимальное значение критерия. Его можно оценить исходя из соотношения

         (1.40)

nmax - номер последнего семестра.

Таким образом, допускается нарушение ограничения (1.28), но эти нарушения включены в критерий. В результате задача «погружается» в другую, с более общей постановкой, минимум критерия которой совпадает с минимумом критерия первой.

2. Автоматизация и оптимизация планирования учебного процесса в Оренбургском государственном университете

Вопросы автоматизации управления учебным процессом в вузе всегда являлись актуальными, особенно большое количество разработок появилось в середине и конце 70-х годов прошлого столетия, когда во многих вузах в системах управления стали использовать ЭВМ.

В настоящее время высшие учебные заведения имеют измененные, по отношению к тем временам, организационные и финансовые структуры, имеют новую организационно-нормативную основу за счет внедрения в систему высшего образования государственных образовательных стандартов высшего профессионального образования, все это не позволяет в полном объеме и с запланированной эффективностью использовать эти несколько устаревшие разработки; а учитывая явную тенденцию формирования в нашей стране информационного общества, необходимо учитывать еще и специфику информационной среды вуза и изменившуюся методологию формирования учебного процесса, поэтому число работ, описывающих управление учебным процессом с учетом современных условий и требований, соответственно уменьшается. Кроме того, во многих работах, посвященных автоматизации управления учебным процессом, рассматриваются отдельные частные вопросы: составление расписания учебных занятий, формирование учебных планов по специальности, расчет нагрузки и т.д., без учета их взаимосвязей, что не позволяет достигнуть эффективного решения общей задачи в целом. Автоматизация любой системы только тогда целесообразна и дает практический результат, когда будут автоматизированы наиболее сложные и трудоемкие процессы этой системы. Наиболее сложной подсистемой системы управления вузом является подсистема автоматизированного управления учебным процессом.

Автоматизированную систему управления учебным процессом в вузе предлагается скомпоновать из следующих относительно независимых автоматизированных подсистем /1,2, 3/:

подсистемы планирования учебного процесса;

подсистемы управления учебной деятельностью студентов;

подсистемы информационного обеспечения учебного процесса;

подсистемы системного анализа и аудита учебного процесса.

В свою очередь наиболее сложной, трудоемкой и подверженной, как показывает практика, наибольшему количеству дефектов является подсистема планирования учебного процесса. В то же время она является наиболее значимой составляющей в системе обеспечения качества подготовки специалистов и в системе трудозатрат, при этом также необходимо учитывать, насколько совершенной будет ее структура, настолько успешной будет автоматизация и оптимизация других подсистем управления учебным процессом в вузе. Поэтому подсистему планирования учебного процесса необходимо разработать в таком виде, чтобы она обеспечила выполнение следующих операций и функций:

а) автоматизированное планирование учебных планов по специальностям и направлениям;

б) автоматизированный расчет учебной работы и планирование педагогической нагрузки вуза, кафедр, преподавателей;

в) автоматизированное распределение учебной нагрузки кафедры между преподавателями кафедры;

г) автоматизированное формирование расписания учебных занятий с учетом занятости преподавательского состава и ресурсов учебно-лабораторной базы вуза.

Кроме того, при разработке подсистемы планирования учебного процесса должны быть реализованы принципы связи теории с практикой, согласования объема учебной информации с бюджетом времени, определенным государственным образовательным стандартом высшего профессионального образования, последовательности изучения учебных предметов и их взаимосвязи, оформленных в виде структурно-логической схемы подготовки специалистов. Только в этом случае можно добиться оптимального планирования учебного процесса в вузе.

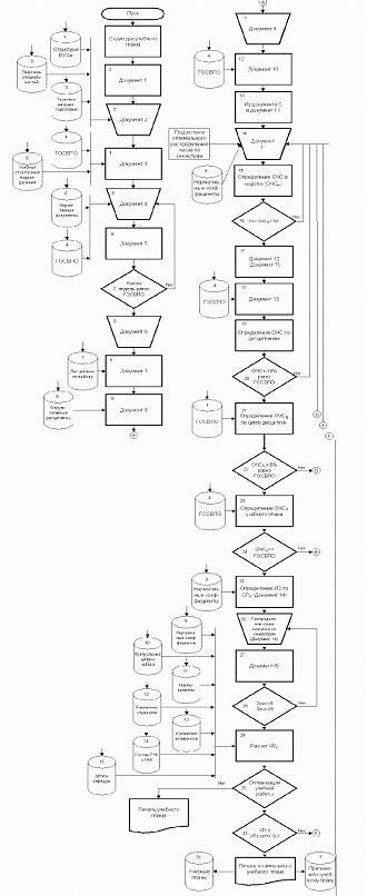
В настоящее время во многих вузах функционирует технология планирования учебного процесса, представленная на рис. 2.1 в виде технологической схемы.

Анализируя существующую технологию планирования учебного процесса и систему управления, можно выделить ряд существенных недостатков: она громоздкая, трудна в автоматизации, трудноуправляемая и трудоемкая, негибкая и не обеспечивает требуемого качества планирования. С целью ликвидации указанных недостатков, обеспечения автоматизации и уменьшения трудоемкости планирования разработаны следующие варианты технологии планирования учебного процесса:

а) без оптимизации объема учебной работы в учебном плане, рис. 2.2;

б) с оптимизацией объема учебной работы в учебном плане, рис. 2.3.

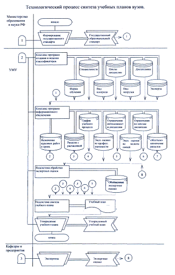
Для этих технологий разработана информационно-технологическая схема планирования учебного процесса в вузе (рис. 2.4), которая является основой для формирования оптимальной информационной системы учебного процесса и разработки алгоритма планирования учебного процесса. В соответствии с рис. 2.4 сформирован список документов оптимальной информационной системы учебного процесса, используемой в автоматизированной системе планирования учебного процесса, а именно:

- структура вуза;

- перечень специальностей (специализаций);

- перечень направлений подготовки;

- ГОСВПО;

- структурные учебные подразделения вуза;

- нормативные документы по учебному процессу;

- дисциплины по выбору;

- факультативные дисциплины;

- нормативные коэффициенты;

- контрольные цифры набора студентов на 1 курс;

- нормы времени для расчета учебной работы ППС;

- контингент студентов;

- контингент аспирантов и соискателей;

- состав ГЭК и ГАК по специальностям;

- штатные расписания кафедр;

- учебные планы по специальностям;

- приложения к учебным планам (по семестрам);

- закрепленные за кафедрой дисциплины и виды учебной работы;

- рабочие программы по дисциплинам;

- график учебного процесса;

- учебная нагрузка кафедр;

- условные обозначения специальностей в расписании учебных занятий;

- сетки часов кафедры;

- сетки часов по специальности;

- аудиторный фонд, закрепленный за кафедрами;

- аудиторный фонд вуза;

- расписание учебных занятий;

- фонд резервных аудиторий.

Укрупненная блок-схема разработанного алгоритма функционирования подсистемы планирования учебного процесса в вузе приведена на рис. 2.5. Основой планирования учебного процесса являются учебные планы и государственные образовательные стандарты высшего профессионального образования по специальностям.

В данной работе предложена форма учебного плана блочного типа, содержащая 15 отдельных блоков. Это сделано для удобства автомати-зированного формирования отдельных документов по организации и планированию учебного процесса: приложения к учебному плану, сеток часов кафедр, сводного графика учебного процесса и т.п. Учебный план формируется так, чтобы его структура и содержание обеспечивали заданную трудоемкость подготовки специалистов и полностью соответствовали требованиям и содержанию государственного образовательного стандарта высшего профессионального образования по соответствующей специаль-ности. Эта процедура облегчается при применении единой методологической основы планирования учебной работы в учебном плане /4,5/. Разработан алгоритм (рис. 6) и программное обеспечение формирования учебного плана, которое реализовано в среде Delphi 5 с использованием технологии «Клиент/сервер» /6, 7/. Алгоритм формирования и заполнения учебного плана универсален и позволяет получить учебный план с произвольной и номинальной годовой учебной нагрузкой на преподавателя (номинальная нагрузка, например УРс опт = 800 часов, устанавливается ученым советом вуза).

Основными факторами, определяющими трудоемкость учебной нагрузки, являются состав и структура учебного плана по специальности, а также величина и структура набора студентов; регулирование величины средней учебной нагрузки требует учета факторов, которые влияют на суммарный годовой объем учебной работы в каждом учебном плане. Учет влияния этих факторов осуществляют введением нормативных коэффициентов, нормирующих объем самостоятельной работы студентов по видам занятий и объем работы преподавателя на контроль знаний студентов, на контроль и руководство работой студентов над индивидуальными заданиями /4/. Кроме того, в процессе формирования учебного плана автоматически отслеживается процедура отведения соответствующего числа часов самостоятельной работы студентов на выполнение соответствующих индивидуальных заданий (курсовых проектов, курсовых работ, расчетных заданий, рефератов и т.д.), не допуская перегрузки студентов индивидуальными заданиями /8/. Второй операцией (второй ее можно назвать условно, так как она выполняется параллельно операции формирования учебного плана) является расчет учебной работы и формирование учебной нагрузки кафедры (см. рис. 4).

С целью совершенствования планирования педагогического труда преподавателей и расчета учебной нагрузки предлагается использовать унифицированные нормы времени учебной работы [9], базирующиеся на дифференциальной зависимости объема часов контроля знаний студентов от общего объема числа часов по дисциплине, что позволяет методически правильно планировать контроль знаний студентов по изучаемым дисциплинам и демократично распределить учебную работу между кафедрами. Для стимулирования высокопрофессиональных преподавателей вести в большем объеме наиболее напряженные и ответственные виды учебной работы, а также с целью учета индивидуальных особенностей каждого преподавателя, оптимального использования его педагогического и научного опыта и знаний, а также соблюдения академиической свободы преподавателя в выборе вида и форм учебной деятельности предлагается применять методику расчета учебной нагрузки преподавателя, учитывающую реальную трудоемкость различных видов учебной работы /10/.

Рис. 5. Блок-схема алгоритма функционирования подсистемы планирования учебного процесса в вузе

Рис. 6. Блок-схема автоматизированного формирования учебного плана

Следующая операция планирования учебного процесса - формирование сеток часов кафедр, они составляются в автоматизированном режиме с использованием документа «Приложение к учебному плану», содержащим всю необходимую для этой процедуры информацию.

Завершающим этапом планирования учебного процесса в вузе является составление расписания учебных занятий, оно формируется на основе сеток часов по курсам и специальностям, с использованием данных об аудиторном фонде кафедр и вуза, штатном составе профессорско-преподавательского состава, условных обозначениях специальностей и перечня требований к расписанию. Так как эффективность и качество учебного процесса во многом определяются качеством расписания учебных занятий, то расписание учебных занятий формируется с учетом предъявляемых требований и с использованием компьютерных технологий.

Формирование расписания осуществляют в два этапа: на первом этапе в автоматизированном режиме формируется обезличенное расписание учебных занятий с использованием генетического алгоритма /11/; на втором этапе, с целью оптимизации организации труда преподавателей и использования уникального индивидуального педагогического и методического опыта преподавателей, в обезличенном расписании расставляют наименования дисциплин и виды занятий с учетом пожеланий преподавателей. Для формирования расписания разработаны алгоритмы и программное обеспечение, позволяющие составлять расписание учебных занятий в вузе на семестр по стандартной неделе или разделением на четные и нечетные недели с заданным критерием оптимальности качества расписания учебных занятий.

Процесс оптимального планирования учебного процесса включает обязательные процедуры анализа, систематизации, унификации, оптимизации информационных потоков, форм учебно-методических документов и процессов по их обработке с завершающей процедурой - автоматизацией основных операций. Такой подход в планировании позволил снизить номенклатуру документов, циркулирующих в учебном процессе, устранить дублирование информации, повысить информационную емкость документов, освободить от рутинной технической работы персонал кафедр, деканатов и учебной части, занятых в планировании учебного процесса, уменьшить число условных операций в технологии планирования, повысить качество планирования учебного процесса при одновременном снижении трудоемкости процесса планирования.

Все процедуры подсистемы планирования учебного процесса в вузе реализованы в среде программирования Delphi 5 и поддерживают работу с распределенными базами данных с помощью сетевых технологий.

В процессе функционирования подсистемы планирования учебного процесса в автоматизированном режиме формируются следующие выходные документы:

учебный план по специальности;

приложение к учебному плану с полным расчетом годовой учебной работы по дисциплинам учебного плана, суммарной величиной учебной
работы по специальности и величины учебной работы, приходящейся на одного студента;

сводный график учебного процесса по факультетам и в целом по вузу;

сетка часов кафедры по семестрам с указанием видов и объема учебной работы по закрепленным дисциплинам;

документы для составления расписания учебных занятий: сетки часов по специальностям,

сводные данные о потребности в аудиториях различного назначения;

заготовка приложения к диплому о высшем образовании;

расписание учебных занятий и экзаменов.

Все это позволяет снизить затраты при планировании учебного процесса, упростить технологию планирования, повысить управляемость учебного процесса и соответственно повысить качество планирования учебного процесса в вузе.

Для оценки эффективности проводимого комплекса мероприятий по улучшению планирования учебного процесса в вузе определяется мультипликативный критерий оптимального планирования учебного процесса /12/.

Коп = Ктр · Кэс· Кур

где Ктр - критерий степени выполнения заданных образовательно-профессиональной программой требований;

Кэс - критерий загруженности студентов учебным временем;

Кур - критерий оптимального качества семестрового расписания учебных занятий.

Если величина критерия оптимального планирования учебного процесса равна

Коп = 1 - ΔКоп

где ΔΚΟΠ - доверительный интервал критерия оптимального планирования, то считают, что в вузе осуществлено планирование учебного процесса с оптимальным качеством.

Список литературы

1. Ерунов В.П. Некоторые вопросы формирования автоматизированной системы управления учебным процессом // Технология образовательного процесса: тез. докл. Межвузовской научи, метод, конф., г. Оренбург, 1997. - С. 111.

. Ерунов В.П. Системный подход к управлению учебным процессом в вузе / Современные технологии в энергетике, электронике и информатике. Материалы региональной научно-практической конференции. Выпуск 1 // Оренбург, Оренбургский государственный университет, 1998. - С. 236 - 238.

. Ерунов В.П., Морковин И.И. К вопросу автоматизации и оптимизации планирования учебного процесса в вузе // Социокультурная динамика региона. Наука. Культура. Образование. Материалы Всероссийской научно-практической конференции. Часть 2. - Оренбург. ИНК ОГУ, 2000. - С. 39 - 42.

. Ерунов В.П., Морковин И.И. Методология планирования учебной работы по специальности и ее расчета / Современные технологии в энергетике, электронике и информатике. Материалы региональной научно-практической конференции. Выпуск 2 // Оренбург: ОГУ, 1999. - С. 110 - 113.

. Ерунов В.П., Морковин И.И. К вопросу оптимизации затрат учебного времени преподавателя при подготовке специалистов // Вестник Оренбургского государственного университета. - ОГУ, 2001. - №1. - С. 67-72.

. Морковин И.И., Ерунов В.П., Кандрашин И.А. Автоматизированная система планирования учебного процесса в вузе // Российское агентство по патентам и товарным знакам. Свидетельство об официальной регистрации программы для ЭВМ №2001610164, Москва, 2001.

. Ерунов В.П., Морковин И.И. Автоматизированное формирование учебного плана по специальности // Проблемы и практика инженерного образования «Высшее техническое образование: качество и интернационализация». Труды ГУ Международной научно-практической конференции - Томск: Изд. ТПУ, 2000. - С. 52.

. Огорелков Б.И., Ерунов В.П. Планирование и нормирование научно-педагогического труда преподавателей вуза: Учебное пособие. - Оренбург: ОГУ, 2000. - 47 с.

. Ерунов В.П. Распределение учебной нагрузки между преподавателями кафедры / Современные технологии в энергетике, электронике и информатике. Материалы региональной научно-практической конференции. Выпуск 2 // Оренбург. Оренбургский государственный университет, 1999. - С. 117 - 119.

. Морковин И.И. К вопросу использования генетического алгоритма при составлении расписания учебных занятий вуза // Региональная научно-практическая конференция молодых ученых и специалистов: Сборник материалов. В Зх ч.: Ч. 2. - г. Оренбург, ИПК ОГУ, 2001. - С. 48 - 50.

12. Ерунов В.П. Системно-критериальный анализ учебного процесса в вузе / Вестник Оренбургского государственного университета. - ОГУ, 2001. - №2. - С. 60 - 69.

Похожие работы на - Автоматизированные системы управления учебным процессом в вузе

 

Не нашли материал для своей работы?
Поможем написать уникальную работу
Без плагиата!
Без нейросетей!