Проектирование локальной сети на предприятии МУЗ ГО г. Воронежа 'Городская клиническая поликлиника № 4'
Введение
Цель моей дипломной работы состоит в
проектировании локальной сети на предприятии МУЗ ГО г. Воронежа «Городская
клиническая поликлиника № 4» с целью дальнейшей ее модернизации и оптимизации,
позволяющей в дальнейшем расширить число подключаемых компьютеров и других
устройств, что обеспечит гибкость сети. Так же позволит использовать в сети
более новое и скоростное оборудование. Оптимизировать работу в сети
ресурсоемких приложений. Вести контроль за работоспособностью сети, учет
трафика и коррекция ошибок. Оптимизированная работы в сети с имеющимися Базами
Данных предприятия.
1. Теоретические сведения по
проектированию локальных сетей
.1 Типы сетей
.1.1 Одноранговые сети
Одноранговая сеть (Peer-to-Peer Network)
представляет собой простой и дешевый способ объединения персональных
компьютеров в тех случаях, когда необходимо совместное использование файлов и
прочих ресурсов, например принтера. В однораноговой сети нет сервера, то есть
не нужно тратить деньги на покупку дорогого и мощного компьютера и сетевой
операционной системы.
В одноранговой сети компьютеры функционируют как
равноправные узлы. Узел сети - это компьютер, способный исполнять роль и
клиента, и сервера. Узлы могут получать доступ к сетевым ресурсам и
предоставлять ресурсы другим узлам (подобно серверу в сети с выделенным
сервером).
Одноранговую сеть часто называют рабочей группой
(Workgroup). Причина в том, что термин «рабочая группа» ассоциируется с
равноправным сотрудничеством без централизованного управления, что и отличает
одноранговую сеть от сети с выделенным сервером.
Для создания одноранговой сети требуется
всего-навсего установить на персональных компьютерах операционную систему,
поддерживающую одноранговые сети, а затем объединить компьютеры в сеть (то есть
снабдить каждый компьютер сетевой картой и соединить их кабелем; если у вас
компьютеры Macintosh, то даже сетевые карты вставлять не нужно). Прежде чем
рассказывать о современном состоянии одноранговых сетей, с их достоинствами и
недостатками, коротко опишем перемены, произошедшие в последнее десятилетие.
1.1.2 Сети с выделенным сервером
Сети с выделенным сервером (или серверами)
(Server-based Network) могут быть очень крупными и предоставлять пользователям
широкий диапазон ресурсов (по сравнению с одноранговыми сетями). Объясняется
это тем, что в такой сети имеются различные специализированные серверы
(например, сервер печати или сервер базы данных).
Кроме того, сети с выделенным сервером позволяют
осуществлять централизованное управление ресурсами и с легкостью добавлять в сеть
новые компьютеры, пользователей и ресурсы (что также отличает их от
одноранговых сетей). Такие сети являются масштабируемыми, то есть могут легко
расширяться.
1.1.3 Типы сетевых серверов
Мы уже говорили, что сервер используется в
локальной сети для проверки пользователей, входящих в сеть. Если пользователь
ввел неправильное регистрационное имя или пароль, сервер откажет ему в доступе.
В крупных сетях этот «центральный компьютер» (за неимением более подходящего
термина) может быть занят только допуском в сеть пользователей, работающих на
своих клиентских машинах. Чем взваливать на этот сервер дополнительные задачи,
проще распределить рабочую нагрузку между специализированными серверами.
Файловые серверы
Задача файлового сервера заключается в том,
чтобы хранить файлы, необходимые для пользователей сети. В их число могут
входить файлы, используемые совместно большим количеством людей. Обычно эти
файлы содержатся в так называемой общей папке, которая может включать личные
папки отдельных пользователей. Основное преимущество файлового сервера
заключается в том, что все важнейшие файлы содержатся в едином хранилище, что
значительно облегчает резервное копирование данных. Но, если на файловом
сервере происходит какой-либо сбой, пользователи не могут получить доступ к
собственным файлам.
Серверы печати
Сервер печати используется для управления
сетевым принтером. По сути это управляющий канал связи с принтером. Поскольку
задания для печати сначала необходимо буферизировать (сохранять в памяти
компьютера, прежде чем посылать на печать), сервер печати выделяет требуемое
место на жестком диске. Также сервер печати устанавливает очередь для заданий,
отправляемых на принтер. Системный администратор может удалять задания для
печати или изменять их очередность.
Коммуникационный сервер
Коммуникационный сервер использует специальное
программное обеспечение, позволяющее пользователям общаться в сети. Он
поддерживает службы электронной почты и телеконференций, благодаря которым
пользователи могут обмениваться информацией. Чаще всего в локальных сетях
применяются программу обмена сообщениями Microsoft Excel.
Серверы приложений
На сервере приложений размещаются различные
приложения, например специализированные базы данных. Также на сервере
приложений можно устанавливать обычные прикладные программы, например текстовые
редакторы и электронные таблицы. Это значительно упрощает процесс обновления
программного обеспечения, поскольку устанавливается оно не на отдельных
клиентских компьютерах; пользователи запускают приложения на своих локальных
машинах, но на самом деле программное обеспечение хранится на сервере
приложений.серверысервер позволит создать сайт, доступный только для
сотрудников или для всех пользователей Internet. Web-сервер нужен не каждому, и
многие компании до сих пор пользуются услугами провайдеров для размещения
собственных сайтов и получения доступа в Internet. Для создания Web-сервера
можно использовать различные программные средства. В состав операционной
системы Microsoft Windows Server 2003 входит программное обеспечение для
Web-сервера Internet Information Server 6.0 (IIS6).
1.1.4 Прочие специализированные
серверы
Есть и другие типы серверов, которые
используются не для предоставления доступа к каким-либо ресурсам, а для
повышения качества работы и эффективности локальной сети. Например, в крупных
сетях, использующих сетевой протокол TCP/IP, для связи в сетевой среде каждому
компьютеру должен быть присвоен уникальный IP-адрес (подобно тому, как у
каждого человека имеется свой личный номер в системе социального страхования).
Это означает, что системный администратор должен одновременно настраивать сотни
компьютеров. Однако посредством протокола динамической настройки хостов
(Dynamic Host Configuration Protocol - DHCP) сервер может автоматически
присваивать IP-адреса компьютерам, подключенным к сети.
Служба DHCP может выполняться на главном сетевом
сервере или других серверах в сети. Microsoft Windows Server 2003, различные
дистрибутивы Linux и Novell NetWare поддерживают в сети такие службы, как DHCP.
Microsoft Windows Server 2003 имеет встроенную версию службы DHCP. То есть
любой сервер, работающий под управлением операционной системы Microsoft Windows
Server 2003, может быть настроен для динамического присвоения IP-адресов
(диапазон IP-адресов называется областью) компьютерам в сети. используется в
операционной системе Microsoft Windows Server 2003 для управления выделенными
IP-адресами.
В локальной сети вам могут потребоваться и
другие специализированные серверы, так как все операционные системы присваивают
компьютерам некие дружественные имена. Вспомните, например, о Всемирной
паутине: когда вы хотите попасть на сайт, то вводите в строке браузера
текстовый адрес, который также называется унифицированным указателем
информационного ресурса (Uniform Recourse Locator - URL). Обычно вам не
приходится вводить истинный цифровой адрес сайта (IP-адрес). В сети Internet
используются специальные ВЫ8-серверы, на которых запущена служба имен доменов
(Domain Name Service - DNS). Эти серверы выполняют разрешение имен, то есть преобразование
дружественных имен в соответствующие адреса. Нередко DNS -серверы
устанавливаются и в локальных сетях для предоставления такой же услуги.
1.2 Топологии сетей
Существует несколько сетевых топологий, под
топологией подразумевается порядок расположения компьютеров и других элементов
локальной сети.
Хотя топология в некотором смысле отражает и тип
используемых кабелей, и сетевую архитектуру, это всего лишь модель, и во многих
случаях в локальной сети может использоваться смешение двух различных топологий.
1.2.1 Шинная топология
Шинная топология напоминает схему магистрального
трубопровода. Все сетевые компьютеры подключаются через определенные промежутки
к магистральной линии. Такая топология называется пассивной топологией,
поскольку компьютеры, подключенные к шине, только «сидят и слушают». Когда по
кабелю передается принадлежащая им информация, они ее принимают. Когда машины
готовы к передаче информации, то сначала выясняют, что никто из подключенных к
шине компьютеров не передает, после чего отсылают свои пакеты данных.
Рис. 1 - Шинная топология
Обычно в магистральной сети используется
коаксиальный сетевой кабель (он напоминает коаксиальный кабель для кабельного
телевидения, но несколько отличается), подключенный к компьютерам с помощью
Т-коннектора. На каждом конце сети установлен терминатор, причем его тип
зависит от выбранного кабеля (если у вас кабель с сопротивлением 50 Ом, то и
терминаторы должны быть рассчитаны на это сопротивление). Поскольку магистральная
сеть представляет собой лишь набор кабелей, разъемов и терминаторов, усиления
сигнала не происходит. То есть размер сети будет ограничен максимальным
расстоянием, на которое может перемещаться информационный сигнал по данному
кабелю.
1.2.2 Топология «звезда»
Топология «звезда» отличается тем, что входящие
в сеть компьютеры подключаются к центральному соединительному устройству,
называемому концентратором (Hab). Каждый компьютер соединен отдельным кабелем
(обычно это витая пара) с портом концентратора. В сети этого типа для доступа к
информации или отправки данных используется та же стратегия ожидания, что и в
магистральной сети.
Рис. 2 - Топология «звезда»
1.2.3 Топология «кольцо»
При использовании топологии «кольцо» компьютеры
в локальной сети соединяются один за другим по кругу. При этом информация
передается по проводу в одном направлении, и такая топология считается
активной. Компьютеры ретранслируют пакеты называются порции данных,
передающиеся по сети, то есть получают их и снова пересылают к следующему
компьютеру в кольцевой сети.
Топология «кольцо» считается активной
топологией, поскольку компьютеры в кольцевой сети передают по кругу так
называемый маркер. Маркер -это специальный пакет данных, который предоставляет
компьютеру с маркером особые возможности. Чтобы передать информацию в сеть,
компьютер должен дождаться получения маркера. Именно так действует сетевая
архитектура IBM Token-Ring.
В кольцевой сети трудно найти источник
неисправности, и выход из строя одного компьютера может прервать поток данных
(так как информация следует по кольцу в одном направлении). Кроме того,
добавление или удаление компьютера может нарушить функционирование всей сети. В
небольших локальных сетях вы вряд ли увидите топологию «кольцо», поскольку
архитектура IBM Token-Ring и некоторые другие высокоскоростные сетевые
технологии, использующие кольцевую схему, чаще встречаются в крупных сетях.
Рис. 3 - Топология «кольцо»
1.3 Виды сетевых архитектур
Сетевая архитектура предоставляет более
подробную информацию не только о физическом расположении, но и о спецификациях
используемых кабелей, и о методе, посредством которого компьютеры и прочие
устройства получают доступ к сети. Сетевые архитектуры определяются строгими
спецификациями, предложенными Институтом электротехники и электроники
(Institute of Electrical and Electronically Engineer - IEEE), международной
организацией, распространяющей по всему миру спецификации в области
электротехники и информационных технологий.
1.3.1 Архитектура Ethernet
Как многие компьютерные и сетевые технологии,
которыми мы пользуемся, сетевая архитектура Ethernet разработана в
научно-исследовательском центре Ра1о А1to Research Center (PARC) компании Xerox
в 1972 г. Коммерческая версия Ethernet была выпущена в 1975 г. и обеспечивала
скорость передачи данных на уровне 3 Мбит/с.получила всеобщее признание, и
компании Xerox, Intel и Digital Equipment Corporation (DEC) объединили свои
усилия, чтобы улучшить технические характеристики Ethernet и довести скорость
передачи данных до 10 Мбит/с. Именно эта версия Ethernet обеспечивающая
скорость передачи данных на уровне 10 Мбит/с, прошла стандартизацию в институте
IEEE, и ей была присвоена спецификация 802.3.
Это самая популярная сетевая архитектура в мире.
Давайте рассмотрим, как Ethernet управляет доступом компьютеров и прочих
устройств к сети.
Рис. 4 - Локальные сети Ethernet обычно
используют топологию «звезда» с концентратором расположенном в ее центре
/Fast Ethernet
Существуют и более быстрые версии Ethernet -
гораздо быстрее, чем оригинальная версия со скоростью передачи данных на уровне
10 Мбит/с. Технология Fast Ethernet получила свое название из-за более высокой
скорости передачи данных. Fast Ethernet обеспечивает полосу пропускания 100
Мбит/с. Увеличение полосы пропускания связано с тем, что время, требуемое на
передачу одного бита информации по сетевым носителям, уменьшено в 10 раз. То
есть сеть Fast Ethernet в 10 раз быстрее, чем сеть Ethernet, и обеспечивает
скорость передачи данных на уровне 100 Мбит/с.
Технология Fast Ethernet не может быть
реализована, если сетевые карты и концентраторы рассчитаны на использование в
сети Ethernet со скоростью передачи данных 10 Мбит/с. Однако многие современные
концентраторы, коммутаторы и сетевые карты Ethernet: имеют переключатель
10/1001, то есть могут подстраиваться под обе версии.Ethernet
Еще более быстрой версией Ethernet! является
Gigabit Ethernet, использующая те же спецификации IEEE и тот же формат данных,
что и остальные версии Ethernet. Технология Gigabit Ethernet обеспечивает
скорость передачи данных на уровне 1000 Мбит/с.
Если в локальных сетях Fast Ethernet могут
применяться и витые пары, и оптоволоконные кабели, то архитектура Gigabit
Ethernet изначально рассчитана на использование только оптоволоконных кабелей и
требует высокоскоростных коммутаторов и специализированных серверов. Gigabit
Ethernet задумывалась как высокоскоростная технология для крупных сетей.
Однако в настоящее время технология Gigabit
Ethernet используется в локальных сетях, а сетевые карты, ее поддерживающие,
могут устанавливаться в сетевых клиентах и серверах. Также в качестве носителей
в сети Gigabit Ethernet могут использоваться кабели пятой категории (о кабелях
речь пойдет дальше в этой же главе). Сейчас разрабатывается еще более быстрая
версия Gigabit Ethernet - 10Gigabit Ethernet. Она также рассчитана как на
оптоволоконные, так и на медные кабели.
Спецификация IEEE и кабели для технологии
Ethernet
Институт IEEE разработал спецификации для многих
сетевых технологий, включая Ethernet. Перечислим некоторые из этих
спецификаций:
.3 - локальная сеть Ethernet (CSMA/CD); 802.5 -
локальная сеть Token-Ring;
.7 - отчет технической консультативной группы
(Technical Advisory Group) по широкополосным сетям;
.8 - отчет технической консультативной группы по
оптоволоконным сетям;
.9 - сети с интеграцией голоса и данных;
.10 - сетевая безопасность;
.11 - беспроводные сети.
Как вы видно, технологии Ethernet соответствует
спецификация 802.3. Ethernet действует на уровне канала передачи данных
концептуальной модели OSI. Количество существующих типов Ethernet зависит от
разновидностей используемых в сети кабелей (более подробно различные кабели
будут рассматриваться в разделе «Разновидности кабелей»).
Этим типам Ethernet, Fast E и Gigabit Ethernet
присваиваются трех частные наименования, такие как 10Base-T Первая часть
названия (10 или 100) отражает скорость передачи данных. Например, 10 означает,
что полоса пропускания в сети Ethernet составляет 10 Мбит/с.
Вторая часть названия (Base - для всех типов
Ethernet) означает, что в сети Ethernet используется узкополосная (Basebend)
передача сигнала. То есть данные передаются по единственному каналу связи. При
таком типе передачи сигнал не может поступать по нескольким каналам, как при
широкополосной (broadband).
Последняя часть названия отражает используемый
кабель. Например, в названии 10Base-Т, буква «Т» означает витую пару, а заодно
указывает, что это неэкранированная витая пара (и даже свидетельствует о том,
что в такой сети используется неэкранированная витая пара пятой категории).
Теперь, когда мы разобрались с наименованиями, пора рассмотреть имеющиеся
стандарты Ethernet и Fast Ethernet. Перечислим разновидности Ethernet
Base-T. В такой сети Ethernet используется
кабель «витая пара» (неэкранированная витая пара, UTP). Максимальная длина
кабеля (без усиления сигнала) составляет 100 м. 10Base-Т использует топологию
«звезда»;
Base-2. В такой сети Ethernet используется достаточно
гибкий коаксиальный кабель (RG-58А/U, который часто называют тонким кабелем) с
максимальной длиной 185 м (цифра 2 означает 200 м - округленное значение
максимальной длины). В сети 10Base-2 используется шинная топология, причем
кабель подключается к сетевой плате компьютера посредством Т-коннектора (без
концентратора). Хотя 10Base-2 всегда был самой дешевой реализацией Ethernet, в
настоящее время повсеместное распространение получили сети 10Base-Т;
Base-5. В такой сети Ethernet используется
толстый коаксиальный кабель, а компьютеры подключены к основной магистрали.
Кабели от сетевых компьютеров подсоединяются к главному магистральному кабелю
посредством пронзающих ответвителей, которые и в самом деле прокалывают
изоляцию магистрального кабеля (их еще называют «зубами вампира»). Сети
10Base-5 встречаются довольно редко, хотя одно время этот тип сетей Ethernet
был популярен у производителей аппаратного обеспечения;
1.3.2 Архитектура IBM Token-Ring
Эта архитектура разработана в компании IBM в
середине 1980-х гг. с целью создания быстрой и надежной альтернативы сетям
Ethernet. Хотя сети IBM Token-Ring имеют звездообразную конфигурацию, в
действительности такая архитектура функционирует по логической кольцевой схеме.
Модуль множественного доступа (Multistation Access Unit - MAU) - центральное
устройство, соединяющее компьютеры, формирует внутреннее кольцо, в котором
доступ к сетевой среде управляется маркером, передаваемым от компьютера к
компьютеру по кольцу.
Стандарты IEEE и кабели для технологии Token-Ring
Спецификации для использования архитектуры
Token-Ring определены институтом IEEE и обозначены как IEEE 802.5. Token-Ring,
как Ethernet и прочие сетевые архитектуры (например, FDDI, о которой речь
пойдет в следующем разделе), действуют на уровне канала передачи данных модели
О31, которая будет подробно рассмотрена в следующей главе.
Так как благодаря стратегии передачи маркера
компьютеры могут транслировать данные, только когда обладают им, архитектура
Token-Ring характеризуется отсутствием конфликтов. Еще одним преимуществом
стратегии Token-Ring является более равномерный доступ к сетевой среде по
сравнению со стратегией, которую использует архитектура Ethernet (устройство в
сети Ethernet может полностью «засорить» сеть, наводнив ее данными). То
обстоятельство, что сети Token-Ring обеспечивают равные возможности для
пересылки данных, сделало их популярными в определенных отраслях, например в
банковском деле, поскольку они организуют своевременную доставку важной
информации.
1.3.3 Архитектура FDDI
Хотя мы уже рассматривали сетевые архитектуры,
используемые в малых и средних сетях (и даже в некоторых крупных сетях), нам
следует обсудить архитектуру, которая встречается исключительно в сетях
большого размера. Распределенный интерфейс передачи данных по оптоволоконным
каналам (Fiber Distributed Data Interface - FDDI) - это архитектура,
обеспечивающая высокоскоростные сетевые магистрали, предназначенные для
соединения и расширения локальных сетей. Она использует оптоволоконные кабели и
топологию «звезда». Для доступа к сетевой среде используется маркер, а скорости
передачи данных в таких сетях достаточно велики (самая распространенная
скорость 100 Мбит/с, но это далеко не предел).
Архитектуре FDDI не присвоена спецификация IEEE,
но национальный институт стандартизации США обозначил ее как ANSI X3T9.5.
Поскольку в сетях FDDI используется стратегия доступа с передачей маркера, они
достаточно надежны и обеспечивают равный доступ для всех компьютеров в сети. К
тому же в сети FDDI вы вправе установить уровень приоритета, чтобы серверы
могли пересылать данные чаще, чем клиентские компьютеры.
Развертывание сети FDDI обойдётся недешево, так
как для компьютеров требуются специальные сетевые карты, а оптоволоконные
кабели стоят гораздо дороже медных витых пар. Поскольку во многих сетях FDDI
используется резервное второе кольцо, кабелей требуется вдвое больше.
.4 Сетевая модель OSI
В конце 1970-х гг. Международная организация по
стандартизации (International Standards Organization - ISO) приступила к
созданию концептуальной модели обмена данными в сети, которая получила название
эталонной модели взаимодействия открытых систем (Open Systems Interconnection
Reference Model). Ее еще называют моделью OSI.
В 1984 г. модель была принята в качестве
международного стандарта и обеспечивала концептуальную структуру, описывающую
процесс обмена данными в виде последовательности из семи уровней. Каждый
уровень модели соответствует определенному этапу процесса, который происходит
между двумя сетевыми
1.4.1 Принцип действия модели OSI
Назначение модели OSI - в описании того, как
информация, сгенерированная пользователем, например почтовое сообщение,
проходит через несколько промежуточных форм, прежде чем ее преобразуют в поток
данных и отправят по сети. Кроме того, модель описывает сеанс связи между двумя
устройствами в сети. Поскольку в процесс обмена данными могут быть вовлечены не
только компьютеры, но и другие устройства, например принтеры или
маршрутизаторы, все они (включая компьютеры) называются узлами. Следовательно,
и клиентский компьютер, и сервер считаются узлами сети.
Когда информация передается узлом сети
(например, если компьютер отправляет почтовое сообщение), данные проходят
сверху вниз по уровням О81, а затем пересылаются по сетевым носителям. Когда
данные принимаются узлом, например другим компьютером, они снова проходят набор
уровней О81 снизу вверх и преобразуются в форму, доступную для пользователя.
Каждый уровень модели OSI отвечает за
определенный аспект преобразования пользовательских данных в формат, который
может быть передан по сети. Одни уровни также предназначены для установления и
поддержания связи между узлами, а другие отвечают за адресацию данных, чтобы
можно было определить происхождение информации и пункт ее назначения.
Важная особенность модели OSI заключается в том,
что каждый уровень в наборе обслуживает вышестоящий уровень. Только прикладной
уровень, самый верхний, не предоставляет услуг высшему уровню.
Процесс перемещения пользовательских данных
сверху вниз по уровням OSI на передающем узле (например, компьютере) называется
инкапсуляцией. Процесс перемещения необработанных данных, принятых узлом, снизу
вверх по уровням OSI называется декапсуляцией.
Инкапсулировать означает окружить или заключить
в оболочку, и именно это происходит с данными, которые создаются на прикладном
уровне и движутся вниз по остальным уровням модели OSI. На каждом уровне модели
OSI, кроме физического, генерируется заголовок, представляющий собой фрагмент
информации, который прикрепляется к началу данных. Таким образом, данные
инкапсулируются с помощью последовательности заголовков: сначала заголовок
прикладного уровня, затем заголовок представительского уровня и т.д. Когда
данные достигают физического уровня, они напоминают карамельку, завернутую в
несколько разных фантиков.
После того как данные переданы принимающему
узлу, они проходят набор уровней OSI снизу вверх, и заголовки постепенно
убираются. Сначала убирается заголовок уровня канала передачи данных, затем
заголовок сетевого уровня и т.д. Но принимающий компьютер не просто удаляет
заголовки: информация в заголовке считывается и помогает определить, что должен
сделать принимающий компьютер с данными на каждом уровне модели OSI.
Благодаря этим заголовкам передающий компьютер
может пересылать информацию принимающему компьютеру и обеспечить его сведениями
о том, что делать с данными на каждом уровне модели OSI. Если снова сравнить с
конфетой, то ситуация на принимающем компьютере напоминает разворачивание
нескольких фантиков, в которые завернута карамелька, причем на каждом фантике
написаны важные инструкции о том, как нужно развернуть следующие фантики и
съесть содержимое.
Рис. 5 - Уровни взаимодействия открытых систем
Рис. 6 - Организация уровня взаимодействия открытых
систем
Описание семиуровневой модели OSI
Самый низший физический уровень обеспечивает
физический интерфейс с каналом передачи информации, т. е. физическое сопряжение
абонентской системы с каналом связи. Интерфейсы физического уровня включают
механические и электрические характеристики соединения, в том числе муфты,
разъёмы, соединители, величины электрических напряжений и токов, методы
модуляции сигналов и т.д.
Канальный уровень управляет каналом передачи
данных, осуществляет передачу данных по каналу связи, обнаружение ошибок в
канале связи и их устранение.
Сетевой уровень обеспечивает прокладку пути
между системой-отправителем информации и системой-адресатом сквозь (через) всю
коммуникационную подсеть. Такой путь часто называют виртуальным каналом связи.
Виртуальным такой канал связи называется потому, что у взаимодействующих
информационных систем создаётся иллюзия, что только между ними проложен канал
взаимодействия.
Транспортный уровень обеспечивает сквозной обмен
информацией между системами. Транспортный уровень управляет передачей
информации по каналу связи, проложенному сетевым уровнем. Этот уровень
гарантирует доставку информации адресату.
Сеансовый уровень обеспечивает поддержку диалога
прикладных процессов, обеспечивает соединение и разъединение этих процессов,
осуществляет обмен данными между этими процессами. Сеансовый уровень управляет
передачей информации между прикладными процессами. Он позволяет обращаться к
любому процессу в сети по его имени независимо от того, в какой системе этот процесс
находится. Благодаря этому прикладной процесс может перемещаться по сети.
Например, при выходе из строя одной системы процесс может быть перемещён в
другую, а пользователь об этом не узнает. Представительный уровень обеспечивает
согласование формы представления информации. В случае необходимости на этом
уровне происходит преобразование форматов (т. е. синтаксиса) данных для
передачи их по сети. Представительный уровень обеспечивает понимание
информации, передаваемой по сети прикладными процессами (системами). И,
наконец, прикладной уровень обеспечивает интерфейс с прикладными процессами.
Именно этот уровень обеспечивает взаимодействие прикладных процессов. Остальные
уровни помогают прикладному в выполнении этой задачи. В целом взаимодействие
двух прикладных процессов можно проиллюстрировать схемами, представленными на
рис.7.
Рис. 7 - Взаимодействие прикладных процессов
1.4.2 Использование концептуальной
модели
Полезность концептуальной модели обмена данными
в сети заключается в том, что она позволяет описать процесс генерации данных
пользователем и их перемещение в сети от одного компьютера к другому.
Классификация различных событий, участвующих в обмене данными, упрощает
описание и понимание всего процесса.
Еще одной причиной использования уровневой
модели является то обстоятельство, что программисты могут работать над
модульными протоколами, «вписывающимися» в полную концептуальную модель, не
задумываясь о протоколах, существующих на верхнем или нижнем уровне. Они знают,
какие протоколы существуют на этих уровнях, и этого вполне достаточно./IP
Протокол управления передачей данных
(Transmission Control Protocol/ Internet Protocol - TCP/IP) стал универсальным
языком в компьютерном мире. Этот набор протоколов служит основой сети Internet.
Большинство разработчиков сетевых операционных систем, в частности Windows 2000
Server, Novell NetWare 5.x и многочисленных разновидностей UNIX и Linux,
утвердили TCP/IP в качестве сетевого протокола, используемого по умолчанию.
Набор протоколов TCP/IP был разработан в
Проектном агентстве перспективных оборонных исследований (Defence Advanced
Research Projects Agency -DAPRA). Изначально он создавался как набор протоколов
для крупных сетей, который смог бы поддерживать связь между узлами сети даже в
том случае, если бы часть узлов вышла из строя в результате мировой ядерной
войны. Между тем, еще одна причина создания набора протоколов TCP/IP
заключалась в том, что Департаменту обороны требовался набор протоколов,
позволяющий осуществлять связь между разнородными сетями. Различные типы сетей
возникли потому, что правительство использовало конкурсную систему получения
контрактов и неожиданно обнаружило, что в различных подразделениях департамента
обороны (в армии, на флоте и т.д.) используются разные компьютерные системы.
Этот набор содержит множество
протоколов-«участников», входящих в его состав. Поскольку TCP/IP был разработан
до создания эталонной модели OSI, данные протоколы в точности не соответствуют
различным уровням модели./SPX
Межсетевой обмен пакетами/последовательный обмен
пакетами (Internetwork Packet Exchange/Sequenced Packet Exchange - IPX/SPX) -
это набор сетевых протоколов, разработанный компанией Novell для использования
в сетях под управлением операционной системы Novell NetWare. Это популярная
операционная система, которая поддерживала функционирование файловых серверов и
серверов печати в локальных сетях с 1980-х гг. (мы будем обсуждать Novell
NetWare в главе 6).NetWare была разработана на основе сетевой операционной
системы XNS (Xerox Network Systems), созданной в научно-исследовательском
центре Palo Alto Research Center компании Xerox в 1970-х гг./SPX, как и TCP/IP,
представляет собой набор протоколов, выполняющих различные функции в процессе
передачи данных в сети. Как и в случае с протоколами TCP/IP, протоколы IPX/SPX
в точности не соответствуют многоуровневой концептуальной модели OSI. Набор
протоколов IPX/SPX требует меньшего количества ресурсов (и от компьютера, и от
сети), чем TCP/IP, и поэтому получил широкое распространение (как и Novell
NetWare) в первые десятилетия компьютерной революции, так как позволял
объединять в сеть компьютеры с ограниченными возможностями (ограниченными в
смысле объема оперативной памяти и дискового пространства), работающие под
управлением операционной системы DOS. Протокол IPX/SPX подходит и для малых, и
для крупных сетей и является протоколом маршрутизации (как и TCP/IP).
Прочие сетевые протоколы
Поскольку TCP/IP является сетевым протоколом,
используемым по умолчанию, а многие унаследованные (то есть старые) сети
используют набор протоколов IPX/SPX, ряд очень быстрых и удачных сетевых
протоколов остался не у дел.
1.5 Сетевые операционные системы
.5.1 Понятие «Серверная операционная
система»
Серверной операционной системой называется программное
обеспечение, предоставляющие компьютеру особые возможности, так как настройка
компьютера с установленной на нем серверной операционной системой превращает
его в сервер (сервер - это компьютер, способный обслуживать общие ресурсы в
сети). В результате такая операционная система делает сервер управляющим
центром для всех запросов клиентских компьютеров, которые пытаются получить
доступ к ресурсам локальной сети.
Серверные операционные системы сильно изменились
за последние 15 лет. Первые системы в основном предназначались для
предоставления пользователям файлового сервиса и сервиса печати. То есть, чтобы
развернуть в сети другие типы серверов, например Web-серверы и серверы
приложений, требовалось установить определенное количество серверов, каждый из
которых выполнял только одну функцию.
Сейчас сетевое программное обеспечение стало
более сложным и поддерживает множество различных сервисов, то есть один сервер
может обеспечивать как удаленный доступ, так и Web-сервисы, а также служить
маршрутизатором между двумя IP-подсетями. Интерфейс сетевых операционных систем
тоже стал более дружественным по отношению к системным администраторам.
Например, многие платформы, такие как Microsoft
Windows Server 2003 и Novell NetWare 6.x, обеспечивают множество различных сервисов
помимо доступа к файлам и принтерам. Эти сервисы включают удаленный доступ и
управление Web-сайтом, а также поддержку таких сетевых служб, как DHCP и DNS.
Утилиты сетевой операционной системы, используемые для управления сервером,
снабжены графическим пользовательским интерфейсом, в отличие от командной
строки, что облегчает настройку и мониторинг сети.
.5.2 Взаимодействие клиента и
серверной операционной системы
Для обмена информацией между сетевым клиентом и
сервером клиентские компьютеры должны быть снабжены программным обеспечением,
которое «настраивает» их на работу в сети. Такое программное обеспечение
называется сетевым клиентским программным обеспечением.
Когда компьютер обращается к файлу на локальном
жестком диске или к принтеру, подключенному напрямую, запрос отправляется
процессору компьютера. Процессор выполняет запрос и либо открывает указанный
файл, либо отправляет на принтер задание для печати. Все эти операции
осуществляются локально. Сетевое клиентское программное обеспечение, установленное
на клиентском компьютере, выполняет специальную операцию, благодаря которой
компьютер считает сетевые ресурсы локальными.
Этот процесс осуществляется компонентом сетевого
клиентского программного обеспечения, который называется редиректором
(redirector). Он перехватывает любые запросы, выполненные на компьютере,
например требование открыть определенный файл или распечатать данные на
принтере. Если редиректор обнаруживает, что пользователь хочет обратиться к
удаленному файлу на сервере или распечатать на сетевом принтере, запрос
отправляется на сетевой сервер. Если запрашивается доступ к локальному файлу
(на жестком диске компьютера), редиректор передает запрос процессору
компьютера, и этот запрос будет обработан локально.
1.6 Сетевое аппаратное обеспечение
.6.1 Работа с сетевыми картами
Когда речь идет об организации сети, сетевую
интерфейсную карту (Network Interface Card - NIC) можно по праву считать самым
важным устройством в персональном компьютере. У каждого компьютера в сети (и у
сервера, и у клиента) должна быть сетевая плата, обеспечивающая соединение
между персональным компьютером и сетевыми носителями Многие современные
материнские платы для персональных компьютеров или серверов выпускаются со
встроенными сетевыми картами. На старые компьютеры или новые, но без
встроенного сетевого интерфейса, сетевую карту приходится устанавливать.
Сетевые интерфейсные карты бывают различных
типов в зависимости от используемой сетевой архитектуры (например, Ethernet или
Token Ring, о которых речь пойдет в следующей главе). Также сетевые карты
отличаются по типу гнезда материнской платы, в которое они вставляются.
PCI-карты вставляются в гнездо PCI на материнской плате. ISA-карты вставляются
в гнездо ISA.
При выборе сетевой интерфейсной карты необходимо
учитывать сетевую архитектуру. Ethernet на сегодняшний день является самой
распространенной сетевой архитектурой и используется как в одноранговых, так и
в крупных корпоративных сетях. Соединительные устройства для сети Ethernet,
например концентраторы, намного дешевле, чем соответствующие устройства,
используемые в сетях Token Ring.
Технические характеристики сетевой карты должны
быть согласованы с пропускной способностью сети. К примеру, если вы работаете в
сети Fast Ethernet (сеть Ethernet, оснащенная быстродействующими
коммутаторами), где скорость передачи данных составляет 100 Мбит/с, сетевая
карта для Ethernet, рассчитанная на 10 Мбит/с, вам не подойдет. Вскоре вы
узнаете, что большинство новых сетевых интерфейсных карт автоматически
переключаются с 10 Мбит/с на 100 Мбит/с (удовлетворяя требованиям как Ethernet,
так и Fast Ethernet).
Кроме того, сетевая карта, должна
соответствовать пустому расширительному гнезду на материнской компьютера.
1.6.2 Работа с устройствами сетевой
связи
В зависимости от топологии сети и типа
используемых кабелей для соединения компьютеров, принтеров и прочих устройств в
локальную сеть могут понадобиться определенные соединительные устройства. Если
приходится расширять локальную сеть или добавлять большое количество новых
пользователей, потребуются другие соединительные устройства. Одни из них служат
для соединения различных устройств, другие предназначены для усиления
информационного сигнала, движущегося по сети, а третьи участвуют в управлении
потоком данных.
Обсуждение устройств сетевой связи мы начнем с
концентратора, который используется для соединения компьютеров в небольших
локальных и даже в одноранговых сетях. Прочие устройства, которые мы будем
рассматривать: репитеры, коммутаторы и маршрутизаторы, называются устройствами
межсетевого обмена. Межсетевой обмен осуществляется в объединенных локальных
сетях - когда посредством специальной технологии локальная сеть расширяется за
обычные пределы или когда несколько локальных сетей объединяются в крупную
сеть.
Концентраторы
Кон-центраторы, или хабы (Hub), - наиболее
распространенные соединительные устройства в локальных сетях (в последнее время
их быстро вытесняют недорогие коммутаторы). В локальных сетях они служат
центральным соединительным пунктом. В обычном концентраторе нет активных
электронных схем, значит, его нельзя использовать для расширения локальной
сети. Как правило, он служит для соединения кабелей и передачи информационных
сигналов всем компьютерам сети.
Концентраторы используются в сетях с витой
парой. Порты концентратора служат точками соединения сетевых устройств.
Компьютеры и прочие устройства подключаются к концентратору с помощью отдельных
кабелей. Концентраторы отличаются друг от друга по форме, размеру и количеству
портов.
Если портов концентратора не хватает, к нему
можно подсоединить еще один концентратор (концентраторы соединяются в
«гирлянду» посредством короткого соединительного кабеля).
Концентраторы бывают различных форм и размеров и
сильно отличаются по цене. Обычно чем больше портов у концентратора, тем выше
его цена. Концентраторы, поддерживающие более быстрые варианты Ethernet, такие
как Fast Ethernet, стоят дороже.
Репитеры
Репитеры (Repeater) применяются в тех случаях,
когда размеры локальной сети превосходят максимальную длину используемого
кабеля. Репитер регенерирует сигналы, получаемые от компьютеров и других
сетевых устройств, так что целостность сигнала сохраняется на гораздо большем
расстоянии, чем позволяют сетевые кабели.
Репитеры не способны направлять сетевой трафик
или решать, по какому маршруту будут передаваться данные; это простые
устройства, которые всего лишь усиливают получаемый сигнал. Недостаток
репитеров заключается в том, что они усиливают не только сигнал, но и помехи. В
худших случаях передаваемый ими поток данных невозможно понять из-за шума в
линии.
Мосты
Мост (Bridge) - это устройство межсетевого
обмена, позволяющее сохранять пропускную способность в сети. Когда локальная
сеть разрастается, поток сетевой информации может превысить пропускную
способность сетевой среды. Одна из стратегий сохранения пропускной способности
в сети заключается в разбиении сети на сегменты. Эти сегменты соединяются
мостами. Мосты обладают большими возможностями, чем концентраторы и репитеры, и
даже используют специальное программное обеспечение. Мост способен прочитать
МАС-адрес (его еще называют аппаратным адресом, он записан в памяти сетевой
карты каждого компьютера в сети) в каждом пакете данных, которые циркулируют по
сегментам сети, подключенным к мосту. Зная МАС-адреса в каждом из сегментов
сети, мост не пропускает данные, принадлежащие одному сегменту, к остальным
сегментам сети, которые им обслуживаются.
Коммутаторы
Коммутатор, или свич (Switch) - это еще одно
устройство межсетевого обмена, используемое для управления полосой пропускания
в крупной сети. Коммутаторы используются все чаще и чаще, даже в мелких сетях,
потому что они позволяют управлять использованием полосы пропускания в сети.
Коммутатор управляет потоком данных посредством МАС-адреса, включаемого в
каждый пакет данных (он совпадает с МАС-адресом сетевой карты компьютера).
Коммутаторы объединяют сети в так называемые виртуальные локальные сети
(Virtual local area network - VLAN). Главное достоинство VLAN заключается в
том, что она логически объединяет компьютеры в коммуникационную группу, причем
эти компьютеры не обязательно должны находиться рядом друг с другом или даже на
одном этаже. Значит, в виртуальную локальную сеть можно объединить компьютеры,
обслуживающие один и тот же тип пользователей. Например, если инженеры компании
сидят в разных концах офисного здания их компьютеры могут быть частью одной
виртуальной сети с общей полосой пропускания.
Программное и аппаратное обеспечение
коммутаторов используется для передачи пакетов между компьютерами и прочими
сетевыми устройствами. У коммутаторов есть своя операционная система. Обычно в
этом окне можно видеть аппаратный (MAC) адрес и IP-адрес коммутатора. Остальные
статистические данные относятся к количеству отправленных и полученных пакетов
(везде стоит цифра 0, так как коммутатор был только что добавлен в сеть).
Маршрутизаторы
Маршрутизаторы (Router) обладают еще большими
возможностями, чем мосты и коммутаторы (маршрутизаторы действуют на сетевом
уровне - более высоком уровне концептуальной модели OSI, чем уровень канала передачи
данных, на котором действуют мосты и коммутаторы). Аппаратное и программное
обеспечение маршрутизатора позволяет «прокладывать маршрут» данных от источника
к пункту назначения (под программным обеспечением подразумевается операционная
система). У маршрутизаторов очень сложная операционная система, позволяющая
настраивать маршрутизацию пакетов данных самых различных сетевых протоколов,
включая TCP/IP, IPX/SPX и AppleTalk.
Маршрутизаторы используются для разбиения на
сегменты локальных сетей, которые стали слишком крупными и перегруженными, а
также для объединения удаленных локальных сетей посредством различных
WAN-технологий.
2. Предпроектное исследование
информационной структуры предприятия МУЗ ГО «Городская клиническая поликлиника
№4» г. Воронеж
.1 Сбор сведений об информационной
структуре предприятия
В исследовании поликлиники описана
информационная структура поликлиники и взаимодействие между собой ее элементов,
а так же описание различного рода выполняемых целей и задач, характеристика
помещений и кабинетов, наличие имеющихся филиалов.
МУЗ г. Воронежа «Городская поликлиника № 4»
функционирует с июня 1990 года и обслуживает население Северного жилого
микрорайона численностью 104145 человек взрослых и 33199 детей.
Фактически на территории проживает более 170
тысяч взрослого населения.
Проектная мощность поликлиники 1798 посещений в
смену. Фактически обслуживается 2103 человека в смену.
В состав городской поликлиники № 4 входят:
поликлиника № 4;
филиал по обслуживанию взрослого населения;
Подгоренская врачебная амбулатория;
Филиал семейного врача;
Детская поликлиника № 11;
Филиал детской поликлиники.
В поликлинике имеются 46
лечебно-профилактических и 7 вспомогательно-диагностических отделений.
Амбулаторный прием ведут 224 врача по 26 видам специальностей.
Организованы отделения профилактики и
реабилитации, отделения гипербарической оксигенации.
В структуру поликлиники входят:
терапевтических отделений;
хирургическое отделение;
неврологическое отделение;
эндокринологическое отделение;
офтальмологическое отделение;
отоларингологическое отделение;
психотерапевтическое отделение;
акушерско-гинекологическое отделение;
Подгоренская амбулатория;
Центральное стерилизационное отделение;
а также кабинеты:
кардиологический;
ревматологический;
гастроэнтерологический;
пульмонологический;
неврологический;
иммунологический;
подростковый кабинет;
кабинет психотерапевта;
кабинет стоматолога;
кабинет семейного врача.
Для улучшения оказания медицинской помощи
действуют 6 дневных стационаров:
терапевтический на 78 коек;
терапевтический в филиале на 5 коек;
терапевтический в Подгоренской амбулатории на 4
койки;
акушерско-гинекологический на 10 коек;
стационар на дому.
Организован отдел информатики и вычислительной
техники, кабинет медицинской статистики. Многие отделения и кабинеты оснащены
компьютерами. Все специалисты поликлиники находятся в тесном контакте,
обеспечивая тем самым быструю квалифицированную помощь и лечение больных.
Поликлиника оснащена современным оборудованием,
необходимым для диагностики заболеваний.
В регистратуре, биохимической лаборатории,
флюорографическом кабинете, в вычислительном центре имеются компьютеры,
улучшающие работу персонала.
С 1994 года поликлиническое отделение работает в
системе обязательного медицинского страхования, а с марта 1995 года
организовано отделение добровольного медицинского страхования.
Поликлиника имеет высшую категорию, ее возраст
15 лет.
В изученной локальной сети предприятия
насчитывается 92 компьютера, с процессорами от Celeron 300a до Celeron 2.0Ггц -
2.4Ггц. Объем оперативной памяти от 64Мб до 256Мб. На всех машинах установлены
жесткие диски объемом от 20Гб до 40Гб. На 8-м этаже в отделе АСУ установлен
двухпроцессорный сервер с процессорами Xeon 1.8Ггц. Объем оперативной памяти
составляет 2Гб. Установлено 4 жестких диска объемом 40Гб с использованием
Raid-массива. На сервере установлены программные пакеты для работы персонала с
БД сервера: File Server и Client Server.
На машинах установлены операционные системы
Windows 98\2000\XP. В большинстве случаях на рабочих местах и в офисах
установлены Windows 2000, На сервере установлен Windows 2000 Server.
Вся локальная сеть предприятия соединена кабелем
на основе витой пары категории 5, стандарта 100Base-TX общей протяженностью
5000м. Сетевые карты установлены в системные платы. Встроенные сетевые модули
фирмы Real Take и поддерживают стандарты Ethernet и Fast Ethernet. Все
системные плиты на компьютерах на чипах Intel.
Все компьютеры локальной сети в здании
объединены 5 хабами. Ниже перечислены все, от 1-го до 8-го этажа с приведением
кратких характеристик и фирм производителей:
хаб фирмы A-Line Telexing имеет 24 порта,
поддерживает стандарты 100Base-TX и 10Base-TX. Объединяет кабинеты 1-го этажа и
регистратуру.
хаба фирмы 3Com Corp имеют 24 порта каждый,
поддерживает стандарты 100Base-TX и 10Base-TX. Объединяют компьютеры со 2-го по
4-й этажи.
хаб фирмы Dlink имеет 48 портов, поддерживает
стандарт 100Base-TX. Объединяет 6-й и 8-й этажи: бухгалтерия, отдел АСУ,
администрация.
-й этаж (Эндокринология) не используется в
проекте локальной сети здания. Так как на этаже не было размещено
соответствующее сетевое оборудование подключаемое к медицинским устройствам и
аппаратам, что в свою очередь делает невозможным автоматический контроль и
диагностику этого оборудования через систему автоматизированного управления.
Связь с другими отделениями поликлиниками
осуществляется с помощью ADSL модема, который установлен на сервере.
Общая стоимость имеющейся локальной сети в
здании МУЗ г. Воронежа «Городская поликлиника № 4» составляет 154 тысячи
рублей, без учета стоимости компьютеров.
Данное исследование позволит создать схему
взаимодействия и использования информации между различными элементами системы
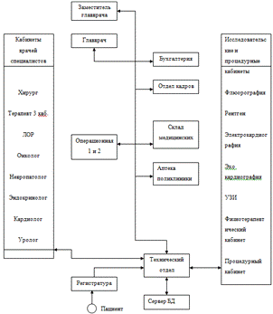
2.2 Составление схемы обмена
информацией между элементами системы поликлиники
Рис. 8 - Схема обмена информацией между
элементами системы поликлиники
2.3 Внедрение в схему обмена
информации поликлиники элементов сети и централизованной Базы Данных
Рис. 9 - Внедрение в схему обмена информации
поликлиники элементов сети и централизованной Базы Данных
2.3.1 Цели и задачи введенного в
информационную систему технического отдела
Введение в структуру сети «технического отдела»
позволит вести контроль за работоспособностью сети, учет трафика и коррекцию
ошибок. Упростит и оптимизирует работу в сети клиентов с имеющимися Базами
Данных предприятия. Обеспечит защиту и контроль за распространением и
использованием информации в сети. Общее администрирование сети, диагностика аппаратных
и программных средств.
2.3.2 Цель размещения в проекте сети
«сервера БД»
Введение в сеть центрального сервера базы
данных, позволит работникам поликлиники (клиентам, пользователям) одновременно
работать с общей информационной базой данных и сетевыми медицинскими
программами установленными на файл сервере. Позволит хранить всю внесенную или
измененную клиентами информацию на жестком диске сервера, что позволит повысить
защищенность информации от несанкционированного использования, путем
регулярного проведения резервного копирования данных. Администрирование сервера
позволит вести учет за контролем и коррекцией ошибок, учетом поступающего
трафика и его загруженностью в сети.
2.3.3 Использование на сервере
программных пакетов: File Server и Client Server
Задача файлового сервера заключается в том,
чтобы хранить файлы для пользователей сети. В их число могут входить файлы,
используемые совместно большим количеством людей. Обычно эти файлы содержатся в
так называемой общей папке, которая может включать личные папки отдельных
пользователей. Основное преимущество файлового сервера заключается в том, что
все важнейшие файлы содержатся в едином хранилище, что значительно облегчает
резервное копирование данных.
.4 Составление чертежной схемы
здания поликлиники с 1-го по 8-й этажи
Составление схем чертежей 8-ми этажей здания
поликлиники с указанием кабинетов и помещений, которые будут подключены к
локальной сети здания.
Рис. 10 - Схема 1-го этажа
Названия кабинетов и помещений 1-го этажа:
Регистратура
Склад
Аптека поликлиники
Бухгалтерия
Рис. 11 - Схема 2-го этажа
Названия кабинетов и помещений 2-го этажа:
Флюорография
Рентген кабинет
Биохимическая лаборатория
Процедурный кабинет
Физиотерапевтический кабинет
Операционная 1
Операционная 2
Рис. 12 - Схема 3-го этажа
Названия кабинетов и помещений 3-го этажа:
Электрокардиография
Эхо кардиография
УЗИ
Эндоскопический кабинет
Рис. 13 - Схема 4-го этажа
Названия кабинетов и помещений 4-го этажа:
Хирург
Травматолог
Терапевт 1
Терапевт 2
Терапевт 3
Рис. 14 - Схема 5-го этажа
поликлиника сеть программный пакет
Названия кабинетов и помещений 5-го этажа:
ЛОР
Онколог
Невропатолог
Уролог
Дерматолог
Гинеколог 1
Гинеколог 2
Рис. 15 - Схема 6-го этажа
Названия кабинетов и помещений 6-го этажа:
Эндокринолог
Кардиолог
Стоматолог 1
Стоматолог 2
Окулист
Кабинет заместителя главврача
Кабинет главврача
Рис. 16 - Схема 8-го этажа
Названия кабинетов и помещений 6-го этажа:
Технический отдел
Начальник отдела
Сервер БД
Конференц-зал
2.5 Таблица соотношения количества рабочих
мест подключенных и не подключенных к локальной сети здания
Таблица 1 - Таблица соотношения количества
рабочих мест
|
№
этажа
|
Подключенные
к ЛВС рабочие места
|
Не
подключенные к ЛВС рабочие места
|
Общее
число рабочих мест на этаже
|
|
1
|
12
|
7
|
19
|
|
2
|
6
|
11
|
17
|
|
3
|
4
|
9
|
13
|
|
4
|
5
|
6
|
11
|
|
5
|
7
|
5
|
12
|
|
6
|
7
|
3
|
10
|
|
7
|
__
|
__
|
__
|
|
8
|
8
|
2
|
10
|
Общее число подключенных пользователей - 49
Общее число не подключенных рабочих мест - 43
Общее число рабочих мест - 92
Данный подсчет подключенных и не подключенных
рабочих мест позволяет спроектировать сеть с расчетом ее дальнейшего расширение
и подключения новых пользователей.
3. Проектирование локальной сети в
здании поликлиники с использованием программного пакета Net Cracker
.1 Теоретические сведения о
программном пакете Net Cracker
Пакет NetCracker Professional является
мультимедийным, ориентированным на многооконный интерфейс программным средством
(см. рис.17.), позволяющим моделировать работу локальных, корпоративных,
глобальных (в том числе, имеющих спутниковый сегмент) сетей ЭВМ, а также
телевещательных и сотовых сетей. Пакет позволяет тестировать сеть на
совместимость используемого оборудования, загрузку трафика (с дифиренциацией по
видам трафика), анализировать устойчивость сети при внесении локальных
неисправностей, др.
Рис. 17
В левом окне расположен список типов устройств,
являющихся элементами сети.
В нижнем окне представлены устройства
соответствующего типа.
Правое окно предназначено для построения проекта
сети. Пример компьютерной сети (правое окно) представлен на (Рис.18.)
Рис. 18 - Пример компьютерной сети
Панели пакета:
Ниже представлены основные инструментальные
возможности пакета NetCracker.
Меню файла:
|
Наименование
функции
|
Обозначение
|
Описание
|
|
New
|
|
Отрыть
новый проект
|
|
Open
|
|
Открыть
существующий проект
|
|
Save
|

|
|
Save
As
|
|
Сохранить
проект в файл под новым (указываемым) именем
|
|
Print
|
|
Распечатать
проект (топологию сети)
|
|
Exit
|
|
Закончить
работу с проектом (и пакетом NetCracker)
|
Меню редактирования:
|
Наименование
функции
|
Обозначение
|
Описание
|
|
Cut
|
|
Вырезать
выделенный объект сети (устройство, связь, т.п.)
|
|
Copy
|
|
Скопировать
выделенный объект
|
|
Paste
|
|
Восстановить
объект в указанном месте
|
|
Delete
|
|
Удалить
выделенный объект сети
|
Меню отображения:
|
Наименование
функции
|
Подфункция
|
Обозначение
|
Описание
|
|
Zoom
|
|
|
Параметры
отображения
|
|
Zoom
in
|
|
увеличить
|
|
Zoom
out
|
|
уменьшить
|
|
Zoom
to page
|
|
Размер
по размеру страницы
|
|
Large
icons
|
|
Вид
представления базы устройств
|
|
Small
icons
|
|
|
|
List
|
|
|
|
Details
|
|
|
|
Full
Screen
|
.
|
Модель
сети - во весь экран
|
|
Database
Browser
|
|
Окно
базы данных сетевых устройств
|
|
Project
Hierarchy
|
|
Окно
проектов
|
|
Compatible
Components
|
|
Окно
имевших применение в проекте сети устройств
|
Меню базы устройств:
|
Наименование
функции
|
Обозначение
|
Описание
|
|
Hide
Empty Folders
|
|
Определить
группу (папку) устройств
|
|
Find
|
|
Поиск
устройства по базе данных
|
|
Device
Factory
|
|
Добавить
новое устройство в базу устройств
|
Инструментальное меню:
|
Наименование
функции
|
Обозначение
|
Описание
|
|
Standard
|
|
выбор
объекта сети
|
|
Link
|
|
установить
физическое соединение между двумя точками сети
|
|
Set
Traffic
|
|
установить
сетевой трафик между двумя точками сети
|
|
Set
Voice Call
|
|
установить
трафик телефонной связи между двумя точками сети
|
|
Set
Data Call
|
|
установить
трафик передачи данных (факс, …) между двумя точками сети
|
|
Break/Restore
|
|
внести/устранить
неисправность в соответствующий объект сети (устройство, линия связи, …)
|
|
Trace
Path
|
|
отображать
емкость трафика во время моделирования работы сети
|
Меню контроля:
|
Наименование
функции
|
Обозначение
|
Описание
|
|
Start
|
|
Старт
моделирования работы сети
|
|
Stop
|
|
Стоп
моделирования работы сети
|
|
Pause
|
|
Пауза
моделирования работы сети
|
|
Animation
faster
|
|
Ускорить
показ работы сети
|
|
Animation
slower
|
|
Замедлить
показ работы сети
|
|
Set
Animation Default
|
|
Стандартная
скорость показа
|
Движение пакетов по линиям связи демонстрируется
фигурами, которые обозначают:
3.2 Выбор топологии проектируемой
локальной сети поликлиники
В проектируемой сети поликлиники имеет смысл
использовать топологию «звезда», так как данная топология является на
сегодняшней день самой распространенной в небольших офисных сетях и сетях
среднего размера.
Данная топология поддерживает сетевые
архитектуры Ethernet/Fast Ethernet/Gigabit Ethernet, что делает сеть на ее
основе не дорогой в плане подборки оборудования и кабелей относительно других
топологий. Преимущества использования топологии «звезда»:
. Гибкость сети, позволяющая со временем
расширить число пользователей подключаемых к ЛВС, путем простого подключения
кабеля удаленного компьютера к концентратору или коммутатору.
. Выгодное (с точки зрения расширения числа
подключаемых пользователей) централизованное расположение коммутирующего
устройства около шахты лифта на каждом этаже здания, что позволит
последовательно соединить узлы сети каждого этажа через шахту или вентиляцию
(Рис.19.).
Рис. 19 - Схема последовательного соединения
коммутационных узлов по этажам
3.3 Выбор сетевой архитектуры и типа
кабеля для проектируемой локальной сети
Соединение элементов устройств сетевой связи с
компьютерами пользователей и другими сетевыми устройствами в проектируемой
локальной сеть базируется на витой паре. Всего имеется 6 категорий кабеля с
витой парой:
· 1 категория подходит только для передачи
голосовых сообщений на скорости до 4 Мбит/сек.
· 2 категория подходит для передачи голоса и
данных на скорости до 4 Мбит/сек.
· 3 категория подходит для передачи голоса и
данных на скорости до 16 Мбит/сек. Используется в сетях Ethernet, Token Ring.
· 4 категория подходит для передачи данных на
скорости до 20 Мбит/сек.
· 5 категория это улучшенная версия 3-ей
категории. Подходит для передачи данных до 100 Мбит/сек. Используется в сетях
Fast Ethernet\Gigabit Ethernet, Token Ring.
· 5+ категория подходит для передачи данных на
скорости до 155 Мбит/сек. Используется в сетях ATM.
В проектируемой ЛВС поликлиники будет оптимально
использовать архитектуру Fast Ethernet относительно:
стоимости оборудования
сложности развертывания
дальнейшего расширения сети
контроль за работоспособностью сети
локализация возникших неполадок
переход на более новое оборудование
Архитектура Fast Ethernet имеет пропускную
способность до 100 Мбит/сек., в отличие от устаревающей архитектуры Ethernet c
пропускной способностью 10 Мбит/сек. и использующей витую пару 3-ей категории.
В дальнейшем возможен переход на более быстродействующую архитектуру Gigabit
Ethernet. Поэтому в соединении элементов и узлов сети будет использована витая
пара 5-ой категории поддерживающая стандартную на сегодня архитектуру Fast
Ethernet.
3.4 Расстановка коммутационного
оборудования и компьютеров на схемах этажей поликлиники
Графическая часть проектирования локальной сети
поликлиники будет осуществляться в программном пакете Net Cracker.
Расстановка компьютеров на схеме 1-го этажа:
Рис. 20
Расстановка компьютеров на схеме 2-го этажа:
Рис. 21
Расстановка компьютеров на схеме 3-го этажа:
Рис. 22
Расстановка компьютеров на схеме 4-го этажа:
Рис. 23
Расстановка компьютеров на схеме 5-го этажа:
Рис. 24
Расстановка компьютеров на схеме 6-го этажа:
Рис. 25
Расстановка компьютеров на схеме 8-го этажа:
Рис. 26
Условные обозначения на схемах:
- место для установки в стоечный
шкаф коммутатора.
- установленный коммутатор.
- установленный концентратор.
- установленный сервер базы данных.
- компьютер пользователя
подключаемый к сети.
3.5 Таблица сетевого оборудования
использованного в проекте локальной сети
В таблице приведен список моделей
сетевого оборудования и фирм производителей использованных в проектировании
сети.
Таблица 2
|
Тип
оборудования
|
Модель
|
Фирма
производитель
|
Количество
штук
|
|
Сетевая
карта
|
DFE-650TX
|
D-Link
Systems
|
1
|
|
Сетевая
карта
|
DFE-500TX
|
D-Link
Systems
|
49
|
|
Коммутатор
|
DES-3224
|
D-Link
Systems
|
2
|
|
Коммутатор
|
DES-3216
|
D-Link
Systems
|
4
|
|
Коммутатор
|
Super
Stack II Switch 3300
|
3Com
Corporation
|
1
|
|
Концентратор
|
DSH-5
|
D-Link
Systems
|
1
|
|
Концентратор
|
DSH-8
|
D-Link
Systems
|
1
|
|
Концентратор
|
Super Stack II Dual Speed Hub 500
|
3Com
Corporation
|
1
|
3.5.1 Описание технических
характеристик сетевого оборудования и фирм производителей
Оборудование фирмы D-Link Systems.
Информация о компании:
Корпорация D-Link основана в 1986 г. в Научном
Парке Шинчу (Тайвань). Компания D-Link является всемирно известным
разработчиком и производителем сетевого и коммуникационного оборудования и
предлагает широкий набор решений для:
создания локальных
сетей
Ethernet/Fast Ethernet/Gigabit Ethernet,
построения беспроводных сетей и организации
широкополосного доступа,
передачи изображений и голоса по IP (VoIP),
проведения видеоконференций.
региональных офисов компании D-Link осуществляют
продажу и поддержку оборудования на территории более чем 100 стран мира. В
компании работает более 1600 сотрудников. Годовой оборот превышает $728
миллионов долларов. Согласно ряду исследований потребительского сектора рынка
сетевого оборудования, проведенных аналитической компанией Synergy Research
Group, D-Link занимает первое место в мире по объему продаж оборудования в этом
секторе. По данным Synergy Research Group, в первом квартале 2004 года компания
D-Link продала более 8 миллионов сетевых устройств, что почти в два раза
превосходит количество устройств, проданных ее ближайшим конкурентом.
Технические характеристики использованных в сети
сетевых карт.
Сетевая карта DFE-650TX (Рис.27.):
Поддерживаемые стандарта: IEEE 802.3, 10BASE-T
Ethernet, IEEE 802.3u, 100BASE-TX Fast Ethernet, Авто согласование IEEE 802.3
Nway, Управление потоком IEEE 802.3x, Спецификации локальной шины PCI 2.2
Топология: «звезда»
Протокол: CSMA/CD
Скорости передачи данных:
BASE-T:
Мбит/с (полу дуплекс)
Мбит/с (полный дуплекс)
Рис. 27 - Карта DFE-650TX
BASE-TX: 100Мбит/с (полу дуплекс)
Мбит/с (полный дуплекс)
Поддержка сетевых кабелей:
10BASE-T: UTP Cat.3, 4, 5 (100 м
макс..)
EIA/TIA-568 STP (100 м макс.)
BASE-TX: UTP Cat. 5 (100 м
макс.)
EIA/TIA-568 STP (100 м макс.)
. Сетевая
карта
DFE-500TX:
Поддерживаемые стандарты:
IEEE 802.3, IEEE 802.3u, 100BASE-TX Fast Ethernet, Авто
согласование
IEEE 802.3 Nway, Спецификации
локальной
шины
PCI 2.1.
Топология: «звезда»
Протокол: CSMA/CD
Скорости передачи данных:
BASE-TX: 100Мбит/с (полу дуплекс)
Мбит/с (полный дуплекс)
Поддержка сетевых кабелей:
100BASE-TX: UTP Cat. 5 (100 м
макс.)
EIA/TIA-568 STP (100 м макс.)
Технические характеристики использованного в
сети коммутационного оборудования.
Коммутатор DES-3224 (Рис.28.):
Рис. 28 - Коммутатор DES-3224
порта NWAY
10BASE-T/100BASE-TX
Мбит/с транк (8 портов в полном-дуплексе)
VLAN на коммутатор
Управляется по SNMP в D-Link D-View, OpenView,
SunManager
Автоматическая коррекция Rx полярности
Поддержка UTP/STP
Коммутатор
DES-3216:
портов NWAY
10BASE-T/100BASE-TX
1600 Мбит/с транк (4 порта в полном-дуплексе)
VLAN на коммутатор
Управляется по SNMP в D-Link D-View, OpenView,
SunManager
Автоматическая коррекция Rx полярности
Поддержка UTP/STP
Технические характеристики используемых в сети концентраторов.
Концентратор DSH-5:
портов 10BASE-T/100BASE-TX
10/100MB DUAL-SPEED HUB
Концентратор
DSH-8:
портов
10BASE-T/100BASE-TX
/100MB DUAL-SPEED HUB
Оборудование фирмы 3Com Corporation.
Информация о компании:
Корпорация 3Com является ведущим поставщиком
передовых, практичных и высокоэффективных продуктов, услуг и решений для сетей
передачи голоса и данных, предназначенных для компаний любых масштабов и
организаций государственного сектора.
Компания 3Com продолжает определять способ
построения сетей, основанный на первоклассных конструкторских разработках и
использовании стандартов, что позволяет уменьшить сложность сети при более
эффективном применении запатентованных систем и снижении стоимости владения.
Технические характеристики использованного в сети
коммутационного оборудования.
Коммутатор
SuperStack II Switch 3300:
портов NWAY
10BASE-T/100BASE-TX
1600 Мбит/с (2 порта в полном-дуплексе)
Управляется по
SNMP в
D-Link D-View, OpenView, SunManager
Автоматическая коррекция Rx полярности
Поддержка UTP/STP
Технические характеристики используемых в сети
концентраторов.
Концентратор
Super Stack II Dual Speed Hub 500:
портов
10BASE-T/100BASE-TX
/100MB DUAL-SPEED HUB
3.6 Установка выбранного типа
оборудования в модель локальной сети поликлиники из имеющейся вазы данных
программы NetCracker
Установка подходящего оборудования сети
осуществляется путем выбора из встроенной базы данных устройств, программы
NetCracker. На рисунках 29 и 30 показана установка коммутаторов и
концентраторов сети в выбранных помещениях.
Рис. 29 - Установка коммутатора
Рис. 30 - Установка концентратора
Установка сетевых карт в компьютеры
пользователей (Рис.31.).
Рис. 31 - Установка сетевой карты
Установка сетевой карты, программного серверного
«почтового клиента SMTP» и «файлового сервера» на сервер БД (Рис. 32).
Рис. 32 - Установка сетевой карты, программного
серверного «почтового клиента SMTP» и «файлового сервера»
3.6.1 Соединение компьютерного
оборудования с основными узлами сети
На рисунке 33 показан пример соединение
компьютерного оборудования с различными элементами сети.
Рис. 33 - Соединение элементов сети
В данном окне показан способ подключения сервера
БД с концентратором технического отдела. Здесь можно указать через какой порт
будут соединятся устройства, если устройства имеют несколько одинаковых портов.
Тип физического протокола. Вид используемого кабеля и его пропускную
способность. Длину кабеля соединяющего устройства.
3.6.2 Подсчет длинны используемого в
сети типа кабеля
Приведенная таблица, показывает общее количество
проложенного типа кабеля по этажам.
Таблица 3
|
№
этажа
|
Тип
используемого кабеля
|
Длина
кабеля в метрах
|
|
1
|
Витая
пара 5-й категории
|
205
|
|
2
|
Витая
пара 5-й категории
|
195
|
|
3
|
Витая
пара 5-й категории
|
180
|
|
4
|
Витая
пара 5-й категории
|
170
|
|
5
|
Витая
пара 5-й категории
|
305
|
|
6
|
Витая
пара 5-й категории
|
265
|
|
8
|
Витая
пара 5-й категории
|
133
|
3.7 Связь поликлиники с удаленными
филиалами
Связь и обмен информацией с удаленными филиалами
осуществляется через внешний модем подключенный к серверу БД (Рис. 34).
Рис. 34 - Подключенный к серверу модем
Рис. 35 - Удаленное соединение со всеми
филиалами поликлиники через Internet
.7.1 Использование протокола
электронной почты SMTP для обмена информацией с удаленными филиалами
Простой протокол электронной почты (Simple Mail
Transfer Protocol - SMTP) действует на прикладном, представительском и
сеансовом уровнях модели OSI. Он использует протокол TCP на транспортном уровне
для передачи пакетов на основе соединения.
Целью SMTP является отправка электронной почты с
передающего компьютера на принимающий (почтовый сервер SMTP). Функция SMTP
встроена в клиентское и серверное почтовое программное обеспечение. Протокол
SMTP рассылает почту между почтовыми серверами (с первоначального сервера на
сервер назначения).
3.8 Введение внутрисетевого трафика
в сеть
Введение внутрисетевого трафика позволит
протестировать сеть на максимальную загрузку всех концентраторов и
коммутационных узлов оборудования. В основе точного моделирования трафика в
сети, будет использована схема обмена информации между элементами системы
поликлиники.
Введение трафика между двумя сетевыми
устройствами осуществляется путем «окна установки трафика» (Рис.36.)
Рис. 36 - Окно установки трафика между
устройствами
Типы использованного трафика в сети:
- трафик файлового сервера
- внутрисетевой трафик
- трафик протокола электронной
почты SMTP для обмена информацией с удаленными филиалами
.9 Тестирование нагрузки трафика на
сеть
Схема тестируемой сети 1-го этажа с
загруженным трафиком:
Рис. 37
Схема тестируемой сети 2-го этажа с загруженным
трафиком:

Схема тестируемой сети 3-го этажа с загруженным
трафиком:
Рис. 39
Схема тестируемой сети 4-го этажа с загруженным
трафиком:
Рис. 40
Схема тестируемой сети 5-го этажа с загруженным
трафиком:
Рис. 41
Схема тестируемой сети 6-го этажа с загруженным
трафиком:
Рис. 42
Схема тестируемой сети 8-го этажа с загруженным
трафиком:
Рис. 43
Схема пропускной способности последовательно
соединенных коммутационных узлов (Рис.44.):
Рис. 44
3.10 Составление графика
загруженности коммутационных узлов сети
Составление графика загруженности коммутационных
узлов сети в процентном отношении (Рис.45.).
Рис. 45 - Нагрузка трафика на последовательном
соединении коммутационных узлов
Как видно из графика, диапазон загруженности
коммутационных узлов не превышает и 15%, что обеспечивает стабильную и
корректную работу коммутаторов при максимальной нагрузке трафика в сети.
3.11 Загрузка концентраторов в
установленных кабинетах сети
Процент загруженности концентраторов в сети.
На рисунках (46 и 47) отображены концентраторы
сети с нагрузкой трафика, установленные в кабинетах и помещениях, где
концентрация компьютеров превышает 4 - 5 единиц.
Рис. 46 - Процент загрузки 2-х концентраторов в
«отделе кадров» и «бухгалтерии»
Рис. 47 - Процент загруженности концентратора
установленного в техническом отделе
Число используемых концентраторов в локальной
сети не превышает 3, поэтому целесообразно отобразить процент их загруженности
в таблице:
Таблица 4
|
Модель
концентратора
|
Место
установки
|
Число
подключенных сетевых устройств
|
Загруженность
сетевым трафиком в %
|
|
DSH-5
|
Отдел
кадров
|
4
|
26,8
|
|
DSH-8
|
Бухгалтерия
|
5
|
28,2
|
|
Super
Stack II 500
|
Технический
отдел
|
6
|
2,2
|
3.12 Подсчет стоимости сетевого
оборудования и материалов использованного в проектировании локальной сети
Таблица содержит стоимость оборудования и
материалов использованного в проектировании локальной сети поликлиники. Цены на
оборудование датированы 17.04.07г.
Таблица 5
|
Тип
оборудования
|
Модель
оборудования
|
Фирма
производитель
|
Количество
штук/метров
|
Цена
у.е.
|
|
Сетевая
карта
|
DFE-650TX
|
D-Link
Systems
|
1
|
8,1
|
|
Сетевая
карта
|
DFE-500TX
|
D-Link
Systems
|
49
|
328,3
|
|
Коммутатор
|
DES-3224
|
D-Link
Systems
|
2
|
76,6
|
|
Коммутатор
|
DES-3216
|
D-Link
Systems
|
4
|
144,0
|
|
Коммутатор
|
Super
Stack II Switch 3300
|
3Com
Corporation
|
1
|
32,1
|
|
Концентратор
|
DSH-5
|
D-Link
Systems
|
1
|
14,8
|
|
Концентратор
|
DSH-8
|
D-Link
Systems
|
1
|
16,4
|
|
Концентратор
|
Super Stack II Dual Speed Hub 500
|
3Com
Corporation
|
1
|
15,2
|
|
Сетевой
кабель
|
Витая
пара категории 5
|
_______
|
1423
|
569,2
|
Общая стоимость оборудования и кабеля
затраченного на проектирование локальной сети МУЗ ГО «Воронежская клиническая
поликлиника №4» г. Воронеж составила:1204,7 у.е. = 31322,2 рубля, без учета
стоимости компьютеров.
4. Безопасность жизнедеятельности
.1 Основные опасности и вредные
факторы
Автоматизация и компьютеризация труда человека
коснулась всех сфер его деятельности. В настоящее время ни одно предприятие,
учреждение или организация не может функционировать достаточно эффективно без
применения компьютерной техники. Непрекращающееся развитие любого предприятия,
учреждения или организации, а как следствие объёмов и сложности информации
требует расширения компьютерных сетей и автоматизированных информационных
систем. Но кроме очевидных выгод компьютерная техника несет в себе опасность
здоровью и поэтому актуальной становится проблема охраны труда человека в
процессе работы, сохранение его здоровья и работоспособности.
Вредные факторы, воздействующие на работников,
занятых на работе с видеодисплейными терминалами (ВДТ) и персональными
компьютерами (ПК):
воздействие электромагнитных полей (радиочастот),
статического электричества;
неудовлетворительный микроклимат помещений;
недостаточная освещенность;
психоэмоциональное напряжение.
Без строгого учёта правил техники безопасности и
производственной санитарии, неточного выполнения требований техники
безопасности может привести к аварии, либо к профессиональным заболеваниям и
производственному травматизму. Охрана труда обеспечивается системой
законодательных актов, социально-экономических, организационных, технических,
гигиенических и лечебно-профилактических мероприятий и средств, направленных на
создание таких условий труда, при которых исключено воздействие на работающих
опасных и вредных производственных факторов. Создание наиболее благоприятных,
комфортных условий труда, улучшение охраны труда и техники безопасности, без
сомнения, ведет к более высокой производительности труда, социальному развитию
и повышению благосостояния.
4.2 Комплекс мер по охране труда
оператора ПК
Создание и широкое внедрение быстродействующих
ПК обусловило значительное увеличение количества рабочих мест и,
соответственно, количества работников, обеспечивающих функционирование
вычислительной техники. Одновременно с этим изменяется характер труда, его
содержание и условия, в которых он осуществляется. Усложнение функциональной
структуры деятельности в связи с применением ПК предъявляет новые, подчас
повышенные требования к организму человека. Недоучёт роли человеческого фактора
при проектировании и создании рабочих мест неизбежно отражается на качественных
и количественных показателях деятельности работников, в том числе приводит к
замедлению или ошибкам в процессе принятия решений.
Рассмотрим основные требования по безопасности и
охране труда оператора ПК. На качество и безопасность работ операторов влияет
огромное число факторов. Работа большинства сотрудников сопряжена с умственным
трудом. Так, операторы ПК в течение рабочего дня должны воспринимать огромный
объём информации и точно на неё реагировать.
Значительное умственное напряжение и другие
нагрузки приводят к изменению у работников функционального состояния
центральной нервной системы нервно-мышечного аппарата рук.
Для предупреждения переутомления и повышения
трудоспособности необходимы и правильный режим труда и отдыха, и оптимальные
микроклиматические условия, и правильная организация рабочего места.
Нерациональная конструкция рабочего места вызывает необходимость поддержания
вынужденной рабочей позы. Длительный дискомфорт вызывает повышенное напряжение
мышц и обуславливает развитие общего утомления и снижение работоспособности.
При длительной работе за дисплеем у операторов отличается выраженное напряжение
зрительного аппарата с появлением жалоб на неудовлетворительность работой,
нарушение сна, усталости и болезненных ощущений в области глаз, в пояснице и
др. Работа с дисплеем связана с малой подвижностью и действием небольшой группы
мышц, что может привести к профессиональному заболеванию - остеохондрозу.
Необходимо проводить физические разминки во время перерыва. Для снятия
психоэмоционального напряжения дополнительные перерывы в соответствии с
санитарными нормами (10-30 минут) должны быть распределены по всему рабочему
дню.
Кроме того, работоспособность оператора в
значительной мере зависит от влажности и скорости движения воздуха, давления,
состава воздуха в помещениях, уровня шума и вибрации, освещенности, окраски
оборудования. С целью обеспечения комфортных условий для обслуживающего
персонала и высокой надёжности технологического процесса на рабочем месте
устанавливают дополнительные требования к воздушной среде производственных
помещений.
В помещениях с избытком явного места необходимо
предусматривать регулирование подачи теплоносителя для соблюдения нормативных
параметров микроклимата. В качестве нагревательных приборов в машинных залах с
ПК и хранимых носителей информации следует устанавливать регистры из гладких
труб или панелей лучистого отопления. Нельзя использовать для отопления
машинных залов с ПК электронагревательные приборы и паровое отопление.
В залах с работающими вычислительными машинами
на рабочих местах операторов параметры микроклимата должны быть следующими:
в холодные периоды года температура воздуха,
скорость его движения и относительная влажность должны соответственно
составлять: 22-24 С; 0,1 м/с; 40-60%.
в теплое время года соответственно: 23-25 С;
0,1-0,2 м/с; 40-60%. Воздух, поступающий в помещение, должен быть очищен от
загрязнений, в том числе от пыли и микроорганизмов.
Кондиционирование воздуха должно обеспечивать
автоматическое поддержание параметров микроклимата в необходимых пределах в течение
всех сезонов года, очистку воздуха от пыли и вредных веществ, создание
наибольшего избыточного давления в чистых помещениях для исключения поступления
неочищенного воздуха. Необходимо также предусмотреть возможность индивидуальной
регулировки раздачи воздуха в отдельных помещениях.
4.2.1 Планировка рабочего места
Эргономика - прикладная наука целью, которой
является приспособление труда к физиологическим и психическим возможностям
человека для обеспечения наиболее эффективной работы, которая не создаёт угрозы
здоровью человека.
Практика показывает, что планировка рабочего
места должна удовлетворять требованиям удобства выполняемых работ и экономии
энергии, и времени оператора, рационального использования производственных
площадей и удобства обслуживания устройств ПК.
При планировке рабочего места необходимо
учитывать удобство расположения дисплеев, принтеров, пульта ПК, а также зоны
досягаемости рук оператора. Эти зоны, установленные на основании
антропометрических данных тела человека, дают возможность рационально
разместить компьютер, его клавиатуру и дисплей.
Высота рабочей поверхности стола должна
регулироваться в пределах 680-800 мм; при отсутствии такой возможности должна
составлять 725 мм.
Дисплей должен удовлетворять следующим
требованиям:
важнейшие элементы конструкции должны быть
расположены в центре поля зрения (клавиатура);
элементы должны быть сгруппированы по
функциональному признаку;
рабочие поверхности должны быть расположены
наклонно, по возможности перпендикулярно взгляду оператора;
экран видеомонитора должен находиться от глаз
пользователя на оптимальном расстоянии 600-700 мм, но не ближе 500 мм с учётом
размеров знаков и символов.
Важнейшими характеристиками зрительного
восприятия оператора являются: яркость, контрастность между объектами и фоном,
и острота зрения. Контрастность по отношению к фону влияет на восприятие
цветов. Так, например, лучше воспринимаются комбинации цветов: черный на
желтом, черный на белом, зеленый на черном, белый на черном. Отсюда следует
оптимальность выбора цветов:
для экрана: белый на черном;
для клавиатуры: черный на белом.
Наиболее удобно сиденье, имеющее выемку,
соответствующую форме бедер и наклон назад. Спинка стула должна быть изогнутой
формы, обнимающей поясницу. Высота её - 300 мм, ширина - не менее 380 мм,
радиус изгиба - 300-350 мм. Рабочий стул (кресло) должен быть снабжен
подъёмно-поворотным механизмом, обеспечивающим регуляцию высоты сидения и
спинки. Рабочее кресло должно иметь подлокотники. Регулировка каждого параметра
должна легко осуществляться, быть независимой и иметь надёжную фиксацию. На
рабочем месте необходимо предусматривать подставку для ног.
Клавиатура должна располагаться на поверхности
стола таким образом, чтобы соответствовать локтю сидящего оператора. Его рука
должна быть согнута на 90 градусов в локтевом суставе, а предплечье - лежать
горизонтально. Клавиатуру следует располагать на расстоянии 100-300 мм от края,
обращенного к пользователю.
Помещения и их размеры должны соответствовать
количеству работающих и размещаемому в них КТС. Расстояние между рабочими
столами с видеомониторами должно быть не менее 2,0 м, а расстояние между
боковыми поверхностями видеомониторов - не менее 1,2 м. В помещениях с ПК
ежедневно должна проводиться влажная уборка, необходимо наличие аптечки первой
помощи и углекислотного огнетушителя.
4.2.2 Шум
Шум являются одним из распространённых факторов
внешней среды, неблагоприятно воздействующих на организм человека. Люди,
работающие в условиях повышенного шума, жалуются на быструю утомляемость,
головную боль, бессонницу. У человека снижается острота зрения и слуха,
повышается кровяное давление, ослабляется внимание, ухудшается память. Всё это
приводит к значительному снижению производительности труда, росту количества
ошибок в работе, уменьшению срока службы оборудования.
В помещениях операторов ПК уровень шума не
должен превышать 65 дБ. На рабочих местах в помещениях для размещения шумных
агрегатов вычислительных машин (принтеры и т.д.) уровень шума не должен
превышать 75 дБ.
Снижение шума, создаваемого на рабочих местах
внутренними источниками, а также шума, проникающего извне, осуществляется
следующими методами: уменьшением шума в источнике, оборудование, аппараты,
приборы необходимо устанавливать на специальные фундаменты и амортизирующие
прокладки. Стены и потолки производственных помещений, где установлены ПК и др.
оборудование, являющееся источником шумообразования, должны быть облицованы
звукопоглощающим материалом с максимальным коэффициентом звукопоглощения в
области частот 63-8000 Гц, независимо от количества единиц установленного
оборудования. В качестве звукопоглощающего материала, могут быть использованы
перфорированные плиты, панели и др. материал аналогичного назначения, а также
плотная хлопчатобумажная ткань, которой драпируются потолок и стены. Также
можно использовать подвесные акустические потолки.
4.2.3 Освещение
Правильное освещение рабочего места оператора
облегчает его труд, снижает утомление, повышает производительность труда,
снижает опасность производственного травматизма. Освещение может быть
естественным и искусственным.
Естественное освещение создаётся в
производственных помещениях через оконные и другие остеклённые проёмы,
искусственное - светильниками. Искусственное освещение в помещениях следует
осуществлять в виде комбинированной системы освещения с использованием
люминесцентных источников света в светильниках общего назначения.
В качестве источников общего освещения должны
использоваться лампы типа ЛБ и ДРЛ с индексом цветопередачи не менее 70
(R>70), в качестве светильников - установки с преимущественно отраженным или
рассеянным светом.
Светильники общего освещения следует располагать
над рабочим столом в равномерно прямоугольном порядке. Для предотвращения
засветок экрана дисплея прямыми световыми потоками должны применяться
светильники общего назначения, расположенные между рядами рабочих мест. При
этом линии светильников располагаются параллельно светопроёмам.
Осветительные установки должны обеспечивать
равномерную освещенность с помощью приглушенного или рассеянного светораспределения.
Для исключения бликов необходимо применять специальные фильтры для экранов,
защитные козырьки или располагать источники света параллельно направлению
взгляда на экран видеомонитора с обеих сторон.
Местное освещение обеспечивается светильниками,
установленными непосредственно на столешнице или на его вертикальной панели, а
также вмонтированными в козырёк пульта. Источники света по отношению к рабочему
месту следует располагать таким образом, чтобы исключить попадания в глаза
прямого света. При естественном освещении необходимо применять средства
солнцезащиты, снижающие перепады яркостей между естественным светом и свечением
экрана дисплея. В качестве таких средств можно использовать регулируемые
жалюзи.
4.2.4 Статическое электричество
Для предотвращения образования и защиты от
статического электричества в помещениях необходимо использовать нейтрализаторы
и увлажнители, а полы должны иметь антистатическое покрытие.
4.2.5 Излучение
Устройства визуального отображения генерируют
несколько типов излучения: рентгеновское, видимое, ультрафиолетовое и т.п.
Однако уровни этих излучений достаточно низки и не превышают действующих норм.
4.3 Режим труда и отдыха работающих
с ПК и ВДТ
Режим труда и отдыха при работе с ПК и ВДТ
должен определяться продолжительностью, видом и категорией трудовой
деятельности. Виды трудовой деятельности разделяются на 3 группы:
группа А - работа по считыванию информации с
экрана с предварительным запросом;
группа Б - работа по вводу информации;
группа В - творческая работа в режиме диалога с
ПК.
Для видов трудовой деятельности устанавливаются
3 категории тяжести и напряженности при работе с ПК, ВДТ:категория работы:
считывание информации - до 20 000 знаков; ввод информации- до 15 000 знаков;
творческая работа в режиме диалога с ПК - до 2 часов в смену;категория работы:
считывание информации - до 40 000 знаков; ввод информации- до 30 000 знаков;
творческая работа в режиме диалога с ПК - до 4 часов в смену;категория работы:
считывание информации - до 60 000 знаков; ввод информации- до 40 000 знаков;
творческая работа в режиме диалога с ПК - до 6 часов в смену.
Для обеспечения оптимальной работоспособности и
сохранения здоровья работников на протяжении рабочей смены должны
устанавливаться регламентированные перерывы.
При 8-часовой рабочей смене и работе с ВДТ и ПК
устанавливаются регламентированные перерывы:
для I категории работ через 2 часа от начала
рабочей смены и через 2 часа после обеденного перерыва продолжительностью 15
минут каждый. Суммарное время регламентированных перерывов составляет 30 минут;
для II категории работ через 2 часа от начала
рабочей смены и через 1,5-2 часа после обеденного перерыва продолжительностью
15 минут каждый или продолжительностью 10 минут после каждого часа работы.
Суммарное время перерывов составляет 50 минут;
для
III категории работ через 1,5-2часа от начала рабочей смены и через 1,5-2