Синтез автоматической системы передачи кодированных сигналов
Кафедра
«Автоматика и телемеханика»
СИНТЕЗ
АВТОМАТИЧЕСКОЙ СИСТЕМЫ ПЕРЕДАЧИ КОДИРОВАННЫХ СИГНАЛОВ
Расчетно-пояснительная
записка к курсовому проекту
по дисциплине
«Теоретические основы автоматики и телемеханики»
Задание на курсовой проект
Тема: «Синтез автоматической системы передачи кодированных сигналов».
Задание: составить схему автоматической системы, предназначенной для
передачи информационного сообщения в канал связи.
Содержание сообщения: Заика Вячеслав Валерьевич.
Способ передачи: циклический.
Система кодирования: двоичный код.
Скорость передачи: S=960-1040
Бод
Параметры канала связи:
Полоса пропускания - от 300 до 3400 Гц;
Входной уровень - от 2,3 до 0,0 Нп (от -20 до 0,0 дБ);
Линия - двухпроводная симметричная;
Волновое сопротивление канала Rв=120 Ом.
Реферат
Записка содержит 43 страницы, 20 рисунков, 4 таблицы, 5 источников
ДЕЛИТЕЛЬ ЧАСТОТЫ, КАНАЛ, ПРЕОБРАЗОВАТЕЛЬ КОДА, ЗАДАЮЩИЙ ГЕНЕРАТОР,
ИСТОЧНИК ПИТАНИЯ, ДВОИЧНЫЙ КОД, СХЕМА СИНХРОНИЗАЦИИ, ВРЕМЕННАЯ ДИАГРАММА,
РЕГИСТР, ЛОГИЧЕСКИЙ ЭЛЕМЕНТ, ДИЗЪЮНКТОР.
В данном курсовом проекте на базе теории переключательных функций, теории
полупроводниковых приборов и микропроцессорной техники производится
проектирование цифрового устройства для передачи сообщения через канал связи. В
процессе проектирования осуществляется разработка задающего генератора,
делителя частоты, преобразователя кода, согласующего устройства с каналом
связи, схемы синхронизации и сброса, блока питания и прочих устройств с учетом
того, чтобы полученный конечный автомат содержал наименьшее число
радиокомпонентов, имел оптимальные размеры и минимальную скорость.
Для проектирования схем используется программный пакет P-CAD 2004.
Оглавление
Введение 6
. Кодирование
информации 8
.2 Составление
выходных функций преобразователя кода 9
. Описание
структурной схемы автоматической системы: 14
.1 Определение
коэффициента деления 15
.2 Задающий
генератор 16
. Преобразователь
параллельного кода в последовательный 18
.1 Формирователь
старт-стоповых синхронизирующих импульсов 18
.2 Фазовый
модулятор 19
. Функциональная
схема автомата и схема управления ПК 21
.1 Составление
временной диаграммы 21
.2 Функциональная
схема конечного автомата 22
. Схема
согласования с каналом связи 25
.1 Расчет 25
. Источник питания 29
.1 Расчет сети на
9 В 29
.2 Расчет сети на
15В 30
. Описание
элементной базы 33
.1 Микросхема
К561ЛА7 33
.2 Микросхема
К561ЛА8 33
.3 Микросхема
К561ЛА9 34
.4 Микросхема
К561ЛЕ5 34
.5 Микросхема
К561ЛЕ10 35
.6 Микросхема
К561ЛИ1 35
.7 Микросхема
К561ИЕ8 36
.8 Микросхема
К561ИЕ16 37
.9 Микросхема
К561ИР9 38
.10 Операционные
усилители К140УД14А, К140УД14Б, К140УД14В 39
Заключение 40
Библиографический
список 41
Приложение А 42
Введение
кодирование цифровой генератор автомат
Современный мир уже сложно представить без систем автоматики,
телемеханики и связи. Человечество с каждым годом наращивает объемы интеграции
автоматических систем в повседневный быт. Мы уже не можем представить свою
жизнь без компьютеров, сотовых телефонов, микроволновых печей, стиральных машин
и т.д. Ситуация в отрасли железнодорожного транспорта во многом аналогична
общемировым тенденциям. На текущем этапе развития перед железнодорожным
транспортом стоят задачи по увеличению пропускной и перевозной способности,
грузовых и пассажирских перевозок, уменьшению времени оборотов вагонов и
повышению производительности труда. Эти задачи решаются по двум основным
направлениям: техническим переоснащением систем отрасли и совершенствованием
системы управления перевозочным процессом.
Система управления же во многом зависит от грамотной и, что не менее
важно, скоординированной работы обслуживающего персонала.
Реализация теоретических основ происходит на основе современной
микроэлементной электронной базы, микропроцессорной и вычислительной техники,
оптических полупроводниковых приборов. Для организации обмена информацией,
передачи её на значительные расстояния необходимо кодирование информации.
Задача данного проекта состоит в том, чтобы получить конечный автомат,
предназначенный для кодирования сообщения (Ф.И.О.) и последующей его передачи в
канал связи. Принципиальная схема автомата построена на микросхемах средней
интеграции и на отдельных радиокомпонентах. В качестве элементной базы
используются микросхемы серии К561. Эта серия выполнена по КМОП технологии и
обладает минимальным потреблением тока.
В ходе курсового проекта приобретаются навыки разработки реального
устройства передачи информации, соответствующее условиям эксплуатации.
1. Кодирование информации
.1 Определение разрядности и кодирование алфавита
Для определения разрядности кода подсчитаем сколько различных символов
содержит сообщение, передаваемое в канал связи:
Заика Вячеслав Валерьевич - сообщение содержит 30 знаков. Число разрядов
входного слова преобразователя кода рассчитаем по уравнению:
(1.1)
где:
М-
общее количество символов в
сообщении, n -
разрядность кода
Посылка
содержит 13 различных символов (12 букв и интервал между словами). Число
разрядов кода определяется по формуле:
(1.2)
N - число
различных символов;
Число
разрядов выходного кода:
Таблица 1.1 - Кодирование передаваемой последовательности
|
Входное слово
преобразователя кода
|
Выходное слово
|
|
Такт
|
Символ
|
X5
|
X4
|
X3
|
X2
|
X1
|
Код буквы
|
Y4
|
Y3
|
Y2
|
Y1
|
|
0
|
0000000000
|
|
|
|
|
|
|
|
|
|
|
|
1
|
З
|
0
|
0
|
0
|
0
|
1
|
1
|
0
|
0
|
0
|
1
|
|
2
|
А
|
0
|
0
|
0
|
1
|
0
|
2
|
0
|
0
|
1
|
0
|
|
3
|
И
|
0
|
0
|
0
|
1
|
1
|
3
|
0
|
0
|
1
|
1
|
|
4
|
К
|
0
|
0
|
1
|
0
|
0
|
4
|
0
|
1
|
0
|
0
|
|
5
|
А
|
0
|
0
|
1
|
0
|
1
|
2
|
0
|
0
|
1
|
0
|
|
6
|
0011000000
|
|
|
|
|
|
|
|
|
|
|
|
7
|
В
|
0
|
0
|
1
|
1
|
1
|
5
|
0
|
1
|
0
|
1
|
|
8
|
Я
|
0
|
1
|
0
|
0
|
0
|
6
|
0
|
1
|
1
|
0
|
|
9
|
Ч
|
0
|
1
|
0
|
0
|
1
|
7
|
0
|
1
|
1
|
1
|
|
10
|
Е
|
0
|
1
|
0
|
1
|
0
|
8
|
1
|
0
|
0
|
0
|
|
11
|
С
|
0
|
1
|
0
|
1
|
1
|
9
|
1
|
0
|
0
|
1
|
|
12
|
Л
|
0
|
1
|
1
|
0
|
0
|
10
|
1
|
0
|
1
|
0
|
|
13
|
А
|
0
|
1
|
1
|
0
|
1
|
2
|
0
|
0
|
1
|
0
|
|
14
|
В
|
0
|
1
|
1
|
1
|
0
|
5
|
0
|
1
|
0
|
1
|
|
15
|
0111100000
|
|
|
|
|
|
|
|
|
|
|
|
16
|
В
|
1
|
0
|
0
|
0
|
0
|
5
|
0
|
1
|
0
|
1
|
|
17
|
А
|
1
|
0
|
0
|
0
|
1
|
2
|
0
|
0
|
1
|
0
|
|
18
|
Л
|
1
|
0
|
0
|
1
|
0
|
10
|
1
|
0
|
1
|
0
|
|
19
|
Е
|
1
|
0
|
0
|
1
|
1
|
8
|
1
|
0
|
0
|
0
|
|
20
|
Р
|
1
|
0
|
1
|
0
|
0
|
11
|
1
|
0
|
1
|
1
|
|
21
|
Ь
|
1
|
0
|
1
|
0
|
1
|
12
|
1
|
1
|
0
|
0
|
|
22
|
Е
|
1
|
0
|
1
|
1
|
0
|
8
|
1
|
0
|
0
|
0
|
|
23
|
В
|
1
|
0
|
1
|
1
|
1
|
5
|
0
|
1
|
0
|
1
|
|
24
|
И
|
1
|
0
|
0
|
0
|
3
|
0
|
0
|
1
|
1
|
|
25
|
Ч
|
1
|
1
|
0
|
0
|
1
|
7
|
0
|
1
|
1
|
1
|
|
26
|
110100(~)0(~)0(~)0(~)0(~)
|
|
|
|
|
|
|
|
|
|
|
|
27
|
110110(~)0(~)0(~)0(~)0(~)
|
|
|
|
|
|
|
|
|
|
|
|
28
|
111000(~)0(~)0(~)0(~)0(~)
|
|
|
|
|
|
|
|
|
|
|
|
29
|
сброс
|
1
|
1
|
1
|
0
|
1
|
0(~)
|
0(~)
|
0(~)
|
0(~)
|
0(~)
|
|
Циклическое повторение
сообщения
|
|
0
|
0000000000
|
|
|
|
|
|
|
|
|
|
|
|
1
|
З
|
0
|
0
|
0
|
0
|
1
|
1
|
0
|
0
|
0
|
1
|
1.2
Составление выходных функций преобразователя кода
Выходные функции преобразователя кода:
Составим карты Карно и минимизируем функции:
Приведем
к базису И-НЕ:
Рисунок 1.1 - Схема преобразователя кода
Рисунок 1.2 - Схема преобразователя кода (продолжение)
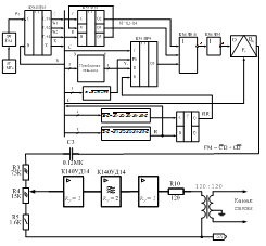
2. Описание структурной схемы автоматической системы
Автомат содержит:
тактовый генератор с кварцевой стабилизацией (ЗГ);
делитель частоты (ДЧ) тактовых импульсов, формирующий импульсы несущей Fн, тактовой (С) частоты и код порядкового номера
символа в сообщении (X);
преобразователь кода (ПК) порядкового номера символа в сообщении (X) в код номера символа в алфавите
(У);
преобразователь параллельного формата кода У в последовательный формат Д
(ПП);
схема модуляции и согласования с каналом связи (СмСКС);
схему синхронизации и установки автоматической системы в исходное
состояние (СС);
формирователь (СИ) старт-стопных импульсов (СТ);
источник питания (ИП);
Рисунок 2.1 - Структурная схема автомата
2.1
Определение коэффициента деления
Скорость передачи информации определяется по следующей формуле:
, (2.1)
где
- параметр, определяющийся номером варианта по
журналу
бит/c
бит/c
Для
расчета коэффициента деления частоты принимаем резонансную частоту кварцевого
резонатора равной
МГц.
, (2.2)
Коэффициент
деления рассчитывается исходя из формулы:
, (2.3)
=
=
Получаем
коэффициент деления
, что соответствует частоте
, отсюда частота синхронизации С равна:
Полученное
значение действующей частоты укладывается в диапазон передачи по каналу 300 -
3400 Гц.
2.2
Задающий генератор
Выбор схемы задающего генератора зависит от следующих факторов:
стабильность генерируемой частоты;
форма вырабатываемого сигнала;
амплитуда и мощность сигнала;
количество и фаза выходных сигналов.
Частота генератора будет определяться номиналами сопротивления R и емкости С, и для ИМС, выполненных
по технологии комплементарной логики на транзисторах «металл-оксид-полупроводник»
(КМОП), период следования импульсов равен:
, (2.4)
, (2.5)
Конденсатор
С1 выбирается из предела от 33пФ до 47 пФ,
в
пределах от 0 до 15 пФ. Общая емкость необходимая для расчета равна:
, (2.6)
Примем
сопротивления одного номинала:
(2.7)
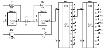
Построим
схему задающего генератора и делителя частоты:
Рисунок
2.2 - Схема задающего генератора и делителя частоты
3.
Преобразователь параллельного кода в последовательный
Принцип преобразования заключается в поочерёдном подключении
кодированного символа к схеме согласования с каналом связи в порядке
возрастания номера такта. Очерёдность подключения разрядов символа обычно
оговаривается протоколом обмена, однако в задании к данному проекту она не
оговорена, следовательно, значения не имеет. Следует выбрать схемотехническое
решение преобразователя параллельного в последовательный код ПП из приведённых
примеров, но следует иметь в виду, что при выборе другого базиса микросхем
возможны и другие схемные решения.
В качестве основы ПП предлагается одно из следующих устройств:
сдвигающий регистр;
мультиплексор;
коммутатор на логических элементах.
Для данного проекта выбирается схема преобразователя на регистре сдвига
К561ИР9
3.1
Формирователь старт-стоповых синхронизирующих импульсов
В современных модемах алгоритм синхронизации может быть достаточно
сложным, но длинную посылку всегда делят на части. Отдельные последовательные
части могут объединяться в более крупные, которые называют кадрами. Для
упрощения декодирования размеры кадров в одной посылке стараются сделать
одинаковыми. В состав кадра обязательно должны входить стартовые (для
определения начала) и стоповые (для определения конца) импульсы, кроме этого
могут добавляться другие служебные импульсы (адрес и имя посылки, контрольные
суммы, информация для восстановления данных в случае искажения кода из-за помех
и прочее.),а также импульсы данных. Из общего размера кадра служебные импульсы
могут занимать вплоть до 50%.
Сложное кодирование осуществляется программным способом на
микроконтроллерах. В данном проекте используются только стартовые и стоповые
импульсы. Стартовая комбинация должна выглядеть не проще чем 0101, а стоповая
не проще, чем 0000 0000 0000.
Зависимость от времени требует выдачи схемой синхронизирующего кода один
раз за цикл в начале посылки на месте нулевой комбинации. В данном проекте
формирователь старт-стоповых синхронизирующих импульсов реализован на
микросхеме десятичного счётчика К561ИЕ8 с дешифратором на выходе:
(3.1)
Схема
формирователя старт-стоповых синхронизирующих импульсов также изображена в
составе общей схемы управления преобразователем кода на рисунке 4.3.
3.2
Фазовый модулятор
Исходя из расчетов, приведенных в пункте 2.2, в связи с достаточно
высокой скоростью передачи была выбрана фазовая модуляция. Это обусловлено тем,
что фазовая модуляция является наиболее защищённой от помех и даёт возможность
реализовать максимальную скорость передачи. Основным ее недостатком является
сложный алгоритм приёма, но при наличии процессора на приёмном конце качество
декодирования определяется в большей степени программным обеспечением. Этот
факт находит широкое применение в современных компьютерных модемах. Следует
учитывать, что в условиях повышенных помех нужно предусмотреть более гибкий
алгоритм модуляции, например, изменение несущей частоты (C), переменное отношение
несущей к входному алфавиту (D) модулятора C/D и их фазы, однако в данном
проекте эти вопросы не затрагиваются. Модуляцию заменяем манипуляцией со
сдвигом фаз на 180о.
При этом уровень, мощность и скорость передачи сигнала должны
соответствовать параметрам канала связи. Помимо этого выходные параметра
автомата должны регулироваться в необходимых пределах.
После модулирования в пределе количество единичных и нулевых импульсов
должно быть одинаковым, т.е. постоянная составляющая в спектральном разложении
сигнала должна равняться нулю.
Схемную реализацию получается из функций алгебры-логики:
, (3.2)
где
- несущая частота;
-
входной алфавит.
Схема
полученного фазового манипулятора представлена в составе общей схемы управления
преобразователем кода на рисунке 4.3.
4.
Функциональная схема автомата и схема управления ПК
.1
Составление временной диаграммы
Исходя из определенных ранее основных параметров автомата, составляются
диаграммы функционирования автомата в целом в связи с необходимостью
определения и схемного решения функций других узлов и увязки уже определённых
частей передатчика.
Временная диаграмма работы автомата строится с учётом выбранной элементной
базы. В данном примере сигналы:
счётчика К561ИЕ16 (С, W1, W2, X1, X2, X3, X4, X5, R);
регистра К561ИР9 (PS - параллельная запись, Q0, Q1, Q2, Q3 - выходные
параллельные данные, RR - сброс регистра);
счётчика К561ИЕ8 (Q0, Q1, Q2, Q3, Q4, Q5 - десятичный выход, С -
синхронизирующий вход);
ST - стартовый импульс;
R - сброс всей схемы в исходное состояние (формируется специальной схемой
сброса);
D - последовательный выходной код данных;
ФМ - фазоманипулированный выходной сигнал.
Временная диаграмма изображена на рисунке 4.1
Рисунок 4.1 - Временная диаграмма работы автоматической системы
4.2
Функциональная схема конечного автомата
По временной диаграмме функционирования автомата и его структурной схеме
строится функциональную схему работы конечного автомата (рисунок 4.2).
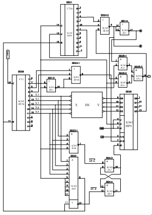
Рисунок 4.2 - Функциональная схема конечного автомата
Задающий генератор (ЗГ) генерирует импульсы частотой 1 МГц. Делитель
частоты (ДЧ) вырабатывает последовательность импульсов частотой 15625 Гц.
Последовательность импульсов поступает на двоичный счетчик К561ИЕ16, который
вырабатывает синхроимпульсы (С), вспомогательные сигналы (W1, W2), а так же
кодовую последовательность (X). Синхроимпульсы синхронизируют работу
десятичного счетчика К561ИЕ8 и регистра К561ИР9. Микросхема К561ИЕ8 генерирует
стартовые импульсы.
Кодовая
последовательность (Х) поступает на вход преобразователя кода (ПК), который
кодирует сообщение (Y), передаваемое в канал связи. Сообщение поступает на
входы D регистра. Регистр в свою очередь преобразует параллельный код сообщения
в последовательный при помощи сигнала PS (
). С
выхода Q3 данные,объединяясь со стартовым импульсом, поступают на вход
модулятора.- триггер, управляемый кодовой последовательностью (Х), сбрасывает
регистр, формируя, тем самым, три пробела в конце сообщения. Сброс схемы
происходит после окончания сообщения.
Модулированный
сигнал поступает на вход схемы согласования с каналом связи, которая состоит из
двух операционных усилителей К140УД14. Схема согласует параметры сигнала с
параметрами линии связи и затем передает его в канал.
Из
диаграммы работы автомата записываются функции дополнительных схем, необходимых
для обеспечения работы, выбранных интегральных микросхем:
Рисунок
4.3 - Схема управления преобразователем кода
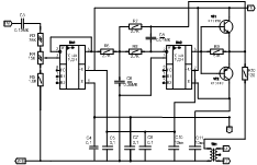
5. Схема
согласования с каналом связи
.1 Расчет
Выходной каскад необходим для согласования волновых параметров
передатчика и канала. Для схемы согласования справедливы следующие формулы:
Усиление по постоянному току:
(5.1)
Частота
квазирезонанса:
(5.2)
Добротность
полюса:
(5.3)
Принимается,
что
,
нФ,
, тогда (5.3) перепишется в виде:
(5.4)
Подставив
численные значения в (5.4) и выразив C6, можно получить:
Ф
Из
ряда номиналов Е24 выбирается
мкФ
Далее
рассчитывается частота:
(5.5)
с-1
Выразив
из (5.2)
, можно получить:
Ом
Из
ряда номиналов Е24 выбирается
кОм
Принимаем
сопротивление
Из
(5.1):
Падение
напряжение на емкости UС3 не должно превышать 3% входного напряжения
Uм/2, следовательно, можно принять:
(5.6)
Уровень
сигнала регулируется сопротивлением R4 в пределах от -2,3 Нп (0,078В) до 0,0 Нп
(0,775В). Падение напряжения на R4:
Выбрав
типовое переменное сопротивление (R4=15кОм), можно определить входной ток:
(5.7)
Сопротивление
емкости С3:
(5.8)
Значение
емкости:
(5.9)
где
f=fн/2, а fн - несущая частота, Гц
Выбираем
номинальное значение емкости С3=120 нФ.
Значение
сопротивления R3 определяем исходя из того, что известны падение напряжения на
емкости С3 и максимальный уровень передаваемого сигнала, равный 0,775В:
(5.10)
Выбираем
номинальное значение сопротивления R3=75 кОм.
Сопротивление
R5 рассчитываем с учетом того, что на нём падение напряжения, соответствует
минимальному уровню передаваемого сигнала, равному 0,078В:
(5.11)
Номинальное
значение сопротивления R5= 1,6 кОм.
Рисунок
5.1 - Схема согласования с каналом связи
6.
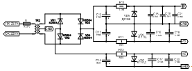
Источник питания
Блок питания реализован на трансформаторе с напряжением вторичной обмотки
30В. Необходимо получить напряжение 9 В для питания цифровых микросхем, и ±15В для питания операционных
усилителей. Частота входной сети 50 Гц.
Токи: Iн1=1,5мА, Iн2= Iн3=1,2 мА.
Серия микросхем К561 не требует высокой стабильности питающего
напряжения, поэтому вполне достаточно реализовать параметрический стабилизатор
на стабилитроне. Пульсации напряжения не должны превышать 5%.
6.1 Расчет
сети на 9 В
Выберем
стабилитрон Д818Е (
,
).
Эквивалентное сопротивление цепи вычисляется по формуле:
(6.1)
Сопротивление
конденсатора С12 не должно превышать 5% от общего сопротивления
цепи, то есть:
(6.2)
(6.3)
(6.4)
По
номинальному ряду емкостей выбираем
.
Сопротивление
ограничивающего резистора:
(6.5)
По
номинальному ряду сопротивлений выбираем
.
Рассчитаем
мощность
для режима короткого замыкания:
(6.6)
.
Необходимо
взять мощность с запасом, выберем 0,5 Вт.
Емкость
керамических конденсаторов на выходе стабилизатора напряжения выбираем из
расчета 0,01мкФ на 1 корпус ИМС.
На
26 корпусов необходима емкость 0.26 мкФ, включаем на параллельную работу три
конденсатора номиналом 0.1 мкФ
6.2 Расчет
сети на 15В
Выберем
стабилитрон КС515Д (напряжение стабилизации
15 В; ток
стабилизации
10 мА).
(6.7)
По
номинальному ряду емкостей выбираем
Сопротивление
ограничивающего резистора
рассчитывается по формуле
По
номинальному ряду сопротивлений выбираем
.
Мощность
резисторов
и
рассчитываем
по формуле (28)
.
Выбираем
Вт.
Конденсаторы
С16=С17=С20=С21берутся из расчета по
мкФ на 1
корпус операционного усилителя (всего 2 корпуса).
Рисунок
6.1 - Схема источника питания
7.
Описание элементной базы
.1
Микросхема К561ЛА7
Данная микросхема выполняет логическую функцию 2И-НЕ. Содержит четыре
логических элемента. Нумерация выводов микросхемы и её условное обозначение приведены
на рисунке 7.1.
Рисунок 7.1 - Микросхема К561ЛА7
7.2
Микросхема К561ЛА8
Данная микросхема выполняет логическую операцию 4И-НЕ. Содержит два
логических элемента. Нумерация выводов микросхемы и ее условное обозначение
приведены на рисунке 7.2.
Рисунок 7.2 - Микросхема К561ЛА8
7.3 Микросхема К561ЛА9
Данная микросхема выполняет логическую операцию 3И-НЕ. Содержит три
логических элемента. Нумерация выводов микросхемы и ее условное обозначение
приведены на рисунке 7.3.
Рисунок 7.3 - Микросхема К561ЛА9
7.4
Микросхема К561ЛЕ5
Данная микросхема выполняет логическую операцию 2ИЛИ-НЕ. Содержит четыре
логических элемента. Ее условное обозначение приведено на рисунке 7.4.
Рисунок 7.4 - Микросхема К561ЛЕ5
7.5
Микросхема К561ЛЕ10
Данная микросхема выполняет логическую функцию 3ИЛИ-НЕ. Содержит три
интегральных элемента. Нумерация выводов микросхемы и ее условное обозначение
приведены на рисунке 7.5.
Рисунок 7.5 - Микросхема К561ЛЕ10
7.6
Микросхема К561ЛИ1
Данная микросхема реализует функцию 9И, также имеется инвертор. Нумерация
выводов микросхемы и ее условное обозначение приведены на рисунке 7.6.
Рисунок 7.6 - Микросхема К561ЛИ1
7.7
Микросхема К561ИЕ8
Данная микросхема представляет собой счетчик по модулю 10 с дешифратором,
выполнена на основе пятикаскадного высокоскоростного счетчика Джонсона и
дешифратора, преобразующего двоичный код в сигнал на одном из десяти выводов.
Если на входе разрешения счета V присутствует низкий уровень, счетчик
осуществляет счет синхронно с положительным фронтом на тактовом входе С. При
высоком уровне на входе V действие входа С запрещается и счет останавливается.
Сброс счетчика осуществляется подачей высокого уровня на вход R. Счетчик имеет
выход переноса Р. Положительный фронт выходного сигнала переноса появляется
через 10 импульсов на входе С и используется как входной сигнал для счетчика
следующей декады.
Структурная схема счетчика К561ИЕ8 и его условное обозначение приведены
на рисунке 7.7, а временные диаграммы работы - на рисунке 7.7.
Рисунок 7.7 - Условное обозначение микросхемы К561ИЕ8
Рисунок 7.8 - Временные диаграммы работы микросхемы К561ИЕ8
7.8
Микросхема К561ИЕ16
Данная
микросхема содержит четырнадцатиразрядный асинхронный счетчик с
последовательным переносом. Сброс счетчика в нуль осуществляется импульсом
положительной полярности длительностью не менее 550нс. по входу R. Содержимое
счетчика увеличивается по отрицательному перепаду (срезу) импульса по входу С.
Максимальная частота входных импульсов при
В достигает
4МГц. Устройство имеет выходы от 1,4...14 разрядов. Условное обозначение ИС
приведено на рисунке 7.9.
Рисунок
7.9 - Микросхема К561ИЕ16
.9 Микросхема К561ИР9
Данная микросхема содержит четырехразрядный последовательно-параллельный
гистры сдвига. Регистр сдвига типа ИР9 содержит два последовательных входа J и
К. Если их соединить вместе, то получится простой D-вход. Высокий уровень на
входе P/S (переключатель “параллельный режим ввода - последовательный режим
ввода”) определяет режим параллельного ввода информации с входов D0...D3.
Параллельная запись осуществляется асинхронно. Если на входе P/S установлен
низкий уровень, то установлен режим последовательного ввода с входов J и К и
сдвига информации по фронту (положительному перепаду) синхроимпульсов на входе
С.
Установка всех триггеров регистра в нулевое состояние осуществляется
асинхронно высоким уровнем на входе R. С помощью входа Т/С можно устанавливать
на выходах Q0...Q3 прямой код (высокий уровень на входе Т/С) или дополнительный
код (низкий уровень на входе Т/С).
Условное обозначение и нумерация выводов приведены на рисунке 7.10.
Рисунок 7.10 - Микросхема К561ИР9
7.10
Операционные усилители К140УД14А, К140УД14Б, К140УД14В
Прецизионные операционные усилители с малыми входными токами и малой
потребляемой мощностью с защитой выхода при коротком замыкании на корпус или на
источник питания. Коррекция АЧХ осуществляется внешними цепями коррекции,
подключаемыми к выводам 1 и 8. Микросхемы конструктивно оформлены в корпусе
типа 301.8-2. Условное обозначение и нумерация выводов приведены на рисунке
7.11
Рисунок 7.11 - Операционный усилитель типа К140УД14
Основные параметры при температуре 25±5°С операционных усилителей
приведены в таблице 7.1.
Таблица 7.1 - Основные параметры операционных усилителей
|
, В , В , мА , нА ,нА , мВ , В , В , дБ , МОм , МГц
|
|
|
|
|
|
|
|
|
|
|
|
|
+15±1,5
|
-15±1,5
|
0,6
|
2
|
0,2
|
±2
|
13
|
-13
|
50000
|
85
|
302
|
0,33
|
Заключение
В соответствии с целью работы была спроектирована система кодирования,
составлены функции выходов преобразователя кода с помощью минимизации по методу
Карно и построена схема преобразователя кода на элементах Шеффера микросхем
выбранной серии. Параллельно был проведен расчет задающего генератора и
делителя частоты, спроектирована схемная реализация данных устройств на основе
интегральных микросхем выбранной серии. Далее была построена временная
диаграмма работы автомата, из которой выведены логические закономерности работы
микросхем и составлена функциональная схема. Спроектирована принципиальная
схема автомата на основе предыдущих расчетов и теоретических выкладок.
Также была рассчитана схема согласования автомата с каналом связи для
уменьшения переходного сопротивления между автоматом и линией, что существенно
повышает помехоустойчивость системы в целом. Для обеспечения питания устройства
был спроектирован блок питания на 9В и ±15В. Выход блока питания на 9В
предназначен для питания интегральных микросхем, а выходы ±15В - для питания
входящих в схему согласования операционных усилителей.
Таким образом, цель проекта была выполнена в полном объеме. Реализован
конечный автомат, передающий в цепь связи заданную последовательность символов,
и представлена временная диаграмма его работы. Предусмотрены схемы обеспечения
устройства питанием и согласования его выходных линий с трактом связи.
Библиографический
список
1. С.В. Гришечко, Ю.И. Слюзов, С.А. Сушков / Синтез
автоматической системы передачи кодированных сигналов: Методические указания к
курсовому проектированию по дисциплине «Теоретические основы автоматики,
телемеханики и связи». Омск. Омский гос. ун-т путей сообщения. 2010. 38 с.
. Полупроводниковые приборы: Диоды, тиристоры,
оптоэлектронные приборы. Справочник / А.В. Баюков, А.Б. Гитцевич, А.А. Зайцев и
др. Под ред. Н.Н. Горюнова. Москва. Энергоиздат. 1982. 744 с.
. С.А. Бирюков. / Цифровые устройства на МОП интегральных
микросхемах. Москва. 1990.
. Теоретические основы железнодорожной автоматики
телемеханики и связи. Курсовое проектирование. / С.А. Сушков, Ю.И. Слюзов.
Омск. Омский гос. ун-т путей сообщения. 2002. 50 с.
. Стандарт предприятия ОмГУПС-1.2-05
Приложение А
Спецификация
элементной базы
Таблица А-1 - Спецификация
|
Обозначение
|
Наименование
|
Кол-во
|
Примечание
|
|
Конденсаторы
|
|
|
|
C1
|
К10-17Б М47 39пФ, 5%
|
1
|
|
|
C2
|
К10-17Б М47 10пФ, 10%
|
1
|
|
|
C3
|
К10-17Б М47 0.12мкФ, 10%
|
1
|
|
|
C4,C5,C7,C9,
C15,C16,C17, С18,С19,С20,С21
|
К10-17А Н90 0.01 мкФ
|
11
|
|
|
C6
|
К10-17Б М47 36 мкФ, 5%
|
1
|
|
|
С8
|
К10-17а П33 0.01мкФ±10%
|
|
|
|
С10,C11
|
К10-14в М47 10
мкФ±5% - 50В
|
2
|
|
|
C12
|
К10-14в М47 31
мкФ±5% - 50В
|
1
|
|
|
C13,С14
|
К10-14в М47 15
мкФ±5% - 50В
|
2
|
|
|
Резисторы
|
|
|
|
R1, R2
|
МЛТ-0,05-11кОм±10%
|
|
|
R3
|
МЛТ-0,05-75 кОм±10%
|
1
|
|
|
R4
|
МЛТ-0,25-18 кОм±10%
|
1
|
|
|
R5
|
МЛТ-0,25-1.6 кОм±10%
|
1
|
|
|
R6,R7, R8
|
МЛТ-0,25-2.7 кОм±10%
|
3
|
|
|
R9
|
МЛТ-0,25-51 кОм±10%
|
1
|
|
|
R10
|
МЛТ-2- 120Ом±10%
|
1
|
|
|
R11, R13
|
МЛТ-1- 820Ом±10%
|
2
|
|
|
R12
|
МЛТ-0.5- 1.3кОм±10%
|
1
|
|
|
Диоды
|
|
|
|
VD1-VD4
|
КД504
|
4
|
|
|
Стабилитроны
|
|
|
|
VD5
|
Д818Е
|
1
|
|
|
VD6, VD7
|
КС515Д
|
2
|
|
|
Микросхемы
|
|
|
|
DD1
|
К561ЛЕ5
|
1
|
|
|
DD2,DD20
|
К561ИЕ16
|
2
|
|
|
DD3,DD4,DD25.3
|
К561ЛА7
|
3
|
|
|
DD5, DD12,DD18:2
|
К561ЛА9
|
3
|
|
|
DD6,DD7,DD8,
DD9,DD13,DD14, DD23:1
|
К176ЛA8
|
7
|
|
|
DD10,DD11,DD15
DD16,DD17,DD19, DD22
|
К561ЛИ1
|
7
|
|
|
DD21
|
К561ИЕ8
|
1
|
|
|
DD24:2
|
К561ЛЕ10
|
1
|
|
|
DD26
|
К561И Р9
|
1
|
|
|
Транзисторы
|
|
|
|
VT1
|
КТ315В
|
1
|
|
|
VT2
|
КТ361В
|
1
|
|
|
Операционные усилители
|
|
|
|
DA1, DA2
|
К140УД14
|
2
|
|
|
Трансформаторы
|
|
|
|
ТR1
|
120:120
|
1
|
|
|
ТR2
|
Т-19 220/30
|
1
|
|
|
Предохранитель
|
|
|
|
ВП1-1-0.15А
|
|
|
|
7
|
Кварцевые резонаторы
|
|
|
|
ZQ1
|
РГ-06НА
|
1
|
|