Розробка макета високоякісного підсилювача
Вступ
Підсилювальні мікросхеми серії LM володіють
найкращим звучанням серед аналогів. Це відноситься і до флагманських моделях різного рівня, таких як LM1875, LM3876 і її логічного продовження - LM3886. Розглядається
підсилювач на основі LM3875. Її найкраще звучання, стабільність і лінійність
досягається при інвертуючому включенні. Однак це включення при роботі на
класичне вихідний опір джерела має низку мінусів. Зі збільшенням частоти
зростає не лінійність АЧХ і фази. Це обумовлено тим, що при включенні інвертує
сигнал повинен надходити від джерела струму, а CD-програвачі та звукові карти
мають вихідний опір близько 200 Ом. Джерело струму на польових транзисторах теж
відпадає через високі втрат, високої вхідний ємності і вираженої нелінійності.
З цим завданням вдало справляється струмовий буфер на тріоді.
Ціллю дипломної роботи є розробка макета
високоякісного підсилювача потужності звукової частоти з струмовим буфером на
тріоді.
1. Основні відомості про підсилювачі
1.1 Класифікація підсилювачів
Підсилювачі - найбільш розповсюджені схеми. Це
пояснюється тим, що, як правило, має місце невідповідність параметрів
електричних сигналів, які одержують при первинному перетворенні різних
неелектричних фізичних величин в електричні, параметрам, які необхідні для нормальної
роботи більшості виконуючих пристроїв. Тому електричний сигнал повинен бути
підсиленим.
Підсилювачем називають пристрій, який призначено для
підсилення електричного сигналу за напругою, струмом або потужністю за рахунок
перетворення енергії джерела живлення в енергію електричного сигналу. Цей
процес можна розглядати як модуляцію енергії джерела живлення (напруга
) вхідним сигналам. Процес підсилення
сигналів можна подати структурною схемою, наведеною на рис. 1.1.
Рисунок 1.1 - Структурна схема підсилення електричних
сигналів
Потоком енергії від джерела живлення ДЖ до навантаження
керує вхідний сигнал, який подано напругою
. Ця напруга залежить від величини електрорухомої сили (ЕРС)
джерела сигналу
, його внутрішнього (вихідного) опору
і вхідного опору підсилювача
. Сигнал, який підсилюється, називається
вхідним, а ланку підсилювача, до якого від підключається, - вхідним колом
підсилювача (полюси 1 і 2).
Пристрій, що є споживачем і до якого прикладена вихідна
напруга
, називають навантаженням (
), а ланка підсилювача, до якої воно
підключається - вихідним колом (полюси 3, 4). Для навантаження вихідне коло
підсилювача може бути представлене як послідовне з’єднання джерела
електрорухомої сили (ЕРС) із значенням
(
- вихідна напруга при відсутності
навантаження) і вихідного опору підсилювача
.
Часто полюси 2 і 4 мають однаковий потенціал, і їх
називають загальною шиною («земля»). Напруга (напруги) джерела живлення завжди
подаються відносно загальної шини.
В залежності від структури схеми і конкретного виконання
підсилювач може мати один чи декілька входів і виходів. На (рис. 1.2, а)
показано для прикладу умовне зображення підсилювача з двома входами та одним
виходом, яке виконане згідно вимог ГОСТ 25847-89. В залежності від того,
співпадає фаза вихідного сигналу з фазою вхідного сигналу чи зсунута на 180°,
підсилювачі поділяють на неінвертуючі і інвертуючі. Неінвертуючі (прямі) входи
позначаються лініями, які приєднуються до контуру без будь-яких знаків,
інверсні - із кружком у місці приєднання. Інколи, особливо в перекладеній
літературі, використовуються зображення, які показані на (рис. 1.2, б-в). При
цьому неінвертуючі входи часто позначаються знаком «+», а інвертуючі - «-».
Рисунок 1.2 - Умовне зображення підсилювача
Підсилювачі класифікують за такими ознаками:
· за типом підсилюваної
величини;
· за характером сигналів
підсилення;
· за смугою частот
підсилення;
· за видом використовуваних
активних елементів;
· за видом навантаження;
· за функціональним
призначенням в каскадних підсилювачах;
· за видом з’єднуючих ланок
між каскадами.
За типом підсилюваної величини розрізняють підсилювачі
напруги, струму, потужності. Підсилювач потужності призначений для забезпечення
у навантаженні (
) заданої потужності, а в підсилювач
напруги (струму) - заданих значень коефіцієнта підсилення і вихідної напруги
(
). Вказаний поділ є умовним, так як при підсиленні напруги чи
струму завжди має місце підсилення за потужністю.
За характером сигналів бувають:
· підсилювачі гармонійних
сигналів. Ці пристрої призначені для підсилення сигналів, змінювання яких
проходить багато повільніше ніж тривалість перехідних процесів в самих
підсилювачах.
· підсилювачі імпульсних
сигналів. Ці пристрої призначені для підсилення періодичних і неперіодичних
імпульсних сигналів заданої форми. При цьому тривалість перехідних процесів не
повинна визивати викривлення форми сигналів.
За смугою частот підсилення розрізняють:
· підсилювачі постійного струму (ППС),
діапазон частот підсилення
(
- верхня гранична частота підсилення);
· підсилювачі змінного струму (ПЗС), з
діапазоном частот
(
- нижня гранична частота підсилення).
Підсилювачі змінного струму, в свою чергу,
поділяють на:
· підсилювачі низької
частоти (від одиниць Гц до сотень кГц);
· підсилювачі високої
частоти (від сотень кГц до сотень МГц);
· широкосмугові (від сотень
Гц до сотень МГц);
· смугові (резонансні) - для підсилення
сигналів у порівняно вузькій смузі частот
.
За видом активних елементів: лампові;
транзисторні; діодні; параметричні.
За видом навантаження: з активним, активно-індуктивним
і ємнісним навантаженням.
За функціональним призначенням в каскадних
підсилювачах: попередній підсилювач, проміжний, вихідний.
За видом з`єднуючих ланок: з гальванічним
(безпосереднім) зв`язкам, RC - зв`язком, з індуктивним (трансформаторним)
зв`язком.
1.2 Головні характеристики підсилювачів
Коефіцієнт підсилення - відношення установлених
значень вихідного і вхідного сигналів підсилювача. В залежності від призначення
підсилювача розрізняють коефіцієнти підсилення:
· за напругою
;
· за струмом
;
· за потужністю
,
де
,
,
,
- діючі напруги і струми.
Так як
і
, то
.
При каскадному з`єднанні декількох підсилювачів,
загальний коефіцієнт підсилення дорівнює
. (1.1)
На практиці широко застосовують логарифмічні
одиниці оцінки коефіцієнта підсилення, виражені в децибелах. Тоді коефіцієнт
підсилення за потужністю
. (1.2)
Так як потужність пропорційна квадрату струму або напруги,
то для коефіцієнтів підсилення за струмом і напругою
; (1.3)
. (1.4)
Для каскадного з’єднання
. (1.5)
В загальному випадку коефіцієнти підсилення
і
є комплексними величинами, що відображує наявність фазових
викривлень підсилюваного сигналу. Тому вони можуть бути представлені у вигляді
, (1.6)
де
- фазовий зсув між вхідною і вихідною
напругою або струмом.
Залежність модуля коефіцієнта підсилення підсилювача від
частоти
є амплітудно-частотною характеристикою
(АЧХ). Фазочастотна характеристика (ФЧХ)
відображає частотну залежність кута зсуву фази вихідного сигналу
відносно вхідного.
Підсилювач, як і будь-яку лінійну систему, характеризують
також фазовою затримкою (phasedelay)
на частоті
- це затримка (в секундах) гармонійного
коливання частотою
, яке проходить через підсилювач. Значення
фазової затримки дорівнює фазовому зсуву, поділеному на частоту гармонійного
коливання, з протилежним знаком:
. (1.7)
Групова затримка(groupdelay) на частоті
- це затримка обвідної вузькосмугового
сигналу із середньою частотою
. Групова затримка (в секундах) дорівнює похідній від ФЧХ з
протилежним знаком:
. (1.8)
Смуга пропускання підсилювача - діапазон робочих частот
, у межах якого коефіцієнт підсилення не
знижується нижче значення
від максимального значення
рис. 1.3, а. Якщо коефіцієнт підсилення
вимірюється в децибелах, то значенням граничних частот підсилення відповідають
зменшення коефіцієнта підсилення на 3 дБ рис. 1.3, б.
Рисунок 1.3 - Амплітудно-частотна і логарифмічна
амплітудно-частотна характеристики підсилюючих пристроїв
Викривлення, які викликані не ідеальністю частотних
характеристик підсилювача, називаються частотними викривленнями. Частотні
викривлення - це змінювання форми сигналу у часі, які обумовлені різними
умовами передачі його частотних складових. Частотні викривлення відносяться до
класу лінійних (нові частотні складові не виникають). Необхідною і достатньою
умовою відсутності частотних викривлень є:
; (1.9)
; (1.10)
. (1.11)
Кількісно частотні викривлення оцінюються коефіцієнтом
частотних викривлень
, який чисельно дорівнює відношенню
коефіцієнта підсилення в області середніх частот для амплітудно-частотної
характеристики до коефіцієнта підсилення на граничній частоті.
. (1.12)
Вимоги до частотних характеристик підсилювача залежать від
його призначення. Наприклад, для підсилювачів звукової апаратури слід виходити
із наступного. Чутність до амплітудно-частотних викривлень (різна для різних
звуків) може мати місце вже при
<1 дБ. Мінімальні сприйняті на слух фазові викривлення і часова
затримка (також різні для різних звуків)
=30° і
=1 мс. Критичною для слухової локалізації
(пеленгації) при бінауральному прослуховуванні є часова затримка між лівим і
правим сигналами 10 мкс.
Вхідний і вихідний опір - найважливіші параметри
підсилювача. Їх значення враховуються при узгодженні як з джерелом вхідного
сигналу, так і з навантаженням. В загальному виді вони носять комплексний
характер і залежать від частоти.
Вхідний і вихідний опори визначаються виразами
при
; (1.13)
. (1.14)
Часто на практиці цікавляться тільки активними складовими
вхідного і вихідного опорів, для них
; (1.15)
, (1.16)
де
- напруга холостого ходу на виході
підсилювача (
);
- струм короткого замикання (
).
Розглянемо вимоги, наприклад, до вихідного опору
підсилювача. Для вихідного кола (див. рис. 1.1) опори
і
утворюють дільник напруги з коефіцієнтом передачі
. (1.17)
Звідси видно, що
коли
. Тобто, дається взнаки шунтуюча дія
навантаження. Тому для підсилювачів напруги необхідне виконання умов
;
, (1.18)
за таких умов
і
.
Виконання умов (1.18) необхідне не тільки для запобігання
втрати напруги за рахунок шунтуючої дії навантаження, а особливо важливе тоді,
коли
або
змінюються при змінюванні рівня сигналу.
Для багато каскадного підсилювача необхідні виконання умов
тобто вихідний опір попереднього каскаду
повинен бути набагато менше вхідного опору послідуючого каскаду.
В високочастотних схемах опори зазвичай вирівнюють для
запобігання відбиття потужності. У випадку, коли підсилюваною величиною є
струм, умови для вхідного і вихідного опорів змінюються на протилежні, тобто
потрібно прагнути, щоб
,
.
Амплітудна характеристика відображує залежність сталого
значення вихідного сигналу від вхідного синусоїдального сигналу
на деякій постійній частоті рис. 1.4.
Рисунок 1.4 - Амплітудна характеристика підсилювача
У робочому діапазоні амплітуд вхідного сигналу
характеристика має бути лінійною, а кут її нахилу визначається величиною
коефіцієнта підсилення на цій частоті. Мінімальний вхідний сигнал
визначається рівнем власних шумів
підсилювача, максимальний вхідний сигнал
- переходом на нелінійну ділянку характеристики, що зумовлює
нелінійні спотворення.
Величина
(1.19)
називається динамічним діапазоном вхідних сигналів
підсилювача.
Нелінійність амплітудної характеристики у робочому
діапазоні вхідної напруги
-
є причиною нелінійних спотворень. При дії на вхід підсилювача
гармонійного сигналу, вихідний сигнал крім вхідної гармоніки буде мати ряд
додаткових гармонік. Поява цих гармонік обумовлена залежністю коефіцієнта
підсилення від величини вхідного сигналу. Таким чином, поява нелінійних
спотворень завжди зв’язана з появою на виході додаткових, відсутніх на вході,
гармонійних складових сигналу.
Для кількісної оцінки нелінійних спотворень служить
коефіцієнт нелінійних спотворень (коефіцієнт гармонік або клірфактор), в основу
розрахунку якого покладена оцінка відносної величини вищих гармонік до основної
у вихідному сигналі, тобто
, (1.20)
де
- діюче значення вищих гармонік вихідного
сигналу, починаючи із другої;
- діюче значення першої (основної) гармоніки вихідного сигналу.
При невеликих спотвореннях (
<10%) на
практиці користуються формулою
. (1.21)
Наприклад, згідно DIN
45500 для підсилювачів апаратури класу HI-Fi
коефіцієнт гармонік не повинен перевищувати 1%.
Перехідна характеристика представляє собою залежність
миттєвого значення вихідної напруги або струму від перепаду значень
відповідного електричного параметра з нульовою тривалістю фронту на вході
підсилювача. Типовий вид перехідної характеристики підсилювача приведено на
рис. 1.5. Чисельно за даною характеристикою оцінюють два параметри: час
наростання вихідної напруги
і пере регулювання вихідної напруги
. Обидва параметри визначають відносно встановленої вихідної
напруги
.
Рисунок 1.5 - Перехідна характеристика
підсилювача
Коефіцієнт шуму підсилювача визначається для
вказаної частоти як відношення сигнал/шум на вході, віднесене до такого ж
відношення на виході
, (1.22)
при умові, що шум на вході і внутрішній шум є білим.
1.3 Зворотній зв’язок у підсилювачах
Зворотні зв’язки є ефективним засобом коригування
характеристик підсилювачів.
Колом зворотного зв’язку (ЗЗ) називають пристрій,
за допомогою якого частину вихідної напруги передають на вхід підсилюючого
пристрою.
Сигнал зворотного зв’язку може підсумовуватися з
вхідним, або утворювати з ним різницю. В залежності від цього розрізняють
додатний і від’ємний зворотний зв'язок (ВЗЗ).
Розглянемо узагальнену схему на рис. 1.6 підсилюючого
пристрою, охопленого колом ЗЗ (в даному випадку додатним). Тут подані наступні
позначення:
- власний коефіцієнт підсилення
підсилюючого пристрою (коефіцієнт підсилення при розімкнутому колі ЗЗ);
- напруга зворотного зв’язку;
- коефіцієнт передачі кола ЗЗ.
Рисунок 1.6 - Структурна схема підсилюючого пристрою із
зворотним зв’язком
Вихідна напруга схеми
дорівнює підсиленій сумі вхідної напруги
і напруги зворотного зв’язку
:
. (1.23)
Тоді для коефіцієнта передачі розглянутої схеми можна
записати
, (1.24)
звідки
. (1.25)
Для ВЗЗ вираз для коефіцієнта передачі набуває вигляду
. (1.26)
За способом отримання напруги зворотного зв’язку
розрізняють ЗЗ за напругою і струмом. У першому випадку рис. 1.7, а
пропорційна напрузі на навантаженні
, у другому рис. 1.7, б - струму у
навантаженні (тут
- датчик струму, в найпростішому випадку
це може бути резистор).
а) б)
Рисунок 1.7 - Зворотні зв’язки за напругою (а) і струмом
(б)
За способом подачі
на вхід підсилюючого пристрою розрізняють послідовний і
паралельний ЗЗ. У першому випадку рис. 1.8, а напруга зворотного зв’язку
подається на вхід послідовно з вхідною
напругою
, у другому рис. 1.8, б - паралельно.
а) б)
Рисунок 1.8 - Послідовний (а) і паралельний (б) зворотній
зв’язок
Таким чином можна виділити 4 основних типи зворотного
зв’язку:
· послідовний ЗЗ за
напругою;
· послідовний ЗЗ за
струмом;
· паралельний ЗЗ за
напругою;
· паралельний ЗЗ за
струмом.
Зворотні зв’язки можуть бути частотнозалежними і
частотнонезалежними.
Кола зворотного зв’язку можуть містити як
лінійні, так і нелінійні елементи. Це дозволяє змінювати властивості пристрою
тільки для заданих рівнів вхідного сигналу.
Для побудови підсилювачів використовуються
від’ємні зворотні зв’язки. Додатні зворотні зв’язки використовують у
генераторних пристроях.
Розглянемо вплив зворотних зв’язків на основні
параметри підсилювача.
Згідно із (1.26) ВЗЗ знижує коефіцієнт підсилення, так як
>1. Величину
називають глибиною зворотного зв’язку
(ГЗЗ).
При
. (1.27)
Таким чином, коефіцієнт підсилення
практично не залежить від власного
коефіцієнта підсилення
і визначається властивостями коефіцієнта
передачі кола зворотного зв’язку
. В найпростішому випадку коло зворотного зв’язку представляє
собою резистивний дільник напруги. При цьому схема працює як лінійний
підсилювач, коефіцієнт підсилення якого визначається тільки коефіцієнтом
передачі кола ВЗЗ. Якщо у якості зворотного зв’язку використовується частотно
залежне коло, наприклад RC-коло, то утворюється фільтр.
Нарешті, увімкнення в коло ВЗЗ нелінійних елементів (діодів, транзисторів)
дозволяє реалізувати нелінійне перетворення сигналів.
Встановимо залежність між відносною нестабільністю власного
коефіцієнта підсилення
і відносною нестабільністю коефіцієнта
підсилення підсилювача із ВЗЗ
. Для цього візьмемо похідну
. (1.28)
Тепер перейдемо до прирощень
, (1.29)
звідки
. (1.30)
Отже, відносні змінювання (нестабільність) коефіцієнта
підсилення підсилювача із ВЗЗ зменшується в ГЗЗ раз.
Нелінійні викривлення у багатокаскадних підсилювачах, як
правило, виникають у кінцевих та передкінцевих каскадах, які працюють з
великими сигналами. Ведення в підсилюючий пристрій ВЗЗ знижує як коефіцієнт
нелінійних спотворень, так і вплив на його вихідний сигнал зовнішніх завад.
Виходячи із припущення, що підсилювач є лінійною системою,
можна сказати, що напруга будь-якої гармоніки на його виході
складається із власної напруги цієї
гармоніки
і напруги цієї ж гармоніки, яка пройшла
через коло ЗЗ і повторно через підсилювач
:
. (1.31)
Звідки
. (1.32)
Таким чином, будь який сигнал, який появився на виході
підсилювача, не залежно від природи його походження, буде зменшений в ГЗЗ раз.
Використовуючи формулу (1.20), отримаємо
, (1.33)
На величину вхідного опору впливає спосіб подачі напруги
зворотного зв’язку на вхід підсилювача і не впливає спосіб її отримання.
Про послідовному ВЗЗ на вході підсилюючого пристрою діє
різниця напруг
(див. рис. 1.8, а), що призводить
фактично до зменшення струму джерела сигналу, а це, в свою чергу, еквівалентно
збільшує вхідний опір. Строгий аналіз свідчить про те, що послідовний ВЗЗ
збільшує вхідний опір в ГЗЗ раз.
Введення кола паралельного ВЗЗ (рис. 1.18, б) зменшує
вхідний опір, так як збільшується струм, який відбирається від джерела вхідного
сигналу. Це відбувається за рахунок струму, який протікає у колі ВЗЗ.
На величину вихідного опору впливає спосіб отримання
напруги зворотного зв’язку і не впливає спосіб подачі її на вхід.
Строгий аналіз свідчить про те, що ВЗЗ за напругою зменшує
вихідний опір підсилювача в ГЗЗ раз. Це пояснюється тим, що будь який ВЗЗ
прагне підтримати незмінним значення того параметра, який використовується для
отримання сигналу зворотного зв’язку. Тому ВЗЗ за напругою при дії зовнішніх
збурень, зокрема змінюванні вихідного струму, прагне підтримати незмінним
значення вихідної напруги. Це еквівалентно зменшенню вихідного опору.
Введення кола ВЗЗ за струмом збільшує вихідний опір
підсилювача.
1.4 Вимірювання вхідного і вихідного опорів підсилювача
Простий спосіб вимірювання вхідного опору показаний на рис.
1.9. Резистор із відомим опором
вмикають між генератором і входом досліджуваної схеми. Потім за
допомогою осцилографу або вольтметра змінного струму вимірюються напруги
і
по обидві сторони резистора
.
Рисунок 1.9 - Вимірювання вхідного опору
Якщо
- змінний вхідний струм, то, згідно
закону Ома, на резисторі
падає напруга, яка дорівнює
. (1.34)
Тому
. (1.35)
Тепер
. (1.36)
Якщо досліджувана схема є підсилювачем, то часто зручно
визначати
і
, виконуючи вимірювання на виході підсилювача:
- вимірюється при безпосередньому
підключені генератора до входу підсилювача, а
- при послідовному підключені з входом підсилювача резистора
. Так як у виразі для
(1.36) присутнє тільки відношення
, то коефіцієнт підсилення не грає ніякої
ролі.
Згідно з заключною частиною формули (1.16), на перший
погляд легко оцінити вихідний опір підсилювача вимірюючи напругу холостого ходу
і струм короткого замикання. Проте, при короткому замиканні зазвичай порушуються
умови функціонування схеми і неможливо отримати достовірні результати; в
окремих випадках можуть вийти з ладу ті чи інші компоненти, не витримавши
ненормальне навантаження. Практичний спосіб вимірювання вихідного опору
показаний на рис. 1.10. Тут напруга холостого ходу
вимірюється вольтметром чи осцилографом,
а потім до вихідних клем підсилювача підключають навантаження (резистор
з відомим опором) і вимірюють напругу на
навантаженні
.
Так як падіння напруги на
при наявності навантаження дорівнює
, а вихідний струм у навантаженні
, то
. (1.37)
Рисунок 1.10 - Вимірювання вихідного опору
1.5 Класи підсилювачів
Підсилювачі низької частоти найширше
застосовуються для посилення сигналів, що несуть звукову інформацію, в цих
випадках вони називаються, також, підсилювачами звукової частоти, окрім цього
ПНЧ використовуються для посилення інформаційного сигналу в різних сферах:
вимірювальній техніці і дефектоскопії; автоматиці, телемеханіці і аналоговій
обчислювальній техніці; у інших галузях електроніки. Підсилювач звукових частот
зазвичай складається з попереднього підсилювача і підсилювача потужності (ПП).
Попередній підсилювач призначений для підвищення потужності і напруги і
доведення їх до величин, потрібних для роботи крайового підсилювача потужності,
частенько включає регулювальників гучності, тембру або еквалайзер, інколи може
бути конструктивно виконаний як окремий пристрій. Підсилювач потужності повинен
віддавати в ланцюг навантаження (споживача) задану потужність електричних
коливань. Його навантаженням можуть бути випромінювачі звуку: акустичні системи
(колонки), навушники (головні телефони); радіотрансляційна мережа або модулятор
радіопередавача. Підсилювач низьких частот є невід'ємною частиною всієї звуковідтворюючої,
звукозаписної і радіотранслюючої апаратури.
За типом обробки вхідного сигналу і схемою
побудови вихідного каскаду підсилювачі можна розділити на:
· клас «A» - лінійний режим
роботи підсилювального елементу (струм зсуву максимальний) аналогова обробка
сигналу.
· клас «AB» - режим роботи
з великим кутом відсічення (>90°), аналогова обробка сигналу.
· клас «B» - режим роботи з
кутом відсічення рівним 90°, аналогова обробка сигналу.
· клас «C» - режим роботи з
малим кутом відсічення (<90°).
· клас «D» - підсилювальний
елемент працює в ключовому режимі, застосовується широко-імпульсна модуляція -
змінюється (лінійно, не маючи дискретних значень) шпаруватість імпульсів,
відповідно до поточного значення вхідного сигналу.
· клас «T» - підсилювальний
елемент працює в ключовому режимі, також застосовується широко-імпульсна
модуляція - змінюються (лінійно, не маючи дискретних значень) як шпаруватість,
так і частота імпульсів, відповідно до поточного значення вхідного аналогового
сигналу
За типом вживання в конструкції підсилювача
активних елементів:
· лампові - на електронних,
електровакуумних лампах. Складали основу всього парку УНЧ до 70-х років. У 60-х
роках випускалися лампові підсилювачі дуже великої потужності (до десятків
кіловат). В даний час використовуються як інструментальні підсилювачі і як
звуковідтворюючі підсилювачі. Складають левову частку апаратури класу HI-END. А
також займають велику частку ринку професійної і напівпрофесійної гітарної
підсилювальної апаратури.
· транзисторні - на
біполярних або польових транзисторах. Така конструкція крайового каскаду
підсилювача є досить популярною, завдяки своїй простоті і можливості досягнення
великої вихідної потужності, хоча останнім часом активно витісняється
підсилювачами на базі інтегральних мікросхем.
· інтегральні - на
інтегральних мікросхемах (ІМС). Існують мікросхеми, що містять на одному
кристалі як попередні підсилювачі, так і крайові підсилювачі потужності,
побудовані за різними схемами і працюючі в різних класах. З переваг -
мінімальна кількість елементів і, відповідно, малі габарити.
· гібридні - частина
каскадів зібрана на напівпровідникових елементах, а частина на електронних
лампах. Інколи гібридними також називають підсилювачі, які частково зібрані на
інтегральних мікросхемах, а частково на транзисторах або електронних лампах.
По вигляду узгодження вихідного каскаду
підсилювача з навантаженням їх можна розділити на двох основних типів:
· трансформаторні - в
основному така схема узгодження застосовується в лампових підсилювачах.
Обумовлено це необхідністю узгодження великого вихідного опору лампи з малим
опором навантаження, а також необхідністю гальванічної розв'язки вихідних ламп
і навантаження. Деякі транзисторні підсилювачі (Наприклад, підсилювачі
трансляцій, обслуговуючі мережу абонентських гучномовців, деякі Hi-End
аудіопідсилювачі) також мають трансформаторне узгодження з навантаженням.
· безтрансформаторні -
через дешевизну, малу вагу і велику смугу частот безтрансформаторні підсилювачі
набули найбільшого поширення. Безтрансформаторні схеми легко реалізуються на
транзисторах. Обумовлено це низьким вихідним опором транзисторів в схемі
емітерного повторювача, можливістю вживання пар комплементу транзисторів. На
лампах безтрансформаторні схеми реалізувати складніше, це або схеми, що працюють
на високоомне навантаження, або складні схеми з великою кількістю паралельно
працюючих вихідних ламп.
За типом узгодження вихідного каскаду з
навантаженням:
Узгодження по напрузі - вихідний опір ПП багато
менше омічного опору навантаження. В даний час є найбільш поширеним, охоплює
практично всі транзисторні ППЗЧ. Дозволяє передати в навантаження форму напруги
з мінімальними спотвореннями і отримати хорошу АЧХ, проте породжує сильні
нелінійні спотворення (інтермодуляція) в динамічних голівках АС; чутливо до
зовнішніх полів; відрізняється термічною нестабільністю і високими
тепловтратами.
Узгодження по потужності - вихідний опір ПП рівно
або близько опору навантаження. Дозволяє передати в навантаження максимум
потужності від підсилювача, через що у минулому було вельми поширеним в
малопотужних простих пристроях. Зараз є основним типом для лампової техніки,
чим, в першу чергу, і пояснюються особливості звучання лампових систем. В
порівнянні з попереднім типом, забезпечує декілька менші спотворення форми струму
в котушках ГД АС, і менші нелінійні спотворення в ГД, проте погіршує АЧХ.
Узгодження по струму - вихідний опір ПП багато
більше опору навантаження. Найбільш перспективний тип для систем
звукопідсилення, хоча в даний час використовується украй рідко. У основі такого
узгодження - наслідок із закону Лоренца, згідно з яким звуковий тиск
пропорційний струму в котушці ГД. Дозволяє сильно (на два порядки) зменшити
інтермодуляційні спотворення ГД і їх ГЧЗ (груповий час затримки)
1.6 Стандарти звуковідтворюючої апаратури
У 1973 році німецький Deutsches Institut Normung
(DIN) випустив стандарт DIN 45000, що визначає вимоги до звуковідтворюючої
апаратури:
· мінімальні значення
нерівномірності амплітудно-частотної характеристики (нАЧХ, вимірюється в дБ)
· коефіцієнт нелінійних
спотворень (КНС, вимірюється в%)
· рівня шуму (ШУМ,
вимірюється в дБ) і способів їх вимірів.
Потім цей стандарт став міжнародним IEC 60581
(МЕК) і з мінімальними змінами був повторений в ГОСТ 24388-88. Визначаючи
стандарт Hi-fi згідно DIN 45000, можна назвати наступні групи параметрів і їх
граничні значення для таких пристроїв, як тюнери, підсилювачі і акустичні
системи.
Для тюнерів параметри пристроїв встановлені
наступними:
· Смуга частот, що
пропускаються, Гц - 40-12500.
· Коефіцієнт нелінійних
спотворень - не більше 2% при 1 кГц, 40 кГц - девіація.
· Коефіцієнт
інтермодуляційних спотворень - N/a.
· Відмінність параметрів
каналів не більше - 3 дБ в смузі 250-6300 Гц.
· Перехідні перешкоди - не
більше 26 дБ при 250-6300 Гц, не більше 15 дБ при 6300-12500 Гц.
Для підсилювачів параметри пристроїв встановлені
наступними:
· Смуга частот, що
пропускаються, Гц - 40-16000 (при нАЧХ 1,5 дБ) по лінійному входу, 40-16000
(при нАЧХ 2 дБ) за наявності коректора
· Коефіцієнт нелінійних
спотворень - не більше 1% у смузі 40-12500 Гц
· Коефіцієнт
інтермодуляційних спотворень - не більше 3% у смузі 250-8000 Гц (при зниженні
потужності на краях смуги на 50% (або 6 дБ))
· Відмінність параметрів
каналів - не більше 3 дБ в смузі 250-6300 Гц.
Для акустичних систем параметри пристроїв
встановлені наступними:
· Смуга частот, що
пропускаються, Гц - 100-4000 (при нерівномірності ± 4дБ), 50-12500 (+4/-8дБ).
· Коефіцієнт нелінійних
спотворень - не більше 3% у смузі 250-1000 Гц, не більше 1% на 2000 Гц.
· Коефіцієнт інтермодуляційних
спотворень - N/a.
· Відмінність параметрів
каналів - N/a.
· Перехідні перешкоди -
N/a.
1.7 Відомі схемні рішення
Підсилювачі потужності К174УН4 на 0.1 Вт рис.
1.11. Необхідність живлення мікросхеми К174УН4Б від джерела напругою 4,5…6 В
треба дещо змінити її включення. Справа в тому, що при типовому включенні з
пониженням напруги живлення зростає ймовірність самозбудження підсилювача ЗЧ.
Щоб цього не сталося,
вимикаємо ланцюг вольтдобавки, а вивід 6 мікросхеми підключити безпосередньо до плюсового виводу джерела живлення. Для підвищення вхідного опору підсилювача в ланцюг емітера транзистора VT1 включений резистор R3 (його опір може бути в межах 110…240 Ом). Рекомендований
опір
головки гучномовця Ва1 - 6…8 Ом.
Підсилювач на рис. 1.12 відрізняється підвищеною
економічністю. Для роботи в його першому каскаді необхідний транзистор з
великим коефіцієнтом передачі струму, здатний працювати в режимі малих струмів.
Крім зазначеного на схемі, можна використовувати транзистори КТ342А, КТ342Б і
КТ3102 з індексами А - Е.
Рисунок 1.11 - Принципова схема підсилювача
К174УН4
Вхідний опір підсилювача - 10 кОм, струм,
споживаний його першим каскадом, - 0,3…0,5 мА. Конденсатор С2 запобігає
самозбудження підсилювача на високих частотах. Транзистор VT2 виконує функції
розв'язувального фільтра в ланцюзі живлення транзистора VT1. Що дозволило
обійтися без додаткового оксидного конденсатора і резистора.
Рисунок 1.12 - Принципова схема підсилювача на
традиційне включення К174УН4 з підвищеною економічністю
У підсилювачі рис. 1.13 функції першого каскаду
виконує інтегральна мікросхема DA1 на польових транзисторах. Гідність такого
каскаду - високий вхідний опір (воно визначається опором резистора R1 і залежно
від вимог може бути в межах від декількох десятків кОм до 1 МОм) і можливість
одночасного використання як підсилювача напруги АРУ (його знімають із виходу
мікросхеми DA1 через відповідний фільтр). Всі розглянуті підсилювачі при
вхідній напрузі 30…50 мВ забезпечують вихідну потужність 0,1…0,12 Вт. Струм,
споживаний ними в режимі спокою, не перевищує 3…4,5 мА, а при максимальній
гучності - 40 мА.
Рисунок 1.13 - Принципова схема підсилювача
К174УН4 з високим вхідним опором
Підсилювач на К548УН1 Схема одного з каналів
підсилювача потужності (другий йому ідентичний) показана на рис. 1.14. Як видно
зі схеми, кожен канал підсилювача містить всього два каскади. Перший з них
виконаний на одній з половин здвоєного інтегрального підсилювача А1 (в дужках
вказані номери висновків іншого підсилювача мікросхеми), другий - двотактний
емітерний повторювач - на комплементарній парі транзисторів V1, V2. Підсилювач
охоплений ООС по постійному (дільник R5R4) і змінному (R5R3C2) напруженням. Для
регулювання тембру застосовн підключений паралельно резистору R5 послідовно
ланцюг R6.1C6R7, який поглиблює ООС на вищих частотах номінального діапазону.
При установці движка змінного резистора R6.1 у нижнє (за схемою) становище
частотно-залежна ООС мінімальна, і складові вищих частот проходять на вихід
підсилювача без послаблення. По мірі пересування движка вгору (також за схемою)
глибина ООС на вищих частотах збільшується і складові цих частот послаблюються.
Рисунок 1.14 - Принципова схема підсилювача
К548УН1
Гучність регулюється здвоєним змінним резистором
R1, стерео баланс - резистором R2.
Від перевантаження при короткому замиканні в
навантаженні вихідні транзистори захищає пристрій обмеження вихідного струму,
вбудований в мікросхему К548УН1А. Максимальне значення цього струму дорівнює 12
мА, тому колекторні струми транзисторів V1, V2 не можуть перевищити гранично
допустимих. Дросель L1 намотаний (до заповнення каркаса) проводом ПЕВ - 10,5. В
якості магнітопроводу застосований сердечник Ш6х6 від вихідного трансформатора
кишенькового приймача. При складанні дроселя в магнітопроводі необхідно
передбачити немагнітний зазор 0,1…0,2 мм.
Підсилювач НЧ рис. 1.15 введені регулятори
тембру, що дозволяють змінювати посилення на частотах 100 Гц і 7,5 кГц
приблизно на +/ - 20 дБ. Підсилювач зібраний на п'яти транзисторах. Вхідний
сигнал посилюється по напрузі каскадами на транзисторах V1, V2 і через емітер
ний повторювач на транзисторі V3 подається на двотактний вихідний каскад,
зібраний на транзисторах V5, V6 різної структури. Навантаження - динамічна
головка В1.
Рисунок 1.15 - Принципова схема підсилювача і
джерела живлення
Щоб усунути спотворення типу «сходинка»,
характерні для подібних вихідних каскадів, в ланцюг емітера транзистора V3
включений в прямому напрямку діод V4, напруга на якому забезпечує потрібне
зміщення між базами транзисторів V5 іV6. Для стабілізації режиму роботи
вихідних транзисторів, в підсилювач введений зворотний зв'язок по постійній
напрузі через резистор R4. Цей же резистор входить в ланцюг зворотного зв'язку
по змінній напрузі. Останні ланцюги складаються із змінних резисторів R5, R6,
конденсаторів С2, СЗ і котушки індуктивності L1.
У підсилювачі можуть бути використані будь-які
транзистори серій КП1030 (V1); КТ315, КТ301 (V2); П601 - П606 (V3, V5); П701,
КТ601, Kt602 (V6).
Котушка L1 виконана на кільці тіпоразмера К17, 5x8x5 з фериту
2000
НМ - вона містить 700 витків
дроту ПЕВ-2 0,12. Індуктивність котушки має бути О, 6..1 Гн.
Підсилювач НЧ 8 Вт рис. 1.16 НЧ потужністю 8 Вт
призначений для спільної роботи з п'єзоелектричним звукознімачем при
відтворенні грамзапису.
Регулювальник гучності - резистор R1, регулювальник тембру
по вищих частотах - R6, по нижчих R3. Транзистори ТЗ - Т5 установлені на
радіаторах площею не менше 50 
. Силовий трансформатор Тр1 - ТА11 - 127/220 - 50. Його можна
виготовити самостійно, узявши сердечник НІ 6x25. Мережева обмотка
трансформатора містить 1800 витків дроту ПЕВ-2 діаметром 0,64 мм. Резистор R17
- дротяний, має 10 витків никелінового дроту діаметром 0,3 мм, намотаних на
резисторі ВС - 0,25.
Рисунок 1.16 - Принципова схема підсилювача з регулятором
тембром та джерелом живлення
Широко смуговій ПНЧ на 8 Вт рис. 1.17 розрахований на
спільну роботу з електропрогравачами, що забезпечені п'єзоелектричним
звукознімачем.
Перший каскад підсилювача для збільшення вхідного опору виконаний
за схемою емітерного повторювача. Ланцюги частотної корекції (регулювання
тембру) зібрані на резисторах R4 - R7 і конденсаторах СЗ - Сб. Другий і третій
каскади на транзисторах Т2, ТЗ - підсилювачі напруги. Фазоїнвертор зібраний на
транзисторі Т4 за схемою з розділеним навантаженням. Двотактний вихідний каскад
на високочастотних транзисторах Т5, Т6 працює в режимі класу В. Вихідні
транзистори витримують короткочасні короткі замикання навантаження, оскільки їх
базові струми обмежуються резистором R18. Підсилювач охоплений глибоким
негативним зворотним зв'язком, напруга якого знімається з виходу підсилювача і
через резистор R6 подається в ланцюг емітера транзистора ТЗ.
Рисунок 1.17 - Принципова схема підсилювача з регулятором
тембром та джерелом живлення
Живиться підсилювач від мережі через випрямляч, виконаний
на діодах Д5, - Д8. Напруга на випрямляч подається з вторинної обмотки
знижувального мережевого трансформатора. Радіаторами вихідних транзисторів
служить алюмінієве шасі підсилювача, причому транзистор Т5 має бути ізольований
від шасі за допомогою тефлонової прокладки товщиною 50 мкм. Транзистор Т4
встановлений на невеликому циліндровому радіаторі. Трансформатор Тр1 виконаний
на сердечнику Ш32х32 з вікном 16x48 мм. Мережева обмотка містить 900 витків
дроту ПЕВ-1 діаметром 0,41 мм, вторинна, -160 витків дроту ПЕВ-1 діаметром 0,8
мм.
Підсилювач рис. 1.18 розраховано на підключення акустичних
систем опором 8 Ом. Перший каскад на транзисторі Vt1 представляє собою підсилювач
напруги з місцевою ООС. Через конденсатор СЗ сигнал поступає на регулювальників
стерео балансу, гучності і тембру. Далі сигнал поступає на другий каскад (Vt2),
а потім на підсилювач потужності із загальною петлею ООС по напрузі.
Конденсатору С12 запобігає самозбудження підсилювача на високих частотах,
терморезистор R24 підвищує стабільність вихідних каскадів підсилювача. Ланцюги
R25, Vd1, Vd2, СЮ і R17, С1 є такими, що фільтрують і розв'язують. Транзистори
КТ3102Г можна замінити аналогічними марки КТ3102Е. У вихідному каскаді
допустимо застосувати транзистори КТ818, КТ819 з буквеними індексами В та Г.
Замість діодів КД202В допустимо застосувати мостовий випрямляч типа КЦ412 з
будь-яким буквеним індексом.
Рисунок 1.18 - Принципова схема підсилювача з регулятором
тембром та джерелом живлення
Силовий трансформатор ТА88 -127/220 - 50 або ТА89 -127/220
- 50. В первинної обмотки з'єднуються виводи 2 і 6, а мережева напруга
подається на виводи 1 і 8. Вторинну обмотку утворюють паралельним включенням
виводів 11, 13, 15, 17 і 12, 14, 16, 18. Промисловий «силовик» можна замінити
саморобним: сердечник ШЛ20х25, мережева обмотка містить 1400 витків дроту ПЕВ-2
0,44, вторинна, - 200 витків ПЕВ-2 0,93.
У радіолюбительській практиці широкого поширення набув
широкосмуговий підсилювач потужності ЗЧ (ППЗЧ), виконаний за симетричною схемою
рис. 1.19. Біполярні транзистори комплементу його вхідного каскаду включені за
схемою двотактного диференціального підсилювача, а наступного - за схемою із
загальним емітером.
Рисунок 1.19 - Принципова схема симетричного підсилювача
потужності
Істотно поліпшити параметри такого ППМЧ дозволяє
використання в його вхідних каскадах біполярних і польових транзисторів. З
інших достоїнств підсилювача слід надати увагу високій частоті зрізу АЧХ,
низький рівень шумів, хорошу стійкість. Основний недолік такого вхідного
каскаду - досить значна чутливість до пульсацій живлячої напруги, що вимагає
вживання стабілізованого джерела живлення.
Транзистори КПЗОЗД можна замінити на КПЗОЗГ(Е); КП103М -
КП103Л; КТ3102А - КТ3102Б; КТ3107А - КТ3107Б; КП904А - КП904Б.
Підсилювач НЧ 12Вт на транзисторах П217 на рис. 1.20
представлена повна принципова схема підсилювача низької частоти, виконаного із
застосуванням германієвих транзисторів серії П214 - П217. Його вихідна
потужність при опорі навантаження 6 Ом складає близько 12 Вт. За допомогою
змінного резистора R4 струм вихідних транзисторів встановлюють рівним близько
100 мА.
Змінним резистором R10 регулюють величину зворотного
зв'язку. Коефіцієнт посилення по напрузі цього каскаду дорівнює 3-7.
Рисунок 1.20 - Принципова схема підсилювача 12 Вт
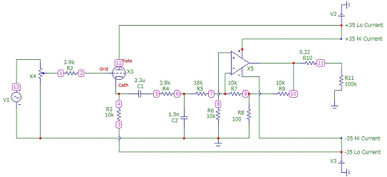
2. Макет підсилювача звуку
2.1 Моделювання схеми підсилювача звуку
Базовим елементом підсилювача була обрана МС
LM3886 з повним комплектом захистів, потужним вихідним каскадом, що дозволяє
віддавати довготривалу потужність 68 Вт і короткочасну 135 Вт на 4-Омне
навантаження. Струмовий буфер виготовлено на тріоді 6Н23П - ЕВ. Його
відрізняють низька напруга живлення, актуальне вданій схемі, і разом з тим,
непогане звучання.
На виході присутній обмежувач струму - дротяний
SQP резистор.
На рис. 2.1 представлена модельна схема одного
каналу підсилювача, яка реалізована за допомогою програми схемотехнічного
моделювання Micro Cap. Моделювання дозволило оптимізувати характеристики схеми та
обрати параметри пасивних компонентів серед ряду номінальних значень.
Рисунок 2.1 - Модельна схема одного каналу
підсилювача звуку
Зі збільшенням частоти зростає нелінійність АЧХ і
фази. З цим завданням вдало справляється струмовий буфер на тріоді.
Нерівномірність залежності коефіцієнта підсилення складає 1.4 дБ (вузол v(13)), а фазова -
близько 40 градусів (вузол v(11)) рис. 2.2. Відомо, що згідно вимог стандарту
DIM до звукової
апаратури класу Hi - Fi допускає нерівномірність коефіцієнта підсилення
3 дБ, а нерівність фазової характеристики 30 градусів. Таким чином очікуванні
характеристики підсилювача, що розробляється, знаходяться у добрій
відповідності до вимог стандарту.
З рис. 2.3 бачимо, що при вхідній напрузі
амплітудою 10 мВ вихідна напруга практично не має нелінійних спотворень. Коефіцієнт
підсилення за напругою складає близько 70.
Рисунок 2.2 - Частотна характеристика підсилення
та фазочастотна характеристика підсилювача звуку
Рисунок 2.3 - Осцилограма вхідного (вузол v(13)) та
вихідного (вузол v(11)) гармонійного сигналу підсилювача звуку
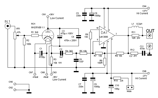
2.2 Схема принципова електрична
Підсилювальні мікросхеми серії LM володіють
найкращім звучанням серед аналогів. Найкраще звучання, стабільність та
лінійність досягається за допомогою інвертованого включення. Однак це включення
при роботі на класичний вихідний опір джерела має декілька мінусів. При
збільшені частоти росте нелінійність АЧХ та фази. Це зумовлено тим, що при
інвертуючому включенні сигнал повинен надходити від джерела струму, а звукові
карти мають вихідний опір близький до 200 Ом. Джерело струму на польових
транзисторах теж не придатне у зв’язку з великими втратами, високої вхідної
ємності та вираженій нелінійності.
З вказаним вище завданням вдало справляється струмовий
буфер на тріоді. Крім того, такого роду буфер має коефіцієнт підсилення за
напругою менше 1. Зважаючи на це глибина ВЗЗ мікросхеми зменшена, що також
сприятливо відображається на якості звуку. В схемі запропонованій на рис. 2.4 введено Т-подібний ВЗЗ,
який збільшує вхідний опір за інвертованим входом та дозволяє зменшити
заземлюючий опір за прямим входом. Негативність такого підходу є збільшення
шумів та наводок, але це перше враження. Якщо розводка та екранування
підсилювального блоку зроблено належним чином, наводки будуть практично
непомітні.
Крім того, підсилювач оснащений повним комплектом
захистів і вбудованим режимом mute.
Для зручності зведення параметрів каналів і
зменшення габаритів підсилювача в якості буфера використаний популярний вакуумний
подвійний тріод 6Н23П - ЕВ.
Рисунок 2.4 - Схема принципова електрична одного каналу
підсилювача звуку
Обидва канали розміщено на одній друкованій платі
рис. 2.5.
Рисунок 2.5 - Друкована плата підсилювача
потужності звуку розміром 130х80 мм
З власних міркувань в плату було внесено такі
особливості:
· Стабілізація напруги
лампи;
· Установка керамічної
панельки прямо на плату;
· Поєднання всього стерео
підсилювача на одному листі текстоліту;
· Прохідні конденсатори
збільшені до 4,7 мкФ для кращої передачі НЧ;
· Введено ланцюги Цобеля,
що запобігають самозбудження;
· Введена вихідна
індуктивність, що компенсує паразитну ємність кабелів і ГД;
· Розведення проведено
плавними обводами, що полегшує проходження складних сигналів (кожен кут на
розведенні може працювати, в тій чи іншій мірі, як хвилевід, відбивач або
резонатор);
· Земля виконана загальною
шиною. Такий підхід є компромісом, але в даному випадку цілком виправданий.
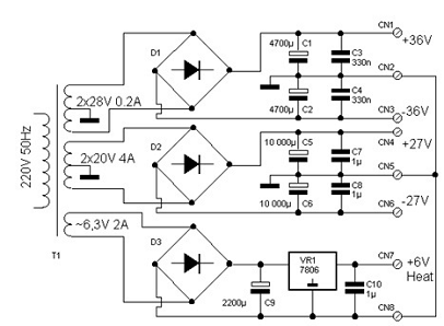
Для живлення всієї схеми служить четирьохполярний
блок живлення із загальною землею і незалежною обмоткою нагріву, схема якого
представлена на рис. 2.6.
Рисунок 2.6 - Схема принципова електрична
чотирьохполярного блоку живлення
На рис 2.7 показано креслення друкованої плати блоку
живлення підсилювача потужності звукової частоти.
Рисунок 2.7 - Друкована плата блоку живлення
підсилювача звуку
В якості трансформатора використані два
уніфіковані окремі трансформатори ТПП323 і ТАН1. ТПП323 - потужного для
живлення канальних підсилювачів потужності на мікросхемах, ТАН1 - для живлення
лампи.
2.3
Експериментальне дослідження характеристик макету
Для експериментального дослідження макету
підсилювача використовувались наступні віртуальні прилади: осцилограф PCSU1000
і функціональний генератор PCG10. Вони мають такі основні характеристики.
Осцилограф PCSU1000
· Вхід: 2 канали, 1
зовнішній тригерний вхід
· Вхідний опір: 1 MОм / 30
пФ
· Частотна характеристика
±3 дБ: від DC до 60 MГц
· Максимальна вхідна
напруга: 30В (AC + DC)
· Вхідна комутація: DC, AC
і GND
· Під’єднання до порту USB
(500 мA)
· Потребує Win98SE або вище
· Частота вибірок: У
реальному часі: від 1.25 кГц до 50 МГц
· Частота вибірок:
Повторно: 1 ГГц
· Довжина запису: 4K
відліків / канал
· Вхідна чутливість: від 5
мВ до 2В/поділку
· Автозапуск і зовнішній
запуск
· Регістрація даних і
осцилограм
· Розширення масштабу
осцилограм
· Широкоформатний режим
екрану
Функціональний генератор PCG10:
· Частотний діапазон від
0.01 Гц до 1 МГц.
· Кварцова стабілізація
частоти.
· Оптична ізоляція з
комп’ютером.
· Низьке викривлення
синусоїдального сигналу.
· Узгодження рівнів
сигналів із ТТЛ логікою.
· Збереження до 32K точок
форми сигналу.
· Стандартні сигнали:
гармонійний, прямокутної форми, симетричної трикутникової форми.
· Бібліотека сигналів: Шум,
свіп,…
· Візуалізація графіків
форми сигналів.
· Можливість побудови
сигналів довільної форми за допомогою інтегрованого редактора форми сигналів.
· Може бути підключеним до
одного порту (LPT1, 2 чи 3) із осцилографом Velleman PC.
· Живлення: Стандарт 12В DC
адаптер, 800 мA (PS1208). Прямий цифровий синтез (DDS), 32K точок.
· Установка частоти з
точністю: 0.01%.
· Діапазон амплітуд: від
100 мВ до 10В на 600 Ом. Точність установки амплітуди: 0.4% повного масштабу.
· Зміщення сигналу: від 0
до -5В чи +5В max. (установка 0.4% повного масштабу).
· Вертикальне розрізнення:
8 біт (0.4% повного масштабу). Максимальна частота подачі вибірок: 32 МГц.
· Типове викривлення
гармонійного сигналу (THD): < 0.08% (із 0 дБ і <100 кГц, 1В СКВ)
· Вихідний опір: 50 Ом.
Методика вимірювання частотних залежностей
коефіцієнта підсилення і фазової характеристики макета підсилювача полягала у
наступному. Із функціонального генератора PCG10 гармонійний сигнал заданої
амплітуди і частоти подавався на коаксіальний трійник. З виходу 1 трійника
сигнал подавався на вхід каналу 1 осцилографу PCSU1000. Осцилограма цього
сигналу відповідала вхідному сигналу підсилювача. Із виходу трійника 2 сигнал
подавався на вхід підсилювача. Підсилювач був навантажений на еквівалентне
навантаження опором 4 Ом. Сигнал, який знімався з еквівалентного навантаження,
подавався на вхід каналу 2 осцилографу.
Параметри вхідного і вихідного сигналів
отримувались автоматично за допомогою опції «Waveform Parameters» віртуального
осцилографу PCSU1000.
Для сітки частот
контролювався розмах (Peak-to-peak) вхідного сигналу
і вихідного сигналу
і фазовий зсув (Phase)
вихідного сигналу по відношенню до вхідного
. Коефіцієнт підсилення визначався як відношення
, або в децибелах як
. Відповідні результати вимірювання та
оцінка коефіцієнта підсилення для лівого каналу підсилювача приведені в таблиці
2.1.
Таблиця 2.1 - Результати вимірювання та оцінка коефіцієнта
підсилення лівого каналу
|
Частота,
, ГцРозмах вхідного сигналу, , ВРозмах вихідного сигналу, , ВФазовий зсув, , градКоефіцієнт підсилення, Коефіцієнт підсилення, , дБ
|
|
|
|
|
|
|
10
|
0.644
|
28.8
|
173
|
44.72
|
33.0
|
|
20
|
0.675
|
22.8
|
33.77
|
30.5
|
|
30
|
0.681
|
30.0
|
177
|
44.05
|
32.8
|
|
40
|
0.681
|
26.6
|
179
|
39.06
|
31.8
|
|
60
|
0.681
|
30.0
|
179
|
44.05
|
32.8
|
|
80
|
0.681
|
27.8
|
177
|
40.82
|
32.2
|
|
100
|
0.681
|
25.0
|
175
|
36.71
|
31.2
|
|
300
|
0.681
|
29.7
|
178
|
43.61
|
32.7
|
|
500
|
0.688
|
25.9
|
178
|
37.64
|
31.5
|
|
700
|
0.681
|
29.1
|
177.5
|
42.73
|
32.6
|
|
1000
|
0.681
|
22.2
|
176.4
|
32.59
|
30.2
|
|
3000
|
0.681
|
28.8
|
170
|
42.29
|
32.5
|
|
5000
|
0.681
|
23.1
|
164.4
|
33.92
|
30.6
|
|
7000
|
0.681
|
22.5
|
158.6
|
33.03
|
30.3
|
|
10000
|
0.681
|
22.2
|
158.4
|
32.59
|
30.2
|
|
13000
|
0.681
|
20.6
|
141.6
|
30.24
|
29.6
|
|
15000
|
0.681
|
20.0
|
136.3
|
29.36
|
29.3
|
|
17000
|
0.681
|
19.1
|
131.5
|
28.04
|
28.9
|
|
19000
|
0.681
|
18.1
|
126.5
|
26.57
|
28.4
|
|
21000
|
0.681
|
17.5
|
122.5
|
25.69
|
28.1
|
Видно, що середнє значення коефіцієнта підсилення
складає 31 дБ, а нерівномірність коефіцієнта підсилення у смузі частот 40…16000
Гц не перевищує 2 дБ. Останнє свідчить про те, що підсилювач задовольняє
вимогам стандарту DIN 45000 для звукової апаратури вищої якості Hi-Fi.
Аналогічні дослідження частотної залежності
коефіцієнта підсилення виконані для правого каналу підсилювача. Вони показали,
що різниця каналів підсилення не перевищує 1,5 дБ, що також відповідає вимогам DIN 45000.
До речі, особливих вимог до фазочастотної
характеристики DIN 45000 не висуває через низьку чутливість
людського слуху до фазових викривлень.
Методика вимірювання амплітудної характеристики макета
підсилювача полягала у наступному. Із функціонального генератора PCG10
гармонійний сигнал частотою 1000 Гц і заданої амплітуди подавався на
коаксіальний трійник. З виходу 1 трійника сигнал подавався на вхід каналу 1
осцилографу PCSU1000. Із виходу трійника 2 сигнал подавався на вхід
підсилювача. Підсилювач був навантажений на еквівалентне навантаження опором 4
Ом. Сигнал, який знімався із еквівалентного навантаження, подавався на вхід
каналу 2 осцилографу. Для сітки значень розмаху вхідного сигналу
контролювався відповідний розмах
вихідного сигналу
. Результати вимірювання амплітудної
характеристики лівого каналу підсилювача приведені в таблиці 2.2. (Тут
мінімальне значення амплітуди вхідного сигналу обумовлене не рівнем шумів, а
можливістю функціонального генератора PCG10).
Таблиця 2.2 - Результати вимірювання амплітудної
характеристики підсилювача лівого каналу
|
Розмах
вхідного сигналу, , ВРозмах вихідного сигналу, , В
|
|
|
0,0938
|
4,1
|
|
0,1922
|
6,6
|
|
0,2906
|
9,4
|
|
0,384
|
11,9
|
|
0,481
|
14,1
|
|
0,584
|
16,9
|
|
0,675
|
19,7
|
|
0,775
|
22,5
|
|
0,881
|
25,3
|
|
0,981
|
28,4
|
|
1,081
|
31,3
|
|
1,181
|
34,4
|
|
1,281
|
37,2
|
|
1,381
|
40
|
|
1,41
|
43,1
|
|
1,5
|
44,4
|
|
0,0938
|
4,1
|
Видно, що у діапазоні вхідного сигналу 0,1…1,4 В
і відповідному діапазоні вихідного сигналу 4…43 В амплітудна характеристика є
практично лінійною. Це свідчить про очікуваний низький коефіцієнт нелінійних
викривлень реалізованого підсилювача у цьому діапазоні напруг.
Максимально допустима амплітуда вхідного сигналу
дорівнює 10 В (при максимальному ослаблені вхідним атенюатором «Чутливість»).
Нелінійні викривлення підсилювачів характеризують
коефіцієнтом нелінійних викривлень чи коефіцієнтом гармонік. Для їх вимірювання
потрібна спеціальна апаратура, яка передбачає спектральні дослідження на основі
частотної фільтрації. Через відсутність такої апаратури у навчальній лабораторії
за допомогою аналізатора спектра осцилографа PCSU1000 оцінювався рівень другої
гармоніки при вхідному гармонійному сигналі частотою 1 кГц розмахом 0,7 В.
Положення маркера (вертикальна пунктирна лінія) відповідає положенню другої
гармоніки частотою 2 кГц. Видно, що рівень другої гармоніки практично співпадає
з рівнем шумів. Це свідчить про очікуваний надзвичайно низький коефіцієнт
нелінійних викривлень реалізованого підсилювача.
3. Охорона праці та безпека в надзвичайних
ситуаціях
3.1 Аналіз шкідливих та небезпечних факторів при виготовленні
попереднього підсилювача звуку
Розробка даного пристрою пов’язана з низкою
небезпечних факторів, які впливають на безпеку і здоров’я людини, таких як
пайка, штучне освітлення, висока напруга вимірювальної апарату, що мають місце
при конструюванні і виготовленні підсилювача, а також організаційно-технічні
заходи, що забезпечують безпеку робіт.
Розробка приладу проводиться в лабораторії 407
навчального корпусу №12 Дніпропетровського Національного Університету ім. Олеся
Гончара. В ході виконання дипломної роботи при виготовленні попереднього
підсилювача звуку проводяться наступні операції:
) Виготовлення друкованої плати: механічна
підготовка поверхні фольгованого склотекстоліту (вирізання заготівки, механічні
шліфування та полірування, свердління отворів, знежирення);
) Нанесення захисного шару на фольгу і
травлення незахищених ділянок розчином хлорного заліза;
3) Очищення поверхні від травителя та
продуктів травлення (використовується 96% розчин спирту етилового та технічний
ацетон);
) Лудження плати та пайка деталей на неї
за допомогою припою (ПОС−61) та електроприладом (паяльником, U=220В);
) Тестування готового приладу при
під’єднанні до електричної мережі.
Отже, як було вказано вище, на людину впливають
небезпечні та шкідливі виробничі фактори. Далі розглянуться небезпечні та
шкідливі фактори, які виникають при виконанні різних операцій процесу
виготовлення пристрою:
) Вирізка заготівки пилкою або ножицями по металу
має такий небезпечний фактор, як ріжучі поверхні полотна;
) Травлення плати (використовується хлорне залізо
FeCl3), шкідливий фактор - шкідливі хімічні речовини;
) Свердління отворів у платі за допомогою дрелі (U=220В).
Шкідливими факторами є рухомі частини установки, можливість враження
електричним струмом;
) Пайка плати за допомогою припою (ПОС-61)
електроприладом (паяльник, U=220В). Шкідливі фактори - це шкідливі речовини
(виділення парів свинцю у повітря), недостатній рівень освітлення, електричний
струм, небезпечні фактори пожежі, нагріті поверхні;
) Нанесення розмітки та вирізка отворів корпусу
для прикріплення плати в корпус та інших частин макету свердлильною установкою
(U=220В) або ножем.
Шкідливі фактори є рухомі частини установки, електричний струм, ріжучі
поверхні;
) Тестування макету відбувається при під’єднанні
до електричної мережі. Шкідливий фактор - це ураження електричним струмом.
Наслідками впливу усіх перелічених вище шкідливих
факторів можуть бути:
) механічні травми;
) термічні опіки;
) отруєння шкідливими речовинами;
) електричні травми;
) напруженість зору.
На першому етапі виготовлення друкованої плати
відбувається механічна обробка зразку склотекстоліта: виміри геометричних
розмірів за допомогою штангельциркуля, вирізка за допомогою ножиць по металу
(ризик механічного пошкодження шкірних покровів рук). Тому для захисту
використовуються тканинні рукавиці. Заточення країв зразку та його шліфування
здійснюється напильниками та наждачкою. Для очистки від пилу та усунення
жирності на поверхні плата протирається розчином спирту етилового.
Після вирізки плати і її зачищення відбувається нанесення
малюнку та травлення плати. При травленні застосовується хлорне залізо (FeCl3).
При роботі з цією речовиною може відбуватися отруєння парами, що виділяються і
газами (подразнюються верхні дихальні шляхи і слизові оболонки очей). При цьому
повинен бути виконаний контроль за вмістом шкідливих речовин в повітрі робочої
зони згідно до ГОСТу 12.1.005−88. ГДК хлорного заліза в повітрі робочої
зони становить 0,004 
.
Гранично допустима концентрація (ГДК) - показник
безпечного рівня вмісту шкідливих речовин в навколишньому середовищі. Гранично
допустимі концентрації шкідливих речовин у повітрі робочої зони - це
концентрації, що при щоденній (крім вихідних днів) роботі протягом 8 годин чи
іншої тривалості, але не більше 41 години на тиждень, протягом усього робочого
стажу не можуть викликати захворювань або відхилень у стані здоров'я, які
виявляються сучасними методами досліджень, у процесі роботи чи у віддалений
термін життя нинішнього і наступного поколінь. За ступенем дії на організм
шкідливі речовини відповідно до ГОСТу 12.1.007-88 поділяються на 4 класи
небезпеки:
І клас - надзвичайно небезпечні;
П клас - високонебезпечні;клас - помірно небезпечні;клас - малонебезпечні.
У таблиці 3.1 наведено ГДК та класи небезпеки
речовин, які використовуються в даному технологічному процесі.
Таблиця 3.1 - Перелік речовин, найбільш часто
вживаних в серійних процесах паяння та лудіння
|
№
|
Назва
речовини
|
Гранично
допустима концентрація в повітрі робочої зони, мг/м3
|
Клас
небезпеки речовин
|
Агрегатний
стан
|
Токсична
характеристика
|
|
1
|
Спирт
етиловий
|
10
|
3
|
п
|
Наркотик,
вражає печінку
|
|
2
|
Хлорне
залізо
|
0,004
|
2
|
п
|
Викликає
отруєння і діє на шкіру, очі
|
|
3
|
Свинець
і його неорганічні сполуки
|
0,01
|
1
|
а
|
Викликає
зміни в нервовій системі, крові і судинах
|
|
4
|
Олово
та його сполуки
|
0,2
|
2
|
а
|
Викликають
отруєння і діють на шкіру
|
|
5
|
Ацетон
|
200
|
4
|
п
|
Послідовно
вражає усі відділи ЦНС
|
|
6
|
Кислота
сірчана
|
1
|
2
|
а
|
Вражає
шкіру, слизові оболонки, дихальні шляхи
|
Хлорне залізо вражає слизові оболонки і шкіру,
викликаючи опіки. При опіках кислотами відбувається омивання жирового шару
шкіри та розчин білкових речовин. Особливо небезпечне потрапляння навіть
найменших кількостей кислот в очі, так як швидко проникає в глибину ока і в
результаті може настати сліпота.
Потрапляння парів кислот і лугів в повітряне
середовище виробничих приміщень може викликати гострі отруєння та професійні
захворювання. Тому всі роботи з агресивними речовинами повинні проводитися в
спеціальних шафах з ефективною місцевою витяжною вентиляцією. Швидкість руху
повітря в робочих прорізах місцевих витяжних пристроїв залежить від токсичності
застосовуваних речовин (чим вище токсичність сировини тим більше швидкості руху
повітря повинні бути в робочих отворах) і повинна відповідати величинам
показників допустимих умов мікроклімату у робочій зоні згідно ДСН 3.3.6.042-99.
Виконувана робота відноситься до легких фізичних робіт (категорія 1).
Оптимальні умови мікроклімату наведені у таблиці 3.2.
Таблиця 3.2 - Оптимальні умови мікроклімату в
зоні виробничих приміщень
|
Період
року
|
Категорія
робіт
|
Температура
повітря
|
Відносна
вологість, %
|
Швидкість
руху, м/с
|
|
Холодний
|
Категорія
1а
|
22−24
|
60−40
|
0,1
|
|
Категорія
1б
|
21−23
|
60−40
|
0,1
|
|
Теплий
|
Категорія
1а
|
23−25
|
60−40
|
0,1
|
|
Категорія
1б
|
22−24
|
60−40
|
0,2
|
Пайка - нероз’ємне з'єднання деталей за допомогою
припою. Припої, які найбільш часто застосовуються - це олов'яно-свинцеві: у
нашому випадку
ПОС −61. Процес пайки супроводжується
забрудненням повітря, робочих поверхонь, одягу та шкіри рук, це може привести
до свинцевих отруєнь організму та викликати зміну складу крові, нервової
системи та судин.
В цілях попередження отруєння свинцем ділянки
пайки обладнуються у відповідності до санітарних правил при зварюванні,
наплавленні і різанні металів СП 1009-73.
При пайці друкованої плати застосовується олово -
свинцевий припій ПОС - 61, що містить 39% свинцю (Pb) і 61% олова (Sn). Флюсом
служить каніфоль у твердому вигляді. Пайка здійснюється за допомогою паяльника.
Операції лудіння і пайки супроводжуються виділенням шкідливих речовин в
атмосферу приміщення. Пари свинцю, олова, каніфолі, потрапляючи в атмосферу,
конденсуються і перетворюються в аерозолі, частинки яких потрапляють на шкірний
покрив, слизову оболонки рота, очей, верхніх дихальних шляхів.
Питомі виділення аерозолю свинцю (розмір часток
0,7-7 мкм) при лудінні і пайці олов'яно-свинцевими припоями ПОС-40 і ПОС-61
складає: пайка електропаяльника потужністю 20-60 Вт - 0,02-0,04 мг/100 пайок.
При несприятливих умовах свинець починає
циркулювати в крові, змінюючи її склад, вражає нервову систему, нирки й
печінку. Порівняно невелике отруєння свинцем характеризується зміною
забарвлення шкіри. Шкіра бере дуже помітний характерно сіруватий колір. Так
само з'являється заплава на яснах. У більш важких випадках спостерігається так
звана «свинцева грудка» (раптові гострі болі в черевній порожнині). Іноді
спостерігаються нервові захворювання.
У дипломному проекті використовуються прилади
(високочастотний генератор Г4−83, паяльник та ПК), які живляться від
мережі напругою 220 В із заземленою нейтраллю. Небезпека ураження електричним
струмом під час проведення експерименту пов'язана з замиканням фазного дроту на
корпус приладів, а також з можливістю дотику до оголення фазного дроту. Саме
тому головною небезпекою при роботі з електроприладами є враження електричним
струмом. Причинами можуть бути:
- замикання фазового дроту
на корпус пристрою;
- дотик до оголення
фазового дроту;
- дотик до струмоведучих
частин макету, які діють під напругою.
Різноманітність впливу електричного струму на
організм людини призводять до електротравм, які умовно поділяються на два види:
- місцеві електротравми,
які означають місцеве ушкодження організму;
- загальні електротравми
(електричні удари), коли вражається (або виникає загроза враження) весь
організм внаслідок порушення нормальної діяльності життєво важливих органів та
систем.
Місцева електротравма - яскраво виявлене
порушення щільності тканин тіла, в тому числі кісток, викликане впливом
електричного струму або електричної дуги. Найчастіше - це поверхневі
ушкодження, тобто ушкодження шкіри, а інколи й інших м'яких тканин, м’язів та
кісток.
Небезпека місцевих електротравм та складність
лікування залежить від місця, характеру та ступеня ушкодження тканин, а також
від реакції організму на це ушкодження. Місцеві електротравми виліковуються і
працездатність потерпілого відновлюється повністю або частково. Однак при
важких опіках людина помирає. При цьому безпосередньою причиною смерті є не електричний
струм, а місцеве ушкодження організму, викликане струмом. Характерні місцеві
електротравми - електричні опіки, електричні знаки, металізація шкіри,
механічні пошкодження та електрофтальмія. В таблиці 3.3 наведені гранично
допустимі значення напруги дотику і струмів.
Таблиця 3.3 - Гранично допустимі значення напруги
дотику і струмів
|
№
|
Рід
струму
|
U, B
|
I, A
|
|
1
|
Змінний,
50 Гц
|
2,0
|
0,3
|
|
2
|
Змінний,
400 Гц
|
3,0
|
0,4
|
|
3
|
Постійний
|
8,0
|
1,0
|
Несприятливим фактором в процесі пайки є
недостатнє штучне освітлення. Для штучного освітлення нормований параметр -
освітленість. ДБН В.2.5-28-2006 встановлюють мінімальні рівні освітленості
робочих поверхонь залежно від точності зорової роботи, контрасту об'єкта і
фону, яскравості фону, системи освітлення і типу використовуваних ламп.
Пайка відноситься до IV розряду зорових робіт (rmin = 0.5− 1
мм, фон - середній, контраст об’єкта і фона - середня). Нормований рівень
освітлення складає 400 лк (при системі комбінованого освітлення) та 200 лк (при
системі загального освітлення). Нормований рівень природного освітлення КПОн
= 4%.
Забороняється застосовувати лише місцеве
освітлення, оскільки воно створює значну нерівномірність освітленості, яка
підвищує втомленість зору та призводить до розладу нервової системи. Таке
освітлення на виробництві є допоміжним до загального. Комбіноване освітлення
складається з загального та місцевого.
Для освітлення приміщень, як правило, слід
передбачати газорозрядні лампи низького і високого тиску. У разі необхідності
допускається використання ламп розжарювання.
3.2 Заходи забезпечення сприятливих умов праці та захисту від
впливу небезпечних факторів при виготовленні попереднього підсилювача звуку
При виготовленні плати на першому етапі
механічної обробки для захисту шкіри рук від пошкоджень використовуються
тканинні прогумовані рукавички.
Хімічне очищення плати проводиться розчином
хлорного заліза (FeCl3). При постійній роботі з розчинами часті
різноманітні хронічні ураження шкіри. Дуже небезпечне потрапляння навіть
найменших кількостей в очі.
Для травлення міді з пробільних ділянок плати
використовується травитель: хлорне залізо − є токсичною речовиною. До
роботи з цим травителем допускаються особи, навчені безпечним прийомам роботи і
які пройшли інструктаж на робочих місцях по роботі із шкідливими і отруйними
речовинами. У разі потрапляння травителя на шкіру або слизову оболонку очей
необхідно негайно ретельно промити їх проточною водою або 0,5-1,0%-ним розчином
квасців і змастити вазеліном або оливковою олією, а потім звернутися до
медпункту.
Роботу з протруювачами слід проводити в спецодязі
(халат, фартух поліетиленовий, бавовняні й гумові рукавички) і захисних
окулярах. Робочі місця повинні бути обладнані витяжною вентиляцією.
Вентиляцією називають організований і
регульований повітрообмін, що забезпечує видалення з приміщення забрудненого
повітря і подачу на його місце свіжого. Задачею вентиляції є забезпечення
чистоти повітря і заданих метеорологічних умов у виробничих приміщеннях.
Головним параметром вентиляції є повітрообмін,
тобто обсяг повітря, що видаляється або надходить у приміщення. При виділенні
шкідливих речовин в приміщенні необхідний повітрообмін, який визначається
виходячи з їхнього розведення до гранично допустимих концентрацій. Розрахунок
повітрообміну проводиться виходячи з балансу утворених у приміщеннях шкідливих
речовин і речовин, що видаляються з нього.
В процесі проведення паяльних робіт слід
використовувати місцеві витяжні вентиляційні системи, наприклад, витяжний зонт,
або використання паяльника з обдувом (паяльна станція).
У приміщеннях, де проводиться паяння припоєм, що містить
свинець, щоб уникнути попадання свинцю в організм не дозволяється зберігати
особисті речі, приймати їжу і курити, а також прати робочий одяг у будинку.
Робоче місце пайки обладнується місцевою витяжною вентиляцією, що забезпечує
концентрацію свинцю в робочій зоні не більше ГДК - 0,01 мг/
.
Для запобігання опіків і забруднення свинцем шкіри рук
працюючих повинні використовуватися серветки для видалення зайвого припою з
жала паяльника, а також пінцети для підтримки припаюваних дротів і для подачі
припою до місця пайки, якщо відсутня автоматична подача.
Монтаж плати пов'язаний з небезпекою засмічення або опіку
очей, тому застосовуються захисні окуляри.
Для захисту від окислення місць пайки застосовують флюси:
каніфольно-спиртовий при пайці припоєм ПОС-61. Каніфоль подразнює шкіру, може
викликати висипання. Найбільш ефективними заходами, попереджувальними
професійні захворювання при пайці, є механізація і автоматизація паяльних
робіт, впровадження нових технологічних процесів: облуджування методом
занурення, виборча пайка і пайка хвилею припою (із застосуванням друкованого
монтажу), що дозволяє повністю виключити зіткнення шкіри працюючих із свинцем і
флюсами.
Необхідно відзначити, що при об'ємному монтажі все частіше
застосовують метод накручування проводу на вивід з гострими кромками без
подальшої пайки. Накручування проводиться спеціальним пістолетом, що створює
десятикратну надійність з'єднання, і продуктивність такого монтажу в два з
половиною рази вище, ніж при пайці. Цей метод виключає шкідливі для здоров'я
випари свинцю, припою, флюсу та розчинників при промиванні місця пайки.
Значна кількість паяльних робіт виконується вручну - паяльником,
і для попередження професійних захворювань необхідно після закінчення роботи
споліскувати руки однопроцентним розчином оцтової кислоти, мити їх гарячою
водою з милом, прополіскувати рот, чистити зуби і приймати теплий душ.
Оскільки електричний струм присутній майже на кожній стадії
створювання макета: при паянні, свердлінні та при дослідженні підсилювача - то
важливим є розглянути заходи захисту від ураженням струмом.
Фактори, що визначають ступінь (наслідки) ураження людини
електричним струмом поділяють на 3 групи:
· електричного характеру
(сила струму, вид та частота струму, напруга, опір електричного ланцюга,
заземлення, занулення);
· неелектричного характеру
(тривалість проходження струму через організм, шлях проходження струму через
тіло людини, індивідуальні особливості людини, її увага, втома, голод,
сп’яніння, емоційне збудження);
· навколишнє середовище. До
несприятливих факторів навколишнього середовища відносять виробничі приміщення
(з підвищеною небезпекою, особливо небезпечні, без підвищеної небезпеки),
відкриті чи зовнішні електроустановки, які використовуються на відкритому
повітрі чи під навісом.
Фактори електричного характеру. Струм, який
проходить крізь людину, є головним ушкоджуючим фактором при електротравмі.
Різний за рівнем струм впливає по-різному на людину. Людина починає відчувати
дію малого струму, який проходить крізь неї: 0,6-1,5 мА при змінному струмі,
частота якого 50 Гц; 5-7 мА при постійному струмі. При збільшенні струму понад
відчутний, у людини з'являються спазматичні скорочення м'язів та сильний біль у
пальцях та кистях рук. Руки важко, але ще можна відірвати від електродів (в
експерименті). Цей струм - до 6-10 мА частотою 50 Гц - отримав назву відпускаючого (для постійного
струму 30-40 мА).
Значення порогового невідпускаючого струму, що
викликає при проходженні крізь людину спазматичне скорочення м'язів руки, яка
стискає провідник, становить 6-10 мА при частоті 50 Гц та 50-80 мА при
постійному струмі. Струм 80-100 мА частотою 50 Гц при тривалій дії викликає
зупинку дихання та фібриляцію серця. Ці струми отримали назву фібриляційних.
Струм 100 мА частотою 50 Гц вже протягом 2-3
секунд викликає фібриляцію серця та параліч дихання, тобто клінічну смерть.
Струм понад 5 А, як при постійній напрузі, так і
при частоті 50 Гц фібриляцію серця не викликає. Внаслідок його дії виникає
зупинка серця, минаючи стан фібриляції.
Опір шкіри людини є змінною величиною, яка
нелінійно залежить від багатьох факторів: її складу, щільності та площі
контактів, значення прикладеної напруги, сили протікаючого струму і часу його
дії. Найбільший опір чинить чиста суха непошкоджена шкіра. Збільшення площі і
частоти контактів зі струмопровідними частинами знижує опір шкіри. З
підвищенням прикладеної напруги опір шкіри також зменшується внаслідок пробою
її верхнього шару.
Зростання сили струму або часу його протікання
викликає більше нагрівання верхнього шару шкіри та інтенсивніше потовиділення у
місцях контакту, що теж зменшує електричний опір шкіри.
Найбільший електричний опір має верхній роговий
шар шкіри, який не містить кровоносних судин.
Опір внутрішніх органів залежить, у цілому, від
прикладеної напруги.
Оскільки опір тіла людини електричному струму є
нелінійним та нестабільним і вести розрахунки з такими опорами складно, дійшли
висновку, що опір тіла людини становить 1000 Ом.
Опір тіла людини залежить і від параметрів
середовища приміщення: вологості, температури, наявності струмопровідного пилу
та підлоги.
Основні причини нещасних випадків від дії
електричного струму:
· випадковий дотик, наближення
на небезпечну відстань до струмопровідних частин, що перебувають під напругою;
· поява напруги дотику на
металевих конструктивних частинах електроустаткування (корпусах, кожухах тощо)
у результаті пошкодження ізоляції або з інших причин;
· поява напруги на
відключених струмопровідних частинах, на яких працюють люди, внаслідок
помилкового включення установки;
Основними заходами захисту від ураження
електричним струмом є:
· забезпечення
недоступності струмопровідних частин, що перебувають під напругою, для
випадкового дотику;
· усунення небезпеки
ураження з появою напруги на корпусах, кожухах та інших частинах
електроустаткування, що досягається захисним заземленням, зануленням, захисним
відключенням;
· застосування малих
напруг;
· захист від випадкового дотику
до струмопровідних частин застосуванням кожухів, огорож, подвійної ізоляції;
· захист від небезпеки при
переході з вищої на нижчу напругу;
· контроль і профілактика
пошкоджень ізоляції;
· застосування спеціальних
електрозахисних засобів - переносних приладів і запобіжних пристроїв;
· організація безпечної
експлуатації електроустановок.
Якщо номінальна напруга електроустановки не
перевищує тривало допустимої напруги дотику, знижується небезпека ураження
електричним струмом. Найбільший ступінь безпеки досягається при малих напругах
6-12
В
при живленні споживачів від акумуляторів, гальванічних елементів, випрямних
установок, перетворювачів частоти, знижувальних трансформаторів на напругу 12,
24, 36, 42 В.
Профілактика пошкоджень ізоляції спрямована на
забезпечення її надійної роботи. Насамперед необхідно виключити механічні
пошкодження, зволоження, хімічний вплив, запилення, перегріви. Але навіть у
нормальних умовах ізоляція поступово втрачає свої початкові властивості,
«старіє». З часом розвиваються місцеві дефекти. Опір ізоляції починає різко
зменшуватися, а струм витоку - непропорційно зростати. У місці дефекту
з'являються часткові розряди струму, ізоляція вигорає. Відбувається так званий
пробій ізоляції, внаслідок чого виникає коротке замикання, що, у свою чергу,
може спричинити пожежу чи ураження людей струмом.
Щоб підтримувати діелектричні властивості
ізоляції, необхідно систематично виконувати профілактичні випробування, огляди,
видаляти непридатну ізоляцію і заміняти її.
При ураженні електричним струмом насамперед
необхідно швидко вивільнити потерпілого від дії електричного струму, оцінити
стан потерпілого, визначити вид і ступінь електротравми (у даному випадку - це
враження електричного характеру II ступеню)і залежно від цього виконати
необхідні заходи допомоги, а також викликати медичну допомогу або доставити
потерпілого до медичного закладу.
Виходячи з цього, правила будови
електроустановок, усі приміщення, в яких знаходиться устаткування і персонал,
щодо техніки електробезпеки поділяються на приміщення з підвищеною небезпекою,
особливо небезпечні приміщення та приміщення без підвищеної небезпеки.
В нашому випадку розглядається приміщення без
підвищеної небезпеки.
Основними заходами захисту від ураження
електричним струмом є такі:
. Застосування малих напруг і електричний поділ
мереж. Для забезпечення безпеки електроспоживачів варто застосовувати напругу
до 42 В. Як правило, при використанні електроустаткування з такою напругою
враховується те, що одяг, взуття мають певний опір, немає щільного (зварного,
болтового) контакту з землею і т. п.; в аварійних ситуаціях струм через тіло
людини не досягає невідпускаючого порогу.
. Контроль ізоляції. Контроль ізоляції є
необхідною мірою, що попереджує небезпеку ураження електричним струмом.
В установках до 1000 В опір ізоляції повинен бути
не нижче 0,5 МОм.
. Захисне заземлення - це навмисне з’єднання із
заземленим пристроєм металевих частин електроустаткування, що нормально не
знаходяться під напругою, але можуть виявитися такими у випадку ушкодження
ізоляції.
Захисне заземлення полягає в тому, щоб знизити
напругу доторкання при ушкодженні ізоляції до безпечної для людини величини.
. Захисне відключення - це система захисту, що
забезпечує безпеку шляхом автоматичного відключення (протягом не більш 0,2
сек.) електроустановки у випадках замикання струмоведучої частини на землю,
зниження опору ізоляції, несправності заземлення і т.д.
При замиканні струмоведучої частини на корпус
спрацьовує спеціальне реле захисту, яке відключає електричну установку від
мережі або плавкий запобіжник, який ставиться на вході трансформатору в
електромережу.
. Захист від випадкового дотику до струмоведучих
частин досягається шляхом використання огороджень і відповідних конструкцій
електроустановок, наприклад, застосування подвійної ізоляції.
Під подвійною ізоляцією розуміють застосування,
крім основної ізоляції струмопровідних частин, ще одного прошарку, що ізолює
людину від металевих не струмопровідних частин, які можуть випадково виявитися
під напругою. Часто це використовують при виготовленні електроінструмента,
корпус якого покриває пластмаса: пластмасова ізоляція проводів обмотки
електричного двигуна (трансформатор) - перша ізоляція, пластмаса, що покриває
корпус електродвигуна - друга ізоляція.
. Вирівнювання потенціалів для того, щоб зняти
існування і необхідність вирівнювання потенціалів, познайомимося з таким
поняттям, як «крокова напруга», уточнимо поняття «напруга дотику».
При з’єднанні струмопровідної частини із землею
(пробій ізоляції, падіння проводу ЛЕП на землю) точка входу струму в землю буде
мати найвищий потенціал, який має і струмопровідна частина. У міру віддалення
від цієї точки у будь-яку сторону потенціал землі буде зменшуватися за
експоненціальним законом. На відстані від точки замикання, що дорівнює 20 м,
потенціал землі стає рівним нулю.
Людина, що потрапила в зону замикання і виходить
із неї в будь-яку сторону кроками, потрапляє в ситуацію, коли одна нога
знаходиться в одній точці землі, а інша - у другій. Потенціал першої точки
більший, ніж потенціал другої. Отже, на відстані кроку людини буде існувати
різниця потенціалів. Ця напруга називається «кроковою».
Різниця потенціалів між двома точками землі в
зоні замикання на землю на відстані кроку (0,8 м) по радіусу до точки
замикання називається кроковою напругою. Різниця потенціалів між точкою
замикання на землю і точкою землі, у якій знаходиться людина при торканні точки
замикання, називається напругою дотику.
Про існування крокової напруги і напруги дотику
потрібно знати і пам’ятати для того, щоб правильно виходити із зони замикання
на землю, якщо потрапив у неї (виходити «гусячим» кроком).
Заходи та засоби захисту людини від дії
електричного струму:
· відключення місця роботи,
тобто струмопровідних частин або устаткування, на яких будуть виконуватися
ремонтні роботи або роботи з налагодження;
· встановлення
попереджувальних, застерігаючих плакатів і огороджень місця роботи;
· накладення переносних
захисних заземлень на відключені струмопровідні частини з усіх боків, звідки
може надходити напруга.
Висновки
В ході виконання дипломної роботи була розглянута
класифікація підсилювачів звуку, основні характеристиками та засоби їх
корегування. Проаналізовані відомі схемні рішення реалізації підсилювачів
потужності звуку.
У якості базового елемента схеми макета
підсилювача обрана найбільш сучасна мікросхема LM3886. Виконані попередні
розрахунки та проведено моделювання режимів роботи схем вузлів та схеми
підсилювача звуку в цілому за допомогою програми схемотехнічного моделювання,
налагоджені та оптимізовані моделі, обрані типи та номінальні параметри
компонентів схеми.
Розроблена електрична принципова схема, та
реалізовано макет підсилювача.
Виконано експериментальне дослідження параметрів
та характеристик макета, яке показало, що нерівномірність підсилення у смузі
частот 40…16000 Гц не перевищує 2 дБ, різниця каналів підсилення не перевищує
1,5 дБ, діапазон вхідних сигналів 0,1 - 10 В, максимальна амплітуда вихідного
сигналу 20 В на навантаженні 4 Ом, низький коефіцієнт нелінійних викривлень.
Список джерел
підсилювач опір звуковідтворюючий апаратура
1. Меерсон, А.М. Измерительная техника [Текст] / А.М. Меерсон.
Л.:Энергия, 1978. - 408 с.
2. Кузнецов, В.А. Измерения в электронике [Текст] / В.А. Кузнецов. - М.:
Энергоатомиздат, 1987. - 510 с.
. Кукуш,
В.Д. Электрорадиоизмерения [Текст] / В.Д. Кукуш. - М.: Радио и связь, 1985. - 368 с.
. Кушнир,
Ф.В. Радиотехнические измерения [Текст] / Ф.В. Кушнир. - М.:Связь, 1980. - 176 с.
. Кушнир,
Ф.В. Электрорадиоизмерения [Текст] / Ф.В. Кушнир. - Л.: Энергоатомиздат, 1983. - 320 с.
. Мирский,
Г.Я. Электронные измерения [Текст] / Г.Я. Мирский. - М.: Радио и связь, 1986. - 440 с.
. Телешевский,
Б.Е. Измерения в электро - и радиотехнике [Текст] / Б.Е. Телешевский. - М.: Высшая шк., 1984 -
207 с.
8. Бедрій, Я.І. Безпека життєдіяльності [Текст] / Я.І.
Бедрій, В.С. Джигирей, А. І. Кидисюк. - Львів: Афіша, 1999 - 406 с.
. Даценко, І.І. Гігієна та екологія людини [Текст] / І.І.
Даценко. - Львів: Афіша, 2000 - 376 с.