Розробка двоходового інвертуючого сумматора
ВСТУП
Електроніка - галузь науки, що вивчає фізичні явища в
напівпровідникових елементах, електричні характеристики та властивості
пристроїв і схем, побудованих на їх базі.
Становлення електроніки як науки можна віднести до
початку XX ст., коли було винайдено електронну лампу - діод (В. Флемінг, 1904
р.). В 50-х роках із винаходом напівпровідникового транзистора (У. Шок-лі, У.
Браттейн, Дж. Бардин, 1948 р.) розпочався етап напівпровідникової електроніки.
Завдяки своїм перевагам порівняно з вакуумними приладами, транзистори зумовили
бурхливий розвиток електроніки, що характеризувався малогабаритністю та
відносно малим енергоспоживанням.Новий поштовх розвитку електроніки надали
інтегральні схеми (мікросхеми), промисловий випуск яких розпочався у
шістдесятих роках й особливо сприяв інформаційній електроніці. Це привело до
створення надвеликих інтегральних схем, які стали основними компонентами
мікропроцесорів і електронних обчислювальних машин (ЕОМ).
Функціональні елементи, побудовані на базі
інтегральних схем, поділяються за формою оброблюваних сигналів відповідно на
аналогові та дискретні.
Аналогові функціональні елементи працюють з
неперервними в часі електричними сигналами. Основною ознакою таких елементів є
однозначна залежність вихідного сигналу від вхідного у кожний конкретний момент
часу.
Дискретні функціональні елементи працюють з
квантованими сигналами. Особливістю таких елементів є те, що відтворення
вхідної інформації про досліджуваний процес внаслідок квантування
характеризується частковою її втратою.
Сьогодення електроніки характеризується широким
використанням цифрових елементів, у яких дискретні сигнали шляхом їх кодування
заміняються відповідними числами. Такі елементи оперують логічними одиницями,
що забезпечує подання будь-якої інформації у двійковій системі числення.
1. Розробка двоходового інвертуючого суматора
.1 Загальні відомості
Операційний підсилювач (ОП) - це ППС, що має високий коефіцієнт
підсилення, два входи (так званий диференційний вхід) і один вихід.
Зазвичай ОП будують як ППС з безпосередніми зв'язками між каскадами, з
диференційним входом і біполярним відносно амплітуди підсилюваного сигналу
виходом. Це забезпечує нульові потенціали на вході і виході ОП за відсутності
вхідного сигналу. Тому такі підсилювачі легко з'єднувати послідовно, а також
охоплювати зворотними зв'язками.
За своєю структурою ОП бувають три- або двокаскадні.
За трикаскадною схемою будувались ОП у інтегральному виконанні першого
покоління. Перший диференційний каскад у них працює в режимі мікрострумів,
забезпечуючи тим самим високий вхідний опір. Другий диференційний каскад
забезпечує підсилення напруги. Третій каскад, вихідний, виконується як
двотактний з СК і забезпечує підсилення потужності, а також низький вихідний
опір [1, пп. 3.7.2.]
ОП другого покоління будуються за двокаскадною схемою. Це стало можливим
із зростанням рівня інтегральної технології. При цьому, перший каскад
забезпечує і високий вхідний опір, і великий коефіцієнт підсилення за напругою.
Другий каскад є підсилювачем потужності.
Свою назву ці підсилювачі одержали у зв'язку з тим, що спочатку вони
використовувались для моделювання математичних операцій (додавання, віднімання,
диференціювання, інтегрування та ін.) в аналогових обчислювальних машинах
(АОМ).
Із розвитком інтегральної техніки області використання ОП значно
розширились. Нині вони використовуються в основному як високоякісні підсилювачі
напруги при побудові будь-яких електронних пристроїв. А АОМ тим часом були
витіснені цифровими обчислювальними машинами.
Поширеному
застосуванню ОП сприяють їхні високі параметри. Це великий коефіцієнт
підсилення за напругою, що становить
; високий
вхідний опір по кожному з входів -
; низький
вихідний опір
; досить широкий частотний діапазон - від нуля до
одиниць мегагерц.
За
ними ОП для багатьох застосувань наближаються до ідеального підсилювача, що має
)
)
два симетричних входи з
)
)
безкінечний діапазон частот підсилюваного сигналу.
При
цьому зазначимо, що як лінійні підсилювачі у десятки тисяч разів реальні ОП не
застосовують, бо їх коефіцієнт підсилення (як і інші параметри) - величина
вкрай нестабільна (наприклад, під дією температури).
Умовне
позначення ОП наведене на рис. 1.1,а (на рис. 1.1,б,в надано умовні позначення,
прийняті у деяких зарубіжних країнах).
а).
б) В)
Рисунок
1.1 - Умовні позначення ОП
Вхід,
на який подано
називається інвертуючим, а
- неінвертуючим.
Якщо сигнал подати на неінвертуючий вхід, то зміни
вихідного сигналу співпадають за знаком (фазою) із змінами вхідного. Якщо
сигнал подати на інвертуючий вхід, то зміни вихідного сигналу матимуть
протилежний знак (фазу) щодо до змін вхідного. Інвертуючий вхід використовують
для охоплення ОП зовнішніми НЗЗ, а неінвертуючий - ПЗЗ.
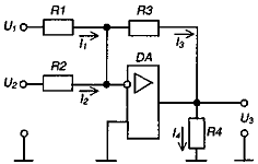
1.2 Інвертуючий суматор
Схема
інвертуючого суматора зображена на рис. 1.2. Він виконаний за типом
інвертуючого підсилювача з кількістю паралельних гілок на вході, що дорівнює
числу сигналів. Якщо опори всіх резисторів схеми однакові
, то при
маємо
(1.1)
Або
(1.2)
Рис.
1.2- Інвертуючий суматор
Останнє
співвідношення відбиває рівноправну вагову участь доданків у їх сумі.
Підсумовування може виконуватись також з різними ваговими коефіцієнтами для
кожного з доданків.
Досягається
це використанням різних значень опорів резисторів у вхідних гілках
(1.3)
Тим,
що точка з'єднання резисторів має нульовий потенціал ("віртуальний
нуль"), виключається взаємний вплив джерел вхідних напруг.
1.3 Попередній розрахунок інвертуючого суматора
Вихідна схема приведена на рисунку 1.3, а дані для розрахунку - в таблиці
1.1 та 2.3. Методика розрахунків приведена в розділі 3 [2].
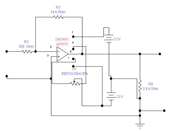
Рисунок 1.3 - Розрахункова схема двовходового інвертуючого суматора на ОП
Таблиця 1.1 - Вихідні дані для розрахунку інвертуючого суматора на ОП
|
Параметр
|
Одиниця виміру
|
16
|
|
R1
|
кОм
|
-
|
|
R2
|
|
х
|
|
R3
|
|
х
|
|
R4
|
|
2,4
|
|
U1
|
В
|
-
|
|
U2
|
|
0,01
|
|
U3
|
|
х
|
|
I1
|
мА
|
-
|
|
I2
|
|
х
|
|
І3
|
|
І4
|
|
х
|
|
КU33
|
-120
|
На основі вихідних даних розробляємо структурну схему інвертуючого
суматора, зображеного на рисунку 1.4
Рисунок 1.4 - Розрахункова схема двовходового інвертуючого суматора на ОП
Виходячи з вихідних даних необхідно визначити R2, R3, I2, I4, Ubux.
Порядок розрахунку. За формулою I3=I2 =0,05
мА ;
Тобто
U3=KU33*U2=-120*0.01= -1.2B
Тоді
R3=U3/I3 =-1.2/0.05*10-3 = -24000 к Ом=-R3/KU33 =-24000/-120=200
Ом=U3/R4=-1.2/2.4=0.5 А
1.4 Розробка структурної схеми
В
структурну схему включеноо два функціональні блоки:
1. Сам операційний підсилювач, який має два контакти для підключення
живлення, один вхід і один вихід;
2. Блок
живлення для даного підсилювача, яким потрібно подати живлення з побутової
розетки яка має напругу 220В і частоту зміни струму 50Гц і перетворити на двополюсний
струм +15В і - 15В для живлення мікросхеми
БЖ - блок живлення
ОП - операційний підсилювач
СН - стабілізатор напруги
і
- відповідно вхідний і вихідний (підсилений) сигнали
-
зворотна напруга
- струм
від розетки
і
- відповідно плюсова і мінусова напруга живлення
мікросхеми
Рисунок
4.1- Структурна схема інтегратора
2. Розробка електричної принципової схеми пристрою
.1 Вибір операційного підсилювача
Електрична
принципова схема інвертуючого підсилювача з параметрами, отриманими за даними
розрахунку і побудованого на ОП 140УД7, наведена на рис. 3.13.вибираємо
резистори С2-33
Рисунок
2.1- Принципова схема підсилювача
Оскільки
номінали резисторів відповідають таблиці то наступним кроком буде розрахунок
потужностей резисторів для того що встановити потрібну марку і тип С2-33.
Всі
ці обчислення будуть приведені за цією формулою
Загальна
потужність Рзаг=Р1+
Р2+Р3=0.0000005+0.00006+0.0006=0.000661Вт
Оскільки
ми використали мікросхему типу К140УД7 то нам потрібно забезпечити її живлення
для цього нам потрібно розрахувати блок живлення.
2.2 Розрахунок однофазного випрямляча малої
потужності з інтегральним стабілізатором напруги
.2.1 Розрахунок інтегрального стабілізатора
напруги
Вихідні дані при застосуванні стабілізатора з фіксованою напругою
стабілізації:
1) напруга на виході Uвих = 12 В;
2) мінімальна вхідна напруга Uвх min = 14 В;
) максимальна вхідна напруга Uвх max = 20 В;
) потужність навантаження Рн = 0,5 Вт.
Вихідні дані при застосуванні універсального стабілізатора КР142ЕН12Б:
1) напруга на виході Uвих = 12 В;
2) мінімальна вхідна напруга Uвх min = 14 В;
) максимальна вхідна напруга Uвх max = 35 В;
) потужність навантаження Рн = 1 Вт.
Порядок розрахунку
) При побудові стабілізатора напруги на основі ІМС стабілізатора з
фіксованим значенням вихідної напруги, необхідно вибрати відповідну ІМС (для
даного варіанту завдання - за табл. 3.8[1] - це КР142ЕН8Б з Uвих = 12 В) і
перевірити її на можливість застосування за напругою та на неперевищення
допустимого значення розсіюваної потужності у заданих умовах.
За напругою необхідно забезпечувати виконання умов:вх max < Uвх max
доп,
де Uвх max доп - максимально допустима вхідна напруга ІМС;вх min - Uвих
> UІМС min.
Оскільки:вх max = 14,5 В < 35 В = Uвх max доп,
- 12 = 2 В < 2,5 В = UІМС min,
то за напругою дана ІМС відповідає умовам завдання.
Перевіримо можливість застосування ІМС КР142ЕН8Б за потужністю, якщо її
струм навантаження становить:
Ін = РН / Uвих = 0,5 / 12 = 0,056 А,
а максимальне падіння напруги на ній за формулою ΔU = Uвх max - Uвих, дорівнює:
ΔU = 35 - 12= 23 В.
Тоді за ΔU = Uвх max - Uвих,
РІМС = 11·0,056 = 0,616 Вт. Оскільки РІМС = 0,616 Вт < 1 Вт,
то ІМС у даному разі можна використовувати без тепловідводу.
) Електричну принципову схему отриманого стабілізатора з фіксованою
вихідною напругою наведено на рис. 2.2.

Схема електрична принципова.
За потужністю ІМС також відповідає умовам завдання. Використовувати її
при цьому необхідно з тепловідводом.
За табл. 3.5[1] обираємо тип конденсаторів К50-35 на напругу 25 В (С1) і
16 В (С3).
Порядок розрахунку
1) Визначимо орієнтовні значення параметрів вентилів та
габаритну потужність трансформатора.
Для цього необхідно задати значення допоміжних коефіцієнтів B, D i F. Для
мостової схеми їх вибирають у інтервалах:= 0,95...1,1; D = 2,1...2,2; F =
6,8...7,2 .
НехайB = 1,06; D = 2,15; F = 7,0.
Тоді амплітуда зворотної напруги на вентилі становитиме:вт = l,5Ud = 1,5
· 48 = 72 В.
) Середнє та амплітудне значення струму через вентиль відповідно:
=
Id · 0,5F.
Отже
А;
Іam
= 0,3 · 0,5 · 7 = 1,05 А.
1) Габаритну потужність трансформатора визначимо як:
STР = Ud Id · 0,707 BD = 48 · 0,3 · 0,707 · 1,06 · 2,15 = 23,2 В А.
За визначеним значенням габаритної потужності з табл. 3.8 вибираємо
трансформатор ТА55 [5] з умови STР > 23,2 ВА:= 40 ВА.
) Вибираємо тип вентилів за табл. 3.9 При цьому необхідно забезпечити
виконання умов:зв max > Uвm; Ia max > Ia; Iaт max = πIa > Iaт.
У якості вентилів вибираємо кремнієві діоди типу КД205Д, що мають такі
параметри:зв max = 100 В > 72 В;а max = 0,5 А > 0,15 А;т max = πIam = π · 0,5 = 1,57 А > 1,05 А;= 1 В.
) Знаходимо опір діода у провідному стані:
Ом.
)
Діюче значення напруги вторинної обмотки трансформатора становить:= BUd; U2 =
0,825·48 = 39,6 В.
)
Діюче значення струму вторинної обмотки трансформатора:= 0,707DId =
0,707·2,57·0,3 = 0,55 А.
)
Повна потужність вторинної обмотки трансформатора:= 0,707BDIdUd =
0,707·0,825·2,57·0,3·48 = 21,6 ВА.
)
Діюче значення струму первинної обмотки трансформатора:
=
I2n,
де
n = U2/ U1 - коефіцієнт трансформації трансформатора (U1 = Uм).
=
0,55·0,31= 0,17 А.
)
Повна потужність первинної обмотки трансформатора:= 0,707BDIdUd = U1I1 =
127·0,17 = 21,6 ВА.
)
Уточнимо повну (габаритну) потужність трансформатора:
= 21,6 Вт
< 40 Вт .
)
Уточнимо значення параметрів діода:вm = 1,41BUd;вm = 1,41·0,825·48 = 55,8 В
< 100 В;= Id/2 = 0,3 / 2 = 0,15 А < 0,5 А;= 0,5FId = 0,5·7,25·0,3 = 1,09
А < 1,57 А.
Отже,
тип діода вибрано правильно.
13) Знаходимо величину ємності конденсатора фільтра:
= 85,8
мкФ.
Із
табл. 3.5 вибираємо конденсатор типу К50-7 ємністю 100 мкФ і на напругу U = 160
В >
U2 = 1,41·39,6 = 55,8 В.
14) Знаходимо значення напруги холостого ходу випрямляча:
UdX.X.
= U2m = U2
= 1,41·39,6 = 55,8 B.
)
Знайдемо величину активного опору обмоток трансформатора:
де
kr - коефіцієнт, що залежить від схеми випрямлення: для мостової схеми kr =
3,5; Bm - амплітуда магнітної індукції у магнітопроводі трансформатора, Тл; S -
число стержнів трансформатора, на яких розміщено обмотки: для броньового
трансформатора із Ш-подібними пластинами магнітопроводу S=1.
Ом.
У
загальному випадку:
=
rТ + nq rпр
де
nq - кількість послідовно увімкнених і одночасно працюючих вентилів, для
мостової схеми nq = 2; rпр - опір діода у провідному стані:
Ом..
=
2,41 + 2·2 = 6,61 Ом;
)
Величина струму короткого замикання становить:
А.
Величина
внутрішнього опору випрямляча становить:
Ом.
Знайдемо величину к.к.д. випрямляча:
де
РT - втрати потужності у трансформаторі з к.к.д. ηT = 0,86; РB - втрати потужності у одночасно працюючих
діодах: nq = 2.
Втрати
потужності у трансформаторі:
РT
= ST(1 - ηT) = 21,6(1 - 0,86) = 3,02 ВА.
Втрати
потужності у діодах:В = IаUпрnq = 0,15·1·2 = 0,3 ВА.
Тоді
Електричну
принципову схему розрахованого випрямляча наведено на рис 2.3.
Рисунок
2ю3 - Однофазний мостовий випрямляч з ємнісним фільтром. Схема електрична
принципова
3. Моделювання пристрою
Після розрахунків ми приступили до моделювання нашої схеми. Моделювання
ми проводили в середовищі програми Electronics Workbench Multisim 8 ми в
точності склали електричну принципову схему, також задали потрібні номінали
резисторів. Для створення сигналів на вхід операційного підсилювача ми за
допомогою генератори задали струм з напругою згідно варіанту та частотою 1Гц
(для того, щоб можна було чітко побачити графік) на виході ми приєднали
осцилограф до каналів якого приєднали вхідний сигнал і вихідний, щоб можна було
побачити конкретні їхні зміни. Перевіривши правильність зібраної схеми ми її ввімкнули
і розглядаючи побудований графік (рис 4.2)ми побачили що схема працює
правильно.
Рисунок 4.1 - Електрична принципова схема модельованого підсилювача на
К140УД7
Рисунок 4.2 -Граіфк роботи підсилювача на К140УД7
Висновки
Отже в цій курсовій роботі ми навчилися розраховувати підсилювачі на ОП
дослідили їхні основні параметри, за якими вони вибираються. Розрахувавши
представлені у варіанті дані ми вибрали потрібну мікросхему ОП, побачивши що їй
потрібне додаткове живлення ми розробили блок живлення. Побудували структурну і
принципову схему даного виробу. Забезпечили певну покращену схему даного
приладу поставивши резистор зворотного зв’язку змінним, тим самим забезпечили
ручну зміну підсилення вхідного сигналу.
Зробили моделювання приладу і переконалися, що розраховані параметри
вихідного сигналу співпадають з дійсними параметрами проектованого підсилючача.
Спроектований підсилювач повністю задовольняє вимоги технічного завдання й
конструктивно може бути виконаний на друкованій платі.
інвертуючий
суматор однофазний стабілізатор
Список використаних джерел
1. Колонтаєвський Ю.П.., Сосков А.Г.
Промислова електроніка та мікро схемотехніка: теорія і практикум: Навч.
посіб./за ред. А.Г.Соскова. - К.:Каравела, 2004.- 432с
2. Бабич М.П., Жуков І.А. Комп’ютерна
схемотехніка: Навчальний посібник.- К.:МК-Прес, 2004.-412с
3. Схемотехніка електронних систем.
Цифрова схемотехніка. Підручник / В.І. Бойко, А.М. Гуржій, В.Я Жуйкою та
ін.-К.:Вища школа, 2004.-423с.
4. Буняк А.М. Електроніка та мікро
схемотехніка. Навчальний посібник.- Київ -Тернопіль: СМП ”Астон”,2001.- 382с.
5. Резисторы, конденсаторы,
трансформаторы, дроссели, комутационные устройства РЭА: Справочник./ Н.Н.
Акимов, Е.П. Ващуков, В.А. Прохоренко, Ю.П. Ходоренок. - Мн.:Беларусь, 1994.-
591с.
6. Стахів П. Г., Коруд В. І., Гамола О.
Є. Основи електроніки: функціональні елементи та їх застосування. Підручник для
студентів неелектротехнічних спеціальностей вищих навчальних закладів. - Львів:
«Новий Світ-2000»; «Магнолія плюс».-2003. -208 с.
7. Гусев В.Г. Гусев Ю.М. Электроника. -
М,: Высшая школа, 1991.
8. Хоровиц П., Хилл У. Искусство
схемотехники: В 2 т. - М.: Мир, 1984.
9. Скаржепа В.А., Луценко А.Н.
Электроника и микросхемотехника. - В 2т. К.: Выща школа, 1989.
10.Титце У., Шенк
К. Полупроводниковая схемотехника.- М.: Мир, 1993.