Расчет надежности электрической сети на основе построения дерева отказов
Федеральное
государственное бюджетное образовательное учреждение высшего профессионального
образования
Ивановский
государственный энергетический университет им. В. И. Ленина
Реферат
Дисциплина:
Основы электроэнергетики
Расчет надежности электрической сети на основе построения
дерева отказов
В ряде случаев оценка
надёжности системы может быть представлена как многошаговый процесс, в котором
каждое предшествующее состояние имеет несколько последующих. Событие,
интересующее исследователя, может осуществляться после какого-либо одного или
нескольких шагов по пути к конечному (корневому) событию. При большом
количестве исходов и шагов простое перечисление всех состояний чрезвычайно
затруднительно. Этот процесс может быть упорядочен и сведён к простым механическим
операциям путём построения дерева исходов.
Предположим, что ход
исследования описывается графом:
Полная вероятность каждого
исхода определяется как произведение всех вероятностей, указанных на ветвях
дерева, начиная от данного исхода и кончая корнем дерева (начальным
состоянием).
Тщательному анализу причин
отказов и выработке мероприятий, наиболее эффективных для их устранения,
способствует построение дерева отказов и неработоспособных состояний. Такой
анализ проводят для каждого периода функционирования, каждой части или системы
в целом.
Дерево отказов (аварий,
происшествий, последствий, нежелательных событий, несчастных случаев и пр.)
лежит в основе логико-вероятностной модели причинно-следственных связей отказов
системы с отказами ее элементов и другими событиями (воздействиями). Оно
используется при анализе возникновения отказа и состоит из последовательностей
и комбинаций нарушений и неисправностей. Таким образом, оно представляет собой
многоуровневую графологическую структуру причинных взаимосвязей, полученных в
результате прослеживания опасных ситуаций в обратном порядке, для того чтобы
отыскать возможные причины их возникновения
Деревом отказов называют
логическое дерево, в котором дуги - события отказа на уровне системы, подсистем
или элементов, а вершины - логические операции, связывающие исходные и
результирующие события.
Построение дерева отказов
начинается с формулировки конечного высказывания об отказе системы. Для
характеристики безотказности системы конечное высказывание относят к событию,
которое приводит к нарушению функционирования в рассматриваемом интервале
времени, при заданных условиях. То же для характеристики готовности.
Ценность анализа дерева отказов
заключается в следующем:
·
существенно облегчается анализ надежности сложных систем;
·
появляется возможность наглядно показать ненадежные места;
·
появляется возможность как качественного, так и
количественного анализа надежности системы;
·
позволяет специалистам поочередно сосредоточиваться на
отдельных конкретных отказах системы;
·
обеспечивает объективную информацию о поведении системы и
особенностях ее работы;
·
являются средством общения специалистов;
Главное преимущество дерева
отказов (по сравнению с другими методами) заключается в том, что анализ
ограничивается выявлением только тех элементов системы и событий, которые
приводят к данному конкретному отказу системы или аварии.
Недостатки метода дерева
отказов состоят в следующем:
·
реализация метода требует значительных затрат средств и
времени;
·
дерево отказов - схема булевой логики, когда возможны только
два состояния: рабочее и отказа;
·
трудности с учётом состояния частичного отказа элементов,
поскольку, как правило, считают, что система находится либо в исправном
состоянии, либо в состоянии отказа;
·
трудности аналитического решения для деревьев, содержащих
резервные и восстанавливаемые узлы с приоритетами, а также учёт множественных
отказов;
·
от специалистов по надежности требуется глубокое понимание
особенностей функционирования системы и конкретное рассмотрение каждый раз
только одного определенного отказа;
·
дерево отказов описывает систему в определенный момент
времени (обычно в установившемся режиме), и показать последовательность событий
иногда оказывается невозможным.
Чтобы отыскать и наглядно
представить причинную взаимосвязь с помощью дерева отказов, необходимы
элементарные блоки, подразделяющие и связывающие большое число событий. Логические
символы (знаки) связывают события в соответствии с их причинными
взаимосвязями.
Выходное событие логического
знака «И» наступает в том случае, если все входные события появляются
одновременно (схема совпадения).
Выходное событие логического
знака «ИЛИ» наступает в том случае, если имеет место любое из входных событий
(схема объединения).
Логико-вероятностный метод с
использованием дерева отказов является дедуктивным (от общего к частному) и
применяется когда число различных отказов системы относительно невелико.
Применение дерева отказов для описания причин отказа системы облегчает переход
от общего определения отказа к частным и режимов работы ее элементов, понятным
специалистам.
Переход от дерева отказов к
логической функции отказа открывает возможности анализа причин отказа на
формальной основе. Логическая функция позволяет получить формулы для
аналитического расчета частоты и вероятности отказов системы по известной
частоте и вероятностям отказов элементов.
Отказ функционирования объекта,
как сложное событие, является суммой события отказа работоспособности x и
события z, состоящего в появлении критических внешних воздействий. Условие
отказа функционирования системы формулируется специалистами в области
конкретных систем на основе технического проекта системы и анализа ее
функционирования при возникновении различных событий при помощи высказываний.
Высказывания могут быть
конечными, промежуточными, первичными, простыми, сложными.
Простое
высказывание относится к
событию или состоянию, которые сами не рассматриваются ни как логическая сумма
«ИЛИ», ни как логическое произведение «И» других событии или состояний.
Сложное
высказывание, представляющее
собой дизъюнкцию нескольких высказываний (простых или сложных), обозначается
оператором «ИЛИ», связывающим высказывания низшего уровня с высказываниями
высшего уровня.
дерево отказ надежность высказывание
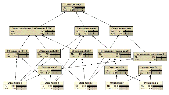
Пример. Требуется построить дерево отказов для схемы электрической
сети:
Подстанции В и С питаются от
подстанции А. Конечным событием дерева отказов является отказ системы в целом.
Этот отказ определяется как событие, заключающееся в том, что: 1) либо
подстанция В, либо подстанция С полностью теряют питание; 2) мощность для
питания суммарной нагрузки подстанций В и С приходится передавать по одной
линии. Исходя из определения конечного события и схемы системы, строим дерево
отказов. Цель анализа дерева отказов состоит в определении вероятности
конечного события. Поскольку, конечное событие есть отказ системы, анализ дает
вероятность P(F). Метод основан на нахождении и расчете множеств
минимальных сечений.
Сечение - множество элементов, суммарный отказ которых приводит к
отказу системы.
Минимальное сечение - множество элементов, из которого нельзя удалить ни одного
элемента, иначе оно перестает быть сечением.
Передвигаясь на один уровень
ниже от конечного события, проходим через узел «ИЛИ», который указывает на
существование трех сечений: {Р}, {Q}, {R}, (Р, Q, R-
события отказов). Каждое из них может быть разделено на большее число сечений,
но может выясниться, что отказ сечений обусловливается несколькими событиями, в
зависимости от того, какой тип логического узла встречается на пути следования.
Так, {Q} сначала превращается в сечение {3,T}, затем Т
разделяется на сечения {Х,Y}, в результате вместо одного сечения {3,T}
появляются два: {3,X}, {3,Y}.
Минимальными
сечениями являются сечения {3,4,5},
{2,3}, {1,3}, {1,2}. Сечение {1,2,3}, не минимальное, поскольку {1,2} - тоже
сечение. На последнем шаге анализа видно, что множества сечений состоят из
элементов, характеристики надежности которых считаются известными.
Для построения дерева отказов и расчета
вероятности отказа системы будем использовать программу Netica.
Результаты работы программы представлены ниже:
·
Отказ
1 и 3 линий:
·
Отказ
1 и 4 линий:
·
1% отказ всех
линий:
·
5% отказ всех
линий:
·
10% отказ всех
линий:
