Проектирование автоматического измерителя артериального давления
Введение
Важным компонентом клинического мониторинга, определяющим
состояние сердечнососудистой системы и организма в целом, является контроль
кровяного давления. Движение крови по сосудам представляет собой сложный
процесс, зависящий от работы сердца, эластичности сосудистых тканей, тонуса
гладкой мускулатуры, количества и вязкости крови, сопротивления потоку крови в
капиллярном русле.
Приблизительно 10 лет назад на рынке приборов для измерения
артериального давления в домашних условиях была представлена осциллометрическая
технология измерения артериального давления. Эта технология также базируется на
наложении манжеты на конечность.
В домашних условиях используют приборы для измерения
артериального давления на плече или запястье. Приборы, измеряющие артериальное
давление на плече дают более точные результаты измерений. Осциллометрический
метод основан на регистрации прибором пульсаций давления воздуха, возникающих в
манжете при прохождении крови через сдавленный участок артерии. Основные
преимущества осциллометрического метода в том, что точность результатов не
зависит от слуха и зрения человека, производящего измерение, такие приборы
устойчивы к посторонним шумам, позволяют производить определение артериального
давления при слабых тонах Короткова, позволяют точно измерять артериальное
давление через тонкую ткань одежды. Для измерения артериального давления таким
прибором не требуется специального обучения. Необходимо соблюдать всего лишь
несколько определенных условий: измерения должны проводиться в состоянии покоя,
во время измерения нельзя двигаться и разговаривать и манжета должна находиться
на уровне сердца.
1.
Физические основы метода применения в медицине
Артериальное давление крови (АД) является важнейшим
показателем, широко используемым в клинической диагностике. Изменение
артериального давления за один сердечный цикл состоит из постоянной
составляющей давления и пульсового колебания. Наибольший размах пульсовые
колебания давления достигают в крупных артериях, пj мере сужения сосудов
пульсации падают, становясь неразличимыми в артериолах.
В клинической практике наиболее часто используются следующие
параметры, характеризующие АД крови: минимальное (диастолическое), среднее
динамическое и максимальное (систолическое) давление.
Диастолическое давление представляет собой величину
минимального давления крови, достигаемую к концу диастолического периода
сердечного цикла. Минимальное давление зависит от степени проходимости или
величины оттока крови через систему прекапиляров, ЧСС, упруговязких свойств артериальных
сосудов.
Систолическое давление равно максимальному давлению,
достигаемому в момент, соответствующий выбросу крови из сердца в аорту.
Максимальное давление характеризует запас энергии, которым обладает движущаяся
масса крови на данном участке сосуда. Максимальное давление складывается из
бокового систолического давления (составляющая, действующая на боковую стенку
артерии в период систолы) и ударного давления (гемодинамический удар).
Рисунок 1 - Давление крови в аорте
Среднее динамическое давление определяется интегрированием
текущего значения АД за время сердечного цикла. Ориентировочно величину
среднего давления можно определить по формуле Вецлера и Богера.
Рm = 0,42 Рs + 0,58 Рd
или по формуле Хикема
= Pd + (Ps - Pd) / 3,
где Рs - систолическое (максимальное) давление,
Рd - диастолическое (минимальное) давление.
Неинвазивный мониторинг параметров АД может быть реализован
путем использования косвенных методов измерения параметров давления крови с
помощью окклюзионной манжетки. Наибольшее распространение в клинической
практике получило измерение АД в плечевой артерии, при котором окклюзионная
манжетка охватывает соответствующий участок правой или левой руки пациента.
Увеличение давления воздуха в манжетке (компрессия) приводит к изменению
артериального кровотока под манжеткой а также в дистальном участке конечности.
Если давление воздуха в манжетке превысит значение диастолического давления
крови, артериальный кровоток в руке дистальнее манжетки изменяет свои параметры.
Оценка этих изменений и сопоставление их с давлением воздуха в манжетке
позволяет определить параметры АД по результатам измерения давления воздуха в
манжетке.
Различие используемых на практике окклюзионных методов
определения АД заключается в способах оценки соответствия измеренных значений
давления воздуха в манжетке и параметров давления в артерии при различных
режимах компрессии (декомпрессии) воздуха.
Осциллометрический метод измерения параметров АД связан с
анализом пульсаций давления (осцилляций), возникающих в окклюзионной манжетке,
сжимающей артерию, в режиме компрессии (декомпрессии) воздуха. Для регистрации
осцилляций в воздушную магистраль манжетки вводят датчик давления с
необходимыми динамическими характеристиками (аналогично датчику прямых
инвазивных измерений). Определение параметров АД производится по результатам
измерения давления воздуха в манжетке, соответствующим характерным изменениям
осцилляций воздуха при плавной компрессии (декомпрессии). Определенные
изменения осцилляций происходят при равенстве давления воздуха в манжетке
значениям параметров АД крови. Для выявления изменений осцилляций,
соответствующих значениям систолического, среднего, диастолического давления
крови анализируют амплитуду и форму осцилляций.
Существуют различные методики анализа, используемые при
построении автоматических мониторов давления. Анализируя амплитуды осцилляций
во время компрессии (декомпрессии), можно выделить области характерных
изменений амплитуд, при которых давление в манжетке соответствует искомым
параметрам АД. Так, среднее динамическое давление определяется как минимальное
давление в манжетке, соответствующее максимальной амплитуде осцилляций.
а - осцилляции, б - изменение давления в манжетке
Рисунок 2 - Изменение амплитуды осцилляций при компрессии
воздуха в манжетке
Систолическое значение давления можно определить по критерию
прекращения пульсаций дистального отрезка артерии конечности пальпаторным
методом или по исчезновению осцилляций в дистальной камере манжетки в режиме
компрессии. В последнем случае манжетка выполняется двухкамерной, дистальная ее
часть звукоизолируется от проксимальной. Это связано с тем, что при отсутствии
артериальной пульсации в дистальной части конечности осцилляции в проксимальной
части манжетки сохраняются из-за ударов пульсовой волны давления о
проксимальную часть манжетки. Поэтому осцилляции, регистрируемые датчиком
давления воздуха в манжетке, не падают до нуля, а лишь уменьшаются. Резкое
уменьшение амплитуды осцилляций может быть принято за критерий определения
систолического давления. При снижении давления в манжетке ниже минимального
(диастолического) также можно зафиксировать снижение амплитуды осцилляций, что
позволяет фиксировать величину диастолического давления.
Однако многие исследователи отмечают, что изменение амплитуды
осцилляций может иметь монотонный характер в области систолического и
диастолического значений АД, что вносит значительные ошибки в измерения.
Достаточно просто (после фильтрации артефактов и дыхательных волн) определяется
максимальная амплитуда осцилляций, соответствующая среднему динамическому
давлению. Измерение этой величины позволяет реализовать относительно простой
алгоритм анализа осцилляций для определения параметров АД, основанный на оценке
относительной амплитуды осцилляций по сравнению со значением максимума.
Снижение амплитуды до уровня 0,4 максимума при компрессии используется для
отсчета систолического давления, а уменьшение до уровня 0,6 при декомпрессии -
диастолического давления. Однако, коэффициенты уменьшения зависят от значения
ЧСС и нуждаются в коррекции при тахикардии и брадикардии. Значения амплитуд
осцилляций, соответствующих параметрам АД, можно вычислить по регрессионной
модели, связывающей искомые значения и амплитуду фоновыхосцилляций,
регистрируемых в манжетке при значениях давления воздуха в манжетке,
превышающего систолическое на 20… 40 мм рт. ст. Регрессионная модель
представляет собой степенной полином, коэффициенты которого рассчитываются
путем обработки большого массива измерений АД. [5]
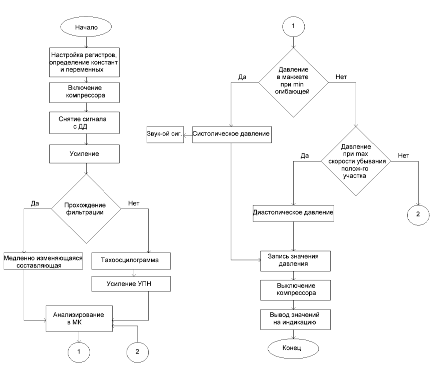
2. Разработка структурной схемы устройства
По заданию необходимо спроектировать автоматический
измеритель АД осциллометрическим методом.
Рисунок 3 - Структурная схема регистратора АД
Структурная схема устройства представлена на рисунке 3.
Запуск измерения осуществляется блоком управления (БУ). При запуске устройства,
микроконтроллер (МК) подает управляющий сигнал на включение компрессора (К),
который накачивает воздух в манжету, увеличивая в ней давление. Сигнал
снимается с датчика давления (ДД) усиливается усилителем (У) и поступает на МК.
Через первый фильтр (Ф1) проходит только медленно изменяющая составляющая
сигнала, несущая информацию о медленно изменяющемся давлении в манжете. МК проводит
анализ тахоосцилограммы, усиленной усилителем переменного напряжения (УПН)
Давление в манжете при минимуме огибающей соответствует систолическому
давлению. Значение диастолического АД равно давлению в манжетке,
соответствующему максимальной скорости убывания «положительного» участка. При
регистрации систол МК издает звуковой сигнал блоком (С). После окончания
измерения, компрессор выключается, и результаты выводятся на семисегментные
индикаторы (И). Питается устройство от блока питания (БП).
3. Разработка принципиальной схемы устройства
.1
Расчет усилителя
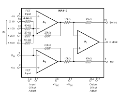
Для усиления сигнала с мостового датчика давления используем
инструментальный усилитель. Используем микросхему фирмы Burr-Brown INA110. В таблице 1 показаны
основные параметры инструментального усилителя INA110.
Таблица 1. Параметры инструментального усилителя INA110
|
Параметр
|
Значение
|
|
Коэффициент
усиления
|
1, 10, 100,
1000
|
|
Нелинейность
(%)
|
0,01
|
|
Входной ток
смещения (нА), (макс.)
|
280
|
|
КОСС
|
106
|
|
Полоса
пропускания при Кусил.=100 (кГц), (мин.)
|
470
|
|
Шум (F=1кГц), (нВ\Гц)
|
10
|
|
Uпит (В)
|
6… 18
|
|
Ток потребления
(макс.), (мА на один усилитель)
|
4,5
|
Внутренняя структура выбранного инструментального усилителя
представлена на рисунке 4.
Рисунок 4 - Внутренняя структура усилителя INA110
Выберем коэффициент усиления нашего усилителя. По написанной
программе для того чтобы МК адекватно выводил на индикацию измеренное давление,
необходимо чтобы 1 мм. рт. ст соответствовал 1-му уровню 8-ми разрядного АЦП.
Следовательно 256 мм.рт. ст. должно соответствовать Vref АЦП равное 5В.
Коэффициент преобразования датчика давления 1мВ/кПа или 1мВ/7,5 мм. рт. ст. При
давление 256 мм. рт. ст на выходе датчика получим напряжение 34мВ. Далее
необходимо 34мВ усилить до 5В. Требуемый коэффициент усиления 147. Выберем
усиление инструментального усилителя равным 100. Оставшееся усиление 1, 47
реализуем в активных фильтрах.
Для получения требуемого усиления необходимо соединить выводы
3 и 12 микросхемы INA110. Используем типовое включение микросхемы (рис 5).
3.2
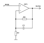
Расчет фильтра
В качестве фильтра медленно меняющего напряжения (Ф1)
используем фильтр низких частот на ОУ. Схема такого фильтра представлена на
рисунке 6.
Рисунок 5 - Схема ФНЧ на ОУ
Частота среза находится по формуле
Частоту среза необходимо выбрать так чтобы фильтр подавил
пульсации и пропустил только медленно меняющее напряжение, соответствующее
давлению в манжете. Зададимся fср=0,05Гц. Пусть R2=47кОм, тогда
Резисторами R2 и R1 задается усиление фильтра. Усиление рассчитывается по
формуле
Исходя из того что требуемый коэффициент усиления фильтра
1,47 и R2=47кОм,
получим R1=100кОм.
3.3
Усилитель переменного напряжения
Для усиления пульсаций используем усилитель переменного
напряжения, собранного на ОУ по схеме неинвертируещего усилителя.
Рисунок 6 - Усилитель переменного напряжения
Здесь фильтр высоких частот R1C1 необходим для
подавления медленно меняющегося напряжения, соответствующего давлению в
манжете. Частота среза будет аналогичной определенной в предыдущем пункте.
Тогда R1=47кОм,
C2=68мкФ. Коэффициент
усиления определяется по формуле
Зададимся коэффициентом усиления 25. Пусть R3=24кОм. Тогда R2=1кОм.
В качестве ОУ выберем усилитель MAX4330. Так как
микроконтроллер работает с уровнями сигналов от 0 до 5 В то для неискажённой
передачи сигнала необходимо перенести сигнал в область положительного
напряжения.
Для этого, во-первых, будем использовать операционный
усилитель с однополярным питанием. Чтобы использовать усилитель эффективно,
входной сигнал должен быть смещен на середину выходного диапазона.
Во вторых введём цепь смещения. Наиболее популярная схема
смещения - резистивный делитель напряжения питания.
Входной сигнал с помощью емкостной связи подается на вход
усилителя. Средний уровень входного сигнала смещен на величину VS/2 с помощью
резисторного делителя RA-RB. В полосе пропускания данный усилитель имеет
коэффициент усиления КУ = 1 + R2/R1.
3.3
Звуковая сигнализация
По заданию необходимо предусмотреть выдачу звукового сигнала
в момент систолы. МК, регистрируя систолу, будет подавать управляющий сигнал и
включать звуковой сигнал. В качестве звукового сигнала используем излучатель
звука - пьезозвонок SMA-21LT-P10, со встроенным генератором.
Параметры SMA-21LT-P10:
· Частота, Гц: 3300
· Номинальное рабочее напряжение, В: 1.5-15
· Максимальный ток, мА: 12.5
· Интенсивность звука, дБ: 90
3.4
Индикация давления
По заданию, дисплей должен быть выполнен на семисегментных
индикаторах. Для отображения информации используем 2 3-х значных семисегментных
индикаторов, по 3 знака для отображения систолического и диастолического давления.
К каждому индикатору подключен дешифратор, преобразующий двоичный код с
микроконтроллера в семисегментный. Входы дешифратора подключены к первым 4-м
разрядам порта В микроконтроллера. При запуске программы индикации МК сначала
оценивает и в течение 256 мкс выводит на порт В количество сотен в значение
систолического давления. При этом МК разрешает индикацию только одного знака Dig1 индикатора HL1, открыв транзистор VT1. Далее МК запрещает
индикацию, оценивает количество десятков в значение систолического давления и
выводит результат на порт В. При этом разрешается индикация знака Dig 2 индикатора HL1 (открыт VT3). После 256 мкс МК
запрещает индикацию и выводит на порт В количество единиц. Соответственно
разрешается индикация знака Dig3 индикатора HL1 (открыт VT5). Аналогичная процедура
повторяется для диастолического значения (индикатор HL2).
Используем дешифратор 555ИД4. Ниже приведены его основные
технические характеристики.
Рисунок 7 - Дешифратор 555ПП4 и семисегментный знак
Таблица 3 Таблица истинности дешифратора 555ИД4
|
Функция
|
В Х О Д Ы
|
В Ы Х О Д Ы
|
|
-BI
|
D C B A
|
a b c d e f g
|
|
0
|
H
|
L L L L
|
H H H H H H L
|
|
1
|
H
|
L L L H
|
L H H L L L L
|
|
2
|
H
|
L L H L
|
H H L H H L H
|
|
3
|
H
|
L L H H
|
H H H H L L H
|
|
4
|
H
|
L H L L
|
L H H L L H H
|
|
5
|
H
|
L H L H
|
H L H H L H H
|
|
6
|
H
|
L H H L
|
H L H H H H H
|
|
7
|
H
|
L H H H
|
H H H L L L L
|
|
8
|
H
|
H L L L
|
H H H H H H H
|
|
9
|
H
|
H L L H
|
H H H H L H H
|
|
10
|
H
|
H L H L
|
L L L H H L H
|
|
11
|
H
|
H L H H
|
L L H H L L H
|
H
|
H H L L
|
L H L L L H H
|
|
13
|
H
|
H H L H
|
H L L H L H H
|
|
14
|
H
|
H H H L
|
L L L H H H H
|
|
15
|
H
|
H H H H
|
L L L L L L L
|
|
Bi
|
L
|
X X X X
|
L L L L L L L
|
Таблица 4 Характеристики микросхемы 555ИД4
|
Параметры
|
|
|
Входной ток
лог. 0, мА
|
0.4
|
|
Входной ток
лог. 1, мкА
|
20
|
|
Выходной ток
лог. 0, мА
|
4-8
|
|
Выходной ток
лог. 1, мА
|
0
|
|
Выходное напряжение
макс., В
|
5,5
|
|
Ток
потребления, мА
|
8-15
|
|
Задержки
распространения, нс
|
100
|
По схеме включения семисегментные индикаторы подразделяются
на индикаторы с общим катодом и с общим анодом. Схемы включения приведены на
рисунке 12.

Рисунок 8 - Схемы включения индикаторов
В нашем случае необходимо использовать индикаторы с общим
катодом. Выбираем 3-х знаковый индикатор BC56-12.
3.5
Микроконтроллер
В данной курсовой работе используется микроконтроллер Atmega8 фирмы Atmel. Он имеет следующие
отличительные особенности:
· Высококачественный
низкопотребляющий 8 - битный AVR микроконтроллер
· Передовая RISC
архитектура
130 команд, большинство которых выполняется за один тактовый
цикл
32 8 битных рабочих регистра общего применения
Полностью статическая архитектура
производительность до 16 MIPS при тактовой частоте 16 МГц
встроенный двухцикловый умножитель
· Энергонезависимая память
программ и данных
- 8КБ внутрисистемно программируемой Flash памяти программы,
способной выдержать 10 000 циклов записи / стирания
вспомогательная секция загрузочной программы с независимым
битом защиты внутрисистемное программирование встроенной программой-загрузчиком
реальная функция считывания при программировании
512 байта EEPROM, способной выдержать 100 000 циклов записи /
стирания
1К байта встроенной SRAM памяти (статическое ОЗУ)
Программируемая защита от считывания
· Характеристики периферии
- Два 8 - разрядных таймера / счетчика с отдельным
предделителем и режимом сравнения
Один 16 - разрядный таймер / счетчик с отдельным
предделителем и режимом сравнения и режимом захвата
Счетчик реального времени с отдельным генератором
Пять ШИМ каналов
8 канальный АЦП у приборов в TQFP и MFL корпусах 6 10 -
битных каналов 2 8 - битных канала
6 канальный АЦП у приборов в PDIP корпусе 4 10 - битных
каналов 2 8 - битных канала
Программируемый последовательный USART
Ведущий/ведомый SPI интерфейс
Байт - ориентированный последовательный 2 - проводный интерфейс
Программируемый сторожевой таймер со встроенным генератором
Встроенный аналоговый компаратор
Прерывание и пробуждение при изменении состояния выводов
· Специальные
характеристики микроконтроллера
· - Сброс при включении
питания и детектор кратковременных пропаданий питания
Встроенный откалиброванный генератор - Внешние и внутренние
источники прерывания
Пять режимов пониженного потребления: Idle, ADC Noise
Reduction, Power-Save, Power-down и Standby
23 программируемых линии портов ввода-вывода
32 выводные TQFP и MFL корпуса
· Диапазон напряжения
питания от 1.8 до 5.5 В
Коммерческий рабочий температурный диапазон
· Различный диапазон
рабочих тактовых частот
- от 0 до 16 МГц
· Сверх низкое потребление
- Активный режим: 300 мкА при частоте 1 МГц и напряжении
питания 1.8 В 20 мкА при частоте 32 кГц и напряжении питания 1.8 В
Режим пониженного потребления 0.5 мкА при напряжении питания
1.8 В
Назначение выводов микроконтроллера показаны на рисунке 13.
Рисунок 9 - расположение выводов микроконтроллера ATmega8
- вывод напряжения питания 5 В;- земля;B (PB7..PB0) - 8-битный
двунаправленный порт ввода / вывода.С (PС7..PС0) - 8-битный двунаправленный
порт ввода / вывода.D (PD7..PD0) - 8-битный двунаправленный порт ввода / вывода.- сброс. Низкий
уровень напряжения на этом выводе в течение не менее 50 нс приводит к генерации
сигнала «сброс»- вывод аналогового опорного напряжения для АЦП.
4. Разработка схемы блока питания
Общий потребляемый ток блока измерения температуры
определяется простым суммированием токов потребления основных узлов. Основной
составляющей суммарного тока потребления является генератор, потребляющий 45мА.
Остальные узлы потребляют меньший ток. Зададимся условием, пусть блок питания
обеспечивает выходной ток в 100мА.
Согласно техническому заданию блок измерения должен питаться
непосредственно от сети переменного тока, поэтому в схему питания обязательно
должны входить понижающий трансформатор, двухполупериодный диодный выпрямитель
и стабилизаторы, формирующие постоянные уровни выходного напряжения +/-5 В.
Выберем трансформатор ТПГ-2 - 2х6В. С выхода трансформатора напряжение
поступает на диодный мост, представляющий собой сборку W04M (1.5A, 400В). Данное
схемотехническое решение эффективно, т.к. в каждом полупериоде входного сигнала
используется обе половины вторичной обмотки трансформатора. Выбираем емкость
накопительного электролитического конденсатора таким, чтобы его сопротивление
на передаваемой частоте было мало. Данному требованию удовлетворяет емкость
номиналом 100 мкФ (конденсаторы С1 и С2), в качестве которой выберем
К50-35-16В-100 мкФ.
В качестве преобразователей выберем ИМС фирмы Fairchild LM7805 для получения напряжения
в +5 В и LM7905 для получения напряжения в −5В. Оба преобразователя имеют
диапазон входных напряжений до +/-35В, могут обеспечить выходной ток до 100 мА,
что с запасом отвечает нашим требованиям. Внешние навесные элементы выбраны с
учетом рекомендаций самого производителя микросхем. Поэтому выберем С3 К10-17б
- 0,33 мкФ, С4 К10-17-0,33 мкФ, С5 К10-17б - 0,1 мкФ, С6 К10-17б -0,1 мкФ.
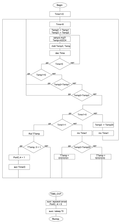
5. Алгоритм работы программы
6.
Алгоритм подпрограммы
7.
Код программы
include «m8def.inc»
def
Temp=R16Temp2=R17SPressTemp=R20DPressTemp=R21MesEnd=R220RESET; Reset
HandlerEXT_INT0; IRQ0 HandlerEXT_INT1; IRQ1 HandlerTIMІ_COMP; Timer2 Compare
HandlerTIMІ_OVF; Timer2 Overflow HandlerTIM1_CAPT; Timer1 Capture
HandlerTIM1_COMPA; Timer1 CompareA HandlerTIM1_COMPB; Timer1 CompareB
HandlerTIM1_OVF; Timer1 Overflow HandlerTIM0_OVF; Timer0 Overflow
HandlerSPI_STC; SPI Transfer Complete HandlerUSART_RXC; USART RX Complete
HandlerUSART_TXC; USART TX Complete HandlerADC1; ADC Conversion Complete
HandlerEE_RDY; EEPROM Ready HandlerANA_COMP; Analog Comparator HandlerTWSI;
Two-wire Serial Interface HandlerSPM_RDY; Store Program Memory Ready Handler
; RESET:_INT0:; IRQ0 Handler_INT1:; IRQ1
HandlerІ_COMP:; Timer2 Compare HandlerІ_OVF:; Timer2 Overflow Handler_CAPT:;
Timer1 Capture Handler_COMPA:; Timer1 CompareA Handler_COMPB:; Timer1 CompareB
Handler_OVF:; Timer1 Overflow Handler
; TIM0_OVF:; Timer0 Overflow Handler_STC:; SPI
Transfer Complete Handler_RXC:; USART RX Complete Handler_TXC:; USART TX
Complete Handler:; ADC Conversion Complete Handler_RDY:; EEPROM Ready Handler
; ANA_COMP:; Analog Comparator Handler:; Two-wire
Serial Interface Handler_RDY::TEMP, high(RAMEND);SPH, TEMP; Set stack pointer
to top of RAMTEMP, low(RAMEND)SPL, TEMP Temp, 0b00000001TIMSK, Temp;
разрешить прерывание по переполнению первого таймераTemp, 0b10000100;
разрешение работы АЦП
out ADCSRA, TempTemp, 0b00100000ADMUX, TempStemp,
40Temp, 0b00001011; настройка портовDDRС, Temp:Time1, 0:Time,
8Time1L, Time2LTime1H, Time2HTime2L, Time3LTime2H, Time3H:ADCSRA, 6WaitMTemp,
ADCHTemp3L, TempSREG, 0Temp3HTimeb1a1:Temp3H, 0m1Temp2H, Temp1Hm1; если меньшеTemp2L,
Temp1Lm1Temp2H, Temp3Hm1Temp2L, Temp3Lm1
cpi Time1, 0; если больше 0 то переход
brsh CompTemp2H0, Temp2HTemp2L0,
Temp2LTime1m1:Time1, 1EndTime1Temp2H, Temp2H0End1Temp2L, Temp2L0End1End2:TTemp,
0b01010101m1:TTemp, 0b10101010m1:
ROL TTempTTemp, 0; пропустить если бит нет
rjmp outsignm1:PortC, 4Temp, 0TCNT0, TempTemp,
0b00000111TCCR0, Temp
rjmp Begin_OVF:; обработка прерывания переполнения
таймера0PortC, 4; выключить звуковой сигналTemp, 0; выключить Таймер0TCCR0,
Temp; выход из прерывания
Заключение
Разработано устройство для регистрации артериального давления
осциллометрическим методом. Измеряемое давление лежит в диапазоне от 40-240 мм.
рт. ст. Разработана принципиальная и структурная схемы. Разработана
подпрограмма обнаружения систолы.
Список используемых источников
1. Титце У., Шенк К. Полупроводниковая
схемотехника: Справочное руководство. Пер. с нем. - М.:Мир, 1982. - 512 с., ил.
2. Гусев В.Г. Методы и технические средства
для медико-биологических исследований: Учебное пособие. Ч. 1/В.Г. Гусев,
Уфимск. гос. авиац. техн. ун-т. - Уфа: УГАТУ, 2001. - 207 с.
3. Интегральные схемы: Операционные усилители.
Справочник. М.: Физматлит. 1993. 240 С.
. Баранов В.Н. Применение микроконтроллеров
AVR: схемы, алгоритмы, программы. - М.: Издательский дом «Додэка XXI», 2004. -
288 с., ил. (серия «Мировая электроника»)
5. Калакутский Л.И. Аппаратура и методы
клинического мониторинга
6. www.datasheetarchiv.com