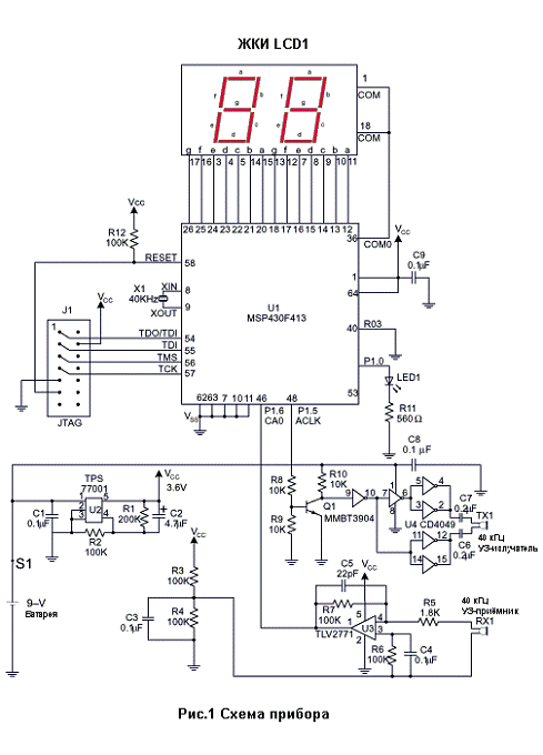
Розробка та виготовлення ультразвукового локатора для лабораторного мобільного робота
Міністерство освіти і науки України
Криворізький інститут
Кременчуцького університету
економіки, інформаційних технологій і управління
Кафедра технічної кібернетики
ДИПЛОМНА РОБОТА
зі спеціальності
.091402 "Гнучкі комп’ютеризовані
системи та робототехніка"
ПОЯСНЮВАЛЬНА ЗАПИСКА
"Розробка та виготовлення
ультразвукового локатора
для лабораторного мобільного
робота"
Студента групи ГКС-05-з Клімова Сергія Валерійовича
Керівник роботи доц., к. т. н. Лукашенко Йосип Михайлович
Кривий Ріг 2010
Анотація
Метою дипломної роботи є
розробка та виготовлення ультразвукового локатора для лабораторного мобільного
робота. За допомогою ультразвукового локатора лабораторний мобільний робот буде
визначати перешкоди на своєму шляху, і маневрувати між ними. Розроблена система
пройшла апробацію в учбовій лабораторії метрології, вимірювань та основ
робототехніки Криворізького інституту Кременчуцького університету економіки,
інформаційних технологій та управління, яка досліджує та розробляє
робототехніку.
Програмне забезпечення
розробленої системи реалізоване в середовищі Сі.
Розділів 5, схем та
рисунків 26, таблиць 3, бібліографічних посилань 31, загальний обсяг - _____.
Зміст
Вступ
1. Постановка завдання
1.1 Найменування та галузь використання
1.2 Підстава для створення
1.3 Характеристика розробленого програмного забезпечення
1.4 Мета й призначення
1.5 Загальні вимоги до розробки
1.6 Джерела розробки
2. Основи теорії ультразвукової локації для визначення перешкод у
повітряному середовищі
2.1 Ультразвук і його властивості
Характеристика ультразвуку
Ультразвук як пружні хвилі
Специфічні особливості ультразвуку
Вимір швидкості звуку
Дисперсія
Ефект Доплера в акустиці
Послаблення звуку для сферичних хвиль
Поглинання звуку
Коефіцієнт поглинання звуку
Коефіцієнт поглинання ультразвуку в повітрі
Молекулярне поглинання і дисперсія ультразвука
Фізичний механізм молекулярного поглинання
Поняття дифракції
Інтерференція звуку
Акустооптична дифракція
Дифракція світла на ультразвуку в анізотропному середовищі
2.2 Загальна структурна схема ультразвукового локатора і принцип
його роботи
2.3 Застосування ультразвукових локаційних систем
3. Опис функціональних можливостей і розробки апаратно-програмних
частин ультразвукового локатора для лабораторного мобільного робота
3.1 Вимоги до апаратних частин платформи лабораторного мобільного
робота
3.2 Мінімальні вимоги до апаратної частини ультразвукового локатора
3.3 Вибір і обґрунтування платформи для лабораторного мобільного
робота
3.4 Розробка і опис функціональної схеми ультразвукового локатора
4. Економічне обґрунтування доцільності розробки локатора для
лабораторного мобільного робота
4.1 Організаційно-економічна частина
4.2 Розрахунок витрат на розробку, виготовлення, впровадження та
експлуатацію лабораторного мобільного робота з ультразвуковим локатором
5. Охорона праці
5.1 Аналіз небезпечних і шкідливих факторів в учбовій лабораторії
метрології, вимірювань та основ робототехніки
5.2 Заходи щодо нормалізації шкідливих і небезпечних факторів
5.3 Пожежна безпека
Висновки
Список літератури
Вступ
Поняття
"ультразвук" придбало нині ширший сенс, ніж просто позначення
високочастотної частини спектру акустичних хвиль. З ним пов'язані цілі галузі
сучасної фізики, промислової технології, інформаційної і вимірювальної техніки,
медицини і біології.
Хоча перші ультразвукові
дослідження були виконані ще в позаминулому столітті, основи широкого
практичного застосування ультразвуку були закладені пізніше, в 1-ій третині 20
ст. Як галузь науки і техніки ультразвук отримав особливо бурхливий розвиток в
останні три-чотири десятиліття. Це пов'язано із загальним прогресом акустики як
науки і, зокрема, із становленням і розвитком таких її розділів, як нелінійна
акустика і квантова акустика, а також з розвитком фізики твердого тіла,
електроніки і особливо з народженням квантової електроніки.
Широке поширення
ультразвукових методів обумовлене появою нових надійних засобів випромінювання
і прийому акустичних хвиль, з одного боку, що забезпечили можливість істотного
підвищення випромінюваної ультразвукової потужності і збільшення чутливості при
прийомі слабких сигналів, а з іншої - що дозволили просунути верхню межу
діапазону випромінюваних хвиль, що приймаються, в область гіперзвукових частот.
Характерною особливістю
сучасного стану фізики і техніки ультразвуку є надзвичайне різноманіття його
застосувань, що охоплюють частотний діапазон від чутного звуку до гранично
досяжних високих частот і область потужностей від доль мілівату до десятків
кіловат.
Ультразвук застосовується
в металургії для дії на розплавлений метал і в мікроелектроніці і
приладобудуванні для прецизійної обробки щонайтонших деталей.
Як засіб отримання
інформації він служить як для виміру глибини, локації підводних перешкод в
океані, так і для виявлення мікродефектів у відповідальних деталях і виробах.
Ультразвукові методи
використовуються для фіксації щонайменших змін хімічного складу речовин і для
визначення міри твердіння бетону в тілі греблі.
У області
контрольно-вимірювальних застосувань ультразвуку в самостійний, сталий розділ
виділилася ультразвукова дефектоскопія, можливості якої і різноманітність
вирішуваних нею завдань істотно зросли.
У саме останнім часом
сформувалися як самостійні області акустоелектроніка і акустооптика. Перша з
них пов'язана з обробкою електричних сигналів, що використовує перетворення їх
в ультразвукових. З пристроїв акустоелектроніки найбільш відомими і давно
використовуваними є лінії затримки і фільтри.
Досягнення в області
вивчення поверхневих хвиль, генерації і прийому гіперзвукових хвиль,
встановлення зв'язку пружних хвиль з елементарними збудженнями в твердому тілі
привели до істотного розширення можливостей цих пристроїв і до створення нових
приладів акустоелектроніки, що забезпечують складнішу обробку сигналів.
Акустооптика, пов'язана з
обробкою світлових сигналів за допомогою ультразвуку, є однією з наймолодших і
швидко таких, що розвиваються областей ультразвукової техніки. До новітніх
ультразвукових методів належить акустична голографія, перспективи якої дуже
багатообіцяючі, оскільки вона створює можливість отримання зображень предметів
в непрозорих для світлових променів середовищах.
Розглядаючи різноманіття
практичних застосувань ультразвукових коливань і хвиль, не можна не згадати про
ультразвукову медичну діагностику, яка дає у ряді випадків детальнішу інформацію
і є безпечнішою, ніж інші методи діагностики.
Про ультразвукову
терапію, що зайняла міцне положення серед сучасних фізіотерапевтичних методів,
і, нарешті, про новітній напрям застосування ультразвука в медицині -
ультразвуковій хірургії.
Разом із застосуваннями
практичного характеру, ультразвук грає важливу роль в наукових дослідженнях. Не
можна собі представити сучасну фізику твердого тіла без застосування
ультразвукових і гіперзвукових методів, без поняття про фотони, їх поведінку і
взаємодії з різними полями і збудженнями в твердому тілі. У вивченні рідин і
газів широко використовуються методи молекулярної акустики; все більшу роль
грають ультразвукові методи в біології.
Інтерес до ультразвуку,
до ультразвукової техніки усе зростає, завдяки його проникненню в самі різні
області людської діяльності. Росте число публікацій про нього в газетах і
журналах, в популярних виданнях. Інженери і науковці, зайняті в самих різних
областях народного господарства і науки, оцінюють можливості використання
ультразвукових методів для своїх конкретних завдань і у зв'язку з цим хочуть
отримати уявлення про різні аспекти фізики і техніки ультразвуку на сучасному
рівні.
мобільний робот
ультразвуковий локатор
1.
Постановка завдання
1.1
Найменування та галузь використання
Найменування розробки:
розробка та виготовлення ультразвукового локатора для лабораторного мобільного
робота. Розроблена система пройшла апробацію в учбовій лабораторії метрології,
вимірювань та основ робототехніки Криворізького інституту Кременчуцького університету
економіки, інформаційних технологій і управління, яка досліджує та розробляє
робототехніку.
.2
Підстава для створення
Підставою для розробки є
наказ № 73С-01 від 29 жовтня 2008 р. по Криворізькому інституту КУЕІТУ.
Початок робіт: 1.11.09.
Закінчення робіт: 25.05.10.
.3
Характеристика розробленого програмного забезпечення
Програмне забезпечення
розробленої системи реалізоване в середовищі Сі. Система повинна функціонувати
під керуванням мікропроцесора ATmega8 фірми Atmel. Додатковою вимогою є
можливість мікропроцесора перетворювати, оброблювати інформацію від
ультразвукового локатора про перешкоди. Відповідно отриманої інформації від
ультразвукового локатора, приймати рішення і віддавати команди драйверу
двигунів що до подальшого руху лабораторного мобільного робота.
Головним завданням
системи є отримання і обробка інформації про перешкоди на шляху лабораторного
мобільного робота за допомогою ультразвукових хвиль.
1.4
Мета й призначення
Метою дипломної роботи є
розробка та виготовлення ультразвукового локатора для лабораторного мобільного
робота.
За допомогою
ультразвукового локатора лабораторний мобільний робот буде визначати перешкоди
на своєму шляху, і маневрувати між ними.
.5
Загальні вимоги до розробки
Безпомилкове визначення
розміру перешкоди та відстані до неї.
Простота і надійність
блоку ультразвукової локації.
Простота і надійність
блоку обробки сигналів і управління.
Надійне програмне
забезпечення.
Акумуляторні батареї з
достатньою потужністю для роботи лабораторного мобільного робота.
.6
Джерела розробки
Джерелами розробки
дипломної роботи є:
загальний опис технології
процесу;
довідкова література;
наукова література;
технічна література;
програмна документація.
2.
Основи теорії ультразвукової локації для визначення перешкод у повітряному
середовищі
.1
Ультразвук і його властивості
Характеристика
ультразвуку
Ультразвук (УЗ) - пружні
коливання і хвилі, частота яких перевищує 15 - 20 кГц. Нижня межа області
УЗ-вих частот, що відділяє її від області чутного звуку, визначається суб'єктивними
властивостями людського слуху і є умовною, оскільки верхня межа слухового
сприйняття у кожної людини своя. Верхня межа УЗ-вих частот обумовлена фізичною
природою пружних хвиль, які можуть поширюватися лише в матеріальному
середовищі, тобто за умови, що довжина хвилі значно більше довжини вільного
пробігу молекул в газі або міжатомних відстаней в рідинах і твердих тілах. У
газах при нормальному тиску верхня межа частот УЗ складає 109 Гц, в рідинах і
твердих тілах гранична частота досягає 1012-1013 Гц. Залежно від довжини хвилі
і частоти УЗ має різні специфічні особливості випромінювання, прийому,
поширення і застосування, тому область УЗ-вих частот підрозділяють на три
області:
низькі частоти (УЗ-ві
1,5*104 - 105 Гц);
середні (105 - 107 Гц);
високі (107 - 109 Гц).
Пружні хвилі з частотами
109 - 1013 Гц прийнято називати гіперзвуком.
Ультразвук
як пружні хвилі
УЗ-ві хвилі (нечутний
звук) за своєю природою не відрізняються від пружних хвиль чутного діапазону. У
газах і рідинах поширюються тільки подовжні хвилі, а в твердих тілах -
подовжні.
Поширення ультразвуку
підкоряється основним законам, загальними для акустичних хвиль будь-якого
діапазону частот.
До основних законів
поширення відносяться закони віддзеркалення звуку і заломлення звуку на межах
різних середовищ, дифракції звуку і розсіяння звуку за наявності перешкод і
неоднородностей в середовищі і нерівностей на межах, закони хвилеводного
поширення в обмежених ділянках середовища.
Істотну роль при цьому грає співвідношення між довжиною
хвилі звуку і геометричним розміром D - розміром джерела звуку або перешкоди на
шляху хвилі, розміром неоднородностей середовища. При D<<<l поширення звуку поблизу перешкод
відбувається в основному за законами геометричної акустики (можна користуватися
законами віддзеркалення і заломлення). Міра відхилення від геометричної картини
поширення і необхідність обліку дифракційних явищ визначаються параметром
, де r - відстань від точки спостереження
до об'єкту, що викликає дифракцію.
Швидкість поширення УЗ-вих хвиль в необмеженому середовищі
визначається характеристиками пружності і щільністю середовища. У обмежених
середовищах на швидкість поширення хвиль впливає наявність і характер меж, що
призводить до частотної залежності швидкості (дисперсія швидкості звуку).
Зменшення амплітуди і інтенсивності УЗ-вої хвилі у міру її
поширення в заданому напрямі, тобто загасання звуку, викликається, як і для
хвиль будь-якої частоти, розбіжністю фронту хвилі з видаленням від джерела,
розсіянням і поглинанням звуку. На усіх частотах як чутного, так і нечутних
діапазонів має місце так зване "класичне" поглинання, викликане
зруховою в'язкістю (внутрішнім тертям) середовища. Крім того, існує додаткове
(релаксаційне) поглинання, часто істотно перевершуюче "класичне"
поглинання.
При значній інтенсивності звукових хвиль з'являються
нелінійні ефекти:
порушується принцип суперпозиції і виникає взаємодія хвиль,
що призводить до появи тонів;
змінюється форма хвилі, її спектр збагачується вищими
гармоніками і відповідно росте поглинання;
досягши деякого порогового значення інтенсивності УЗ в
рідині виникає кавітація.
Критерієм застосовності законів лінійної акустики і
можливості зневаги нелінійними ефектами є: М << 1, де М = v/c, v -
коливальна швидкість часток в хвилі, з - швидкість поширення хвилі.
Параметр М називається "Число Маха".
Специфічні
особливості ультразвуку
Хоча фізична природа УЗ і
що визначають його поширення основні закони ті ж, що і для звукових хвиль
будь-якого діапазону частот, він має ряд специфічних особливостей. Ці
особливості обумовлені відносно високими частотами УЗ.
Крихта довжини хвилі
визначає променевий характер поширення УЗ-вих хвиль. Поблизу випромінювача
хвилі поширюються у вигляді пучків, поперечний розмір яких зберігається
близьким до розміру випромінювача. Потрапляючи на великі перешкоди такий пучок
(УЗ промінь) випробовує віддзеркалення і заломлення. При попаданні променя на
малі перешкоди виникає розсіяна хвиля, що дозволяє виявляти в середовищі малі
неоднорідності (порядку десятих і сотих доль мм.). Віддзеркалення і розсіяння
УЗ на неоднородностях середовища дозволяють формувати в оптично непрозорих
середовищах звукові зображення предметів, використовуючи звукові фокусуючі
системи, подібно до того, як це робиться за допомогою світлових променів.
Фокусування УЗ дозволяє
не лише отримувати звукові зображення (системи звукобачення і акустичної
голографії), але і концентрувати звукову енергію. За допомогою УЗ-вих
фокусуючих систем можна формувати задані характеристики спрямованості випромінювачів
і управляти ними.
Періодична зміна
показника заломлення світлових хвиль, пов'язана із зміною щільності в УЗ-хвилі,
викликає дифракцію світла на ультразвуку, спостережувану на частотах УЗ
діапазону мегагерцевого-гігагерцевого. УЗ хвилю при цьому можна розглядати як
дифракційні грати.
Найважливішим нелінійним
ефектом в УЗ-вому полі являється кавітація - виникнення в рідині маси
пульсуючих бульбашок, заповнених парою, газом або їх сумішшю. Складний рух
бульбашок, їх згортання, злиття один з одним і так далі породжують в рідині
імпульси стискування (мікроударні хвилі) і мікропотоки, викликають локальне
нагрівання середовища, іонізацію. Ці ефекти чинять вплив на речовину:
відбувається руйнування твердих тіл (ерозія кавітації), що знаходяться в
рідині, виникає перемішування рідини, ініціюються або прискорюються різні
фізичні і хімічні процеси. Змінюючи умови протікання кавітації, можна
посилювати або послабляти різні ефекти кавітацій, наприклад із зростанням
частоти УЗ збільшується роль мікропотоків і зменшується ерозія кавітації, із
збільшенням тиску в рідині зростає роль мікроударних дій.
Збільшення частоти
призводить до підвищення порогового значення інтенсивності, відповідної початку
кавітації, який залежить від роду рідини, її газозмісту, температури і т.д. Для
води при атмосферному тиску воно зазвичай складає 0,3¸1,0 Вт/см2.
Кавітація - складний комплекс явищ. УЗ-ві хвилі, що поширюються в рідині,
утворюють області, що чергуються, високих і низьких тисків, що створюють зони
високих зтиснень і зони розріджень.
У розрідженій зоні
гідростатичний тиск знижується до такої міри, що сили, діючі на молекули
рідини, стають більше сил міжмолекулярного зчеплення. В результаті різкої зміни
гідростатичної рівноваги рідина "розривається", утворюючи численні
найдрібніші бульбашки газів і пари.
У наступний момент, коли
в рідині настає період високого тиску, бульбашки, що утворилися раніше,
згортаються. Процес згортання бульбашок супроводжується утворенням ударних
хвиль з дуже великим місцевим миттєвим тиском, що досягає декількох сотень
атмосфер.
Вимір
швидкості звуку
Грубий вимір швидкості
звуку в повітрі може виробити кожний. Подорожуючи в горах, катаючись на човні
по тихій річці, облямованій крутими або лісистими берегами, знаходячись перед
узліссям густого лісу, легко відтворити знайоме усім явище ехо-камера. Подібно
до того як хвилі на воді, зустрічаючи на шляху перешкоду, відбиваються від
нього, так і звук відбивається від перешкоди. Якщо звукові хвилі падають на
перешкоду під прямим кутом, відбиті хвилі поширюються точно у зворотному
напрямі.
Явище ехо-камера, або
віддзеркалення звуку від перешкоди на шляху поширення звукових хвиль,
дозволяють порівняно простим способом вимірювати швидкість звуку. Для такого
виміру треба мати годинник з секундною стрілкою або, краще, секундомір.
Помічаючи момент посилки звуку (крик, ляскання в долоні, стук) і момент прийому
ехо-камери, можна визначити швидкість звуку, якщо відома відстань L до
відзеркалювальної поверхні (ліси або береги). Швидкість звуку з визначиться з
формули:
(2.1)
де t - виміряний проміжок часу. По цій формулі число 2
відповідає тому, що звук двічі проходить відстань L. За допомогою цієї формули
можна визначити відстань L до перешкоди, знаючи швидкість звуку з і проміжок часу
t. На цьому принципі, як ми побачимо далі, засновані виміри глибини морів і
річок за допомогою так званих ехолотів.
Можна також сказати вимір швидкості звуку скориставшись
тією обставиною, що швидкість поширення світла незмірно більше швидкості звуку
(приблизно у мільйон разів). Ми бачимо клубок білої пари і вже потім чутний
свисток паровоза, що наближається; бачимо блискавку і тільки через деякий час
чутний гуркіт грому. Швидкість світла дорівнює 300 000 км/с; нині в природі не
виявлено швидкості перенесення енергії більшої, ніж ця швидкість.
Якщо на відстані L, від місця спостереження створити звук
одночасно із спалахом світла (наприклад, вибух, постріл) і виміряти проміжок
часу між світловим спалахом і приходом звукового сигналу в точку спостереження,
то швидкість звуку буде рівна
.
При такому вимірі ми нехтуємо часом поширення світла від
джерела звуку до місця його прийому. Але цей час такий малий, що знехтування
ним практично не вносить ніякої помилки до результату виміру. Є багато інших
точніших способів виміру швидкості звуку в повітрі; з деякими з них ми
познайомимося надалі. Швидкість звуку при температурі 0°С виявляється рівною
331,5 м/с, або близько 1200 км/години.
Щоб наочніше уявити собі величину цієї швидкості, вкажемо,
що швидкість сучасних реактивних літаків близька до швидкості звуку (наприклад,
пасажирський літак ТУ - 104 може розвинути швидкість близько 1000 км/годину) і
може бути навіть більше її. Швидкість польоту снарядів протитанкової і зенітної
артилерії - 1000 і більше м/сек, тобто у декілька разів більше швидкості звуку;
швидкість польоту ракети при виведенні супутника на орбіту дещо більш 8 км/ceк.
Від чого залежить швидкість звуку. Чим же визначається значення швидкості звуку
в повітрі? Можна показати, що швидкість поширення подовжньої хвилі в пружному
середовищі виражається формулою:
(2.2)
де Е - так званий модуль об'ємної пружності, або величина,
зворотна стисливості середовища, і
- щільність середовища. Сенс величини Е ми можемо зрозуміти на
наступному прикладі.
Натиснемо на ручку велосипедного насоса, закривши вихідний
отвір гумового шланга. Якщо первинний об'єм повітря під поршнем був V0, і тиск
р0, то після стискування до тиску р цей об'єм зменшиться і стане рівним V.
Зміна об'єму рівна V0 - V, а його відносна зміна
. Чим більше сила
, яка стискує повітря (чи який-небудь інший газ), тим більше буде
відносна зміна об'єму; саме, відносна зміна об'єму газу прямо пропорційно
прикладеній силі:
. У цій формулі k - деяка постійна
величина, звана стисливістю газу; чим менше відносна зміна об'єму при заданій
силі F, тим менше стисливість газу. З цієї формули виходить, що стисливість
дорівнює відносній зміні об'єму при зміні тиску на одиницю. Величина
, зворотна стисливості, називається
модулем, або коефіцієнтом об'ємної пружності середовища, або просто об'ємною
пружністю.
Отже, пружність є сила, протидіюча стискуванню повітря.
Зовнішній тиск, під яким повітря знаходиться, зближує частки повітря, сила ж
пружності прагне його розширити. При рівності цих сил повітря знаходиться в
рівновазі. Зовнішній тиск, таким чином, служить мірою пружності, і пружність
повітря, як і інших газів, чисельно дорівнює абсолютній величині тиску, який
газ робить на одиницю поверхні, тобто на 1 см2. Формулу для швидкості звуку
можна тому записати у вигляді
. У цій формулі Р - тиск на рівні моря при 0°С. Воно дорівнює
1033,6 Г/см2 і повинно бути представлено в абсолютних одиницях. Згадаємо, що в
механіці за одиницю сили приймають силу, що повідомляє масу в 1 г прискорення в
1 см/сек2. Ця одиниця сили називається диною. Оскільки за законом Ньютона сила
дорівнює масі, помноженій на прискорення, а прискорення сили тяжіння дорівнює
980,6 см/сек2, то сила, з якою земля притягує 1 г, дорівнює 980,6 абс. одиниць.
Таким чином, атмосферний тиск Р, виражений в абсолютних одиницях, дорівнюватиме
1033,6*980,6 = 1013500 абс. одиниць. Абсолютна одиниця тиску називається б а р
про м. Бар - це тиск сили в 1 дину на 1 см2.
Що стосується щільності повітря
, то при температурі 0°С і нормальному
атмосферному тиску ця щільність, тобто маса 1 см3, виражена в грамах, рівна
0,001293. Якщо підставити ці значення для Р і
в останню формулу, то виявиться, що швидкість звуку дорівнює 280
м/сек. Таке значення для з теоретично уперше отримав Ньютон. Ця величина
набагато відрізняється від тієї швидкості, з якою дійсно поширюється звук в
повітрі, рівною, як ми вже вказували, 331,5 м/с при 0°С.
Річ у тому, що в нашому міркуванні при обгрунтуванні цієї
формули ми не враховували однієї обставини. При стискуванні повітря
збільшується тиск і, отже, росте пружність повітря. Але, окрім цього, повітря,
як і всякий газ, при стискуванні нагрівається, а при розрідженні охолоджується.
Зміна температури повітря призводить до додаткової зміни його пружності; при
стискуванні за рахунок підвищення температури пружність дещо зростає, при
розрідженні - дещо зменшується.
Додаткова зміна пружності повітря при стискуванні може,
звичайно, вийти тільки у тому випадку, якщо стискування відбувається так, що
тепло, що виділилося, не устигає піти. Так само, якщо швидко виробити
розрідження, різниця, що вийшла, в температурі не встигне вирівнятися. Такий
процес, при якому не відбувається обміну теплом з довкіллям, називається
адіабатичним процесом. Коли відбувається вирівнювання температури (тобто коли
температура постійна), процес називається ізотермічним.
У попередньому міркуванні ми брали до уваги тільки зміну
пружності за рахунок стискувань і розріджень повітря, але випустили з уваги, що
ці стискування і розрідження супроводжуються змінами температури. Зміни ж
температури, як ми бачимо, призводять до додаткової зміни пружності повітря. На
цю обставину вперше вказав Лаплас.
Лаплас показав, що відношення величини пружності при
адіабатичному стискуванні до величини пружності при повільному стискуванні,
коли температура стислого повітря встигає вирівнятися з температурою довкілля,
дорівнює відношенню кількостей тепла, необхідних для нагрівання одиниці маси
повітря на 1°С при постійному тиску і при постійному об'ємі. Це відношення
називається відношенням теплоємностей при постійному тиску ср і при постійному
об'ємі ср. Для повітря
. Якщо ми врахуємо ці додаткові зміни
пружності повітря, то формула для швидкості звуку залишиться у вигляді:
(2.3)
Легко перевірити обчисленням, що з цієї формули для с
виходить в точності те значення швидкості звуку, яке дає експеримент, тобто
331,5 м/с (при 0°С).
Таким чином, швидкість звуку збільшується завдяки змінам в
температурі, вироблюваним самою звуковою хвилею, і процес поширення звуку є
процес адіабатичний. Ці зміни температури дуже малі; вони не впливають на
середню температуру повітря, оскільки в згущуваннях температура дещо зростає,
та зате в розрідженнях знижується.
Дисперсія
Залежність швидкості
звуку від температури. Дуже поширена думка, що якщо все більш і більш знижувати
частоту звуку, то для дуже низьких, або інфразвукових, частот близько декількох
герц різниця температур між стискуванням і розрідженням повітря, що виникає при
проходженні звукової хвилі, устигає вже вирівнюватися. Іншими словами, при
переході до низьких звукових частот ми нібито повинні спостерігати явище
дисперсії, зменшення швидкості звуку і наближення її до значення, вказаного
Ньютоном. Французький учений Есклангон, що займався дослідженням акустики
знарядь і снарядів і питаннями поширення інфразвуку в повітрі, намагався на
досвіді виявити зміну швидкості інфразвукових хвиль і навіть опублікував дані,
що ніби то показують зменшення швидкості звуку із зменшенням його частоти.
Подальші виміри швидкості звуку на низьких частотах показали помилковість
результатів, отриманих Есклангоном; ніякої зміни швидкості на низьких частотах
не спостерігається, аж до частот в 1-2 Гц.
Порівняно нескладними
міркуваннями можна показати, що якщо і можливий перехід до ньютонівської
швидкості звуку, то не на низьких, а на дуже високих частотах.
Дійсно, відстань між місцями стискування і розрідження в
звуковій хвилі дорівнює половині її довжини, тобто
. Якщо частота низька, довжина хвилі
велика; наприклад, для частоти 5 Гц
м і
= 33 м. Вирівнювання температури повинне
відбуватися на відстанях
тобто, при низьких частотах на відстані в
декілька десятків метрів. Швидкість вирівнювання коливань температури залежить
від теплопровідності повітря; теплопровідність же повітря дуже мала. Тому хоча
частоти звуку і низькі, і період коливань часток повітря великий, але завдяки
великим відстаням між стискуваннями і розрідженнями температура вирівнюватися
не устигає. Навпаки, на дуже високих частотах, коли довжина хвилі дуже мала,
можна чекати, що, незважаючи на малий проміжок часу зміни стискування на
розрідження і назад, температура може встигнути вирівнятися. Можна показати, що
таке вирівнювання може відбуватися при частотах
, де с - швидкість звуку,
- теплоємність повітря при постійному
об'ємі,
- коефіцієнт теплопровідності. Для
повітря ця частота f, за розрахунками, виявляється величиною близько 1012 -
1013 Гц. Таких високих гіперзвукових частот штучним шляхом отримати доки не
вдалося.
Говорячи про хвилі на поверхні води, ми відмічали, що
швидкість поширення таких, хвиль залежить від довжини хвилі, тобто для них має
місце дисперсія. Звукові хвилі різної довжини і, отже, різної частоти
поширюються в повітрі з однією і тією ж швидкістю. Таким чином, при поширенні
звуку в повітрі явище дисперсії не спостерігається.
Ми не могли б насолоджуватися музикою, якби це було не так:
спочатку до нас доходили б звуки однієї частоти (одного тону), потім інший,
неначе оркестр створює їх не одночасно.
З формул для швидкості звуку можна, здавалося б, вивести
зв'язок, що швидкість звуку тим більше, чим більше тиск Р або чим менше
щільність повітря
. Такий висновок був би, проте,
неправильним: при збільшенні тиску збільшується і щільність повітря, при
зменшенні ж щільності зменшується і тиск, і при цьому так, що відношення
залишається постійним. Швидкість звуку в
повітрі однакова як на великих висотах, наприклад в горах, де повітря
розріджене і тиск складає лише долю атмосферного тиску на рівні моря, так і в
долині. Проте це вірно лише за умови, що температури в долині і в горах
однакові.
Швидкість звуку не залежить від тиску повітря, але залежить
від температури. Чим більше температура повітря, тим з більшою швидкістю в нім
поширюється звук. При збільшенні температури на 1/З швидкість звуку
збільшується приблизно на 0,5 м/сек. Якщо при 0°С швидкість звуку складає 331,5
м/сек, то при звичайній кімнатній температурі (18°С) ця швидкість дорівнює 342
м/сек. Користуючись значеннями Р і
для повітря, легко отримати для швидкості звуку залежно від
температури таку зручну для запам'ятовування формулу:
м/сек (2.4)
У цій формулі Т - абсолютна температура. Якщо в градусах
Цельсія температура дорівнює 0°, то Т = 273°; для температури 18°С Т = 291°.
У різних газах швидкість звуку має різне значення. Нижче
приведені значення для швидкості звуку в деяких газах при температурі 0°С.
Повітря 331,5 м/сек
Вуглекислота 261 м/сек
Водень 1265 м/сек
Кисень 316 м/сек
Ефект
Доплера в акустиці
Ви могли помітити, що
висота звуку сирени пожежної машини, рухомої з великою швидкістю, різко падає
після того, як ця машина промайне повз вас. Можливо, ви помічали також зміну
висоти сигналу автомобіля, що проїжджає на великій швидкості повз вас. Висота
звуку двигуна гоночного автомобіля теж змінюється, коли він проїжджає повз
спостерігача. Якщо джерело звуку наближається до спостерігача, висота звуку
зростає в порівнянні з тим, коли джерело звуку покоїлося. Якщо ж джерело звуку
віддаляється від спостерігача, то висота звуку знижується. Це явище називається
ефектом Доплера і має місце для усіх типів хвиль. Розглянемо тепер причини його
виникнення і вичислимо зміну частоти звукових хвиль, обумовлену цим ефектом.
Рис.2.1 Ефект Доплера в акустиці
Ефект Доплера (рис.2.1): а - обидва спостерігачі на
тротуарі чують звук сирени такою, що стоїть на місці пожежної машини на одній і
тій же частоті; б - спостерігач, до якого наближається пожежна машина, чує звук
вищої частоти, а спостерігач, від якого машина віддаляється, чує нижчий звук.
Розглянемо для конкретності пожежний автомобіль, сирена
якого, коли автомобіль стоїть на місці, випускає звук певної частоти на всіх
напрямках, як показано на мал. Нехай тепер пожежний автомобіль почав рухатися,
а сирена продовжує випускати звукові хвилі на тій же частоті. Проте під час
руху звукові хвилі, що випускаються сиреною вперед, розташовуватимуться ближче
один до одного, ніж у разі, коли автомобіль не рухався, що і показане на
рис.2.1 б. Це відбувається тому, що в процесі свого руху пожежний автомобіль
"наздоганяє" випущені раніше хвилі. Таким чином, спостерігач край
дороги помітить більше число хвилевих гребенів, що проходять повз нього в одиницю
часу, і, отже, для нього частота звуку буде вища. З іншого боку, хвилі, що
поширюються позаду автомобіля, далі знаходитимуться один від одного, оскільки
автомобіль як би "відривається" від них. Отже, за одиницю часу повз
спостерігача, що знаходиться позаду автомобіля, пройде менша кількість хвилевих
гребенів, і висота звуку буде нижча.
Рис. 2.2 Обчислення зміни частоти, джерело звуку у спокої
Щоб вичислити зміну частоти, скористаємося рис. 2.2
Вважатимемо, що в нашій системі відліку повітря (чи інше середовище) покоїться.
На рис. 2.2 джерело звуку (наприклад, сирена) знаходиться у спокої. Показані
послідовні гребені хвиль, причому один з них тільки що випущений джерелом
звуку. Відстань між цими гребенями дорівнює довжині хвилі l. Якщо частота коливань джерела звуку
рівна ¦, то
час, що пройшов між випусканнями хвилевих гребенів, рівний T = 1/¦.
Рис. 2.3 Обчислення зміни частоти, джерело звуку рухається
На рис. 2.3 джерело звуку рухається із швидкістю uдж. За час T воно тільки що було
визначене перший гребінь хвилі пройде відстань d = uT, де u - швидкість звукової хвилі в повітрі яка,
звичайно, буде одна і та ж незалежно від того, рухається джерело або немає. За
цей же час джерело звуку переміститься на відстань dдж = uдж T. Тоді відстань між послідовними
гребенями хвилі, рівне новій довжині хвилі l`, запишеться у вигляді l` = d + dдж = (u + uдж) T = (u + uдж) /¦, оскільки T = 1/¦. Частота ¦`
хвилі дається вираженням ¦`=u /l` = u¦/ (u + uдж),
або ¦` = ¦/ (1 + uдж /u) [джерело звуку віддаляється від спостерігача, що
покоїться].
Оскільки знаменник дробу більше одиниці, ми маємо ¦`<¦. Наприклад, якщо джерело створює звук на
частоті 400 Гц, коли він знаходиться у спокої, то, коли джерело починає рухатися
в напрямі від спостерігача, що стоїть на місці, із швидкістю 30 м/с, останній
почує звук на частоті (при температурі 0 оC) ¦' = 400 Гц / 1 (331 м/с) = 366,64 Гц.
Нова довжина хвилі для джерела, що наближається до
спостерігача із швидкістю uдж, буде рівна l` = d - dдж. При цьому частота ¦`, дається вираженням ¦` = ¦/ (1 - uдж /u) [джерело звуку наближається до спостерігача, що
покоїться].
Ефект Доплера виникає також у тому випадку, коли джерело
звуку покоїться (відносно середовища, в якому поширюються звукові хвилі), а
спостерігач рухається. Якщо спостерігач наближається до джерела звуку, то воно
чує звук більшої висоти, ніж що випускається джерелом. Якщо ж спостерігач
віддаляється від джерела, то звук здається йому нижче. Кількісна зміна частоти
тут мало відрізняється від випадку, коли рухається джерело, а спостерігач
покоїться. В цьому випадку відстань між гребенями хвилі (довжина хвилі l) не змінюється, а змінюється
швидкість руху гребенів відносно спостерігача. Якщо спостерігач наближається до
джерела звуку, то швидкість хвиль відносно спостерігача буде рівна u` = u + uсп,, де u - швидкість поширення звуку в повітрі (ми припускаємо, що повітря
покоїться), а uсп -
швидкість спостерігача. Отже, нова частота буде рівна ¦`=u` /l
= (u + uсп) / l, або, оскільки l = u /¦,
¦` = (1 + uсп/u) ¦
[спостерігач наближається до джерела звуку, що покоїться].
У разі ж, коли спостерігач віддаляється від джерела звуку,
відносна швидкість буде рівна u` = u - uсп, ¦` = (1 - uсп/u) ¦
[спостерігач віддаляється від джерела звуку, що покоїться].
Якщо звукова хвиля відбивається від рухомої перешкоди, то
частота відбитої хвилі із-за ефекту Доплера відрізнятиметься від частоти хвилі,
що падає, тобто станеться так зване доплерівське зрушення частоти. Якщо що
падає і відбиту звукові хвилі накласти один на одного, то виникне суперпозиція,
а це приведе до биття. Частота биття дорівнює різниці частот двох хвиль. Такий
прояв ефекту Доплера широко використовується в різних медичних приладах, що
використовують, як правило, ультразвукові хвилі в мегагерцевом діапазоні
частот. Наприклад, відбиті від червоних кров'яних тілець ультразвукові хвилі
можна використовувати для визначення швидкості кровотоку. Аналогічним чином цей
метод можна застосовувати для виявлення руху грудної клітки зародка, а також
для дистанційного контролю за серцебиттям. Слід зауважити, що ефект Доплера
лежить також в основі методу виявлення за допомогою радара автомобілів, які
перевищують швидкість руху, що наказує, але в цьому випадку використовуються
електромагнітні (радіо) хвилі, а не звукові.
Точність співвідношень знижується, якщо uдж або uсп наближаються до швидкості звуку. Це
пов'язано з тим, що зміщення часток середовища вже не буде пропорційно
повертаючій силі, тобто виникнуть відхилення від закону Гуку, так що більшість
наших теоретичних міркувань втратять силу.
Послаблення
звуку для сферичних хвиль
Ми добре знаємо, що при
видаленні від джерела звук поступово завмирає і, нарешті, зовсім перестає бути
чутним. Чому відбувається послаблення звуку з відстанню? До цього явища
призводить ряд причин, і одна з них полягає в наступному. Зазвичай звукові
хвилі поширюються від джерела у вигляді кульової або взагалі такої, що
розходиться хвилі. Кульова, або сферична звукова хвиля з часом заповнює все
більший об'єм; рухи часток повітря, викликані джерелом звуку, передаються масі
повітря, що все збільшується. Тому із збільшенням відстані рух часток повітря
усе більш слабшає. Як же відбувається це послаблення залежно від відстані від
джерела?
Наступне просте міркування дозволяє відповісти на це
питання. Оточимо джерело Q сферою радіусу R - поверхня цієї сфери має величину
. Якщо сила звуку джерела рівна I0, і з
часом вона не змінюється, то через цю поверхню проходитиме стільки ж звукової
енергії, скільки її випускає джерело, тобто
де
, - сила звуку на одиницю поверхні (1 см2)
сфери S. Таким чином
, тобто інтенсивність сферичної звукової
хвилі убуває обернено пропорційно до квадрата відстані від джерела. Тому для
передачі звуку на значні відстані бажано концентрувати його в заданому напрямі;
щоб нас було краще чутно, ми прикладаємо долоні до рота або користуємося
рупором.
Поглинання
звуку
Вплив в'язкості і
теплопровідності середовища. Послаблення сили звуку при збільшенні відстані від
джерела походить, проте, не лише завдяки розподілу енергії в більшому об'ємі
через "геометричні" причини. Звукові повні поступово втрачають свою
енергію завдяки їх поглинанню. Якщо звукова хвиля рухається в необмеженому
середовищі, то поглинання обумовлене передусім в'язкістю повітря, або, інакше,
дією внутрішнього тертя, випробовуваного частками повітря при їх русі, що
викликається проходженням хвилі; при цьому частина енергії звуку перетворюється
на тепло.
Досвідом встановлено, що
поглинання великою мірою залежить від частоти звуку. Можна також теоретично
показати, що втрати енергії звукової хвилі назад пропорційні квадрату довжини
хвилі і, отже, прямо пропорційні квадрату частоти звуку. Звук частоти 10 000 Гц
випробовує поглинання, в 100 разів більше, ніж звук частоти 1000 Гц, і в 10 000
разів більше, ніж звук частоти 100 Гц. Цим, наприклад, пояснюється той факт,
що, стоячи поряд із стріляючим знаряддям, ми чуємо різкий звук, тоді як далеко
від знаряддя звук пострілу здається м'якшим. Забігаючи декілька вперед,
вкажемо, що звук пострілу, як і всякий короткий звуковий імпульс є цілим
набором звукових частот, починаючи від низьких інфразвукових і кінчаючи
частотами в декілька тисяч герц. Саме високі частоти, присутні в звуці
пострілу, роблять його різким. Але звуки високих частот значно сильніше
поглинаються в повітрі, чим звуки низьких частот, і якщо ми знаходимося далеко
від знаряддя, практично до нас не доходять.
Поглинання звуку залежить
не лише від в'язкості повітря, але і від його теплопровідності. Нагадаємо
передусім, що таке теплопровідність.
Якщо різні частини тіла,
наприклад металевого стержня, мають різну температуру, то тепло переходжуватиме
від гарячіших частин тіла до холодніших. Таке перенесення тепла називається
теплопровідністю.
Для того, щоб пояснити,
як може впливати теплопровідність на поглинання звуку, розглянемо вертикальний
циліндр з газом, що знаходиться в нім. У циліндрі ходить без тертя поршень, що
добре приганяє. Покладемо на поршень невеликий вантаж; при цьому станеться
стискування газу. Це стискування відбуватиметься з якоюсь кінцевою швидкістю.
Завдяки тому що тиск в газі поширюється не миттєво, тиск безпосередньо під
поршнем буде вищий, ніж в іншому, газі. Оскільки при стискуванні газ
нагрівається, температура газу безпосередньо під поршнем буде вища, ніж в
іншому газі. Виникає різниця температур газу в циліндрі і в довкіллі, і частина
тепла через теплопроводячі стінки циліндра відводиться в довкілля. Крім того,
при швидкому стискуванні газу частина роботи витрачається на подолання
внутрішнього тертя (в'язкість) в газі. При нескінченно повільному стискуванні
вказані процеси не відбуваються і робота здійснюється без втрат. Тому
стискування газу з кінцевою швидкістю вимагає більшої роботи, чим нескінченне
повільне стискування. Тепер знімемо з поршня вантаж; станеться розширення газу
з кінцевою швидкістю. Тиск газу на поршень і температура його безпосередньо під
поршнем будуть нижчий, ніж в іншому газі, і менше, ніж при нескінченно
повільному розширенні. Тому в порівнянні з нескінченно повільним розширенням
газ зробить меншу кількість роботи.
Звідси витікає, що
стискування і розширення газу, що відбуваються з кінцевою швидкістю, є
безповоротні процеси, енергії, що супроводжуються втратою, оскільки робота, яку
слід прикласти до системи (поршню і газу, що знаходиться під ним) для
стискування до якогось певного об'єму, буде більше, ніж робота, отримана від
системи при розширенні до цього ж об'єму. Завдяки теплообміну між стінками
циліндра і довкіллям при стискуванні газу з кінцевою швидкістю в довкілля
виходить більша кількість тепла, чим приходить тепло в систему при її
розширенні.
Якщо змусити поршень
здійснювати в циліндрі коливання, вказані втрати приведуть до того, що на
підтримку незгасаючих коливань буде потрібно певну витрату енергії; інакше
коливання затухнуть.
При поширенні звукових
хвиль сусідні шари повітря (чи рідини, твердого тіла) стискуються і
розширюються з кінцевою швидкістю. Різниця температур, що з'являється, між
шарами стискування і розрідження викликає завдяки теплопровідності теплообмін і
вирівнювання температури. Оскільки при стискуванні елементу об'єму в довкілля
входить більше теплоти, чим повертається до нього від середовища при його
розширенні, відбувається нагрівання середовища, тобто, іншими словами, втрата
енергії звукових хвиль, що йде на збільшення середньої температури повітря
(середовища), - поглинання енергії звукових хвиль.
Ми говорили вище, що
процес поширення звуку є адіабатичним, тобто що різниця температур між шарами
стискування і розрідження не устигає вирівнюватися за напівперіод звукової
хвилі. Але це означає, що при чисто адіабатичному процесі ніякого поглинання
звуку за рахунок теплообміну відбуватися не повинно. Так і було б насправді,
коли б не теплопровідність. Теплопровідність порушує адіабатичний характер
поширення звуку і призводить до додаткового поглинання енергії звуку за рахунок
теплообміну.
Слідує, проте, вказати,
що відхилення від адіабатичності звуку практично настільки незначні, що вони не
вносять істотних змін до значення швидкості звуку.
В'язкість і
теплопровідність повітря грають приблизно однакову роль в поглинанні звуку,
хоча вплив в'язкості дещо більше. Вплив теплопровідності стає значнішим, коли
звук поширюється уздовж твердої стінки; в цьому випадку мають місце помітніші
перепади в значеннях температури сусідніх елементів повітря, а також повітря і
стінки.
Коефіцієнт
поглинання звуку
Для того, щоб кількісно судити про поглинання звуку, вводять
коефіцієнт поглинання
- величину, що показує, як убуває
амплітуда плоскої звукової хвилі з відстанню. Амплітуда хвилі A0 на відстані х
зменшується і стає рівною Ах. Це зменшення, як показує експеримент,
відбувається за так званим експоненціальним законом
, де е = 2,7 - основа натуральних
логарифмів. При 
і зменшення амплітуди
. Таким чином, коефіцієнт поглинання є величина, зворотна відстані
х1, на якому амплітуда хвилі при її поширенні зменшується в е разів:
.
Чим більше коефіцієнт поглинання, тим на меншій відстані
убуває амплітуда хвилі до вказаної величини.
Теорія поглинання звуку, що враховує тільки вплив сдвигової
в'язкості середовища, дає для коефіцієнта поглинання таке вираження:
(2.5)
де f - частота звуку, c - швидкість звуку, p - щільність і
- сдвигова в'язкість середовища.
Для повітря при температурі 20°C
= 1,29×10-3 г/см3, с = 3,43×104 см/сек і
= 1,71×104 г/см×сек. Користуючись приведеною
формулою, можна підрахувати, що
см-1. Так, наприклад, якщо f = 1000 Гц, то
см-1 і відстань
, на якій амплітуда звукової хвилі
зменшується в е разів, тобто до 37%, буде рівна:
км Якби ми врахували, окрім в'язкості, також і вплив
теплопровідності, то тоді
см-1, і замість 115 км ми отримали б 80,6
км.
Щоб визначити загасання не амплітуди звуку, а його
інтенсивності, згадаємо, що інтенсивність звуку пропорційна квадрату амплітуди.
Якщо, наприклад, амплітуда звукової хвилі зменшиться в 2 рази, сила звуку
зменшиться в 4 рази. Тому коефіцієнт поглинання по інтенсивності буде в 2 рази
більше, ніж коефіцієнт поглинання звуку по амплітуді. Для розглянутого нами
прикладу (f = 1000 Гц) відстань, на якій сила звуку зменшиться в повітрі до
37%, дорівнюватиме 40,3 км.
Таке мале поглинання звуку явно не відповідає дійсності:
звук поширюється в атмосфері з набагато більшим поглинанням; причини цього ми
обговоримо нижче.
Коефіцієнт
поглинання ультразвуку в повітрі
Приведені криві коефіцієнта
поглинання звукових і ультразвукових хвиль для кімнатного повітря залежно від
частоти, отримані в основному за допомогою ультразвукового інтерферометра із
стоячими хвилями. Криві відносяться до тиску 760 мм ртутного стовпа і
температурі 26,5°С; кімнатне повітря має при цьому близько 0,03% СО2 за об'ємом
і таку вологість, що число молекул водяної пари складає 1,26% від усіх інших
молекул повітря (відносна вологість 37%). На частотах нижче 100 кГц поглинання
в повітрі значно більше вичисленого теоретично. Детальніші дослідження
показують, що ця розбіжність обумовлена наявністю пари води в повітрі. Але і на
частотах, вищих чим 100 кГц, є помітна розбіжність теорії з досвідом (приблизно
у 1,5 раза); при цих частотах, окрім впливу вологості, грає роль також наявність
вуглекислого газу.
Практично ніяке
збільшення потужності не допоможе передавати ультразвук в повітрі навіть на
порівняно невеликі відстані. Ультразвук вищих частот має ще більше загасання,
крім того, в реальних атмосферних умовах велику роль грає, як ми побачимо в
наступній главі, ряд інших чинників, за рахунок яких відбувається загасання
ультразвука, взагалі кажучи, набагато більше, ніж загасання за рахунок
в'язкості і теплопровідності повітря.
Молекулярне
поглинання і дисперсія ультразвука
Ще учень П.Н. Лебедєва
Н.П. Неклепаєв в 1910 р., займаючись експериментальною перевіркою формули для
коефіцієнта поглинання, знайшов, що для повітря при частоті 400 кГц поглинання
приблизно в 2 рази більше вичисленого по теоретичній формулі. П.Н. Лебедєв вже тоді
вказав на те, що при високих частотах, коли довжина ультразвукових хвиль стає
дуже малою, слід брати до уваги молекулярну природу газу. Точні виміри
швидкості ультразвука в газах привели до відкриття надзвичайно цікавого явища.
Німецьким фізиком Кнезером в 1931 р. було виявлено, що в багатоатомних газах,
молекули яких складаються з декількох атомів, при досить високих ультразвукових
частотах швидкість ультразвука зазнає зміни, тобто, для таких газів має місце
дисперсія ультразвука. Крім того, одночасно із зміною швидкості ультразвука
збільшується його поглинання. Правда, це зміна швидкості, взагалі кажучи,
невелика, але все таки воно значно більше, чим помилки вимірів.
Так, наприклад, було
знайдено, що для вуглекислого газу (СО), молекули якого складаються з трьох
атомів, швидкість звуки до частоти в 105 Гц постійна і дорівнює 258,9 м/сек, що
співпадає зі значенням, вичисленим по формулі Лапласа. Із збільшенням частоти
ця швидкість зростає приблизно на 12 м/сек і при частоті в 106 Гц знову стає
постійною і рівною 271 м/сек. Поглинання ультразвука на частоті 277 кГц
виявляється приблизно в 20 разів більше, ніж це витікає з класичної теорії
поглинання, втрати енергії, що враховує, завдяки в'язкості CO2, і його
теплопровідності. На частотах більше 106 Гц величина поглинання знову співпадає
зі значенням, яке дає класична теорія.
Фізичний
механізм молекулярного поглинання
Час релаксації. Для
розуміння подальшого ми повинні тепер коротко нагадати деякі основні відомості
з молекулярно-кінетичної теорії. Якщо є посудина з газом, то тиск газу на
стінки, так само як і тиск одного шару газу на інший шар, викликається ударами
молекул газу об стінку або один об одного. Цей тиск, таким чином, пропорційно
енергії поступальної ходи молекул, тобто їх кінетичній енергії. Енергія ця тим
більше, чим вище температура газу; чим вище температура, тим з більшою
швидкістю рухаються молекули газу.
Якби молекула газу була
матеріальною точкою, вона мала б, виражаючись мовою механіки, три ступені
свободи руху - в трьох взаємно перпендикулярних один до одного напрямах.
Будь-який її рух можна було б розкласти на складові по цих напрямах. Ми можемо
назвати ці три ступені свободи зовнішніми або поступальними ступенями свободи
молекули; молекули одноатомних газів - гелію, неону, аргону - можна за відомих
умов вважати матеріальними точками. По складна молекула не є такою простою
системою; грубо кажучи, її можна представити складеною з окремих кульок,
пов'язаних між собою як би пружними пружинками; наприклад, в молекулі
вуглекислого газу CO2, такими кульками є вуглець С і О2. Звичайно, таке
представлення надзвичайно спрощене, але для пояснення причини появи дисперсії і
аномального поглинання воно достатнє. Кожна складна молекула, окрім трьох її
зовнішніх (поступальних) ступенів свободи, має ще внутрішні ступені свободи
рухів; атоми, що входять до складу молекули, можуть випробовувати коливання
один відносно одного - коливальні ступені свободи. Крім того, така молекула
може також обертатися відносно свого центру інерції, тобто вона має ще обертальні
ступені свободи.
Уявимо собі тепер, що в
багатоатомному газі, яким, наприклад, являється вуглекислий газ, поширюються
ультразвукові хвилі. Для простоти подальших міркувань набудемо форми хвилі не
синусоїдальної, а прямокутною. При швидкому (адіабатичному) стискуванні газу у
момент часу t0, що викликається ультразвуковою хвилею, спочатку збільшується
енергія Ek поступальної ходи молекул і, відповідно до сказаного вище, зросте
тиск р.
Що станеться після стискування? Частина енергії
поступальної ходи молекул після ряду зіткнень між ними перейде від зовнішніх
ступенів свободи на внутрішні ступені свободи молекул. Позначимо внутрішню
енергію молекул через Еi,; ми можемо сказати, що після стискування Еi
збільшуватиметься, тоді як Еk зменшуватиметься. Повна енергія Е складається з
енергії поступальної ходи молекул Ek і внутрішній енергії Еi:
. Вона залишається незмінною аж до нової
зміни об'єму.
Оскільки тиск р створюється за рахунок Еk, то після
стискування воно також зменшуватиметься; звичайно, тиск буде більше, ніж до
моменту, що передував стискуванню, але воно буде менше, ніж відразу ж після
стискування. Через деякий проміжок часу встановиться новий стан рівноваги газу,
що випробував стискування; температура його декілька підвищиться за рахунок
стискування, і встановиться новий розподіл енергії між зовнішніми і внутрішніми
ступенями свободи молекул. У другий напівперіод хвилі, при розрідженні, картина
буде зворотною; спочатку енергія поступальної ходи Еk різко зменшиться в порівнянні
з її значенням при рівновазі, а потім в результаті ряду зіткнень частина
внутрішньої енергії Ei переходитиме в енергію зовнішніх, поступальних ступенів
свободи руху, і Еk збільшуватиметься. Таке ж буде і зміна тиску; безпосередньо
після розрідження тиск різко падає, а потім поступово зростає. Через деякий час
знову встановиться положення рівноваги, відповідне стану розрідження.
Тут ми маємо один з прикладів так званих релаксаційних
процесів, що грають велику роль у фізиці. Релаксаційні процеси - це такі
процеси, які прагнуть перевести яку-небудь систему в стан рівноваги. Як дуже
грубий приклад релаксуючої системи можна привести легкий маятник, поміщений в
дуже в'язку рідину. Якщо маятник виведений з положення рівноваги, то під дією
сили тяжіння він через деякий час повернеться в положення рівноваги; як то
кажуть, відхилення маятника "релаксує".
Що розглядається нами випадки - передача енергії зовнішніх
ступенів свободи в багатоатомних газах на внутрішні ступені свободи під дією
ультразвукової хвилі, що поширюється, - також є приклад релаксаційного процесу.
Далі ми познайомимося з іншими подібними процесами, розбираючи питання про
поширення ультразвукових хвиль в рідинах.
Час, протягом якого відхилення Еk, Еi p від їх рівноважних
значень збільшується або зменшується в е разів (тобто в 2,7 рази), називається
часом релаксації; ми позначимо його через
. Ця важлива величина характеризує час відновлення рівноважного
стану як після стискування, так і після розрідження газу, тобто час
перерозподілу енергії між зовнішніми і внутрішніми ступенями свободи руху
молекул газу. Якщо убування Ek після стискування відбувається на величину
, то час убування Еk на
є час релаксації
; так само легко бачити, що після
розрідження у момент t1 часом релаксації буде час зростання Еk на величину
.
Максимальна зміна швидкості звуку відбувається тоді, коли період
звукової хвилі Т співпадає з часом релаксації
(тобто на частоті
). Відома залежність квадрата швидкості звуку від частоти (по
горизонтальній осі відкладений логарифм кругової частоти
), витікаюча з теорії поширення звуку в
багатоатомних газах; ця залежність підтверджується експериментальними даними.
Для вуглекислого газу дисперсія має місце при частоті
, приблизно рівній 105 Гц; при t = 18°С і
нормальному атмосферному тиску час релаксації для вуглекислого газу виявляється
рівним приблизно 5*106 сек. На цьому ж малюнку внизу приведений хід кривої
поглинання ультразвука залежно від частоти. Замість коефіцієнта поглинання
по осі ординат відкладена величина
, що характеризує послаблення амплітуди
упродовж однієї довжини хвилі.
Як же пояснити аномальне поглинання, яке випробовують
ультразвукові хвилі при тих частотах, де є дисперсія?
Легко бачити, що за повний період хвилі Т здійсниться
замкнутий цикл. Але це означає, що елемент газу зробить роботу, яка може піти
тільки на нагрівання газу. Дійсно, з механіки ми знаємо, що коли матеріальна
точка під дією сили F проходить малу відстань l у напрямі сили, то вироблювана
цією силою робота буде Fl. У нашому випадку силою являється тиск, діючий на
площу поверхні елементу об'єму газу S:
. (2.6)
Якщо під дією тиску поверхня S елементу об'єму
переміститься на відстань, то тоді робота А буде рівна:
.
На діаграмі робота зобразиться площею, що лежить під
відрізками 1 - 2 і 3 - 4. Різниця цих площ, тобто площа замкнутого циклу,
представляє тому роботу, вироблювану елементом об'єму газу.
Ця робота здійснюється за рахунок енергії звукової хвилі і
йде на нагрівання газу, чим вноситься додаткове поглинання звуку.
Таким чином, завдяки перерозподілам енергії між зовнішніми
і внутрішніми ступенями свободи молекул в багатоатомних газах, що відбувається
із-за сжатий і розріджень, що викликаються звуковими хвилями, виникає
поглинання звуку. Це поглинання називають молекулярним поглинанням. Максимум
молекулярного поглинання співпадає з максимумом дисперсії, тобто має місце при
частоті ультразвука
(період звукової хвилі співпадає з часом
релаксації
).
Аномальне поглинання звуку у вологому повітрі. Загасання
звуку в повітрі, як виявилось, в сильній мірі залежить від його вологості.
Пояснення цього явища зводиться до обліку релаксаційного поглинання,
пов'язаного з наявністю водяної пари. Коефіцієнт поглинання а, згідно з
експериментальними даними, залежить від частоти звуку і від вологості повітря.
Далі приведені експериментальні криві для різних звукових частот при
температурі 20°С залежно від відносної вологості повітря, отримані
американським акустиком В. Кнудсеном. Як видно з цього малюнка, максимум
поглинання має місце при дуже невеликій відносній вологості (10-20%);
поглинання зростає при збільшенні частоти. Помітимо, що вплив вологості на
поширення звуку грає деяку рель в архітектурній акустиці, зменшуючи час
реверберації приміщень.
Дослідження молекулярного поглинання і дисперсії багатоатомних
газів належать великій області сучасного вчення про звук - молекулярну акустику
- і мають важливе значення для з'ясування будови молекул.
Поняття
дифракції
Дифракція звуку відхилення поведінки звуку від законів
геометричної акустики, обумовлене хвилевою природою звуку. Результат дифракції
звуку - розбіжність УЗ-вих пучків при видаленні від випромінювача або після
проходження через отвір в екрані, загинання звукових хвиль в область тіні
позаду перешкод, великих в порівнянні з довжиною хвилі, відсутність тіні позаду
перешкод, малих в порівнянні з довжиною хвилі, і т.д. Звукові поля, що
створюються дифракцією початкової хвилі на перешкодах, поміщених в середу, на
неоднородностях самого середовища, а також на нерівностях і неоднородностях меж
середовища, званих, - Розсіяними полями. Для об'єктів, на яких відбувається
дифракція звуку, великих в порівнянні з довжиною хвилі α, міра відхилень від геометричної
картини залежить від значення хвилевого параметра
де D - поперечник об'єкту (наприклад,
поперечник УЗ-вого випромінювача або перешкоди), r - відстань точки
спостереження від цього об'єкту. Поблизу поршневого випромінювача звуку при
P<<1 ("ближня", або "прожекторна", зона) поле в
основному утворено циліндричним пучком променів, що виходять з випромінювача, і
в межах пучка має в цілому характер плоскої хвилі з інтенсивністю, постійною по
перерізу і не залежною від відстані, відповідно до законів геометричної
акустики, а дифракційні ефекти виражаються тільки в розмиванні меж пучка. У
міру видалення від випромінювача дифракційні ефекти посилюються, і при P~1 поле
втрачає характер плоскої хвилі і є складною інтерференційною картиною. На ще
більших відстанях, при р>1 ("далека" зона), пучок перетворюється
на хвилю, що сферично розходиться, з інтенсивністю, що убуває обернено
пропорційно до квадрата відстані, і з кутовим розподілом інтенсивності, не
залежним від відстані; у цій області поле знову підкоряється законам
геометричної акустики. Аналогічна картина спостерігається в пучку, що
вирізується з плоскої хвилі отвором в екрані (рис.2.4).
Рис.2.4 Дифракційні ефекти
Кутова ширина головної пелюстки характеристики
спрямованості далеко від поршневого випромінювача або екрану складає по порядку
величини α/D.
Якщо вимагається звузити УЗ-вий пучок в ближній зоні, то поперечник
випромінювача (чи отвори) слід зменшити, а в далекій зоні - збільшити: звуження
характеристики спрямованості вимагає збільшення розмірів випромінюючої системи.
При розмірах випромінювача (чи отвори в екрані), малих в порівнянні з α,
прожекторна зона відсутня і звукове поле є хвилею, що розходиться, ото на
відстанях порядку α. При цьому різко падають опір
випромінювання і акустична потужність, що передається випромінювачем в середу.
Питома потужність малого випромінювача в плоскому екрані в πS/α2 разів менше питомої потужності великого випромінювача при
однаковій коливальній швидкості (де S - площа малого випромінювача). При
випромінюванні звуку в тверде середовище такого зменшення передаваної
потужності малим випромінювачем немає.
Аналогічно розмиванню пучка в прожекторній зоні
розмивається звукова тінь позаду перешкоди, великої в порівнянні з довжиною
хвилі (рис.2.5); у області P>>1 тінь практично зникає. За перешкодою з
розмірами порядку довжини хвилі і менше звукова тінь практично не утворюється
(відбувається "обгинання" перешкоди - рис.2.5).
Рис.2.5 Дифракційні ефекти, обгинання перешкоди
Дифракція звуку при фокусуванні звуку призводить до того,
що поблизу фокусів і каустичних поверхонь, на яких, згідно з геометричною
акустикою, звуковий тиск звертався б в нескінченність, утворюються цілі області
підвищених, але кінцевих значень тиску. Ці області тим вже, а значення поля в
них тим вище, чим коротше довжина хвилі фокусованого звуку.
Розрахунок дифракції звуку зазвичай базується на принципі
Гюйгенса-Френеля, згідно з яким всяке звукове поле можна розглядати як
результат інтерференції вторинних хвиль, що випромінюються фіктивними джерелами
звуку, розташованими на поверхнях, що охоплюють джерела звуку і тіла, що
обумовлюють дифракцію звуку. Завдання розрахунку дифракції звуку зводиться,
таким чином, до визначення продуктивності цих фіктивних джерел, що, як правило,
вдається виконати тільки приблизно, внаслідок чого застосовність цього методу
розрахунку обмежується областями, де звукове поле не занадто мало.
При поширенні приблизно плоских хвиль (радіус кривизни
фронтів великий в порівнянні з довжиною хвилі, відносна зміна амплітуди уздовж
фронту мало на відстані довжини хвилі) дифракційні ефекти можуть бути
розраховані як результат поперечної дифузії амплітуди хвилі уздовж фронту,
дифузії, що відбувається згідно із звичайним рівнянням, але з уявним
коефіцієнтом дифузії.
Точно вирішити завдання про розрахунок дифракції звуку
вдається тільки у виняткових випадках: відомі точні рішення для дифракції звуку
на напівплощині і на клині з ідеальними межами, на пилкоподібних гратах, на
отворі циліндричної труби з тонкими стінками, а також для дифракції звуку на
сфері та ін. поверхнях 2-го порядку. З точними рішеннями можна порівнювати
результати розрахунку дифракція звуку різними наближеними методами; вони можуть
використовуватися також при оцінці дифракції на тілах, форма яких близька до
форми тіл, для яких є точні рішення.
Інтерференція
звуку
Нерівномірність
просторового розподілу амплітуди результуючої звукової хвилі залежно від
співвідношення між фазами хвиль, що складаються в тій або іншій точці простору.
При складанні гармонійних хвиль однакової частоти результуючий просторовий
розподіл амплітуд утворює не залежну від часу інтерференційну картину, краї
відповідає зміні різниці фаз складових хвиль при переході від точки до точки.
Для двох хвиль, що інтерферують, ця картина на площині має вигляд смуг посилення
і послаблення амплітуди величини, що характеризує звукове поле (напр.,
звукового тиску), що чергуються. Для двох плоских хвиль смуги прямолінійні з
амплітудою, що міняється упоперек смуг відповідно до зміни різниці фаз.
Важливий окремий випадок інтерференції - складання плоскої хвилі з її
віддзеркаленням від плоскої межі; при цьому утворюється стояча хвиля з
площинами вузлів і пучностей, розташованими паралельно межі. Для двох точкових
джерел інтерференційні смуги мають форму гіпербол (рис.2.6), у фокусах яких
розташовані джерела.
Рис.2.6 Складання плоскої
хвилі
Для групи двох або більш за джерела інтерференційна картина
далеко від місця розташування групи виявляється різною по різних напрямах. Це
явище лежить в основі спрямованої дії акустичних антен. При інтерференції хвиль
квадрат амплітуди а коливань поля в цій точці взагалі не дорівнює сумі
квадратів амплітуд хвиль, що складаються, напр, для двох хвиль з амплітудами А1
і А2
де φ - різниця фаз між початковими
хвилями в даній точці. Для хвиль, що інтерферують, біжать в близьких напрямах,
квадрат амплітуди поля пропорційний щільності енергії хвиль. Отже, при
інтерференції має місце порушення енергетичного складання хвиль: в різних
точках інтерференційної картини результуюча щільність енергії і інтенсивність
можуть бути як більше, так і менше суми щільності енергії або інтенсивностей
кожної із складових хвиль окремо. Таким чином, при інтерференції звуку
відбувається перерозподіл акустичної енергії хвиль в просторі.
При інтерференції гармонійних хвиль з різними частотами
інтерференційна картина переміщається в простір зважаючи на зміну різниць фаз з
часом. При усереднюванні такої картини за великий проміжок часу інтерференційна
картина повністю змащується, а середнє значення щільності енергії виявляється
пропорційним сумі квадратів амплітуд складових хвиль, тобто має місце
енергетичне складання хвиль. Тому часто говорять, що хвилі різних частот не
інтерферують. Якщо час усереднювання малий в порівнянні з часом переміщення
інтерференційної картини на одну смугу, то інтерференція спостерігається, хоча
і з меншою різкістю.
Якщо усереднена за великий проміжок часу інтерференційна
картина при суперпозиції негармонійних хвиль виявляється повністю стертою, то
хвилі називають некогерентними (напр., хвилі, що створюються різними джерелами
випадкових шумів). Але при накладенні хвиль одного походження (напр., хвиля і
її віддзеркалення) інтерференція спостерігається навіть для випадкових шумів,
хоча тільки в обмеженій області, причому енергетичне складання тут також
порушується. При складанні когерентних шумів інтерференційна картина поступово
змащується у міру видалення від місця її найбільшої різкості (міра
когерентності зменшується і, іноді осцилюючи, прагне до нуля у міру збільшення
різниці часів приходу хвиль, що інтерферують).
Важливий приклад інтерференції звуку - поле
монохроматичного або близького до монохроматичного звуку, такого, що
утворюється в обмеженому об'ємі (напр., у ванні для УЗ-вого очищення деталей).
Звук, що випромінює у ванну, зі своїми віддзеркаленнями від стінок створює
складну інтерференційну картину, що призводить до нерівномірної дії УЗ в різних
частинах ванни. В цьому випадку для отримання рівномірності опромінення слід
застосовувати модуляцію частоти або широкосмуговий сигнал, для якого міра
когерентності прямого звуку з його віддзеркаленнями від стінок буде мала.
Уявлення про інтерференцію звуку використовує в теорії
дифракція звуку, виражаючи дифраговане поле у вигляді суперпозиції полів від
вторинних джерел. Інтерференцію звуку застосовують для виміру довжини хвилі
звуку (а отже, і швидкості звуку) за допомогою звукових інтерферометрів.
Інтерференція звуку має місце також і для здвигових хвиль в твердому тілі, проте
в цьому випадку інтерферують тільки хвилі з однаковою поляризацією (однаковим
напрямом зміщення часток).
Акустооптична
дифракція
Дифракція світла на
ультразвуку (акустооптична дифракція) - сукупність явищ, пов'язаних з
відхиленням від законів прямолінійного поширення світла в середовищі у
присутності УЗ-вої хвилі. В результаті періодичної зміни показника заломлення
світла n під дією звукової хвилі в середовищі виникає структура, аналогічна
дифракційним гратам, які мають періодичність УЗ-вої хвилі і рухаються разом з
нею із швидкістю звуку. Якщо в такій структурі поширюється пучок
монохроматичного світла, то в середовищі, окрім основного, виникають пучки
відхиленого (дифрагованого) світла, характеристики яких - напрям в просторі,
поляризація і інтенсивність - залежать від параметрів звукового поля (частоти і
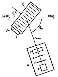
інтенсивності УЗ, товщина звукового пучка D), а також від кута θ, під яким падає світло на звуковий пучок (рис.2.7).
Рис.2.7 Акустооптична
дифракція
Рис.2.8 Спостереження
акустооптичної дифракції з допомогою лазера
Спостерігати дифракцію
світла на ультразвуку можна, посилаючи лазерний промінь 1 (рис.2.8) на зразок
2, в якому випромінювач звуку 3 збуджує УЗ-ву хвилю. Лінза 4 збирає дифраговане
світло, що йде по різних напрямах. У різних точках екрану 5. Якщо випромінювач
УЗ вимкнений, на екрані видно світлова пляма від світла, що проходить. При
включенні УЗ справа і зліва від нього з'являються плями, що створюються
дифрагованим світлом різних порядків (рис.2.9). Поміщаючи замість екрану
діафрагму, можна виділити відповідний порядок дифракції, інтенсивність якого
вимірюється фотоприймальним пристроєм 6. За допомогою поляризаційного
аналізатора 7 можна виділити з відхиленого випромінювання світло певної
поляризації. У такий спосіб вимірюють кутові, амплітудні і поляризаційні
характеристики дифрагованого випромінювання.
Рис.2.9 Зрушення частоти
дифрагованого світла
В результаті ефекту Доплера при розсіянні на рухомих гратах
виникає зрушення частоти дифрагованого світла: для m - го порядку дифракції
частота світла
де ω0 - частота світла, що падає, Ω -
частота звуку, ωm
- частота дифрагованого світла. Частота світла, відхиленого в стороyу поширення
УЗ-вої хвилі, збільшується [знак + у формулі], а відхиленого в протилежну
сторону [знак - ], зменшується. Безпосередня взаємодія світла, що падає, із
звуком обумовлює тільки 1-й порядок дифракції, а вищі порядки з'являються лише
в результаті наступної дифракції на звуці світла, вже відхиленого в 1-ій, 2-ій
інші порядки.
Інтенсивність світла в дифракційному максимумі визначається
фазовими зрушеннями між хвилями, що приходять в точку спостереження з усіх
точок об'єму взаємодії (рис.2.9). У загальному випадку різниця фаз
де d - довжина хвилі світла, тому
електромагнітні хвилі, області взаємодії, що випускаються різними частинами,
інтерферує, взаємно гасять один одного. При довільному вугіллі падіння світла θ
ефективність ηm
дифракція світла на ультразвуку мала (ηm = Im/I00, Im - інтенсивність,
світла в m - му порядку дифракції, I00 - інтенсивність світла, що падає). Проте
при певній геометрії взаємодії, коли випромінювання, що йде з різних точок
області взаємодії в напрямі на m - й дифракційний максимум, виявляється
синфазним, значення ηm зростає на багато порядків - виникає
явище так званої резонансної дифракції. Це явище має місце в першому
дифракційному порядку, якщо виконується умова:
, де k і K - хвилевий вектор світла і
звуку відповідно, с - швидкість світла у вакуумі, n - показник заломлення для
світлової хвилі, L - довжина взаємодії в напрямі на 1-й дифракційний максимум
(рис.2.10).
З квантово-механічної точки зору резонансна дифракція є
процесом поглинання (випускання) акустичного фонона фотоном і утворення
розсіяного фотона з частотою ω' і хвилевим вектором k'. Умова резонансної
дифракції еквівалентна закону збереження енергії - імпульсу (так звана умова
синхронізму):
,
. Оскільки частота світла при розсіянні практично не змінюється
(оскільки, Ω<<ω0), то в ізотропному середовищі k'≈k. Умова виникнення і
характер резонансної дифракція світла на ультразвуку залежать від
співвідношення між довжинами хвиль світла Ω і звуку Λ. Для низькочастотного звуку,
довжина хвилі якого задовольняє умові αL/Λ2<<1, резонансна дифракція має місце
при нормальному падінні cвета на звуковий пучок. Це так звана Дифракція
Рамана-Ната. В цьому випадку світлова хвиля проходить крізь звуковий пучок не
відбиваючись, а періодична зміна n під дією УЗ призводить до періодичної зміни
фази минулої світлової хвилі. На виході плоска хвиля виявляється
фазомодульованою: її хвилевий фронт стає "гофрованим".
Така хвиля еквівалентна значному числу плоских хвиль, що
поширюються під малими кутами до світлового пучка, що проходить. Дійсно, умова
резонансної дифракції виконується одночасно для великого числа порядків
дифракції, і при достатній довжині взаємодії L виникає багатократне розсіяння
фотона на фононах. Відповідно при виході з області акустооптичної взаємодії
світловий промінь розбивається на серію променів з частотами ωm
= ωm
+ mΩ,
m = o,±1,±2, що йдуть по різних напрямах, визначуваним співвідношенням:
. Інтенсивність випромінювання світла в m
- й дифракційний максимум виражається формулою:
(2.7)
де Jm - функція Бесселя 1-го роду m - го порядку, Iзв =
рс3S2 - інтенсивність звуку, р - щільність матеріалу, с - швидкість звуку в
нім, S - амплітуда деформації в звуковій хвилі, α0 - довжина світлової хвилі у
вакуумі. Величина
де ε0 і ε - діелектрична проникність
необуреного і обуреного середовища відповідно, S - деформація середовища)
називається Упругооптической постійною матеріалу, або постійною Поккельса, а
величина M2=p2n6/ρc3. Акустооптичною якістю матеріалу і є основною характеристикою
його акустооптичних властивостей. При достатній довжині взаємодії L і
інтенсивності звуку Iзв амплітуда дифрагованого світла порівнюється c
амплітудою того, що падає. Із збільшенням довжини L (рівній в цьому випадку
товщині звукового пучка D) або амплітуди деформації S0 інтенсивності як світла,
що проходить, так і світла, відхиленого в різні порядки дифракції, осцилюють
(рис.2.10), причому амплітуда осциляції поступово зменшується, оскільки енергія
випромінювання, що падає, розподіляється серед усе зростаючого числа
дифракційних максимумів.
Рис.2.10 Явище резонансної дифракції
Резонансна дифракція світла на высокочастотному звуці, -
довжина хвилі к-рого задовольняє умові αL/Λ2>1, називають брегівською
дифракцією. Вона виникає, якщо світло падає на звуковий пучок під певним кутом
6 (рис.2.11 а), так званим кутом Брега:
Рис.2.11 Резонансна дифракція світла на высокочастотному
звуці
в цьому випадку відхилення світла відбувається тільки в 1-й
порядок дифракції. Пояснити дифракцію Брега можна тим, що що падає під кутом до
звукових грат світлова хвиля частково відбивається від неї (мал.12 б) і
інтерференція відбитих променів визначає інтенсивність дифрагованого світла:
вона максимальна, якщо різниця оптичного ходу Δ світлових хвиль, відбитих від
сусідніх максимумів деформації середовища, задовольняє умові: Δ =
2Λsinθ=α, тобто умові Брега. Інтерференційна картина, проте, виникає
лише у тому випадку, якщо пучки, відбиті від сусідніх максимумів звукової
хвилі, перетинаються, тобто виконується умова:
.
Залежно від того, який кут - тупий або гострий утворює
хвилевий вектор світла з напрямом поширення звукової хвилі, частота
дифрагованого світла рівна ω + Ω (+ 1-й порядок дифракції) або ω -
Ω (
- 1-й порядок). Цей процес можна представити як розсіяння фотона на фононі, при
якому дотримується закон збереження енергії і імпульсу. При цьому знак -
відповідає випусканню фонона, а знак + поглинанню. Дифрагований промінь
виходить із звукового пучка під кутом розсіяння θ'; в ізотропному середовищі θ'
= θб.
Для цієї довжини світлової хвилі я існує гранична звукова частота Ωпр
= 4πсзв/α,,
вище за яку брегівська дифракція неможлива. Ця частота відповідає випадку
розсіяння світла точно у зворотному напрямі.
Енергія світлового випромінювання, що падає, розподіляється
між тим, що проходить і дифрагованим променями. Інтенсивність дифрагованого світла
I1 при брегівській дифракції зростає із збільшенням інтенсивності звуку Iзв і
довжини взаємодії L = D/cosθб до тих пір, поки увесь світловий потік,
що падає, не виявиться дифрагованим. При подальшому збільшенні Iзв (чи товщина
звукового пучка D) частина відхиленого світу, знову дифрагуючи на звукових
гратах, виходить з акустичного пучка по напряму випромінювання, що падає. В
результаті виникає періодична залежність інтенсивності I0, що проходить, і
дифрагованого I1: світла від Iзв і L:
,
.
Дифракція
світла на ультразвуку в анізотропному середовищі
У анізотропних
середовищах взаємодіяти із звуком може не лише звичайний промінь, що
підкоряється звичайним законам оптики ізотропних середовищ, але і незвичайний,
показник заломлення якого залежить від напряму поширення світла відносно
оптичної осі кристала. Гнучкооптичний ефект за певних умов призводить до того,
що дифраговане світло, що виникає в результаті взаємодії із звуком звичайного
променя, виявляється незвичайним, і навпаки. Геометричні умови дифракції світла
на ультразвуку в цьому випадку із-за відмінності фазових швидкостей (показників
заломлення) що падає і розсіяної світлових хвиль відрізняються від приведених
вище для ізотропних середовищ.
У анізотропному середовищі світло з різною поляризацією має
різні швидкості поширення. Тому умови резонансної дифракції, що визначають
геометрію акустооптичної взаємодії, виконуватимуться при різних кутах падіння
світла залежно від того, зберігає дифраговане світло поляризацію що падає або
ні. Якщо поляризація не міняється, то кут Брега θб як і раніше визначається
вираженням, а кут розсіяння θ' = θб. Дифракція із зміною площини
поляризації (так звана Анізотропна дифракція) має місце, коли світло падає під
кутом θби,
рівним
де n0 - показник заломлення світла, що
падає, n1 - дифрагованого. Кут розсіяння θ' при анізотропній дифракції вже не
дорівнює брегівському, а рівний
і міняється в межах від - π/2
до +π/2
(рис.2.12).
Рис.2.12 Анізотропна дифракція
Анізотропну дифракцію можна розглядати як часткове
віддзеркалення світлової хвилі від звукових грат, що відбувається із зміною
поляризації світла. Основні особливості анізотропної дифракції полягають в
наступному:
При незмінному вугіллі падіння світла на акустичний пучок
дифракція має місце при двох різних значеннях частоти звуку. Цим значенням
відповідають різні кути відхилення від напряму поширення світлової хвилі
(рис.2.13), що падає.
Рис.2.13 Кути відхилення від напряму поширення світлової
хвилі
Якщо площина розсіяння не проходить через оптичну вісь
кристала, то існує мінімальне значення частоти звуку
, нижче за яке анізотропна дифракція
неможлива (рис.2.13).
) якщо показник заломлення n0 хвилі, що падає, більше
показника n1 розсіяної (n0 > n1), то існує мінімальне значення кута падіння:
, при якому анізотропна дифракція ще
спостерігається. Якщо світло надает на звуковий пучок під кутом θmin,
то дифракція з поворотом площини поляризації спостерігається при звуковій
частоті
.
) При зміні акустичної частоти поблизу цього значення
брегівський кут міняється трохи, тоді як зміни кута розсіяння θ'
істотні. Дифрагований промінь при θ = θmin виходить з області дифракції під
прямим кутом до напряму поширення звуку (рис.2.14).
Рис.2.14 Дифрагований промінь виходить з області дифракції
під прямим кутом до напряму поширення звуку
Якщо ж n1 > n0, то анізотропна дифракція має місце при
будь-яких кутах падіння світла, проте можливі значення θ' обмежені знизу, тобто
.
Рис.2.15 Найменше значення кута розсіяння відповідає
нормальному падінню світла на акустичний пучок
) можлива колінеарна дифракція, при якій напрями поширення
світла, що падає і дифрагованого, співпадають (рис.2.16)
Рис.2.16 Колінеарна дифракція
Вона має місце, якщо частота звуку рів на ƒmin.
Застосування на практиці
акустооптичної дифракції
Дифракція світла на
ультразвуку дозволяє визначати по зміні інтенсивності світла в дифракційних
спектрах характеристики звукового поля (звуковий тиск, інтенсивність звуку і
тому подібне), практично не обурюючи поля. За допомогою дифракції світла на
ультразвуку вимірюють поглинання і швидкість ультразвука в діапазоні частот від
декількох МГц до декількох ГГц (у рідинах) і до декількох десятків ГГц (у
твердих тілах), модулі пружності 2-го і 3-го порядків, пружнооптичні і
магнітопружні властивості матеріалів. Можливість спектрального аналізу
звукового сигналу акустооптичними методами дозволяє досліджувати відхилення
форми профілю звукової хвилі від синусоїдальної із-за нелінійних спотворень.
Для низькочастотного звуку таке відхилення пов'язане з асиметрією в
інтенсивностях спектрів позитивних і негативних порядків при дифракції
Рамана-Ната. У разі високочастотного звуку нелінійні ефекти проявляються в
появі дифракційних максимумів 2-го і вищих порядків при брегівській дифракції.
Дифракція світла на ультразвуку застосовується для модуляції і відхилення
світла, в різних пристроях акустооптики (у модуляторах світла, дефлекторах,
фільтрах). Широко використовується дифракція світла на ультразвуку при
оптикоакустичній обробці сигналів, для прийому сигналів в УЗ-вих лініях
затримки та ін.
2.2
Загальна структурна схема ультразвукового локатора і принцип його роботи
Робота пристрою
ультразвукового виміру дальності грунтується на явищі поширення звукових хвиль
в повітряному середовищі і віддзеркалення їх в процесі поширення від інших
середовищ (контрольованих тіл). Інформація про відстань до контрольованого
тіла, точніше за деяку відбиваючу зону, належній поверхні контрольованого тіла,
визначається тимчасовим запізнюванням сигналу, що приймається, відносно
випромінюваного. Приблизно так само кажани орієнтуються в просторі: вони випромінюють
вперед спрямований пучок ультразвукових коливань і ловлять відбитий сигнал.
Звукові хвилі поширюються в повітряному середовищі з певною швидкістю, тому по
затримці приходу відбитого сигналу можна з достатньою мірою точності судити, на
якій відстані знаходиться той предмет, який відбив звук.
Рис.2.17 Схема ехо-локації
Ультразвуковий далекомір виробляє вимір відстані до
контрольованого тіла за схемою эхо-локації (рис.2.17).
Для виміру відстаней в повітряному середовищі
використовуються п'єзокерамічні перетворювачі, що працюють на 40 кГц частоті.
Два пьезокерамічних перетворювача (випромінюючий і приймальний), підібрані так,
щоб резонансна частота випромінювання випромінюючого, співпадала з резонансною
частотою прийому приймального, утворюють акустичний блок.
Перевагами використання таких перетворювачів в повітряному
середовищі є: порівняльна простота випромінювання і прийому коливань,
компактність приймально-випромінювальних елементів апаратури, висока стійкість
до шумового, хімічного і оптичного забруднення довкілля, можливість роботи в
агресивних середовищах при високих тисках, можливість значного видалення
вторинної апаратури від місця вимірів, тривалий термін служби, простота у
використанні, порівняно мала вартість, практично миттєва готовність до роботи
після включення, нечутливість до електромагнітних завад, висока надійність,
несприйнятність органів слуху людини до ультразвука використовуваної частоти
(40кГц) і ряд інших.
Прикладами застосування ультразвукового далекоміра, що
розробляється, можуть служити: контроль дистанції між автотранспортом при його
русі в умовах недостатньої видимості на невеликих швидкостях, вимір рівня
заповнення резервуарів рідкою речовиною, рівня завантаження бункерів або
кузовів автомобілів сипким або подрібненим матеріалом, контроль розмірів
продукції, вимір дистанції від борту судна до причальної стінки та ін.
2.3
Застосування ультразвукових локаційних систем
Випромінювачі ультразвуку
можна поділити на дві великі групи. До першої відносяться
випромінювачі-генератори; коливання в них збуджуються із-за наявності перешкод
на шляху постійного потоку - струменів газу або рідини. Друга група
випромінювачів - електроакустичні перетворювачі; вони перетворять вже задані
коливання електричної напруги або струму в механічне коливання твердого тіла,
яке і випромінює в довкілля акустичні хвилі. У випромінювачах першого типу
(механічних) перетворення кінетичної енергії струменя (рідини або газу) в
акустичну виникає в результаті періодичного переривання струменя (сирена), при
натіканні її на перешкоди різного виду (газоцівкові генератори, свистки).
Рис.2.18 УЗ сирена - два диски з великою кількістю отворів,
поміщені в камеру
Повітря що поступає під великим тиском в камеру виходить
через отвори обох дисків. При обертанні диска-ротора його отвору співпадатимуть
з отворами нерухомого диска-статора тільки в певні моменти часу. В результаті
виникнуть пульсації повітря. Чим більше швидкість обертання ротора, тим більше
частота пульсації повітря, яка визначається по формулі:
(2.8)
де N - число отворів, равнорозподілених по колу ротора і
статора;- кутова швидкість ротора.
Тиск в камері сирен зазвичай складає від 0,1 до 5,0
кгс/см2. Верхня межа частоти УЗ, випромінюваного сиренами не перевищує 40¸50 кГц, проте відомі конструкції з верхньою межею 500 кГц. ККД
генераторів не перевищує 60%. Оскільки джерелом випромінюваного сиреною звуку є
імпульси газу, витікаючого з отворів, частотний спектр сирен визначається
формою цих імпульсів. Для отримання синусоїдальних коливань використовують
сирени з круглими отворами, відстані між якими дорівнюють їх діаметру. При
отворах прямокутної форми, віддалених один від одного на ширину отвору, форма
імпульсу трикутна. У разі застосування декількох роторів (що обертаються з
різною швидкістю) з отворами розташованими нерівномірно і різної форми, можна
отримати шумовий сигнал. Акустична потужність сирен може досягати десятків кВт.
Якщо в полі випромінювання потужної сирени помістити вату, то вона запалиться,
а сталеві стружки нагріваються до червоності.
Принцип дії УЗ генератора-свистка майже такий же, як і
звичайного міліційного свистка, але розміри його значно більше. Потік повітря з
великою швидкістю розбивається об гострий край внутрішньої порожнини
генератора, викликаючи коливання з частотою, рівній власній частоті резонатора.
За допомогою такого генератора можна створювати коливання з частотою до 100 кГц
при відносно невеликій потужності. Для отримання великих потужностей
застосовують газоцівкові генератори, у яких швидкість витікання газу вища.
Рідинні генератори застосовують для випромінювання УЗ в рідину. У рідинних
генераторах (рис.2.19) як резонансна система служить двостороннє вістря, в
якому збуджуються вигинисті коливання.
Рис.2.19 Принцип дії струменевого генератора
Струмінь рідини, виходячи з сопла з великою швидкістю,
розбивається об гострий край пластинки, по обидві сторони якої виникають
завихорення, що викликають зміни тиску з великою частотою. Для роботи рідинного
(гідродинамічного) генератора потрібний надлишковий тиск рідини 5 кг/см2.
частота коливань такого генератора визначається співвідношенням:
, де v - швидкість рідини, витікаючої з
сопла; d - відстань між вістрям і соплом.
Гідродинамічні випромінювачі в рідині дають відносно дешеву
енергію УЗ-ву на частотах до 30¸40 кГц при інтенсивності в
безпосередній близькості від випромінювача до декількох Вт/см2.
Механічні випромінювачі використовуються в низькочастотному
діапазоні УЗ і в діапазоні звукових хвиль. Вони відносно прості по конструкції
і в експлуатації, їх виготовлення не дороге, але вони не можуть створювати
монохроматичне випромінювання і тим більше випромінювати сигнали строго заданої
форми. Такі випромінювачі відрізняються нестабільністю частоти і амплітуди,
проте при випромінюванні в газових середовищах вони мають відносно високу
ефективність і потужність випромінювання: їх ккд складає від декількох % до 50%,
потужність від декількох ватів до десятків кВт.
Випромінювачі другого типу грунтуються на різних фізичних
ефектах електромеханічного перетворення. Як правило, вони лінійні, тобто
відтворюють за формою збуджуючий електричний сигнал. У низькочастотному діапазоні
УЗ-вом застосовуються електродинамічні випромінювачі і випромінюючі
магнітострикційні перетворювачі і п'єзоелектричні перетворювачі. Найбільш
широкого поширення набули випромінювачі магнітострикційного і п'єзоелектричного
типів.
У 1847 р. Джоуль помітив, що феромагнітні матеріали,
поміщені в магнітне поле, змінюють свої розміри. Це явище назвали
магнітострикційним ефектом. Якщо по обмотці, накладеній на феромагнітний
стержень, пропустити змінний струм, то під впливом магнітного поля, що
змінюється, стержень деформуватиметься. Нікелеві сердечники, у відмінності від
залізних, в магнітному полі коротшають. При пропусканні змінного струму по
обмотці випромінювача його стержень деформується в одному напрямі при
будь-якому напрямі магнітного поля. Тому частота механічних коливань буде
удвічі більше частоти змінного струму. Щоб частота коливань випромінювача
відповідала частоті збуджуючого струму, в обмотку випромінювача підводять
постійну напругу поляризації. У поляризованого випромінювача збільшується амплітуда
змінної магнітної індукції, що призводить до збільшення деформації сердечника і
підвищення потужності. Магнітострикційний ефект використовується при
виготовленні УЗ-вих магнітострикційних перетворювачів (рис.2.20).
сердечник
До генератора
Рис.2.20. Магнітострикційний перетворювач
Ці перетворювачі відрізняються великими відносними
деформаціями підвищеною механічною міцністю, малою чутливістю до температурних
дій. Магнітострикційні перетворювачі мають невеликі значення електричного
опору, внаслідок чого для отримання великої потужності не вимагається висока
напруга. Найчастіше застосовують перетворювачі з нікелю (висока стійкість проти
корозії, низька ціна). Магнітострикційні сердечники можуть бути виготовлені і з
феритів. У феритів високий питомий опір, внаслідок чого втрати на вихрові
струми в них нікчемно малі. Проте ферит - крихкий матеріал, що викликає
небезпеку їх перевантаження при великій потужності. ККД магнітострикційних
перетворювачів при випромінюванні в рідину і тверде тіло складає 50¸90%., інтенсивність випромінювання досягає декількох десятків Вт/см2.
У 1880 році брати Жак і Пьер Кюри відкрили п'єзоелектричний
ефект - якщо деформувати пластинку кварцу, то на її гранях з'являються
протилежні по знаку електричні заряди. Спостерігається і зворотне явище - якщо
до електродів кварцевої пластинки підвести електричний заряд, то її розміри
зменшаться або збільшаться залежно від полярності заряду, що підводиться. При
зміні знаків прикладеної напруги кварцева пластинка то стискуватиметься, то
розтискає, тобто вона коливатиметься в такт із змінами знаків прикладеної
напруги. Зміна товщини пластинки пропорційно прикладеній напрузі. Принцип
п'єзоелектричного ефекту використовується при виготовленні випромінювачів УЗ-вих
коливань, які перетворять електричні коливання в механічні. Як п'єзоелектричні
матеріали застосовують кварц, титанат барії, фосфат амонія. ККД
п'єзоелектричних перетворювачів досягає 90%, інтенсивність випромінювання -
декілька десятків Вт/см2. Для збільшення інтенсивності і амплітуди коливань
використовують УЗ-ві концентратори. У діапазоні середніх частот УЗ-вий
концентратор є фокусуючою системою, найчастіше у вигляді п'єзоелектричного
перетворювача увігнутої форми, випромінюючого хвилю, що сходиться. У фокусі
подібних концентраторів досягається інтенсивність 105 - 106 Вт/см2. Як приймачі
ультразвука на низьких і середніх частотах найчастіше застосовують
електроакустичні перетворювачі п'єзоелектричного типу. Такі приймачі дозволяють
відтворювати форму акустичного сигналу, тобто тимчасову залежність звукового
тиску. Залежно від умов застосування приймачі роблять або резонансними, або
широкосмуговими. Для отримання усереднених за часом характеристик звукового
поля використовують термічними приймачами звуку у вигляді покритих
звукопоглинальною речовиною термопар або термісторів. Інтенсивність і звуковий
тиск можна оцінювати і оптичними методами, наприклад по дифракції світла на УЗ.
3.
Опис функціональних можливостей і розробки апаратно-програмних частин ультразвукового
локатора для лабораторного мобільного робота
3.1
Вимоги до апаратних частин платформи лабораторного мобільного робота
Робот має бути зібраний з простих деталей
(мікроконтроллери, електронні компоненти, двигуни, матеріали).
Шасі робота має бути простим, надійним, мати
можливість розгортатися на місці на 3600.
Робот повинен пересуватися вільно і уміти
реагувати на перешкоди.
Можливість керувати роботом на відстані (бачити
стан робота, задавати певні команди).
Програмне забезпечення має бути відкритим, і що
легко настроюється.
Мінімальні вимоги до апаратних частин
мікропроцесора для лабораторного мобільного робота
Вибір мікропроцесора для
проектованого спеціалізованого обчислювача є найбільш відповідальним етапом
проектування системи.
Початковими вимогами для
вибору мікропроцесора є:
класифікаційна група
мікропроцесора - універсальний МП, однокристальний мікроконтроллер, сигнальний
процесор;
об'єм пам'яті, що
адресується, можливість розширення і формування додаткових адресних областей
(для мікроконтроллерів - резидентна і зовнішня розширювана пам'ять);
необхідна розрядність
оброблюваних даних - бажано, щоб розрядність процесора максимально відповідала
розрядності даних; інакше виникають складнощі в розробці П3;
ефективна швидкодія
процесора - висока тактова частота і виконання команд за мінімальну кількість
машинних циклів;
наявність у складі
процесора засобів взаємодії із зовнішнім асинхронним устаткуванням - система
обробки переривань процесора;
характеристика системи
команд - універсальна, спеціалізована (бітові і логічні операції, реалізація
цифрових фільтрів і тому подібне).
3.2
Мінімальні вимоги до апаратної частини ультразвукового локатора
Використовувана в
багатофункціональних УЗ апаратах технологічного призначення коливальна система
повинна задовольняти ряду загальних вимог:
Працювати в заданому
частотному діапазоні;
Працювати при усіх
можливих в ході технологічного процесу змінах навантаження;
Забезпечувати необхідну
інтенсивність випромінювання або амплітуду коливань;
Мати максимально можливий
коефіцієнт корисної дії;
Частини УЗ коливальної
системи, що контактують з оброблюваними речовинами повинні мати стійкість
кавітації і хімічної;
Мати жорстке кріплення в
корпусі;
Повинна мати мінімальні
габарити і вагу;
Повинні виконуватися
вимоги техніки безпеки.
3.3
Вибір і обґрунтування платформи для лабораторного мобільного робота
Для лабораторного
мобільного робота було вибрано дитячу іграшку "Танк" на дистанційному
керуванні. Його платформа задовольняла потреби а внутрішня схема полегшувала
розробку і доповнила функціональність мобільного робота.
З оставленою за основу
внутрішньою схемою мобільний робот матиме змогу керуватися як в автоматичному
так і в ручному режимах. Обрана платформа має потрібний розмір, і місце для
розташування додаткових схем та пристроїв. Джерелом живлення платформи є
акумулятор на 9В, що заряджається від зарядного пристрою, який є в комплекті.
Це також задовольняє умови виготовлення лабораторного робота з ультразвуковим
локатором
Рис.3.21 Платформа для
майбутнього мобільного робота
3.4
Розробка і опис функціональної схеми ультразвукового локатора
У цьому приладі
використані керамічні ультразвукові випромінювачі на частоту 40 кГц. MSP430
подає на випромінювач пачку з 12 імпульсів частотою 40 кГц прямокутної форми
стабілізованої за допомогою кварцевого резонатора і приймає
"ехо-камеру" за допомогою УЗ-приймача. Таймер Timer_A в MSP430
конфігурований для підрахунку 40-кілогерцових імпульсів від кварцу, таким
чином, тимчасове розділення виміру складає 25 мкс, що більш ніж достатньо для
цих цілей. Тактова частота для вимірів отримана за допомогою кварцевого
генератора, що забезпечує її високу стабільність. Відбитий сигнал, прийнятий
приймачем посилюється операційним підсилювачем, вихід якого підключений до
входу компаратора Comparator_A. Компаратор_A визначає наявність сигналу на
вході і формує сигнал захоплення для таймера Timer_A, результат рахунку при
цьому "защипується" в регістрі захоплення-порівняння CCR1. Час
здійснення "замикання" в точності відповідає часу приходу імпульсів
відбитого сигналу. Результат рахунку, що запам'ятав в регістрі, відповідає
часу, витраченому пачкою ультразвукових імпульсів на подолання відстані від
приладу до об'єкту і назад. Відстань в дюймах обчислюється мікроконтроллером
MSP430 виходячи з виміряного часу і виводиться на 2-х цифровий ЖКИ із статичним
управлінням. Відразу після цього МК переходить в режим зниженого споживання
LPM3 для зниження споживаної потужності. Таймер Basic Timer1 запрограмований на
формування переривань кожні 205 мс. Переривання від Basic Timer1 переводить
MSP430 в активний режим, при цьому повторюються цикл виміру і вивід на ЖК. На
рис.3.23 показана принципова схема приладу. МК MSP430F413 (U1) є головним
елементом схеми. По посиланню [1] знаходиться data sheet на цей МК. LCD1 - 2-х
цифровий низьковольтний ЖКИ із статичним управлінням, керований вбудованим
драйвером ЖКИ. R03 підключений до VSS, а R13 і R23 залишені непідключеними,
таким чином організовано статичне управління ЖК. Кварцевий резонатор на 40 кГц
X1 спеціально вибраний для використання у складі низькочастотного кварцевого
генератора для забезпечення резонансної частоти використовуваних в приладі
ультразвукових випромінювачів. R12 є "підтягуючим" резистором для
виведення Reset, а за робочим рівнем напруги стежить вбудований супервізор.
Конденсатор C9 забезпечує фільтрацію живлення і допалений бути розташований як
можна ближче до виводів живлення. 14-вивідний роз'їм J1 призначений для
підключення інтерфейсу JTAG до MSP430 для внутрішньосхемного програмування і
відладки за допомогою MSP430 flash emulation tool. Світлодіод LED1 сигналізує
про цикли виміру. Виведення порту P1.5 конфігурований як вихід частоти ACLK,
потрібної для УЗ-випромінювача.
Ланцюг вихідного драйвера
розгойдування випромінювача живить безпосередньо від батареї 9-вольта і
забезпечує на виході розмах сигналу 18 VPP. Ця напруга виходить за допомогою
мостової схеми на 4-х інверторах U4 - CD4049. Data sheet на CD4049 по посиланню
[6]. Один з інверторів обертає фазу сигналу на 180° для одного з плечей
драйвера, на друге плече поступає неінвертований сигнал. При такій побудові
драйвера на виході забезпечується розмах сигналу 18 VPP, необхідний для
випромінювача. По два інвертори сполучено в паралель для подвоєння вихідного струму.
Конденсатори C6 і C7 забезпечують розв'язку випромінювача по постійному струму.
Оскільки CD4049 живить від 9В, а MSP430 від 3.6В, рівень логічного сигналу не
узгоджений. Біполярний транзистор Q1 служить перетворювачем рівня.
Операційний підсилювач U3
це 5-выводний ОП з високою швидкістю наростання вихідного сигналу TLV2771
виробництва TI, документація на який розташована по посиланню [5]. Цей
підсилювач має широку смугу сигналу і забезпечує високе посилення на частоті
40кГц. ОП включений за інвертуючою схемою. КУ встановлюється резисторами R7 і
R5 і рівний 55, С5 служить для частотної корекції. R3 і R4 створюють зміщення
на неінвертуючому вході ОП для коректної роботи з однополярним джерелом
живлення. Посилений ультразвуковий сигнал є двохполярним відносно постійного
рівня в цій точці. Висока добротність приймача RX1 забезпечує необхідну
вибірковість і послаблення частот, окрім 40кГц. Вихід ОУ підключений до входу
CA0 компаратора Comparator_A через виведення порту P1.6. Опорна напруга
компаратора Comparator_A вибрана від внутрішнього джерела 0.5VCC. Поки не
прийнята ультразвукова "ехо-камера" рівень напруги на вході CA0 дещо
менший, ніж на опорному CA1. При прийомі сигналу рівень на вході зростає вище
опорного, при цьому перемикається вихід компаратора Comparator_A CAOUT.
Резистором R3 здійснюється точне підстроювання чутливості і, відповідно,
оптимального діапазону виміру.і підсилювач сигналу УЗ-приймача живляться від
керованого джерела 3.6В, підключеного до батареї 9-вольта. Джерело виконане на
стабілізаторі з низьким падінням напруги на регулюючому елементі марки
TPS77001. Дана м/сх випускається фірмою TI, інформацію можна знайти по
посиланню [4]. Резистори R1 і R2 встановлюють напругу на виході стабілізатора
на рівні 3.6В. Конденсатори C1 і C2 рекомендуються типовою схемою включення
стабілізатора. Передавач живиться безпосередньо від батареї 9-вольта. Вимикач
S1 управляє живленням приладу.
На рис.3.22 приведена
осцилограма пачки з 12 імпульсів частотою 40 кГц. Зверніть увагу, що напруга
"від піку до піку" складає 19.2В. Синусоїдальний "дзвін" на
вершинах прямокутних імпульсів викликаний резонансом випромінювача.
На рис.3.24 зображені
осцилограми для повного циклу виміру. Верхня осцилограма показує пачку з 12
40-кілогерцовых імпульсів на виході випромінювача. На наступній осцилограмі
показаний посилений вихід приймача (висновок 1 ОП). Перша "пачка" -
це сигнал, прийнятий безпосередньо з передавача і проігнорований
мікроконтроллером. Наступна "пачка" - це відбита ехо-камера, цей
сигнал використовується в MSP430 для виміру. На останній осцилограмі показаний
виміряний мікроконтроллером інтервал часу. Він відповідає часу поширення
ультразвукового сигналу від приладу до об'єкту і залежить від вимірюваної
відстані.
Рис.3.22 Осцилограма "пачка"
40-кілогерцових импульсів на виході передатчика
Рис.3.23 Принципова схема
ультразвукового локатора
Рис.3.24 Осцилограма для
1-го вимірювального циклу
Ініціалізація Init_Device
У цій підпрограмі
ініціалізувалася і конфігурується периферія контроллера. Передусім
забороняється сторожовий Watchdog Timer. Для стабілізації низькочастотного
кварцевого генератора вводиться програмна затримка. Помножувач частоти FLL+ має
значення 64, що дає частоту MCLK 2.56 МГц. Виведення P1.0 конфігурований як
вихід для управління світлодіодом. Невживані виводи конфігуровані як виходи, а
виведення P1.5 налаштований на виведення 40-кілогерцовой частоти ACLK, що
буферизує. Базовий таймер Basic Timer1 включений і конфігурований так, щоб
формувати частоту 150 Гц для ЖКІ і викликати переривання ЦПУ кожні 205 мс для
проведення циклу вимірів. Компаратор Comparator_A використовує внутрішньо
опорну напругу 0.5VCC, а біти CAPD встановлені в "1", що відключає
буфера на входах компаратора. Модуль ЖКІ контроллера включений і конфігурований
в режимі статичного управління для підключення 2-цифрового ЖКІ приладу.
Дисплейна пам'ять очищена, тобто за умовчанням ЖКІ показує значення 00. Потім
дозволяються переривання від базового таймера Basic Timer1 і включається
загальне розділення переривань Global Interrupt Enable (GIE), що призводить до
періодичних переривань ЦПУ.
Основний цикл Mainloop
У основному циклі на ЖК
виводиться нове значення, яке зберігається в буфері DIGITS, після чого MSP430
переходить в режим зниженого споживання LPM3. MSP430 залишається в цьому режимі
до тих пір, поки не виникне переривання від базового таймера Basic Timer1,
після чого процесор перейде до виконання обробника переривань базового таймера
BT_ISR. При цьому починається цикл виміру. Таймер Timer_A працює в 16-бітовому
режимі і тактується частотою ACLK. Регістр CCR1 знаходиться в режимі порівняння
з числом 12, таким чином, на виході P1.5 отримуємо "пачку" з 12
імпульсів частотою 40 кГц. Далі формується затримка з 36 тактів частоти ACLK
для припинення коливань на виході випромінювача. Це здійснюється переведенням
регістра CCR1 в режим порівняння з числом 36. Під час цієї паузи, процесор
MSP430 перебуває в режимі низького споживання LPM0.
Тепер прилад готовий до
прийому відбитого сигналу УЗ-приймачем. Компаратор Comparator_A конфігурований
на очікування сигналу ехо-камери, після отримання якого формується переривання
для "захоплення" значення таймера Timer_A в регістрі
захоплення-порівняння CCR1. Це значення відповідає виміряному часу, протягом
якого ультразвукові хвилі долали відстань від випромінювача до об'єкту і назад.
До набутого значення додається 48 для компенсації часу формування 12 імпульсів
"пачки" і 36 тактів очікування встановлення передавача. Скоректованим
значенням в регістрі CCR1 є точний часовий інтервал між початком
"пачки" і часом прийняття ехо-камери. Далі викликається підпрограма
математичної обробки, що обчислює значення відстані в дюймах і повертає
відповідний результат. У разі перевантаження (об'єкт поза зоною дії) ехо-камера
не буде отримана і компаратор Comparator_A не сформує сигнал переривання.
MSP430 залишиться в режимі зниженого енергоспоживання LPM0 до наступного
переривання базового таймера. В цьому випадку перевіряється біт CAIFG в
регістрі CCTL1 для встановлення того факту, що ехо-камера не була отримана. Щоб
відобразити цей стан, в буфер DIGITS записується значення 0xBE, що приведе до
індикації букви E на екрані ЖКІ. Далі програма повертається на початок
основного циклу Mainloop, оновлює індикацію на ЖКІ і переходить в режим
зниженого споживання LPM3. Наступне переривання базового таймера Basic Timer1
поверне MSP430 в активний режим і виконання програми продовжиться.
Підпрограма Math_calc
відповідає за виконання математичних обчислень, необхідних в приладі.
Скоректоване 16-бітове значення в регістрі CCR1 зберігається в змінній Result.
Це значення представляє з себе час, протягом якого ультразвукові хвилі долали
відстань від випромінювача до об'єкту і назад. Оскільки таймер Timer_A вважає
час 25-мікросекундними інтервалами, то реальний час обчислюється як Result X 25
мкс. Зважаючи, що швидкість звуку при кімнатній температурі складає 1100
футів/сік, значення Result, отримане з таймера Timer_A відповідає 6-ти відлікам
на один дюйм відстані. Таким чином, розділивши значення Result на 6, набудемо
очікуваного значення відстані в дюймах. Для забезпечення необхідної точності
при використанні цілочисельних обчислень в MSP430, 16-бітове значення Result
спочатку множиться на 100, потім ділиться на 6. Множення 16X16-бит здійснюється
підпрограмою Mul100.32-бітовий результат множення зберігається в змінних
htX100_msw і htX100_lsw. Після цього 32-бітовий результат ділиться на 6 і
набутого значення записується в осередок DIGITS. У цій змінній значення
зберігається в шістнадцятирічному виді. Підпрограма hex2bcd конвертує його в
двійково-десятковий формат (BCD), при цьому дві останні цифри
двійково-десяткового числа відкидаються щоб компенсувати попереднє множення на
100. Отримане дворозрядне число записується назад в осередок DIGITS.
Обробник переривання
базового таймера BT_ISR
Підпрограма обробки переривань
базового таймера Basic Timer1 BT_ISR змінює біти статусного регістра SR, що
знаходиться в стеку так, щоб забезпечити функціонування MSP430 в активному
режимі після повернення з підпрограми обробки переривань. Це вимагається для
того, щоб MSP430 продовжив виконання програми, що йде за інструкцією LPM3 в
основному циклі Mainloop.
Індикація Display
Ця підпрограма оновлює
інформацію на двохцифровому статичному ЖКІ використовуючи інформацію, що
міститься в змінній DIGITS. Дані для ліній сегментів статичного ЖКІ
зберігаються в таблиці LCD_Tab. Завантаження в пам'ять ЖКІ необхідних даних для
сегментів здійснюється вибіркою з таблиці LCD_Tab значення, відповідного числу,
що зберігається в змінній DIGITS.
Затримка Delay
Ця підпрограма забезпечує
програмну затримку з необхідним 16-бітовим значенням. Значення в регістрах не
змінюються, оскільки для рахунку використовується змінна, розташована вверху
стека (TOS). Після закінчення затримки покажчик стека (SP) інкрементується,
таким чином, перед поверненням з підпрограми йому повертається первинне
значення.
Такі периферійні
пристрої, як аналоговий компаратор Comparator_A, 16-бітовий таймер Timer_A з
апаратними регістрами захоплення-порівняння, базовий таймер Basic Timer1 і
драйвер ЖКІ значно спрощують розробку ультразвукового далекоміра і забезпечують
однокристальне рішення. Середній споживаний струм приладу 1.3 мА при вимірі
відстані в 15 дюймів. Сюди входить власне споживання LDO - стабілізатора U2,
операційного підсилювача U3, і КМОП-инвертера U4. Тільки ОП споживає 1 мА,
таким чином, уся схема, що залишилася, споживає 300мкА. Струм світлодіода у
включеному стані - 5 мА. MSP430 споживає в середньому 2.1 мкА з урахуванням
постійно включеного ЖКІ. Це стало можливим завдяки використанню переваг функцій
ультранизького енергоспоживання MSP430. Основний час MSP430 знаходиться в
режимі зниженого споживання LPM3, ресурси ЦПУ використані усього на 5.6%.
Оскільки швидкість звуку
залежить від температури, вимір відстані матиме велику погрішність при
температурах, що відрізняються від кімнатної. Для підвищення точності виміру в
усьому діапазоні температур прилад може бути доповнений простим вимірником
температури на термісторі і відповідною корекцією свідчень. Виміряна відстань і
температура також, за бажанням, можуть бути збережені у вбудованій флеш-пам'яті. Додавання
додаткового каскаду посилення сигналу приймача і використання
мультиплексованого ЖКІ з будь-якою бажаною кількістю цифр дозволить збільшити
діапазон виміру.
Логіко-функціональна
схема роботи системи.
Рис.3.25 Функціональна
схема лабораторного мобільного робота з ультразвуковим локатором
При ввімкнені живлення
мобільного робота запускається схема ручного керування. В роботі знаходяться
блоки: 1, 2, 3,8. На пульті ручного керування (блок 5) є своє живлення (блок
5б) і вимикач живлення. Також на пульті ручного керування є перемикачі
керування двигунами та перемикач зміни керування на автоматичне. При ручному
керуванні блок 5а приймає команди перетворює їх на радіохвилі і передає
мобільному роботу в блок 3а. Блок 3а перетворює радіохвилі в електричні
імпульси і передає їх в блок 3б. Блок 3б перетворює електричні імпульси в
цифрові сигнали керування мобільним роботом і передає їх по відповідному каналу
через електронний ключ перемикання управління (блок 2) в блок управління
двигунами (блок 1). Згідно тому на який вхід приходить керуючий імпульс блок
управління двигунами подає напругу на двигуни.
Для ввімкнення
автоматичного керування в блоці 5 ручного керування вмикаємо вимикач ручного
керування сигнал проходить через блоки: 5а, 3а, 3б,
. Електронний ключ (блок
2) перемикає входи і приймає керуючи сигнали з блоку автоматичного керування
мобільним роботом (блок 4).
В автоматичному режимі
працюють всі блоки. Сигнали про перешкоди приймаються датчиками ультразвукового
локатора (Блоки 9, 10, 11,12) і передаються в блок прийому і обробки сигналів
датчиків (блок 6). Блок 6 згідно прийнятих сигналів вираховує відстань до
перешкоди передає керуючи цифрові імпульси на дисплей (блок 7) та в блок
автоматичного керування (блок 4). Блок автоматичного керування приймає рішення
що до руху мобільного робота і передає керуючи імпульси по відповідним каналам
через електронний ключ (блок2) в блок керування двигунами (Блок 1). Для того
щоб блок автоматичного керування мобільним роботом орієнтувався з якого боку
перешкода кожний ультразвуковий датчик передає сигнали по своєму каналі.
Рис.3.26 Принципова схема
силової частини мобільного робота
.5 Розробка прикладного ПЗ для
лабораторного мобільного робота
/**********************************************************
Програма руху
лабораторного мобільного робота
***********************************************************/
##include <avr/io.
h>
/***************** /*****************
Функція затримки
****************/delay (unsigned short ms) // Мінімальна затримка з кварцем 8
Мгц - 1 мс
{short i, j, k; //
оголошуємо змінні(i=0; i<ms; i++) // головний цикл формування затримки(j=0;
j<185; j++) // вкладений цикл формування затримки++; // довільна дія
}
/****************************************************/main
(void) // початок основної програми
{= 0xff; // усі виводи
порту C конфігурувати як виходи= 0x00; // усі виводи порту D конфігурувати як
входи= 0xff; // встановити "1" на усіх виводах порту D
// // включаємо
підтягуючі резистори(1) { // Нескінченний цикл
// // ПЕРЕВІРЯЄМО СИГНАЛ
НИЗЬКОГО РІВНЯ ВІД УЛЬТРАЗВУКОВИХ ДАТЧИКІВ(! (PIND & (1<<PIND1))) //
перевірити "0" на лінії 1 порту D
{
// - ----------- - //
включаємо мотори вперед - ----------|= _BV (PC1); // встановити "1"
на лінії 1 порту C&= ~_BV (PC2); // встановити "0" на лінії 2
порти C|= _BV (PC3); // встановити "1" на лінії 3 порти C&= ~_BV
(PC4); // встановити "0" на лінії 4 порти C
// -
----------------------------------------------------
}
{
// - ------------ - // -
--------------- - від'їзд назад - -----------------
// - ----- - // - ----- -
включаємо мотори назад на 1,8 сік - -------&= ~_BV (PC1); // встановити
"0" на лінії 1 порту C|= _BV (PC2); // встановити "1" на
лінії 2 порти C&= ~_BV (PC3); // встановити "0" на лінії 3 порти
C|= _BV (PC4); // встановити "1" на лінії 4 порти C(1800); // чекаємо
1,8 сек.
// -
-------------------------------------------------
// - ------ - // - --- -
поворот - -------------------
// // правий мотор
вперед, лівий мотор стоп на 0,6 сік|= _BV (PC1); // встановити "1" на
лінії 1 порту C&= ~_BV (PC2); // встановити "0" на лінії 2 порти
C|= _BV (PC3); // встановити "1" на лінії 3 порти C(600); // чекаємо
0,6 сек.
// - -------------------------------------------------
}
} // закриваюча дужка
нескінченного циклу
} // закриваюча дужка
основної програми
Розробка прикладного ПЗ для
ультразвукового локатора
;
******************************************************************
; програма ультразвукового
далекоміра на базі MSP430F413
;
;
******************************************************************
##include "msp
430x41x. h"; Стандартні визначення
; Призначення регістрів
;
******************************************************************
#define DIGITS R11
#define Result R10
#define IRBT R9
#define IROP1 R4
#define IROP2L R5
#define IROP2M R6
#define IRACL R7
#define IRACM R8
;
******************************************************************
; Визначення змінних
;
******************************************************************UDATA0_msw:
DS 2; слово по адресам ОЗУ RAM 200h & 201h_lsw: DS 2; 202h & 203h
;
******************************************************************CSTACK;
Початок сегменту стека0CODE; Початок програмного сегментуmov. w #SFE (CSTACK),
SP; Покажчик стека#Init_Device; Ініціалізація пристрою. w #0, DIGITS; Очищення
буфера DIGITS. b #CAON,&CACTL1; Відключити компаратор Comparator_A#Display;
Вивести дані на ЖКИ. w #LPM3, SR; Перейти в режим зниженого споживання LPM3
; *****
Відправити пачку
імпульсів і почати виміри ********************. w &CCTL1; Заборонити CCTL1.
w &TACTL; Заборонити таймер timer_A. b #BIT0,&P1OUT; Включити
світлодіод. w #TASSEL0+TACLR+MC1,&TACTL; TACLK = ACLK, 16 битий режим up
mode. b #BIT5,&P1SEL; виведення ACLK на P1.5. w #12,&CCR1; 12 імпульсів
частотою 40KHz. w #CCIE,&CCTL1; Переривання в режимі порівняння. w #LPM0,
SR; Чекаємо переривання від CCR1. b #BIT5,&P1SEL; Відключити ACLK на порту
P1.5bis. w #TACLR,&TACTL. w #36,&CCR1; Пауза для встановлення
передавача. w #CCIE,&CCTL1; Переривання в режимі порівняння. w #LPM0, SR;
Чекаємо переривання від CCR1. b #CAON,&CACTL1; Включити компаратор
Comparator_A. b #CAIFG,&CACTL1; Очистити прапор переривання від Comparator_A.
w #CM0+CCIS0+SCS+CAP+CCIE,&CCTL1; Переривання по фронту від
компаратора&TAR; TOS = TAR на початку виміру. w #LPM0, SR; Чекаємо
переривання від CCR1 (Ехо-камера). w &CCTL1; Забороняємо CCTL1. b
#BIT0,&P1OUT; Вимикаємо світлодіод. b #CAIFG,&CACTL1; Перевіряємо, чи
прийнята ехо-камераNext; якщо немає - перевантаження. w &CCR1, Result;
Result = TAR (CCR1). w @SP+, Result; Result = час. w #48, Result; Компенсуємо
час на випромінювання пачки імпульсів і затримку 36 циклів на встановлення
передавача
;
; ******** Завершення
виміру
*********************************************#Math_calc;
Виклик підпрограми математичних обчисленьDIGITS; Зрушення на дві цифри для
емуляції ділення на 100Mainloop; Наступний цикл виміруmov. w #0beh, DIGITS;
Вивести на ЖКИ "Е" якщо не прийнята ехо-камераMainloop
;
******************************************************************_Device;
Ініціалізація MSP430x41x
;
******************************************************************. w
#WDTPW+WDTHOLD,&WDTCTL; Зупинити сторожовий таймер WDT. b #030h,&FLL_CTL0;
Включити вбудовані конденсатори генератора#Delay; Затримка для стабілізації
генератора. b #03fh,&SCFQCTL; MCLK = 40КГцX64 = 2.56МГц#Delay; затримка для
стабілізації помножувача частоти FLLmov. b #000h,&P1OUT; Очистити вихідну
клямку порту P1. b #0bfh,&P1DIR; невживані виводи призначити виходами. b
#040h,&P1SEL; Вивід буде використаний для компаратора Comp_Amov. b
#000h,&P2OUT; Очистити вихідну клямку порту P2. b #0ffh,&P2DIR;
невживані виводи призначити виходамиmov. b #000h,&P6OUT; Очистити вихідну
клямку порту P2. b #0ffh,&P6DIR; невживані виводи призначити виходамиmov. b
#BTFRFQ0+BTFRFQ1+BTIP2+BTDIV,&BTCTL; Дозволити базовий таймер BT
; з частотою оновлення ЖК
150 Гц
; і перериваннями кожні
250 мсmov. b #CAPD6,&CAPD; Заборонити буфер в компараторі. b
#P2CA0,&CACTL2; P1.6 - вхід компаратора. b #CARSEL+CAREF1+CAON,&CACTL1;
Включити компаратор, внутр. опора 1/2Vccbis. b #LCDON+LCDSON+LCDSG0_7, LCDCTL;
Вкл. модуль ЖК в статичному режиміmov #15, R15; Очищення 15 знакомісць ЖКИ. b
#LCDMEM, R14mov. b #0,0 (R14); Запис нулів в дисплейну пам'ять. b R14R15; Усі
сегменти очищені?Clear1; Якщо немає - чистимо далі. b #BTIE,&IE2; Дозволити
переривання від базового таймера Basic Timer; Загальний дозвіл переривань
;
************************************************************************_ISR;
Обробник переривань базового таймера Basic Timer
; після RETI ЦПУ
залишається в активному режимі
;
******************************************************************#LPM3, 0
(SP); Очистити біти LPM3 в стекеTOS; при поверненні з переривання
;
******************************************************************_ISR;
Загальний обробник переривання для регістрів захвата-
; порівняння CCR1 - 4 і
переповнювання таймера
;
******************************************************************. w
&TAIV, PC; Додати зміщення, відповідне джерелу
; переривання до
програмного лічильника PC; CCR0 - не обробляєтьсяCCR1_ISR; по CCR1 викликається
обробка; CCR2 - не обробляється; CCR3 - не обробляється; CCR4 - не
обробляється_over reti; переповнювання таймера Timer_A_ISR bic. w
#CCIFG,&CCTL1. w #LPM0, 0 (SP); По reti вихід з режиму зниженого споживання
LPM0;
;
******************************************************************; Підпрограма
індикації значень DIGIT1 & DIGIT2
; ЦПУ використовує
регістри R15, R14, R13 і R12, вони не зберігаються
;
******************************************************************. w #LCDM1,
R15; В R15 покажчик на першу позицію ЖКИ. b DIGITS, R14; Значення копіюється в
R14mov. b R14, R13; R14 копіюється в R13. b R13; Зрушення управо. b R13; 4
рази. b R13; для обміну. b R13; тетрад місцями. b #0Fh, R14; молодша тетрада -
> R14. b #0Fh, R13; старша тетрада - > R13. b LCD_Tab (R14), R12;
Виведення молодшої тетради в 1-у цифру ЖКИ. b R12, 0 (R15); Виведення сегментів
a & b молодшої тетради в ЖКИ. w R12. b R15. b R12, 0 (R15); Виведення
сегментів з & d молодшої тетради в ЖКИ. w R12. b R15. b R12, 0 (R15);
Виведення сегментів e & f молодшої тетради в ЖКИ. w R12. b R15. b R12, 0
(R15); Виведення сегментів g & h молодшої тетради в ЖКИ. w R12. b R15. b
LCD_Tab (R13), R12; Виведення старшої тетради в 2-у цифру ЖКИ. b R12, 0 (R15);
Виведення сегментів a & b старшої тетради в ЖКИ. w R12. b R15. b R12, 0
(R15); Виведення сегментів з & d старшої тетради в ЖКИ. w R12. b R15. b
R12, 0 (R15); Виведення сегментів e & f старшої тетради в ЖКИ. w R12. b
R15. b R12, 0 (R15); Виведення сегментів g & h старшої тетради в ЖКИ. w R12
;
******************************************************************
; Визначення ЖКИ
;
******************************************************************
;
Визначення сегментівequ 001hequ 010hequ 002hequ 020hequ 004hequ 040hequ 008hequ
080hequ 000h_Tab db a+b+c+d+e+f; Відображує "0"b+c; Відображує
"1"a+b+d+e+g; Відображує "2"a+b+c+d+g; Відображує
"3"b+c+f+g; Відображує "4"a+c+d+f+g; Відображує
"5"a+c+d+e+f+g; Відображує "6"a+b+c; Відображує
"7"a+b+c+d+e+f+g; Відображує "8"a+b+c+d+f+g; Відображує
"9"a+b+c+e+f+g; Відображує "A"Blank; Порожній екранa+d+e+f;
Відображує "C"b+c+d+e+g; Відображує "D"a+d+e+f+g;
Відображує "E"a+e+f+g; Відображує "F"
;
******************************************************************; Програмна
затримка
;
******************************************************************#0FFFFh;
Затримка - > TOSdec. w 0 (SP); Декремент TOSDL1; Затримка виконана?SP;
Очищення TOS; Повернення з підпрограми
;
******************************************************************_calc;
Підпрограма математичних обчислень
;
******************************************************************. w #0h,
DIGITS; Очистити DIGIT. w #0h, Result; Перевірка результат рахунку Result на
0calc_over; Якщо 0 - на вихід#Mul100; Result множиться на 100#Divide; Потім
ділиться на #06d#Hex2bcd; Перетворення 16-бітового двійкового числа
; у
двійково-десяткове (BCD) Result xx. xx_over ret; Повернення з підпрограми
;
******************************************************************; Підпрограма
множення на 100
; вхідні
дані Result 16 біт і константа 64h (100d) 16 біт
; на
виході 32 біт змінні htX100_msw & htX100_lsw
;
******************************************************************. w #100,
IROP1; Завантажити 1-й множник 100 в IROP1clr. w htX100_lsw; Очистити буфер для
молодшої частини слова. w htX100_msw; І для старшоїclr. w IROP2M; Очистити 2-й
множник$002 bit. w #1, IROP1; Перевірка молодшого бітаL$01; Якщо 0, не робити
нічого. w Result, htX100_lsw; Якщо 1, додати Result до твору. w IROP2M,
htX100_msw;$01 rla. w Result; Твір X 2. w IROP2M;. w IROP1; Перевірка
наступного бітаL$002; Якщо в carry "1", то завершуємо
;
******************************************************************; Підпрограма
ділення 32-бітового числа на 16-бітове
; вхідні
дані 32-бит htX100_msw & htX100_lsw і 16-бітова константа #06
; на
виході 16-бітова змінна DIGIT
;
************************************************************************. w
DIGITS; Очищення буфера для нового результату. w #17, IRBT; Організація
циклуcmp. w #06, htX100_msw; Порівняти дільника із старшим словом ділимогоdiv2;
Якщо менше - перехід на div2. w #06, htX100_msw; Відняти 6 із старшого
словаrlc. w DIGITS; Зрушити результат вліво через біт перенесенняdiv4; Якщо в
carry "1", то завершуємо. w IRBT; Декремент лічильника циклуdiv3;
Якщо лічильник = 0: завершення. w htX100_lsw; Ділиме X 2. w htX100_msw;div1;
Якщо в carry "0" перехід до div1. w #06, htX100_msw; Відняти 6 із
старшого слова; Встановити carry в "1"div2; Повторclrc; Очистити
carryret; Повернення з підпрограми
;
******************************************************************bcd;
Підпрограма переведення 16-бітового шістнадцятиричного значення
; у
двійково-десяткове (BCD) вхідні дані 16-бит шістнадцятиричні в DIGITS,
; вихідні
там же в BCD
;
******************************************************************#16, r9; в R9
число бітr8; Обнулити R8r7; Обнулити R7$1 rla DIGITS; Арифметичне зрушення
DIGITS влівоr7, r7; Десяткове складанняr8, r8; source + carry - >
destinationr9; Декремент лічильника бітL$1; Усе 16 біт оброблені?r7, DIGITS;
Результат - > DIGITS; Повернення з підпрограми
;
******************************************************************INTVEC;
Вектора переривань MSP430x41x
;
******************************************************************BASICTIMER_VECTOR_VEC
DW BT_ISR; Вектор базового таймера Basic TimerTIMERA1_VECTOR; Вектор таймера
Timer_A_VEC DW TAX_ISR;RESET_VECTOR_VEC DW RESET; POR, зовнішній Reset,
сторожовий таймер Watchdog
;
******************************************************************
4.
Економічне обґрунтування доцільності розробки локатора для лабораторного
мобільного робота
Ціль написання даного
розділу є розрахунком витрат на розробку і виготовлення,, Ультразвукового
локатора для лабораторного мобільного робота”, частковий розрахунок
економічного ефекту з впровадженням універсального лабораторного мобільного
робота з ультразвуковим локатором у виробництво.
4.1
Організаційно-економічна частина
Метою написання даного
розділу є розрахунок витрат на розробку і виготовлення лабораторного мобільного
робота з ультразвуковим локатором, здатного самостійно рухатися, огинати на
своїй дорозі перешкоди. Даний мобільний робот буде розміщений в учбовій
лабораторії метрології, вимірювань та основ робототехніки Криворізького
інституту Кременчуцького університету економіки, інформаційних технологій та
управління.
Засоби необхідні для
розробки лабораторного мобільного робота з ультразвуковим локатором:
персональна ЕОМ, осцилограф, принтер, паяльні установки і набір
системотехнічних інструментів.
Для роботи проектованого
мобільного робота необхідно:
Осцилограф, генератор
імпульсів і інші прилади лабораторії.
Розроблений лабораторний
мобільний робот з ультразвуковим локатором, дозволить студентам других і третіх
курсів денної та заочної форми навчання наочно вивчати принцип роботи базових
елементів електроніки і мікросхемотехніки. Технічна модель призначена для
демонстрації ультразвукової ехолокації.
4.2
Розрахунок витрат на розробку, виготовлення, впровадження та експлуатацію
лабораторного мобільного робота з ультразвуковим локатором
Таблиця 4.1
|
Платформа
|
|
Назва
елементу
|
Кількість
|
Ціна за
шт., грн.
|
Сума,
грн
|
|
Дитяча
іграшка "ТАНК"
|
1
|
350
|
350
|
|
Алюмінієвий
швелер 1м
|
4
|
2
|
8
|
Разом 358
Таблиця 4.2
|
Ультразвуковий
локатор
|
|
Назва
елементу
|
Кількість
|
Цена за
шт., грн.
|
Сума,
грн
|
|
Паркувальний
радар Autofun P216
|
1
|
250
|
250
|
Разом 250
Таблиця 4.3
|
Схема
керування
|
|
Назва
елементу
|
Кількість
|
Ціна за
шт., грн.
|
Сума,
грн
|
|
Плата
|
1
|
5
|
5
|
|
Мікропроцесор
Atmega8
|
1
|
12
|
12
|
|
Конденсатор
100m*6в
|
4
|
0.5
|
2
|
|
Резистори
|
4
|
0.5
|
2
|
|
Провід
1м
|
0,5
|
2,5
|
2,5
|
Разом 23,50. Загальна
вартість на розробку складає - 631,50 грн.
Зарплата розробника:
чоловік - 1 місяці = 2000
грн.
Нарахування на соціальне
страхування:
В пенсійний фонд - 33,2%
В соціальне страхування -
1.6%
В фонд безробіття - 1.4%
Соціальна страховка на
випадок нещасних випадків на виробництві або проф. захворювання - 1%
Разом: 37,2%
Нарахована заробітна
плата:
.372*2000=744 грн.
Амортизація обладнання:
Осцилограф С1-68 - 1000
грн.
Строк обладнання 7 років.
Виходячи з цього
А=1000/7*12=11,90 грн.
/місяць
Ціна 1квт електроенергії
для споживачів - 0,2436 грн. /кВт.
Нормативне споживання
електроенергії осцилографом - 120 Вт/ч або 0,12 кВт/ч, паяльною установкою -
350 Вт/ч або 0,35 кВт/ч, блоком живлення моделі - 50Вт/ч або 0,05 кВт/ч.
Е=N*B*tэ, де
- споживана об'єктом
потужність від мережі (квт/година)- тариф на електроенергію.- регламентований
час роботи об'єкта в плині місяця, г/міс.
В = кількість робочих
днів у місяці 20 по 8 годин=5*8=160 (годин).
У такий спосіб витрати на
використання електроенергії становлять:
Е= (0,12+0,35+0,05)
*160*0,2436=20,26 (за місяць)
,50+744+11,90+20,26=
1407,66
Таким чином, витрати на
розробку технічної моделі лабораторного мобільного робота з ультразвуковим
локатором становлять: 1407,66 грн.
Розрахунок економічного
ефекту
Дана розробка призначена
для певної мети, а саме: вивчення студентів спеціальності "Гнучкі
комп'ютеризовані системи та робототехніка" денного та заочного форм
навчання основам робототехніки. Дипломна робота є дослідницькою та враховуючи
вище сказане слідує, що вірогідний прибуток від цього проекту відсутній,
вартість проекту складає 1407,66 грн.
В порівнянні з іншими
продуктами, які виконують подібні функції та мають вартість орієнтовно 1600
грн., розроблений мобільний робот з ультразвуковим локатором обійдеться значно
дешевше, ніж аналоги.
Економія від використання
однієї розробленої програми представлятиме:
ЕК = 1600 - 1407,66 = 193
грн.
5.
Охорона праці
Охорона праці - це
система законодавчих актів, соціально-економічних, організаційних, технічних,
гігієнічних та лікувально-профілактичних заходів і засобів, що забезпечують
безпеку, збереження здоров'я і працездатності людини в процесі праці.
Задачі охорони праці -
забезпечення нормальних, здорових, безпечних умов праці, вивчення причин
травматизму, професійних захворювань, пожарів та розробки систем заходів і
вимог по їх усуненню.
Законодавство України про
охорону праці базується на:
Конституції України, яка
гарантує права громадян на працю, відпочинок, охорону здоров’я, медичну
допомогу і страхування;
Законі України "Про
охорону праці”, де вказано, що державна політика в області охорони праці
базується на пріоритеті життя і здоров’я людей в умовах їх трудової діяльності.
Відповідальність за створення нормальних і безпечних умов труда несе
роботодавець незалежно від форми власності підприємства чи установи які
здійснюють розробку виробництва та застосування ПЕОМ і ПК;
Нормах штучного та
природного освітлення визначені СНиП ІІ-4-79/85;
Законі України "Про
забезпечення санітарного та епідемічного благополуччя населення ” де вказані
основні вимоги гігієни та санітарії;
Параметрах мікроклімату
на робочих місцях регламентовані у ГОСТ 12.1.005-88 и ДСН 3.3.6.042-99;
Категорія робіт по
величині загальних енергозатрат встановлена ДСН 3.3.6.042-99;
Законі України "Про
загальнообов’язкове державне соціальне страхування від нещасного випадку на
виробництві та професійного захворювання, які спричинили втрату працездатності
”, який гарантує право трудящих на соціальний захист і компенсацію постраждалим
матеріальних втрат при травмуванні і професійного захворювання;
Кодексі законів про працю
(КЗпП) де викладені окремі вимоги охорони праці;
Законі України "Про
пожежну безпеку" і "Правила про пожежну безпеку в Україні”
Крім того є ряд Державних
стандартів, правил, норм, інструкцій та інших нормативних документів,
регламентуючих питання охорони праці.
5.1
Аналіз небезпечних і шкідливих факторів в учбовій лабораторії метрології,
вимірювань та основ робототехніки
Одна з найважливіших
задач охорони праці - забезпечення безпеки працюючих, тобто забезпечення такого
стану умов праці, при якому виключено дію на працюючих небезпечних і шкідливих
виробничих чинників.
Нанесення травми людині в
умовах виробництва обумовлене наявністю шкідливих та небезпечних виробничих
чинників:
підвищений рівень
електромагнітних випромінювань;
підвищений рівень
рентгенівських випромінювань;
підвищений рівень шуму;
несприятливі
мікрокліматичні умови;
недостатнє або надмірне
освітлення;
психофізіологічні
шкідливі і небезпечні виробничі чинники.
Відповідно діючим
нормативним документам (СН 512-78 и ДСанПіН 3.3.007-98) площа приміщення 9,0
м2; висота приміщення 2,7 м; об’єм - 24,3 м3 на одну людину. Стіна, стеля,
підлога приміщення виготовляються з матеріалів, дозволених для оформлення
приміщень санітарно-епідеміологічним наглядом. Підлога приміщення вкрита
діелектричним килимком, випробуваним на електричну міцність. Висота робочої
поверхні столу для персонального комп’ютера (ПК) - 690 мм, ширина повинна
забезпечувати можливість виконання операцій в зоні досягнення моторного ходу;
висота столу 725 мм, ширина 800 мм, глибина 900 мм. Простір для ніг: висота 600
мм, ширина 500 мм, глибина на рівні колін 500 мм, на рівні витягнутої ноги
650мм. Ширина й глибина сидіння 400 мм, висота поверхні сидіння 450 мм, кут
нахилу поверхні від 15° вперед до 5° назад. Поверхня
сидіння плоска, передній край закруглений. В доступних місцях знаходяться
аптечки першої медичної допомоги.
Показники, якими
характеризується мікроклімат є: температура повітря холодний період року 22-24О
C, швидкість руху повітря 0,1 м/сек., в теплий період року 23-25О C, швидкість
руху повітря 0,1-0,2 м/сек., відносна вологість повітря 60-40%. В приміщенні
температура повітря 23О С, яка є не нижче встановленої ГОСТ 12.1.005-88 і СНіП
2.04.05-91. Температура повітря є одним з найважливіших факторів мікроклімату.
При нищій або при підвищеній температурі працездатність людини погіршується,
але при цьому погіршується робота обладнання лабораторії електроніки та
мікросхемо техніки та ПЕОМ. На організм людини і обладнання лабораторії та ПЕОМ
великий вплив виявляє відносна вологість. При відносній вологості повітря більш
75-80% знижується опір ізоляції, змінюються робочі характеристики елементів,
зростає інтенсивність відмов елементів ПЕОМ. Швидкість руху повітря впливає на
функціональну діяльність людини і роботу приладів ПЕОМ.
При експлуатації ПЕОМ
можуть виникнути негативні явища в організмі людини. Розлади, що виникають в
результаті постійного виконання дій, що повторюються, стосуються працівників,
що використовують в своїй роботі клавіатуру. При цьому виникає синдром
тунельного зап’ястя, який викликає розпухання сухожиль, і що супроводжується
постійною біллю при виконанні будь-яких дій, навіть не зв’язаних безпосередньо
з професійною діяльністю.
При роботі в лабораторії
людина наражається на шумовий вплив з боку багатьох джерел, наприклад, шум
викликаний роботою принтера (70 дБ) або дрелі (від 70 дБ). Згідно з СН 245-71
рівень шуму у приміщенні не повинен перевищувати 50 дБ. Під впливом шуму
відбувається зниження слухової чутливості, що тим значні, ніж вище
інтенсивність шуму і більше його експозиція. Діючи на слуховий аналізатор, шум
змінює функціональний стан багатьох систем органів людини внаслідок взаємодії
між ними через центральну нервову систему. Це виявляє вплив на органи зору
людини, вестибулярний апарат і рухові функції, а також призводить до зниження
мускульної дієздатності. При роботі в умовах шуму спостерігається підвищена
втомлюваність і зниження дієздатності, погіршується увага і мовна комутація,
створюються передумови до помилкових дій працюючих.
Джерелами випромінювання
електромагнітних полів (ЕМП) в лабораторії електроніки та мікросхемотехніки є
система випромінювання монітору та фотоелементів, а також елементи блоків
живлення системного модуля, принтера, вимірювальних приборів. Систематичний
вплив на працюючого ЕМП з рівнями, що перевищують допустимі, призводить до
порушення стану його здоров’я. При цьому можуть виникати зміни в нервовій,
серцево-судинній та інших системах організму людини. При впливі ЕМП значної
інтенсивності на організм можуть виникати поразки кришталиків ока,
нервово-психічні захворювання і трофічні явища (випадення волосся, ломкість
нігтів). Ступінь шкідливого впливу ЕМП на організм людини визначається напругою
електромагнітного поля, довжиною хвилі і тривалістю перебування організму в
зоні діяльності ЕМП. Дія електромагнітних полів на організм людини виявляється
у функціональному розладі центральної нервової системи. В результаті тривалого
перебування в зоні дії електромагнітних полів наступають передчасна
стомлюваність, сонливість або порушення сну, з'являються часті головні болі.
Електронно-променеві
трубки, які працюють при напрузі понад 6 кВ є джерелами "м’якого"
рентгенівського випромінювання. При напрузі понад 10 кВ рентгенівське
випромінювання виходить за межі скляного балону і розсіюється в навколишньому
просторі виробничого приміщення. Шкідливий вплив рентгенівських променів
зв’язаний з тим, що, проходячи через біологічну тканину, вони викликають в
тканині іонізацію молекул тканинної речовини, що може призвести до порушення
міжмолекулярних зв’язків, що в свою чергу, призводить до порушення нормальної
течії біохімічних процесів і обміну речовин.
Значення освітлення в
процесі життєдіяльності і особливо виробничої діяльності сучасного суспільства
величезне. Організація раціонального освітлення робочих місць - одне з основних
питань охорони праці.
Природне освітлення
здійснюється через світлові віконні отвори (бічне природне освітлення).
Природне освітлення характеризується тим, що створювана освітленість змінюється
в надзвичайно широких межах залежно від часу дня, року, метеорологічних
чинників. Як нормована величина для природного освітлення прийнята відносна
величина - коефіцієнт природної освітленості (КПО), який є вираженим у
відсотках (1,8) відношенням освітленості в даній крапці усередині приміщення до
одночасного значення зовнішньої горизонтальної освітленості, створюваної
світлом повністю відкритого небозводу.
Штучне освітлення
передбачається у всіх виробничих і побутових приміщеннях, де не досить
природного світла, а також для освітлення приміщень в нічний час. Робоче
освітлення забезпечує зорові умови нормальний роботи, проходу людей і руху
транспорту. По розподілу світлового потоку в просторі розрізняють світильники
прямого, розсіяного і відображеного світла, а по конструктивному виконанню -
світильники відкриті, закриті, захищені, пилонепроникні, вологозахисні,
вибухозахищені, вибухобезпечні. У даному випадку використовуються світильники
діляться на світильники загального і місцевого освітлення. На робочому місці
освітлення є комбінованим, норма освітлення 300 лк.
Дія освітлення виявляє
істотний вплив на центральну нервову систему, яка керує всією життєдіяльністю
людини. Раціональне освітлення сприяє підвищенню продуктивності і безпеки праці
і збереженню здоров’я працюючих. Недостатнє освітлення робочих місць - одна з
причин низької продуктивності праці. В цьому випадку очі працюючого сильно
напружені, важко розрізняють предмети, у людини знижується темп і якість
роботи, погіршується загальний стан. На органах зору негативно відбивається як
недостатнє так і надмірне освітлення. Надмірна освітленість призводить до
осліплення, що характеризується різзю в очах, при цьому очі працюючого швидко
втомлюються і зорове сприймання різко погіршується.
Важливе значення для
створення сприятливих умов праці має культура праці й виробнича естетика. Чистота
на робочому місці, правильно підібрана колірне фарбування приміщень, інвентарю,
устаткування, форма й покрій робочого одягу, спеціально підібрана музика - все
це створює гарний настрій, підвищує життєвий тонус і працездатність. Естетичні
умови на виробництві мають істотне значення не тільки для оздоровлення,
полегшення праці, але й для підвищення його привабливості і продуктивності. У
зв'язку із цим на промислових підприємствах велике значення надається
промисловій естетиці.
Як самостійна галузь
знань промислова естетика і теоретично і організаційно сформувалась порівняно
недавно. Вона вивчає закони художньої творчості в сфері виробництва. Коло
питань, розроблювальних промисловою естетикою, дуже широкий. Це раціональне
колірне оформлення промислових приміщень і встаткування, розумна організація
робочого місця, художнє конструювання верстатів, машин, інструментів,
впровадження функціональної музики, художня розробка моделей робочого одягу,
устаткування стендів наочної агітації, озеленення території цехів і підприємств.
Колір є одним з найбільш
потужних засобів емоційного впливу на людину. Колір робочих приміщень,
устаткування, механізмів викликає в людини певні емоції, впливає на
стомлюваність, травматизм, брак у роботі, а отже, на продуктивність праці. Впливаючи
на нервову систему, колір збуджує або заспокоює, створює ілюзію тепла або
холоду, тяжкості або легкості, наближення або віддалення. Колірне фарбування
виробничих приміщень доцільно робити з урахуванням технологічного призначення
приміщень, умов роботи, температури, характеру висвітлення й вимог охорони
праці. Колір устаткування повинен бути м'яким, спокійним, психологічно
сприятливим. У яскраві контрастні кольори фарбують органи керування
встаткування, рухливі частини.
У виробничому інтер'єрі
колір також відіграє попереджуючу роль, використовується для зображення
технологічних символів і всіляких сигналів. З економічної точки зору
раціональне фарбування робочих приміщень і встаткування підвищує продуктивність
праці на 5-20%, зменшує число нещасних випадків.
Принципам організації
праці повинно відповідати і взаємне компонування робочих місць у рамках
офісного приміщення, так і структура індивідуального робочого місця. Основні
принципи ергономічної організації робочого місця - комфорт і мінімізація навантажень.
Зрозуміло, принципам ергономіки повинна відповідати й використовувані меблі.
Серед столів найбільш ергономічною визнана криволінійна кутова форма. За
рахунок увігнутості більша частина їхньої площі виявляється використовуваної,
оскільки попадає в зону охоплення руками людини, рівну 35-40 см. Самим
оптимальним фахівцями вважається розташування меблів за принципом "усе під
рукою", коли всі необхідні для щоденної роботи полиці, тумби, шафи
перебувають на відстані витягнутої руки. Це дозволяє виключити непотрібні
витрати енергії й зосередиться на виконанні прямих обов'язків.
5.2
Заходи щодо нормалізації шкідливих і небезпечних факторів
Згідно СНиП 2.04.05-91
система вентиляції, кондиціювання повітря й повітряного опалення передбачена
для суспільних, адміністративно-побутових і виробничих категорій. Витяжні
отвори розташовані у стелі. Для забезпечення безпеки життєдіяльності
працівників у приміщенні варто підтримувати необхідну якість повітря, тобто
оптимальні параметри мікроклімату, сталість газового складу й відсутність
шкідливих домішок у повітрі. Для цього необхідно подавати в ці приміщення певну
кількість чистого зовнішнього повітря. Для підтримки температури та інших
параметрів мікроклімату використовується опалення, вентиляція, кондиціювання,
що є найважливішою частиною спорудження.
Основним засобом захисту
від електромагнітних випромінювань, що використовуються в обчислювальній
техніці є екранування джерел випромінювання. Сьогодні всі монітори, що
випускаються, а також блоки живлення мають корпус, виконаний зі спеціального
матеріалу, що практично повністю затримує проходження електромагнітного
випромінювання. Застосовуються також спеціальні екрани, що зменшують ступінь
впливу електромагнітних і рентгенівських променів на оператора.
Для зниження електромагнітного
впливу на людину-оператора використовуються також раціональні режими роботи,
при яких норма роботи на ПЕОМ не повинна перевищувати 50 % робочого часу.
Гранично допустимі рівні
напруги дотику і струмів при експлуатації і ремонті обладнання забезпечені:
ізоляцією струмоведучих
мереж;
обґрунтуванням і
оптимальним вибором елементної бази, що виключає передумови поразки електричним
струмом;
правильного компонування,
монтажу приладів і елементів;
дотриманням умов безпеки
при налаштуванні і заміні приладів і інше.
Захист від небезпечних
впливів електричного струму при експлуатації обчислювальних комплексів
забезпечені:
застосування захисного
заземлення або обнуління;
ізоляцією струмопровідних
частин;
дотриманням умов безпеки
при настанові і заміні агрегатів;
надійним контактним
сполученням з урахуванням перепаду мікрокліматичних параметрів.
Ефективне рішення
проблеми захисту від впливу шуму досягається проведенням комплексу заходів, в
які входить ослаблення інтенсивності цього шкідливого виробничого чинника в
джерелах і на шляху розповсюдження звукових хвиль. Зниження виробничого шуму в
приміщеннях, де розміщена лабораторія електроніки та мікросхемотехніки,
досягається за рахунок звукоізолюючої обробки приміщення - зменшення енергії
відбитих хвиль, збільшення еквівалентної площі звукопоглинаючих поверхонь,
наявність в приміщеннях штучних звукопоглиначів. З метою зниження шуму в самих
джерелах встановлюються віброгасячі і шумогасячі прокладки або амортизатори. В
якості засобів звукопоглинання застосовуються не горючі або тяжко горючі
спеціальні перфоровані плити, панелі, мінеральна вата з максимальним
коефіцієнтом поглинання.
Електронно-променеві
трубки, магнетрони, тиратрони та інші електровакуумні прилади, що працюють при
напрузі вище 6 кВ, є джерелами "м’якого" рентгенівського
випромінювання. При технічній експлуатації апаратури, в якій напруга вище 15
кВ, використовують засоби захисту для відвертання рентгенівського опромінення
операторів і інженерно-технічних робітників, бо при такій напрузі рентгенівське
випромінювання розсіюється в навколишньому просторі виробничого приміщення.
Шкідливий вплив
рентгенівських променів зв’язаний з тим, що порушення міжмолекулярних зв’язків
тканинної речовини може призвести до порушення нормальної течії біохімічних
процесів і обміну речовин. Засобами захисту від "м’якого"
рентгенівського випромінювання є застосування поляризаційних екранів, а також
використання в роботі моніторів, що мають біокерамічне покриття і низький
рівень радіації. В якості засобів захисту від чинності м’яких рентгенівських
променів застосовуються екрани з сталевого листа (0,5-1 мм) або алюмінію (3
мм), спеціальної гуми. Для відвертання розсіювання рентгенівського
випромінювання по виробничому приміщенню встановлюють захисні огорожі з
різноманітних захисних матеріалів, наприклад, свинцю або бетону.
Для забезпечення
нормального освітлення та розрахунку штучного освітлення використовують в
основному три методи. Найчастіше її розраховують по світловому потоку. Для
цього визначається світловий потік кожної лампи по нормованій мінімальній
горизонтальній освітленості Еmin = 400лк з виразу:
= (Emin·S·K·z) / n1·n·N,
де F - світловий потік
лампи в світильнику, лм; S - площа приміщення, м2; K - коефіцієнт запасу; z -
коефіцієнт нерівномірного освітлення; n1 - коефіцієнт використання світлового
потоку; n - кількість ламп в світильнику; N - число світильників.
Зал має розміри А=10м,
В=5м, h=2.5м, стеля обладнується світильниками Л201Б з люмінесцентними лампами
ЛБ80.
Рівень робітничої
поверхні над полом 0,8 м, при цьому Нр=1.7 м.
Якщо освітлення
здійснюється рядами люмінесцентних ламп, те вираження вирішується відносно N.
Значення коефіцієнта n1 визначається по довіднику в залежності від типу
світильника, коефіцієнтів відбивання стін Рс, стелі Рп, робітничій поверхні і
від розмірів приміщення. Показник приміщення fi визначається з виразу:
= А·В/Нр· (А+В),
де А і В - довжина і
ширина освітленого приміщення, м;
Нр - висота підвісу
світильника над робітничою поверхнею, м.
У випадку застосування
люмінесцентних ламп потрібна кількість світильників N, яка визначається за
формулою:
=Emin·S·K·z/F·n1·n
Поділивши число
світильників N на число вибраних рядів світильників, визначають число
світильників у кожному ряду.
Показник приміщення
рівний:
=50/2,2 (10+5) =1,5151
По довіднику визначаємо
значення коефіцієнта n1 (для значень Рс=0,5, Рп=0,3): n1=0,7. Значення
коефіцієнта нерівномірного освітлення приймаємо рівним 1,1, а коефіцієнта
запасу - 1,5. Знаючи значення світлового потоку кожної лампи, можемо визначити
необхідну кількість світильників:
=400·10·5·1,5·1,1/5220·0,7·2=4
(штуки)
Загальна потужність
освітлювальної установки рівна:
Р=2·80·4=640 (Вт)
По результатах проведених
розрахунків можна зробити висновок про те, що для освітленні приміщення
потрібна 480 Вт загальної потужності освітлювальних установок.
5.3
Пожежна безпека
По
пожежовибухонебезпечності приміщення з ПЕОМ відносяться до категорії В (СНиП
2.09.02-85), що характеризуються наявністю твердих горючих і важко горючих
речовин і матеріалів, а також легкозаймистих матеріалів. Технологічні об’ємні
підлоги виконуються з негорючих або тяжко горючих матеріалів з межею
вогнестійкості не менше 0,5. Підпільні простори під об’ємними підлогами
відділяють негорючими перегородками з межею вогнестійкості не менше 0,75 на
ділянки площею не більш 250 м2.
Причинами пожежі можуть
бути:
паління в приміщенні;
недбале використання
нагрівальних або електроприладів приладів в приміщеннях з ПЕОМ;
В
електронно-обчислювальній техніці пожежну небезпеку створюють прилади, що
нагріваються, електро- і радіотехнічні елементи. Вони нагрівають навколишнє
повітря і близько розташовані деталі і провідники. Все це може призвести до
займання означених елементів, руйнування ізоляції і короткого замикання.
Для гасіння пожеж
передбачена наявність первинних засобів пожежогасіння, (згідно "Правил
пожежної безпеки в Україні") так і пожежні крани із брезентовими рукавами,
пожежні щити (1 щит на 5000м2). В кімнаті знаходиться вогнегасник (ВВ-5).
Вогнегасників розміщений, щоб був виключений безпосередній вплив на нього
сонячних променів, опалювальних і нагрівальних пристроїв. За конструкцією,
матеріалами, методами контролю, умовами змісту, обслуговуванням вогнегасник
відповідає вимогам Правил пристрою і безпечної експлуатації судин, що працюють
під тиском.
Для успішного гасіння
пожежі велике значення має швидке виявлення пожежі та своєчасний виклик
пожежних підрозділів до місця пожежі. В кімнаті з ПЕОМ розміщений сповіщувач
(датчик) тепловий легкоплавкий. При збільшенні температури легкоплавкий сплав
розплавляється і пружинячі пластинки, розмикаючись, вмикають ланцюг
сигналізації. В приміщенні відсутній телефон для виклику пожежної охорони.
У приміщенні знаходитися
розроблений і розміщений на видному місці план евакуації людей і матеріальних
цінностей при пожежі, з яким ознайомлені працівники підприємства.
Висновки
У процесі виконання
дипломної роботи було розроблено та виготовлено ультразвуковий локатор для
лабораторного мобільного робота. Розроблена система дозволяє:
Дослідження роботи
ультразвукового локатора;
Дослідження обробки даних
отриманих мобільнім роботом від ультразвукового локатора;
Рух лабораторного
мобільного робота огинаючи перешкоди;
Модернізувати
лабораторний мобільний робот;
Щоб реалізувати
поставлену задачу потрібно було:
Дослідити принцип роботи
ультразвукового локатора який безпомилково вираховуватиме перешкоди на шляху
лабораторного мобільного робота;
Дослідити принцип роботи
мобільного робота;
З типових електронних
виробів обрати платформу для лабораторного мобільного робота що задовольнятиме
потребам;
З типових електронних
виробів обрати ультразвуковий локатор для мобільного робота;
Обрати оптимальний
мікропроцесор для керування мобільним роботом;
Вивчити будову всіх
обраних блоків і з'єднати їх між собою;
Обрати оптимальну мову
програмування.
Для вирішення цієї задачі
найбільш підходить Сі. Ця мова програмування має великі можливості щодо
створення прикладного програмного забезпечення та дозволяє створювати
різноманітні програмні продукти. Дана програма була створена за допомогою саме
цієї мови програмування, що дозволило зробити безпомилкове керування
лабораторним мобільним роботом.
Список
літератури
1. Андреев
Ю.Н., Антонятин А.И., Иванов Д.М., Резисторы: Справочник. - Под ред.
Чертверткова И.И. - М.: Энергоиздат. 1981. - 325с.: ил.
2. Анисимова
И.Д., Викулин И.М., Заитов Ф.А., Курмашев Ш.Д., Полупроводниковые
фотоприемники: Ультрафиолетовый, видимый и ближний инфракрасный диапазоны
спектра. - Под ред. Стафеева В.И. - М.:
. Радио
и связь, 1984. - 216с.: ил.
. Аронов
В.Л., Баюков А.В., Зайцев А.А., Полупроводниковые приборы: Транзисторы.
Справочник. - Под общ. ред. Горюнова Н.Н. - 2-е изд., перераб. - М.:
Энергоатомиздат, 1985. - 904с.: ил.
. Батюков
А.В., Гитцевич А.Б., Зайцев А.А., Полупроводниковые приборы: Диоды, тиристоры,
оптоэлектронные приборы. Справочник. - Под общ. ред. Горюнова Н.Н. - 2-е изд.,
перераб. - М.: Энергоатомиздат, 1984. - 744с.: ил.
. Бирюков
С.М., Низковольтный преобразователь напряжения. - Радио, 2002, №2, с.41, 42.
. Бурдаков
С.Ф., Мирошник И.В., Стельмаков Р.Э. Системы управлением движением колесных
роботов. Спб: Наука, 2001.
. Букреев
С.С., Головацкий В.А., Гулякович Г.Н. Источники вторичного электропитания. -
М.: Радио и связь, 1983.
. Воробъев
Е.А., Технических средств получения информации, 2002. - 54с.
. Викторов
И.А., Физические основы применения ультразвуковых волн Рэлея и Лэмба в технике,
1966. - 169с.
. Голямина
И.П., Ультразвук, Издательство "Советская энциклопедия" Москва 1979.
- 400с.
. Домаркас
В.Й., Э.Л. Пилецкас, Ультразвуковая эхоскопия, 1988. - 275с.
. Джагупов
Р.Г., Ерофеев А.А., Пьезо-керамические злементы в приборостроении и автоматике,
1986. - 252с.
. Кудряшов
Б.П., Назаров Ю.В., Тарабрин Б.В., Ушибышев В.А., Аналоговые интегральные
микросхемы: Справочник. - М.: Радио и связь, 1981. - 160с.: ил. - (Массовая
радиобиблиотека. Вып.1033)
. Клюева
В.В., Агранат Б.А., Дубровин М.Н., Основы физики и техники ультразвука, 1987. -
352с.
. Майер
В.В., Простые опыты с ультразвуком, 1978. - 161с.
. Накано
Э., Введение в робототехнику /Пер. с япон. М.: Мир, 1988.
. Пузанов
Д.В., Микропроцессорные системы, 2002. - 935с.
. Пахомов
А.С. Преобразователь для питания радиоприемников. - Радио, 2000, №2, с. 19.
. Тарабрин
Б.В., Лунин Л.Ф., Смирнов Ю.Н., Интегральные микросхемы: Справочник. - М.:
Радио и связь, 1984 - 528с.
. Фолкенберри
Л.Д., Применение операционных усилителей и линейных ИС: Пер. с англ. - М.: Мир,
1985. - 572с.: ил.
. Хартов
В.Я., Микроконтролеры AVR, 2007. - 242с.
. Шутилов
В.А., Основы физики ультразвука, 1980. - 280с.
. Шило
В.Л., Популярные цифровые микросхемы: Справочник. - М.: Радио и связь, 1987. -
325с.: ил. - (Массовая радиобиблиотека. Вып.1111)
25. http://avr.
easycoding.org/projects/klassifikaciya/index. htm
<http://avr.easycoding.org/projects/klassifikaciya/index.htm>
. <http://joho.ru/>
. http://insiderobot.
blogspot.com/ <http://insiderobot.blogspot.com/>
. http://robot.
paccbet.ru/ <http://robot.paccbet.ru/>
. http://www.myrobot.ru/stepbystep/el_simple_robot.
php <http://www.myrobot.ru/stepbystep/el_simple_robot.php>
. <http://www.prorobot.ru/>
. <http://gizmod.ru/keyword/robot/>
. <http://techvesti.ru/robot>