Разработка приложения для обработки анкет выпускников кафедры экономической информатики

  • Вид работы:
    Курсовая работа (т)
  • Предмет:
    Информационное обеспечение, программирование
  • Язык:
    Русский
    ,
    Формат файла:
    MS Word
    763,67 Кб
  • Опубликовано:
    2012-09-09
Вы можете узнать стоимость помощи в написании студенческой работы.
Помощь в написании работы, которую точно примут!

Разработка приложения для обработки анкет выпускников кафедры экономической информатики

Содержание

Введение

. Информационная модель задачи

. Анализ входных и выходных информационных потоков

. Диаграммы

Заключение

Приложение

 

Введение


Цель курсового проекта - получение практических навыков по структуризации информационной системы и формированию технологических процессов обработки информации в системе.

Наименование задачи: «Разработка приложения для обработки анкет выпускников кафедры экономической информатики». Данное приложение разрабатывается с целью выяснения того, насколько знания, данные выпускникам в процессе обучения на специальности, использовались ими в профессиональной деятельности.

При анализе деятельности преподавателей достаточно часто проводятся исследования, направленные на адекватную оценку их работы. Существует немало методик, которые позволяют это сделать. Всесторонняя комплексная оценка деятельности преподавателя предполагает использование такого источника информации, как мнение обучаемых.

Очень ценным способом установления обратной связи может стать проведение анкетирования выпускников. Его намного сложнее организовать в силу различных причин, но при успешном осуществлении опроса можно дать оценку во много раз более точную, нежели способом анкетирования студентов.

Выпускник учебного заведения уже в реальной жизни сможет более объективно оценить личные характеристики, качество преподавания отдельных работников, качество материала, целесообразность обучения той или иной дисциплине, потребовались ли конкретные знания на практике, а какой информации, может быть, не доставало в его профессиональной деятельности.

 

1. Информационная модель задачи


Рис.1. Укрупнённая информационная модель задачи

Перечень технологических процессов по задаче

Маршрутным технологическим процессом называется последовательность прохождения документа по подразделениям или рабочим местам (операциям). Маршрутные технологические процессы используются для планирования, так как позволяют определить номенклатуру, предметов труда, обрабатываемых в подразделении (на рабочем месте). Операционный технологический процесс подразумевает обработку документа на одном рабочем месте. Операционный технологический процесс включает в себя технологический процесс обработки и контроля.

На основе построенной информационной модели можно выделить следующие маршрутные технологические процессы (МТП) и операционные технологические процессы (ОТП):

1.  МТП анкеты выпускника

2.       ОТП ввода информации в БД

.        ОТП формирования отчета о статистике по преподавателям

.        ОТП формирования отчета о статистике по предприятиям

.        ОТП формирования отчета об отзывах выпускников о конкретном преподавателе

.        МТП отчета о статистике по преподавателям

.        МТП отчета о статистике по предприятиям

.        МТП отчета об отзывах выпускников о конкретном преподавателе

2. Анализ входных и выходных информационных потоков


В курсовом проекте более подробно будут рассмотрены технологические процессы документа «Анкета выпускника» и отчета «Отзывы выпускников о преподавателе». На примере документа «Анкета выпускника» и отчета «Отзывы выпускников о преподавателе» рассмотрим операционные технологические процессы (обрабатывающий, контролирующий технологический процесс).

На рис. 2 представлен МТП анкеты выпускника.

Рис.2. МТП анкеты выпускника

Проектирование технологического процесса на обрабатывающую операцию предусматривает выполнение нескольких этапов:

1.       анализ предмета труда;

При анализе первичного документа как предмета труда он описывается множеством качественных и количественных параметров (таблица 1).

Таблица 1 - Анализ документа «Анкета выпускника»

№п/п

Параметр

Значение

1

Периодичность

По мере поступления

2

Формат бланка

А4

3

Позиционирование бланка

Альбомная

4

Вид документа

Разовый

5

Область действия

Внутренний

6

Степень срочности

Обычный

7

Степень секретности

Для служебного пользования

8

Количество экземпляров

1 экземпляр

9

Количество страниц

1-2

10

Количество заполняемых сторон

1 сторона

11

Форма построения

Комбинированная

12

Учетный

13

Способ заполнения

Вручную

14

Используемые шрифты

Типовые

15

Длительность жизненного цикла

1 год

16

Допустимость исправлений

Допускаются

17

Степень формализации

1

18

Логическая структура

Рисунок 4

19

Размер полей

10 слева, 10 справа, 10 сверху, 10 снизу

20

Трудоемкость заполнения

1 человек/10 минут

21

Коэффициент переноса из других документов

20%

22

Достоверность документа

90%


Рис. 3. Структурная схема документа «Анкета выпускника»

Каждый документ состоит из информационных элементов, которые называются реквизитами. Логическая структура документа представляет собой взаимосвязь реквизитов. Совокупность реквизитов, расположенных в документе определенным образом, составляет его формуляр. Формуляр-образец разрабатывается при создании системы документирования и представляет собой графическую модель или схему построения документа.

2.   выбор оборудования для выполнения операции;

Документ «Анкета выпускника» - первичен. Ввод осуществляется с клавиатуры (некоторые данные переносятся из АСУ «Деканат»). Оборудование - персональный компьютер.

3.   выбор инструментов и приспособлений для каждого обрабатывающего технологического перехода и определение режимов обработки;

4.       выбор и определение места контрольных переходов в технологическом процессе на операцию;

.        выбор инструментов и приспособлений для контрольных переходов;

6.   нормирование затрат на операцию;

7.   оформление документации (технологической карты или инструкций) на операцию (результат представлен в таблице 2).

Проектирование технологического процесса на контролирующую операцию предусматривает при выборе контрольных переходов придерживаться следующих правил:

1.       контрольные переходы ставятся перед наиболее трудоемкими операциями,

2.       контрольные переходы ставятся после ввода группы логически связанных реквизитов,

.        контрольные переходы ставятся в конце обработки документа на операции.

Таблица 2 - Технологическая карта


Операция

Ввод документа "Анкета выпускника"


Оборудование

Персональный компьютер, рабочая станция


Норма времени

1 документ -5 минут

№ п/п

Технологический переход

Инструмент, приспособление

Режим обработки

Примечание

1

Ввод номера документа

Поле ввода

Автоматический ввод


2

Ввод фамилии, имени, отчества выпускника

Поле со списком

Выбор из списка

Открывается дополнительная форма, где указывается список выпускников

3

Перенос данных, касающихся выпускника и учебного процесса

Кнопка, поля ввода

Автоматический ввод

4

Контроль правильности выведенных на экран данных

Контрольная операция

Визуальный контроль


5

Ввод данных п.16-п.21 анкеты

Поля ввода

Вручную


6

Контроль правильности введенных данных

Контрольная операция

Визуальный контроль


7

Формирование документа для печати

Текстовая кнопка

Автоматически

Готовый документ для печати


Контрольный технологический процесс ввода данных.

Рис. 4. КТП ввода данных с анкеты

Рассмотрим выходной информационный поток на примере отчета «Отзывы выпускников о преподавателе».

Маршрутный технологический процесс выбранной отчетной сводки выглядит следующим образом:

Рис. 5. МТП отчета об отзывах выпускников о преподавателе.

Проектирование технологического процесса вывода информации, предполагает выполнение следующих этапов:

1.       анализ отчетной сводки, как предмета труда (таблица 3);

Таблица 3 - Анализ отчета «Отзывы выпускников о преподавателе»

№ п/п

Параметр

Значение

1

Потребитель

Преподаватель, зам. декана

2

Периодичность

По мере надобности

3

Формат бланка

А4

4

Позиционирование бланка

Альбомная

5

Область действия

Внутренний

6

Степень срочности

Обычный

7

Степень секретности

Для служебного пользования

8

Количество экземпляров

1 экземпляр

9

Количество страниц

1 и более (в зависимости от количества отзывов)

10

Количество заполняемых сторон

1 сторона

11

Форма построения

Комбинированная

12

Функция управления

Учетный

13

Способ заполнения

Автоматический

14

Типовые

15

Длительность жизненного цикла

До 2 лет

16

Допустимость исправлений

Допускаются

17

Логическая структура

Рисунок 8

18

Размер полей

10 слева, 10 справа, 10 сверху, 10 снизу

19

Коэффициент переноса из других документов

100%

20

Достоверность документа

100%


2.       построение графа синтеза отчетной сводки, фактически определяется последовательность обработки входных данных для формирования каждого реквизита выходного потока (рис. 6)

Построение графа синтеза.

Частью формируемой базы данных являются таблицы, привязанные к каждому преподавателю кафедры. Для того, чтобы сформировать отчетную сводку для конкретного преподавателя необходимо выбрать его имя из списка и нажать нужную кнопку (процесс со стороны пользователя). Для построения графа синтеза выберем базовую таблицу: «Преподаватель 1», т.к. она содержит полный перечень отзывов о преподавателе.

Преподаватель

Выпускник

Отзыв

Месяц

Выпускник

 

Отзыв

 

Дата отзыва

 




Таблица «Преподаватель 1»

Рис.6. Выделение базовой таблицы

Граф синтеза.

Рис.7. Формирование отчетной сводки

Рис.8. Структурная схема отчетной сводки

Контрольный технологический процесс.

Отчетная сводка в базе данных формируется на основе таблиц базы данных, где достоверность информации 99,9%. Поэтому контрольный технологический процесс будет выглядеть следующим образом:

Рис.9. КТП вывода отчетной сводки

 

3. Диаграммы

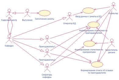
Case diagram

Этот вид диаграмм позволяет создать список операций, которые выполняет система. Часто этот вид диаграмм называют диаграммой функций, потому что на основе набора таких диаграмм создается список требований к системе и определяется множество выполняемых системой функций.

Каждая такая диаграмма или, как ее обычно называют, каждый Use case - это описание сценария поведения, которому следуют действующие лица (Actors). Данный тип диаграмм полезен при замысле системы и используется для того, чтобы создать требования к системе, определить действующие в системе объекты и основные задачи, выполняемые этими объектами. В нашем случае в качестве Actor выступает пользователь системы, поведение которого может быть различным, что и отражено на диаграмме.

Рис. 10. Use Case diagram

diagram

Этот вид диаграмм предназначен для анализа аппаратной части системы, то есть «железа», а не программ. В прямом переводе с английского Deployment означает «развертывание», но термин «топология» точнее отражает сущность этого типа диаграмм.

Для каждой модели создается только одна такая диаграмма, отображающая процессоры (Processor), устройства (Device) и их соединения.

Рис 11. Deployment diagram

Statechart diagram

Диаграммы состояний (State) предназначена для отображения состояний объектов системы, имеющих сложную модель поведения.

Каждый объект системы, обладающий определенным поведением, может находиться в определенных состояниях и переходить из состояния в состояние в процессе реализации сценария поведения объекта. Поведение большинства объектов реальных систем можно представить с точки зрения теории конечных автоматов, то есть поведение объекта отражается в его состояниях, и данный тип диаграмм позволяет отразить это графически.

Рис. 12. Statechart diagram

документ анкета информационный поток

Sequence diagram

Диаграммы последовательностей выполняются на стадии анализа цикла разработки. Этот процесс зависит от предварительного формирования прецедентов. Прежде чем приступать к разработке логики работы программного приложения, необходимо исследовать и определить ее поведение. Поведение системы представляет собой описание того, какие действия выполняет система, без определенного механизма их реализации. Одной из составляющих такого описания является диаграмма последовательностей.

С помощью sequence diagram можно проиллюстрировать взаимодействие исполнителя с системой и операции, выполнение которых при этом инициируется. Назначение данной диаграммы - отображение событий, передаваемые исполнителями системе через ее границы.

Диаграмма последовательностей системы является схемой, которая для определенного сценария прецедента показывает генерируемые внешними исполнителями события, их порядок, а также события, генерируемые внутри самой системы.

Построим Sequence diagram для прецедента «Формирование отчета об отзывах выпускников о преподавателе».

Рис.13. Sequence diagram

diagram

Рис. 14. Collaboration diagram

diagram

Диаграмма классов (design class diagram) иллюстрирует спецификации программных классов и интерфейсов (например, интерфейсов Java) в приложении. Обычно на такую диаграмму выносится следующая информация.

• Классы, ассоциации и атрибуты

• Интерфейсы со своими операциями и константами

•Информация о типах атрибутов

•Способы навигации

•Зависимости

При моделировании объектно-ориентированных систем этот тип диаграмм используют чаще всего. Диаграммы классов соответствуют статическому виду системы с точки зрения проектирования.

В отличие от концептуальной модели диаграммы классов отображают определения программных сущностей, а не понятия предметной области. В языке UML существуют специальные обозначения для диаграммы классов.

Рис. 15. Class diagram

 

Заключение


В заключении можно отметить, что реализация описанной в курсовом проекте системы позволило бы увеличить количество источников оценки деятельности преподавателей. В курсовом проекте были рассмотрены возможные варианты взаимодействий между объектами системы, формализована поставленная задача. Построенные диаграммы позволяют отразить процессы, возникающие в системе, а также актеров - действующих лиц, которые инициируют эти процессы.

 

Приложение


Анкета

1.       Фамилия, Имя, Отчество.

2.       Дата рождения

.        Адрес проживания

.        Телефон

.        Адрес электронной почты

.        Факультет

.        Специальность

.        Годы обучения

.        Тема диплома

.        Средний балл диплома

.        Участие в проектах, конференциях и т.п.

.        Дополнительное образование

.        Опыт работы

·        Место

·              Должность

·              Функции

·              Период

14.     Уровень владения компьютером (начинающий, пользователь, опытный пользователь, администратор, программист).

15.     Программы, которыми владеете

.        Дисциплины, которые, как Вам кажется, оказались наиболее полезными в вашей профессиональной деятельности. (Если возможно, укажите, какая именно информация вам пригодилась).

.        Оцените деятельность преподавателей по шкале 3210123 по след. признакам:

[Список преподавателей]

·               Создание основы (лекций)

·              Представление информации, изложение материала

·              Эмоциональный настрой

·              Полезность представленной информации Вам (указать, какой именно)

·              Ваши пожелания (замечания) преподавателю

18.     Какой информации Вам, возможно, недоставало в Вашей профессиональной деятельности (более глубокое изучение какой-либо дисциплины, материала, темы, программного продукта)?

19.     Какую дисциплину, на Ваш взгляд, можно было бы дополнительно включить в учебный план (которая отвечала бы требованиям Вашего работодателя)?

.        Какой программный продукт Вы бы желали изучить в процессе образования дополнительно?

.        Дисциплина и преподаватель кафедры, которые для вас оказались наиболее полезными в профессиональной деятельности.

Похожие работы на - Разработка приложения для обработки анкет выпускников кафедры экономической информатики

 

Не нашли материал для своей работы?
Поможем написать уникальную работу
Без плагиата!
Без нейросетей!