Разработка информационной системы 'Технический паспорт пути'

  • Вид работы:
    Дипломная (ВКР)
  • Предмет:
    Информационное обеспечение, программирование
  • Язык:
    Русский
    ,
    Формат файла:
    MS Word
    1,59 Мб
  • Опубликовано:
    2012-10-16
Вы можете узнать стоимость помощи в написании студенческой работы.
Помощь в написании работы, которую точно примут!

Разработка информационной системы 'Технический паспорт пути'

Список сокращений


ПСКА ЭВМ ДНЧ НОДН НОДМ НОДТ НОДП УРБД ПЧ УРБ СЦБ ТРА ПК

прибор для съемки кривых аэрофотометодами электронно-вычислительная машина ревизор движения отдела перевозок начальник отдела перевозок отделения дороги начальник отдела грузовой и коммерческой работы отделения дороги локомотивный отдел отделения дороги отдел пути отделения дороги отделенческий ревизор аппарата УРБ по службе пути дистанция пути отделенческий ревизор по безопасности движения поездов и автотранспорта сигнализация, централизация, блокировка технико-распорядительный акт персональный компьютер



Содержание

 

Список сокращений

Введение

1. Общие сведения о предметной области

1.1 Путь и путевое хозяйство

1.2 Топографо-геодезические работы на изысканиях при реконструкции существующих железных дорог

1.3 Технический паспорт пути

1.3.1 Инструкция о порядке обслуживания железнодорожных путей и организации движения

1.4 Содержание технического паспорта пути

2. Разработка информационной системы

2.1 Обзор существующих решений

2.2 Технологии реализации проекта

2.2.1 Среда разработки Microsoft Expression Blend

2.2.2 Базы данных

2.2.3 LINQ язык интерактивных запросов

2.3 Создание базы данных

2.3.1 Визуальная модель данных

3. Руководство пользователя

Заключение

Список используемой литературы

Введение


Железнодорожный транспорт является важнейшей составной частью экономической системы России.

В настоящее время Российские железные дороги, управляемые ОАО "РЖД", делятся на 17 дорог-филиалов, общей протяженностью 86,151 тысяч км. По общей протяженности железных дорог Россия уступает многим странам мира. На ОАО "РЖД" приходится около 12% мировых железных дорог. Однако перевозки у ОАО "РЖД" интенсивнее, чем где бы то ни было. ОАО "РЖД" выполняет 50% объема мировых грузоперевозок по железной дороге.

Поскольку от работы железной дороги зависит развитие экономики даже не регионов, а целых частей страны, ОАО "РЖД" поставило перед собой такие задачи: создание инфраструктурных условий потенциальных точек роста, преодоление критического уровня износа основных фондов, ликвидация технического отставания в железнодорожной технике.

-2030 годы - динамичное расширение сети железных дорог: строительство 22,3 тысяч км железных дорог, увеличение контейнерного транзита до 1 млн. контейнеров в год. План строительства железных дорог разбит на пять категорий:

Стратегические (развитие транспортной доступности) - 6079 км.

Социально-значимые (развитие устойчивого сообщения) - 2032 км.

Грузообразующие (создание новых грузопотоков) - 5120 км.

Технологические (разгрузка участков магистралей) - 6674 км.

Высокоскоростные (скоростное пассажирское сообщение) - 2399 км.

На каждый железнодорожный путь составляется технический паспорт пути, по каждой дистанции пути отдельно.

На сегодняшний день составление технического паспорта для железнодорожного транспорта является актуальной темой, поскольку ни один путь не буден введен в эксплуатацию без утвержденного технического паспорта пути.

Технический паспорт является основным документом, отражающим количественную и качественную характеристики главнейших элементов путевого хозяйства дистанции пути, и содержит схему дистанции пути, график ее административного деления, основные характеристики путевых устройств (земляного полотна с водоотводами и укрепительными сооружениями, искусственных сооружений, переездов, верхнего строения пути, средств снегозащиты), данные о путевых и сигнальных знаках, а также сведения о негабаритных местах, путевых мастерских, путевых машинах и механизмах, линейно-путевых зданиях.

Характеристика верхнего строения пути в техническом паспорте дается раздельно по главным путям, по станционным путям и путям специального назначения (специальным) по подъездным путям.

В настоящее время на железнодорожные пути необщего пользования, не принадлежащие владельцу инфраструктуры железнодорожного транспорта общего пользования, технический паспорт разрабатывается и утверждается владельцем железнодорожного пути и согласовывается с начальником станции.

Задачей дипломного проекта является разработка информационной системы для составления технического паспорта пути, которая позволит упростить и сократить время ввода данных непосредственно в саму форму паспорта пути, а также позволит максимально исключить вероятность ошибки, поскольку все полученные данные вводятся вручную.

1. Общие сведения о предметной области


1.1 Путь и путевое хозяйство


Железнодорожный путь представляет собой комплекс инженерных сооружений и устройств, расположенных в полосе отвода и предназначенных для осуществления движения поездов. Железнодорожный путь состоит из верхнего строения (рельсы, стрелочные переводы, под рельсовое основание со скреплениями и балластная призма) и нижнего строения (земляное полотно, водоотводные и искусственные сооружения). Для пропуска через железнодорожные пути автотранспортных средств устраиваются переезды и путепроводы. /4/.

Сооружения, устройства, механизмы и оборудование должны соответствовать утвержденной проектной документации и техническим условиям. На основные сооружения, устройства, механизмы и оборудование должны быть технические паспорта, содержащие важнейшие технические и эксплуатационные характеристики, а также сертификаты в рамках Системы сертификации на федеральном железнодорожном транспорте.

Вновь построенные и реконструированные линии, сооружения, устройства и здания должны приниматься в постоянную эксплуатацию приемочными комиссиями в соответствии с правилами приемки в эксплуатацию законченных строительством объектов железнодорожного транспорта и вводятся в действие только после утверждения нормативной документации, устанавливающей порядок их работы.

Сооружения и устройства общей сети железных дорог и железнодорожных подъездных путей от станции примыкания до территории промышленных и транспортных предприятий должны удовлетворять требованиям габарита приближения строений, установленного государственным стандартом.

Сооружения и устройства, железных дорог, находящиеся на территории между территориями промышленных и транспортных предприятий, должны удовлетворять требованиям габарита приближения строений.

Правила эксплуатации и обслуживания железнодорожных путей необщего пользования.

Железнодорожные пути необщего пользования и расположенные на них сооружения и устройства должны обеспечивать маневровую и сортировочную работу в соответствии с объемом перевозок, ритмичную погрузку и выгрузку грузов, а также рациональное использование железнодорожного подвижного состава, его сохранность.

Конструкция и состояние сооружений и устройств, расположенных на железнодорожных путях необщего пользования, должны соответствовать строительным нормам и правилам и обеспечивать пропуск вагонов с допустимой на железнодорожных путях общего пользования нормой технической нагрузки, а так же пропуск локомотивов, предназначенных для обслуживания железнодорожных путей необщего пользования.

Железнодорожные пути необщего пользования должны соответствовать утвержденной проектной и технической документации на данные пути необщего пользования.

Железнодорожный путь необщего пользования имеет границу с железнодорожными путями общего пользования. Граница железнодорожного пути необщего пользования отмечается знаком "Граница железнодорожного подъездного пути".

Железнодорожные пути необщего пользования могут быть открыты для постоянной или временной эксплуатации.

Каждый железнодорожный путь необщего пользования должен иметь технический паспорт, план и продольный профиль, чертежи сооружений. В техническом паспорте указываются технические характеристики и состояние рельсов, шпал, балласта, земляного полотна, сооружений, весовых приборов, обустройств и механизмов, предназначенных для погрузки, выгрузки, очистки, промывки вагонов, маневровых устройств, лебедок, а также промышленные железнодорожные станции, горки, полугорки, вытяжные пути, устройства сигнализации, централизации, блокировки и связи, используемых при поездной и маневровой работе.

После ввода в эксплуатацию новых объектов, их закрытия или ликвидации владелец железнодорожного пути необщего пользования вносит в технический паспорт соответствующие изменения и один экземпляр технического паспорта передает владельцу инфраструктуры, сообщая ему о всех внесенных в паспорт изменениях с приложением соответствующих документов. Владелец инфраструктуры вносит изменения в ведомость железнодорожных путей необщего пользования - приложение к техническо-распорядительному акту станции примыкания.

В настоящее время на подъездных путях не реже одного раза в десять лет должны проводиться работы по контролю состояния плана и профиля пути. Геодезическая съемка как раз является основой контроля состояния железнодорожных путей. Точность геодезических измерений зависит от того, какое оборудование используется при проведении этих работ. Чем современнее приборы, тем, соответственно, выше точность геодезической съемки. /13/

1.2 Топографо-геодезические работы на изысканиях при реконструкции существующих железных дорог


Изыскательские работы для усиления (реконструкции) железнодорожной линии, в том числе для строительства дополнительных главных путей, как и изыскания новых линий, подразделяются на подготовительные, полевые и камеральные. Основной упор делается на тщательное обследование положения и состояния существующего пути, искусственных сооружений и прочих устройств. При этом для линий большой протяженности широко применяются аэрофотосъемочные работы, по результатам которых получают достаточно точные фотопланы. /3/.

Съемочное обоснование

Полевые топографо-геодезические работы на изысканиях при реконструкции железных дорог и проектировании дополнительных главных путей включают пикетаж, продольное нивелирование, съемку поперечных профилей, плана линии и путевого развития раздельных пунктов (Рисунок 1.1).

Рисунок 1.1 - Полевые топографо-геодезические работы на изысканиях при реконструкции железных дорог и проектировании дополнительных главных путей

В качестве съемочного обоснования топографо-геодезических работ используют ось существующего пути и точки магистрального хода, укладываемого вдоль существующего земляного полотна. На раздельных пунктах в междупутье разбивают съемочный базис.

Временные реперы устанавливают не реже чем через 2 км, используя для этого опоры мостов, оголовки водопропускных труб, цоколи фундаментов капитальных сооружений.

Пункты (точки) съемочной геодезической сети закрепляют, как правило, металлическими штырями (газовые трубы, арматурные стержни) диаметром 20-25 мм длиной не менее 50 см, забиваемыми вровень с землей, желательно с последующим простейшим бетонированием.

В последние годы на железных дорогах создается постоянное планововысотное обоснование реперные сети. Эти опорные геодезические сети развивают с применением спутниковых навигационных систем (GPS) и электронной тахеометрии в трехмерной системе координат. При изысканиях для проектирования реконструкции существующих железных дорог следует использовать имеющуюся реперную сеть.

Пикетаж

При реконструкции железных дорог сохраняют существующий пикетаж по данным продольного профиля последней паспортизации. Линию промеряют по оси пути стальной лентой, а на участках, оборудованных автоблокировкой, - изолированными лентами Разбивку пикетажа выполняют двойным промером с обязательным контролем и увязкой с пикетажным значением постоянных сооружений (оси искусственных сооружений, пассажирские здания). Погрешность в измерениях не должна превышать 1/2000 протяженности хода. Пикеты и плюсовые точки отмечают белой масляной краской на внутренней стороне шейки левого по ходу километража рельса.

Плюсовыми точками отмечают: оси искусственных сооружений; оси пересечения дорог, линий электропередач, линий связи; реперы; центры стрелочных переводов; светофоры, семафоры, предельные столбики и другие.

Одновременно с разбивкой пикетажа ведут глазомерную съемку ситуации, при которой в пикетажном журнале зарисовывают объекты, расположенные за пределами земляного полотна. Расстояния от оси пути до них, а также размеры и конфигурацию этих объектов определяют на глаз или с помощью рулетки или мерной ленты.

Для съемки кривых участков пути их разбивают на двадцатиметровые отрезки. При малых радиусах кривых (300 м и менее) отрезки принимают длиной 10 м. Начало разбивки кривых производят не менее чем за 50 м до видимого отклонения пути от прямолинейного направления (кажущегося начала кривой). На таком же расстоянии после кажущегося конца кривой уже на прямолинейном участке заканчивают разбивку. При наличии между смежными кривыми прямой вставки короче 150 м разбивку ведут непрерывно.

При наличии электронных и электронно-оптических тахеометров или светодальномеров разбивку пикетажа можно заменить координированием точек на оси пути методом полярных координат с точек магистрального хода.

В местах, где участок реконструируемой линии или дополнительный главный путь проектируют на обходах, пикетаж ведут самостоятельно по существующему пути и по новой трассе.

Продольное нивелирование

Для составления продольного профиля существующего пути выполняют продольное нивелирование по головке одного (правого или левого) рельса. На кривых участках пути нивелирование ведут по внутреннему рельсу.

Продольное нивелирование основывается на марках и реперах государственной нивелирной сети в районе данной линии. Если реперы государственной сети встречаются не реже чем через 20-25 км, допускается одиночное нивелирование с применением двусторонних реек. Отметки берут по пикетам и плюсовым точкам, отмеченным на шейке рельса. Если реперы государственной нивелирной сети размещены реже, то нивелирование ведут двойным ходом по всем пикетам и плюсовым точкам. При этом связующие точки для обоих нивелиров должны быть общими и все реперы включают в число связующих точек. Невязки нивелирных ходов по существующей железной дороге допускают в пределах ± 50-/Z, мм, где L - длина хода в одном направлении, км.

Известен опыт использования глобальной спутниковой системы для съемки профиля существующего железнодорожного пути. Приемник спутниковых сигналов размещался на платформе, двигавшейся со скоростью до 50 км/ч. Электромагнитное поле расположенных над путем проводов не нанесло ущерба точности измерений.

Съемка поперечных профилей

Поперечные профили существующей железной дороги снимают с помощью мерной ленты, нивелира, тахеометра - автомата и других геодезических инструментов. Съемку выполняют на всех пикетах и в характерных точках (плюсах), к числу которых относят: переходы из насыпи в выемку (нулевые места); переломы линии земли на продольном профиле; наибольшие высоты насыпей и глубины выемок; начало и конец уширения земляного полотна на подходах к раздельным пунктам; оси водопропускных труб, мостов и задние грани устоев мостов; оси переездов; характерные точки водоотводных канав, резервов, кавальеров. На насыпях (выемках) высотой (глубиной) более 4 м добавляют по одному поперечному профилю между пикетами. Кроме того, назначают дополнительные поперечники для съемок деформированных мест земляного полотна и на участках с особыми геологическими условиями.

Разбивку поперечных профилей осуществляют перпендикулярно к оси пути с помощью эккера, в кривых - перпендикулярно к хорде, середина которой находится на соответствующем пикете или плюсе. Обычно поперечные профили снимают по обе стороны существующего пути. Профили, назначенные для съемки резервов, кавальеров и водоотводных канав, можно снимать в одну сторону от оси пути. Границы съемки поперечных профилей назначают с таким расчетом, чтобы последняя точка на поперечнике отстояла не ближе 5 м от полевой бровки резерва, кавальера или канавы, но не менее 20 м от подошвы насыпи или бровки выемки со стороны проектируемого дополнительного пути.

За ось поперечного профиля принимают ось существующего пути. От нее ведут промеры до снимаемых точек. Снимают последовательно: бровку балластной призмы, подошву балластной призмы, бровку земляного полотна, точку перелома откоса насыпи или выемки, подошву насыпи, полевую бровку выемки, бровку и дно резерва и водоотводной канавы, подошву и верх кавальера, а также характерные точки по рельефу земли. При пересечении поперечным профилем воздушной линии связи фиксируют место этого пересечения и высоту подвеса проводов.

В условиях интенсивного движения поездов при съемке поперечных профилей тахеометрами инструмент устанавливают над бровкой земляного полотна, отметку которой определяют нивелированием от головки рельса.

Расстояния измеряют с точностью 0,1 м, а отметки определяют с точностью до 0,01 м. В условиях равнинного рельефа, когда с одной стоянки нивелира можно определить отметки на нескольких поперечных профилях, расстояния по поперечникам промеряют горизонтально натянутой мерной лентой.

Наряду со съемкой поперечных профилей выполняют работы по обследованию балластной призмы. На поперечниках по оси пути закладывают неглубокие шурфы ("закопушки"), а на обочинах делают расчистки, углубляемые в грунт основной площадки земляного полотна на 0,2-0,5 м ниже подошвы балластного слоя. Таким образом, определяют толщину и степень загрязненности балластного слоя на данном поперечнике.

По результатам продольного нивелирования и съемки поперечных профилей составляют утрированный продольный профиль.

Съемка плана линии

План существующей линии на прямых участках пути определяется точками, устанавливаемыми при разбивке пикетажа по оси пути. На кривых участках нужна дополнительная съемка, которая позволяет определить параметры кривых, их геометрическое очертание и получить исходные данные для расчета кривых.

Съемку кривых в практике проектирования реконструкции существующих железных дорог и проектирования дополнительных главных путей обычно выполняют теодолитом по способу И.В. Гоникберга. Начало и конец съемки кривой устанавливают так, как это рассмотрено ранее при описании пикетажа в пределах кривых.

На линиях с интенсивным движением поездов способ И.В. Гоникберга используют, применяя съемку кривой теодолитом от базиса. Базисный теодолитный ход прокладывают по обочине земляного полотна, обычно со стороны, противоположной проектируемому дополнительному главному пути Стоянки теодолита, располагаемые, как правило, на пикетах, выносят на обочину земляного полотна при постоянном расстоянии 2,7-2,8 м от оси существующего пути по направлению радиуса в данной точке (перпендикулярно касательной). Стоянки инструмента закрепляют забитыми в землю бетонными столбиками, металлическими трубами или штырями. Стрелы для съемки кривой в этом случае измеряют от головки рельса до базиса. Чтобы получить стрелы прогиба от больших хорд до дуги, из расстояний от головки рельса до базиса вычитают стрелу, измеренную в точке стоянки инструмента.

Съемка кривых возможна также по материалам аэрофотосъемки, используя плановые крупномасштабные аэроснимки и универсальные стереофотограмметрические приборы или специальный прибор для съемки кривых аэрофотометодами - ПСКА. Процесс обработки материалов съемки состоит в определении по снимкам углов поворота хорд, стягивающих равновеликие 20-метровые отрезки кривой.

При механизированной съемке железнодорожных кривых используют стрелографы, устанавливаемые на путеизмерительных вагонах или путерихтовочных машинах. Стрелограф ведет непрерывную запись стрел изгиба на бумажную или магнитную ленту, что облегчает обработку на персональных компьютерах данных съемки.

В камеральный период завершают обработку полевых материалов, начатую в экспедиционных условиях, дорабатывают топографические планы, выполняют на ЭВМ расчет плана существующего пути и его проектного положения, составляют поперечные профили, трассируют участки обходов, передают в специализированные отделы материалы изысканий, необходимые для проектных работ.

1.3 Технический паспорт пути


На каждый железнодорожный путь необщего пользования по окончанию строительства и приема такого пути в эксплуатацию в соответствии со статьей 16 Федерального закона "О железнодорожном транспорте в Российской Федерации" составляется Технический паспорт, план, продольный профиль, чертежи сооружений и "Инструкция по обслуживанию и организации движения на железнодорожных путях необщего пользования" (далее Инструкция).

При изменении технического оснащения железнодорожного пути необщего пользования или технологии его работы Технический паспорт и Инструкция пересматривается в установленном порядке, вносятся необходимые дополнения и изменения.

В случае изменения владельца железнодорожного пути необщего пользования утверждается новая Инструкция.

В Техническом паспорте в соответствии с п.1.9 приказа от 18.06.03 № 26 Ц "Об утверждении Правил эксплуатации и обслуживании железнодорожных путей необщего пользования" указываются технические характеристики и состояние рельсов, шпал, балласта, земляного полотна, сооружений, весовых приборов, обустройств и механизмов, предназначенных для погрузки, выгрузки, очистки, промывки вагонов, маневровых устройств, лебедок, а также устройства сигнализации, централизации, блокировки и связи, используемых при поездной и маневровой работе и другие обустройства и механизмы. К техническому паспорту разрабатываются как приложения план и профиль пути и чертежи сооружений.

Технический паспорт разрабатывается в соответствии с типовым Техническим паспортом пути необщего пользования.

В Инструкции в соответствии с п.1.7 приказа от 18.06.03 № 26 Ц "Об утверждении Правил эксплуатации и обслуживании железнодорожных путей необщего пользования" указывается характеристика путевого развития железнодорожного пути необщего пользования, весовая норма и длина состава (поезда), допускаемая к обращению на пути необщего пользования, максимально допустимая скорость движения, тип локомотива, порядок маневровых передвижений, положение стрелочных переводов, наличие и расположение устройств сигнализации, нормы закрепления вагонов и другие положения связанные с безопасностью движения и эксплуатации железнодорожного транспорта.

На железнодорожные пути необщего пользования, не принадлежащие владельцу инфраструктуры железнодорожного транспорта общего пользования, Технический паспорт и на его основе Инструкция разрабатываются и утверждаются владельцем железнодорожного пути (Рисунок 1.2):

Рисунок 1.2 - Порядок разработки технического паспорта на железнодорожные пути необщего пользования, не принадлежащие владельцу инфраструктуры

) Технический паспорт согласовывается с начальником станции.

) Инструкция - согласовывается с пользователями и (или) контрагентами данного железнодорожного пути необщего пользования, начальником железнодорожной станции инфраструктуры железнодорожного транспорта и при обслуживании локомотивами дороги с начальником локомотивного депо, ДНЧ участка, НОДН, НОДМ, НОДТ (при обслуживании локомотивами дороги), НОДП, УРБД.

) Один экземпляр Технического паспорта и утвержденной Инструкции представляется начальнику станции для внесения информации в ведомость железнодорожных путей необщего пользования - приложение к техническо-распорядительному акту станции.

Для железнодорожных путей необщего пользования принадлежащих владельцу инфраструктуры железнодорожного транспорта (Рисунок 1.3):

Рисунок 1.3 - Порядок разработки технического паспорта для железнодорожных путей необщего пользования принадлежащих владельцу инфраструктуры

) Технический паспорт разрабатывается и корректируется при возникновении случаев предусмотренных "Правилами эксплуатации и обслуживания железнодорожных путей необщего пользования":

главным инженером (техническим отделом) дистанции пути (на балансе которой находится железнодорожный путь необщего пользования) в части разработки плана и профилей путей, характеристики и состояния путевых устройств и устройств СЦБ;

инспектором по подъездным путям отдела грузовой и коммерческой работы отделения дороги в части характеристики и состояния весового хозяйства и средств механизации для выполнения погрузочно-разгрузочных работ и маневровых передвижений, складских устройств, чертежей сооружений (запрашиваются у владельцев или балансодержателя).

Дистанция СЦБ и связи обязана по запросу ПЧ предоставить соответствующую информацию.

Разработанный Технический паспорт проверяется начальником станции и согласовывается с ДНЧ участка.

Разработанная Инструкция проверяется ДНЧ участка, согласовывается ПЧ, ТЧ (при обслуживании локомотивами дороги), пользователями и контрагентами при обслуживании пути принадлежащими им локомотивами, НОДМ, НОДН, НОДТ, УРБД, утверждается начальником отделения дороги.

Для железнодорожных путей необщего пользования принадлежащих владельцу инфраструктуры железнодорожного транспорта переданных в ведение структурных подразделений дороги:

)"Инструкция" разрабатывается и корректируется при возникновении случаев предусмотренных "Правилами эксплуатации и обслуживания железнодорожных путей необщего пользования" главным инженером (техническим отделом) структурного подразделения, согласовывается ПЧ, ТЧ (при обслуживании локомотивами дороги), пользователями и контрагентами при обслуживании пути принадлежащими им локомотивами, НОДМ, НОДН, НОДТ, УРБД, утверждается начальником отделения дороги.

Для железнодорожных путей станции принадлежащей владельцу инфраструктуры железнодорожного транспорта используемых как пути необщего пользования (тупиковые участки и прочие малодеятельные пути) техническая характеристика и порядок производства маневровых передвижений указываются в техническо - распорядительном акте (ТРА) станции.

Для железнодорожных путей необщего пользования находящихся в долевой собственности владельца инфраструктуры железнодорожного транспорта и сторонних собственников (Рисунок 1.4):

Рисунок 1.4 - Порядок разработки технического паспорта для железнодорожных путей необщего пользования находящихся в долевой собственности владельца инфраструктуры

) Технический паспорт разрабатывается и корректируется:

дистанцией пути для части пути, находящейся в собственности железнодорожной инфраструктуры в соответствии с типовым Техническим паспортом, дистанция СЦБ и связи по запросу ПЧ обязана предоставить требуемую информацию;

владельцем не железнодорожной инфраструктуры в части характеристики и состояния весового хозяйства и средств механизации для выполнения погрузочно-разгрузочных работ и маневровых передвижений, складских устройств, чертежей сооружений, разработки плана и профилей путей, характеристики и состояния путевых устройств и устройств СЦБ, находящихся в его собственности;

дистанцией пути при оплате работы владельца не железнодорожной инфраструктуры для всего железнодорожного пути необщего пользования.

Разработанный Технический паспорт проверяется начальником станции и руководителем не железнодорожной инфраструктуры, согласовывается с ДНЧ участка.

)"Инструкция" разрабатывается и корректируется на основе Технического паспорта начальником станции совместно с руководителем не железнодорожной инфраструктуры.

Разработанная Инструкция проверяется ДНЧ участка, согласовывается с НОДН, НОДМ, НОДТ (при обслуживании локомотивами дороги), НОДП, УРБД., утверждается начальником отделения дороги и руководителем предприятия не железнодорожной инфраструктуры.

Для железнодорожных путей необщего пользования принадлежащих владельцу инфраструктуры железнодорожного транспорта и сданных в аренду не железнодорожным инфраструктурам (Рисунок 1.5):

Рисунок 1.5 - Порядок разработки технического паспорта для железнодорожных путей необщего пользования принадлежащих владельцу инфраструктуры.

) Технический паспорт разрабатывается и корректируется:

главным инженером дистанции пути (на балансе которой находится железнодорожный путь необщего пользования) в части разработки плана и профилей путей, характеристики и состояния путевых устройств и устройств СЦБ;

инспектором по подъездным путям отдела грузовой и коммерческой работы отделения дороги в части характеристики и состояния весового хозяйства и средств механизации для выполнения погрузочно-разгрузочных работ и маневровых передвижений, складских устройств, чертежей сооружений (запрашиваются у владельцев или балансодержателя).

Дистанция СЦБ и связи обязана по запросу ПЧ предоставить соответствующую информацию.

Разработанный Технический паспорт проверяется начальником станции и согласовывается с ДНЧ участка и руководителем арендатора.

)"Инструкция" разрабатывается и корректируется на основе Технического паспорта начальником станции совместно с руководителем не железнодорожной инфраструктуры.

Разработанная "Инструкция" проверяется ДНЧ участка, согласовывается с НОДН, НОДМ, НОДТ (при обслуживании локомотивами дороги), НОДП, УРБД, утверждается начальником отделения дороги.

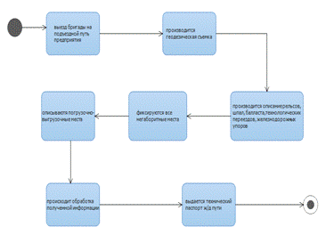
На рисунке 1.6 представлена диаграмма технологии разработки технического паспорта пути.

Рисунок 1.6 - Технология разработки технического паспорта пути

1.3.1 Инструкция о порядке обслуживания железнодорожных путей и организации движения

Инструкция о порядке обслуживания и организации движения на железнодорожном пути необщего пользования - второй документ железнодорожного пути необщего пользования после технического паспорта пути необщего пользования. Вторым вышеупомянутая инструкция пути является не потому что она менее важна чем технический паспорт пути, а потому что данная инструкция составляется и разрабатывается на основе технического паспорта, то есть вначале необходимо произвести натурную съемку железнодорожного подъездного пути - масштабный или схематический план железнодорожного пути, продольный профиль. /13/.

На основе данных полученных путем произведенных измерений инфраструктуры пути и натурного подсчета и дополнительных измерений соответствующего специалиста составляется технический паспорт. После согласования и утверждения технического паспорта разрабатывается инструкция о порядке пользования подъездного пути.

"Инструкция о порядке обслуживания и организации движения на железнодорожном пути необщего пользования" - это правильное название инструкции.

Так же существует ряд исторически сложившихся названий одного и того же документа:

) Инструкция подъездного пути.

) Инструкция о порядке пользования пути необщего пользования.

) Инструкция пути необщего пользования.

) Инструкция железнодорожного пути.

) Инструкция пути.

Составление, разработка и утверждение вышеуказанного документа производиться на основе ряда нормативных документов, причем в зависимости от дороги примыкания пути необщего пользования требования и нормативные документы меняются.

1.4 Содержание технического паспорта пути


Технический паспорт пути содержит в себе все технические характеристики данного пути и состоит из трех частей: основная часть технического паспорта пути, приложения технического пспорта пути и продольного профиля пути. /12/.

Содержание технического паспорта пути представлено с помощью диаграмм Business Studio 3.6 в нотации IDEF0.- Function Modeling - методология функционального моделирования и графическая нотация, предназначенная для формализации и описания бизнес-процессов. Отличительной особенностью IDEF0 является её акцент на соподчинённость объектов. В IDEF0 рассматриваются логические отношения между работами, а не их временна́я последовательность.

Описание выглядит как "чёрный ящик" с входами, выходами, управлением и механизмом, который постепенно детализируется до необходимого уровня.

Формирование основной части технического паспорта пути.

На рисунке 1.7 представлены процессы, входящие в основную часть составления технического паспорта пути.

Рисунок 1.7 - Основная часть технического паспорта пути

Все процессы, входящие в формирование основной части технического паспорта пути имеют подпроцессы.

Процесс "Ввод общих данных" имеет следующий подпроцесс, представленный на рисунке 1.8:

Рисунок 1.8 - Процесс "Ввод общих данных"

Процесс "Ввод данных о путевом развитии" имеет следующий подпроцесс, представленный на рисунке 1.9:

Рисунок 1.9 - Процесс "Ввод данных о путевом развитии"

Назначение путей и организация движения.

В этой части технического паспорта пути необходимо указать:

)        Название железнодорожного пути необщего пользования, номер стрелочного перевода и номер пути, находящееся на балансе у конкретной организации.

2)      Количество путей.

)        Кем осуществляется подача и уборка вагонов, а также маневровая работа на путях предприятия.

)        Грузооборот вагонов в год.

)        Наличие устройств, предотвращающий выход подвижного состава на пути станции.

)        Полную и полезную длину комплекса подъездных путей.

Земляное полотно

Земляное полотно железной дороги - комплекс инженерных сооружений из грунтов, служащее основанием для верхнего строения пути. Земляное полотно обеспечивает выравнивание земной поверхности и необходимые план, профиль и устойчивость железнодорожного пути, воспринимает нагрузки от рельсошпальной решетки, балласта и подвижного состава, равномерно распределяя их на нижележащий естественный грунт. Основные типы земляного полотна - насыпи, выемки, полунасыпи, полувыемки, полунасыпи-полувыемки, нулевые места.

Элементы земляного полотна - основная площадка, откосы и основание. Кроме того, полотно имеет сопутствующие устройства, предназначенные для сбора и (или) отвода воды: у насыпей - бермы, продольные канавы или резервы (из резервов берется грунт для возведения насыпей), у выемок - кюветы, банкеты и забанкетные канавы (для отвода воды с обреза выемки), кавальеры (для складирования лишнего грунта), нагорные канавы. Высота насыпей или глубина выемок составляет от 1-2 до 25-30 м. При больших рабочих отметках насыпи обычно заменяют виадуками, а выемки - тоннелями. Полунасыпи, полувыемки и полунасыпи-полувыемки сооружают в основном в горных районах. Основная площадка полунасыпи располагается полностью на насыпном грунте, полувыемки - на естественном грунте. В связи с тем, что у полунасыпи-полувыемки из-за неодинаковых условий прочности полотна под обеими рельсовыми нитями трудно обеспечить устойчивость откосов насыпной части, этот тип земляного полотна применяется редко.

В техническом паспорте указывается тип земляного полотна на отдельных участках пути.

План и продольный профиль

Железнодорожный путь в отношении радиусов кривых, сопряжения прямых и кривых, крутизны уклонов должен соответствовать утвержденному плану и профилю линии.

Станции, разъезды и обгонные пункты в профиле для предотвращения самопроизвольного ухода вагонов располагаются на горизонтальной площадке; в отдельных случаях допускается расположение их на уклонах не круче 0,0015, а в трудных условиях более 0,0025, а в плане должны располагаться на прямых участках. В трудных условиях допускается размещение их на кривых радиусом не менее 1500 м, в особо трудных - до 600 м, а в горных - до 500 м. В необходимых случаях, когда план и профиль пути до реконструкции не обеспечивает расположение путей на горизонтальной площадке и на прямом участке пути, для предупреждения самопроизвольного выхода вагонов на другие пути и маршруты приема, отправления поездов должно предусматриваться соответственно устройство предохранительных тупиков, охранных стрелок, сбрасывающих башмаков, сбрасывающих остряков, сбрасывающих стрелок или стационарных устройств для закрепления вагонов.

Во всех случаях должно обеспечиваться условия трогания с места поездов установленной весовой нормы и условия удержания поездов вспомогательными тормозами локомотивов.

При возведении новых объектов или реконструкции действующих проводится инструментальная проверка с составлением плана и профиля путей с передачей владельцу пути и станции для внесения соответствующих изменений в технический распорядительный акт станции и местную инструкцию о порядке производства маневровой и поездной работы станции.

В техническом паспорте указываются все сведения о плане и продольном профиле пути.

Искусственные сооружения

Искусственные сооружения предназначены для пересечения железной дорогой водных преград, других железных и автодорог, глубоких ущелий, горных хребтов, застроенных городских территорий, а также для обеспечения безопасного перехода людей через пути и устойчивости земляного полотна в сложных условиях.

К искусственным сооружениям относятся мосты, тоннели, трубы, подпорные стены, регуляционные сооружения, дюкеры, галереи, селеспуски и др. При пересечении железной дорогой оврагов сооружаются мосты или трубы. Для прокладки железнодорожного пути через водотоки (реки, каналы, ручьи), овраги и другие препятствия строятся железнодорожные мосты; при малом количестве воды - водопропускные трубы. Разновидностями мостов являются путепроводы, виадуки, эстакады.

Наиболее распространенными видами искусственных сооружений являются мосты и трубы (более 92%). Искусственные сооружения по протяженности составляют в среднем менее 1,5% общей длины пути, однако доля их в стоимости железной дороги равна почти 10%, поэтому их рассчитывают на длительный срок службы. Они должны быть простыми и дешевыми в эксплуатации и вместе с тем обеспечивать безопасное и бесперебойное движение поездов с наибольшими скоростями, установленными для данного участка.

Путепроводы строят в местах пересечения железных и автомобильных дорог или двух железнодорожных линий Они обеспечивают независимый и безопасный пропуск транспорта на пересечении дорог в разных уровнях.

Виадуки сооружают вместо высокой обычной насыпи при пересечении железной дорогой глубоких долин, оврагов и ущелий.

Эстакады устраивают взамен больших насыпей в городах, где они меньше стесняют улицы и не препятствуют проезду и проходу под ними, а также на подходах к большим мостам через реки с широкими поймами разлива воды. При пересечении горных хребтов вместо глубоких выемок сооружают тоннели. В горных районах, обычно в зоне перевалов, железнодорожный путь прокладывается в тоннелях.

Для обеспечения устойчивости откосов земляного полотна на крутых косогорах, берегах рек и морей служат подпорные стены, а при подходах к большим мостам для защиты их опор от подмыва при паводках и повреждения льдом. - регуляционные сооружения.

Основное назначение регуляционного сооружения защитить мост и земляное полотно от размыва во время паводков и повреждения во время ледохода на подходах к ним. Регуляционные сооружения состоят из водонаправляющих грушевидных и шпоровидных дамб и траверс, их откосы укрепляют каменным мощением или бетонными плитами. Дамбы отводят поток воды от насыпи, предохраняют от подмыва береговые устои моста и обеспечивают спокойный проход высоких вод через отверстие моста. Траверсы, представляющие собой короткие поперечные дамбы, препятствуют течению воды вдоль насыпи и предохраняют ее от размыва.

В техническом паспорте указываются тип искусственного сооружения, на каком пути и на каком расстоянии оно находится.

Верхнее строение пути

Верхнее строение пути - часть железнодорожного пути, предназначенная для принятия нагрузок от колёс подвижного состава и передачи их на нижнее строение пути, а также для направления движения колёс по рельсовой колее.

К верхнему строению относятся рельсы, шпалы, рельсовые скрепления, балластный слой (балластная призма). Рельсошпальная решётка состоит из двух рельсов, уложенных и прикреплённых к поперечным балкам - шпалам. Возможно крепление на специальные плиты, выполняющие ту же функцию, что и шпалы. Шпалы или плиты обычно укладываются на балластный слой, который может быть двухслойным или однослойным. Чаще используется двухслойная балластная призма, состоящая из основного слоя - щебня твёрдых пород, и расположенной под ним песчаной или песчано-гравийной подушки. Однослойная балластная призма может быть из щебня, песчано-гравийной смеси, отходов асбестового производства, песка, ракушечника, шлака. На мостах различаются балластная конструкция (на пролёте устраиваются специальные корыта для размещения балласта) и безбалластная - когда мостовые брусья или плиты крепятся непосредственно на мостовые конструкции.

В техническом паспорте указывается тип рельсов, шпал, скрепления, балласта и марка стрелочных переводов.

Процесс "Ввод данных о железнодорожных переездах" имеет следующий подпроцесс представленный на рисунке 1.10:

Рисунок 1.10 - Процесс "Ввод данных о железнодорожных переездах"

Железнодорожные переезды

Железнодорожный переезд - место одноуровнего пересечения железнодорожных путей и автомобильной дороги либо велосипедной или пешеходной дорожки. Железнодорожный переезд - объект повышенной опасности, поэтому для предупреждения несчастных случаев переезды оборудуются светофорами, шлагбаумами и звуковыми сигналами, а также УЗП (устройство заграждения переезда) - металлическими плитами, которые поднимаются, заграждая проезд (за исключением переездов на малоактивных участках железных дорог, которые обозначаются только дорожным знаком). В России переезды делятся на четыре категории.

Железнодорожные переезды оборудуются в местах с хорошей видимостью. Угол пересечения автомобильной дороги и железнодорожных путей должен составлять не менее 60°.

В техническом паспорте указываются тип переезда, ширина, покрытие, заполнение, ограждение, освещение.

Процесс "Ввод данных об устройствах СЦБ и связи" имеет следующий подпроцесс, представленный на рисунке 1.11:

Рисунок 1.11 - Процесс "Ввод данных об устройствах СЦБ и связи"

Устройства связи и СЦБ

Устройства сигнализации, централизации и блокировки (СЦБ) - совокупность технических средств, используемых для регулирования и обеспечения безопасности движения поездов (другими словами, для предотвращения столкновений, сходов с рельсов и других аварий).

В техническом паспорте указывается тип управления стрелочными переводами и средство связи.

Процесс "Ввод данных о освещении и энергоснабжении" имеет подпроцесс, представленный на рисунке 1.12:

Рисунок 1.12 - Процесс "Ввод данных о освещении и энергоснабжении"

Освещение и энергоснабжение

В техническом паспорте указываются наличие специального освещения на каждом железнодорожном пути необщего пользования.

Формирование приложений технического паспорта пути

На рисунке 1.13 представлены процессы, входящие в формирование приложений технического паспорта пути.

Рисунок 1.13 - Приложения паспорта пути

Процесс "Ввод данных о характеристиках жд пути необщего пользования" имеет следующий подпроцесс, представленный на рисунке 1.14.

Рисунок 1.14 - Характеристика жд пути необщего пользования

Процесс "Ввод данных о характеристиках опасных и негабаритных мест" имеет следующий подпроцесс, представленный на рисунке 1.15.

Рисунок 1.15 - Процесс "Ввод данных о характеристиках опасных и негабаритных мест"

Процесс "Ввод данных о характеристиках нижнего строения пути" имеет следующий подпроцесс, представленный на диаграмме 1.16.

Рисунок 1.16 - Процесс "Ввод данных о характеристиках нижнего строения пути"

Нижнее строение пути - элемент железнодорожного пути, на котором размещается верхнее строение пути. К нижнему строению пути относятся земляное полотно и некоторые искусственные сооружения (мосты, виадуки, тоннели).

Процесс "Ввод данных о характеристиках верхнего строения пути" имеет следующий подпроцесс, представленный на рисунке 1.17.

Рисунок 1.17 - Процесс "Ввод данных о характеристиках верхнего строения пути"

Процесс "Ввод данных о характеристиках рельсовых скреплений" имеет следующий подпроцесс, представленный на рисунке 1.18.

Рисунок 1.18 - Процесс "Ввод данных о характеристиках рельсовых скреплений"

Рельсовые скрепления - (или промежуточные рельсовые скрепления) важнейший элемент верхнего строения пути, в существенной степени определяющий надежность, параметры геометрии и пространственной жесткости рельсовой колеи, от чего зависят условия взаимодействия пути и подвижного состава, а также его стоимость при устройстве и затраты в течение жизненного цикла.

Промежуточные рельсовые скрепления предназначены для надежного соединения рельсов с подрельсовым основанием и обеспечения электроизоляции рельсовых нитей на участках с автоблокировкой и электротягой. При этом они должны уменьшать уровень вибраций, передающихся от рельсов на шпалы и далее на балласт и земляное полотно.

2. Разработка информационной системы


2.1 Обзор существующих решений


На сегодняшний день не существует программ, результатом которых является готовый паспорт пути в формате документа. На железной дороге используют программный продукт GeoniCS ЖЕЛДОР, который рисует план, продольный и поперечный профиль пути, что является приложением технического паспорта пути. /15/.ЖЕЛДОР - программный продукт, предназначенный для проектирования железных дорог.

Функциональные возможности GeoniCS ЖЕЛДОР включают поддержку принятия проектных решений при проектировании новых путей, реконструкции и капитальном ремонте существующих железных дорог. Программный продукт ориентирован на отечественную технологию и традиции проектирования.

Процесс проектирования основан на пространственном моделировании объектов местности, проекта, а также их взаимосвязей. Объекты (геоны) характеризуются их представлением в модели, взаимодействием с другими объектами, оформлением и поведением. Модель является динамической: при изменении параметров объекта она автоматически перестраивается - это позволяет реализовать многовариантное проектирование и находить наилучшие решения.

В качестве платформы используются русифицированные продукты AutoCAD и AutoCAD Civil 3D от компании Autodesk - многолетнего и неоспоримого мирового лидера.

В GeoniCS ЖЕЛДОР реализована возможность обработки данных изысканий и комплексного проектирования железных дорог.

Используются уникальные высокоэффективные алгоритмы в области геометрического моделирования и вычислительной геометрии (моделирование рельефа и решение задач над рельефом, задачи сопряжения, вписывания, высокоточного и визуального редактирования трасс, их оптимизации).

Обеспечено решение целого ряда специализированных задач: использование полевой и камеральной кодировки железнодорожных объектов, вставка стрелочных переводов, вписывание съездов.

Чрезвычайно гибкая настройка позволяет пользователю модифицировать существующие шаблоны (прототипы), а также создавать собственные. Открытая архитектура программы гарантирует возможность ее расширения и адаптации.ЖЕЛДОР позволяет получить полный набор выходных документов, строго соответствующий российским стандартам (ведомости, графики междупутий, сводный план пути). Программа с успехом опробована специалистами ряда ведущих проектных организаций при выполнении пилотных проектов.

Программа входит в состав технологической линии GeoniCS, обеспечивающей пользователя инструментами обработки данных геодезических и инженерно-геологических изысканий, создания цифровой модели местности (ситуации, рельефа, существующих сетей и инженерно-геологического строения), проектирования генпланов и инженерных сетей. Система постоянно развивается и совершенствуется.ЖЕЛДОР состоит из нескольких взаимосвязанных и взаимодействующих подсистем, основные возможности которых представлены ниже.

Съемка

Модуль Съемка предназначен для обработки и ввода данных изысканий железных дорог. На выходе - данные для построения цифровой модели местности (ЦММ), план существующих трасс и съездов с подписями междупутий и габаритов, передаваемые в проектные подсистемы GeoniCS ЖЕЛДОР, а также отчетные графические и текстовые документы.

Особенности: поддержка как полевого кодирования (в первую очередь для предметной области "Капитальный ремонт"), так и работы с БД ("камерального кодирования"); работа в современной графической среде AutoCAD и AutoCAD Civil 3D.

План

Эта подсистема содержит мощный геометрический конструктор для создания и редактирования геометрических элементов: прямой, круговой и переходной кривых, в том числе с возможностью сопряжения клотоидами и комбинациями "отрезок и дуга", "две дуги". Поддерживаются специализированные объекты, применяемые в железнодорожных трассах (излом, стрелка). Имеется встроенная бибилиотека типовых стрелочных переводов (Рисунок 2.1).

Основной объект подсистемы "План" - трасса. Эти объекты состоят из геометрических элементов (прямых, кривых, переходных кривых), хранятся в проекте и отображаются на чертеже. Поддерживается пикетаж, включая резаные пикеты, причем в соответствии с практикой, принятой в отечественной школе проектирования. Возможна работа в системе координат другой (базовой) трассы.

)        Оптимизация (выправка) трасс: интеграция в систему, выполнение всех операций под контролем пользователя, графический интерфейс, любая геометрия ограничений (контурные ограничения).

2)      Редактирование с помощью стандартных операций Обрезать-разорвать, Копировать, Удалить, Получить смещенные трассы. Подключение к трассе таблиц ограничений, используемых при редактировании трасс с помощью "ручек". Ввод и отслеживание контурных ограничений при редактировании трасс. Редактирование трасс с блокировками отдельных элементов.

)        Сохранение типовых решений в библиотеку шаблонов.

)        Вписывание произвольных фрагментов трасс с блокировками (с указанием условий вписывания) и решение на этой основе множества прикладных задач проектирования.

)        Приписывание пикетажных данных (различной семантической информации) к отдельным пикетам или диапазонам пикетов.

)        Отображение пикет-смещение для множества трасс. Возможность отрисовки в системе координат трассы.

)        Отображение трасс в чертеже, управляемое стилями. При редактировании динамически изменяется оформление трассы, в том числе подписи //.

Рисунок 2.1 - Пример оформления плана в GeoniCS ЖЕЛДОР

Профиль

В программе возможны различные варианты создания профиля: отрисовка вручную, создание по поверхности, по плану трассы, по 3D-полилинии, ввод из текстового файла. Пользователю предоставлены различные возможности редактирования профилей: редактирование с помощью "ручек", редактор элементов, табличный редактор, редактор пикетажных данных (семантической информации, привязанной к пикетам или диапазонам пикетов).

Семантическую информацию можно привязывать к пикету или диапазону пикетов, а пикетажные данные - к точкам на профиле. К одной позиции может быть приписано несколько разнотипных значений. Реализована возможность отображать эту информацию как с помощью подписей линий профиля, так и в специальных полосках подпрофильной таблицы. Стили отображения пикетажных данных позволяют отображать пикетажные данные на профиле и в полосках самыми разными способами.

К служебным функциям программы относятся экспорт данных профиля, создание 3D-модели трассы, рисование по окну профиля в системе координат профиля (Пикет/Отметка, Уклон/Пикет, Уклон/Отметка), возможность динамического получения информации и выполнение измерений по окну профиля (пикет, отметки, уклоны по нескольким профилям).

Программа поддерживает различные подпрофильные таблицы, динамические подписи, а также использует в оформлении данные, приписанные к пикетам или их диапазонам. Для управления двумерным и трехмерным изображением профиля, форматом графического отображения профиля, его заголовком и подписями координатных осей используются стили. Возможно оформление длинных профилей (с помощью сбросов).

Посредством подписей можно отображать и привязанную к пикетажу информацию, в том числе пересекающие коммуникации. Программа позволяет вручную добавить подписи к отдельным точкам на линии профиля или где-либо еще в окне профиля, подписать пикет и отметку точки или выбранные данные относительно двух точек, такие как разность высот (рабочая отметка) и расстояние между ними.

На рисунке 2.2 представлен пример оформления продольного профиля в GeoniCS ЖЕЛДОР.

Рисунок 2.2 - Пример оформления продольного профиля в GeoniCS ЖЕЛДОР

Поперечные сечения

)        Создание линий сечения разнообразными способами: на конкретном пикете; по диапазону пикетов; по координатам точки, указанной пользователем; по полилиниям. Возможна поддержка "косых" поперечников (сечений под любым углом к оси трассы).

2)      Возможность группировки поперечных сечений по заданным параметрам (диапазон пикетов, тип линии сечения, фиксированный список номеров).

)        Автоматическое получение черного сечения на основании системы кодирования и файла полевых точек.

)        Автоматическое получение проектного поперечника в любом месте трассы на основании коридора.

)        Возможность ручного редактирования автоматически полученных черных и красных сечений.

)        Возможность динамического получения информации по окну сечения (смещения, отметки, уклоны).

)        Настраиваемое оформление, завязка системы кодирования на стили оформления и подписей.

На рисунке 2.3 представлен пример оформления поперечного профиля в GeoniCS ЖЕЛДОР.

Рисунок 2.3 - Пример оформления поперечного профиля в GeoniCS ЖЕЛДОР

D-модель трассы (коридор)

В продукте реализована идеология построения динамических 3D-моделей на основе характерных линий различных типов. При построении имеется возможность задать связи элементов конструкции поперечника с другими объектами (трассами, профилями, поверхностями). Данными для построения 3D-модели трассы служат план, профили трассы, шаблоны проектных поперечников и поверхность.

Проектная часть строится на основании шаблона проектного поперечника и внесенных проектировщиком дополнений. Используется готовая библиотека типовых решений. Имеются удобные средства создания собственных и изменения существующих шаблонов.

)        Гибкая система редактирования коридора. Поддерживается прямое воздействие на 3D-модель - ввод областей с индивидуальными и типовыми конструкциями поперечного профиля для изменения участков коридора.

2)      Автоматический расчет объемов - как для целого коридора, так и для ограниченного диапазона.

)        Экспорт полученных структурных линий и поверхностей в 3D-полилинии и поверхности для последующего решения задач в других подсистемах или программах.

)        Возможность визуальной оценки полученного проектного решения по 3D-модели.

2.2 Технологии реализации проекта


Для реализации проекта были выбраны следующие технологии:

)        Интерфейс разрабатывался в среде Microsoft Expression Blend, для разработки интерфейса была выбрана технология WPF.

2)      Для взаимодействия с БД используется объектно-ориентированная технология доступа к данным ADO.net Entity Framework.

)        Для возможности языка интерактивных запросов используется LINQ.

)        Отладка и построение приложения выполняются в среде MS Visual Studio 2010.

Программное средство разработано с использованием языка программирования C# в среде программирования Visual Studio. Среда программирования Visual Studio 2010 позволяет создавать приложения для операционной системы Windows, которая получила всеобщее признание и распространение.

Методы структурного проектирования помогают упростить процесс разработки сложных систем за счет использования алгоритмов, как готовых строительных блоков. Аналогично, методы объектно-ориентированного проектирования созданы, чтобы помочь разработчикам применять мощные выразительные средства объектного и объектно-ориентированного программирования, использующего в качестве блоков классы и объекты. Каждый объект обладает своим собственным поведением, и каждый из них моделирует некоторый объект реального мира. С этой точки зрения объект является вполне осязаемой вещью, которая демонстрирует вполне определенное поведение. /7/.

Объектно-ориентированная технология основывается на так называемой объектной модели. Основными ее принципами являются: абстрагирование, инкапсуляция, модульность, иерархичность, типизация, параллелизм и сохраняемость.

Объектно-ориентированное программирование - это методология программирования, основанная на представлении программы в виде совокупности объектов, каждый из которых является экземпляром определенного класса, а классы образуют иерархию наследования.

Для того, чтобы с данным программным продуктом мог работать неквалифицированный пользователь, было необходимо предоставить удобный и интуитивно понятный интерфейс.

Предъявлялись следующие требования:

)        легкость использования (простота работы и максимально удобный графический интерфейс).

2)      доступность (возможность работы с программой, не изучая основ программирования, т.е. при знании компьютера на уровне пользователя).

)        простота внесения изменений.

)        производительность и быстродействие.

)        Динамичность.

)        достоверность данных и соответствие одному уровню обновления.

)        проверка входных данных (проверки на соответствия по формату и недопустимость ввода пустых значений).

)        защита от искажения и уничтожения информации.

)        невысокие требования к компьютерному оборудованию.


2.2.1 Среда разработки Microsoft Expression Blend

Интерфейс программы разрабатывался в среде Microsoft Expression Blend 4.Blend - это одна из серии программ Microsoft, которые позволяют создавать и разрабатывать пользовательские интерфейсы для Windows Vista, Windows XP и Web. /9/.поддерживает новые парадигмы для создания пользовательского интерфейса для Windows и Web приложений, в первую очередь используют две преимущественных технологии программного и технического обеспечения:

) 3D ускорители, которые есть на компьютерах.

) Автоматическая генерация XAML кода - нового кода Microsoft, для быстрого построения сложных конструкций.использует эти технологии для того, чтобы можно было быстро и комфортно создавать пользовательский интерфейс, который широко использует богатые средства мультимедиа материалов, которые являются весьма интерактивными, что может быть движущей силой специфических мер контроля, что позволяет достичь нового уровня производительности и эстетики для конечных пользователей, часто без требования написания кода.поставляется с набором уже готовых панелей и настроек, таких как окно списка, меню или кнопки, которые можно использовать при создании интерфейса. Эти панели и настройки могут быть легко использованы и активированы, так что разработчику больше не приходится начинать все с нуля. Добавление этих элементов интерфейса становится частью разработки интерфейса. Это экономит время и позволяет более сосредоточенно обращать внимание на другие аспекты разработки, а так же наблюдать изменения в реальном времени. Многие другие способности Blend облегчают работу:

) Способность вставлять объекты друг в друга для создания иерархического дизайна, которым легче управлять.

) Простота, с которой можно добавлять видео и аудио в проект.

) Панель времени и объектов, которые содержат объекты, которые облегчают навигации в сложных иерархических конструкциях.

Все это позволяет проводить время над созданием новых элегантных решений по созданию пользовательских интерфейсов.

Просмотр файлов c кодамииспользует два вида кода: процедурный и маркировочный. Маркировочный язык - это язык XAML, который может контролировать:

)        Внешний вид приложения, включая встроенные функции кнопок.

2)      Привязку данных.

)        Создание анимации, добавление медиа файлов и подключение идентификаторов.

)        Реакцию объектов на событие (например, наведение курсором мыши).

Процедурный код - это код на языке C# или Visual Basic, который может добавлять интерактивности между взаимодействием, который контролирует маркировочный язык. Например, можно использовать его для того, чтобы:

)        Позволить пользователю изменять размер и перемещать объекты.

2)      Сделать возможным навигацию между страницами приложения.

)        Создать всплывающие окна.

)        Создать окна Открытия файла и другие окна.

)        Записывать данные в файл.

2.2.2 Базы данных

В широком смысле, "база данных" - это совокупность сведений о конкретных объектах реального мира в какой-либо предметной области. Под предметной областью принято понимать часть реального мира, подлежащего изучению для организации управления и, в конечном счете, автоматизации.

Создавая базу данных, пользователь стремится упорядочить информацию по различным признакам и быстро извлекать выборку с произвольным сочетанием признаков. Сделать это возможно, только если данные структурированы.

Структурирование - это введение соглашений о способах представления данных.

Неструктурированными называют данные, записанные, например, в текстовом файле.

В современной технологии баз данных предполагается, что создание базы данных, ее поддержка и обеспечение доступа пользователей к ней осуществляются централизованно с помощью специального программного инструментария - системы управления базами данных.

База данных (БД) - это поименованная совокупность структурированных данных, относящихся к определенной предметной области.

Система управления базами данных (СУБД) - это комплекс программных и языковых средств, необходимых для создания баз данных, поддержания их в актуальном состоянии и организации поиска в них необходимой информации. /2/.

Классификация баз данных

По технологии обработки данных базы данных подразделяются на централизованные и распределенные.

Централизованная база данных хранится в памяти одной вычислительной системы. Если эта вычислительная система является компонентом сети ЭВМ, возможен распределенный доступ к такой базе. Такой способ использования баз данных часто применяют в локальных сетях ПК.

Распределенная база данных состоит из нескольких, возможно пересекающихся или даже дублирующих друг друга частей, хранимых в различных ЭВМ вычислительной сети. Работа с такой базой осуществляется с помощью системы управления распределенной базой данных (СУРБД).

По способу доступа к данным базы данных разделяются на базы данных с локальным доступом и базы данных с удаленным (сетевым) доступом.

Системы централизованных баз данных с сетевым доступом предполагают различные архитектуры подобных систем:

файл-сервер;

клиент-сервер.

Структурные элементы базы данных

Понятие базы данных тесно связано с такими понятиями структурных элементов, как поле, запись, файл (таблица).

Поле - элементарная единица логической организации данных, которая соответствует неделимой единице информации - реквизиту. Для описания поля используются следующие характеристики:

имя;

тип;

длина;

точность для числовых данных.

Запись - совокупность логически связанных полей. Экземпляр записи - отдельная реализация записи, содержащая конкретные значения ее полей.

Файл (таблица) - совокупность экземпляров записей одной структуры.

В структуре записи файла указываются поля, значения которых являются ключами первичными (ПК), которые идентифицируют экземпляр записи, и вторичными (ВК), которые выполняют роль поисковых или группировочных признаков (по значению вторичного ключа можно найти несколько записей).

Виды моделей данных

Ядром любой базы данных является модель данных. Модель данных представляет собой множество структур данных, ограничений целостности и операций манипулирования данными. С помощью модели данных могут быть представлены объекты предметной области и взаимосвязи между ними.

Модель данных - совокупность структур данных и операций их обработки.

Рассмотрим три основных типа моделей данных: иерархическую, сетевую и реляционную.

Иерархическая модель данных

Иерархическая структура представляет совокупность элементов, связанных между собой по определенным правилам. Объекты, связанные иерархическими отношениями, образуют ориентированный граф (перевернутое дерево).

К основным понятиям иерархической структуры относятся: уровень, элемент (узел), связь. Узел - это совокупность атрибутов данных, описывающих некоторый объект. На схеме иерархического дерева узлы представляются вершинами графа. Каждый узел на более низком уровне связан только с одним узлом, находящимся на более высоком уровне. Иерархическое дерево имеет только одну вершину (корень дерева), не подчиненную никакой другой вершине и находящуюся на самом верхнем (первом) уровне. Зависимые (подчиненные) узлы находятся на втором, третьем уровнях. Количество деревьев в базе данных определяется числом корневых записей.

К каждой записи базы данных существует только один (иерархический) путь от корневой записи.

Сетевая модель данных

В сетевой структуре при тех же основных понятиях (уровень, узел, связь) каждый элемент может быть связан с любым другим элементом.

Реляционная модель данных

Эти модели характеризуются простотой структуры данных, удобным для пользователя табличным представлением и возможностью использования формального аппарата алгебры отношений и реляционного исчисления для обработки данных.

Реляционная модель ориентирована на организацию данных в виде двумерных таблиц. Каждая реляционная таблица представляет собой двумерный массив и обладает следующими свойствами:

каждый элемент таблицы - один элемент данных;

все столбцы в таблице однородные - все элементы в столбце имеют одинаковый тип (числовой, символьный) и длину;

каждый столбец имеет уникальное имя;

одинаковые строки в таблице отсутствуют;

порядок следования строк и столбцов может быть произвольным.

Отношения представлены в виде таблиц, строки которых соответствуют кортежам или записям, а столбцы - атрибутам отношений, доменам, полям.

Поле, каждое значение которого однозначно определяет соответствующую запись, называется простым ключом (ключевым полем). Если записи однозначно определяются значениями нескольких полей, то такая таблица базы данных имеет составной ключ.

Чтобы связать две реляционные таблицы, необходимо ключ первой таблицы ввести в состав ключа второй таблицы (возможно совпадение ключей); в противном случае нужно ввести в структуру первой таблицы внешний ключ - ключ второй таблицы.

Определенный набор отношений обладает лучшими свойствами при включении, модификации, удалении данных, чем все остальные возможные наборы отношений, если он отвечает требованиям нормализации отношений.

Нормализация отношений - формальный аппарат ограничений на формирование отношений (таблиц), который позволяет устранить дублирование, обеспечивает непротиворечивость хранимых в базе данных, уменьшает трудозатраты на ведение (ввод, корректировку) базы данных.

Выделены три нормальные формы отношений и предложен механизм, позволяющий любое отношение преобразовать к третьей (самой совершенной) нормальной форме.

Первая нормальная форма

Отношение называется нормализованным или приведенным к первой нормальной форме, если все его атрибуты простые (далее неделимы). Преобразование отношения к первой нормальной форме может привести к увеличению количества реквизитов (полей) отношения и изменению ключа.

Вторая нормальная форма

Описательные реквизиты информационного объекта логически связаны с общим для них ключом, эта связь носит характер функциональной зависимости реквизитов.

Функциональная зависимость реквизитов - зависимость, при которой в экземпляре информационного объекта определенному значению ключевого реквизита соответствует только одно значение описательного реквизита.

Такое определение функциональной зависимости позволяет при анализе всех взаимосвязей реквизитов предметной области выделить самостоятельные информационные объекты.

В случае составного ключа вводится понятие функционально полной зависимости.

Функционально полная зависимость не ключевых атрибутов заключается в том, что каждый не ключевой атрибут функционально зависит от ключа, но не находится в функциональной зависимости ни от какой части составного ключа.

Отношение будет находиться во второй нормальной форме, если оно находится в первой нормальной форме, и каждый не ключевой атрибут функционально полно зависит от составного ключа.

Третья нормальная форма

Понятие третьей нормальной формы основывается на понятии нетранзитивной зависимости.

Транзитивная зависимость наблюдается в том случае, если один из двух описательных реквизитов зависит от ключа, а другой описательный реквизит зависит от первого описательного реквизита.

Отношение будет находиться в третьей нормальной форме, если оно находится во второй нормальной форме, и каждый неключевой атрибут нетранзитивно зависит от первичного ключа.

Для устранения транзитивной зависимости описательных реквизитов необходимо провести "расщепление" исходного информационного объекта. В результате расщепления часть реквизитов удаляется из исходного информационного объекта и включается в состав других (возможно, вновь созданных) информационных объектов.

Типы связей

Связь один к одному (1:

) предполагает, что в каждый момент времени одному экземпляру информационного объекта А соответствует не более одного экземпляра информационного объекта В и наоборот.

При связи один ко многим (1: М) одному экземпляру информационного объекта А соответствует 0, 1 или более экземпляров объекта В, но каждый экземпляр объекта В связан не более чем с 1 экземпляром объекта А.

Связь многие ко многим (М: М) предполагает, что в каждый момент времени одному экземпляру информационного объекта А соответствует 0, 1 или более экземпляров объекта В и наоборот.

Модели данных

Инфологическая модель отображает реальный мир в некоторые понятные человеку концепции, полностью независимые от параметров среды хранения данных.

Существует множество подходов к построению таких моделей: графовые модели, семантические сети, модель "сущность-связь". Наиболее популярной из них оказалась модель "сущность-связь".

Инфологическая модель должна быть отображена в компьютеро-ориентированную даталогическую модель, "понятную" СУБД. В процессе развития теории и практического использования баз данных, а также средств вычислительной техники создавались СУБД, поддерживающие различные даталогические модели.

Проектирование модели данных

Предметная область - часть реального мира, подлежащая изучению с целью организации управления и, в конечном счете, автоматизации. Предметная область представляется множеством фрагментов. Каждый фрагмент предметной области характеризуется множеством объектов и процессов, использующих объекты, а также множеством пользователей, характеризуемых различными взглядами на предметную область.

В теории проектирования информационных систем предметную область принято рассматривать в виде трех представлений:

)        представление предметной области в том виде, как она реально существует.

2)      как ее воспринимает человек (имеется в виду проектировщик базы данных).

)        как она может быть описана с помощью символов.

Данные, используемые для описания предметной области, представляются в виде трехуровневой схемы.

Внешнее представление (внешняя схема) данных является совокупностью требований к данным со стороны некоторой конкретной функции, выполняемой пользователем. Концептуальная схема является полной совокупностью всех требований к данным, полученной из пользовательских представлений о реальном мире. Внутренняя схема - это сама база данных.

Отсюда вытекают основные этапы, на которые разбивается процесс проектирования базы данных информационной системы.

Концептуальное проектирование - сбор, анализ и редактирование требований к данным. Для этого осуществляются следующие мероприятия:

обследование предметной области, изучение ее информационной структуры;

выявление всех фрагментов, каждый из которых характеризуется пользовательским представлением, информационными объектами и связями между ними, процессами над информационными объектами;

моделирование и интеграция всех представлений.

По окончании данного этапа получаем концептуальную модель, инвариантную к структуре базы данных.

Логическое проектирование - преобразование требований к данным в структуры данных. На выходе получаем СУБД-ориентированную структуру базы данных и спецификации прикладных программ.

Физическое проектирование - определение особенностей хранения данных, методов доступа.

Представление данных с помощью модели "сущность-связь"

Прежде, чем приступать к созданию системы автоматизированной обработки информации, разработчик должен сформировать понятия о предметах, фактах и событиях, которыми будет оперировать данная система. Для того чтобы привести эти понятия к той или иной модели данных, необходимо заменить их информационными представлениями. Одним из наиболее удобных инструментов унифицированного представления данных, независимого от реализующего его программного обеспечения, является модель "сущность-связь" (entity-relationship model, ER-model).

Модель "сущность-связь" основывается на некой важной семантической информации о реальном мире и предназначена для логического представления данных. Она определяет значения данных в контексте их взаимосвязи с другими данными. Важным является тот факт, что из модели "сущность-связь" могут быть порождены все существующие модели данных (иерархическая, сетевая, реляционная, объектная), поэтому она является наиболее общей.

Отметим, что модель "сущность-связь" не является моделью данных в строгом смысле, поскольку не определяет операций над данными и ограничивается описанием только их логической структуры.

Элементы модели

Сущность (entity) - это объект, который может быть идентифицирован неким способом, отличающим его от других объектов.

Набор сущностей (entity set) - множество сущностей одного типа (обладающих одинаковыми свойствами). Наборы сущностей не обязательно должны быть непересекающимися.

Множество значений (область определения) атрибута называется доменом.

Атрибут - функция, отображающая набор сущностей в набор значений или в декартово произведение наборов значений.

Ключ сущности - группа атрибутов, такая, что отображение набора сущностей в соответствующую группу наборов значений является взаимно-однозначным отображением.

Другими словами: ключ сущности - это один или более атрибутов, уникально определяющих данную сущность.

Связь (relationship) - это ассоциация, установленная между несколькими сущностями.

Связь также может иметь атрибуты.

Набор связей (relationship set) - это отношение между n (причем n не меньше двух) сущностями, каждая из которых относится к некоторому набору сущностей.

В случае n=2, когда связь объединяет две сущности, она называется бинарной. Доказано, что n-арный набор связей (n>2) всегда можно заменить множеством бинарных, однако первые лучше отображают семантику предметной области.

2.2.3 LINQ язык интерактивных запросов

LINQ (Language-Integrated Query) - это набор появившихся в Visual Studio 2008 функций, который значительно расширяет возможности синтаксиса языков C# и Visual Basic. LINQ предоставляет стандартные, простые в изучении шаблоны для запроса и изменения данных и технологии, которые могут быть расширены для поддержки практически любого типа источника данных. /1/.

В состав Visual Studio входят сборки поставщиков LINQ для использования LINQ с коллекциями.net Framework, базами данных SQL Server, наборами данных ADO.net и XML-документами.

В Visual Studio можно писать запросы LINQ на языках Visual Basic и C# для обращения к базам данных SQL Server, XML-документам, наборам данных ADO.net и к любым коллекциям объектов, поддерживающим интерфейс IEnumerable или универсальный интерфейс IEnumerable (Of T).

Запросы LINQ можно использовать в новых проектах или параллельно с запросами, не относящимися к LINQ, в существующих проектах.

Единственное требование: проект должен разрабатываться для платформы.net Framework версии 3.5 или более поздней.

LINQ to ADO.net

LINQ to ADO.net позволяет запрашивать любой перечисляемый объект ADO.net, используя модель программирования LINQ (Language-Integrated Query).

Поддерживаются три технологии ADO.net LINQ (Language-Integrated Query): LINQ to DataSet, LINQ to SQL и LINQ to Entities. Технология LINQ to DataSet обеспечивает расширенные возможности оптимизированных запросов DataSet; технология LINQ to SQL поддерживает непосредственные запросы схем базы данных SQL Server; технология LINQ to Entities поддерживает запросы, в которых используется EDM (модель).является одним из наиболее широко используемых компонентов в ADO.net и представляет собой ключевой элемент в модели отсоединенного программирования, на которой построено ADO.net. Однако, несмотря на свою важность, DataSet имеет ограниченные возможности для работы с запросами.

Технология LINQ to DataSet позволяет встраивать более полные возможности запросов в DataSet с помощью функциональных возможностей, доступных для многих других источников данных. /10/.

При выполнении приложения LINQ to SQL преобразует интегрированные в язык запросы из объектной модели в SQL и отправляет их в базу данных для выполнения. Когда база данных возвращает результаты, LINQ to SQL переводит их обратно в объекты, которыми можно управлять.to SQL включает поддержку хранимых процедур, определяемых пользователем функций в базе данных и наследования в объектной модели.(модель) используется для предоставления реляционных данных в виде объектов среды.net. Благодаря этому поддержка LINQ эффективно реализуется на уровне объектов, что позволяет составлять запросы баз данных на языке, используемом для построения бизнес-логики. Эта функция называется LINQ to Entities.

2.3 Создание базы данных


База данных создавалась в среде разработки Microsoft SQL Server Compact 3.5SQL Server Compact 3.5 - это компактная база данных, идеально подходящая для внедрения в мобильные и настольные приложения. SQL Server Compact 3.5 предлагает разработчикам ту же модель программирования, что и в других выпусках SQL Server, и позволяет разрабатывать приложения как в собственном, так и в управляемом коде. Несмотря на свою компактность, SQL Server Compact 3.5 выполняет все функции реляционных баз данных: надежное хранение данных, оптимизацию обработки запросов, масштабируемость компонентов связи.

Взаимодействие с БД осуществлялось через API-интерфейс ADO.net Entity Framework (EF).

Главная цель EF заключается в том, чтобы предоставить возможность взаимодействия с реляционными базами данных через объектную модель, которая отображается непосредственно на бизнес-объекты приложения. Например, вместо трактовки пакета данных как коллекции строк и столбцов можно оперировать коллекцией строго типизированных объектов, именуемых сущностями (Entities).

Эти сущности также естественным образом сочетаются с LINQ. Исполняющая среда EF транслирует запросы LINQ в подходящие запросы SQL.

Требования к структуре базы данных.

База данных должна соответствовать следующим требованиям:

)        Независимость данных.

2)      Безопасность данных.

)        Адекватность отображения данных соответствующей предметной области.

Независимость данных - возможность изменения логической и физической структуры БД без изменения представлений пользователей. Независимость данных предполагает инвариантность к характеру хранения данных, программному обеспечению и техническим средствам. Она обеспечивает минимальные изменения структуры БД при изменениях стратегии доступа к данным и структуры самих исходных данных.

Безопасность данных - защита данных от преднамеренного или непреднамеренного нарушения секретности, искажения или разрушения. Безопасность данных включает их целостность и защиту.

Целостность данных - устойчивость хранимых данных к разрушению и уничтожению, связанных с неисправностями технических средств, системными ошибками и ошибочными действиями пользователей.

2.3.1 Визуальная модель данных

Для реализации базовых возможностей программы было сформировано 19 таблиц.

Описание сущностей:

-       crest_mark - в данной таблице хранится информация о марках крестовины;

-       sleepers_material - в данной таблице хранится информация о материале шпал;

-       switchers_types - в данной таблице хранится информация о типах стрелочных переводов;

-       rails_tapes - в данной таблице хранится информация о типах рельсов;

-       sleepers - в данной таблице хранится информация о номере пути, расстоянии от пикета и до пикета, эпюре шпал, количестве шпал, материале шпал, типе рельсов и длиле стыка;

-       drainage_devices - в данной таблице хранится информация о водоотводных устройствах (номер пути, на котором находится водоотводное устройство, тип водоотводного устройства и расстояние от пикета и до пикета, на котором расположено водоотводное устройство);

-       pasport - в данной таблице хранится информация о названии паспорта пути;

-       ways - в данной таблице хранится информация о пути;

-       load_unload_places - в данной таблице хранится информация о местах погрузки/выгрузки (номер пути, на котором находится место погрузки/выгрузки, номер места погрузки/выгрузки, длина пути от пикета и до пикета, полная длина пути, вместимость (вагонов, шт), вагонооборот (вагонов/год));

-       The_subgrade_deformation - в данной таблице хранится информация о деформации земляного полотна (номер пути, на котором присутствует деформация, расстояние от пикета и до пикета, тип деформации);

-       oversized_places - в данной таблице хранится информация о негабаритных местах (номер пути, на котором присутствует негабарит, расстояние от пикета и до пикета, тип негабарита, высота над габаритом, расстояние от оси пути);

-       ways_specialization - в данной таблице хранится информация о специализации путей;

-       bond - в данной таблице хранится информация о скреплениях (номер пути, на котором располагаются скрепления, стыковые скрепления, количество стыковых скреплений, количество стыковых болтов, промежуточные скрепления, количество промежуточных скреплений, количество подкладок;

-       еmbankments_and_excavations - в данной таблице хранится информация о насыпях и выемках (номер пути, на котором располагается насыть или выемка, расстояние от пикета и до пикета, наличие насыпей или выемок);

-       structures - в данной таблице хранится информация о сооружениях;

-       ballast_types - в данной таблице хранится информация о типе балласта;

-       switch - в данной таблице хранится информация о стрелочных переводах;

-       ballast - в данной таблице хранится информация о балласте (номер пути, расстояние от пикета и до пикета, тип балласта, глубина балластного слоя, загрязнение балластного слоя, закрепления от угона);

-       engineering_structures - в данной таблице хранится информация о искусственных сооружениях (номер пути, на котором находится искусственное сооружение, расстояние от пикета и до пикета, тип искусственного сооружения).

3. Руководство пользователя


Программа была написана на языке C#. Интерфейс программы разрабатывался в Microsoft Expression Blend 4.

При запуске программы открывается главное окно, на котором располагается панель вкладок, содержащая четыре вкладки:

)        Железнодорожные паспорта.

2)      Ведомости путей.

)        Нижнее строение пути.

)        Верхнее строение пути.

Выбрав вкладку "Паспорта ЖД" вы можете ввести название организации, для которой формируется технический паспорт пути, затем необходимо нажать кнопку "Выбрать", после этого в верхнем правом углу заполняется строка с названием организации и доступны следующие вкладки для заполнения. Ниже предусмотрена кнопка удаления, нажав на которую вы можите удалить не нужную строку.

Вторая вкладка "Ведомости" содержит в себе три вкладки "Ведомость путей", "Ведомость мест погрузки / выгрузки", "Ведомость стрелочных переводов".

Во вкадке "Ведомость путей" поля заполняются двумя способами либо в ручную, либо при помощи выпадающего. Поля для заполнения:

)        Номер пути - заполняются все пути, находящиеся на данном участке.

2)      Специализация данного пути - заполняется с помощью выпадающего списка.

)        Граница от стрелки и до стрелки.

)        Длина пути - заполняется полная длина пути, с учетом всех стрелок.

)        Полезная длина пути - заполняется длина пути, без учета стрелок.

)        Паспорт.

Последующие вкладки "Ведомость мест погрузки/выгрузки" и "Ведомость стрелочных переводов" заполняются аналогичным способом.

Вкладка "Ведомость мест погрузки/выгрузки" содержит в себе следующие поля для заполнения:

-       номер пути;

-       номер места погрузки/выгрузки;

-       длина пути от пикета и до пикета;

-       полная длина пути;

-       вместимость (вагонов, шт);

-       вагонооборот (вагонов/год).

Вкладка "Ведомость стрелочных переводов" содержит в себе следующие поля для заполнения:

)        Номер стрелочного перевода.

2)      Расстояние от пикета и до пикета.

)        Вид стрелочного перевода.

)        Марка крестовины - заполняется при помощи выпадающего списка.

)        Тип рельсов.

)        Тип балласта - заполняется при помощи выпадающего списка.

)        Подрельсовое основание. Шпалы.

)        Подрельсовое основание. Брусья.

)        Полная длина пути.

После заполнения вкладки "Ведомости" переходим на третью вкладку "Нижнее строение пути", которая содержит в себе еще пять вкладок: "Насыпи и выемки", "Деформации земляного полотна", "Искусственные сооружения", "Водоотводные устройства", "Опасные и негабаритные места".

информационная система база пользователь

Вкладка "Насыпи и выемки" содержит в себе поля для заполнения:

)        Номер пути.

2)      Расстояние от пикета и до пикета.

)        Наличие выемок или насыпей право/лево.

Вкладка "Деформации земляного полотна" содержит в себе поля для заполнения:

)        Номер пути.

2)      Расстояние от пикета и до пикета.

)        Тип деформации, право/лево.

Вкладка "Искусственные сооружения" содержит в себе поля для заполнения:

)        Номер пути.

2)      Расстояние от пикета и до пикета.

)        Тип искусственного сооружения - заполняется при помощи выпадающего списка.

Вкладка "Водоотводные устройства" содержит в себе следующие поля для заполнения:

)        Номер пути.

2)      Расстояние от пикета и до пикета.

)        Устройство - в этом поле указывается тип водоотводного устройства.

Вкладка "Опасные и негабаритные места" содержит в себе следующие поля для заполнения:

)        Номер пути.

2)      Расстояние от пикета и до пикета.

)        Тип негабарита.

)        Высота над габаритом.

)        Расстояние от оси пути, мм.

)        Соответствие габариту.

После заполнения вкладки "Нижнее строение пути" переходим на следующую "Верхнее строение пути" которая содержит в себе 3 вкладки: "Балласт", "Шпалы", "Скрепления".

Вкладка "Балласт" содержит в себе следующие поля для заполнения:

)        Номер пути.

2)      Расстояние от пикета и до пикета.

)        Тип балласта.

)        Глубина балластного слоя.

)        Загрязнение балластного слоя.

)        Тип закрепления от угона.

)        Объем закрепления.

Вкладка "Шпалы" содержит в себе следующие поля для заполнения:

)        Номер пути.

2)      Расстояние от пикета и до пикета.

)        Эпюра шпал.

)        Колличество шпал.

)        Материал шпал - заполняется при помощи выпадающего списка.

)        Тип рельсов.

)        Длина стыка.

)        Количество сварных стыков.

Вкладка "Скрепления" содержит в себе следующие поля для заполнения:

)        Номер пути.

2)      Стыковые скрепления.

)        Количество стыковых скреплений.

)        Количество стыковых болтов.

)        Промежуточные скрепления.

)        Количество промежуточных скреплений.

)        Количество подкладок.

После заполнения всех вкладок переходим в главное окно  и нажимаем на кнопку "Сформировать отчет", после чего формируется отчет в документе Word.

Заключение


В данном дипломном проекте была разработана информационная система для составления технического паспорта пути, которая позволяет осуществлять своевременное, оперативное и правильное оформление документации для технического паспорта пути, уменьшить временные затраты, а также упростить и облегчить выполнение рутинной ручной работы.

Для выполнения поставленной цели была проанализирована область применения программного обеспечения. Были смоделированы основные бизнес - процессы по составлению технического паспорта пути, а также разработана логическая структура программного продукта и руководство пользователя.

В рамках создания программного продукта были реализованы следующие функции:

-       выбран комплекс программных средств;

-       разработана модель баз данных;

-       спроектирована логическая модель с учетом нормализации и ссылочной целостности данных;

-       спроектирован интерфейс системы;

-       реализованы основные программные модули системы.

При реализации всех запроектированных алгоритмов данную информационную систему можно внедрять в организации, занимающихся разработкой технических паспортов пути.

Список используемой литературы


1. Джозеф С. Раттц-мл. LINQ язык интерактивных запросов в C# 2008 для профессионалов, М.: Вильямс, 2008. - 560с.

. Дунаев В.В. Базы данных. Спб.: БХВ-Петербург. 2008. - 288 с.

. Кантор И.И. Изыскания и проектирование железных дорог. - М.: ИКЦ "Академкнига", 2003. - 288с.

. Крейнис З.Л., Коршикова Н.П. Техническое обслуживание и ремонт железнодорожного пути: Учебник для техникумов и колледжей железнодорожного транспорта. М.: УМК МПС России, 2001. - 768с.

. Ларман К. Применение UML и шаблонов проектирования.2-е изд. - М.: Вильямс, 2002. - 624с.

. Леоненков А. Самоучитель UML. - СПб: БХВ, 2002. - 304с.

. Майо Д. Microsoft Visual Studio 2010. Самоучитель. - СПб: БХВ, 2010. - 450с.

. Методические рекомендации по оформлению дипломных работ (проектов) для специальностей 230201 "Информационные системы на транспорте" и 080801 "Прикладная информатика в экономике" факультета Бизнес-информатика. Под ред.В.И. Хабарова, Новосибирск, 2005. - 30с

. Троелсен Э. С# и платформа.net. Библиотека программиста. - Спб.: Питер, 2004. - 796с.

. Шилдт Г. C# 4.0: Полное руководство: Пер. с англ. - М.: ООО "И.Д. Вильямс", 2011. - 1056с.

. http://www.vpg.ru/main. mhtml? PubID=21

. http://www.itstan.ru/funk-strukt-analiz/idef0-metodologija-funkcionalnogo-modelirovanija.html

. http://www.rusways.ru/texpasport.html

. http://www.sib. roszeldor.ru/feedback/obzor_feedback

. http://www.steepler.ru/geocsjeldescr

Похожие работы на - Разработка информационной системы 'Технический паспорт пути'

 

Не нашли материал для своей работы?
Поможем написать уникальную работу
Без плагиата!
Без нейросетей!