Рабочее место менеджера магазина 'Стройматериалы'

  • Вид работы:
    Курсовая работа (т)
  • Предмет:
    Информационное обеспечение, программирование
  • Язык:
    Русский
    ,
    Формат файла:
    MS Word
    1,56 Мб
  • Опубликовано:
    2012-09-30
Вы можете узнать стоимость помощи в написании студенческой работы.
Помощь в написании работы, которую точно примут!

Рабочее место менеджера магазина 'Стройматериалы'

ВВЕДЕНИЕ

Разрабатываемая база данных предназначена для более удобной работы менеджера на фирме. В настоящее время среди разработчиков базы данных (БД) большой популярностью пользуется реляционная СУБД ACCESS, входящая в состав пакета Microsoft Office XP. Дружественный интерфейс и простота настройки, эффективные средства создания таблиц, форм, запросов, интеграция с другими приложениями пакета, средства организации работы с базами данных и защита информации - вот далеко не полный перечень достоинств этого приложения.

Основные функции СУБД - это описание структуры базы данных, обработка данных и управление данными.

База данных - это совокупность сведений о реальных объектах, процессах, событиях или явлениях, относящихся к определённой теме или задаче, организованная таким образом, чтобы обеспечить удобное представление этой совокупности, как в целом, так и любой её части. Реляционная база данных представляет собой множество взаимосвязанных таблиц, каждая из которых содержит информацию об объектах определённого типа. Каждая строка таблицы содержит данные об одном объекте (например, клиенте, автомобиле, документе), а столбцы таблицы содержат различные характеристики этих объектов - атрибуты (например, наименования и адреса клиентов, марки и цены автомобилей). Строки таблицы называются записями, все записи имеют одинаковую структуру - они состоят из полей, в которых хранятся атрибуты объекта. Каждое поле в записи содержит одну характеристику объекта и имеет строго определённый тип данных (например, текстовая строка, число, дата). Все записи имеют одни и те же поля, только в них содержатся разные значения атрибутов.

Любая СУБД позволяет выполнять четыре простейшие операции с данными:

добавить в таблицу одну или несколько записей;

-удалить из таблицы одну или несколько записей;

обновить значения некоторых полей в одной или нескольких записях;

найти одну или несколько записей, удовлетворяющих заданному условию.

Для выполнения этих операций используется механизм запросов. Результатом выполнения запросов является либо отобранное по определённым критериям множество записей, либо изменение в таблицах.

Взаимосвязанные двухмерные таблицы, являющиеся объектами СУБД, называются реляционными таблицами, а сами СУБД - реляционными базами данных.

СУБД ориентирована на работу с объектами семи различных типов: таблицами, запросами, формами, отчётами, страницами, макросами, модулями.

Таблицы - это основной объект базы данных, в котором хранятся все данные, имеющиеся в базе, а также структура базы (поля, их типы, свойства).

Запросы позволяют выбирать данные из одной или нескольких связанных таблиц. Результатом выполнения запроса является результирующая таблица, которая наряду с другими таблицами может быть использована при обработке данных. С помощью запросов можно также обновлять, удалять или добавлять данные в таблицы.

Формы служат для ввода и просмотра данных в удобном для пользователя виде, который соответствует привычному для него документу. При выводе данных с помощью форм можно применять специальные средства оформления.

Отчёты предназначены для формирования выходных документов и вывода их на печать. По своим свойствам и структуре отчёты во многом подобны формам. Основное их отличие заключается в том, что в отчёте отображаются все данные и в них предусмотрена возможность группировать данные по различным критериям. Отчёты в отличие от форм могут содержать специальные элементы оформления, характерные для печати документов: колонтитулы, номера страниц и т.д.

Страницы являются диалоговыми Web-страницами, т.е. осуществляют интерфейс между клиентом, сервером и базой данных, размещённой на сервере.

Макросы предназначены для автоматизации повторяющихся операций при работе с СУБД. Макрос является программой, которая содержит описание последовательности конкретных действий пользователя. Каждому действию соответствует определённая макрокоманда. Формируются макросы в диалоговом режиме путём выбора нужных макрокоманд. База данных будет разработана в СУБД MS Access, так как она позволяет создавать реляционные базы данных.

запрос отчёт контроль магазин

1.   ТЕХНИЧЕСКОЕ ЗАДАНИЕ

1.1 Основание для разработки

Основанием для разработки является задание по дисциплине «Технология разработки программных продуктов». Тема курсовой работы «Рабочее место менеджера магазина Стройматериалы». Задание курсовой работы «Разработка базы данных информационной системы для автоматизации предметной области».

1.2 Назначение и цели создания системы

Разрабатываемая программа рассчитана на закрепления дисциплин. Программное изделие должно обеспечивать просмотр, осуществление операций над товарами.

1.3     Характеристика объекта автоматизации

Автоматизируемый объект - магазин, предоставляющий своим клиентам полный спектр услуг, на рынке труда.

1.4   Требование к программе

1.4.1 Требования к функциональным характеристикам

Входные данные:

Для просмотра всех операций, производимых в данном магазине используются следующие данные:

·    Наименование Материала

·        Имя сотрудника

·        Цена материала

·        Места доставки материалов

·        Наименование партнеров

Выходные данные:

Выходными данными будет являться заполненный сведениями список о всех операциях, производимых в данном магазине.

1.4.2 Требования к надежности

Надежность программы будет обеспечиваться наличием блоков защиты, обеспечивающих в случаи возникновения ошибок, устранения этих ошибок и / или обеспечение корректности и сохранности данных.

В программе присутствует максимум необходимых пояснений и комментарий, достаточных для пояснения работы программы.

Программа гарантирует сохранность и корректность связей всех данных.

1.4.3 Требования к составу и параметрам технических средств

Минимально-необходимый размер свободного дискового пространства:

для размещения промежуточных расчетов не менее 5000КВ;

для размещения данных не менее 15Mb.

Аппаратное обеспечение:

Pentium 3 1Ghz;

Оперативная память 128 Mb;

Дисковод HDD не менее 1 Gb;

Видеокарта с оперативной памятью не менее 64Mb;

Манипулятор типа «мышь»;

Возможно, но необязательно наличие сканера;

1.4.4 Требования к программной и информационной совместимости

Информационная совместимость должна обеспечиваться на основе единства структуры базы данных. Входные и выходные данные, должны храниться в соответствующих таблицах базы данных.

Разрабатываемая программа должна работать под управлением операционной системы ОС Windows 2000/ХР/Vista/SEVEN/.

1.5     Порядок контроля и приёмки системы

Для тестирования системы заказчику предлагается опробовать ее.

1.5.1 Требования к составу и содержанию работ по подготовке объекта автоматизации к вводу в действие

Перед тестированием ознакомиться с минимальными системными и аппаратными требованиями, а так же освоить минимальный набор действий в программе, для более полной и точной оценки её возможностей.

1.5.2  Состав и содержание работ по развитию системы

- Получение задания на курсовое проектирование;

Изучение методических указаний курсовому проектированию;

Изучение области данных и назначения разрабатываемого программного продукта;

Подбор литературы;

Повторение и приобретение знаний необходимых для выполнения работы;

Составление алгоритма программы;

Разработка и написание раздела пояснительной записки «Техническое задание»;

Разработка программы и написание раздела пояснительной записки «Описание программы»;

Отладка программы;

Оформление пояснительной записки «Курсовой Работы»;

Сдача «Курсовой Работы» на проверку;

Защита.

1.6   Требования к документированию

По окончанию выполнения поставленного задания разработчик должен предоставить в двух экземплярах: действующую модель программы, технический характеристики, минимальные системные и аппаратные требования, текст программы.

2. ПОЯСНИТЕЛЬНАЯ ЗАПИСКА

2.1 Назначение и цели

Целью данного исследования является создать оптимальную программу по управлению базой данных посредствам среды MS ACCESS 2007 , проследить работоспособность на предприятии, спрогнозировать дальнейшее развитие.

Основные задачи:

·    Изучение предметной области предприятия

·        Подготовка техническую документацию

·        Создание и наиболее полное описание программы и её параметров

·        Выявление и устранение недостатков

·        Создание руководства по использованию программы

2.2 Исследование объекта

.2.1 Исследуемый предмет

Исследуемым предметом данной работы будет некоторый магазин, в котором ведётся учёт стройматериалов. В данном магазине работает 12 сотрудников, занимающиеся разными видами торговли. Так же в магазине осуществляется перевозка стройматериалов, перевод денежных средств на счета партнёров.

2.2.2 Решение поставленных вопросов

Решением поставленных вопросов может служить только наиболее правильно поставленная задача (с учётом всех пожеланий сотрудников и руководителей магазина), разработана программа, протестирована и отлажена, и предоставлена заказчику.

2.3 Концептуальная модель

.3.1 Концептуальная модель данных

Описание программного модуля

Рисунок 1. Концептуальная модель данных

2.3.2 Постановка задачи

Наша задача состоит в разработке такой базы данных, которая бы удовлетворяла всем запросам данной деятельности, была удобной и простой для использования сотрудниками, могла быть конкурентоспособной перед выбором других разработчиков.

2.3.2.1 Входные данные и Выходные данные

Входные данные, для просмотра сведений о полном перечне услуг, предоставляемых магазином, используются следующие данные:

·    ФИО

·        Имя партнёра

·        Вид сотрудничества

·        Перевоз груза

·        Место назначения

·        Вид и вес груза

·        Время доставки

Выходными данными будет являться заполненный сведениями список с необходимыми данными.

2.3.3 Обоснование выбора среды ППО

Реляционная база данных представляет собой множество взаимосвязанных таблиц, каждая из которых содержит информацию об объектах определенного типа.

Наиболее удобной и популярной системой управления базой данных (СУБД), которая позволит реализовать все необходимые задачи по разработке базы данных и программного приложения является продукт компании Microsoft - Access.Access является настольной СУБД реляционного типа. Достоинством Access является то, что она имеет очень простой графический интерфейс, который позволяет не только создавать собственную базу данных, но и разрабатывать простые и сложные приложения. В отличие от других настольных СУБД, Access хранит все данные в одном файле, хотя и распределяет их по разным таблицам.

Access позволяет не только вводить данные в таблицы, но и контролировать правильность вводимых данных. Для этого необходимо установить правила проверки прямо на уровне таблицы. Тогда каким бы образом не вводились данные - прямо в таблицу, через экранную форму или на странице доступа к данным, Access не позволит сохранить в записи те данные, которые не удовлетворяют заданным правилам.

Таблицы баз данных могут включать в себя огромное количество записей, и при этом СУБД обеспечивает удобные способы извлечения из этого множества нужной информации.

В Access возможно создание связей между таблицами, что позволяет совместно использовать данные из разных таблиц. При этом для пользователя они будут представляться одной таблицей.

Устанавливая взаимосвязи между отдельными таблицами, Access позволяет избежать ненужного дублирования данных, сэкономить память компьютера, а также увеличить скорость и точность обработки информации. Для этого таблицы, содержащие повторяющиеся данные, разбивают на несколько связанных таблиц.

Access может поддерживать одновременную работу с базой данных 50 пользователей, при этом все пользователи гарантировано будут работать с актуальными данными.

Формы используются для просмотра или ввода данных в таблицы. Данные можно вводить в таблицы и непосредственно, но, применяя формы , можно значительно ускорить этот процесс и сделать его более эффективным. Форма содержит некоторые или все поля таблиц, в которые вы вводите информацию.

Отчеты используются для печати информации, содержащиеся в базы данных. Примерами отчетов являются прайс-лист товаров, список покупателей, оборотная складская ведомость. Как правило, отчеты создают в том случае, если информацию необходимо передавать кому-либо в печатном виде.

Запросы являются средством выборки данных из одной или нескольких таблиц. MS ACCESS 2007 для создания запроса вы можете использовать конструктор запросов. Результаты выполнения запроса могут отображаться в форме, выводиться в виде отчетов и диаграмм или сохраниться в указанной вами таблице.

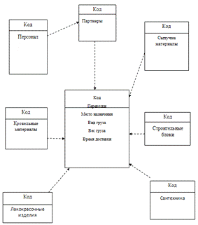
2.4 Логическое проектирование

.4.1 ER-модель

Рисунок 2. ER-модель

2.4.2 Схема функциональной структуры приложения

Рисунок 3. Схема функциональной структуры приложения.

2.5 Практическая организация

.5.1 Магазин «Стройматериалы»

В магазине «Стройматериалы» база данных представляет собой 8 таблиц, соединённых первичным ключом, кнопочной формы, состоящие из 8 кнопок, позволяющие выполнить 8 различных запросов.

Первичный ключ предназначен для связывания таблиц между собой и проверки условий целостности базы данных.

Таблица 1. Сантехника

Код

Наименование товара

Цена

Размер

Вес

2

Кран

156 руб

13/12 см

15 кг

3

Смеситель

466 руб

13/13

2 кг

4

Ванная

11566 руб

115/200

8 кг

5

Унитаз

6222 руб

45/45

6 кг

6

Фитинг

1236 руб

46/78

3 кг

7

Подводка

2300 руб

12/13

1 кг

8

Биде

1000 руб

13/16

0,5 кг


Таблица 2. Кровельные материалы

Код

Наименование

Цена

Вес

Размер

Цвет

2

Шифер

7899 руб

8 кг

100/200

в ассортименте

3

Плёнка укрывная

1233 руб

2 кг

100/200

прозрачный

4

Брезент

3222 руб

1 кг

на заказ

прозрачный

5

Утеплитель

552 руб

0,2 кг

-----------------

прозрачный


Таблица 3. Лакокрасочные изделия

Код

Наименование

Цена

Вес

цвет

Фирма

2

Грунтовка

1234 руб

12 кг

черный

ООО Постушок

3

Олифа

2345 руб

31 кг

черный

ООО Постушок

4

Краска масляная

111 руб

-----------------

золотистый

ООО Постушок

5

Лак

444 руб

-----------------

прозрачный

ООО Постушок

6

Тонеры

897 руб

-----------------

черный

ООО Постушок

7

Моющие средства

98 руб

-----------------

-----зеленый

ООО Постушок


Таблица 4. Сыпучие материалы

Код

Наименование

Цена

Вес

Вид

Фирма

2

Затирка

789 руб

13 кг

плотный

ООО Постушок

3

Клей

265 руб

-----------------

липкий

ООО Постушок

4

Цемент

9560 руб

46 кг

плотный

ООО Постушок

5

Шпаклевка

523 руб

13 кг

плотный

ООО Постушок

6

Смесь штукатурная

666 руб

10 кг

плотный

ООО Постушок


Таблица 5. Строительные блоки

Код

Наименование

Цена

Вес

Размер

2

Гипсовые плиты

7894 руб

18 кг

1000/1000

3

Блоки из ячеистого бетона

7866 руб

18 кг

1000/1000

4

Керамзитобетонные блоки пустотелые

7874 руб

18 кг

1000/1000

5

Керамзитобетонные блоки полнотелые

7774 руб

18 кг

1000/1000

6

Фундаментные блоки

7544 руб

18 кг

1000/1000


Таблица 6. Персонал

Код

ФИО

Должность

ТЕлефон

Адрес

1

Бычкова М.В

Директор

123123

ул. Герцена,34

2

Карапузов В.А.

менеджер

123444

ул. Луза,45

3

Надеенко В.В.

менеджер

4567897

ул. Нердика, 98/9

4

Пикалова Я.Г.

бухгалтер

89154567898

Ул. Новороссийская, 67

5

Петухов Н.Б.

пом. Бухгалтера

56565656

ул. Радинко,89

6

Солуянова Ю. А.

диспетчер

12324324

Ул. Власова,5

7

Балясников А.А.

водитель

123121

ул . Гагарина,67

Нестеренко Ю.Д.

водитель

4567899

ул. Наватора,44/3

9

Шубин С.С.

водитель

789457887

ул.Гаврилова,76

10

Маненко А.А.

грузчик

89057897623

ул. Гагарина , 89

11

Макаленко Л.Л.

грузчик

891845678914

ул.Решетова , 78

12

Беседин В.В.

грузчик

795862134

ул. Лизы чайкина,12


Таблица 7. Партнеры

Код

Фирма

Вид сотрудничества

АДрес

Телефон

1

ООО Петушок

постаква

ул. Рылеева123

89057947936

2

ООО Зарница

поставка

ул. Новоросийская,345

89604934865

3

ООО Бакаленко

поставка

ул. Московская,2

891803335353

4

ООО Аквамастер

покупка

ул. Бабушкина 12/3

892800374679


Таблица 8. Перевозки

Код

Место назначение

Вид груза

Вес груза

Время доставки

1

ООО Аквамастер

сантехника

8902 кг

12.13.15.

2

Ул. Гаражная,34

сыпучие материалы

4000 кг

12.13.09.

3

Ул. 1 мая, 99

кровельные материалы

2000 кг

13.15.15.

4

ООО Золушка

сантехника

20000 кг

13.14.10.

5

ООО Домик

строительные блоки

16000 кг

01.02.10


2.5.2 Описание создания модулей и форм программы

.5.3 Схема данных

Рисунок 4. Схема данных

2.5.4 Создание запросов

Запрос 1

Рисунок 5. Схема запроса «Кровельные материалы»

Рисунок 6. Запрос «Запрос кровельные материалы»

Рисунок 7. Схема запроса «Сантехника»

Рисунок 8. Запрос «Сантехника»

Рисунок 9. Схема запроса «Лакокрасочные изделия»

Рисунок 10. Запрос «Лакокрасочные изделия»

Рисунок 11. Схема запроса «Сыпучие материалы»

Рисунок 12. Запрос «Сыпучие материалы»

Рисунок 13. Схема запроса «Строительные блоки»

Рисунок 14. Запрос «Строительные блоки»

Рисунок 15. Схема запроса «Персонал»

Рисунок 16. Запрос «Персонал»

Рисунок 17.Схема Запроса «Партнеры»

Рисунок 18. Запрос «Партнеры»

Рисунок 19.Схема запроса «Перевозки»

Рисунок 20. Запрос «Перевозки»

2.5.5 Отчёты

Конструктор отчётов. Пример создания

Рисунок 21. Пример создания отчёта

Рисунок 22. Отчёт 1

Рисунок 23. Отчёт 2

Рисунок 24. Отчёт 3

Рисунок 25. Отчёт 4

Рисунок 26. Отчёт 5

Рисунок 27. Отчёт 6

Рисунок 28. Отчёт 7

Рисунок 29. Отчёт 8

2.5.6 Главная форма программы

Программа контроля и просмотра услуг, предоставляемых магазином

Рисунок 30. Главная форма

Входными данными на этой форме будут все сведенья о клиентах и об услугах магазина. Форму можно создать: с помощью мастера и с помощью конструктора. Я создавала с помощью мастера форм MS ACCESS 2007 т.к. он достаточно прост и удобен. Получены практические навыки в области, создания форм.

Мною были добавлены следующие компоненты:

Заголовок - область формы, в которой указана тематика.

Кнопки - позволяющие получать необходимые нам данные.

3. ЭКСПЛУАТАЦИОННЫЕ ДОКУМЕНТЫ

3.1 Описание технологии ведения базы данных

База данных состоит из взаимосвязанных таблиц, которые наполняются записями. Ведение базы данных подразумевает под собой возможность управления записями: их добавление, изменение, удаление. Реализация данных возможностей возлагается на СУБД.

Существует несколько способов реализации управления базой данных в MS ACCESS. В частности, любое из указанных действий можно выполнить тремя способами:

-    через раздел СУБД «Таблицы», производя действия по изменению, добавлению или удалению непосредственно в таблице;

-       через раздел СУБД «Формы», выполняя необходимые действия в таблице через интерфейс формы;

-       через раздел СУБД «Запросы», выполняя запросы на обновление, добавление или удаление данных.

Наиболее приемлемым и удобным является способ ведения базы данных через интерфейс формы.

Формы (как и таблицы) имеют кнопки перехода по записям, а также кнопку добавления новой записи. Для редактирования записи достаточно перейти на нее, и установив курсор в нужном поле, отредактировать запись в нем. Для удаления записи необходимо выполнить команду главного меню Правка -> Удалить запись.

3.2 Руководство пользователя

Для открытия и начала работы в данном файле базы данных, выполните указанные ниже действия:

. Скопируйте файл, нажав кнопку копировать , расположенную в контекстном меню, и сохраните его на жестком диске.

. Чтобы запустить программу, дважды щелкните сохраненный на жестком диске исполняемый файл База данных Рабочее место менеджера магазина Стройматериалы.

. Перед вами откроется главная форма, и вы сразу готовы к работе.

. Используя нужные кнопки, вы получите доступ ко всем функция базы данных.

ЗАКЛЮЧЕНИЕ

В ходе курсовой работы была разработана база данных для простоты работы менеджера в магазине, которые могут производиться в разного рода организациях.

Для реализации базы данных в физической модели была выбрана СУБД MS ACCESS. С её помощью были созданы таблицы, запросы и отчеты.

Количество созданных таблиц совпадает, и равно количеству определенных сущностей.

Были созданы 8 запросов для выборки данных, на которых основаны отчеты. Запросы содержат выборку из большого количества таблиц и имеют вычислительные поля, которые позволяют создавать некоторые результирующие данные по деятельности предприятия.

Похожие работы на - Рабочее место менеджера магазина 'Стройматериалы'

 

Не нашли материал для своей работы?
Поможем написать уникальную работу
Без плагиата!
Без нейросетей!