Использование ПК для расчета разветвленной электрической цепи постоянного тока

  • Вид работы:
    Курсовая работа (т)
  • Предмет:
    Информационное обеспечение, программирование
  • Язык:
    Русский
    ,
    Формат файла:
    MS Word
    106,21 Кб
  • Опубликовано:
    2012-09-30
Вы можете узнать стоимость помощи в написании студенческой работы.
Помощь в написании работы, которую точно примут!

Использование ПК для расчета разветвленной электрической цепи постоянного тока

Министерство образования Республики Беларусь

Учреждение образования

Гомельский государственный технический университет имени П. О. Сухого

Факультет автоматизированных и информационных систем


Кафедра

“Промышленная электроника”




Расчётно-пояснительная записка

по дисциплине “Вычислительная техника и программирование”

На тему: “Использование ПК для расчета разветвленной электрической цепи постоянного тока”



Исполнитель: студент группы ПЭ-23

Григоренко В.В.

Руководитель: ст.преподаватель

Ковалёв А.В.



Гомель 2011

СОДЕРЖАНИЕ

ВВЕДЕНИЕ

. ПОСТАНОВКА ЗАДАЧИ

2. ТЕОРЕТИЧЕСКИЕ СВЕДЕНИЯ К РАБОТЕ

3. СИСТЕМНОЕ И ТЕХНИЧЕСКОЕ ОБЕСПЕЧЕНИЕ ЭВМ

4. РАЗРАБОТКА СТРУКТУРЫ ПРОГРАММЫ

5. РАЗРАБОТКА АЛГОРИТМА РЕШЕНИЯ ЗАДАЧИ И ОПИСАНИЕ

ЕГО РАБОТЫ

. АНАЛИЗ ПОЛУЧЕНННЫХ РЕЗУЛЬТАТОВ

. ИНСТРУКЦИЯ ПОЛЬЗОВАТЕЛЮ

ЗАКЛЮЧЕНИЕ

ЛИТЕРАТУРА

ПРИЛОЖЕНИЕ

Введение

Вторая половина 20 века характеризуется научно-техническим прогрессом во всех областях и наиболее важным результатом этого является повсеместное внедрение вычислительной техники практически во все отрасли человеческой деятельности. Одним из основных движущих факторов его является быстрое развитие электронной техники, опережающее по своим темпам другие отрасли. Это объясняется огромными возможностями электронной техники при решении таких задач, как создание устройств вычислительной техники, автоматического контроля и управления агрегатами, их комплексами, технологическими процессами, систем визуального отображения информации и др. Современные компьютеры малогабаритны; имеют сравнительно невысокую стоимость и энергопотребление, высокую надежность и быстродействие. Они могут быть приспособлены к самым различным задачам науки и техники.

Главное преимущество ПЭВМ - возможность использование их в профессиональной деятельности миллионов людей, многие из которых ранее не были связаны с вычислительной техникой.

Сегодня трудно даже представить себе работу любого, даже самого мелкого предприятия без компьютера. Компьютеры помогают решать научные и народнохозяйственные задачи, управляют заводами и полетами спутников, предсказывают погоду и ставят диагноз болезни, играют в шахматы и переводят с одного языка на другой. Внедрение компьютеров и, в частности баз данных в какую-либо область деятельности человека, позволяет значительно облегчить поиск нужной информации и работу с ней.

В этой области наибольшее предпочтение получили программы для математических расчетов в узкоспециализированных областях деятельности. Доказательством этого служит данная курсовая работа, направленная на облегчения расчетов по электротехнике.

1. ПОСТАНОВКА ЗАДАЧИ

В данной курсовой работе предполагается, что разрабатываемая программа должна использоваться как средство изучения и анализа определенной разветвленной электрической схемы. Для расчета предполагается использовать три распространенных метода. Одним из основных условий должно быть удобство работы пользователя и доходчивый, понятный интерфейс. - По режимам программу можно разделить на несколько основных пунктов:

• Ввод исходных данных:

• Расчет схемы по МУП;

• Расчет схемы по МКТ;

• Расчет и вывод результатов;

• Расчет и построение графика зависимости токов I1 от I5 ;

Для правильного функционирования программы необходимы данные определяющие показатели цепи.

Важным аспектом является то, что в процессе обработки данные и результаты необходимо использовать максимально точно для обеспечения достоверности проверки по методу баланса мощности, а также точности построения графика.

. ТЕОРЕТИЧЕСКИЕ СВЕДЕНИЯ К РАБОТЕ

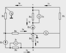
Рис. 2.1. Схема электрической цепи

Таблица 2.1. Номиналы элементов схемы для тестирования

 R1

 R2

 R3

 R4

 R5

 R6

 E2

 E3

 J

 Ом

Ом

 Ом

 Ом

 Ом

 Ом

 В

 В

 А

 5

 4

 1

 4

 5

 8

 40

 30


Законы электрических цепей

1. Закон Ома

I=(j1-j2)/R=U12/R=-U21/R,

Рис. 2.2

IR1+IR2+E1-E2=U12, откуда I=((j1-j2)-E1+E2)/(R1+R2)

Рис. 2.3

1. Законы Кирхгофа

I - сумма токов входящих в узел и выходящих из узла равна нулю, причем токи входящие в узел считаются положительными, а токи выходящие из узла - отрицательными. Этот закон основан на стационарности электрических токов (закон сохранения электрического заряда).

I1                I2

I2               I3

I1+I2-I3-I4=0, SIi=0.

Рис. 2.4

II - сумма падений напряжений в любом замкнутом контуре равна сумме ЭДС действующих в этом контуре. Этот закон вытекает из того, что электрическое напряжение по замкнутому контуру равно нулю. Следовательно, второй закон Кирхгофа является следствием основного свойства электростатического поля:

I1R1+I2R2-I3R3=E1+E2-E3

Рис. 2.5

Порядок расчета цепи с помощью законов Кирхгофа

Рис. 2.6

Примечание: ветвь с источником тока не входит в контур!

1. Один из узлов заземляем и по первому закону Кирхгофа составляем систему из уравнений для всех узлов, кроме заземленного.

2. Количество уравнений составляемых по второму закону Кирхгофа определяется следующим образом: Количество уравнений системы (контуров) равняется разности общего количества ветвей схемы и суммы не заземленных узлов и ветвей, содержащих источники тока.

у=4 - узлы, n=6 - ветви, уравнения: р’=n-((y-1)+1)=2;

Итак, I: I1R1+I5R5=e1+ε5+ε6;: I3R3+I4R4=-ε6;

.Метод контурных токов

В данном методе в качестве неизвестного параметра выступают контурные токи. Предполагается, что в каждом контуре протекает свой собственный контурный ток.

Для того, чтобы применять этот метод, необходимо преобразовать все источники тока в ЭДС.

Рассмотрим общий порядок расчета по МКТ.

В качестве неизвестных выберем контурные токи.

.Топологический анализ схемы.- число ветвей схемы.(J) - число ветвей с источниками тока.’ - число расчетных контуров.- число узлов схемы.

’= n - (Y - 1) - n(J)= 6-(4-1)-1=2

Каждый источник тока снижает порядок системы на единицу.

Выбираем направление контурного тока. Ветвь с источником тока

Не должна быть общей для двух контуров.=J=I22 , где I22 - контурный ток второго контура.

.Формируем систему уравнений в матричной форме.

[Rkk]*[Ikk]=[Ekk] , из второго закона Кирхгофа.

[Rkk] - матрица контурных сопротивлений.

По главной диагонали: контурное сопротивление k-го контура.

По побочной диагонали: Rkm=Rmk - сумма сопротивлений ветвей, общих для контура k и m.

Матрица Rkk симметрична относительно главной диагонали.

[Ikk] - матрица неизвестных контурных токов.

[Ekk] - матрица контурных ЭДС.

.(Ekk) - правая часть уравнения по 2-му закону Кирхгофа.

Решая данную систему любым методом и находим, контурные токи.

.Произвольно выберем направление токов в схеме и найдем их как алгебраическую сумму контурных токов через данную ветвь.

.Метод узловых потенциалов.

В качестве расчетных величин выбираем узловые потенциалы.

База расчета - 1-ый закон Кирхгофа.

Порядок расчета цепи методом узловых потенциалов:

. Топологический анализ схемы.

Определяем количество узлов (Y).

Один узел заземляем и количество расчетных уравнений (Y-1)

Каждая ветвь содержащая идеальный источник ЭДС , снижает порядок системы на 1. Тогда количество расчетных уравнений (Y-1)-n(E), где n(Е)- число ветвей с идеальными источниками ЭДС.

.Выбираем базовый узел.(Содержит наибольшее число ветвей)

Если в схеме есть ветвь содержащая идеальный источник ЭДС, то в качестве базы выбираем один из узлов к которому подключен этот источник ЭДС.

. Формируем систему уравнений.

[Gkk]*[qkk]=[Ikk]

Если в схеме есть ветвь содержащая идеальный источник ЭДС, то система уравнений формируется в нормальном виде.

[Gkk]- матрица узловых проводимостей.

=Gmk - сумма проводимостей ветвей соединяющих узел k и m.

Gkk - приводимость k-го узла.

[Ikk] - матрица узловых токов.

Узловой ток образуется всеми активными ветвями , подключенными к

k-ому узлу.

.Определим токи в ветвях по закону Ома:


.Баланс мощностей

Рн - мощность, выделяемая на нагрузках.

Рист = Рн

падение напряжения на k-ом резисторе.

Рист =P(E)+P(J)

P(E) - мощность, выделяемая на источниках ЭДС.

Если ЭДС и сила тока совпадают по направлению, то “+” ,а не совпадает “-” .

3. СИСТЕМНОЕ И ТЕХНИЧЕСКОЕ ОБЕСПЕЧЕНИЕ ЭВМ

Аппаратным комплексом в данном случае является IBM PC совместимый компьютер, поддерживающий команды Х86 и работающий под управление операционной системы Windows 95 и выше. Назначение программного комплекса в рассматриваемом случае является анализ разветвленных электрических цепей с использованием матричного метода.

Для работы с данной программой необходимо следующее системное и программное обеспечение ЭВМ:

. Минимальный объем оперативней памяти 32 мБ.

. Минимальный объем жесткого диска 200 МБ.

. Процессор не ниже intel Pentium 133.

. Операционная система MS Windows 95 и выше.

. Любой графический монитор.

. Клавиатура.

. Манипулятор «мышь».

Структурно аппаратный комплекс делим на аппаратную часть и программную часть. Аппаратная часть предназначена для реализации функций получения, преобразования и представления информации. В данном случае от пользователя поступают данные, которые преобразовываются в двоичное представление, обрабатывается в соответствии с заданными алгоритмами и полученный результат проходит обратное преобразование из двоичного кода в удобный для пользователя вид.

Программная часть делится на операционную систему и выполняемый в данном случае алгоритм. Разрабатываемый алгоритм производит анализ введенных данных в соответствии с заложенными функциями. Результат обработки информации предоставляется на экране дисплея.

Разработанное программное обеспечение проходило тестирование под управлением Windows XP.

4. РАЗРАБОТКА СТРУКТУРЫ ПРОГРАММЫ

Обоснованием схемы иерархии является разбитие программы на подпрограммы, в данном случае они будут нисходящими блоками схемы.

Рис 4.1 Схема иерархии программы

Основой для деления задачи является постановка задачи.

В ней выделяются следующие подзадачи:

ввод исходных данных;

вывод исходных данных;

расчет и вывод результатов;

расчет и вывод зависимости;

В качестве входных параметров в них передаются значения номиналов элементов расчетной схемы организованные в матрицы и вектора необходимые для расчетов, а выходным параметром является вектор значений полученных токов в ветвях.

Для выполнения расчетных операций присутствуют процедуры которые являются вспомогательными и выполняют математические операции:

opr - процедура программы предназначенная для определения определителя матрицы.

Графическая схема подпрограммы приведена ниже.

Рис 4.2 Структурная схема подпрограммы ввода данных

После выполнения подпрограммы ввода данных происходит активизация пунктов “Метод узловых потенциалов” , “Метод контурных токов”,“График” .

В подпрограмме расчета схемы сначала проверяется, были ли введены данные. Если данные введены, то затем заполняются матрицы и вектора и происходит решение системы уравнений, сначала определяется определители матрицы и если он не равен 0 то происходит вычисление частных определителе и нахождениярешений системы уравнений.

. РАЗРАБОТКА АЛГОРИТМА РЕШЕНИЯ ЗАДАЧИ И ОПИСАНИЕ ЕГО РАБОТЫ

Для функционирования программы необходимо задать данные описывающие основные параметры элементов расчетной схемы, по заданию существуют данные, вводимые по умолчанию, но в программе существует возможность изменить их.К рассмотренным данным относятся: сопротивления ветвей расчетной схемы - R1 - R6 (вводимые в Омах), ЭДС источников Е2 и Е3 заносимые в Вольтах,значение источника тока J в Амперах.

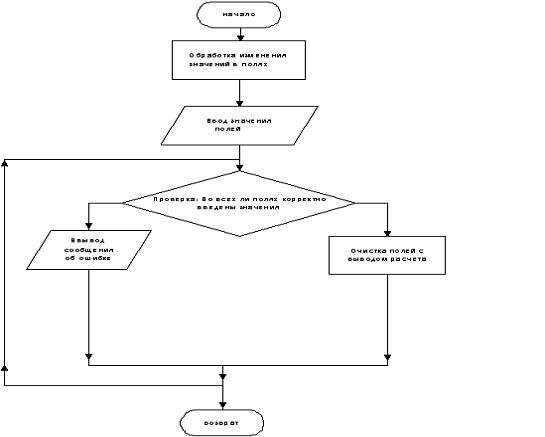
Процедура Button1Click - осуществляет ввод данных и непосредственно выдаёт решение искомых величин. Блок-схема процедуры Button1Click представлена на рисунке 5.1.

Таблица используемых переменных

Обозначение задачи

Обозначение программы

Тип

Примечание

R1,R2,R3,R4,R5, R6,J,E1,E2

R1,R2,R3,R4,R5, R6,J,E1,E2

float

Исходные данные Заданные параметры схемы

Uk1,Uk2,Uk3,Uk4,Uk5,Uk6

Uk1,Uk2,Uk3,Uk4,Uk5,Uk6

float

Результат Потенциалы узлов

I1,I2,I3,I4,I5,I6, Pist,Pn

I1,I2,I3,I4,I5,I6, Pist,Pn

float

Результат Токи в ветвях

G[10][10]

G[10][10]

Float

Вспомогательная Матрица

Uk[10]

Uk[10]

Float

Вспомогательная Матрица контурных ЭДС

Ik[10][10]

Ik[10][10]

Float

Вспомогательная Матрица потенциалов

i, j, q, k

Int

Вспомогательная Счётчики

N

N

Int

Вспомогательная Размерность матрицы

V

V

float

Вспомогательная Решение функции


Блок-схема процедуры Button1Click

.АНАЛИЗ ПОЛУЧЕНННЫХ РЕЗУЛЬТАТОВ

К результатам работы программы можно отнести значения полученных токов (Ампер) в ветвях расчетной схемы для всех методов расчета, значения потенциалов узлов, мощностей (Ватт) полученных при проверке правильности расчета.

Для примера приведен листинг результатов выполненного расчета для данных по умолчанию:

I1=0.04A;=4.79A;=3.66A;=1.17A;=4.83A;6=3.70A

E=1.28%

Анализируя полученные данные, можно сделать вывод:

Значения токов получились такими, как и при расчёте вручную.

7. ИНСТРУКЦИЯ ПОЛЬЗОВАТЕЛЮ

Для начала выполнения программы необходимо запустить на исполнение файл Project1.exe

Программа способна производить следующие действия:

Ввод исходных данных с помощью клавиатуры и мыши.

·   Расчет схемы по МКТ.

·   Расчет схемы по МУП.

- Выбор точности вычисления.

Все эти возможности отражены в главном меню программы. Чтобы произвести любое из перечисленных выше действий, достаточно выбрать соответствующий пункт и кликнуть по нему мышкой.

Выбор осуществляется после запуска и после каждого действия в противном случае расчёт произведётся с данными, установленными по умолчанию.

Для выбора методов расчёта необходимо выбрать соответствующую кнопку и кликнуть на ней.

Исходные данные вводятся с клавиатуры, либо устанавливаются значения по умолчанию. Расчет производится нажатием кнопки выбранного расчёта и заданием данной точности расчета.

ЗАКЛЮЧЕНИЕ

программа электрический цепь матричный

Представленный в данной курсовой работе программный продукт представляет собой удобное средство работы с расчетной схемой. Он позволяет быстро изменять исходные данные и безошибочно производить необходимые расчеты.

Программа позволяет просматривать результаты работы на дисплее компьютера.

При выполнении курсового проекта соблюдены все требования, указанные в задании. Программа написана на языке программирования Borland C++ Builder 5.0 и полностью соответствует всем поставленным требованиям.

Пояснительная записка содержит листинг текста программы и блок схемы методов расчёта.

Данная программа способна повысить производительность труда и до минимума сократить усилия и затраты времени при работе с расчетной схемой.


ЛИТЕРАТУРА

. Бессонов Л. А. /Теоретические основы электротехники./ - М. В. ш., 1984 - 560 с

2. Новиков А.А. M-VX .№2477 /Решение задач в среде MathCad- Практическое пособие/ - Гомель: ГГТУ, 2000.

3. Мовшович С.М. М/ук №2172 Практическое руководство по выполнению и оформлению курсовых работ по курсам "Вычислительная техника и программирование". - Гомель: ГПИ- 1997.-20с

4. Симонович С. В., Евсеев Г. А. /Программирование на C++/. - М.: АСТ-ПРЕСС КНИГА: Информ Пресс, 2001.

. Джефф Дантеман, Джим Мишел, Дон Тейлор./Программирование в среде C++/. Diasoft Ltd. Киев - 1995.

. Жуков. А./ Изучаем C++/ "Питер", 2001 г., 352 стр.

. Стив Тейксейра, Ксавье Пачеко /Borland C++ Builder. Руководство разработчика. /"Вильямс" 2001 -1120 стр.

 

Приложение 1


Листинг программы

//---------------------------------------------------------------------------

#include <vcl.h>

#pragma hdrstop

#include "Unit1.h"

#include <math.h>

//---------------------------------------------------------------------------

#pragma package(smart_init)

#pragma resource "*.dfm"*Form1;Gauss(float z[10][10],float y[10],int n);w=3,t;

//---------------------------------------------------------------------------

__fastcall TForm1::TForm1(TComponent* Owner)

: TForm(Owner)

{

}

//---------------------------------------------------------------------------__fastcall TForm1::Button1Click(TObject *Sender)

{t;I1,I2,I3,I4,I5,I6,Ie2,Ie3;R[10][10],Ik[10];Pist,Pn,Uj2,Uj3;R1,R2,R3,R4,R5,R6,J2,J3,E2,E3;=StrToFloat(Edit1->Text);=StrToFloat(Edit2->Text);=StrToFloat(Edit3->Text);=StrToFloat(Edit4->Text);=StrToFloat(Edit5->Text);=StrToFloat(Edit6->Text);=StrToFloat(Edit7->Text);=StrToFloat(Edit8->Text);=StrToFloat(Edit9->Text);=StrToFloat(Edit10->Text);=StrToInt(Edit11->Text);(R1>=0&&R2>=0&&R3>=0&&R4>=0&&R5>=0&&R6>=0)

{

//Матрица сопротивлений[1][1]=R2+R4+R5 ;R[1][2]=R2 ;R[1][3]=-R4 ;R[1][4]=E2+J2*R2;[2][1]=R2 ;R[2][2]=R1+R2+R6 ;R[2][3]=R6 ;R[2][4]=J2*R2+E2;[3][1]=-R4 ;R[3][2]=R6 ;R[3][3]=R3+R4+R6 ;R[3][4]=E3-J3*R3;

//Определяем контурные токи(R,Ik,3);

// Определяем токи ветвей=fabs(Ik[2]);

I2=fabs(Ik[1]+Ik[2]);=fabs(Ik[3]);=fabs(Ik[3]-Ik[1]);=fabs(Ik[1]);=fabs(Ik[2]-Ik[3]);

//Вывод токов->Caption="I1="+FloatToStrF(I1,ffFixed,10,t)+" A";->Caption="I2="+FloatToStrF(I2,ffFixed,10,t)+" A";->Caption="I3="+FloatToStrF(I3,ffFixed,10,t)+" A";->Caption="I4="+FloatToStrF(I4,ffFixed,10,t)+" A";->Caption="I5="+FloatToStrF(I5,ffFixed,10,t)+" A";->Caption="I6="+FloatToStrF(I6,ffFixed,10,t)+" A";

// Расчет баланса мощности=E2*I2+E3*I3-J3*R3*I3+J2*R2*I2;=I1*I1*R1+I2*I2*R2+I3*I3*R3+I4*I4*R4+I5*I5*R5+I6*I6*R6;

// Вывод результата->Caption="Pист="+FloatToStrF(Pist,ffFixed,10,t)+" Вт";->Caption="Pнагр="+FloatToStrF(Pn,ffFixed,10,t)+" Вт";->Caption="Є="+FloatToStrF(fabs(Pist-Pn)/Pn*100,ffFixed,8,t)+" %";

} else {Form1->Caption="!!!!!! Некорректный ввод данных !!!!!!";->Caption=" ";->Caption=" ";->Caption=" ";->Caption=" ";->Caption=" ";->Caption=" ";->Caption=" ";->Caption=" ";->Caption=" "; }

{k,l,j,i;maxabs=0,v;(i=1;i<=n;i++)

{=fabs(z[i][i]);=i;(l=i+1;l<=n;l++)(fabs(z[l][i])>maxabs)

{=fabs(z[l][i]);=l;

}(k!=i)(j=i;j<=n+1;j++)

{=z[i][j];[i][j]=z[k][j];[k][j]=v;

}=z[i][i];(j=i;j<=n+1;j++)[i][j]=z[i][j]/v;(l=i+1;l<=n;l++)

{=z[l][i];(j=i+1;j<=(n+1);j++)[l][j]=z[l][j]-(z[i][j]*v);

}

}[n]=z[n][n+1];(i=n-1;i>=1;i--)

{[i]=z[i][n+1];(j=i+1;j<=n;j++)[i]=y[i]-z[i][j]*y[j];

}

}

//---------------------------------------------------------------------------

//Построение графика I2 от I5__fastcall TForm1::Button3Click(TObject *Sender)

{->Visible=true;i2,i5;(i5=0;i5<=5;i5++){=3+2*i5;->AddXY(i5,i2,"",clRed);

}

}

//---------------------------------------------------------------------------__fastcall TForm1::Button2Click(TObject *Sender)

{ int t;I1,I2,I3,I4,I5,I6;G[10][10],Uk[10];Pist,Pn;R1,R2,R3,R4,R5,R6,J2,J3,E2,E3;=StrToFloat(Edit1->Text);=StrToFloat(Edit2->Text);=StrToFloat(Edit3->Text);=StrToFloat(Edit4->Text);=StrToFloat(Edit5->Text);=StrToFloat(Edit6->Text);=StrToFloat(Edit7->Text);=StrToFloat(Edit8->Text);=StrToFloat(Edit9->Text);=StrToFloat(Edit10->Text);=StrToInt(Edit11->Text);(R1>0&&R2>0&&R3>0&&R4>0&&R5>0&&R6>0)

{

//Матрица проводимостей[1][1]=1/R1+1/R2+1/R5 ;G[1][2]=-1/R5 ;G[1][3]=-1/R1;G[1][4]=-J2-E2/R2;[2][1]=-1/R5 ;G[2][2]=1/R3+1/R4+1/R5 ;G[2][3]=-1/R3;G[2][4]=J3;[3][1]=-1/R1 ;G[3][2]=-1/R3 ;G[3][3]=1/R1+1/R3+1/R6;G[3][4]=E2/R2+J2;

//Определяем потенциалы(G,Uk,3);

// Определяем контурные токи=(Uk[2]+Uk[1])/R1;

I2=(Uk[2]+J2*R2)/R2;=(Uk[3]+Uk[1]-J3*R3)/R3;=(Uk[3]-Uk[2])/R4;=(-Uk[1]-Uk[3]+E3)/R5;

I6=(E2-Uk[2])/R6;

//Вывод токов

Label11->Caption="I1="+FloatToStrF(I1,ffFixed,10,t)+" A";->Caption="I2="+FloatToStrF(I2,ffFixed,10,t)+" A";->Caption="I3="+FloatToStrF(I3,ffFixed,10,t)+" A";->Caption="I4="+FloatToStrF(I4,ffFixed,10,t)+" A";->Caption="I5="+FloatToStrF(I5,ffFixed,10,t)+" A";->Caption="I6="+FloatToStrF(I6,ffFixed,10,t)+" A";

// Расчет баланса мощности=E2*I2+E3*I3-J3*R3*I3+J2*R2*I3;=I1*I1*R1+I2*I2*R2+I3*I3*R3+I4*I4*R4+I5*I5*R5+I3*I3*R6;

// Вывод результата->Caption="Pист="+FloatToStrF(Pist,ffFixed,10,t)+" Вт";->Caption="Pнагр="+FloatToStrF(Pn,ffFixed,10,t)+" Вт";->Caption="Є="+FloatToStrF(fabs(Pist-Pn)/Pn*100,ffFixed,8,t)+" %";

} else {Form1->Caption="!!!!!! Некорректный ввод данных !!!!!!";->Caption=" ";->Caption=" ";->Caption=" ";->Caption=" ";->Caption=" ";->Caption=" ";->Caption=" ";->Caption=" ";->Caption=" "; }

}

//---------------------------------------------------------------------------__fastcall TForm1::Button4Click(TObject *Sender)

{(Chart1->Visible==true){->Visible=true;->Visible=false;

}{ Chart1->Visible=true;->Visible=false;

}

}

//---------------------------------------------------------------------------

Похожие работы на - Использование ПК для расчета разветвленной электрической цепи постоянного тока

 

Не нашли материал для своей работы?
Поможем написать уникальную работу
Без плагиата!
Без нейросетей!