|
Поражающие
факторы
|
Параметры
|
|
Ударная
волна
|
Избыточное
давление во фронте ударной волны и импульс положительной фазы
|
|
Тепловое
излучение
|
Плотность
теплового потока
|
Воздушно-ударная волна. Одним из наиболее мощных
поражающих факторов при авариях на пожаро-, взрывоопасных объектах является
воздушно-ударная волна. Она образуется в результате внезапного выделения в
ограниченном пространстве большого количества энергии, что обусловливает резкое
повышение температуры и давления. Последующее быстрое расширение газов в зоне
взрыва вызывает сильное его сжатие в примыкающих областях, порождая воздушную
ударную волну (БУВ). Она распространяется во все стороны со сверхзвуковой
скоростью, что вызывает возникновение уплотнения (избыточного давления) на ее
передней движущейся границе, называемой фронтом ударной волны, за которым
давление постепенно снижается. Ударная волна возникает, например, при взрывах
боеприпасов, при технических взрывах, а также при воздействии сейсмических волн
при землетрясении. Поражающее действие ударной волны зависит от степени
давления сжатой среды, ее скорости, времени воздействия и положения человека
или объекта по отношению к фронту ее распространения, его устойчивости и
защищенности. В зависимости от величины избыточного давления во фронте ударной
волны возникают 4 зоны разрушений: полных, сильных, средних и слабых
разрушений. Как правило, в этих зонах возникают вторичные поражающие факторы, и
поражения людей вызываются как прямым действием ударной волны, так и летящими
обломками сооружений, падающими деревьями, осколками стекол.
Тепловые и осколочные поля. Энергоносители (в
первую очередь, углеводородные топлива) способны гореть и взрываться, т.е.
создавать воздушно-ударную волну и тепловые поражающие поля. Технологическое
оборудование при действии на него тепловых и ударных нагрузок разрушается с
образованием осколочных полей. Дальность разлета осколков зависит от массы,
размеров, начальной скорости. Радиус разлета фрагментов и осколков
технологических установок подчиняется нормальному закону распределения
вероятности, причем 45% всех фрагментов и осколков находится в пределах
окружности радиуса 700 м.
Огненный шар. Облако пара или топливовоздушной
смеси, переобогащенное топливом, и, поэтому, не способное объемно детонировать,
начинает гореть вокруг своей внешней оболочки, образуя огненный шар. Такие
шары, вызванные горением углеводородов, светятся и излучают тепло, что может
причинить смертельные ожоги и вызвать возгорание горючих веществ. Поднимаясь,
огневой шар образует грибовидное облако, ножка которого - это сильное
восходящее конвективное течение. Такое течение может всасывать отдельные
предметы, зажигать их и разбрасывать горящие предметы на большие площади.
Огневой шар как поражающий фактор оценивается следующими параметрами:
максимальный размер, время существования огневого шара, плотность теплового
потока или мощность, выделяющаяся при сгорании шара. При авариях на
промышленных предприятиях масса огневого шара достигает 50 т, диаметр - 200 м,
время существования - 14 с; а мощность при сгорании достигает 170 Гвт.
Пожары и взрывы на промышленных предприятиях
могут приводить к образованию поражающих факторов, как на территории
предприятия, так и в на прилегающих территориях населенных пунктов. Эффект
«домино». Эффектом «домино» называется комплексный поражающий фактор, под
которым понимается механизм вовлечения новых опасностей (ядовитые вещества,
возникновение воздушной ударной волны (ВУВ), взрывы облаков топливно-воздушных
смесей (ТВС), тепловое излучение огневых шаров и горящих разлитий, осколочные
поля при полном разрушении сосудов под давлением и т.п.). Эффект «домино»
наблюдается не только в ЧС техногенного характера, к инициированию этого
эффекта могут приводить землетрясения, наводнения, ураганы, лавины и т.п. При
эффекте «домино» наблюдаются массовые пожары, уничтожающие 80-90% основных
производственных фондов.
Рисунок 1 - Классификация источников аварийных
ситуаций
Природные условия
На распространение нефтепродукта по поверхности
земли влияет рельеф местности и нефтепродуктоемкость грунта. Распространение
нефтепродукта по воде зависит, главным образом от подвижности воды, наличия
растительности на его поверхности, наличия или отсутствия ветра.
Распространение паров нефтепродукта в
атмосферном воздухе в основном связано с метеоусловиями и рельефом местности в
зоне аварии.
Ландшафт
Туапсинский нефтетерминал расположен в
Краснодарском крае на восточном берегу Черного моря. Площадь г. Туапсе
составляет 33,41 км2. Географические координаты города - 44°06'с.ш. 39°04' в.д.
Высота над уровнем моря: 62 м. Туапсе находится в предгорьях Главного
Кавказского хребта между устьями рек Туапсе и Паук. Черноморские горные цепи,
состоящие из нескольких параллельных хребтов, здесь не превышают 1000 метров
над уровнем моря. Главный Кавказский хребет в пределах туапсинского района
повышается с северо-запада на юго-восток с 700 до 1634 м. Основной гребень
Главного Кавказского хребта отодвинут от морского берега на 20-25 километров.
Наиболее высокие вершины: Агой (994 метра) и Семашко (1035 метров).
Геологическое строение района выполнено осадочными породами в основном мелового
возраста (70-130 млн. лет назад). Северо-восточный угол района сложен
вулканогенными породами середины юрского периода (150-170 млн. лет).
Привлекательность района во многом обязана рельефу, сочетающему пологие формы с
интенсивно расчлененными, типично альпийскими. В прибрежной зоне чрезвычайно
удобны для курортного строительства древние морские террасы, имеющие близкую к
горизонтальной поверхность. Три крупных реки: Шапсухо - длинно. 45 км.,
Нечепсухо - 26 км. и Туапсе - 35 км. начинаются на Главном Кавказском хребте и
текут в юго-западном направлении. В нижней части они имеют широкие (до 2 км.)
долины, в верхней - изобилуют, как и более мелкие реки и ручьи, каньонами и
водопадами. Близлежащие города: Краснодар, Новороссийск, Сочи, Горячий Ключ,
Геленджик и Хадыженск.
Поселок Джубга считается началом Туапсе, который
протянулся на 110 километров вдоль черноморского побережья до поселка Шепси.
Центральный пляж Туапсе протяженный, расположен
в юго-восточной части города и занимает береговую полосу слева от устья реки
Туапсе (около 1300 м); состоит из гравия, гальки и песка. Море достаточно глубокое
с ровным дном и плавным уклоном в глубину, песочное и без скальных выступов.
Берег защищён волноотбойной стенкой, а полоса пляжа защищена бунами полного
профиля. Длина бун до 20-35 метров. На следующих 500 м пляжа повсюду
расположены «пирсы» (волнорезы), выходящие в море. Берег и дно состоят из
средней гальки. Дальше на юго-восток дно моря каменистое. В северо-западной
части города в приустьевой части реки Паук пляжевая полоса сложена из гальки
светлых пород и песка (около 200-300 м). Дно моря имеет уклон, песчаное,
неглубокое, местами каменистое. При движении на северо-запад можно видеть, что
пляжевая полоса состоит из обломков камней и материала выветривания
прилегающего склона. Дно моря неровное, состоит из глыбовых навалов и камней из
песчаника, обрывов, уходящих на большую глубину, и выступов скал, поднимающихся
до самой поверхности воды. Период навигации - круглогодичный. Порт Туапсе
расположен в Кодошской бухте. Большая часть бухты занята отмелью с глубинами
менее 10 м. Вдоль ее западного берега тянется желоб шириной 3кб; глубины здесь
20-100 м.
Территория туапсинского района (площадь 2 366 
) на 9/10 покрыта
лесом (88%): дубовым - 62% лесной площади, буковым - от 11 до 25% по разным
лесхозам, грабовым - 7,3%. Каштанники в туапсинском лесхозе занимают 10%,
пихтарники в Пшишском - 15%. Общая площадь земель сельскохозяйственных
предприятий 4 816 га. Из них 1795 га сельхозугодий. Под многолетними
насаждениями занято 1146 га.

Рисунок 3 - Нефтебаза
Климат
Туапсе находится в зоне влажного субтропического
климата (переход от средиземноморского климата к влажному субтропическому).
Главный Кавказский хребет защищает побережья от холодных ветров, в то же время
теплое море обогревает его. Климат мягче, теплее, чем в Геленджике, но более
сухой, чем в Сочи. Безморозных дней - 248; дней со снегом в году - 9. Короткая
весна, в течение лета преобладает устойчивая ясная или малооблачная сухая
погода, осень так же теплая, но дождливая, зима очень мягкая и почти без снега
и преобладает неустойчивая дождливая погода. Большая часть осадков в районе
выпадает с ноября по март (более 50%). Среднегодовое количество осадков -
1373,4 мм.
Самые сухие месяцы - это май-август.
Среднемесячная температура в августе +23,2 градуса. Среднесуточная температура
выше +30 C бывает не чаще одного раза в месяц. Число солнечных дней в году -
230. Продолжительность солнечного сияния составляет 2330 часов в год. Самые
холодные месяцы - январь и февраль (+4,6 и +4,8 С, соответственно) Иногда в
городе случаются относительно сильные морозы. Например, 24 января 2006 года в
Туапсе температура ночью понижалась до минус 16,8 C, и за эти же сутки не
повышалась выше минус 9 °C. Среднемесячная температура зимой +4.. +7 С, порой
даже достигает +15..+20 °C.
Ветровой режим умеренный, средняя скорость ветра
летом 2,28 м/с, зимой - 3,65 м/с. Преобладающие направления ветров:
северо-восточное, юго-восточное, южное и юго-западное. Летом на длительное
время устанавливается спокойная, штилевая погода с характерной для побережья
бризовой циркуляцией, когда ночью ветер дует с быстро охлаждающейся суши на
хранящее тепло море, а днем, наоборот, с более прохладного моря на берег.
Наиболее сильные ветры, со скоростью до 40 м/с и
выше наблюдались с северо-востока, максимальные скорости ветра юго-западного и
западного направлений, т.е. в направлении наибольшего разгона волн, составляют
20-28 м/с. На хозяйственную деятельность расположенного здесь порта, в период с
ноября по апрель, большое влияние оказывает штормовое волнение юго-восточного,
южного, юго-западного и западного направлений.
Особенно большое влияние оказывает волнение моря
юго-западного и западного направлений, когда высоты волн могут достигать 6,0 м
и более. При такой высоте волн наблюдаются и самые длинные волны до 120-200 м.
Рисунок 4 - Роза ветров для города Туапсе за
2010 год
Толщина озонового слоя над Туапсе на 29.10.11
составила 285 еД (приблизительно 2.85 мм) («нормальная» толщина в среднем по
планете 3 мм).
Таблица 1
|
Показатель
|
Янв
|
Фев
|
Мар
|
Апр
|
Май
|
Июн
|
Июл
|
Авг
|
Сен
|
Окт
|
Ноя
|
Дек
|
Год
|
|
Средний
максимум, °C
|
8,1
|
8,5
|
11,1
|
15,2
|
20,3
|
24,2
|
27,2
|
28,0
|
24,2
|
19,9
|
14,5
|
10,4
|
17,6
|
|
Средняя
температура, °C
|
4,6
|
4,8
|
7,2
|
11,4
|
16,1
|
20,0
|
23,0
|
23,2
|
19,5
|
14,7
|
10,6
|
6,7
|
13,5
|
|
Средний
минимум, °C
|
1,5
|
1,5
|
3,8
|
7,6
|
12,3
|
16,0
|
18,6
|
18,8
|
15,2
|
10,9
|
6,5
|
3,2
|
9,7
|
|
Норма
осадков, мм
|
157,5
|
132,2
|
79,7
|
77
|
79,8
|
90,5
|
108,5
|
116,5
|
89,5
|
141,8
|
161,3
|
1373,4
|
|
Температура
воды, °C
|
8,7
|
8,1
|
8,4
|
10,4
|
15,4
|
20
|
23,1
|
23,8
|
20,2
|
17,8
|
14,5
|
11,5
|
15,2
|
|
Давление
по уровню моря, мбар
|
1012,7
|
1012,0
|
1011,2
|
1009,7
|
1009,4
|
1008,1
|
1005,8
|
1006,5
|
1010,3
|
1014,1
|
1014,2
|
1012,5
|
1010,6
|
Природные ЧС
На территории развиты следующие
геолого-геоморфологические процессы: землетрясения, обвалы, оползни, селевые
потоки, линейная эрозия, плоскостной смыв, выветривание. Плоскостной смыв
распространен на склонах повсеместно, чему благоприятствует расчлененный
рельеф, крутизна склонов и обилие атмосферных осадков. Линейная эрозия развита
повсеместно, особенно на склонах, крутизной более 20°, сложенных легко
размываемыми породами. Этот процесс формирует многочисленную и разветвленную
сеть промоин с глубиной вреза 0,5-4,0м, длиной до сотен метров. Селеопасными на
территории являются незарегулированные притоки реки Паук, Уральской щели,
Греческой щели.
Физико-химическое выветривание активно протекает
в кровле полускальных пород (мергелей, аргиллитов). По мере выветривания
коренных пород возрастает степень их дисперсности. Особенностями геохимической
обстановки, составом глинистых пород определяется ход формирования
химико-литологического состава: в глинистой фракции элювия происходит
накопление гидрофильных минералов монтмориллонит-гидрослюдистого состава, что
приводит к резкому увеличению пластичности пород, их сжимаемости, набуханию и
усадке. Таким образом, в результате элювиальной переработки грунты снижают
физико-механические показатели, что способствует развитию оползневых процессов.
На общей площади 33,41
расположено 130
оползней, что составляет около 30% территории. Развиты они на склонах крутизной
10-40° при подработке их водотоками, подрезках в процессе освоения и при
землетрясениях. Размеры оползней по площади изменяются в широких пределах - от
100 м до 200 тыс.м. Многие оползни остаются активными в течение длительного
периода.
Население
Федеральная служба государственной статистики
В 2010 году составило 63 тыс. человек.
Административное деление
Исторически в городе сложилось несколько
районов, хотя административно они не являются отдельными единицами. Центр.
Приморье - часть города на северо-западе, в районе реки Паук. Грознефть. Район
расположен на берегу реки Туапсе, получил свое название благодаря
расположенному там нефтеперерабатывающему заводу. Звездный. Самая высокая точка
города распложена здесь. Сортировка. Расположен на реке Туапсе, дальше от моря.
Барсовая Щель. Ближе к выезду из города в сторону Джубги. Калараша. Наиболее
благоприятный с точки зрения экологии район.
Нефтебаза. Резервуары
Туапсинский терминал мощностью 10,2 млн тонн в
год (11890 тыс. м3тонн в год) расположен в Краснодарском крае на берегу Черного
моря в непосредственной близости от Туапсинского НПЗ. Терминал используется для
экспорта нефтепродуктов, производимых на Туапсинском, Ачинском и самарских НПЗ
«Роснефти». Его мощность планируется увеличить до 17 млн тонн в год.
Резервуарные парки для хранения нефти и
нефтепродуктов представляют собой сложные инженерно-технические сооружения и
состоят из резервуаров, как правило, объединенных в группы, систем
трубопроводов и других сооружений, таких как технологические насосные станции,
железнодорожные и автомобильные сливо-наливные эстакады, лаборатории контроля
качества и очистные сооружения.
Для хранения нефти и нефтепродуктов в
отечественной практике применяются чаще всего металлические резервуары -
вертикальные цилиндрические со стационарной крышей и (или) с плавающей крышей
(понтоном) или оборудованные газовой обвязкой в зависимости от условий
эксплуатации.
Резервуары могут устанавливаться подземно или
наземно. Наземными называют резервуары, у которых днище находится на одном
уровне или выше минимальной планировочной отметки прилегающей площадки в
пределах 3 м от стенки резервуара.
Все резервуары оборудуются дыхательной арматурой
для выравнивания деления внутри резервуара с окружающей средой при закачке или
откачке нефти или нефтепродукта, приемно-отпускными устройствами, а при необходимости,
особенно при хранении нефти и темных нефтепродуктов, системами размыва донных
отложений. Вентиляционные патрубки на резервуарах для нефтепродуктов с
температурой вспышки менее 120 С оборудуются
огневыми преградителями. Приемно-отпускные устройства резервуаров для хранения
светлых и темных нефтепродуктов могут отличаться по конструкции. В первом
случае приемно-отпускное устройство состоит из приемно-отпускного патрубка,
хлопуши, механизма управления хлопушей, который включает лебедку и трос, перепускное
устройство и подводящий трубопровод. Во втором случае вместо хлопуши имеется
подъемная труба, которая является продолжением приемно-отпускного патрубка и
соединена с последним при помощи шарнира. Хлопуша представляет собой
металлическую заслонку, установленную на приемно-отпускном патрубке. Заслонка
крепится на шарнире и перекрывает патрубок под действием собственной массы.
Открытие заслонки происходит либо под давлением закачиваемой жидкости, либо с
помощью механизма управления. Механизм управления состоит из троса и лебедки,
которая может иметь ручной привод для трубопроводов малых диаметров (до 350 мм)
или электрический во взрывобезопасном исполнении для трубопроводов диаметром
свыше 350 мм. Давление открывания заслонки
хлопуши определяется весом самой заслонки и гидростатическим давлением столба
жидкости в резервуаре. Центр оси механизма управления хлопуши располагается
обычно на 900 мм выше оси приемно-отпускного патрубка, на котором крепится
хлопуша.
Резервуары, предназначенные для хранения вязких
нефтепродуктов, часто оборудуются системами обогрева и покрываются
теплоизоляционным негорючим материалом. В качестве теплоизоляционных материалов
могут применяться кирпич, асбоцемент, шлаковата, пеностекло. Подогрев хранимой
жидкости в резервуарах с помощью внутренних обогревателей производится
насыщенным паром или горячей водой.
На крышах резервуаров кроме дыхательной арматуры
размещаются также световые и технологические люки для проведения замеров и
технического обслуживания, а на плавающих крышах, кроме того, устройства для
удаления атмосферных осадков через гибкий шланг или шарнирную трубу и подвижную
лестницу.
Для сокращения потерь нефтепродуктов при их
откачке и закачке группы резервуаров со стационарными крышами могут
оборудоваться газоуравнительными системами. Эти системы представляют собой сеть
газопроводов, соединяющих через огнепреградители паровоздушные пространства
резервуаров между собой. В газоуравнительную систему входят также газгольдер,
сборник конденсата, насос для перекачки конденсата и конденсатопровод. Для
отключения газового пространства отдельных резервуаров от общей сети имеются
перекрывные вентили и задвижки на линиях газопроводов, отходящих от
резервуаров.
Резервуары, в которых возможно образование
донных отложений (осадков), ведущее к уменьшению их полезного объема,
оборудуются системами гидроразмыва. Системы гидроразмыва донных отложений
включают в себя: насосную установку для подачи воды в систему, зачистной
трубопровод диаметром 150-300 мм к гидроэжекторной установке, гидроэжекторную
установку, состоящую из эжектора, передвижной электропомпы и гидромониторов,
трубопровод отвода парафиноводяной смеси.
Хранение светлых нефтепродуктов должно
осуществляться в резервуарах с давлением до 2 кПа (200 мм вод. ст),
Предназначенные для хранения темных нефтепродуктов резервуары рассчитаны на
давление 200 Па (20 мм вод. ст.) Все резервуары рассчитаны на хранение
продуктов плотностью не более 900 кг/м3.
Рисунок 5 - Резервуар для хранения нефти и
нефтепродуктов
На туапсинской нефтебазе используются
вертикальные стальные надземные резервуары со стационарной конической крышей.
На территории нефтебазы расположены 7 РВС-20000,
28 РВС-10000, 6 РВС-3000. Все они разделены на 8 групп. Группа 1-я имеет 4
РВС-20000; 2-я группа - 4 РВС-10000; 3-я группа - 5 РВС-10000; 4-я группа - 5
РВС-10000; 5-я группа - 5 РВС-10000; 6-я группа - 3 РВС-20000 и 3 РВС-10000;
7-я группа - 6 РВС-3000; 8-я группа - 6 РВС-10000.
В соответствии с ПБ 03-605-03 резервуарный парк
нефтебазы относится к I классу опасности - особо опасные резервуары: объемом
10000 м3 и более, а также резервуары объемом 5000 м3 и более, расположенные
непосредственно по берегам рек, крупных водоемов и в черте городской застройки.
Продукция:
Автомобильные бензины, дизельное топливо,
топочный мазут. (Бензин А-76, Бензин АИ-93, Бензин экспортный технологический,
Дизельное топливо, Керосин осветительный, Мазут М-100, Сжиженный газ)
Бензин, дизельное топливо и темные нефтепродукты
относятся к нетоксичным горючим и легковоспламеняющимся жидкостям с малоопасной
степенью воздействия на организм человека. Моторные масла относятся к
нетоксичным горючим жидкостям с умеренно опасной степенью воздействия на
организм человека.
Бензин способен образовывать с воздухом
взрывоопасные топливовоздушные смеси.
При нормальной температуре эксплуатации на
наружных технологических установках упругость паров и концентрационные пределы
распространения пламени дизельного топлива (2÷3 %(об.))
настолько малы, что практически топливовоздушная смесь дизельного топлива не
образуется. Этот факт подтверждается отсутствием взрывов, связанных с
испарением дизельного топлива на открытом пространстве.
Классификация:
по общей вместимости и максимальному объему
одного резервуара - на категории, в соответствии со СНиП 2.11.03-93:
по функциональному назначению:
перевалочная;
по транспортным связям поступления и отгрузки
нефтепродуктов
железнодорожная, водная (морская),
трубопроводная.
по номенклатуре хранимых нефтепродуктов
нефтебаза общего хранения;
по годовому грузообороту:
класс нефтебазы 1.
Основные операции:
прием нефтепродуктов, доставляемых на нефтебазу
железнодорожным, водным, автомобильным транспортом и по трубопроводам или
отводам от них;
хранение нефтепродуктов в резервуарах и тарных
хранилищах;
отпуск нефтепродуктов в железнодорожные и
автомобильные цистерны, нефтеналивные суда или по трубопроводам;
замер и учет нефтепродуктов.
Вспомогательные операции:
очистка и обезвоживание масел и других вязких
нефтепродуктов;
смешение масел и топлив;
регенерация отработанных масел;
изготовление и ремонт тары;
ремонт технологического оборудования, зданий и
сооружений;
эксплуатация котельных, транспорта и
энергетических устройств.
Возникновение и развитие пожаров в
резервуарах и резервуарных парках
Опасными факторами, воздействующими на людей и
материальные ценности, являются:
пламя и искры;
повышенная температура окружающей среды;
токсичные продукты горения и термического
разложения;
дым;
пониженная концентрация кислорода.
К вторичным проявлениям опасных факторов пожара,
воздействующим на людей и материальные ценности, относятся:
осколки, части разрушившихся аппаратов,
агрегатов, установок, конструкций;
радиоактивные и токсичные вещества и материалы,
вышедшие из разрушенных аппаратов и установок;
электрический ток, возникший в результате выноса
высокого напряжения на токопроводящие части конструкций, аппаратов, агрегатов;
опасные факторы взрыва* по ГОСТ 12.1.010,
происшедшего вследствие пожара;
огнетушащие вещества.
К опасным и вредным факторам взрыва относят:
ударная волна, во фронте которой давление
превышает допустимое значение;
пламя;
обрушивающиеся конструкции, оборудование,
коммуникации, здания и сооружения и их разлетающиеся части;
образовавшиеся при взрыве и (или) выделившиеся
из поврежденного оборудования вредные вещества, содержание которых в воздухе
рабочей зоны превышает предельно допустимые концентрации.
При пожаре в резервуаре возможны: мощное
тепловое излучение в окружающую среду; угроза взрыва паровоздушной смеси внутри
резервуара и его разрушение; угроза выхода большого количества горящего
продукта, перехода горения в обвалование и на соседние резервуары вследствие
вскипания и выброса, разрушения резервуара, нарушения герметичности задвижек и
фланцевых соединений по канализационной и другим системам, а также по
технологическим лоткам; образование зон (карманов), в результате деформации
стен резервуара, обрушения или перекоса крыши (понтона), куда затруднена подача
огнетушащих веществ; изменение направлений потоков продуктов горения и
теплового воздействия в зависимости от метеоусловий.
Возникновение пожара в резервуаре зависит от
следующих факторов: наличия источника зажигания, свойств горючей жидкости,
конструктивных особенностей резервуара, наличия взрывоопасных концентраций внутри
и снаружи резервуара. Источниками зажигания на объекте могут быть: искры при
проведении ремонтных работ; неисправность защиты электрооборудования;
автотранспорт; разряды молнии, открытый огонь (курении, пожар на территории
соседней с территорией объекта) и т.п.
Пожар в резервуаре начинается со взрыва
паровоздушной смеси. На образование взрывоопасных концентраций внутри
резервуаров оказывают существенное влияние физико-химические свойства хранимых
нефти и нефтепродуктов, конструкция резервуара, режимы эксплуатации, а также
климатические, технологические и метеорологические условия. Взрыв в резервуаре
приводит к подрыву (реже срыву) крыши с последующим горением на всей
поверхности горючей жидкости. При этом даже в начальной стадии горение нефти и
нефтепродуктов в резервуаре может сопровождаться мощным тепловым излучением в
окружающую среду, а высота светящейся части пламени составлять 1-2 диаметра
горящего резервуара. Отклонение факела пламени от вертикальной оси при скорости
ветра около 4 м/с составляет 60-70°. Факельное горение может возникнуть на
дыхательной арматуре, местах соединения пенных камер со стенками резервуара,
других отверстиях или трещинах в крыше или стенке резервуара при концентрации
паров нефтепродукта в резервуаре выше верхнего концентрационного предела
распространения пламени (ВКПРП). Если при факельном горении наблюдается черный
дым и красное пламя, то это свидетельствует о высокой концентрации паров
горючего в объеме резервуара, и опасность взрыва незначительная. Сине-зеленое
факельное горение без дымообразования свидетельствует о том, что концентрация
паров продукта в резервуаре близка к области воспламенения и существует
реальная опасность взрыва. На резервуаре с плавающей крышей возможно
образование локальных очагов горения в зоне уплотняющего затвора, в местах
скопления горючей жидкости на плавающей крыше. При хранении нефти и
нефтепродуктов в условиях низких температур возможно зависание понтона или
плавающей крыши при откачке продукта из резервуара, что может привести к
падению их с последующим возникновением пожара.
Условиями для возникновения пожара в обваловании
резервуаров являются: перелив хранимого продукта, нарушение герметичности
резервуара, задвижек, фланцевых соединений, наличие пропитанной нефтепродуктом
теплоизоляции на трубопроводах и резервуарах.
Дальнейшее развитие пожара зависит от места его
возникновения, размеров начального очага горения, устойчивости конструкций
резервуара, климатических и метеорологических условий, оперативности действий
персонала объекта, работы систем противопожарной защиты, времени прибытия
пожарных подразделений. На основе анализа пожаров и аварий, происшедших как у
нас в стране, так и за рубежом, а также материалов научных исследований пожары
в резервуарах и резервуарных парках могут развиваться по следующим вариантам.
Пожары подразделяются на следующие уровни:
первый (А) - возникновение и развитие пожара в
одном резервуаре без влияния на соседние;
второй (Б) - распространение пожара в пределах
одной группы;
третий (В) - развитие пожара с возможным
разрушением горящего и соседних с ним резервуаров, переходом его на соседние
группы резервуаров и за пределы резервуарного парка.
Переход уровня аварийных ситуаций на другую
стадию развития («А», «Б» или «В») зависит от масштаба воздействия поражающих
факторов, которые определяются для каждого конкретного случая с учетом
количества опасного вещества, вышедшего из оборудования, степенью его
взрывопожароопасности и интенсивностью испарения из пролива.
На резервуарах с плавающей крышей в результате теплового
воздействия локального очага горения происходит разрушение герметизирующего
затвора, а полная потеря плавучих свойств и затопление крыши в реальных
условиях может произойти через один час. При низком уровне нефтепродукта
горение происходит под понтоном или плавающей крышей.
Развитие пожара в обваловании характеризуется
скоростью распространения пламени по разлитому нефтепродукту, которая
составляет 0,05 м/с для жидкости, имеющей температуру ниже температуры вспышки,
а при температуре жидкости выше температуры вспышки - более 0,5 м/с. После
10-15 мин. воздействия пламени происходит потеря несущей способности маршевых
лестниц, выход из строя узлов управления коренными задвижками и хлопушами,
разгерметизация фланцевых соединений, нарушение целостности конструкции
резервуара, возможен взрыв в резервуаре.
Горение нефти и нефтепродуктов в резервуарах
может сопровождаться вскипанием и выбросами. Вскипание горючей жидкости
происходит из-за наличия в ней взвешенной воды, которая при прогреве горящей
жидкости выше 100 С испаряется, вызывая вспенивание нефти или нефтепродукта.
Вскипание может произойти примерно через 60 мин. горения при содержании влаги в
нефти (нефтепродукте) более 0,3 %. При горении жидкости на верхнем уровне
взлива возможен перелив вспенившейся массы через борт резервуара, что создает
угрозу людям, увеличивает опасность деформации стенок горящего резервуара и
перехода огня на соседние резервуары и сооружения.
При пожаре в резервуаре возможно образование
«карманов». Они могут иметь различную форму и площадь и образуются как на
стадии возникновения в результате перекоса понтона, плавающей крыши, частичного
обрушения крыши, так и в процессе развития пожара при деформации стенок.
Устойчивость горящего резервуара зависит от
организации действий по его охлаждению. При отсутствии охлаждения горящего
резервуара в течение 5-15 мин. стенка резервуара деформируется до уровня взлива
горючей жидкости.
Методы оценки риска
Практика показывает, что крупные аварии, как
правило, характеризуются комбинацией случайных событий, возникающих с различной
частотой на разных стадиях возникновения и развития аварии (отказы
оборудования, ошибки человека, нерасчетные внешние воздействия, разрушение,
выброс, пролив вещества, рассеяние веществ, воспламенение, взрыв, интоксикация
и т.д.). Для выявления причинно-следственных связей между этими событиями
используют логико-графические методы анализа «деревьев отказов» и «деревьев
событий».
При анализе «деревьев отказов» (АДО) выявляются
комбинации отказов (неполадок) оборудования, инцидентов, ошибок персонала и
нерасчетных внешних (техногенных, природных) воздействий, приводящих к
головному событию (аварийной ситуации). Метод используется для анализа
возможных причин возникновения аварийной ситуации и расчета ее частоты (на основе
знания частот исходных событий). При анализе дерева отказа (аварии)
рекомендуется определять минимальные сочетания событий, определяющие
возникновение или невозможность возникновения аварии.
Анализ «дерева событий» (АДС) - алгоритм
построения последовательности событий, исходящих из основного события
(аварийной ситуации). Используется для анализа развития аварийной ситуации.
Частота каждого сценария развития аварийной ситуации рассчитывается путем
умножения частоты инициирующего события на условную вероятность конечного
события (например, аварии с разгерметизацией оборудования с горючим веществом в
зависимости от условий могут развиваться как с воспламенением, так и без
воспламенения вещества).
При построении логических деревьев событий
учитываются следующие положения:
выбирается пожароопасная ситуация, которая может
повлечь за собой возникновение аварии с пожаром с дальнейшим его развитием;
развитие пожароопасной ситуации и пожара должно
рассматриваться постадийно с учетом места ее возникновения на объекте оценки
риска, уровня потенциальной опасности каждой стадии и возможности ее
локализации и ликвидации. На логическом дереве событий стадии развития
пожароопасной ситуации и пожара могут отображаться в виде прямоугольников или
других геометрических фигур с краткими названиями этих стадий;
переход с рассматриваемой стадии на новую
определяется возможностью либо локализации пожароопасной ситуации или пожара на
рассматриваемой стадии, либо развития пожара, связанного с вовлечением
расположенных рядом технологического оборудования, помещений, зданий и т.п. в
результате влияния на них опасных факторов пожара, возникших на рассматриваемой
стадии. Условные вероятности переходов пожароопасной ситуации или пожара со
стадии на стадию одной ветви или с ветви на ветвь определяются, исходя из
свойств вовлеченных в пожароопасную ситуацию или пожар горючих веществ
(физико-химические и пожароопасные свойства, параметры, при которых вещества
обращаются в технологическом процессе и т.д.), условной вероятности реализации
различных метеорологических условий (температура окружающей среды, скорость и
направление ветра и т.д.), наличия и условной вероятности эффективного
срабатывания систем противоаварийной и противопожарной защиты, величин зон
поражения опасными факторами пожара, объемно-планировочных решений и
конструктивных особенностей оборудования и зданий производственного объекта.
При этом каждой стадии иногда присваивается идентификационный номер, отражающий
последовательность переходов со стадии на стадию;
переход со стадии на стадию, как правило,
отображается в виде соединяющих линий со стрелками, указывающими направления
развития пожароопасной ситуации и последующего пожара. При этом соединения
стадий должны отражать вероятностный характер события с выполнением условия «или»
или «да», «нет»;
для каждой стадии рекомендуется устанавливать
уровень ее опасности, характеризующийся возможностью перехода пожароопасной
ситуации или пожара на соседние с пожароопасным участки объекта;
при повторении одним из путей части другого пути
развития для упрощения построения логического дерева событий иногда вводят
обозначение, представляющее собой соответствующую линию со стрелкой и надпись
«на стадию (код последующей стадии)».
При анализе логических деревьев событий
руководствуются следующими положениями:
возможностью предотвращения дальнейшего развития
пожароопасной ситуации и пожара (зависит от длины пути развития пожароопасной
ситуации и пожара). Это обусловливается большей вероятностью успешной
ликвидации пожароопасной ситуации и пожара, связанной с увеличением времени на
локализацию пожароопасной ситуации и пожара и количеством стадий, на которых
эта локализация возможна;
наличием у стадии разветвлений по принципу
«или», одно из которых приходит на стадию локализации пожароопасной ситуации
или пожара (например, тушение очага пожара, своевременное обнаружение утечки и
ликвидация пролива, перекрытие запорной арматуры и т.п.), свидетельствует о
возможности предотвращения дальнейшего развития пожароопасной ситуации и пожара
по этому пути.
При определении условных вероятностей реализации
различных сценариев должны приниматься во внимание свойства поступающих в
окружающее пространство горючих веществ, условные вероятности реализации
различных метеорологических условий (температура окружающей среды, скорость и
направление ветра и т.д.), наличие и условные вероятности эффективного
срабатывания систем противоаварийной и противопожарной защиты и т.д.
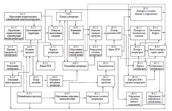
Рисунок 6 - Схема вероятных сценариев развития
пожара в резервуарном парке
нефтебаза резервуар пожар авария
Степень и характер поражения объектов зависит
от:
параметров поражающих факторов источника
поражения;
расстояния от объекта до эпицентра источника
поражения;
прочностных характеристик зданий, сооружений и
техники;
планировки территории объекта;
метеорологических и природных условий.
При этом прогнозируются последствия следующих
процессов: утечки тяжелых и легких газов или токсичных дымов; рассеивания
продуктов сгорания во внутренних помещениях; пожары цистерн, колодцев,
фонтанов; нагрева и испарения жидкостей в бассейнах и емкостях; воздействие на
человека продуктов горения и иных химических веществ; радиационного теплообмена
при пожарах; взрывов паров ЛВЖ; образования ударной волны в результате взрывов
паров ЛВЖ, сосудов, находящихся под давлением, взрывов в закрытых и открытых
помещениях; распространение пламени в зданиях и сооружениях объекта и т. п.
Параметры возможных источников поражения
При оценке пожарной опасности технологического
процесса необходимо оценить:
избыточное давление, развиваемое при сгорании
газопаровоздушных смесей в помещении (приложение А). Предельно допустимые
значения приведены в таблице 2;
размер зон, ограниченных нижним концентрационным
пределом распространения пламени (НКПР) газов и паров (приложение Б);
интенсивность теплового излучения при пожарах
проливов ЛВЖ и ГЖ для сопоставления с критическими (предельно допустимыми)
значениями интенсивности теплового потока для человека и конструкционных
материалов (приложение В). Предельно допустимые значения приведены в таблице 3;
размеры зоны распространения облака горючих
газов и паров при аварии для определения оптимальной расстановки людей и
техники при тушении пожара и расчета времени достижения облаком мест их
расположения (приложение Г);
возможность возникновения и поражающее
воздействие «огненного шара» при аварии для расчета радиусов зон поражения
людей от теплового воздействия в зависимости от вида и массы топлива. Предельно
допустимые значения приведены в таблице 1;
параметры волны давления при сгорании
газопаровоздушных смесей в открытом пространстве;
поражающие факторы при разрыве технологического
оборудования вследствие воздействия на него очага пожара;
интенсивность испарения горючих жидкостей и
сжиженных газов на открытом пространстве и в помещении;
температурный режим пожара для определения
требуемого предела огнестойкости строительных конструкций;
требуемый предел огнестойкости строительных
конструкций, обеспечивающий целостность ограждающих и несущих конструкций
пожарного отсека с технологическим процессом при свободном развитии реального
пожара;
размер сливных отверстий для горючих жидкостей в
поддонах, отсеках и секциях производственных участков. При этом площадь сливного
отверстия должна быть такой, чтобы исключить перелив жидкости через борт
ограничивающего устройства и растекание жидкости за его пределами;
параметры паровых завес для предотвращения
контакта парогазовых смесей с источниками зажигания. При этом завеса должна
исключать проскок горючей смеси в защищаемую зону объекта;
концентрацию флегматизаторов для горючих смесей,
находящихся в технологических аппаратах и оборудовании.
Международный опыт показывает, что для принятия
обоснованных решений в сфере обеспечения безопасности населения, окружающей
природной среды используются показатели риска. Под риском понимается
количественная мера реализации случайных событий с нежелательными (негативными)
последствиями.
Обеспечение требуемого уровня безопасности
непосредственно связано с достижением приемлемого уровня риска, конкретное
значение которого определяется уровнем социально-экономического и
технологического развития страны, развитостью культуры безопасности,
национальным менталитетом и рядом других факторов.
Согласно ГОСТ Р 12.3.047-98 оценку пожарной
безопасности технологических процессов повышенной пожарной опасности
осуществляют с помощью критериев индивидуального и социального рисков, а также
регламентированных параметров пожарной опасности технологических процессов.
Оценку социального и индивидуального риска при аварии проводят на основе
расчета поражающих факторов пожара и принятых мер по снижению их вероятности и
последствий.
Значения допустимых параметров пожарной
опасности должны быть такими, чтобы исключить гибель людей и ограничить
распространение аварии за пределы рассматриваемого технологического процесса на
другие объекты, включая опасные производства.
Пожарная безопасность технологических процессов
считается, безусловно, выполненной, если индивидуальный риск меньше 10-8, а
социальный - меньше 10-7. Эксплуатация технологических процессов является
недопустимой, если индивидуальный риск больше 10-6 или социальный риск больше
10-5.
Повышение устойчивости
Повышение устойчивости функционирования объекта
экономики в чрезвычайных ситуациях предполагает проведение комплекса
мероприятий по предотвращению или снижению угрозы жизни и здоровью персонала и
проживающего вблизи населения, уменьшению материального ущерба, а также по
подготовке к проведению аварийно-спасательных и других неотложных работ. Для
достижения этих целей проводятся организационные, инженерно-технические и
специальные мероприятия, обеспечивающие работу предприятий, учреждений и других
объектов с учетом риска возникновения чрезвычайной ситуации. Принимаются меры
для предотвращения производственных аварий или катастроф, защиты персонала и
проживающего вблизи населения от воздействия поражающих факторов, снижения
материального ущерба и оперативного проведения аварийно-спасательных и других
неотложных работ.
Список литературы
1. Безопасность
жизнедеятельности (А.Т. Смирнов и др.) М.: Дрофа, 2009. - 375 с.
2. Основы
системного анализа В.Н. Спицнадель Основы системного анализа: Учеб. пособие. -
СПб.: «Изд. дом «Бизнесс-пресса», 2000 г. - 326 с.
. Безопасность
жизнедеятельности: Учебник для вузов, 2-е изд Михайлов Л. и др. А., ПИТЕР 2010
год, 464 с.
. Учебник
для вузов. - М.: Транспорт, 1999. - 200 с. 68.9 Кукин П.П., Лапин В.Л. и др.
Безопасность технологических Б 40 процессов и производств.
. Кузнецов
Н.А. «Анализ отказов и аварий стальных резервуарных конструкций». М.ЦНИИПСК,
1994 г.