Выяснение причин крушения шаттла 'Челленджер'

  • Вид работы:
    Курсовая работа (т)
  • Предмет:
    Авиация и космонавтика
  • Язык:
    Русский
    ,
    Формат файла:
    MS Word
    2,03 Мб
  • Опубликовано:
    2012-11-11
Вы можете узнать стоимость помощи в написании студенческой работы.
Помощь в написании работы, которую точно примут!

Выяснение причин крушения шаттла 'Челленджер'

Оглавление

Введение

Глава 1. Описание происшествия и объекта контроля

.1 Устройство «шаттла»

.2 Хронология крушения

.3 Причины аварии

Глава 2. Выбор метода контроля

.1 Объект контроля

.2 Контроль качества эластомерных материалов

.3 Различные методы контроля резин

Глава 3. Автогенераторный метод электромагнитного контроля

.1 Особенности метода

.2 Преимущества выбранного метода

.3 Схема прибора

.4 Принцип работы

.5 Автогенераторный дефектоскоп ВД-10А

Вывод

Список используемых источников

Введение

Несмотря на то, что всем было понятно, что полёты в космос всегда, хоть на заре космической эры, хоть в современных условиях, это операции повышенного риска, крушение шаттла «Челленджер» стало настоящим шоком для всего человечества. Эта катастрофа оказала особенное влияние как на дальнейшее развитие космонавтики, так и на общественное мнение.

В США с шестидесятых годов прошлого века начала активно разрабатываться программа «Space Shuttle» - «Космический челнок», которая предусматривала создание многоразовых космических грузовых кораблей, способных подниматься в космос, а затем самостоятельно приземляться. Разработка шаттлов проходила сложно, на начальном этапе было много накладок и аварий, в том числе и унесших жизни людей. Однако постепенно использование многоразового космического корабля было налажено и к январю 1986 году было осуществлено 24 успешных полёта шаттлов. Двадцать пятым должен был стать полёт шаттла «Челленджер».

Первоначально запуск шаттла «Челленджер» должен был быть осуществлён 23 декабря 1985 года, однако из-за сложных походных условий на месте запуска, во Флориде, старт корабля переносился на 25 января, затем на 26 января и был в итоге назначен на 28 января 1986 года. Старт корабля, командиром которого был майор военно-воздушных сил США Фрэнсис Дик Скоби, состоялся в плановом режиме 28 января в 11 часов 38 минут по местному времени. Полёт проходил нормально, приборы не показывали никаких отклонений, через 40 секунд после отрыва от земли командир корабля сообщил, что всё в порядке. Однако через 73 секунды полёта шаттл взорвался, разделившись на несколько частей, его обломки вместе с кабиной, в которой находились семеро членов экипажа, упали в Атлантический океан. Все члены экипажа погибли. Телекадры с крушением шатала позднее были многократно показаны по американскому телевидению.

Глава 1. Описание происшествия и объекта контроля

1.1 Устройство «шаттла»


Рисунок 1 Габаритные размеры шаттла

«Шаттл» - это пилотируемый, многоразовый космический корабль, предназначенный для доставки людей и грузов на низкие околоземные орбиты и обратно. Американский флот «шаттлов» был создан и эксплуатируется Национальным управлением по аэронавтике и исследованию космического пространства (НАСА) и ее основными и вспомогательными подрядчиками. «Шаттл» является частью более общей космической транспортной системы (КТС), состоящей из экспериментальных установок и разгонных блоков для вывода спутников на более высокие орбиты и использующей стартовые и посадочные комплексы в Космическом центре им. Кеннеди на о. Мерритт (шт. Флорида) и Центр управления и космической подготовки им. Джонсона в Хьюстоне (шт. Техас).

Корабль «Шаттл» всегда летает с экипажем, в составе которого обычно командир, пилот, от двух до пяти специалистов (научных сотрудников; специалистов по операциям) и два или три специалиста по полезному грузу (научные сотрудники; специалисты по конкретным исследованиям). «Шаттл» состоит из трех основных элементов: воздушно-космического самолета «Орбитер», многоразовых ракетных ускорителей и сбрасываемого топливного блока.

Воздушно-космический самолет имеет три основных двигателя для вывода на орбиту, служебные системы и систему управления и наведения, а также теплозащиту, необходимую для возвращения на Землю. В «Орбитере» находятся экипаж и полезный груз. Летательный аппарат вместе с крыльями и шасси для посадки имеет длину 34,2 м, высоту 17,3 м и размах крыльев 23,8 м. Основной конструкционный материал; алюминий; используются также титан, композиционные и другие специальные легкие и прочные материалы. Сухая масса корабля варьируется в диапазоне от 80 977 до 82 166 кг. «Орбитер» состоит из трех основных частей: 1) носовой части, которая включает отсек экипажа, основное электронное оборудование и передние двигатели системы ориентации; 2) центральной части фюзеляжа с двумя крыльями, содержащей грузовой отсек и систему электропитания; 3) кормовой части, в которой находятся основные двигатели и вспомогательная система электропитания, а также вертикальное оперение (киль) и задние двигатели системы ориентации.

Отсек экипажа имеет три уровня. Самый верхний уровень; летная палуба, с которой происходит управление полетом. Во время взлета и приземления на ней находятся командир, пилот и два специалиста по операциям. Летная палуба имеет десять иллюминаторов: шесть передних (по три на командира и пилота), два верхних (для наблюдений) и два задних (для обзора грузового отсека). На средней палубе находятся шкафы, кухня, система переработки отходов, спальное помещение (спальные места или спальные мешки) и основание шлюзовой камеры, через которую космонавты выходят из корабля при проведении работ в открытом космосе. Во время взлета и спуска на средней палубе могут находиться до пяти человек. Боковой люк средней палубы служит для входа и выхода экипажа, когда корабль находится на Земле. Под средней палубой размещаются часть агрегатов системы жизнеобеспечения и кладовая.

Грузовой отсек. В нем могут располагаться космический аппарат или лабораторные модули до 5 м в диаметре и 18 м длиной. Вес полезной нагрузки зависит от высоты и наклонения выбранной орбиты полета корабля. Корабли могут выводить на околоземную орбиту до 25 000 кг; до 15 000 кг может быть возвращено на Землю.

Для перемещения громоздких предметов космонавты могут использовать дистанционный манипулятор; 15-метровую механическую руку (разработанную Канадским космическим агентством), которая в сложенном состоянии располагается вдоль стойки дверного проема грузового отсека. Спроектированный как некое подобие человеческой руки, манипулятор имеет плечо, плечевое сочленение, локтевой сустав, предплечье, кистевой сустав и концевые захваты. Каждое сочленение приводится в действие одним-тремя электромоторами в ответ на команды космонавта, управляющего манипулятором с задней части летной палубы. Плечо и предплечье выполнены из легких углепластиковых трубок. На земле «рука» не может поднять даже собственный вес, однако в космосе она доказала свою высокую эффективность при операциях выгрузки и погрузки спутников и доставки космонавтов для технического обслуживания спутников.

Двигатели. Три основных двигателя, расположенных в хвостовой части фюзеляжа, обеспечивают выведение корабля на орбиту. Вместе с внешним топливным блоком и магистралями подачи компонентов топлива они представляют собой основную двигательную установку. Тяга каждого из них составляет 1760 кН при 104% от номинальной мощности на взлете. Каждый двигатель имеет два низконапорных и два высоконапорных турбонасосных агрегата (ТНА), камеру сгорания с профилированным соплом и электронную систему управления.

Горючее (водород) и окислитель (кислород) из топливного блока поступают в низконапорный ТНА, который поднимает давление компонентов топлива перед поступлением в основной ТНА, после которого они поступают в камеру сгорания. Основные ТНА приводятся в действие за счет неполного сгорания основного расхода водорода с частью кислорода; при этом образуется обогащенная водородом паровая смесь. Этот пар вращает турбины, а потом поступает в камеру сгорания, куда подается и остаток кислорода. Предварительно жидкий водород проходит через охлаждающий тракт двигателя, где испаряется и после этого вместе с кислородом используется для приведения в действие низконапорных насосов. В таком поэтапном цикле газификации и сгорания почти вся химическая энергия топлива превращается в тягу, и коэффициент полезного действия двигателя достигает 98%. Дублированная электронная система управления контролирует работу клапанов и регулирует уровень тяги, задаваемый бортовыми компьютерами. Блоки управления также контролируют температуру и число оборотов турбины и могут отключить двигатель при угрозе аварии.

Три блока вспомогательных ракетных двигателей, работающих на гидразине и азотном тетроксиде, обеспечивают управление кораблем и его ориентацию. Система ориентации имеет 38 основных двигателей (14 в носовом блоке и по 12 в каждом из двух хвостовых блоков) тягой до 3,82 кН. Кроме того, 6 верньерных двигателей ориентации тягой до 0,1 кН используются для точной регулировки положения корабля. Двигатели системы ориентации позволяют управлять положением корабля путем поворота его относительно трех осей (тангажа, крена и рысканья) и линейного перемещения вдоль этих осей. Включение двигателей осуществляется по командам бортовых компьютеров, которые реагируют на действия экипажа по управлению кораблем. Двигатели системы ориентации позволяют разворачивать корабль относительно Солнца, Земли или открытого космоса с целью регулирования температуры или наведения на цель, а также совершать маневры при приближении к другому космическому аппарату. Эти двигатели используются также при спуске, дросселируются и, наконец, выключаются при снижении скорости спуска до скорости звука; однако они недостаточно мощны, чтобы регулировать скорость при посадке.

Два двигателя системы орбитального маневрирования (ОМС) тягой 34,3 кН, которые расположены в гондолах в хвостовой части корабля, обеспечивают окончательное выведение на орбиту, маневры изменения орбиты и схода с нее при завершении полета.

Электроснабжение корабля обеспечивается тремя топливными элементами, которые питаются от восьми баков с жидкими водородом и кислородом. Все топливные элементы и баки расположены в трюме под грузовым отсеком. В топливном элементе происходит реакция между водородом и кислородом в присутствии электролита для получения электричества. Основной продукт реакции; вода; используется для питья. Кислород для дыхания экипажа поступает из тех же баков. Энергии топливных элементов хватает на 14 суток в зависимости от энергопотребления корабля или на три недели при установке модуля с дополнительными баками. Три вспомогательных блока электропитания обеспечивают работу приводов для поворота двигателей во время спуска и аэродинамических органов управления при входе в атмосферу, а также торможение колес после приземления.

Корабль оборудован системой кондиционирования и обеспечения жизнедеятельности открытого типа, поскольку продолжительность полетов «шаттла» слишком мала, чтобы оправдать применение более сложных и тяжелых систем замкнутого цикла с регенерацией отходов. В кабине экипажа поддерживается атмосферное давление на уровне моря и состав атмосферы 20% кислорода и 80% азота при 22 С. Кислород поступает из баков системы топливных элементов. Углекислый газ, выдыхаемый экипажем, извлекается из атмосферы в емкостях с гидроксидом лития; при этом образуются карбонат лития и водяной пар, который удаляется специальными поглотителями влаги. В длительных полетах могут также использоваться молекулярные фильтры для улавливания и последующего выбрасывания диоксида углерода; этот метод оказывается более выгодным по массе, чем применение большого числа емкостей с гидроксидом лития. Отходы жизнедеятельности собираются в устройстве для переработки отходов, в котором они обезвоживаются для удаления после полета, а пары воды выбрасываются в космос.

Температура в отсеке экипажа поддерживается системой терморегулирования, которая поглощает метаболическое тепло, выделяемое экипажем (за счет обдува отсека воздухом), и тепло, выделяемое электронным оборудованием (снимается водой, циркулирующей в термоплатах, на которых оно устанавливается), и переносит его на панели радиатора, расположенные на внутренней стороне створок грузового отсека. Отражательная способность панелей такова, что они остаются холодными, даже когда на них светит Солнце.

Бортовые компьютеры. Для нормального полета «шаттла» необходим один компьютер. Чтобы обезопасить себя от возможных неисправностей, учитывая возможность ошибок программирования, пять одинаковых компьютеров выполняют две разные программы. Две пары компьютеров, работающие с программным обеспечением основного электронного оборудования, проверяют расчеты друг друга 440 раз в секунду и отбрасывают те результаты, которые наиболее сильно отличаются от трех других. Пятый компьютер, который выполняет резервную программу полета, может взять управление на себя при определенных условиях; это же может быть сделано экипажем. На наиболее ответственных этапах полета; выведении на орбиту и спуске; работают все пять компьютеров. Для рутинных операций на орбите достаточно одного или двух компьютеров, а остальные находятся в горячем резерве или выключены.

Система теплозащиты. Орбитальный корабль имеет теплозащитное покрытие, состоящее из 24 192 плиток и 3254 гибких матов изоляции, которое защищает его от аэродинамического нагрева при выведении на орбиту и спуске. Плитки поглощают тепло и затем постепенно излучают его. Теплозащитное покрытие состоит из нескольких различных материалов, каждый из которых рассчитан на свою тепловую нагрузку (максимально до 1650 С), которую должны выдерживать различные части корабля во время выведения и спуска. Наиболее теплостойкий материал плиток; серый композиционный углерод-графитовый материал; применен на носовой части и передней кромке крыльев. Черные плитки из стекловолокна использованы на тех участках поверхности (днище, передняя часть фюзеляжа и передняя кромка вертикального стабилизатора), где температуры составляют от 650 до 1260С. Белые плитки из стекловолокна защищают участки (хвостовая часть, задняя часть носового отсека и боковые поверхности киля), где температура не превышает 650 С. Маты из кварцевого волокна и войлочные маты устанавливаются на тех поверхностях, которые подвергаются значительному аэродинамическому нагреву при выведении на орбиту.

Твердотопливные ускорители. Два твердотопливных ускорителя обеспечивают импульс тяги, необходимый для прохождения «Шаттла» через плотные нижние слои земной атмосферы. Каждый ускоритель имеет длину 45,7 м и диаметр 3,7 м (в районе топливных сегментов двигателя), стартовую массу 750 000 кг; масса выработанного ускорителя 87 000 кг. Ускоритель состоит из трех основных частей: юбки (хвостового отсека), двигателя и передней сборки.

Юбка служит опорой всей системе при старте. Стартовый вес корабля с ускорителями передается через юбки и восемь мощных пироболтов (по четыре на каждую юбку), которыми «шаттл» крепится к стартовому столу. Эти болты устанавливаются во время сборки и освобождают систему в момент запуска ускорителя путем подрыва пиропатронов, срезающих гайки, которые держат болты. Два гидропривода, расположенные в юбке, управляют вектором тяги путем поворота сопла в первые две минуты полета.

Корпус двигателя состоит из четырех последовательно расположенных сегментов, которые содержат смесевой твердотопливный заряд из алюминиевого порошка, перхлората аммония, полимерного связующего и катализатора скорости горения (окись железа) с поверхностным ингибитором горения. Размер сегментов определяется максимальным размером груза, который может быть перевезен в железнодорожном вагоне. При сборке сегменты соединяются соединительными скобами, через которые проходят стальные шпильки; по окружности нижнего торца сегмента сделана круговая канавка, в которую вставляется верхняя часть следующего сегмента. Три мощных резиновых кольца и специальный герметик обеспечивают герметичное уплотнение и предохраняют соединение от воздействия горячих газообразных продуктов сгорания.

Два центральных сегмента двигателя практически одинаковы. В переднем сегменте поверхность горения заряда имеет звездообразную форму, что позволяет увеличить тягу при отрыве от стартового стола; эта часть заряда выгорает непосредственно перед достижением максимума динамического давления на участке выведения. На верхнем днище корпуса двигателя (переднего сегмента) крепится устройство зажигания. Задний сегмент сужается до образования горловины сопла. К ней через гибкий переходник крепится расширяющаяся часть сопла.

В передней сборке находится система спасения ускорителя. Вытяжной (тормозной) парашют стабилизирует ускоритель во время спуска, а затем вытягивает три основных парашюта, на которых ускоритель опускается в океан. Для спуска достаточно двух основных парашютов, третий используется как запасной. Поскольку в полете ускорители несколько отклоняются от своего первоначального положения, небольшая собственная система наведения, расположенная в передней сборке, выдает компьютерам корабля скорректированные данные.

Топливный блок. Во внешнем топливном блоке находится топливо, необходимое для работы трех основных ЖРД «Шаттла». Его длина 46,9 м, диаметр 8,3 м, сухая масса 30 000 кг, масса топлива до 700 000 кг. За исключением нескольких специальных деталей, топливный блок сделан из панелей алюминиевого сплава, отштампованных и сваренных между собой. Топливный блок содержит два бака: один ; в форме яйца ; с жидким кислородом, а другой ; цилиндрический ; с жидким водородом. Поскольку плотность жидкого кислорода много больше, более тяжелый кислородный бак помещен выше, чтобы облегчить центровку «Шаттла». Бочкообразный межбаковый отсек представляет собой массивную оребренную конструкцию, приваренную к верхнему днищу водородного бака и нижнему днищу кислородного бака. Мощный коробчатый шпангоут межбакового отсека несет передние узлы крепления двух твердотопливных ускорителей. По двум магистралям питания диаметром 43 см, которые проходят через нижний узел крепления РДТТ, водород и кислород подаются в основные ЖРД корабля.

Топливный блок также обеспечивает конструктивную прочность всей системы. «Орбитер», как и ускорители, крепится к топливному блоку в двух точках. Каждый ускоритель дополнительно крепится шаровым шарнирным соединением вблизи своей вершины на уровне межбакового отсека и тремя распорками около основания топливного блока. Верхнее соединение воспринимает тяговое усилие от ускорителей, а нижнее фиксирует ускоритель на месте. «Орбитер» удерживается нижним узлом крепления и передним креплением типа сошки. Нижнее крепление представляет собой коробчатую балку, удерживаемую на топливном блоке двумя двойными распорками с двумя мощными пироболтами, которыми крепится днище корабля в районе хвостовой части фюзеляжа. Тяговое усилие основных двигателей корабля воспринимается нижним узлом крепления. Верхний узел крепления удерживает нос корабля в правильном положении при нахождении на стартовом столе и во время подъема.

1.2 Хронология крушения


Шаттл «Челленджер» и весь экипаж погибли в результате аварии на 73-й секунде полёта. В правом твердотопливном ускорителе произошла утечка раскалённых газов. Следствием этого стало повреждение крепления ускорителя к внешнему топливному баку и разрушение баков с водородом и кислородом. Взрыв разорвал «Челленджер» на части, не оставив шансов на выживание экипажу, часть из которого погибла позже при столкновении головной части с водой на скорости 333 км/ч.

Рисунок 2 Экипаж шаттла Challenger в миссии STS-51L. Фото NASA. Слева направо: Эллисон Онизука, Майкл Смит, Криста МакОлифф, Фрэнсис Скуби, Грегори Джарвис, Рональд МакНэир, Джудит Ресник

Снимки, сделанные сразу же после старта (0.678 секунды), показали струю серого дыма, бьющую из кормовой части правого твердотопливного ускорителя. Компьютерный анализ графических данных с камер стартовой площадки показали что дым появился в секторе 270-310 градусов окружности кормовой части правого твердотопливного ускорителя. Эта часть ускорителя обращена к внешнему топливному баку.

Рисунок 3 Старт «Челленджера»

Ещё восемь выбросов чёрного дыма были запечатлены между 0.836 и 2.5 секундами. После того как эти струи дыма остались позади шаттла, камеры зафиксировали новые выбросы в области стыков в кормовой части ускорителя. Выбросы повторялись около 4 раз в секунду. Чем большую скорость набирал шаттл тем больше становились струи дыма, последняя была зафиксирована на 2.733 секунду полёта.

Чёрный цвет и плотная структура дыма свидетельствуют о том что изоляция узла и резиновые кольца, герметизирующие узлы, были разрушены горячими истекающими газами.

Примерно на 37 секунде полёта Челленджер встретил первые серьёзные порывы ветра, которые длились до 63 секунды. Ветер создал достаточную силу, чтобы взывать значительные колебания шаттла. Это было немедленно зафиксировано система управления, навигации и контроля. Система управления вектором тяги твердотопливного ускорителя своевременно реагировала на все эффекты от порывов ветра. Из-за высокой силы воздействия система была более активна чем в каком либо полёте до этого.

Тяга двигателей шаттла и твердотопливных ускорителей была снижена при подходе и прохождение зоны высоких динамических воздействий (около 1000кг на квадратный метр). В момент когда первые огненные вспышки появились в кормовой части правого ускорителя, тяга твёрдотопливных ускорителей была увеличена, а основные двигатели шаттла были выведены на 104% номинальной тяги. Небольшое пламя было зафиксировано на 58.788 секунде полёта. Оно появилось в районе 305 градуса окружности ускорителя в кормовой части.

Через один кадр пламя было различимо уже без усиления цвета. Оно выросло в хорошо видимые огненные сполохи на 59.262 секунде. Примерно в то же время (60 секунды), телеметрия показала разницу в давлении между камерами сгорания в правом и левом ускорителях. Меньшее давление в правом подтверждало утечку в кормовой части ускорителя.

По мере того как пламя росло в размерах, оно начало отражаться назад воздушным потоком и огибать верхнее кольцо крепления к внешнему топливному баку. Всё это вместе направило языки пламени непосредственно на обшивку топливного бака. Также пламя воздействовало на крепление ускорителя к внешнему топливному баку.

Первое визуально свидетельство того, что пламя из правого ускорителя повредило внешний топливный бак, зафиксировано на 64.660 секунде, когда стали заметны резкие изменения в форме и цвете пламени. Это стало следствием смешивания с вытекающим из внешнего бака водородом. Изменения в телеметрии давления бака с водородом подтверждают утечку. Через 45 миллисекунд после повреждения бака появился яркое устойчивое свечение между нижней часть шаттла и внешним баком.

Начиная с 72 секунды события начали развиваться стремительно, что и стало причиной катастрофы. Телеметрия показала сильную активность бортовых систем, которые пытались дать шаттлу шанс справиться с силами разрушающими его.

На 72.2 секунде крепление ускорителя не выдержало и ускоритель начал вращаться вокруг верхнего крепления. Вращение вызвало отклонение от курса и отклонения между левым и правым ускорителями.

.124 секунды - белые пар вырвался из нижней части внешнего топливного бака . Это было начало структурного разрушения водородного бака, что повлекло за собой отрыв кормовой части. Большое количество жидкого водорода из бака стало причиной неожиданной тяги в 1270 тонн, толкнувшей бак вперёд на конструкции между баками с кислородом и водородом. В то же время вращающийся правый ускоритель столкнулся с теми же конструкциями и нижней частью бака с жидким кислородом. Эти разрушения стали причиной выброса белого пара в районе конструкций между баками на 73.137 секунде.

Через миллисекунды произошёл сильный взрыв, после того как водород и кислород смешались в зоне между баками. «Челленджер» скрылся в пламени взрыва, система управления была разрушена и горючее из неё также взорвалось. Красно-коричневые цвета самовоспламеняющегося горючего видны в центре огненного шара. Шаттл, под воздействием аэродинамических сил, развалился на несколько больших кусков, которые вылетели из огненного шара. Эти секции можно идентифицировать на записи, хвостовая часть с двигателями продолжающая гореть, одно крыло челнока и передняя часть фюзеляжа.

Рисунок 4 Взрыв «Челленджера»

На скорости 333 км/ч останки шаттла упали в воду. Перегрузки в момент падения составили 200g, никто из экипажа не выжил.

1.3 Причины аварии


Как установила президентская комиссия под председательством государственного секретаря У.Роджерса, катастрофа произошла из-за недостаточно надежной конструкции соединения сегментов в твердотопливном ракетном ускорителе и стиля руководства в центре космических полетов им. Маршалла (Хантсвилл, шт. Алабама), который отвечает за двигательные установки.

Конструкции всех космических летательных аппаратов обладают определенной гибкостью, поскольку абсолютно жесткая конструкция при таких нагрузках обязательно сломается. «Шаттл» (включая ускорители) изгибается при запуске двигателей. Специалисты отмечали, что при изгибе газообразные продукты сгорания в твердотопливном ускорителе прорываются через соединение заднего и центрального заднего сегментов. В большинстве полетов это соединение с двумя уплотняющими кольцами самоуплотнялось. Хотя ситуация с прорывом газов повторялась, казалось, что проблема не угрожает безопасности полетов. В то же время стиль руководства центра им. Маршалла не поощрял персонал сообщать о возникающих проблемах, поэтому специалисты описывали их уклончиво или осторожно, затушевывая потенциальную опасность.

Когда ускорители «Челленджера» изогнулись при запуске, уплотняющие кольца оказались недостаточно эластичными, и образовалась постоянная щель, через которую прорвались продукты сгорания. Язык пламени достиг одной из распорок, фиксирующих ускоритель. На 73 с, вскоре после того как «Челленджер» прошел точку максимального динамического давления, распорка прогорела, ускоритель повернулся, прорвал днище водородного бака топливного блока и повредил кислородный бак. Огромный топливный блок мгновенно взорвался, «Челленджер» разгерметизировался, и его экипаж погиб от удушья за несколько секунд, в течение которых запас воздуха вышел из корабля. По иронии судьбы, твердотопливные ускорители, которые стали причиной катастрофы, имея собственную систему наведения, продолжали полет до тех пор, пока им не была дана с Земли команда на самоуничтожение.

При расследовании катастрофы инженеры НАСА обнаружили еще несколько проблем, которые в конце концов могли привести к неприятностям, поэтому остальные «шаттлы» были доработаны. Наиболее важным изменением была разработка нового соединения сегментов ускорителя с тремя уплотняющими кольцами и более эффективным креплением.


2.1 Объект контроля


Причиной аварии стало ненадежное соединение сегментов твердотопливных ускорителей «шаттла».

Рисунок 5 Твердотопливный ускоритель (ТТУ) «шаттла»

Ускорителей у Шаттла 2 штуки.

Основные характеристики ускорителей (в сумме на 2 ускорителя):

Характеристика

Величина

Тип

Твердотопливные

Окислитель

Перхлорат аммония

Топливо

Алюминиевая крошка и полимер (PBAN или HTPB)

Тяга

25 МН

Удельный импульс

269 м·с

Время работы

124 с


Рисунок 6 Твердотопливный ускоритель (фото)

Коротко - технические характеристики твердотопливных ускорителей (ТТУ) системы «Спейс шаттл»:

·        длина 45,5 м;

·        диаметр 3,7 м;

·        тяга двигателя на уровне моря 1202 т;

·        стартовая масса около 600 т;

·        вес конструкции без топлива 78 т.

При старте ускорители держат на себе вес всего «шаттла» и его внешний топливный бак. При старте ускорители дают около 71% всей тяги. Остальные 29% тяги дают основные двигатели Шаттла.

Каждый ускоритель состоит из следующих компонент:

·        Двигатель

·        Топливо

·        Соединительные элементы

·        О-кольца из синтетической резины между соединениями

·        Инструменты для полёта

·        Парашюты для возвращения ускорителей на землю

·        Устройства для удержания на плаву

·        Сигнальные устройства для поиска ускорителей на воде

·        Взрывчатка для отделения от внешнего топливного бака

·        Системы управления тягой

·        Механизм самоуничтожения

В данном случае актуален контроль О-колец из синтетической резины.

Рисунок 7 Соединение сегментов в момент старта.

В момент старта из-за больших перегрузок между сегментами ТТУ образуется пространство, в которое устремляются продукты сгорания. О-кольца должны обеспечить герметичность соединения.

2.2 Контроль качества эластомерных материалов


Выбор эффективных методов и средств контроля качества резин позволит обеспечить достаточно высокие надёжность и долговечность образцов.

Проблема существенного повышения качества эластомерных материалов, а следовательно их надежности и долговечности, может быть успешно решена при условии совершенствования технологии производства и методов контроля качества изготовления резин в эластомерных материалов.

Контроль качества резин в готовых изделиях заключается в проверке соответствия показателей ее качества установленным требованиям.

Существующие средства дефектоскопии предназначены для выявления дефектов типа нарушения сплошности в материале; оценки структуры материала изделий; оценки физико-химических свойств материалов.

Контроль с применением дефектоскопов (приборов) основан на получении информации в виде электрических, световых, звуковых и других сигналов о качестве проверяемых изделий.

Дефектом называется каждое отдельное несоответствие продукции требованиям, установленным нормативной документацией (ГОСТ 17102-71).

Дефекты подразделяются на явные, скрытые, критические, значительные и малозначительные, исправимые и неисправимые:

явные поверхностные дефекты выявляются визуально, а внутренние, скрытые - специальными средствами;

критическим называется дефект, при наличии которого использование резины по назначению невозможно или исключается из-за несоответствия требованиям безопасности или надежности;

значительный - дефект, который существенно влияет на использование резины по назначению и (или) на долговечность, но не является критическим;

малозначительный - дефект, который не оказывает такого влияния.

По происхождению дефекты подразделяют на:

производственно-технологические, возникающие при изготовлении и обработке резиновых смесей, сборке, формовании, вулканизации шин;

эксплуатационные, возникающие после некоторой наработки изделий в результате усталостной деформации, изнашивания и т.д., а также неправильного технического обслуживания и эксплуатации.

Важнейшими характеристиками технических возможностей методов контроля являются: чувствительность и разрешающая способность метода, достоверность результатов контроля, надежность аппаратуры и простота технологического процесса контроля, производительность контроля.

Чувствительность метода определяется наименьшими размерами выявляемых дефектов, она зависит в основном от метода дефектоскопии, технических данных применяемой аппаратуры и дефектоскопических материалов, чистоты поверхности контролируемых материалов, условий контроля и других факторов. Для обеспечения технически достижимой или целесообразной чувствительности настройку дефектоскопов по этому параметру производят по контрольным образцам в соответствии с действующими критериями на отбраковку конкретного вида материала.

Разрешающая способность определяется наименьшим расстоянием между двумя соседними выявляемыми дефектами, для которых возможна их раздельная регистрация.

Достоверность результатов дефектоскопического контроля определяется вероятностью пропуска материалов с явными дефектами или необоснованной браковкой материалов.

2.3 Различные методы контроля резин


Произведем сравнительный анализ характерных особенностей методов дефектоскопии распространенных резинотехнической промышленности.

Метод: Визуально- оптический

Выявляемые дефекты: Относительно крупные трещины, механические повреждения поверхности, нарушения сплошности и др.

Области применения: Осмотр полуфабрикатов резин.

Преимущества: Возможность осмотра больших поверхностей материалов эластомерных материалов. Возможность контроля полуфабрикатов эластомерных материалов различных по размерам и форме.

Недостатки: Низкая вероятность обнаружения мелких поверхностных дефектов. Зависимость выявляемых дефектов от субъективных факторов ( острота зрения, усталость оператора, опыт работы) и условий контроля ( освещенность и др.).

Метод: Голографический.

Области применения: контроль готовых заготовок для шин.

Преимущества: Возможность осмотра больших полуфабрикатов. Документальность результатов осмотра.

Недостатки: Относительная сложность определения характера дефектов, Громоздкость и сложность установки. Необходимость вакуумирования объекта.

Метод: Токовихревой.

Выявляемые дефекты: Открытые и закрытые поверхностные и подповерхностные дефекты.

Области применения: Контроль полуфабрикатов и шин из электропроводных материалов. Метод эффективен для локального контроля материалов накладными преобразователями.

Преимущества: Возможность выявления трещин у выхода на поверхность. Возможность бесконтактного контроля. Большая скорость и незначительная трудоемкость ручного контроля небольших поверхностей (для накладных преобразователей). Возможность легко автоматизировать контроль.

Недостатки: Зависимость чувствительности метода от размера преобразователя, которая ограничена возможностями технологии его изготовления. Отсутствие наглядности результатов контроля ( косвенное наблюдение). Относительная сложность определения характера дефектов и их размеров. Большая трудоемкость ручного контроля больших поверхностей накладными преобразователями.

Метод: Ультразвуковой.

Выявляемые дефекты: Внутренние скрытые дефекты, а также поверхностные трещины, главным образом возникающие в труднодоступных местах материалов и полуфабрикатов.

Области применения: Контроль материалов, обладающих свойствами упругости.

Преимущества: Высокая чувствительность. Возможность выявления поверхностных и внутренних дефектов при одностороннем доступе к проверяемому объекту и на значительном расстоянии от места ввода ультразвуковых колебаний. Высокая производительность и низкая стоимость контроля.

Недостатки: Необходимость разработки специальных методов и ультразвуковых искателей для каждого контролируемого материала. Относительная сложность расшифровки результатов контроля, определения глубины расположения, размеров и характера дефектов. Относительная трудность, а в ряде случаев невозможность контроля материалов с грубой и шероховатой поверхностью.

Метод: Электрических колебаний.

Выявляемые дефекты: Внутренние дефекты (гвозди, дырки, порезы, уплотнения корда).

Области применения: Контроль различных резин.

Преимущества: Возможность выявления металлических предметов в массиве резины, пустот, уплотнений нитей резинокордных материалов.

Недостатки: Высоковольтный электростатический заряд. Трудоемкость и низкая чувствительность при контроле больших толщин.

Метод: Рентгенографический.

Выявляемые дефекты: Внутренние дефекты металлокордных заготовок материалов.

Области применения: Контроль маталлокордных заготовок шин.

Преимущества: Возможность контроля заготовок шин с различным типом металлокорда в брекере и каркасе. Большая интенсивность излучения и возможность регулирования его энергии. Документальность результатов контроля.

Недостатки: Громоздкость и сложность рентгеновской аппаратуры. Относительно низкая чувствительность к трещинам, расслоениям, пузырям и др. Недостаточная технологичная маневренность при просвечивании в полевых условиях и в условиях монтажа шин. Низкая производительность и высокая стоимость контроля. Необходимость устройства защиты работающих от рентгеновского излучения.

Метод: Тепловой (инфракрасный).

Выявляемые дефекты: Внутренние скрытые дефекты материалов.

Области применения: Контроль резиновых изделий при изготовлении.

Преимущества: Возможность бесконтактного контроля. Документальность результатов.

Недостатки: Сложность определения вида дефекта и глубины его залегания. Необходимость постоянного охлаждения чувствительного элемента жидким азотом.

Метод: Автогенераторный.

Выявляемые дефекты: Внутренние скрытые дефекты.

Области применения: Контроль резиновых смесей, полуфабрикатов.

Преимущества: Возможность контроля технологического процесса производства шин. Портативность приборов, высокая чувствительность метода, контроль с односторонним доступом.

Недостатки: Трудоемкость при ручном контроле материалов большой площади. Относительная сложность определения вида дефекта и глубины его залегания.

Глава 3. Автогенераторный метод электромагнитного контроля

шаттл крушение твердотопливный дефектоскоп

3.1 Особенности метода


При выборе метода или комплекса методов дефектоскопии должны быть определены виды дефектов, подлежащих выявлению, объекты контроля, их характеристики и условия контроля, а также заданы критерии на отбраковку. По этим данным определяют возможные методы, позволяющие решить поставленную задачу. При равной чувствительности предпочтение отдается тому методу, который проще и доступней в конкретных условиях применения, у которого выше достоверность результатов контроля и производительность.

Для контроля всех технологий резинового производства один из выборов метода связан с электрическими свойствами резин.

К основным свойствам резин относятся диэлектрическая проницаемость (Е), тангенс угла диэлектрических потерь (tgδ) и удельное объемное электрическое сопротивление или электропроводимость.

Эти свойства полностью определяют поведение резин в постоянных и переменных электрических полях и характер распределения электромагнитной энергии в резинах.

В переменных электрических полях электропроводимость материалов связана с диэлектрической проницаемостью и тангенсом угла диэлектрических потерь следующей зависимостью:

J = 5,55·10-11·ƒ·tgδ·Е,

где ƒ - частота, Гц.

Наиболее широкое распространение получили электромагнитные методы. Сущность резонансных методов контроля заключается в использовании различий в электрических свойствах резин. Высокочастотные методы измерений основаны на регистрации процессов поглощения и передачи электромагнитной энергии в резинах, электрические свойства которых зависят от частоты, напряжения, температуры, механических напряжений и других факторов.

3.2 Преимущества выбранного метода


Резонансные автогенераторные измерения отличаются от других высокочастотных резонансных методов тем, что выходной сигнал автогенераторного прибора непосредственно связан с параметрами режима автогенератора.

В автогенераторных приборах измерительный преобразователь является элементом схемы автогенератора, поэтому амплитуда, частота, фаза и режим автоколебаний определяются параметрами этого измерительного преобразователя и внешней нагрузке. По сравнению с множеством высокочастотных измерительных систем, основанных на использовании электромагнитных колебаний различной частоты, автогенераторный метод измерения имеет ряд преимуществ:

высокая чувствительность;

простота структурной схемы;

приборы недороги при изготовлении;

малогабаритные приборы.

3.3 Схема прибора


Различают автогенераторные измерительные приборы по типу измерительных преобразователей и структурной схемы. В качестве преобразователей используются емкостные, токовихревые и индуктивные схемы. На рис. 1.1 приведена структурная схема автогенераторного измерительного прибора с токовихревым преобразователем, включенным в колебательный контур; сигнал в виде напряжения на контуре после детектирования подается на стрелочный индикатор, регистратор либо на преобразователь аналог - код с последующим отсчетом.

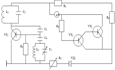
Автогенераторный прибор, содержащий в диагонали моста звуковой индикаторный генератор, приведен на рисунке 6. Частота и амплитуда колебаний этого генератора зависят от уровня напряжения, подведенного к диагонали, являющегося функцией эмитерного тока автогенератора (Zвп датчика). Генератор на транзисторах возбуждается при некотором значении напряжения, например 2 В. Если при размещении датчика на бездетекторном участке создать дисбаланс моста, равный 2.2 В, то появится звук определенного тока и интенсивности.

Рисунок 8 Схема прибора со звуковым генератором.

Если в процессе контроля электромагнитные свойства материала, толщина стенки, кривизна поверхности изменяются плавно, то происходят плавные изменения тока и интенсивности звука. Если под датчиком окажется дефект или неоднородность материала, то возникает характерный сигнал-импульс высокого тока и большого уровня. В случае отрыва датчика от материала звук исчезает.

Проведенный анализ существующих методов контроля в шинной и резинотехнической промышленности позволяет считать, что автогенераторный метод является одним из наиболее информативных методов со сравнительно простой измерительной схемой.

3.4 Принцип работы


До начала контроля преобразователь размещается на бездефектном участке детали и автогенератор дефектоскопа настраивается в рабочий режим. Под рабочим режимом подразумевается такой режим работы автогенератора, при котором обеспечивается максимальная чувствительность к дефектам сплошности материала, но при этом направление изменения выходных параметров автогенератора от несплошности и от увеличения зазора противоположны.

Полученные при настройке дефектоскопа значения частоты и (или) амплитуды выходного напряжения автогенератора запоминаются как исходная точка отсчета;

В процессе контроля преобразователь перемещается по всей поверхности проверяемого участка детали. При этом регистрируются изменения параметров выходного напряжения автогенератора. Фактически, в ходе контроля происходит сравнение свойств материала под преобразователем со свойствами материала в том месте детали, где была выполнена настройка дефектоскопа.

3.5 Автогенераторный дефектоскоп ВД-10А


Новая модель автогенераторного дефектоскопа ВД-10А предназначена для оперативного контроля поверхностных и подповерхностных дефектов в различных деталях сложной конфигурации.

Дефектоскоп успешно прошел испытания в военной авиации РФ в суровых температурных условиях и рекомендован для контроля деталей авиационной техники.

Легкий вес, широкий температурный диапазон, простота настройки и надежность - гарантия удобного и достоверного контроля в любых условиях эксплуатации.

Дефектоскоп отличается простой в эксплуатации. Автогенераторная схема сама автоматически подстраивает параметры резонансного контура при установке на бездефектный участок контролируемого изделия, обеспечивая максимальную чувствительность к дефектам целостности материала. При этом направление графика на экране при появлении дефекта и при увеличении зазора взаимно противоположно и позволяет легко идентифицировать истинный дефект.

Специальная функция имитатора дефекта позволяет проверить чувствительности настроенного дефектоскопа с помощью имитации наличия протяженного дефекта в виде надреза глубиной около 0,5 мм. При этом глубина реальной протяженной трещины, сигнал от которой близок к сигналу имитатора, меньше, чем глубина имитирующего эту трещину надреза.

Перемещение преобразователя через дефект или продолжительное размещение на дефекте будут сопровождаться различными показаниями: амплитуда будет скачкообразно уменьшаться, а затем возвращаться к исходному состоянию либо сохраняться в течение всего времени пребывания преобразователя на дефекте.

Особенности ВД-10А:

• автоматическая настройка на контроль различных материалов с одним преобразователем;

• большой морозоустойчивый электролюминесцентный дисплей;

• интуитивно понятное организация меню и клавиатура;

• статический и динамический режимы работы;

• возможность подключения различных преобразователей;

• специальная функция имитатора дефекта позволяет проводить контроль без настройки на образце;

• питание от Li-Ion аккумуляторов

• встроенное зарядное устройство.

Вывод

В ходе проделанной работы были выяснены причины крушения шаттла «Челленджер». Причиной аварии оказались недостаточно надежные О-кольца из синтетической резины, соединяющие сегменты твердотопливных ускорителей. Возможно, более тщательный контроль качества этих колец мог бы предотвратить катастрофу и спасти жизнь семи космонавтов.

Во второй части курсовой работы предложены методы неразрушающего контроля, пригодные для данных объектов. Также приведены краткие описания и сравнительные характеристики этих методов.

В третьей части, посвященной автогенераторному электромагнитному контролю, рассказывается о преимуществах этого метода, описывается принцип его работы, а также прибор контроля.

Список используемых источников

1. Документы учебного характера [Электронный ресурс]: Дипломный проект на тему «Электромагнитный метод неразрушающего контроля твёрдости эластомерных материалов и изделий с разработкой измерительного преобразователя»/ Ярмоленко А.Я. - Режим доступа: <http://rudocs.exdat.com/docs/index-35366.html> (время доступа: 30.10.12).

. «Энциклопедия кругосвет» [Электронный ресурс]: Космический корабль «шаттл» - Режим доступа: <http://www.krugosvet.ru/node/35567> (время доступа: 28.10.12).

. INFOX [Электронный ресурс]: Катастрофа Challenger -Режим доступа: <http://www.infox.ru/science/past/2011/01/28/Pyat_mifov_o_katastr.phtml> (время доступа: 28.10.12).

. Наш космос, интерактивный журнал [Электронный ресурс] - Хроника и причины катастрофы шаттла Challenger. Режим доступа: <http://www.nashkosmos.su/projects/nasa-missions/nasa-sts/2011/11/5843-sts-51l-xronika-i-prichiny-katastrofy-shattla-challenger-sts-51l/> (время доступа: 28.10.12).

. Лабораторное и аналитическое оборудование [электронный ресурс]: Автогенераторный вихретоковый дефектоскоп - Режим доступа: <http://analytprom.ru/avtogeneratornyj-vixretokovyj-defektoskop-vd-10a/> (время доступа: 03.11.12).

Похожие работы на - Выяснение причин крушения шаттла 'Челленджер'

 

Не нашли материал для своей работы?
Поможем написать уникальную работу
Без плагиата!
Без нейросетей!