Веб-орієнтована система дистанційного навчання
Зміст
Вступ
1. Вибір технологій для реалізації системи
2. Постановка задачі
3. Функціональні можливості
3.1 Оболонка системи
3.1.1 Принцип роботи оболонки системи
3.2 Конструктор тестів
3.2.1 Пакет адміністратора
3.2.2 Пакет користувача
3.2.3 Реляційна схема бази даних конструктора тестів
3.2.4 Принцип роботи конструктора тестів
4. Захист системи дистанційного навчання
Висновок
Список використаних джерел та літератури
Вступ
Про систему:
Створення тестів, проведення тестувань в мережі інтернет або
в мережі певної організації (інтранет) на сьогоднішній час є дуже актуальним.
Комплексний аналіз результатів тестування з метою дистанційного навчання чи
оцінювання знань, без втручання посередніх осіб є демократичним підходом до
вирішення багатьох проблем системи оцінювання знань та визначення кваліфікації
певного кола осіб (тестування в певній організації).
Дана магістерська робота демонструє швидке створення і
професійну організацію процесу тестувань працівників, слухачів курсів,
студентів і школярів в режимі онлайн.
Система дистанційного навчання дає змогу викладачу чи
наставнику тесту, самому, віддалено, складати тести будь-якої складності та
створювати необхідні групи осіб, яких необхідно протестувати. Також ще одним
вагомим аспектом даного проекту є збір веб статистики після закінчення
тестувань чи опитувань, тощо. За допомогою вибраних критеріїв оцінювання Вам
автоматично виставляється кінцевий бал та висвітлюється повна характеристика
про пройдений тест.
Даний проект створений в комерційних цілях та складається з
двох великих частин: оболонки - у вигляді web-сайту з розширеними можливостями та
самої системи дистанційного тестування. Оболонка дає змогу з легкістю придбати
необхідний пакет доступу до маніпуляцій з тестуваннями для Вашого ВУЗу чи
організації, що вагомо зекономить Ваш час та гроші у проведенні та оформленні
опитувань чи тестових занять, та завдяки сучасним інформаційним техлогіям
зробить їх максимально наглядними та оптимізованими для користувача. У оболонці
сайту розписані усі необхідні розділи для того щоб ознайомитись з умовами
функціонування та, як найзручніше здійснити покупку необхідних пакетів, а також
форум, де можна прийняти участь в обговоренні питань, що стосуються
дистанційних систем навчання та навчального процесу в цілому.
Сам конструктор тестувань, після купівлі необхідних адмін
пакетів може бути легко інтегрований у Ваш особистий сайт чи сайт Вашої
організації, або ВУЗу.
Уся необхідна веб-статистика, оцінки, привілегії користувача,
тощо зберігаються у базі даних сайту.
Актуальність проблеми
За останні роки в усьому світі в реформах освіти відбулися істотні структурні зміни, зумовлені
розвитком Інтернету та його зростаючим впливом на всі сторони діяльності
суспільства. Основну роль в удосконаленні системи освіти, без сумніву, будуть мати
нові інформаційні технології і, в першу чергу, дистанційні засоби навчання. На
сьогоднішній
день у світі накопичено
значний досвід реалізації систем дистанційного навчання. Вони використовують
комп'ютерні мережі, системи безпосереднього телевізійного мовлення та сучасні
телекомунікаційні технології. Але дистанційне навчання ще не знайшло достатнього поширення в Україні. За
літературними даними комп'ютерні симулятори контролю знань достатньо ефективні і дозволяють не тільки забезпечити
державну перевірку якості знань, але й забезпечити основу самовдосконалення. В
той же час технології дистанційного контролю знань в Україні ще недостатньо
відпрацьовані. Зокрема, не вивчена оцінка валідності процедури сертифікації й
контролю знань, не відпрацьовані методики формування запиту і співставлення з
еталонними відповідями, моніторинг рівня знань того, хто навчається. На даний
час не доведено можливість функціонування державної системи дистанційного
контролю знань в умовах недостатньо розвинутої інфраструктури телекомунікацій,
не розроблено зручного й зрозумілого для простого користувача інструменту для роботи з такими системами. Тому
ретельне вивчення принципів, логіки, технологій і валідності дистанційного
навчання і контролю знань, дослідження ефективності систем дистанційного
навчання і контролю знань є актуальною і важливою проблемою, яка потребує свого
вирішення.
Кожен раз при проведенні тестувань чи певного роду опитувань
виникає низка порушень чи незручностей пов’язаних з різного роду проблемами. Незручність підрахунку результату,
складання рейтингу та оформлення звітності по тестах є одними з видів цих
проблем. Також підробка результату чи попередньо відомі відповіді на запитання,
тощо, призводить до несправедливого кінцевого результату та підсумкового балу.
Використання новітніх технологій є дуже актуальним у
вирішенні цих проблем.
Тести, створенні у електронному вигляді, значно полегшують
роботу викладачам та особам, які тестуються, насамперед. Електронна обробка
результату з використанням сучасних технологій веб-програмування дасть якомога
точний та справедливий результат, запобігши таким чином несанкціонованого
втручання у структуру відповіді користувачів.
Тестовий контроль онлайн має ще одну перевагу - без особливих
витрат часу він дозволяє опитати всіх студентів за всіма розділами навчального
курсу. Сума оцінок може скласти рейтинг знань, що, на розсуд викладача, може
бути основою звільнення студента від здавання частини, а в окремих випадках і
всього курсу. Тести приваблюють студентів своєю незвичайністю в порівнянні з
традиційними формами контролю, спонукають до систематичних занять з предмету,
створюють додаткову мотивацію навчання.
У сучасному світі велика кількість грошової маси
сконцентрована в електронному вигляді. Отже постає доцільність переходу дистанційної
системи навчання на комерційну основу. Звісно ж якісне оформлення товарів та
послуг потребує фінансово підкріплення, проте в загальному купівля доступу до
користування такою системою значно спрощує Вам життя, адже гарантує якісний
аналіз результату та сучасний підхід до вирішення такого роду проблеми. Тому в
загальному використання дистанційного навчання є рентабельним для організації
для використання в цілому.
Огляд існуючих систем дистанційного навчання
a) UniTest System
Програмне забезпечення для автоматизації комп’ютерного тестування. Повноцінне рішення для створення комп’ютерних тестів,
проведення тестування (як
локально, так і по мережі), детального аналізу результатів тестувань і створення звітів на Вашому підприємстві чи у навчальному закладі.
Пакет програм підтримує всі основні і безліч додаткових типів
питань: прості запитання на множинний вибір, питання з різними коефіцієнтами
відповідей, питання на вибір з множини варіантів, тощо.
В тестах можна приймати будь-яке форматування для текстів, будь-яку графіку, таблиці,
OLE-об’єкти, аудіо та відео. Пакет може працювати в інтеграції з пакетом Microsoft® Office, а великі можливості індивідуальної настройки тестів (робота з розділами тестів, створення динамічно формуючих тестів з бази питань, режим навчання, система захисту від несанкціонованого доступу і копіювання тестів, створення автономних тестів, гнучкі настройки системи оцінювання і підрахування
балів і т.д.) дозволять створити саме такі тести, які необхідні саме Вам.
Робота з цим пакетом комфортна і інтуїтивно зрозуміла
будь-якій людині, зручний інтерфейс дозволить без будь-яких додаткових зусиль
використати всю потужність і гнучкість UniTest
System в своїй роботі.
Пакет програм розробляється і постійно розвивається при
тісній співпраці з викладачами ВУЗів, працівниками відділів кадрів і відділів
підготовки персоналу підприємств України, Росії і декількох інших країн Європи.
Деякі можливості пакету:
Ви можете використовувати будь-які OLE-об’єкти в Ваших питаннях. Кожне питання та кожна відповідь, що Ви створюєте, самі по собі являються OLE-об’єктом.
Ви можете запускати будь-який
із OLE-об’єктов під час тестувань. Уявіть, що дана можливість дозволяє Вам зробити: вражаючі презентації (MS PowerPoint), відео (Windows Media), фізичні процеси,... і все це в дії.
Перевагою даної системи є організація та створення питань - в
кожному питанні можуть бути як правильні, так
і частково правильні (в %
від правильного) відповіді. Можливість виділяти в
тесті розділи, "накопичувати" базу даних питань (наприклад,
500 питань в розділі, із яких кожен раз випадково обираються 20).
Ще однією перевагою є те що, все що Ви створюєте "на ходу" шифрується, чудово зарекомендованим світовим стандартом шифрування - BlowFish 448 біт.
Ваші тести ніколи не будуть займати багато місця. Всі тести і результати тестувань "на льоту" стискаються по стандарту LZH, після чого вони займають приблизно
в 6-7 разів менше місця, ніж повинні б
були.
Ви можете створювати свої особисті професійні звіти або використовувати вже готові.
b) SunRav TestOfficePro
Пакет SunRav TestOfficePro - це програми для створення
тестів, проведення тестування і опрацювання результатів тестування. За
допомогою SunRav TestOfficePro можлива організація і проведення тестування,
екзаменів в будь-яких навчальних закладах (ВУЗи, коледжі, школи), як з ціллю
виявити рівень знань з будь-яких учбових дисциплін, так і з навчальними цілями.
Підприємства і організації можуть проводити атестацію і сертифікацію своїх
працівників.
Всі тести і результати тестувань шифруються методами стійкої
криптографії, що повністю ігнорує можливість підробки результатів тестувань.
Крім цього, на тест можна встановлювати паролі:
- на редагування - дозволяє захистити тест від перегляду його
структури, правильних відповідей і т.д.;
- на перегляд - дозволяє запобігти пробному тестуванню
з ціллю виявлення правильних відповідей;
Питання і варіанти відповіді можна повноцінно форматувати,
використовуючи для цього потужний вмонтований текстовий редактор, який по своїм
функціях і зручності мало відрізняється від MS WORD. В редакторі можна
вставляти зображення, формули, схеми, таблиці, аудіо- і відео- файли, HTML
документи і будь-які OLE документи.
c) Комерційні системи
Web-Tutor - система комплексної
автоматизації бізнес-процесів, пов’язаних з підбором, оцінкою, тестуванням і
навчанням персоналу, систематизацією і збереженням знань, а також з управлінням
і взаємодією між працівниками і кадровими підрозділами.
Систему Web-Tutor відрізняє модульний підхід,
який дозволяє створювати на базі набору програмних модулів, гнучко налаштовані
системи, функціонал яких залежить від задач, що стоять перед замовником.
В результаті впровадження системи замовник отримує портал,
який може бути доступним як в мережі Інтернет, так і в Інтранет. На основі
порталу може бути побудована або система дистанційного навчання і тестування,
або повноцінний учбовий чи HR-портал.
Портал надає
користувачам сервіси, які залежать
від впроваджених модулів системи. Приклади сервісів, доступних на порталі:
· Дистанційне навчання працівників.
· Інформування працівників компанії про
зміни в політиці компанії (новини, статті, документи).
· Тестування працівників.
· Проведення процедур оцінки персоналу
(за компетенція ми, за цілями).
· Форуми, блоги, опитування.
· Формування бузи знань компанії.
Сотні ведучих компаній Росії і країн СНГ успішно впровадили і
використовують систему Web-Tutor. Загальна кількість користувачів системи
перевищує 500.000 чоловік.
Ще одним потужним проектом у сфері СДО, є розроблений
компанією ELearning Soft (золотий сертифікований партнер Microsoft) система Share Point LMS. Система дистанційного навчання Share Point LMS - це інноваційні вітчизняна
розробка, яка основана на передовій технології корпорації Microsoft Office SharePoint Server. СДО SharePoint MS дозволяє використовувати, як раніше
накопичені матеріали в вигляді презентацій документів, відео і аудіо ресурсів,
так і пакети, що відповідають міжнародним стандартам SCORM 2004/1.2.
Система найбільш затребувана найрізноманітнішими групами
замовників - закладами освіти, підприємствами і організаціями, урядовими і
державними структурами, науковими центрами.
Дистанційні системи тестувань у вигляді ПО автоматизують
роботу проведення опитувань і здачі тестувальних завдань, проте обмежують
доступ користувача до даної системі на відстані в режимі онлайн. Недоліком усіх
комерційних систем є структурованість оплати за послуги порталів дистанційного
тестування - кожен необхідний модуль для інтеграції в портал дистанційного
навчання повинен бути придбаний незалежно, за окрему платню. У даному проекті,
усі модулі необхідні для роботи порталу дистанційного навчання є безкоштовними
в оболонці сайту. Платним є лише доступ до конструктора тестів. Модульний
підхід дозволяє з легкістю видозмінювати інтерфейс оболонки сайту та вносити
нові розділи чи функціональні блоки без особливого втручання в код.
1. Вибір технологій для реалізації системи
Серед використаних технологій у даній магістерській роботі можна виділити такі
наймасштабніші з них:
a. Система
керувань реляційними базами даних - набір готових віртуальних класів (взаємодія
РНР і MySQL) - ADOdb (ActiveX Data Object).
ADOdb
має готовий, вирішений користувацький інтерфейс та
легко підключається до будь-яких скрітпів сайту. Також ще однією з переваг
даної технології організації керування БД є простота створення і підключення
самої бази даних. Вам лише необхідно створити порожню базу даних за допомогою MySQL Console і підключити її до проекту. Далі за
допомогою PHPMy admin ви можете легко управляти і маніпулювати структурою та зв’язками в БД.
ADOdb - це бібліотека абстрактних класів, написана на PHP і Python, основана
на деяких концепціях від Microsoft's ActiveX Data Objects. Вона дозволяє
розробникам писати проекти максимально правильно з точки зору концептуального
підходу до роботи зі сховищем даних. В результаті у розробника з’являється можливість змінити СКБД без
необхідності внесення виправлень в програмний код
проекту.
· Використовує синтаксис схожий до Microsoft ADO.
· На відміну від інших PHP класів, які
в основному фокусуються тільки на SELECT-запитах, увага звертається також на
команди вставки (INSERT) та зміни (UPDATE) даних, які дуже швидко можуть
модернізовуватись під потреби різних баз даних. Також існують методи для
опрацювання дат, конкатенації рядків і екранування рядків за правилами різних
баз даних.
· Система побудована так, щоб ви могли
бути впевненими, що збережені дані, наприклад CHAR, TEXT, STRING, будуть
одинаковими для всіх баз даних.
· Легка переносимість, тому що всі
низькорівневі функції винесені окремо і немає необхідності вносити зміни в ядро
класу.
· Переносимість на рівні створення
таблиць та індексів.
· Контроль роботи БД і їх налаштування.
· Пітримка усіх можливих видів
кодування даних (у даному проекті використовується ср1251_bin).
b. Joomla - система управління, написана на PHP і Java Script, яка використовує в якості сховища
БД MySQL. Являє собою вільне ПО, яке
розповсюджується під ліцензією GNU GPL.
Характеристики Joomla! CMS:
· Система керуванням змістом (CMS) Joomla! повністю
працює на базі даних, із використанням PHP та MySQL.
· Багаторівневий доступ зареєстрованих
користувачів, як до Адміністративної частини так і до фронтальної частину сайту.
· Легка та зрозуміла структура розділів
та категорій для зручного структурування змісту.
· Легке створення та редагування
матеріалів.
· Зміст може додаватись як окремо
адміністраторами та менеджерами із адміністративної частини, так і
публікаторами, редакторами, Авторами та звичайними зареєстрованими
користувачами із фронтальної частини сайту.
· Повне керування блоками меню,
модулів. відображення останніх новин сайту, популярних матеріалів, пошуку,
форми авторизації на сайті, голосування та ін.
· Редагування матеріалів за допомогою
візуального редактора (аналог текстових редакторів, наприклад Word).
· Використання програмних продуктів
сторонніх розробників.
· Робота системи Linux, FreeBSD, WinNT,
Win2K, MacOSX, Solaris, AIX, SCO та ін.
На сьогодні для Joomla! CMS написано близько 2 000 розширень
(компоненти, модулі, боти (плагіни), різні інтеграції та мости із форумами,
галереями та іншими скриптами).
На Joomla! CMS можна створити як сайт-візитку, персональний сайт так і великі потужні портали,
корпоративні сайти, інформаційні
проекти.
c. Iseditor - скріпт, написаний на Java Script - едітор та редактор тексту у стилі MS Word.
Підключений у даному проекті для простоти редагування та
багатофункціональності вводу питань у тестах та оформлення інтерфейсу
тестувань.
Для підключення скріпта вам лише необхідно скопіювати його в
папку з проектом (в www) на сервері та вказати місце
розташування і мову інтерфейсу редактора у коді сторінки на якій він буде
відображатись. Для підключення об’єктів, вставки малюнків, анімацій тощо, вам
лише необхідно створити папку Files поруч із папкою проекту та в config файлі прописати шлях збереження цих файлів (зауважимо, що
скріпт розпізнає тільки назву папки \Files !!!). Основними перевагами Іseditor-а є різноманітність додаткових
особливих функцій:
· Search - функція пошуку вже по введеному тексту.
· Paste from Word - вставка тексту безпосередньо з MS Word.
· Image, Flash, Media - вставка об’єктів: малюнків, флеш
анімацій, відео (різних фоматів).
· Insert table, Edit tadle - вставка таблиці та її редагування.
· Можливість вставки формул.
· Підтримка будь-якої мови.
d. PHPNuke
- вільне програмне забезпечення з відкритим кодом під ліцензією GNU ("GNU's Not Unix").
Це - CMS (Content Management System), який включає в себе всі інструменти, необхідні для
створення порталу (в широкому його розумінні). Приймаючи до уваги велику
кількість по замовчуванню реалізованих функцій, а також наявність модулів, дана
CMS система може бути використана в багатьох областях. PHP-Nuke використовує
базис із PHP+MySQL, дуже часто в якості сервера використовується сервер Apache
(у даній дипломній роботі WAMP). Безліч модулів об’єднують в себе JavaScript, Java, Flash а також
звукові файли, потокове відео.Nuke створений у відповідності з W3C, і підтримує
таблиці стилю. Користувачу необхідно тільки дотримуватись стандарту при зміні
графіки або створення нових елементів.
Створення унікального стилю для порталу обмеженого тільки
Вашою фантазією та навиками програмування.Nuke - ПЗ управління документами,
новинами і т.д. Ціль PHP-Nuke полягає в тому, щоб автоматизувати управління
WEB-сайтом, щоб розділити статті і користувачів. Кожен користувач може отримати
доступ до статті.
Головні особливості: адміністрування через спеціальний
інтерфейс, огляди, управління головною сторінкою (виводяться по замовчуванню),
збір статистики, можливість налаштування під кожного користувача, менеджер тем
для зареєстрованих користувачів, дружній адміністраторський інтерфейс з
графічним менеджером, для редагування, коментування, об’єднана система банерів,
backend/headlines покоління (RSS/RDF формат), та інші корисні та потрібні
функції.
e. JavaScript
- (Джава сценарій, інколи Ява сценарій) - назва мови програмування компанії
Netscape, базується на принципах прототипно-орієнтованого програмування.
JavaScript має низку властивостей об'єктно-орієнтованої мови,
але завдяки концепції прототипів підтримка об'єктів в нім відрізняється від
традиційних мов ООП. Крім того, JavaScript має ряд властивостей, властивих
функціональним мовам, - функції як об'єкти першого рівня, об'єкти як списки,
каррінг (currying), анонімні функції, замикання (closures) - що додає мові
додаткову гнучкість.має C-подібний синтаксис, але в порівнянні з мовою Сі має
наступні корінні відмінності:
· об'єкти, з можливістю інтроспекції і динамічної зміни
типу через механізм прототипів;
· функції як об'єкти першого класу;
· обробка винятків;
· автоматичне приведення типів;
· автоматичне прибирання сміття;
· анонімні функції;
При використанні в рамках технології DHTML JavaScript код
включається в HTML-код сторінки і виконується інтерпретатором, вбудованим в
браузер. Код JavaScript вставляється в теги <script></script> з
обов'язковим по специфікації HTML 4.01 атрибутом
type="text/javascript", хоча в більшості браузерів мова сценаріїв за
умовчанням саме JavaScript.
f. fPDF - це PHP клас який дозволяє
генерувати PDF файли за допомогою "чистого" PHP, без використання
PDFlib бібліотеки.
В наш час формат документів PDF набуває великої популярності.
Він був разроблений компанією Adobe Systems Incorporated. Як указано в
документації, THE ADOBE PORTABLE DOCUMENT FORMAT (PDF) - переносний формат
документів, є своєрідним "рідним" для програмних продуктів сімейства
Adobe Acrobat. Їх ціль - дати користувачу можливість легко обмінюватись
електронною документацією і переглядати їх незалежно від того середовища, в
якому ці документи були створені. PDF опирається на графічну модель, що
дозволяє відображати картинки і текст в незалежності від установлених на комп’ютері пристроїв і дозволів перегляду
файлів. В документах цього формату присутні такі об’єкти, як гіперсилки і анотації, що роблять їх інтерактивними.
З іншого боку, web-аплікації дуже часто потребують
відображення динамічно складених документів, таких як звіти, прайслисти,
рахунки і таке інше. Це дозволяє персоналізовувати додатки і робити їх більш
потужнішими за своїми функціональними можливостями. Крім PDF, існують і інші
рішення, але цей формат можна назвати одним з найвдаліших, так як PDF документ
без втрати форматування можна вивести на принтер або конвертувати в HTML або
текст., як один з найпотужніших і популярних сучасних засобів розробки
web-аплікацій, справляється з задачею генерації PDF документів "на
льоту". Для цього розроблено декілька додаткових інструментів. Клас fPDF є чистим PHP кодом і легко
підключається до скриптів командою include() і іншиими подібними. Додатковим
(деколи вирішуючим) аргументом на користь fPDF можна розглядати його бесзкоштовність для використання як в
особистих, так і в комерційних цілях.
Дозволяється також видозмінювати вихідний код класу - ніяких
обмежень.
2. Постановка задачі
Завдання даної магістерської роботи полягає у розробці
комерційної веб-орієнтованої системи дистанційного навчання у вигляді
веб-порталу, який включає в себе комерційну оболонку та конструктор для
створення онлайн навчання та проведення тестувань (в мережі Інтернет чи в мережі
певної організації).
· Комерційна основа полягає у створенні можливості
покупки доступу до конструктора тестувань та навчальних матеріалів. У оболонці
системи також повинен бути форум, зворотній зв'язок з адміністратом системи та
вся необхідна інформація про систему та реалізацію через неї покупок онлайн.
· Конструктор тестів повинен мати передбачений захист
інформації створених завдань від копіювання чи збереження на носію інформації,
також повний аналіз результутату тестувань та видачу електронного сертифікату в
разі успішного складання тесту.
Даний проект значно може спростити схему проведення
тестування чи різного роду опитувань. Користувач, отримавши доступ до адмін
ресурсу сторінки онлайн тестувань, легко та зручно може створити той чи інший
необхідний тест, створити чи зробити маніпуляції з уже створеною групою людей,
що тестуються за створеним ним тестом, підібрати необхідний шаблон виведення
результату та сертифікат у разі успішного складання тестувань, який після
закінчення можна відправити по e-mail чи зберегти у форматі PDF. Доступ до адмін ресурсу системи
дистанційного навчання можна придбати на порталі за допомогою форми покупки.
Там же і можна придбати пакети доступу до створених тестів для необхідної
кількості користувачів. Користувачі, отримавши доступ до сторінки, проходять
вказані їм тести і отримують всі необхідні кінцеві дані та результати тесту
після автомномної обробки оцінювання. Сторінка логування та усі сторінки з
тестами а також об’єкти використані у питаннях тестів захищенні від копіювання,
а сама система захищена від кешування.
Основні можливості конструктора дистанційного навчання
полягають у наступному:
· Організовувати тести в розділи.
· Реєструвати користувачів.
· Створювати групи, колективи
користувачів з певною назвою групи, з окремими параметрами реєстрації для
кожної групи.
· Створювати питання з різноманітними
діаграмами та анімаціями, тощо. Зберігати всі необхідні для створення питань
файли, які використовуються у тестуваннях, можна на сервері у папці files та використовувати їх у повному
обсязі (будь-який файл може бути використаний у будь-якому питанні).
· Продивлятись результати тестувань, як
окремомого користувача так і цілої групи користувачів.
· Здійснювати збір повної статистики
після проведення тестувань та її збереження у БД, повний аналіз кінцевого
результату та підрахунок рейтингу користувача у відсотках відносно правильності
пройдених ним тестувань.
· Продивлятись адміністратору
веб-статистику відносно кожного користувача, який відвідав систему тестувань,
його рейтинг та кількість пройдених ним тестів, спроб, тощо.
· Зберігати результати тесту у БД.
· Захист інформації тестувань та
перегляду результату від копіювання чи кешування. Захист копіювання тексту чи
будь-яких об’єктів у вікні системи у
тестах з метою розповсюдження інформації.
· Створювати шаблон звіту тестування пілся його закінчення по відповідних
даних користувача та виведення у звіт повної характеристики оцінки.
· Отримувати звіт після закінчення
тестування по e-mail, який ввів адміністратор при реєстрації.
· Отримувати звіт після закінчення
тестування у вигляді сертифікату чи у вигляді заготовленого зразка у випадку
успішного складання тесту, у форматі PDF.
· Переглянути адміністратору список
питань, які стосуються лише конкретного тесту та додавати будь-яке створене у
БД питання для будь-якого тесту.
· Переглянути адміністратору список
питань, які стосуються лише конкретної теми та створювати питання з вибором
конкретної теми.
· Задавати таймер для тестування як для
окремого користувача та для окремого тесту так і для всіх користувачів і для
всіх тестів одразу.
3. Функціональні можливості
3.1 Оболонка системи
Візуально оболонку системи дистанційного навчання можна
розділити на 3 головні блоки: панель меню - Footer, панель користувача - Left, головна частина сайту - Main. (див. мал.1)

Панель-меню Footer
складається з
таких пунктів:
. Доставка (у даному розділі можна ознайомитись з процедурою
доставки логіну та паролю, придбаного пакету користувача на сайті,- до
замовника).
2. Оплата (у даному розділі можна ознайомитись з умовами оплати
за послуги сайту).
3. Контакти (у даному розділі надаються контактні дані
адміністратора сайту та форма зворотнього звязку, через яку можна відправити
адміністратору e-mail).
. Навчальна література (у даному розділі можна переглянути
список різноманітної навчальної літератури).
. Форум (повноцінний форум, створений на основі Open Source - Kunena Forum).
. Про систему (у даному розділі надана уся інформація про
систему дистанційного навчання: захист інформації, актуальність даного проекту,
його переваги та використані технології у розробці).
. Ввійти в систему (перехід у конструктор тестів).
Панель користувача - Left складається з таких частин (див. мал. 2):
1. Модуль списку всіх товарів (перегляд всіх товарів та
послуг на сайті).
2. Модуль "Корзина" (товари та послуги, які
Ви бажаєте придбати поміщаються у віртуальний кошик, де і відбувається
остаточне оформлення замовлення).
. Модуль "Товари" (швидке замовлення товарів
та послуг на сайті).
. Модуль входу в систему (реєстрація, редагування
облікового запису користувача та вхід чи вихід з сайту).
.1.1 Принцип роботи оболонки системи
Реєстрація в системі дистанційного навчання: Реєстрація в системі відбувається
через модуль входу в систему в панелі користувача "Left" (див. мал. 3).
Для того щоб зареєструватись в системі дистанційного навчання
Вам необхідно заповнити форму реєстрації, яка складається з 2-ох частин:
інформації про покупця та контактної інформації платника (для подальшої
можливості здійснення покупок товарів та послуг на сайті). Також на даній
стадії можна ознайомитись з умовами обслуговування. Після реєстрації в системі
Ви можете керувати свої обліковим записом через той ж такий модуль входу в
систему.
Здійснення замовлення:
Тільки зареєстровані користувачі можуть здійснювати покупку
пакетів доступу до конструктора тестувань. Це можна зробити через модуль списку
всіх товарів або через модуль швидкої покупки на сайті, додаючи необхідний
пакет доступу в корзину, вказуючи заздалегідь в окремому текстбоксі необхідну
кількість того чи іншого пакету доступу. Для роботи у ролі адміністратора
конструтора тестів, Вам необхідно придбати пакет доступу
"Викладач-адміністратор". Пакетів доступу "Студент-користувач"
необхідно купити у кількості користувачів, які будуть проходити створений Вами
у режимі адміністратора навчальний матеріал. Перейшовши в корзину Ви можете
приступити до оформлення замовлення (див. мал. 4).
На наступних кроках замовлення Ви можете змінити адесу
доставки, або підтвердити поточну, вказану при реєстрації, також залишити
коментар (побажання) для адміністратора системи (див. мал. 5).
Копію підтвердження Вашого замовлення Ви отримуєте на
вказаний при реєстрації e-mail. Після здійснення оплати, згідно з
розділом "Доставка" Ви отримуєте усі необхідні паролі та логіни до
конструктора тестувань системи згідно придбаних пакетів доступу.
З умовами доставки та оплати можна ознайомитись в однойменних
розділах сайту в панелі Front.
тестування інтернет web сайт
3.2 Конструктор тестів
В оболонці системи Ви можете замовити 2 різних пакети доступу
до конструктора тестів системи дистанційного навчання: пакет "адміністратора-викладача"
та пакет "студента-користувача".
3.2.1 Пакет адміністратора
У режимі адміністратора доступні усі передбачені функції
даного проетку.
. Можливість
створення різноманітних типів питань та тестів.
За допомогою онлайн системи тестувань Ви можете створювати
будь-які тести та питання різноманітних типів (питання вірно/невірно, питання з
вибором однієї або декількох правильних відповідей, питання в відкритій формі
та з вводом відповіді з клавіатури, а також питання-ессе (користувач пише
відповідь у формі твору) з вільно-конструйованою відповіддю), а кожна відповідь
на питання може мати свій власний бал (напрклад, 2 бали за вірну відповідь, 0.5
бала за частково вірну відповідь і 0 балів за невірну відповідь).
Також онлайн система тестувань підтримує створення
психологічних тестів, вікторин та різного роду опитувань, де питання, як
правило не мають вірних і невірних відповідей (тобто ігнорується).
2. Підключення
графіки, аудіо і відео, анімації до питань у тесті та створення навчального
матеріалу, дизайн шаблонів сторінок результату тестувань (див. мал. 6).
За допомогою редактора питань Ви можете легко заповнити всі
питання і налаштувати форматування тесту, завантажити на сайт і додати будь-яку
графіку (з доступних-форматів), математичну формулу, анімацію, аудіо та відео
(з доступних форматів). Таке редагування легко здійснюється за допомогою open-source скріптів-едіторів, які підключенні в
онлайн системі тестувань. А також можливість задати свої шаблони сторінок
дозволить без труднощів налаштувати весь вигляд системи у точній відповідності
з сайтом і досягнути професійного виду Ваших тестів. Перед створеним тестом є
можливість задати блок навчального матеріалу будь-якого характеру, редагувати
його, а також використати в ньому динамічні об’єкти.
3. Передбачений
банк питань для збереження усіх створених питань, зручна та доступна робота з
ними (див. мал. 7).
Ви можете зберігати та працювати з питаннями за допомогою
банку питань, де всі питання можна зручно розбити на різні теми, які теж
редагуються, де всі питання мають свій унікальний номер і де їх можна просто
відфільтрувати, відсортувати і впорядкувати за різними параметрами. Такі легкі
маніпуляції доступні за допомогою відкритої онлайн системи керування бази даних
ADOdb (набору готових віртуальних
класів з готовим інтерфейсним вирішенням). За допомогою банка питань робота з
Вашими питаннями, створенням тестів і додаванням в тести питань є дуже зручною
і легкою.
4.
Можливість змінювати порядок питань і відповідей, односторінкові
і багатосторінкові тести, своя система оцінювання, можливість поставити таймер
на тест (див. мал. 8).
В кожному тесті можна навмання перемішати питання і/або
відповіді. Можна відображати тільки по одному запитанню тесту на сторінці або ж
відображати всі питання одразу. А поза цим, можливості оцінювання тестів по
вірних відповідях і набраних балах, Ви можете вибрати свою шкалу оцінювання
тестів (наприклад, оприділити Болонську систему оцінювання чи п’ятибальну).
Також при створенні тесту є можливість поставити таймер на тест, а також
параметри у разі перевищення ліміту часу, відведеного на виконання тесту.
5.
Можливість поставити пароль для тесту, задати тест вибраній групі користувачів,
можливість гостьового доступу до тестів.
Через доступ до адмін.-пакету констурктора системи (за
допомогою управління БД ADOdb) Ви можете задати пароль для доступу до тесту, призначити тест тільки
оприділеним користувачам, для яких були придбані пакети
"користувача-студента", поставити час доступу тесту (з якої і до якої
дати той чи інший тест буде доступний (current time\date береться з ОС)) або чітко лімітувати
кількість спроб, які будуть відводитись на здачу тесту.
. Менеджера звітів (див. мал. 9).
Менеджер звітів дозволить Вам подивитись загальні та детальні
результати тестувань для кожного з користувачів або групи користувачів по
кожному тесту окремо або по всіх тестах одразу (коли користувач проходив тест,
скільки часу потрібно було на кожне з питань і на тест в цілому, які відповіді
давав користувач на питання і скільки балів було набрано за кожне з них, скільки балів було набрано за весь
тест, тощо). Також тут ви зможете легко прочитати відповіді на питання типу
ессе і вручну поставити чи змінити оприділений бал за ці питання.
7. Веб статистики.
Адмін режим дозволяє Вам переглядати повну веб-статистику
відносно відвідування системи та пройдених тестах по всіх користувачах чи по
групах користувачів, для яких були придбані пакета
"студент-користувач", окремо. Інформація про відвідування користувачів
зберігається у таблиці testvisitors. Ви можете переглянути IP адресу з якої заходив користувач, а також повну характеристику пройдених
ним тестів з детальним описом усіх відповідей, які він дав на тестові запитання
та на час виконання тесту, якщо у параметрах тесту був включений таймер. Якшо
користувач проходив певний тест повторно чи потрібно щось змінити в результатах
Ви можете відредагувати його дані. Веб-статистику можна включити або відключити
у налаштуваннях системи.
3.2.2 Пакет користувача
Режим користувача обмежений та надає доступ тільки до
перегляду та пройдення тестів та результатів (своїх чи інших користувачів).
Режим "студента-користувача" призначений для користувачів, які будуть
проходити навчальний матеріал та тестування.
Можливості:
. Перегляд
навчального матеріалу перед текстом.
2. Можливість
отримання електронного сертифікату в разі успішного складання тесту.
В кінці тестування, після отриманого результату є можливість
отримати електронний сертифікат про успішну здачу тесту, будь-якого вигляду у
форматі PDF (див. мал. 10).
. Збір статистики по пройдених тестах та окремих
користувачах.
Після проведення тестування Ви можете отримати статистику по
відподях на кожне із питань (див. мал. 11). Сторінка збору статистики по
питаннях дозволить Вам переглянути детальну інформацію по тому скільки разів (у
відсотковому відношенні) був вибраний певний варіант відповіді на питання,
скільки разів відповіли на нього вірно, частково вірно, невірно, а скільки
відповідей ще чекають на оцінювання (якщо це питання ессе, де оцінка ставиться
вручну).
3.2.3 Реляційна схема бази даних конструктора тестів
Схема бази даних:
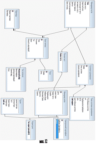
3.2.4 Принцип роботи конструктора тестів
База даних конструктора системи дистанційного тестування
(див. мал. 12) реалізована за допомогою технології ADOdb. БД, створена за допомогою MySQL. Тип усіх таблиць - InnoDB, кодування текстових полів у таблицях - cp1251bin, для зручності і сумісності з даними
на всіх мовах.
Реалізовану базу даних у конструкторі тестів дистанційного
навчання, можна розділити на 4
незалежні для користування частини:) Реалізація вводу питань та прив’язка введеного питання до вже
збереженої теми.
b) Створення тесту та вибір для нього системи оцінювання (може бути без прив’язки до питань збережених у БД).) Початок тесту
викликає менеджер звітів, який автоматично підраховує кількість балів по
заданій вазі кожного питання та підставляє кількість вірних та невірних
відповідей у вибрану систему оцінювання. Загальний кінцевий результат
заносисться та зберігається у створеній базі даних. В налаштуваннях при
створенні тестування можна вибрати видачу сертифікату після успішного складання
тесту по заданому шаблону, який ви можете створити і зберегти у БД з заданою
назвою та ID.
Карта сайту (див. мал. 13):

У блоці банку питань Ви можете створювати нові, видаляти та
редагувати існуючі питання та створені теми. Створивши нову тему, переходимо до
створення питань. Під час створення нового питання тесту список існуючих тем з
бази testsubjects підключається в list тем питань, де Ви можете вибрати існуючу тему. Для початку
необхідно вибрати тип питання, який занесений у list з таблиці бази question_type. Після вибору кількості варіантів відповідей на питання у list-і (максимум 20 (обмеження для
перевантаженості БД)) генерується стільки ж text-box-ів для вводу варіантів і сторінка
перезавантажується. Після введення варіантів і помітки вірного варіанту
(варіантів) можна ввести бал, яким буде оцінене дане питання. У текст самого питання Ви можете
вставити різні об’єкти та відредагувати його за допомогою
допоміжних функцій. Після створення питання воно заноситься у базу даних test_questions та отримує свій унікальний ID номер.
writeTR2($lngstr['page_edittests_gradingsystem'],
getSelectElement('gscaleid', $i_rSet1->fields["gscaleid"],
$i_gradingsystems));($lngstr['page_edittests_showquestions'], getSelectElement('test_qsperpage',
$i_rSet1->fields["test_qsperpage"], array(1 =>
$lngstr['page_edittests_onebyone'], 0 =>
$lngstr['page_edittests_allquestions'])));($lngstr['page_edittests_shuffle'],
getCheckbox('test_shuffleq', $i_rSet1->fields["test_shuffleq"],
$lngstr['page_edittests_shuffleq']).'<br>'.getCheckbox('test_shufflea',
$i_rSet1->fields["test_shufflea"],
$lngstr['page_edittests_shufflea']));($lngstr['page_edittests_resultsettings'],
getCheckbox('test_showqfeedback', $i_rSet1->fields["test_showqfeedback"],
$lngstr['page_edittests_result_showqfeedback']).'<br>'.getCheckbox('test_result_showgrade',
$i_rSet1->fields["test_result_showgrade"],
$lngstr['page_edittests_result_showgrade']).'<br>'.getCheckbox('test_result_showanswers',
$i_rSet1->fields["test_result_showanswers"],
$lngstr['page_edittests_result_showanswers']).'<br>'.getCheckbox('test_result_showpoints',
$i_rSet1->fields["test_result_showpoints"],
$lngstr['page_edittests_result_showpoints']));
Створення тесту та вибір для нього системи оцінювання. Створення навчального
матеріалу перед тестом.
Перейшовши до розділу менеджера тестів Ви можете створити
новий, відредагувати чи видалити вже існуючий тест. Також у підрозділі системи
оцінювання Ви можете виконати всі перечислені вище дії над системами оцінювання
тестів. Також перед тестом Ви можете створити навчальний матеріал з яким може
ознайомитись користувач, будь-якого вигляду з динаміними елементами, у
менеджері тестів.
При створені нового тесту Ви так само вибираєте з list-а тем уже створену тему з бази testsubjects. Також Ви можете в підключеному editor-i ввести властивості та опис даного
тесту. У налаштуваннях тесту вибирається час його активності, користувацький
доступ, система оцінювання з list-a бази testgscales_grades, та ще деякі позиції у появі тесту на екрані. Після
створення тесту, він заноситься у базу testtests, де йому надається персональний ID номер. Після створення тесту Вам необхідно
редагувати список його питань, які були створені попередньо. У менеджері створення тестів Ви можете визначити таймер для тесту.
При створені нової системи оцінювання, вона заноситься у базу
testgscales_grades. При налаштуванні нової системи Ви
вказуєте її назву та опис і редагуєте систему балів для нової системи. Після
внесення створеної системи оцінювання в базу даних, вона отримує свій ID номер. (По замовчуванню у системі тестувань
онлайн передбачено 6 найвідоміших у світі систем оцінюванння знань).) Менеджер
звітів.
Після того, як користувач пройшов тест, результати кожної
відповіді на питання підставляються в менеджер звітів для підрахунку
результату, який в кінці записується у базу testresults. Результат виводиться у таблиці, де
вказані найголовніші компоненти відтестованого користувача. За допомогою
детального перегляду Ви можете продивитись на які питання Ви відповіли вірно, а
на які ні. Такий принцип представлений у коді нижче:
$i_testid_addon =
"";(isset($_GET["testid"]) &&
$_GET["testid"] != "") {
$i_testid_addon .=
"&testid=".(int)$_GET["testid"];
$i_sql_where_addon .=
$srv_settings['table_prefix']."results.testid=".(int)$_GET["testid"]."
AND ";
$i_url_limitto_addon = "";
$i_url_pageno_addon = "";
$i_url_limit_addon = "";
$i_pageno = 0;
$i_limitcount = isset($_GET["limitto"]) ?
(int)$_GET["limitto"] :
$G_SESSION['config_itemsperpage'];('reports-manager.php?action=viewq'.$i_resultid_addon,
$i_tablefields, $i_order_no, $i_direction);'<td>
$i_rSet2 = $g_db->Execute("SELECT result_answerid,
questionid, test_questionid, result_answer_text, result_answer_points,
result_answer_iscorrect, result_answer_timespent, result_answer_timeexceeded
FROM ".$srv_settings['table_prefix']."results_answers WHERE
resultid=".$f_resultid.$i_sql_order_addon);(!$i_rSet2) {(__FILE__, 2);
} else {
$i_counter = 0;(!$i_rSet2->EOF) {
$rowname= ($i_counter % 2) ? "rowone" :
"rowtwo";'<tr id=tr_'.$i_pagewide_id.'>
) Видача електронного сертифікату.
У разі успішно пройденого тесту, в налаштуваннях при створенні
тесту можна вибрати видачу електронного сертифікату, форму якого можна задати у
шаблоні звітів. Сетрифікату присвоюється задане ім’я та ID. Вигляд та оформлення
сертифікату-звіту тестування адміністратор системи може задавати за допомогою
вибору необхідних полів у редакторі (вибираються поля з заповненої інформації при реєстрації користувача) та вставляти необхідні готові
графічні форми чи об’єкти.
За допомогою класів fPDF, після успішної здачі тесту, користувач в вікні результату тесту, отримує посилання на завантаження
звіту-сертифікату в форматі PDF.
Його можна завантажити або одразу переглянути у вікні браузера.
<?php('FPDF_FONTPATH',$DOCUMENT_FPDF.'font/');_once($DOCUMENT_FPDF.'html2fpdf.php');
$f_resultid = (int)readGetVar('resultid');_reporting(0);
$i_can_access = false;($G_SESSION['access_reportsmanager']
> 1) {
$i_can_access = true;
} else {
$i_rSet1 = $g_db->Execute("SELECT resultid FROM
".$srv_settings['table_prefix']."results WHERE
userid=".$G_SESSION['userid']." AND resultid=".$f_resultid);(!$i_rSet1)
{(__FILE__, 1);
} else {
$i_can_access = $i_rSet1->RecordCount() > 0;
}
}
$i_isok = $i_can_access;
if($i_isok)
$i_isok = ($i_rSet2 = $g_db->SelectLimit("SELECT *
FROM ".$srv_settings['table_prefix']."results WHERE
resultid=".$f_resultid, 1));($i_isok)
$i_isok = (!$i_rSet2->EOF);
if($i_isok)
$i_isok = ($i_rSet3 = $g_db->SelectLimit("SELECT
rtemplateid, test_name, test_result_showpoints, test_result_showgrade,
test_result_showpdf FROM ".$srv_settings['table_prefix']."tests WHERE
testid=".$i_rSet2->fields["testid"], 1));($i_isok)
$i_isok = (!$i_rSet3->EOF);($i_isok)
$i_isok =
($i_rSet3->fields["test_result_showpdf"] > 0);
Для функціонування веб-орієнтованої системи дистанційного
навчання на певних PC чи
сервері з адмін доступом, вони повинні мати налаштований Apache server та базу даних MySQL, також PHP myadmin (для локальної мережі альтернативним
вирішенням таких налаштувань є WAMP сервер).
Додаткові файли, які будуть використані у питаннях чи тестах
зберігаються у папці кореневого каталогу\сервер\www\files, що налаштовано у системі по замовчуванню.
Програмно оболонка системи реалізована за допомогою Joomla, а конструктор тестування реалізований на мові
програмування РНР, з використанням РНР Nuke. Налаштування оболонки системи можна проводити через
адміністраторську частину Joomla. Зворотній зв'язок з адміністратором системи через розділ
"Контакти" налаштований за допомогою функції PHP Mail через SMTP host.
Конструктору тестів дистанційної системи на сервері
відповідає 3 папки:
· Editors
· Images
· Inc
У папці Editors знаходиться Java Iseditor, скріпт для редагування питань у
тесті.
У папці Images зберігаються усі графічні обєкти інтерфейсу - малюнки,
малюнки зовнішнього фону, вигляд кнопок, тощо. У папці Inc міститься набір класів fPDF.
Програмний код організований таким чином: кожна функція з
будь-якої сторінки проекту, хай це сторінка банку питань чи менеджера звітів,
збережена в окремому файлі і знаходиться у папці pages третьої папки inc.
На ці функції (які для зручності пронумеровані) відбувається посилання з файлів, уже в кореневому каталозі
проекту. Наприклад у файлі question-bank
відбувається посилання на усі номери функцій edit_questions-#.inc з папки pages.
У config.php файлі здійснюється посилання на
мовну частину інтерфейсу онлайн тестування. Файл з мовною інтерпретацією
зберігається у папці inc\languages. По замовчуванню
$lngstr['languages'] = array('ua' => 'Українська'); Також тут Ви можете
вибрати бажану мову для iseditor-a. По
замовчуванню для iseditor-a: $lngstr['language_long'] = 'english'; Усі додаткові файли, які
використовуються у тестах містяться (заносяться) у папку files.
4. Захист системи дистанційного навчання
З метою захисту інформації системи дистанційного тестування
від копіювання чи вільного розповсюдження між користувачами, збереження на
носіях інформації чи несанкціонованого використання будь-яких обєктів системи,
в даному проекті реалізований захист даних, який запобігає вище згаданим
маніпуляціям.
В питанні захисту контенту сайту від копіювання існує
декілька відмінних один від іншого підходів. Найпростішим варіантом є
використання можливостей JavaScript.
Більшість спеціалістів з безпеки інформації вважають першим
кроком на шляху повноцінного захисту сайту від копіювання - заборону на
кешування сторінок. У даному проекті реалізований вказівник на заборону
кешування сторінок у розділі <head>… </head>.
Наступним кроком реалізації захисту є власне захист від
копіювання елементів сторінок. Так як проект розділений на 2 режими -
адміністратора та користувача, то захист з копіювання контенту діє з різною
функціональністю для кожного з режимів. Сторінка логування захищена від
копіювання тексту та збереження графічних об’єктів з метою захисту авторських
прав. У разі спроби копіювання певної ділянки сторінки логування системи, користувач
отримає наступний комунікат (див. мал. 14):
При вході в систему користувач так само отримує такого ж роду
комунікат при спробі копіювання даних з початкої сторінки, де обирається тест.
Це зроблено з метою запобігання розповсюдження назви тестів та та їх конкретної
тематики (див. мал. 15):
Проте користувач може скопіювати інформацію з сторінки
менеджера звітів, для збереження необхідних йому результатів.
При проходженні самого тесту, за допомогою функцій oncontextmenu і ondragstart, взятих з JavaScript, відключені можливості виведення контекстного меню. <body oncontextmenu="notmenu();">
Також суцільно заблокована права кнопка мишки у вікні
браузера при відкритій сторінці тесту без будь-якого комунікату:
<script language="Javascript1.2">
<!--
var mymessage
= "";
if (document.layers){
document.captureEvents(Event.MOUSEDOWN);
}
function rtclickcheck(keyp){
}(document.all && event.button != 1)
{(mymessage);false;
}
}.onmousedown = rtclickcheck
//-->
</script>
Також реалізовані нижче вказані скрипти:
<SCRIPT LANGUAGE="JavaScript">
document.ondragstart
= test;
//заборона на переміщення.onselectstart = test;
//заборона на виділення елементів сторінки
function test() {
return false
}
</SCRIPT>
Висновок
Дана магістерська робота - веб-орієнтована система
дистанційного навчання, є повноцінним вирішенням організації та складання
віддалених тестів для ВНЗ та приватних організацій, а також цілим порталом
дистанційного навчання, створеним з комерційним підтекстом.
В оболонці системи є всі необхідні компоненти для роботи
такого роду веб-порталу. Тут Ви можете з легкістю придбати необхідний пакет
доступу до системи тестувань, відвідати форум, купити необхідну навчальну
літературу, ознайомитись з умовами роботи порталу та у випадку винекнення
запитань відправити з розділу "Контакти" mail адміністратору системи.
В конструкторі тестів передбачена база для створення питань,
які можна вкладати у будь-який створений тест, також менеджер тестів, де можна
редагувати та описувати різноманітної складності тести, використовуючи
динамічні об’єкти, таблиці, малюнки, тощо, для їхнього оформлення, задавати їм
додаткові налаштування та виводити електронний сертифікат після успішної здачі
тесту. Вбудовані основні системи оцінювань та менеджер звітності результату
тесту дозволять з легкістю переглянути та дослідити результати тестувань для
будь-якого користувача чи для себе. Звіт можна отримати у формі таблиці, чи по e-mail, якщо даний проект онлайн тестувань налаштований під онлайн доступ віддалено.
За допомогою використання PHP Nuke, створення тестів, питань та занесення навчального
матеріалу у базу є дуже зрозумілим для будь-якого користувача. Всі свтворені
тести та питання зберігаються у базі даних ADOdb. Зручний інтерфейс системи наділений підказками виклику
функцій та описом підказок усіх контрольних кнопок, які можуть бути використані
для занесення певних змін у БД (створення, редагування та видалення, тощо).
Реалізація складності тесту полягає у складності питань, які у нього входять.
Для того щоб, створене питання, було максимально громіздким та оформленим
належним чином, у системі онлайн тестувань підключений open source script Java Iseditor. Редагування питання чи оформлення тесту таким чином стає схожим (у простоті) з роботою у
макропроцесорі MS Word. Тут можна вставити готовий графік,
діаграму, малюнок чи відео, таблицю чи навіть flash-анімацію
у питання.
Однією з найголовніших ланок системи онлайн тестувань є її
користувацький доступ. Саме в цьому і полягає комерційність даного проекту.
Кожен користувач системи після покупки того чи іншого пакету доступу отримує
певні привілегії. Тобто, користувач може бути зареєстрований, як адміністратор
у конструкторі тестувань чи як інструктор (простіше кажучи викладач), чи як
безпосередньо користувач тесту (людина яка тестується). В залежності від
зареєстрованого "звання" Ви отримуєте певні привілегії, які можуть
змінювати тільки адміністратори системи.
З метою захисту інформації системи від несанкціонованого або
навмисного копіювання і розповсюдження інформації, здійснено скриптовий захист
сторінок від копіювання та захисту даних з використанням JavaScript.
У порівнянні з існуючими системами такого типу, даний проект
має ряд особливостей реалізації, нововведень та переваг, серед яких: модульна
структура оболонки сайту, за допомогою чого можна легко маніпулювати вмістом
головної сторінки; захист матеріалів
конструктора тестів від копіювання; видача електронних сертифікатів, у разі відмінної здачі тесту; широкий доступ до усіх розділів
оболонки сайту у будь-якому користувацькому режимі; зворотній зв'язок з адміністратором
системи, безпосередньо через один з
розділів меню головної сторінки; купівля послуг сайту через онлайн
форму в будь-який довільний для користувача час; перегляд та купівля навчальної літератури; необмежений доступ до форуму системи
для будь-якого зареєстрованого користувача.
Список використаних джерел літератури
1. Дж.Коггзолл, PHP 5. Полное руководство.-
Москва: Вільямс, 2005 рік.- 752 с.
2. Дж.Шлосснейгл, Профессиональное
программирование на PHP. - Москва: Вільямс, 2006 рік.- 610 с.
. Л.Веллинг, Л.Томсон, MySQL учебное пособие. -
Москва: Вільямс, 2005 рік.- 304 с.
. Д. Скляр, А. Трахтенберг, PHP. Сборник
рецептов. - Москва: Символ, 2005 рік.- 672 с.
. Эд Л.Томпсон, А.Коув, С.Новицки,
Х.Айде-Гудман, PHP 5 для профессионалов.- Москва: Диалектика, 2006 рік. - 608
с.
. Т.Конверс, Дж.Парк, К.Морган, PHP 5 и MySQL.
Библия пользователя.-Москва: Диалектика, 2007 рік. - 1216 с.
. М.Кузнецов, І.Симдянов, PHP 5: Самоучитель.-
Санкт Петербург: БХВ Санкт-Петербург, 2006 рік. - 608 с.
. Р.Вагнер, А.Вайк, JavaScript. Энциклопедия
пользователя.- Київ: ТИД ДС, 2001 рік. - 461 с.
. Д.Колисниченко, Современный сайт на РНР и
JavaScript.- Санкт Петербург: ПИТЕР, 2009 рік. - 176 с.
. Л.Веллинг, Л.Томсон, Разработка
Web-приложений с помощью PHP 5 и MySQL 5.- Москва: Вільямс, 2008 рік. - 880 с.
. А.Куртеев, Книги joomla от CreativeWeb - Интернет магазин под ключ. - CreativeWeb, 2009 рік. - flash-відео.
12. ADOdb for PHP docs, ADOdb is a database
abstraction library for PHP - http://www.adodb.sourceforge.net/
13. Базы данных :: MySQL, MySQL: Руководство разработчика -http://www.citforum.ru/database/mysql.shtml
. ClassIsEditor, public class IsEditor -http://www.docjar.com/docs/api/org/openscience/nmrshiftdb/om/IsEditor.html
15. A directory of browser-based wysiwyg editor
components -http://www.htmlarea.com/
16. PHPCLub, ADODB - русская
документация (часть 1) - http://www.phpclub.ru/detail/article/adodb_1
17. PHPMyAdmin -
18. PublicWeb.ru Слегка айтишный
взгляд на различные жизненные аспекты, Книги по PHP -
19. PHP-Nuke по русски -
20. Web-студия Wertical, Система on-line тестирования ЗНТУ-ТЕСТ -
http://www.wert.com.ua/zntu.html
21. Каталог программиста. Сайты Статьи Исходники
Программы Скрипты Новости, Защита информации сайта от копирования -
22. Anti-Malware
- информационно аналитический центр, Общий форум по
информационной безопасности -
23. Ozzu - webmaster forum, How to protect myweb page from save as and
print Screen -
24. FPDF Library - PDF Generator -
25. PHPCLub, Что такое PDF и как его можно прикрутить к web-ориентированным
приложениям средствами PHP -
26. Форум Webdeveloper -
27. Astahost hosting info portal, Javascript:
Disable Mouse Right-click In Browser -
. Українська спільнота Joomla -
29. Joomla community, Kunena - A Powerful Forum with a New Direction
-://extensions.joomla.org/extensions/communication/forum/7256