Анализ путей оценки качества информационных систем

  • Вид работы:
    Курсовая работа (т)
  • Предмет:
    Информационное обеспечение, программирование
  • Язык:
    Русский
    ,
    Формат файла:
    MS Word
    943,45 Кб
  • Опубликовано:
    2012-10-02
Вы можете узнать стоимость помощи в написании студенческой работы.
Помощь в написании работы, которую точно примут!

Анализ путей оценки качества информационных систем

ВВЕДЕНИЕ

Программное средство, предназначенное для продажи, существенно отличается от программного средство собственного потребления тем, что оно разрабатывается для обработки множества наборов данных с учетом конкретных условий самых разнообразных потребителей. И поэтому оно должно быть самым тщательным образом протестировано на обработку всех возможных исходных наборов данных.

В курсовой проведен анализ путей оценки качества информационных систем (ИС) с учетом того факта, что для разработчиков оценивание качества важно уже на этапе проектирования системы для прогнозирования как востребованности продукта, так и ожидаемых затрат на его разработку и сопровождение. При этом отмечено, что действия, связанные с обеспечением качества, должны планироваться и проводиться с учетом, как выбранной модели жизненного цикла ИС, так и особенностей построения ее компонентов: баз данных (БД), пользовательских интерфейсов, функциональных приложений.

1. НАЗНАЧЕНИЕ И ЦЕЛИ СОЗДАНИЯ СИСТЕМЫ

.1 Назначение системы

«Автоматизированная система учёта и регистрации выездов на пожары», далее АС «Пожары» предназначена для учета и регистрации вызовов на пожары, выписанных путевок, хранения информации, на основании которой будут формироваться отчеты, предоставляемые ежедневно или ежемесячно.

Объектом автоматизации является рабочее место диспетчера. В обязанности диспетчера входит: прием сведений о вызове, формирование путевки, определение списка техники, оповещение начальника караула о поступившем вызове, ведение отчетности по принятым вызовам, выписанным путевкам и записям в книге службы. Проблемы заказчика в это области деятельности:

оформление выезда на пожар занимает много времени;

большая трата времени на поиск необходимой информации;

большая трата времени на составление отчётов;

документы заполняются вручную, и это занимает много времени;

информация доступна каждому.

Схематичное представление работы диспетчера представлено на рисунке 1.1.







Рис. 1.1

Автоматизации подлежит: учет вызовов, формирование путевки и списка техники, с их последующей печатью, занесение сведений в БД, формирование БД о персонале и пожарной технике, ведение отчетности.

1.2 Цели создания системы

Создание автоматизированной системы преследует следующие цели:

повышение эффективности работы диспетчера по отправке выездных бригад, за счет сокращения времени реагирования на принятие вызова и сопутствующих работ до 35 секунд;

повышение качества оформления и ведения отчетности, за счет уменьшения вероятности допущения ошибок или полного их устранения;

увеличение степени защиты информации от несанкционированного доступа, за счет использования системы регистрации и разграничения прав доступа

2. УПРАВЛЕНИЕ ПРОЕКТОМ НА ОСНОВЕ АНАЛИЗА ПРЕДМЕТНОЙ ОБЛАСТИ

Управление проектом ведется согласно ГОСТ 34.601-90.

Разработка данной АС будет вестись для облегчения работы кассира кинотеатра «Киномакс».

Проведение анализа предметной области создается для информационного обслуживания сотрудников кинотеатра (кассиров). В кинотеатре имеется несколько залов, в которых одновременно могут идти разные фильмы. Каждый фильм показывают несколько раз в день по сеансам (установленные часы). На фильм может налагаться ограничение по возрасту.

) Бизнес компоненты:

Кассир, билеты, билетная ведомость, ведомость о проданных билетах, сведенья о фильме, сведенья о сеансах, сведенья о стоимости сеанса, бухгалтер, руководство.

) Бизнес процессы:

Бронирование мест, продажа билетов, ведение статистики по продажам, установка цены в зависимости от сеанса.

) Где выполняются бизнес процессы?

Бизнес процессы выполняются в локальной системе, потому что все процессы взаимосвязаны.

) Кем выполняются бизнес-процессы?

Выполняются кассиром и бухгалтером. Кассир производит продажу и бронирование билетов, бухгалтер выполняет составление прайс-листа для определенного сеанса, определенного места и фильма.

) Когда по времени выполняются эти процессы?

Эти процессы выполняются в течении работы кинотеатра с 9.00 до 00.00.

) Данная информационная система предназначена для кассира и бухгалтера кинотеатра, так как в ее основе лежат статические данные и все необходимые процессы.

Кассир производит продажу билетов, бронирование мест. Продажи производятся в соответствии с представленным бухгалтером прейскуранту. Прейскурант составляется бухгалтером, в нем он учитывает время сеанса, место, жанр фильма, степень ее раскручености и привлекательности для покупателя. Далее происходит составление прейскуранта, представленного бухгалтером, с руководством. В ходе составления прейскурант либо утверждается, либо отправляется на пересмотр в соответствии с пожеланиями руководства.

Рис. 2.1

диаграмма:

Рис. 2.2

3. ПОСТАНОВКИ ЗАДАЧИ

Постановка задачи нужна для точной формулировки условий задачи с описанием входной и выходной информации.

Поставленная задача: работа кассира кинотеатра “Киномакс”

Цель: реализация автоматизированной системы управления работы кассиров и бухгалтеров кинотеатра.

Рис. 3.1

База данных состоит из нескольких таблиц. Таблицы необходимо создать и хранить в офисном приложении. Отношение между таблицами «один ко многим».

Перечень задач для реализации:

спроектировать базу данных;

создать формы для работы с базой;

организовать пользовательское меню;

создать поисковые системы;

организовать отчеты.

Необходимо разработать базу данных, которая отвечает следующим показателям:

полнота;

достоверность;

актуальность;

эффективность;

оперативность;

удобный интерфейс.

4. ЛОГИЧЕСКОЕ ПРОЕКТИРОВАНИЕ

.1 Концептуальная модель данных

Концептуальная модель представляет объекты и их взаимосвязи без указания способов их физического хранения. Таким образом, концептуальная модель является, по существу, моделью предметной области. При проектировании концептуальной модели усилия разработчика должны быть направлены в основном на структуризацию данных и выявление взаимосвязей между ними без рассмотрения особенностей реализации и вопросов эффективности обработки [Л]. Проектирование концептуальной модели основано на информационной модели предметной области - ER-диаграмме.

4.2 Логическая модель данных

Логическая модель данных - это развёрнутая концептуальная модель данных, привязанная к конкретной предметной области. Она отражает объекты и атрибуты этих объектов. Логическая модель должна быть оптимизирована путём перегруппировки элементов данных, согласно поставленным задачам, избавления от избыточности данных, в реляционных системах устанавливаются отношения между сущностями. Так же логическую модель приводят к нормальной форме [Л].

Для создания АС используется реляционная модель данных, которая является оптимальной для создания системы. В реляционной модели объекты представлены в виде таблиц. Каждая таблица состоит из произвольного количества строк и произвольного количества столбцов. Этот вид модели имеет наибольшее распространение при построении баз данных [Л. 1].

Все объекты, используемые в автоматизированной информационной системе, связаны между собой логически. Для того, что бы избежать избыточности и потери данных, приводят таблицы к условиям нормальной формы и появляется возможность контроля ссылочной целостностью информации.

Объекты концептуальной модели являются сущностями в реляционной логической модели. Опишем атрибуты каждой сущности.

Рис. 4.1

Рис. 4.2

Рис. 4.3

Рис. 4.4

5. РАЗРАБОТКА ПРОГРАММНО-ИНФОРМАЦИОННОГО ЯДРА СИСТЕМЫ

.1 Физическая модель данных

Физическая модель баз данных - это логическая модель баз данных, реализованная в программной среде. Физическая модель указывает на физическое положение элементов данных в системе, методы доступа к данным, с целью пополнения, корректировки, удаления, т.е. возможность манипулирования данными на физическом уровне [Л. 1].

Таблица 5.1 - Вызов viz.dbf

Наименование поля

Тип

Длина

Описание

Номер_вызова

integer

4

Идентификационный номер вызова

Дата_вызова

date

8

Дата вызова

Время_вызова

character

5

Время вызова

Степень_пожара

character

1

Степень пожара

Код_диспетчера

integer

4

Код диспетчера

Код_начкара

integer

4

Код начкара


Таблица 5.2 - Путевка pyt.dbf

Наименование поля

Тип

Длина

Описание

Номер_вызова

integer

4

Идентификационный номер вызова

Фамилия_заявителя

character

30

Фамилия

Имя_заявителя

character

20

Имя

Отчество_заявителя

character

30

Отчество

Город

character

20

Город

Улица

character

30

Улица

Дом

character

4

№ дома

Этаж

character

4

№ этажа

Телефон

character

15

№ телефона

Тип_здания

character

15

Тип здания

Таблица 5.3 - Диспетчер dis.dbf

Наименование поля

Тип

Длина

Описание

Код_диспетчера

integer

4

Код диспетчера

Фамилия

character

30

Фамилия

Имя

character

20

Имя

Отчество

character

30

Отчество

Дата_рождения

date

8

Дата рождения

Звание

character

15

Звание

Выслуга_лет

integer

4

Выслуга лет


Таблица 5.4 - Начальник караула nk.dbf

Наименование поля

Тип

Длина

Описание

Код_начкара

integer

4

Код начкара

Фамилия

character

30

Фамилия

Имя

character

20

Имя

Отчество

character

30

Отчество

Дата_рождения

date

8

Дата рождения

Звание

character

15

Звание

Выслуга_лет

integer

4

Выслуга лет


Таблица 5.5 - Книга службы knsl.dbf

Наименование поля

Тип

Длина

Описание

Номер_вызова

integer

4

Идентификационный номер вызова

Время_выезда

character

5

Время выезда

Время_прибытия

character

5

Время прибытия

Время_локализации

character

5

Время локализации

Время_ликвидации

character

5

Время ликвидации

Площадь_пожара

character

10

Площадь пожара

Расстояние

character

10

Расстояние до пожара

Кол_пенообр

character

10

Количество пенообразователя

Код_начкара

integer

4

Код начкара


Таблица 5.6 - Список техники sptx.dbf

Наименование поля

Тип

Длина

Описание

Степень_пожара

character

1

Степень пожара

Кол_цистерн

integer

4

Количество цистерн

Кол_ал

integer

4

Количество АЛ

Кол_абр

integer

4

Количество АБР

Кол_ар

integer

4

Количество АР

Кол_пнс

integer

4

Количество ПНС

Кол_ац

integer

4

Количество АЦ


Таблица 5.7 - Автомобили gar.dbf

Наименование поля

Тип

Длина

Описание

Инвентарный_номер

integer

4

Инвентарный номер машины

Тип

character

50

Тип машины

Гос_номер

character

10

Гос.номер машины

Фамилия_водителя

character

30

Фамилия водителя

Имя_водителя

character

20

Имя водителя

Отчество_водителя

character

30

Отчество водителя


Таблица 5.8 - Остаток ost.dbf

Наименование поля

Тип

Длина

Описание

Тип

character

50

Тип машины

Всего

integer

4

Всего машин

Наличие

integer

4

Наличие на данный момент

На_выезде

integer

4

На выезде

На_ремонте

integer

4

На ремонте


Диспетчер dis.dbf, Начальник караула nk.dbf, Список техники sptx.dbf, Автомобили gar.dbf являются справочниками и должны быть заполнены перед установкой программного компонента.

Для хранения данных об имени и пароле пользователя при регистрации создана таблица parol.dbf. Ее структура представлена в таблице 5.9.

Наименование поля

Тип

Длина

Описание

Логин

character

10

Логин

Пароль

character

10

Пароль


Для печати отчетов создается временный файл с именем hh.dbf.

5.2 Описание выбранного метода разработки

FoxProFoxPro имеет встроенный объектно-ориентированный язык программирования с использованием xBase и SQL, диалекты которых встроены во многие СУБД. Имеет высокий уровень объектной модели. При использовании в вычислительных сетях обеспечивает как монопольный, так и раздельный доступ пользователей к данным. Эта СУБД предназначена для создания приложений баз данных объёма предприятия, обладает хорошим быстродействием и устанавливается на различные платформы [Л. 1].

Для реализации системы была выбрана СУБД Visual FoxPro 9.0, как наиболее удобная система для работы с данными, создания и управления базами данных. Visual FoxPro имеет большое количество встроенных функций: таких как работа с графикой, мастер отчётов, мастер этикеток. Большой набор функций с лёгкостью поможет реализовать любой круг задач. Учитывая возможное расширение системы, Visual FoxPro наиболее подходит для реализации поставленных целей.

5.3 Экранные формы

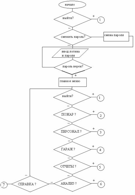
При запуске системы первой запускается форма ввода пароля.

Обработчик кнопки «Вход»:parol.dbf

GO TOP =thisform.text1.Value

b=thisform.text2.ValueFOR (a=логин) AND (b=пароль)FOUND()=.T.FORM меню.scx.Hide

USE parol.dbfparol.dbfTOP FOR (a=логин) AND (b<>пароль)FOUND()=.T.("Неверный пароль!",10,"Ошибка")

_screen.ActiveForm.refresh().text2.Value=''parol.dbfparol.dbfTOP FOR (a=логин) FOUND()=.F.("Неверный логин!",10,"Ошибка")

_screen.ActiveForm.refresh().text1.Value=''parol.dbfparol.dbf

Обработчик кнопки «Выход»:MESSAGEBOX('Вы действительно хотите выйти?',4+32+256,'Выход')=6

_screen.ActiveForm.Release()

ELSE

_screen.ActiveForm.Refresh()

Если Вы нажали кнопку «Сменить пароль», то откроется следующая форма (рисунок 12):

Рис. 5.1 - Обработчик кнопки «Сменить»

parol.dbftop=thisform.text1.value=thisform.text2.value=thisform.text3.value(b<>c)("Вы ввели неверный пароль!",10,"Ошибка").text2.value=''.text3.value=''FOR (a=пароль)FOUND()=.T.parol SET пароль=b WHERE пароль=a("Пароль успешно изменен!",10,"Результат").hideFORM вход.scx

MESSAGEBOX("Старого пароля не существует!",10,"Ошибка").text1.value=''.text2.value=''.text3.value=''

Обработчик кнопки «Назад»:.HIDEFORM вход.SCX

После входа в систему открывается форма главного меню (рисунок 5.2):

Рис. 5.2

Пункт меню «Пожар» имеет следующий вид (рисунок 5.3):

Рис. 5.3

Экранная форма «Путевка» (рисунок 5.4) предназначена для оформления путевок.

Рис. 5.4 - Обработчик кнопки «Сохранить»

.pageframe1.page1.grid1.refresh

A=THISFORM.PAGEFRAME1.PAGE1.TEXT1.VALUE

B=THISFORM.PAGEFRAME1.PAGE1.TEXT2.VALUE=THISFORM.PAGEFRAME1.PAGE1.TEXT3.VALUE=THISFORM.PAGEFRAME1.PAGE1.TEXT4.VALUE=THISFORM.PAGEFRAME1.PAGE1.TEXT5.VALUE=THISFORM.PAGEFRAME1.PAGE1.TEXT6.VALUE=THISFORM.PAGEFRAME1.PAGE1.TEXT7.VALUE=THISFORM.PAGEFRAME1.PAGE1.TEXT8.VALUE=THISFORM.PAGEFRAME1.PAGE1.TEXT9.VALUE=THISFORM.PAGEFRAME1.PAGE1.TEXT10.VALUE=VAL(A)

INSERT INTO data1!pyt (номер_вызова, фамилия_заявителя, имя_заявителя, отчество_заявителя, телефон, город, улица, дом, этаж, тип_здания);

VALUES (A, B, C, D, E, F, G, H, I, J)

MESSAGEBOX('ДАННЫЕ УСПЕШНО ДОБАВЛЕНЫ.', 48+0, 'Результат')

thisform.hide .pageframe1.page1.grid1.refresh.pageframe1.page1.grid1.setfocusFORM путевка.scx

Обработчик кнопки «Очистить»:

thisform.pageframe1.page1.text1.Value="".pageframe1.page1.text2.Value="".pageframe1.page1.text3.Value="".pageframe1.page1.text4.Value="".pageframe1.page1.text5.Value="".pageframe1.page1.text6.Value="".pageframe1.page1.text7.Value="".pageframe1.page1.text8.Value="".pageframe1.page1.text9.Value="".pageframe1.page1.text10.Value=""

thisform.pageframe1.page1.text2.Enabled=.f..pageframe1.page1.text3.Enabled=.f..pageframe1.page1.text4.Enabled=.f..pageframe1.page1.text5.Enabled=.f..pageframe1.page1.text6.Enabled=.f..pageframe1.page1.text7.Enabled=.f..pageframe1.page1.text8.Enabled=.f..pageframe1.page1.text9.Enabled=.f..pageframe1.page1.text10.Enabled=.f.

thisform.pageframe1.page1.command1.Enabled=.f.

Обработчик кнопки «Просмотр»:pyt.pageframe1.page1.Grid1.RecordSource='pyt'

Во вкладке «Поиск/Редактирование» можно также осуществлять печать путевки (рисунок 5.5):

Рис. 5.5

Обработчик кнопки «Найти»:pyt.pageframe1.page2.Grid1.RecordSource='pyt'.PAGEFRAME1.PAGE2.GRID1.RefreshpytTHISFORM.PAGEFRAME1.PAGE2.OPTIONGROUP1.VALUE=1=THISFORM.PAGEFRAME1.PAGE2.TEXT1.Value=VAL(N)FOR (N=pyt.номер_вызова)FOUND()

THISFORM.PAGEFRAME1.PAGE2.GRID1.Refresh('ДАННЫЕ НЕ НАЙДЕНЫ!',0+32+0,'Результат')

IF THISFORM.PAGEFRAME1.PAGE2.OPTIONGROUP1.VALUE=2

D=THISFORM.PAGEFRAME1.PAGE2.TEXT1.ValueFOR pyt.фамилия_заявителя=ALLTRIM(D)FOUND().PAGEFRAME1.PAGE2.GRID1.Refresh('ДАННЫЕ НЕ НАЙДЕНЫ!',0+32+0,'Результат')

IF THISFORM.PAGEFRAME1.PAGE2.OPTIONGROUP1.VALUE=3

L=THISFORM.PAGEFRAME1.PAGE2.TEXT1.ValueFOR pyt.улица=ALLTRIM(L)FOUND().PAGEFRAME1.PAGE2.GRID1.Refresh('ДАННЫЕ НЕ НАЙДЕНЫ!',0+32+0,'Результат')

IF THISFORM.PAGEFRAME1.PAGE2.OPTIONGROUP1.VALUE=4

S=THISFORM.PAGEFRAME1.PAGE2.TEXT1.ValueFOR pyt.тип_здания=ALLTRIM(S)FOUND().PAGEFRAME1.PAGE2.GRID1.Refresh('ДАННЫЕ НЕ НАЙДЕНЫ!',0+32+0,'Результат')

ENDIF.PAGEFRAME1.PAGE2.GRID1.REFRESH.PAGEFRAME1.PAGE2.GRID1.SETFOCUS

Обработчик кнопки «Удалить»:pytMESSAGEBOX('УДАЛИТЬ ДАННЫЕ?','Проверка',4+32+256)=6 then.pageframe1.page2.grid1.recordsource= 'pyt'top.pageframe1.page2.grid1.setfocus('Вы ничего не удалили!',48,'Система')

Обработчик кнопки «Печать»:=номер_вызоваFORM отчет_путевка TO PRINTER NOCONSOLE FOR номер_вызова=N.ReleaseFORM пожар.scx

Экранная форма «Наличие» (рисунок 5.6) предназначена для работы с оперативной информацией о пожарных автомобилях.

Рис. 5.6 - Обработчик кнопки «Уменьшить наличие»

.grid1.refreshost=THISFORM.TEXT2.VALUE(A='1')ost SET наличие=наличие-2, на_выезде=на_выезде+2 WHERE тип='Цистерна'(A='2')ost SET наличие=наличие-4, на_выезде=на_выезде+4 WHERE тип='Цистерна'ost SET наличие=наличие-1, на_выезде=на_выезде+1 WHERE тип='АЛ'ost SET наличие=наличие-1, на_выезде=на_выезде+1 WHERE тип='АБР'(A='3')ost SET наличие=наличие-6, на_выезде=на_выезде+6 WHERE тип='Цистерна'

UPDATE ost SET наличие=наличие-1, на_выезде=на_выезде+1 WHERE тип='АЛ'ost SET наличие=наличие-1, на_выезде=на_выезде+1 WHERE тип='АБР'ost SET наличие=наличие-1, на_выезде=на_выезде+1 WHERE тип='АР'ost SET наличие=наличие-1, на_выезде=на_выезде+1 WHERE тип='ПНС'ost SET наличие=наличие-1, на_выезде=на_выезде+1 WHERE тип='АЦ'('ДАННЫЕ УСПЕШНО ИЗМЕНЕНЫ.', 48+0, 'Результат').hide .grid1.refresh.grid1.setfocusFORM наличие.scx

Обработчик кнопки «Увеличить наличие»:.grid1.refreshost=THISFORM.TEXT2.VALUE(A='1')ost SET наличие=наличие+2, на_выезде=на_выезде-2 WHERE тип='Цистерна'(A='2')ost SET наличие=наличие+4, на_выезде=на_выезде-4 WHERE тип='Цистерна'ost SET наличие=наличие+1, на_выезде=на_выезде-1 WHERE тип='АЛ'

UPDATE ost SET наличие=наличие+1, на_выезде=на_выезде-1 WHERE тип='АБР'(A='3')ost SET наличие=наличие+6, на_выезде=на_выезде-6 WHERE тип='Цистерна'ost SET наличие=наличие+1, на_выезде=на_выезде-1 WHERE тип='АЛ'ost SET наличие=наличие+1, на_выезде=на_выезде-1 WHERE тип='АБР'ost SET наличие=наличие+1, на_выезде=на_выезде-1 WHERE тип='АР'ost SET наличие=наличие+1, на_выезде=на_выезде-1 WHERE тип='ПНС'ost SET наличие=наличие+1, на_выезде=на_выезде-1 WHERE тип='АЦ'('ДАННЫЕ УСПЕШНО ИЗМЕНЕНЫ.', 48+0, 'Результат').hide .grid1.refresh.grid1.setfocusFORM наличие.scx

Экранная форма отчета по путевкам, представлена на рисунке 5.7.

Рис. 5.7

SAFETY OFFViz.дата_вызова, Pyt.фамилия_заявителя, Pyt.улица, Pyt.этаж,;

Pyt.тип_здания;;!viz;JOIN data1!pyt;

ON Viz.номер_вызова = Pyt.номер_вызова;

WHERE Viz.дата_вызова >= ctod(thisform.text1.value) INTO TABLE hh

SET SAFETY ON FORM отчет_путевкамес.frx PREVIEW .ReleaseFORM отчеты.scx`

6. ОРГАНИЗАЦИОННЫЙ КОМПОНЕНТ

.1 Инструкция для пользователей системы

.1.1 Инструкция по технике безопасности

Данная инструкция предназначена для диспетчеров ЦУС ГУ МЧС России по Краснодарскому краю, являющиеся пользователями АС «Пожары».

Перед началом работы не забудьте, что имеется:

возможность поражения электрическим током;

электромагнитного излучение монитора;

статического электричества;

недостаточной освещенности на рабочем месте;

психо-эмоционального напряжения.

К работе с ПЭВМ допускаются лица, прошедшие инструктаж на рабочем месте по соблюдению правил пожарной безопасности и охране труда.

Невыполнение требований настоящей инструкции является нарушением трудовой дисциплины. Виновные в ее нарушении несут ответственность по действующему законодательству и уставу предприятия.

Перед началом работы необходимо привести в порядок рабочее место, проверить заземление розеток и исправность сетевых фильтров электропитания.

Перед тем как приступить к работе проверьте наличие фильтра на мониторе, обеспечивающего защиту человека от электромагнитного излучения, а также от преждевременного ухудшения и потери зрения.

При наличии на рабочем месте посторонних предметов, не относящихся к Вашей работе, необходимо их убрать, так как может произойти непредвиденные ситуации при работе с техникой.

Максимальная продолжительность работы за ПЭВМ составляет порядка 6 часов. В течение этого времени необходимо проводить перерывы от работы с компьютером в течение 8 минут через каждый час.

Среди следующих требований при работе с ПЭВМ выделяют следующие:

необходимо выполнять работу, которая была поручена;

в течение рабочего дня содержать рабочее место в чистоте и порядке;

держать открытыми все вентиляционные отверстия;

мышь применять при наличии специального коврика;

отключать питание в том случае, если оператор во время перерыва в работе с ПК вынужден находиться на расстоянии не менее двух метров, иначе питание ПК можно не отключать;

выполнять санитарные нормы и соблюдать режим работы и отдыха;

соблюдать правила эксплуатации вычислительной техники с инструкциями по эксплуатации;

соблюдать расстояние от глаз до экрана в пределах 60÷80 см.

Пользователю во время работы ЗАПРЕЩАЕТСЯ:

касаться одновременно экрана и клавиатуры;

прикасаться к задней панели системного блока при включенном питании;

переключать разъемы кабелей периферийных устройств при включенном питании;

загромождать верхние панели устройств различными предметами;

производить отключение питания во время выполнения активной задачи;

производить частые переключения питания;

допускать попадания влаги на поверхности монитора, клавиатуры, системного блока, средств вычислительной техники и т.д.;

включать сильно охлажденное оборудование;

превышать величину обрабатываемых символов свыше 30000 за четыре часа.

По окончании работы необходимо сделать резервное копирование данных, зарыть все текущие приложения на компьютере, затем выйти из ОС Windows и дождаться разрешения на выключение ПК, затем выключить все внешние дополнительные устройства и периферийные устройства, выключить монитор; отключить системный блок от подачи электропитания, привести в порядок рабочее место.

.1.2 Инструкция по эксплуатации

Для начала работы с АС «Пожары» необходимо запустить файл o:\ Visual FoxPro Projects\вход.scx, после чего откроется окно регистрации. Необходимо ввести логин и пароль и нажать кнопку «Войти». Если пароль не верный, то система выдаст соответствующее сообщение и предложит заново ввести пароль. Если пароль верный, то откроется главное меню программы. Если Вы хотите сменить пароль, то нажмите кнопку «Сменить пароль» и выполните дальнейшие указания. Так же можно выйти из программы, нажав кнопку «Выход».

Главное меню имеет следующие пункты: пожар, персонал, гараж, отчеты, анализ, справка, выход.

Для того, чтобы зарегистрировать вызов необходимо выбрать пункт меню «Пожар», далее «Данные о вызове» и заполните необходимые поля.

Для формирования путевки необходимо выбрать пункт меню «Пожар», далее «Путевка». Во вкладке Ввод/Просмотр необходимо вводить данные и по необходимости просматривать их. Во вкладке Поиск/Редактирование можно производить редактирование уже имеющихся данных и печать путевки.

Для формирования списка техники необходимо выбрать пункт меню «Пожар», далее «Список техники». Ввести степень пожара и проанализировать соответствие необходимого количества техники с наличием. При необходимости изменить данные в списке технике и нажать кнопку «Печать».

Для изменения количества пожарной технике в гараже необходимо выбрать пункт меню «Гараж», далее «Наличие». Ввести степень пожара и выбрать необходимое действие «Уменьшить наличие» или «Увеличить наличие».

Для того, чтобы ввести или отредактировать данные о диспетчерах, начальниках караула или автомобилях необходимо выбрать пункт меню «Персонал» или «Гараж» и во вновь появившемся подменю выбрать необходимый объект. Откроется форма, в которой можно добавить данные в БД или отредактировать данные.

Для заполнения книги службы следует выбрать пункт меню «Отчеты», далее «Книга службы». В открывшейся форме ввести необходимые данные.

Для формирования отчета по книге службы в вышесказанной форме следует выбрать вкладку Поиск/Редактирование, выбрать нужную запись и нажить кнопку «Печать».

Для формирования отчета по вызовам следует выбрать пункт меню «Отчеты», далее «По вызовам». В текстовое поле ввести дату начала печати отчета и нажать кнопку «Печать».

Для формирования отчета по путевкам следует выбрать пункт меню «Отчеты», далее «По путевкам». В текстовое поле ввести дату начала печати отчета и нажать кнопку «Печать».

Для просмотра диаграммы зависимости степени пожара от дневных показателей необходимо выбрать пункт меню «Анализ».

Для получения справки по работе с программой необходимо выбрать пункт меню «Справка».

Для выхода из автоматизированной системы выбирается пункт меню «Выход».

6.2 Инструкция для обслуживающего персонала

Данная инструкция предназначена для штатного программиста, ведущего обслуживание системы и вычислительной техники.

В обязанности штатного программиста входят следующие функции по работе с системой:

установка системы;

задание настроек системы;

ведение копий таблиц БД (архивирование);

восстановление работоспособности БД, в том числе и с помощью резервных копий;

обучение пользователей.

) Перед началом установки системы необходимо установить Visual FoxPro, начиная с 7 версии.

При установке системы АС «Пожары» нужно создать на диске директорию «Пожары». В эту папку скопировать с инсталляционного диска файлы.

Для более удобной и наглядной работы с приложением следует создать его ярлык.

) Установить настройки системы можно следующим образом.

запустить файл Visual FoxPro;

в открывшемся окне Visual FoxPro в меню Tools, выбрать Options, затем на вкладке Files Locations среди перечня предлагаемых директорий выбрать Default Directory и прописать путь к папке “Пожары”, куда установлена система.

) В конце каждого рабочего дня программистом должно осуществляться архивирование и резервное копирование данных, используемых при сбое работы системы, а также ПЭВМ. Для уменьшения объема копируемых файлов здесь целесообразно воспользоваться каким-либо архиватором (например, WinRAR);

) Задача программиста заключается в обучении персонала при работе с системой, при работе с компьютером, а также техническими средствами.

ЗАКЛЮЧЕНИЕ

В результате проделанной работы было разработано автоматизированное рабочее место диспетчера ЦУС ГУ МЧС России по Краснодарскому краю.

Программный продукт, реализованный в среде программирования Visual FoxPro, выполняющий следующие основные функции:

) создание базы данных для хранения и редактировании информации о вызове;

) формирование и вывод путевок, списка техники и отчетов;

) администрирование.

Были достигнуты следующие цели:

) ускорение процесса регистрации вызова, за счет автоматизации вводимых данных;

) сокращение времени на составление отчетов;

) сокращение времени на поиск информации.

Выслушав требования заказчика, была обследована предметная область и составлен отчет. После проведения анализа предметной области была составлена функциональная структура автоматизированной информационной системы. Далее выбрана концепция системы и построена логическая модель данных. Все таблицы были нормализованы. После были созданы база данных, различные формы интерфейса, отчеты и справочная информация.

Созданный программный продукт можно постоянно совершенствовать с целью повышения его эффективности. В первую очередь это относится к обеспечению необходимого быстродействия и оптимизации используемой памяти. Для не слишком больших БД это не очень существенно, однако по мере увеличения БД (при её заполнении) они становятся все более актуальными и их необходимо решать как на программном, так и на техническом уровне.

СПИСОК ИСПОЛЬЗУЕМОЙ ЛИТЕРАТУРЫ

1.     Агальцов В.П. Базы данных. - М.: Мир, 2002 - 376 с.

2.       А. Горев, С. Макашарипов, Р. Ахаян. Эффективная работа с СУБД.

.         SQL в примерах и задачах - Мн.: Новое знание, 2002. - 176 с.

.         ГОСТ 19.105 - 90 Общие требования к программным документам. - М.: ИПК Издательство стандартов, 2002.

.         ГОСТ 19.106 - 90 Требования к программным документам, выполняемым печатным способом. - М.: ИПК. Издательство стандартов, 2002.

.         ГОСТ 34.601 - 90 Стадии и этапы создания автоматизированной системы. - M.: ИПК. Издательство стандартов, 2002.

.         ГОСТ 34.602 - 89 Техническое задание на создание автоматизированной системы. - М.: ИПК. Издательство стандартов, 2002.

ПРИЛОЖЕНИЕ 1

Техническое задание

Общие сведения

.1. Полное наименование системы «Автоматизированная система учёта и регистрации выездов на пожары». Условное обозначение - АС«Пожары».

.2. Номер договора - №352, шифр темы - 30.

.3. Заказчик АС «Пожары»: начальник ЦУС ГУ МЧС России по Краснодарскому краю Петров Иван Иванович, 350063, Краснодарский край, г. Краснодар, ул. Мира, 59. Телефон 8(861)2344179 ИНН 7707083889. Р/с 133560018912356.

Разработчик АС «Пожары»: ООО «Софт-Сервис-Юг» Луценко Юлия Андреевна, 350011, Краснодарский край, г. Краснодар, ул. Красная, 62. Телефон 8(861)2637890 ИНН 8780468560. Р/с 130567893011405.

.4. Система создается на основании приказа «О создании автоматизированной системы» начальника ЦУС ГУ МЧС России по Краснодарскому краю №135 от 11.01.2010г.

.5. Начало работ - 15.02.2010 г., окончание работ - 15.05.2010 г.

.6. Финансирование осуществляется заказчиком по окончании работ.

.7. По окончанию работ заказчику предоставляется:

АС в виде пакета инсталляционных файлов записанных на CD-диск;

инструкция по эксплуатации;

пояснительная записка.

. Назначение и цели создания системы

.1. АС «Пожары» предназначена для учета и регистрации вызовов на пожары, выписанных путевок, предоставления отчетов ежедневно или ежемесячно. Объект автоматизации рабочее место диспетчера.

2.2. Цели создания:

повышение эффективности работы диспетчера по отправке выездных бригад, за счет сокращения времени реагирования на принятие вызова и сопутствующих работ до 35 секунд;

повышение качества оформления и ведения отчетности, за счет уменьшения вероятности допущения ошибок или полного их устранения.

. Характеристика объектов автоматизации

.1. Объектом автоматизации является рабочее место диспетчера. Основной задачей диспетчера является:

принятие вызова;

формирование данных о технике выезда на пожар;

заполнение путевки.

.2. Система должна эксплуатироваться при нормальной температуре, влажности и давлении [СНиП 41-01-2003].

Требования к системе

. Требования к системе в целом.

.1.1. Требования к структуре и функционированию системы.

.1.1.1. Разрабатываемая система состоит из комплекса задач и не имеет отдельно функционирующих подсистем.

.1.1.2. Вся информация обрабатывается на одном компьютере.

.1.1.3. Передача информации для других систем, программ и приложений не предусматривается.

.1.1.4. Система функционирует во время дежурства диспетчера.

.1.1.5. Диагностирование системы не обязательно.

.1.1.6. Возможно увеличение количества функций и задач, выполняемых системой, по желанию заказчика за определенную плату.

.1.2. Требования к численности и квалификации персонала системы и режиму его работы.

.1.2.1. Пользователями АС «Пожары» является 4 диспетчера.

.1.2.2. Каждый сотрудник должен иметь навыки работы с ПК и ознакомиться с инструкцией по эксплуатации системы.

.1.2.3. Диспетчеры работают посменно в соответствии с графиком.

.1.3. Показатели назначения.

В летнее время количество пожаров может увеличиваться в несколько раз. Система должна продолжать работать так же эффективно.

.1.5. Требования безопасности.

Система должна быть защищена от потери данных при отключении электроэнергии, воздействии электромагнитных полей и акустических шумов. Так же система должна быть безопасна в эксплуатации при соблюдении пользователями техники безопасности.

.1.6. Требования к эргономике и технической эстетике.

Система должна обладать удобным и понятным интерфейсом. Все элементы должны быть на русском языке и выполнены в соответствующей цветовой схеме. Внешний вид документов должен соответствовать документам предприятия.

.1.8. Требования к эксплуатации, техническому обслуживанию, ремонту и хранению компонентов системы.

.1.8.1. Обслуживание технических средств системы должно проводиться один раз в месяц.

.1.8.2. При эксплуатации площадь рабочего места должна составлять не менее 8 кв.м. Напряжение в энергосети должно составлять 220 В, с перепадами +/- 10 В.

.1.8.3. Требуется один техник с высшим техническим образованием в период с 9 часов утра до 6 часов вечера.

.1.8.4. Комплект запасных изделий должен храниться в специально отведенном месте.

.1.9. Требования к защите информации от несанкционированного доступа.

Система должна быть защищена от НСД и поддерживать работу только зарегистрированных пользователей. Права доступа диспетчера и начальника караула одинаковые.

.1.10. Требования по сохранности информации при авариях.

В случае сбоя работы ПК, отключении электроэнергии, неисправности жёсткого диска информация должна сохраняться автоматически. Так же во избежание потери информации необходимо производить резервное копирование в конце каждой рабочей смены.

.1.11. Требования к защите от влияния внешних воздействий.

Систему не рекомендуется устанавливать вблизи с приборами, излучающими электромагнитные поля. Соблюдать технику безопасности и не оказывать физического воздействия на ПК.

.1.12. Требования к патентной защите.

АС «Пожары» используется на территории РФ. Не допускается нарушение авторских прав.

.1.13. Требования к стандартизации и унификации.

Система разрабатывается на основе российских стандартов.

В АС «Пожары» используется документация, унифицированная в рамках предприятия.

.2. Требования к функциям (задачам), выполняемым системой.

АС»Пожары» представляет собой совокупность задач, взаимодействующих друг с другом:

Прием и оформление вызова.

Формирование путевки.

Формирование данных о техники выезда на место тушения пожара.

Заполнение книги службы.

Формирование сводного отчета по принятым вызовам и по отчетам в книге службы в конце каждой смены.

Формирование отчета о выписанных путевках к 25 числу каждого месяца.

4.3. Требования к видам обеспечения.

.3.1. Информационное обеспечение.

Все данные используемые системой, хранятся в виде таблиц, связанных между собой. Ввод данных производится через формы пользовательского интерфейса. Структура таблиц для хранения данных соответствует требованиям СУБД Visual FoxPro, при помощи которой ведётся разработка автоматизированной системы и под управлением которой предполагается работа системы.

.3.2. Лингвистическое обеспечение.

Разработка ведется на языке программирования высокого уровня Microsoft Visual FoxPro. Взаимодействие пользователя с системой осуществляется через диалоговые окна графического интерфейса.

.3.3. Программное обеспечение.

Данная АС должна быть установлена на ПК с операционной системой Windows, начиная с версии 98, а также с установленным на ПК Microsoft Visual FoxPro.

.3.4. Техническое обеспечение.

Для работы системы требуется ПК, с конфигурацией:

процессор не ниже Intel Pentium III с частотой 2.80 GHz,

свободного места на жестком диске не менее 100 Мб,

оперативная память не менее 128 Мб,

мышь, клавиатура, принтер.

.3.5. Организационное обеспечение.

Эксплуатация АС должна осуществляться персоналом в соответствии с инструкцией по эксплуатации системы. Персонал, обслуживающий АС, должен являться штатной единицей, его взаимосвязь с другим персоналом предприятия должна осуществляться в соответствии со штатным расписанием. Возможность ошибочного действия персонала должна сводиться к минимуму, в связи с тем, что АС должна иметь интуитивно понятный интерфейс и персонал, обслуживающий АС, должен иметь опыт работы с компьютерами и операционной системой Windows.

.3.6. Методическое обеспечение.

Описание работы с АС «Пожары» описано в эксплуатационной документации по работе с системой, которая используется для обучения персонала.

ПРИЛОЖЕНИЕ 2

Входная и выходная информация

Путевка для выезда подразделения пожарной охраны.

Рис. П.2.1

Журнал регистрации вызовов представлен на рис. П.2.2

Рис. П.2.2

Книга службы представлена на рисунке П.2.3.

Рис. П.2.3

ПРИЛОЖЕНИЕ 3

Отчеты

Путевка, формируемая системой, представлена на рисунке П.3.1.

Рис. П.3.1

автоматизированный система пожар инструкция

Список техники, формируемый системой, представлен на рисунке П.3.2.

Рис. П.3.2

Ежемесячный отчет по выписанным путевкам (рисунок П.3.3):

Рис. П.3.3

Отчет из книги службы, представлен на рисунке П.3.4:

Рис. П.3.4

Похожие работы на - Анализ путей оценки качества информационных систем

 

Не нашли материал для своей работы?
Поможем написать уникальную работу
Без плагиата!
Без нейросетей!