Экономическое планирование системы ведения хозяйства (на примере ЗАО Племзавод 'Семеновский')
МИНИСТЕРСТВО
ОБРАЗОВАНИЯ И НАУКИ РОССИЙСКОЙ ФЕДЕРАЦИИ
ФГБОУВПО
«МАРИЙСКИЙ ГОСУДАРСТВЕННЫЙ УНИВЕРСИТЕТ»
Институт
экономики, управления и финансов
Кафедра
организации и управления в АПК
КУРСОВАЯ
РАБОТА
на
тему: «Экономическое планирование системы ведения хозяйства (на примере ЗАО
Племзавод «Семеновский»)»
по
дисциплине «Сельскохозяйственное производство»
Выполнила: студентка
ЭО-31 (з/о)
Семенова Н.Н.
Проверил: Кузнецова О.
А.
г.
Йошкар-Ола
Содержание
Введение
Глава 1. Теоретические основы планирования системы ведения
хозяйства
§ 1 Экономическая сущность системы ведения хозяйства
§ 2 Методики планирования и обоснования систем ведения хозяйства
.1 Методика планирования и обоснования системы ведения
растениеводства
.2 Методика планирования и обоснования системы ведения
животноводства
Глава 2. Характеристика предприятия
§ 1 История создания и развития ЗАО Племзавода «Семеновский»
§ 2 Природно-климатические условия хозяйства
§ 3 Анализ хозяйственной деятельности предприятия
Глава 3. Планирование системы ведения молочного животноводства в
ЗАО Племзавод «Семеновский»
Выводы и предложения
Список литературы
Введение
Понятие «система» широко
используется в организационно-экономическом анализе, прогнозировании и
организации производства. Система (от греч. system) - множество закономерно
связанных друг с другом элементов, представляющих собой определенное целостное
образование, единство.
Все системы имеют определенные
свойства: целостность, функциональность, самоорганизация, иерархичность,
управляемость и целенаправленность. С точки зрения их разделения в теории
систем предполагается существование целого, которое подразделяется на
компоненты и элементы. Но не эти элементы и компоненты образуют целое, а
наоборот, только система порождает целое при дифференциации компонентов и
элементов.
Система ведения сельского хозяйства
(система хозяйства) - совокупность социально-экономических, технических,
технологических и организационных принципов построения и ведения производства в
конкретных условиях с целью повышения его устойчивости и удовлетворения
потребности общества в сельскохозяйственных продуктах.
Рациональная система ведения
хозяйства - это есть основа организационно-хозяйственного плана любого
предприятия, без которого хозяйство не сможет нормально функционировать.
Согласно историческим данным уже в
1914 году большинство крупных помещичьих хозяйств имело план
организационно-хозяйственного устройства.
В 50-х годах XIX века были
возобновлены исследования по системам ведения хозяйства, а в 80-е годы их
разработки закончены по 154 областям, краям и республикам. Параллельно на
основе региональных систем разрабатывались и системы ведения конкретных
хозяйств. В связи с крупными переменами сельскохозяйственного производства в
90-е годы появилась необходимость в разработке систем ведения хозяйства для
новых организационных форм.
От правильной разработки системы
ведения хозяйства зависит непосредственно результат производственной
деятельности. Это в свою очередь и объясняет актуальность данной темы.
Глава 1. Теоретические основы
планирования системы ведения хозяйства
§ 1 Экономическая сущность системы
ведения хозяйства
Под системой ведения сельского
хозяйства (системой хозяйства) понимают совокупность социально-экономических,
технологических, технических и организационных принципов построения и ведения
производства для конкретных условий с целью удовлетворения потребности общества
в сельскохозяйственных продуктах.
Классификация систем ведения
хозяйства производится в зависимости от применяемых критериев:
по региональным уровням (для страны,
зоны, области, района, предприятия);
по отраслевому принципу (системы
животноводства и растениеводства, вспомогательных и обслуживающих производств
для предприятий, для АПК - по сферам деятельности);
по факторно-технологическому признаку
(системы оплаты труда, машин, земледелия, кормления животных,
кормопроизводства);
по структурному принципу
(социальная, производственная, организационная структуры предприятия и т. д.).
На всех уровнях разработки систем
хозяйства (от уровня государства и до уровня предприятия) цели и задачи в
основном аналогичны. Методологически обоснование системы на всех уровнях
необходимо вести одновременно. При формировании организационных,
технологических и технических составляющих необходимо учитывать следующее. Чем
ниже их уровень, тем глубже и конкретнее должна быть разработка конструирование
системы ведения хозяйства должно проводится в органической взаимосвязи с
развитием несельскохозяйственных отраслей АПК.
На развитие и формирование системы
ведения хозяйства конкретного предприятия оказывает влияние совокупность
факторов и условий производства. Решающее значение имеет ресурсный потенциал
хозяйства, то есть количественное и качественное состояние
материально-технических, трудовых и земельных ресурсов. Значительное влияние на
развитие системы оказывает также условия производства (природные,
биологические, социально-демографические и т. д.).
Наиболее устойчивыми условиями
производства являются природные, а именно климат, рельеф, почвы и водный режим.
К этим условиям необходимо приспосабливать проектируемую систему хозяйства.
Важность биологических условий обусловлена использованием в сельском хозяйстве
живых организмов, биологического потенциала растений и животных, который в
настоящее время используется не более чем на 50 %.
Социально-демографические условия на
селе динамичны, при быстрой урбанизации оно стареет, самоликвидируются мелкие
поселения. Постоянное сокращение населения на селе ведет к ухудшению социальной
инфраструктуры. Исходя из этого, выбор систем ведения хозяйства обусловлен в
значительной степени социально-правовыми формами предприятия.
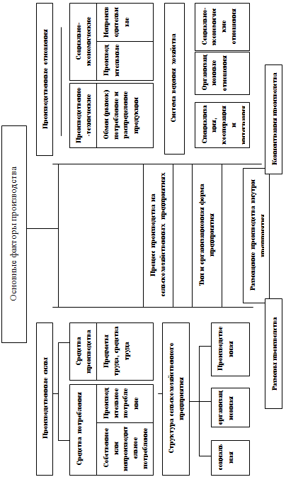
Экономические категории,
характеризующие систему ведения хозяйства на сельскохозяйственных предприятиях,
представлены на рисунке 1.
Рис. 1
В условиях агропромышленной
интеграции требуется, чтобы объемы, качество и ассортимент сельскохозяйственной
продукции соответствовали производственным планам перерабатывающих предприятий
и чтобы сырье равномерно в течение года (сезона) поступало на переработку.
При обосновании системы ведения
хозяйства конкретного предприятия, прежде всего, необходимо определить наиболее
рациональную для него производственную и организационную структуру. Обоснование
может происходить по следующим направлениям:
сохранение количества отраслей, но
изменение их качества, то есть внедрение в производство высокопродуктивных
пород животных, сортов сельскохозяйственных культур и т.д.;
изменение количества отраслей и
элементов производства без изменения их качества, то есть изменение
производственного направления, соотношений в структуре основных и оборотных
фондов, посевных площадей, рабочей силы и т. д.;
относительное изменение количества и
качества отраслей и элементов производства: изменяется характер и уровень
специализации хозяйства,
происходят значительные структурные
изменения в производстве сельскохозяйственной продукции.
Организационные структуры ведения
хозяйства:
двухступенчатая структура -
происходит подразделение на бригады в отраслях растениеводства и
животноводства, вспомогательные и обслуживающие производства;
трехступенчатая структура
характеризуется подразделением хозяйства на отделения (цехи), которые в свою
очередь делятся на бригады в отраслях животноводства и растениеводства; в
каждом отделение имеются вспомогательные т обслуживающие производства;
четырехступенчатая структура
аналогична трехступенчатой, только в качестве четвертой ступени выступает
интеграция в агропромышленном объединении;
смешанная или комбинированная
структура представлена в виде двух- или трехступенчатой организационной
структурой обычного хозяйства, комбинируемой с организационной структурой
животноводческого комплекса, овощного комбината и т. д.
Логическое обоснование систем
ведения хозяйства представлено на рисунке 2. По этому рисунку целесообразно
проводить разработки для крупных сельскохозяйственных кооперативов,
хозяйственных товариществ и обществ, государственных и унитарных предприятий,
различных объединений.
На крупных сельскохозяйственных
предприятиях для обоснования системы исследуют следующие разделы:
производственное направление хозяйства и его внутрихозяйственная специализация;
управление освоением системы ведения хозяйства: растениеводство(в том числе и
кормопроизводство); животноводство; мероприятия по механизации, электрификации
и автоматизации сельскохозяйственного производства; промышленная переработка и
хранение сельскохозяйственной продукции; организация подсобных производств и
промыслов; развитие личных подсобных хозяйств населения; оплата труда и ее
организация; потребность в инвестициях; маркетинг; оценка эффективности
проектируемой системы ведения хозяйства; охрана окружающей среды;
совершенствование внутрихозяйственного расчета и управления.
На мелких и средних предприятиях
схема обоснования упрощена и представлена в виде решения следующих вопросов:
анализ производства и обоснование концепции развития предприятия на перспективу
в условиях АПК; экономическая эффективность системы ведения хозяйства; системы
животноводства, растениеводства и кормопроизводства; система мероприятий по
механизации, автоматизации и электрификации производства; промышленная
переработка и хранение продукции, организация и оплата труда, баланс труда;
организационная, производственная структуры и управления хозяйством; социальное
развитие; развитие личных подсобных хозяйств населения; охрана окружающей
среды; информационное обеспечение.
Для фермерского хозяйства система
обосновывается в прогнозе развития при полном освоении производственных
мощностей. Используются материалы научных учреждений, опыт передовых хозяйств и
их производственных подразделений. Для расчета количественных параметров
применяют нормы и нормативы, используемые в планировании сельскохозяйственного
производства.
Проектируемая система ведения
хозяйства должна основываться на достижениях научно-технического прогресса,
отражать новейшие разработки научно-исследовательских и учебных институтов, а
также передовой опыт. Для ее разработки создаются комиссии из специалистов,
которые возглавляют руководители хозяйства. В их состав на договорных началах
включают специалистов научно-исследовательских учреждений и проектных
организаций. Разработанный проект обсуждают и утверждают на собраниях трудовых
коллективов предприятий.
Фермеры обосновывают систему ведения
хозяйства самостоятельно (при наличии специального сельскохозяйственного
образования) или прибегают к услугам специалистов других хозяйств и учреждений.
§ 2 Методики планирования и
обоснования систем ведения хозяйства
.1 Методика планирования и обоснования
системы ведения растениеводства
Система растениеводства - состав и
соотношение в хозяйстве таких отраслей, как полеводство, луговодство,
овощеводство, садоводство и т. д., комплекс мероприятий по их ведению,
охватывающий технологию, технику и организацию производства. Основная роль в
формировании рациональной системе растениеводства принадлежит
материально-технической базе, состоящей из машин и орудий для комплексной
механизации, автоматизации производства, растениеводческие постройки и
сооружения и другие средства производства.
Технологическая основа
растениеводства - система земледелия, представленная как комплекса
взаимосвязанных мелиоративных, агротехнических и организационно-экономических
мероприятий, направленных на рациональное использование земли, повышение и
сохранение ее плодородия, рост урожайности сельскохозяйственных культур.
Научно обоснованная система
земледелия позволяет решить следующие задачи:
наиболее эффективно использовать
биоклиматический потенциал, водные, энергетические, земельные, технические и
трудовые ресурсы для увеличения производства продукции;
создать необходимые условия для
повышения плодородия почв;
рационально использовать все
природные ресурсы с учетом водного, воздушного, теплового, светового, пищевого
режимов, охраны окружающей среды и почвы.
Отличительной чертой системы
растениеводства является строгая зональность. Для разных естественных и
природно-экономических условий система земледелия не может быть одинаково
эффективной и универсальной. Эти системы постоянно развиваются по мере
совершенствования технологии, техники, организации труда и производства.
Система земледелия состоит из ряда
взаимосвязанных элементов.
Система севооборотов - звено,
позволяющее создать оптимальные условия для роста и развития растений путем обеспечения
каждой культуры лучшими предшественниками, эффективного использования
удобрений, результативной борьбы с вредителями, болезнями растений и сорняками.
Система севооборотов обладает организационной функцией, так как оказывает
влияние на структуру посевных площадей, формирование растениеводческих бригад и
размещение в пределах хозяйства разных культур.
Система семеноводства обеспечивает
подбор, наиболее приспособленных к местным условиям, технологии и наиболее
урожайных сортов сельскохозяйственных культур.
Система удобрений - активное
вмешательство человека в процесс повышения плодородия почвы, определяет объемы
и способы применения удобрений.
Система борьбы с вредителями,
болезнями сельскохозяйственных культур и сорняками представлена биологическими,
химическими и агротехническими мерами.
Система обработки почвы и ухода за
растениями объединяет технологические приемы основной и предпосевной обработки,
ухода за посевами. Система тесно связана с севооборотами, системами удобрения,
борьбы с вредителями, болезнями растений и сорняками.
Мелиорация и агромелиорация -
система регулированию водного режима почвы.
Эффективность системы земледелия
зависит от применяемых сортов. Которые должны отвечать требованиям
интенсификации: быть высокопродуктивными и ресурсосберегающими.
В системе земледелия проявляются
взаимосвязь и сочетание различных технологических элементов, от которых зависят
плодородие почвы, рост урожайности сельскохозяйственных культур, рентабельность
растениеводства. Содержание каждого элемента системы имеет местное значение в
зависимости от условий деятельности того или иного хозяйства. Задача
рациональной организации сельскохозяйственного производства - установить
правильные взаимосвязи между этими элементами, найти такое составляющее,
которое в решающей мере определит результаты деятельности всей системы.
Рациональная система земледелия
должна способствовать эффективному использованию научно-технических разработок,
быть почвозащитной и экологичной.
Система земледелия постоянно
совершенствуется. Становится более интенсивными и дифференцированными.
Рациональны те из них, которые полностью соответствуют местным условиям и
особенностям, материально-техническим ресурсам и уровню развития хозяйства.
К организационно-экономическим
элементам систем растениеводства относятся: работа по внедрению севооборотов,
организация труда, управления, планирования, контроля и использования
сельскохозяйственной территории.
Отрасли растениеводства входят в
производственную структуру почти каждого сельскохозяйственного предприятия, за
исключением небольшого числа узкоспециализированных.
2.2 Методика планирования и
обоснования системы ведения животноводства
Система животноводства - сложившаяся
на предприятии отраслевая структура животноводства, также комплекс
материально-технических, технологических и организационно-экономических приемов
построения и ведении производства в каждой отрасли, обеспечивающих
удовлетворение потребности общества в продукции животноводства при наивысшей
эффективности деятельности предприятия.
Неодинаковые природные и
экономические условия производства определяют различия в отраслевой структуре
животноводства, то есть в составе и соотношении разных видов скота. Отраслевая
структура животноводства зависит от способа и уровня развития кормопроизводства.
Например, овцы в общем поголовье скота преобладают на предприятиях,
расположенных в засушливых районах с большими площадями природных пастбищ, а
доля свиней, наоборот, повышается с увеличением доли пашни в составе
сельскохозяйственных угодий.
Влияние на выбор системы
животноводства оказывает обеспеченность предприятия рабочей силой, так как ее
недостаток сдерживает развитие трудоемких отраслей животноводства. А также
состояние рынка продукции и положение предприятия на этом рынке (емкость рынка,
наличие и уровень конкуренции, конкурентоспособность продукции, производимой на
данном предприятии, и др.).
Система животноводства состоит из
материально-технических, технологических и организационно-экономических
элементов. К материально-техническим элементам относятся: тип построек для
содержания скота, система машин дня выполнения трудовых процессов по его
обслуживанию, другие средства производства, связанные с ведением отрасли. Чем
выше уровень интенсивности животноводства, тем большее значение приобретают эти
элементы. Так, по мере индустриализации производства на животноводческих фермах
возводят капитальные постройки с комплексной механизацией и автоматизацией
трудовых процессов. Связанное с этим увеличение капитальных вложений и текущих
материально-денежных затрат на содержание животных должно окупаться повышением
продуктивности, обеспечением устойчивого сбыта продукции и повышением ее
рентабельности.
Технологические элементы -
организация воспроизводства стада, повышение породности, племенных качеств,
совершенствование типов кормления и способов содержания животных, меры борьбы с
болезнями. Интенсивное использование скота предполагает обоснование
рациональных темпов воспроизводства стада, экономически выгодных сроков
хозяйственного использования и норм выбраковки маточного поголовья, ликвидацию
яловости, рациональный возраст животных при первом осеменении, высокий уровень
продуктивности. Воспроизводство стада, совершенствование его породных и
племенных качеств осуществляются в соответствии с задачами, которые стоят перед
предприятием и отраслью, и обеспечивают сохранение или увеличение поголовья
животных, рост производства продукции, находящей устойчивый спрос на рынке,
снижение ее себестоимости и повышение рентабельности.
Тип и уровень кормления животных
влияет на продуктивность и качество продукции. Кормление скота по рационам,
сбалансированным по содержанию питательных веществ, обеспечивает повышение
продуктивности, увеличение производства продукции в расчете на 1 га кормовой
площади, способствует росту производительности труда, снижению себестоимости
продукции и повышению ее рентабельности.
Способ содержания скота - важнейший
технологический элемент системы животноводства. В зависимости от
индустриализации производства на фермах применяют наиболее прогрессивные в
данной отрасли способы, обеспечивающие улучшение условий содержания животных,
повышение продуктивности и рост эффективности производства.
Профилактические меры по борьбе с
болезнями - повышение продуктивности животных и получение продукции высокого
качества.
Технологические элементы системы
животноводства должны обеспечивать максимальную экономию трудовых, материально-
технических и энергетических ресурсов, что способствует повышению эффективности
производства продукции и конкурентоспособности предприятия и отрасли на рынке.
К организационно-экономическим
элементам системы животноводства относится структура и производственное
направление соответствующих отраслей; плотность поголовья скота в расчете на
единицу земельной площади в соответствии с конкретными условиями деятельности
предприятия, его специализацией, положением на рынке. Структура стада в отрасли
и породный состав в каждом случае должны соответствовать производственному
направлению.
К организационно-экономическим
элементам системы животноводства относится также специализация предприятия,
размеры и размещение ферм на его территории, внутрихозяйственные и
межхозяйственные связи между отраслями и группами животных.
Таким образом, в системе
животноводства взаимосвязаны и взаимодействуют материально-технические,
технологические и организационно-экономические элементы, которые в вместе
обеспечивают целесообразное использование скота, повышение его продуктивности,
сохранение или увеличение поголовья и улучшение его качества в целях
производства большего объема высококачественной продукции, повышения
конкурентоспособности и устойчивости предприятия на рынке при наименьших
затратах труда, материально-денежных средств и капитальных вложений.
Глава 2. Характеристика предприятия
§ 1 История ЗАО Племзавода «Семеновский»
Совхоз «Семеновский» был создан 1960
году путем объединения 7 колхозов и совхозов. Общая площадь его составляла
более 28 тыс. га, в том числе 19 тыс. га пашни.
С момента создания совхоза в
хозяйстве большое внимание уделяется развитию молочного животноводства. В
начале 1969 года вступает в строй первый в Марийской АССР молочный комплекс.
Было положено начало развитию технологии промышленного производства молока.
Указом Президиума Верховного Совета СССР от 26.01.1971 г. за большие успехи,
достигнутые в развитии сельскохозяйственного производства, совхоз
"Семеновский" был награжден орденом Ленина. Постановлением Совета
министров РСФСР от 17 мая 1971 года совхоз "Семеновский" был
утвержден племенным хозяйством по разведению черно-пестрой породы крупного
рогатого скота. А в 1974 году совхоз «Семеновский» вошел в состав треста
совхозов Росплемобъединения.
В 1978 году племенной совхоз
«Семеновский» бал реорганизован. От него отделилось самостоятельное специальное
подразделение - совхоз «Овощевод». На базе двух других отделений,
специализирующихся на молочном скотоводстве, был создан Госплемзавод
«Семеновский».
В 1993 году Госплемзавод
«Семеновский» реорганизуется в Закрытое акционерное Общество племзавод
"Семеновский". ЗАО Племзавод «Семеновский» создано в соответствии с
законом «О предприятиях и предпринимательской деятельности», Постановлением
Правительства РФ от 04.02.1992 №708 «О порядке приватизации и реорганизации
предприятий и организаций АПК», с положением «О реорганизации колхозов,
совхозов и приватизации сельскохозяйственных предприятий» и зарегистрировано
постановлением Главы администрации Медведевского района Республики Марий Эл от
07.01.1994. ЗАО Племзавод «Семеновский» является правопреемником Госплемзавода
«Семеновский» по всем обязательствам.
Войдя в новые рыночные условия
хозяйство, находилось в плачевном состоянии. Вначале 90-х годов производство во
всех отраслях хозяйства из-за отсутствия финансирования и поддержки со стороны
государства резко пошло на убыль, ломалась и старела техника, не
ремонтировались животноводческие помещения, до 17-18 ц/га упала урожайность
зерновых, осталось 800 коров, хозяйство было на грани банкротства.
Но ЗАО Племзавод
"Семеновский" пережил трудные времена и сейчас является одним из
ведущих хозяйств республики по разведению черно-пестрой породы крупного
рогатого скота.
В настоящее время он является одним
из передовых и наиболее крупных специализированных хозяйств в республике Марий
Эл. Поголовье племенного молочного скота составляет 2500 голов дойных коров. В
ЗАО Племзаводе «Семеновский» работает 3 цеха переработки молочной продукции и
кобыльего молока, которые производит более 20 наименований молочных продуктов,
работает комбинат общественного питания. ЗАО Племзавод "Семёновский"
является ведущим племенным хозяйством по чёрно-пёстрой породе в республике
Марий Эл и Волго-Вятском регионе.
В 2007 году путем покупки акций ОАО
«Суртовское» ЗАО Племзавод «Семеновский» приобретает в собственность, имеющуюся
производственную базу и поголовье животных соседнего хозяйства, принимает в
свой штат и работников. А 18 февраля 2009 года покупает бывший племзавод
«Азановский», имеющий такую же специализацию, т.е. молочное скотоводство с
поголовьем коров 900 голов. Общее поголовье КРС в настоящее время насчитывает
5318 голов, в т.ч. 2500 коров. Общая земельная площадь 13652 га, из них пашня
11096 га. Численность работников 550 человек. Средняя заработная плата по
итогам 2009 года составила 9162 руб. и, что немаловажно, выплачивается в
установленный срок.
Сейчас на территории хозяйства
функционирует 2 производственных участка, 4 животноводческих комплекса, 3
фермы, 2 цеха по переработке молока, забойный цех, автопарк, насчитывающий 68
единиц автомобилей, машинотракторный парк с количеством тракторов 100 штук.
Наращивание продуктивности животных,
снижение трудоемкости производимой продукции, постоянный рост выручки от
реализации продукции имеют прогрессирующую тенденцию. За 2009 год произведено
13,5 тыс. тонн молока - в 1,5 раза выше показателя 2008 года, зерна 11 тыс.
тонн в амбарном весе, что выше 1,8 раз, мяса 531 т. Удой на 1 фуражную голову
составил свыше 6000 кг, выход телят - 91% на 100 коров. Вся полученная прибыль
идет на покупку современной техники и оборудования как для нужд
растениеводства, так и животноводства.
% всего товарного молока
перерабатывается у себя в хозяйстве. Цех переработки начал свою деятельность
более 30 лет назад. Это был первый цех в республике по пакетированию молока.
Начав с производства молока в бумажных пакетах треугольниках Тетра-пак, сегодня
два цеха выпускают более 20 видов молочной и кисломолочной продукции,
выработанной из экологически чистого сырья.
Отрасль растениеводства
ориентирована на животноводство и делается все максимально возможное, чтобы
увеличить урожайность зерновых и кормовых культур. Племзавод должен
заготавливать не менее 35 тыс. тонн качественного сенажа и силоса, концентратов
около 10 тыс. тонн, сена не менее 3000 тонн. Для достижения этой цели
организованы бригады по производству и заготовке кормов и зерна, которые
укомплектованы современной техникой. Машинотракторный парк за последние три
года значительно обновлен. Вместо 9 физически и морально устаревших комбайнов
«Дон» закуплены 3 современных немецких комбайна «CLAAS» и 4 комбайна «Акрос
-560». Обновлен набор техники для заготовки кормов на технику фирмы Джон Дир,
Кварнеланд, приобретены 25 новых тракторов, 18 грузовых автомашин, что
позволяет применять современные технологии заготовки кормов, использовать
оптимальные способы и сроки заготовки сенажа, силоса, сена, концентратов. Мало
заготовить корма и сохранить, надо их правильно и своевременно скормить
животным. Современное поголовье КРС обладает высоким генетическим потенциалом
продуктивности и полностью проявляет свои возможности в условиях
дифференцированного подхода к уровню кормления. Поэтому в хозяйстве взят курс
на подготовку кормов перед скармливанием. Используя смесители кормов, животные
получают не отдельные компоненты рациона, а полную и однородную смесь.
Проводится реконструкция старых животноводческих помещений, пригодных для
использования современного оборудования. На Даниловском комплексе смонтировано
доильное и холодильное оборудование «Делаваль». Ежегодно объем инвестиций в
основной капитал составляет порядка 50 - 60 млн. руб. за счет собственных и
кредитных ресурсов.
июня 2009 года в состав хозяйства
присоединили единственную в Марий Эл и уникальную конеферму с поголовьем
лошадей 380 голов, из них 150 конематок. ЗАО племзавод "Семеновский"
занялся разведением племенных лошадей Литовской и Русской тяжеловозных пород,
производством кумыса из кобыльего молока.
§ 2 Природно-климатические условия
хозяйства
растениеводство животноводство
экономический
ЗАО Племзавод «Семеновский» по
административно-территориальному делению входит в Медведевский район Республики
Марий Эл и находится в центральной ее части, на северо-востоке Медведевского
района.
Центральная усадьба расположена в
село Кузнецово, в 12 км от столицы республики - города Йошкар-Ола и в 18 км от
районного центра - поселка городского типа Медведево.
Транспортная связь хозяйства
осуществляется по дорогам республиканского значения: Йошкар-Ола - Уржум,
Куженер - Параньга, Кукарено - Портянур. Все дороги имеют асфальтированное
покрытие, что обеспечивает связь центральной усадьбы с другими населенными
пунктами, а также с районным и республиканским центрами в любое время года.
Территория землепользования ЗАО
Племзавода «Семеновский» характеризуется спокойным волнистым рельефом с
пологими склонами и относится к Оршанско-Кокшайской волнистой равнине.
Оршанско-Кокшайская волнистая равнина характеризуется широкими долинами рек,
преобладанием мягких пологих склонов. Рельеф широко волнистый, средне
расчлененный. Гидрографическая сеть землепользования представлена реками Малая
Кокшага и Большая Ошла. Грунтовые воды на водораздельных плато находятся на
глубине 6-8 м., в пойме рек 1-2 м.
На территории хозяйства большое
разнообразие почв различных типов. Наибольшее распространение имеют
дерново-подзолистые мало и средне гумусовые разной степени оподзоленности
почвы. Пахотные земли расположены между балками и дорогами отдельными
массивами.
Дерновые почвы таежно-лесной зоны
образуются под чистыми ассоциациями травянистой луговой растительности на любых
породах. Развивающаяся под их пологом травянистая растительность приводит к
формированию в профиле подзолистой почвы дернового горизонта. В результате
совместного проявления подзолистого и дернового процессов и формируются
дерново-подзолистые почвы. Это также происходит при сведения леса, иногда на
его месте возникают суходольные луга.
Дерново-подзолистые почвы бедны
валовыми запасами и подвижными формами азота и фосфора. Азот содержится
преимущественно в органическом веществе, при минерализации образуются нитратные
и аммиачные формы, доступные растениям. Фосфор содержится преимущественно в
пахотных песчаных и супесчаных почвах.
Общая пористость в пахотном слое
довольно высокая (50%-51%), затем убывает, сужаясь в иллювиальном горизонте и
породе до 38-41%. Содержание гумуса до 1,4%. Для почв, объединенных в одну
агропроизводственную группу, намечается одинаковое направление их
сельскохозяйственного использования и общий комплекс агротехнических
мероприятий при возделывании сельскохозяйственных культур, применение комплекса
противоэрозионных или мелиоративных мероприятий.
Травянистая растительность широкое
распространение получила в долинах рек и балок. Суходольные луга распространены
в основном по балкам. Основные кормовые растения представлены
разнотравно-злакового вида, куда входят: овсяница луговая, костер безостый,
тимофеевка, ежа, клевер, мятлик луговой
ЗАО ПЗ «Семеновский» находится в
зоне умеренно-континентального климата. Зимы, как правило, умеренно-морозные,
продолжительные со снежным покровом. Весны прохладные и в отдельные годы с
наибольшим количеством осадков. Лето умеренно-жаркое и достаточно влажное. В
отдельные годы наблюдаются явления засухи. Поэтому борьба за накопление и
сохранение в почве влаги является важным агротехническим мероприятием.
Продолжительность вегетационного периода в среднем составляет 170 дней.
Территория хозяйства относится к
центральному агроклиматическому району Республики Марий Эл. Климат района
характеризуется следующими показателями представленными в таблице (по данным
Йошкар-Олинской метеостанции).
Таблица 1. Характеристика района по
климатическому признаку
|
№
|
Метеорологические показатели
|
Числовая величина
|
|
1
|
Температура воздуха (в градусах Цельсии) а) средняя б)
максимальная в) минимальная
|
2,2 +38,0 -48,0
|
|
2
|
Продолжительность периода с температурой воздуха выше 5 Со,
дней
|
165
|
|
3
|
Сумма температур выше +10 Со
|
2050
|
|
4
|
Гидротермический коэффициент
|
1,41
|
|
5
|
Сумма осадков за год, мм
|
442
|
|
6
|
Продолжительность безморозного периода, дней
|
115
|
|
7
|
Глубина промерзания почвы, см
|
90
|
|
8
|
Число дней с суховеями всех типов
|
28,3
|
Анализ климатических условий
показывает, что температура воздуха и режим увлажнения территории благоприятны
для возделывания основных сельскохозяйственных культур, урожайность которых в
значительной мере зависит от своевременного проведения агротехнических приемов,
направленных на накопление и сохранение влаги в почве.
§ 3 Анализ хозяйственной
деятельности предприятия
Закрытое акционерное общество
Племзавод «Семеновский» или сокращенное наименование - ЗАО Племзавод
"Семеновский".
Юридический и фактический адрес
место нахождения Общества: 455222, Российская Федерация, Республика Марий Эл,
Медведевский район, село Кузнецово, улица Мира, дом 1.
Высшим органом управления Общества
является Общее собрание акционеров. Общее руководство Обществом осуществляет
Совет директоров Общества. Единоличным исполнительным органом является
Генеральный директор.
Генеральным директором является
Козырев Александр Сергеевич, а главным бухгалтером - Кренева Людмила
Александровна.
Основные виды деятельности Общества:
в животноводстве - молоко, мясо КРС,
племенной скот;
в растениеводстве - заготовка кормов
для нужд животноводства.
Воспроизводство стада ведется только
искусственным путем, спермой лучших канадских быков - голштинов, приобретаемых
напрямую через дилеров.
В настоящее время на предприятии
работают 3 цеха переработки молочной продукции и кобыльего молока. Сегодня в
племзаводе выпускают более 20 видов молочной и кисломолочной продукции,
выработанной из экологически чистого и полезного молока/
ЗАО Племзавод «Семеновский» -
юридическое лицо, являющееся коммерческой организацией, имеющей самостоятельный
баланс, расчетные и иные счета в банках, печать и другие реквизиты.
Организационная структура управления
предприятия (рис. 3) - иерархическая, где каждый нижестоящий уровень
подчиняется и контролируется вышестоящим.
Рисунок 3. Организационная структура
управления предприятия ЗАО Племзавод «Семеновский»
Организационная структура ЗАО
Племзавод «Семеновский» представлена на рисунке 4. Существующая организационная
структура является линейно-функциональной. Она сочетает в себе линейные функции
и функциональные отношения. В данной структуре имеет место частичное разделение
управленческих функций в зависимости от их специализации. Линейному
руководителю в разработке конкретных вопросов и подготовке соответствующих
решений, программ и планов помогает аппарат управления, состоящий из
функциональных руководителей. Функциональные руководители осуществляют
техническую подготовку производства, подготавливают варианты решения вопросов,
связанных с руководством процессов производства, занимаются финансовыми
расчетами, материально-техническим обеспечением производства и др.
Рисунок 4. Организационная структура
Преимущества данной организационной
структуры:
четкая система связей и
ответственности;
быстрая передача информации как
снизу вверх, так с вверху вниз;
оперативность в решении вопросов;
четкое распределение обязанностей.
Недостатки - перегрузка руководителя
высшего уровня. Это связано с тем, что он координирует всю работу и принимает
решения.
При данной структуре происходит
оптимальное распределение обязанностей между членами аппарата управления, а при
линейном принципе передачи информации обеспечивается максимальная
информационная обеспеченность руководителя и облегчается контроль над
реализацией принимаемых решений.
На ЗАО Племзавод «Семеновский»
применяются следующие формы оплаты труда: сдельно-премиальная и
повременно-прогрессивная.
Стимулирование труда происходит за
счет доплат за совмещение профессий, расширение зон обслуживания и выполнение
установленного объема работ с меньшей численностью работников. Установлена
также дополнительная оплата за качественное и своевременное выполнение
важнейших работ, повышенная оплата за работу в ночную смену. Премирование
происходит за экономию затрат, повышение продуктивности, перевыполнение плана
производства, реализацию молока высокого качества и др.
Проведем анализ использования
персонала предприятия и фонда оплаты труда.
Обеспеченность предприятия
персоналом определяется путем сравнения фактического его наличия по категориям
и профессиям с плановой потребностью (таблица 2).
Таблица 2. Обеспеченность
предприятия трудовыми ресурсами
|
Категория работников
|
План
|
Факт
|
Уровень обеспеченности, %
|
|
Среднесписочная численность по организации - всего
|
606
|
559
|
92,24
|
|
В том числе Рабочие, занятые в сельскохозяйственном производстве
|
504
|
453
|
89,88
|
|
из них постоянные рабочие
|
391
|
356
|
91,05
|
|
трактористы-машинисты
|
67
|
62
|
92,54
|
|
операторы машинного доения и доярки
|
95
|
83
|
87,37
|
|
скотники КРС
|
20
|
20
|
100
|
|
работники коневодства
|
21
|
18
|
85,71
|
|
сезонные и временные
|
38
|
20
|
52,63
|
|
служащие
|
75
|
77
|
102,67
|
|
Работники занятее в подсобных промышленных предприятиях и
промыслах
|
58
|
60
|
103,45
|
|
Работники торговли и общественного питания
|
16
|
17
|
106,25
|
|
Рабочие прочих видов деятельности
|
28
|
29
|
103,57
|
Анализируя данные таблицы 2 можно
утверждать о том, что фактическая обеспеченность предприятия трудовыми
ресурсами составляет 92,24 % от плановой. Это значит, что персонал используется
не эффективно и, следовательно, уменьшается объем производимой продукции,
увеличивается себестоимость и, как следствие, снижается прибыль.
Проанализируем численность и
движение персонала, рассчитав следующие показатели:
коэффициент оборота по приему
работников (Кпр):
(1)
коэффициент оборота по выбытию (Кв):
(2)
коэффициент текучести кадров (Ктк)
(3)
коэффициент постоянства состава
персонала (Кпс)
(4)
Рассчитаем показатели используя
данные таблицы 3, а полученные результаты занесем в таблицу 4.
Таблица 3. Движение персонала на
предприятии
|
Показатель
|
Годы
|
Измене-ние 2010 к 2008 гг.
|
|
2008
|
2009
|
2010
|
|
|
Среднесписочная численность - всего, чел
|
369
|
550
|
559
|
190
|
|
Принято работников
|
262
|
420
|
369
|
107
|
|
Выбыло работников
|
240
|
268
|
351
|
111
|
|
В том числе по собственному желанию
|
64
|
49
|
24
|
-40
|
Таблица 4. Анализ движение персонала
на предприятии
|
Показатель, %
|
Годы
|
Изменение 2010 к 2008
|
|
2008
|
2009
|
2010
|
|
|
Коэффициент оборота по приему
|
71,00
|
76,36
|
66
|
-5
|
|
Коэффициент оборота по выбытию
|
17,34
|
8,90
|
4,29
|
-13,05
|
|
Коэффициент текучести кадров
|
65,04
|
48,73
|
62,79
|
-2,25
|
|
Коэффициент постоянства состава персонала
|
36,31
|
27,82
|
38,99
|
2,68
|
Производительность труда
характеризует степень интенсивности использования трудовых ресурсов на
предприятии. Для оценки уровня производительности труда применяется система
обобщающих, частных и вспомогательных показателей.
К обобщающим показателям относятся
среднегодовая, среднедневная, среднечасовая выработка продукции одним рабочим,
а также среднегодовая выработка продукции на одного работающего в стоимостном
выражении. Частные показатели - это затраты времени на производство единицы
продукции определенного вида (трудоемкость продукции). Вспомогательные
показатели характеризуют затраты времени на выполнение единицы определенного
вида работ или объем выполненных работ за единицу времени. Величина
производительности труда зависит не только от выработки рабочих, но и от
удельного веса последних в общей численности промышленно-производственного персонала,
а также от количества отработанных ими дней и продолжительности рабочего дня.
Таблица 5. Анализ производительности
труда
|
Показатель
|
2008
|
2009
|
2010
|
|
|
Средняя численность работников, занятых в с/х производстве
|
316
|
444
|
453
|
147
|
|
в том числе рабочих
|
233
|
318
|
356
|
123
|
|
Удельный вес рабочих в общей численности работников, %
|
73,73
|
71,62
|
78,58
|
4,86
|
|
Средняя продолжительность рабочего дня, ч
|
8
|
8
|
8
|
0
|
|
Отработанно дней одним рабочим за год
|
249
|
248
|
249
|
0
|
|
Отработанно часов всеми рабочими за год
|
464136
|
630912
|
709152
|
245016
|
|
Валовая продукция, тыс. руб.
|
20496
|
44890
|
82411
|
61915
|
|
Среднегодовая выработка одного работника, занятого в с/х
производстве, руб.
|
64860
|
101103
|
181922
|
|
Выработка рабочего, руб. среднегодовая
|
87965
|
141163
|
231491
|
143526
|
|
среднедневная
|
353
|
569
|
929
|
576
|
|
среднесуточная
|
44,15
|
71,15
|
116,2
|
72,05
|
Из таблицы 5 видно, что увеличение
выпущенной продукции на 61915 тыс. руб. и увеличение численности работников на
147, а рабочих на 123, положительно сказалось на среднегодовой выработке на
одного работника и рабочего. Она увеличилась на 117062 руб. и 143526 руб. на
человека соответственно в 2010 по сравнению с 2008 годом. Повышение
среднегодовой выработки на одного рабочего оказало решающее влияние на
увеличение среднедневной выработки на одного рабочего на 576 руб. на человека.
Данная тенденция привела к росту среднечасовой выработки на одного рабочего на
72,05 руб. на человека.
Анализ использования трудовых
ресурсов на предприятии, уровень производительности труда необходимо
рассматривать в тесной связи с оплатой труда (таблица 6).
С ростом производительности труда
создаются реальные предпосылки для повышения уровня его оплаты. При этом
средства на оплату труда нужно использовать таким образом, чтобы темпы роста
производительности труда обгоняли темпы роста его оплаты. Только при таких
условиях создаются предпосылки для наращивания темпов расширенного
воспроизводства.
В процессе анализа использования
средств на оплату труда следует осуществлять систематический контроль за
использование фонда заработной платы, выявлять возможности труда и снижения
трудоемкости продукции.
Таблица 6. Анализ уровня оплаты
труда
|
Наименование
|
Годы
|
Измене-ние 2010 к 2008
|
|
2008
|
2009
|
2010
|
|
|
Общий фонд заработной платы, тыс. руб.
|
39337
|
60469
|
73944
|
34607
|
|
Среднесписочная численность работников, чел
|
369
|
550
|
559
|
107
|
|
Среднемесячная заработная плата, руб.
|
8883,7
|
9161,97
|
11023,26
|
2139,56
|
По данным таблицы 6 видно, что
увеличение среднемесячной заработной платы на одного работающего на 2139,56
руб. на человека привело к повышению общего фонда заработной платы на 34607
тыс. руб., но при этом численность работающих возросла на 107 человек.
В общем, квалификация персонала
отвечает требованиям организации. Но нужно отметить, что при найме новых
работников возникают проблемы, связанные с низким профессиональным уровнем
нанимаемых. Это в свою очередь несет дополнительные расходы на повышение
квалификации сотрудников.
Обеспеченность сельскохозяйственного
предприятия основными средствами производства и эффективности их использования
- важные факторы, от которых зависят результаты хозяйственной деятельности, в
частности качество, полнота и своевременность выполнения сельскохозяйственных
работ, а, следовательно, и объем производства продукции, ее себестоимость,
финансовое состояние предприятия. В связи с этим анализ обеспеченности
предприятий основными средствами и поиск резервов, повышения эффективности их
использования имеют большое значение.
Основные фонды предприятия делятся
на промышленно-производственные и непромышленные, а также фонды непроизводственного
назначения.
Производственную мощность
предприятия определяют промышленно-производственные фонды. Также принято
выделять активную и пассивную часть (рабочие машины и оборудование) и пассивную
часть фондов, также отдельные подгруппы в соответствии с из функциональным
назначением.
Такое разделение необходимо для
выявления резервов повышения эффективности использования основных фондов на
основе оптимизации их структуры. Наиболее важными являются соотношения активной
и пассивной частей, силовых и рабочих машин, так как от их оптимального
сочетания во многом зависят фондоотдача, рентабельность и финансовое состояние
организации.
Рассмотрим состав, динамику,
состояние основных средств, степень обеспеченности ими предприятия и основные
показатели использования. Для этого используем данные таблицы 7.
Таблица 8. Состав и динамика
основных средств (тыс. руб.)
|
Показатель
|
Начало года
|
Поступило
|
Выбыло
|
Конец года
|
|
Наименование
|
код
|
тыс. руб.
|
% к итогу
|
тыс. руб.
|
% к итогу
|
тыс. руб.
|
% к итогу
|
тыс. руб.
|
% к итогу
|
|
1
|
2
|
3
|
4
|
5
|
6
|
7
|
8
|
9
|
10
|
|
2008 год
|
|
Здания
|
080
|
99843
|
43,15
|
-
|
-
|
-
|
-
|
99843
|
36,06
|
|
Сооружения и передаточные установки
|
081
|
13930
|
6,02
|
30
|
0,05
|
261
|
1,45
|
13699
|
4,94
|
|
Машины и оборудования
|
090
|
48562
|
20,98
|
38921
|
61,34
|
5440
|
30,24
|
82043
|
29,63
|
|
Транспортные средства
|
091
|
8806
|
3,81
|
6684
|
10,53
|
294
|
1,63
|
15196
|
5,48
|
|
Производственный и хозяйственный инвентарь
|
100
|
283
|
0,12
|
82
|
0,13
|
27
|
0,15
|
338
|
0,13
|
|
Рабочий скот
|
101
|
35
|
0,02
|
-
|
-
|
-
|
-
|
35
|
0,02
|
|
Продуктивный скот
|
102
|
31704
|
13,71
|
16737
|
26,37
|
11741
|
65,26
|
36700
|
13,26
|
|
Другие виды основных средств
|
110
|
28219
|
12,19
|
1001
|
1,58
|
227
|
1,26
|
28993
|
10,48
|
|
Земельные участки и объекты природопользования
|
115
|
-
|
-
|
-
|
-
|
-
|
-
|
-
|
-
|
|
ИТОГО
|
130
|
231382
|
100
|
63455
|
100
|
17990
|
100
|
276847
|
100
|
|
2009 год
|
|
Здания
|
080
|
99843
|
36,06
|
1631
|
1,86
|
-
|
-
|
101474
|
30,49
|
|
Сооружения и передаточные установки
|
081
|
13699
|
4,94
|
10923
|
12,53
|
12
|
0,04
|
24610
|
7,39
|
|
Машины и оборудования
|
090
|
82043
|
29,63
|
18649
|
21,38
|
162
|
0,52
|
100520
|
30,22
|
|
Транспортные средства
|
091
|
15196
|
5,48
|
4085
|
4,68
|
985
|
3,14
|
18296
|
5,49
|
|
Производственный и хозяйственный инвентарь
|
100
|
338
|
0,13
|
82
|
0,09
|
-
|
-
|
420
|
0,13
|
|
Рабочий скот
|
101
|
35
|
0,02
|
-
|
-
|
-
|
-
|
35
|
0,02
|
|
Продуктивный скот
|
102
|
36700
|
13,26
|
48270
|
55,33
|
26015
|
82,96
|
58955
|
17,72
|
|
Другие виды основных средств
|
110
|
28993
|
10,48
|
3605
|
4,13
|
4185
|
13,34
|
28413
|
8,54
|
|
Земельные участки и объекты природопользования
|
115
|
-
|
-
|
-
|
-
|
-
|
-
|
-
|
-
|
|
ИТОГО
|
130
|
276847
|
100
|
87245
|
100
|
31359
|
100
|
332733
|
100
|
|
2010 год
|
|
Здания
|
080
|
101474
|
30,49
|
1549
|
2,01
|
-
|
-
|
103023
|
26,19
|
|
Сооружения и передаточные установки
|
081
|
24610
|
7,39
|
532
|
0,68
|
-
|
-
|
25142
|
6,39
|
|
Машины и оборудования
|
090
|
100520
|
30,22
|
39969
|
51,79
|
800
|
5,18
|
139639
|
35,6
|
|
Транспортные средства
|
091
|
18296
|
5,49
|
5211
|
6,75
|
594
|
3,58
|
22913
|
5,83
|
|
Производственный и хозяйственный инвентарь
|
100
|
420
|
0,13
|
335
|
0,43
|
-
|
-
|
755
|
0,19
|
|
Рабочий скот
|
101
|
35
|
0,02
|
-
|
-
|
-
|
-
|
35
|
0,01
|
|
Продуктивный скот
|
102
|
58955
|
17,72
|
26809
|
34,74
|
15159
|
91,24
|
70605
|
17,96
|
|
Другие виды основных средств
|
110
|
28413
|
505
|
0,65
|
-
|
-
|
28918
|
7,35
|
|
Земельные участки и объекты природопользования
|
115
|
-
|
-
|
2261
|
2,93
|
-
|
-
|
2261
|
0,57
|
|
ИТОГО
|
130
|
332733
|
100
|
77171
|
100
|
16613
|
100
|
393291
|
100
|
На начало 2008 г. предприятие имело
основные средства на сумму 231382 руб., а к концу 2010 г. стоимость основных
средств составляет 393291 руб. Наибольший удельный вес занимают машины и
оборудования (35,6 %). Рост стоимости основных производственных фондов
произошел благодаря увеличению стоимости зданий, сооружений, машин и
оборудования, также росту стоимости продуктивного скота
Таблица 7. Данные для проведения
анализа состава уровня обеспеченности и использования основных средств
|
Показатель
|
Годы
|
|
2008
|
2009
|
2010
|
|
Среднесписочная численность работников, чел.
|
369
|
550
|
559
|
|
Стоимость валовой продукции, тыс. руб.
|
119274
|
180105
|
211199
|
|
Прочая продукция и услуги
|
32131
|
27777
|
44486
|
|
Годовая балансовая прибыль
|
50875
|
70359
|
122929
|
|
Годовая чистая прибыль
|
25435
|
46241
|
79647
|
|
Амортизация
|
75027
|
90708
|
112692
|
Проведем анализ изменения в составе
основных средств, используя следующие показатели:
) абсолютный прирост основных фондов
за отчетный год
∆Сопф = Сопфк
- Сопфн (5)
) коэффициент роста стоимости
основных фондов (%)
Кр = Сопфк/Сопфн.100
(6)
) уровень прироста стоимости
основных фондов (%)
Упр= ∆Сопф
/Сопфн.100 (7)
) коэффициент обновления основных
фондов (%)
Коб= Сопфп/Сопфк.100
(8)
) коэффициент выбытия основных
фондов (%)
Квыб= Сопфп/Сопфк.100
(9)
) коэффициент износа
Киз= Иопф/Сопфк.100
(10)
Проанализируем обеспеченность
сельскохозяйственного предприятия основными производственными фондами с помощью
формул:
) среднегодовая стоимость
производственных фондов
Сопф = (Сопфн
+ Сопфк) /2 (11)
) фондовооруженность
ФВ= Сопф / Nср
(12)
) фондоотдача
Фот= Свп / Сопф
(13)
Рассмотрим основные показатели
использования основных производственных фондов:
) фондоемкость
Фе= Сопф / Свп
(14)
) рентабельность использования ОПФ
по балансовой прибыли (%)
бф = Пб / Сопф.100
(15)
) рентабельность использования ОПФ
по чистой прибыли (%)
чф = Пч / Сопф.100
(16)
Полученные результаты занесем в
таблицу 9.
Таблица 9. Показатели состояния и
использования основных производственных фондов ЗАО Племзавод «Семеновский»
|
Показатели
|
Годы
|
Измене-ние 2010 к 2008
|
|
2008
|
2009
|
2010
|
|
|
Абсолютный прирост основных производственных фондов, тыс. руб.
|
45465
|
55886
|
60558
|
15093
|
|
Коэффициент роста стоимости ОПФ, %
|
119,65
|
120,19
|
118,2
|
-1,45
|
|
Коэффициент обновления, %
|
22,92
|
20,19
|
18,2
|
-4,72
|
|
Коэффициент выбытия, %
|
7,77
|
11,33
|
4,99
|
-2,78
|
|
Коэффициент износа, %
|
27,1
|
27,26
|
28,65
|
1,55
|
|
Фондовооруженность, тыс.руб./ч
|
688,657
|
552,89
|
649,395
|
-39,262
|
|
Фондоотдача
|
0,469371
|
0,590916
|
0,581796
|
0,112425
|
|
Фондоемкость
|
2,130510
|
1,69229
|
1,718815
|
0,411695
|
|
Рентабельность использования ОПФ по прибыли балансовой, %
|
20,02
|
23,08
|
33,86
|
13,84
|
|
Рентабельность использования ОПФ по прибыли чистой, %
|
10,01
|
15,17
|
21,94
|
11,93
|
|
Уровень прироста стоимости ОПФ, %
|
19,65
|
20,19
|
18,2
|
-1,45
|
Абсолютный прирост основных
производственных фондов за рассмотренный период составил 15093 тыс. руб.
Коэффициент обновления показывает,
какая часть основных средств была обновлена в течение года. Полученный
результат (-4,72 %) свидетельствует о снижении обновления основных
производственных фондов за исследуемый период.
Коэффициент выбытия показывает,
какая часть основных средств выбыла в течение года на предприятии. За 2008 год
на предприятии было списано 7,77 % основных средств, а в 2010 году - 4,99 %,
что говорит о снижении объемов списания основных средств.
Для обобщающей характеристики
эффективности служат следующие показатели: фондоотдача, фондоемкость,
фондовооруженность, рентабельность использования ОПФ по балансовой и чистой
прибыли. В процессе анализа используется динамика перечисленных показателей.
Результатом лучшего использования
основных средств является улучшение объемов производства. Поэтому обобщающий
показатель эффективности основных средств должен строиться на принципе
соизмерения произведенной продукции со всей совокупностью примененных при ее
производстве фондов. Это и будет показатель выпуска продукции, приходящейся на
1 руб. стоимости основных фондов - фондоотдача. В 2008 году этот показатель
составил 0,469371 руб. продукции на 1 руб. стоимости ОПФ, а в 2010 году -
0,581796 руб. продукции на 1 руб. стоимости ОПФ. Данная динамика
свидетельствует о росте эффективности использования основных фондов.
Фондоемкость продукции - величина,
обратная фондоотдаче. В отличии от фондоотдачи, фондоемкость имеет тенденцию к
понижению. Расчеты показывают, что за исследуемый период фондоемкость составила
0,411695 руб. стоимости основных средств на 1 руб. произведенной продукции, что
свидетельствует о положительной тенденции в использовании основных фондов в
производственном процессе.
Эффективность работы предприятия
определяется уровнем фондовооруженности, она должна непрерывно увеличиваться,
так как от нее зависит техническая вооруженность и производительность труда. С
2008 по 2010 годы фондовооруженность уменьшилась на 39,262 тыс. руб. на человека,
что отрицательно характеризует предприятие.
Величина рентабельности говорит о
том, сколько рублей прибыли приходится на 1 руб. стоимости основных
производственных фондов и составляет 13,84 % по балансовой и 11,93 % по чистой
прибыли, что свидетельствует об улучшении соотношения прибыли предприятия и
стоимости основных средств.
Проведем анализ затрат на
производство и реализацию продукции.
Важным показателем, характеризующим
работу предприятий, является себестоимость продукции, работ и услуг.
От ее уровня зависят финансовые
результаты деятельности предприятий, темпы расширенного воспроизводства,
финансовое состояние субъектов хозяйствования.
Анализ себестоимости продукции,
работ и услуг имеет важное значение. Он позволяет выяснить тенденции изменения
данного показателя, выполнения плана по его уровню, определить влияние факторов
на его прирост, установить резервы и выработать корректирующие меры по
использованию возможностей снижения себестоимости продукции.
Объектами анализа себестоимости
продукции являются следующие показатели:
полная себестоимость выпущенной
продукции в целом и по элементам затрат;
затраты на рубль продукции;
себестоимость отдельных изделий;
отдельные статьи затрат;
затраты по центрам ответственности.
Элементами затрат на производство и
реализацию является:
материальные затраты (сырье и
материалы, покупные комплектующие изделия и полуфабрикаты, топливо,
электроэнергия, теплоэнергия),
затраты на оплату труда,
отчисления на социальные нужды,
амортизация основных средств,
прочие затраты (износ нематериальных
активов, арендная плата, обязательные страховые платежи, проценты по кредитам
банка, налоги включаемые в себестоимость, отчисления во внебюджетные фонды).
Группировка затрат по элементам
необходима для изучения материалоемкости, энергоемкости, трудоемкости,
фондоемкости и установить влияние технического прогресса на структуру затрат.
Если доля заработной платы
уменьшается, а доля амортизации увеличивается, то это свидетельствует о
повышении технического уровня предприятия, о росте производительности труда.
Удельный вес заработной плат
сокращается только в том, случае если увеличивается доля покупных комплектующих
изделий, полуфабрикатов, что говорит о повышении уровня кооперации и
специализации.
Таблица 10. Динамика и структура
затрат на производство и реализацию продукции (тыс. руб.)
|
Статьи затрат
|
2008
|
2009
|
2010
|
Изменение 2010 - 2008
|
|
Руб.
|
%
|
Руб.
|
%
|
Руб.
|
%
|
Руб.
|
%
|
|
Затраты на оплату труда
|
39337
|
15,16
|
60469
|
16,14
|
73944
|
16,13
|
34607
|
187,98
|
|
Материальные затраты
|
158437
|
61,06
|
275756
|
73,61
|
335861
|
73,29
|
177524
|
211,98
|
|
В том числе Корма
|
67532
|
42,62
|
83706
|
30,35
|
109854
|
32,71
|
42322
|
162,67
|
|
Электроэнергия
|
4665
|
2,94
|
8571
|
3,11
|
12595
|
3,75
|
7930
|
269,98
|
|
Топливо
|
3258
|
2,07
|
3997
|
1,45
|
3509
|
1,04
|
251
|
107,7
|
|
Нефтепродукты
|
18575
|
11,72
|
15993
|
5,8
|
25908
|
7,71
|
7333
|
139,48
|
|
Запасные части ремонта и строительные материалы для ремонта
|
7919
|
4,99
|
13969
|
5,07
|
31563
|
9,4
|
23644
|
398,57
|
|
Отчисления на социальные нужды
|
4964
|
3,13
|
7571
|
2,75
|
9585
|
2,85
|
4621
|
193,09
|
|
Амортизация
|
13006
|
5,03
|
18107
|
4,83
|
23055
|
5,03
|
10049
|
177,26
|
|
Прочие затраты
|
43700
|
16,84
|
12718
|
3,39
|
15829
|
34,96
|
-27871
|
36,22
|
|
Себестоимость
|
259444
|
100
|
374621
|
100
|
458271
|
100
|
198827
|
176,63
|
Из таблицы 10 видно, что затраты в
целом увеличились на 198827 тыс. руб. или 176,63%. На это повлияло значительное
увеличение материальных затрат 177524 тыс. руб., затрат на оплату труда 34607
тыс. руб. Наибольший удельный вес занимают материальные затраты в 2010 году они
составили 73,29 %.
Таблица 11. Показатель себестоимости
произведенной и реализованной продукции
|
Показатель
|
2008
|
2009
|
2010
|
Отклонение 2008-2010
|
Темп роста 2008-2010, %
|
|
1. Выручка (нетто) от продажи товаров (продукции, работ, услуг),
тыс. руб.
|
139770
|
224995
|
293610
|
153840
|
210,07
|
|
2.Затраты на производство и реализацию, тыс. р.
|
259444
|
374621
|
458274
|
198830
|
176,.64
|
|
2.1. материальные затраты, тыс. р.
|
158437
|
275756
|
335861
|
177424
|
211,98
|
|
2.2. оплата труда с отчислениями, тыс.р.
|
44301
|
68040
|
83529
|
39228
|
188,55
|
|
2.3. амортизация
|
13006
|
18107
|
23055
|
10049
|
177,26
|
|
2.4. прочие, тыс.р.
|
43700
|
12718
|
15829
|
-27871
|
36,22
|
|
3.Затраты на произведенную и реализованную продукцию в расчете
на 1 руб. выручки (стр.2:стр.1)
|
1,856
|
1,665
|
1,561
|
-0,295
|
84,1
|
|
3.1. материальные затраты
|
1,134
|
1.226
|
1,144
|
0,01
|
100,88
|
|
3.2. оплата труда с отчислениями
|
0,317
|
0,302
|
0,284
|
-0,033
|
89,59
|
|
3.3. амортизация
|
0,08
|
0,079
|
-0,014
|
84,95
|
|
3.4 прочие
|
0,313
|
0,057
|
0,054
|
-0,259
|
172,52
|
По данным таблицы 11 видно, затраты
на производство и реализацию увечились в 2010 г. до 458274 тыс. руб., темп
изменений составил 176,64 % - это ниже, чем темп изменения выручки от продажи товаров
210,07 %. Такие изменения положительны, так как увеличивают прибыль.
Увеличение затрат на производство в
основном связано с повышением материальных затрат и оплаты труда с отчислениями
до 335861 тыс. руб. и 83529 тыс. руб. соответственно. В итоге затраты на
произведенную и реализованную продукцию в расчете на 1 руб. выручки в 2010 г.
по сравнению с 2008 г. сократились на 0,295 руб. (темп роста 84,1 %). При этом
материальные затраты возросли на 0,01 руб., оплата труда с отчислениями,
амортизация и прочие затраты снизились на 0,033 руб., 0,014 руб. и 0,259 руб.
соответственно.
Анализ эффективности использования
материальных ресурсов представлен в таблице 12.
Таблица 12. Показатель себестоимости
произведенной и реализованной продукции
|
Показатель
|
2008
|
2009
|
2010
|
|
1.Объем произведенной продукции, тыс. руб.
|
204960
|
448900
|
824110
|
|
2.Общая сумма материальных затрат, тыс. руб.
|
158437
|
275756
|
335861
|
|
3.Материалоемкость (стр.2:стр.1)
|
0,77
|
0,61
|
0,41
|
|
4.Материалоотдача (стр.1:стр.2)
|
1,29
|
1,63
|
2,45
|
|
5.Амортизация основных средств, тыс. руб.
|
75027
|
90708
|
112692
|
|
6.Себестоимость
|
259444
|
374621
|
458274
|
|
7.Полная материалоемкость ((стр.5+стр.2)/стр.6)
|
0,9
|
0,98
|
0,98
|
Из данных таблицы видно, что на
протяжении исследуемого периода материалоемкость уменьшалась, а материалоотдача
увеличивалась, что благоприятно влияет на предприятие, так как материалоемкость
отражает величину материальных затрат, приходящуюся на 1 руб. выпущенной
продукции.
В завершении обей характеристики
необходимо провести анализ технико-экономических показателей. Данный анализ
дает краткое представление о деятельности предприятия, на основе выпущенной и
реализованной продукции, анализа использования основных средств и численности
предприятия.
Таблица 13. Показатель себестоимости
произведенной и реализованной продукции
|
Показатель
|
2008
|
2009
|
2010
|
Изменение 2008-2010
|
Темп роста, %
|
|
Выпущенная продукция, тыс. руб.
|
20496
|
44890
|
82411
|
61915
|
402,08
|
|
Выручка от реализации продукции, тыс. руб.
|
139770
|
224995
|
293610
|
153840
|
210,06
|
|
Стоимость основных производственных фондов, тыс. руб.
|
276847
|
332733
|
393291
|
116444
|
142,06
|
|
Фондоотдача
|
0,50
|
0,68
|
0,75
|
0,25
|
1,5
|
|
Фондоемкость
|
1,98
|
1,48
|
1,34
|
-0,64
|
0,68
|
|
Средняя численность работников, чел.
|
316
|
444
|
453
|
137
|
143,35
|
|
В том числе рабочие, чел.
|
233
|
318
|
356
|
123
|
152,79
|
|
Выработка, руб./чел.
|
87965
|
141163
|
231491
|
143526
|
263,16
|
|
Себестоимость реализованной продукции, всего тыс. руб.
|
158437
|
275756
|
335861
|
177424
|
211,98
|
|
Прибыль (убыток) от продаж, тыс. руб.
|
50875
|
70359
|
122929
|
72054
|
241,62
|
|
Чистая (убыток) прибыль, тыс. руб.
|
25435
|
46241
|
79647
|
54212
|
313,14
|
За исследуемый период времени выпуск
продукции составил 61915 тыс. руб. на 2010 г., а выручка от реализации в 2010
г. по сравнению с 2008 г. возросла до 293610 тыс. руб.
Фондоотдача возросла в 2010 г. по
сравнению с предыдущими годами на 0,25 или 1,5%, это произошло за счет роста
основных производственных фондов на 142,06 % и увеличения выручки до 153840
тыс. руб.
Эффективность использования трудовых
ресурсов характеризует показатель выработки. За анализируемый период выработка
возросла, как и численность работников на 263,16 % и 143,35 % соответственно.
Чистая прибыль возросла, не смотря
на рост себестоимости продукции. В 2010 г. они составили 54212 тыс. руб. и
177424 тыс. руб.
Глава 3. Система ведения молочного
животноводства в ЗАО Племзавод «Семеновский»
Материально- технические элементы:
В ЗАО Племзавод «Семеновский» по
сравнению с другими зонами климат более суровый, с резкими температурными
колебаниями и ранними заморозками. В связи с этим на предприятии применяется
стойлово-пастбищное содержание скота - зимой, базирующееся на кормлении
животных силосом, сеном, соломой и летом - на использовании естественных
пастбищ в сочетании с зеленым кормом культур зеленого конвейера с добавлением
концентратов. В летний период скот содержится на пастбищах (май, июнь,
сентябрь) и получать зеленый корм посевных кормовых культур (июль, август,
сентябрь). В этот период получают больше 60% годового количества молока. Задача
состоит в том, чтобы полнее использовать возможность летнего содержания скота
для производства молока. В стойлах коровы находятся на привязном содержании,
которое является основным в молочном животноводстве.
Преимущество его состоит в том, что
индивидуальное закрепление и обслуживание коров позволяет получать продукции на
12-20% больше и удлинять срок хозяйственного использования на 2-3 лактации, чем
в беспривязном.
КРС содержится в четырехрядных
коровниках вместимостью на 200 коров при расположении в одном ряду 50 животных
с доением на установках с молокопроводом (АДМ-8А-1). Это позволяет повысить
производительность труда операторов в 2 раза по сравнению с доением на
установках с переносными ведрами.
Раздача корма мобильными
кормораздатчиками типа КТУ-10. Уборка навоза скребковыми транспортерами
(ТСН-160, ТСН-3,0Б, ТСН-2).
При содержании животных на привязи
им предоставляются активные прогулки. Это способствует укреплению их здоровья и
нормальному функционированию воспроизводительной системы.
Выгульные дворы расположены вдоль
продольных стен коровника. На выгулах устраивают кормушки из расчета фронта
кормления 0,8 м, теневые навесы.
Технологические элементы:
Воспроизводство стада,
совершенствование его породных качеств является одним из главных
технологических элементов системы животноводства. В хозяйстве наиболее
рациональным сроками искусственного осеменения коров является июнь и июль,
отела - март, апрель.
При организации воспроизводства
нужно исходить из биологических особенностей животного, добиваясь регулярного
рождения теленка в сроки.
Поголовье определенного вида, пола и
возраста скота определяется на основе планового документа оборота стада
(таблица 14).
Таблица 14. Оборот стада
|
Показатель
|
2008
|
2009
|
2010
|
|
Остаток на начало года
|
2157
|
1962
|
2703
|
|
Поступило в течение года: Приплод
|
1537
|
2369
|
2730
|
|
Куплено
|
135
|
1462
|
-
|
|
прочие поступления
|
437
|
686
|
626
|
|
Итого
|
4266
|
6479
|
6059
|
|
Переведено в основное стадо
|
359
|
723
|
626
|
|
Продано
|
1352
|
2290
|
1458
|
|
Забито
|
592
|
760
|
850
|
|
Падеж
|
1
|
3
|
1
|
|
Остаток на конец года
|
1962
|
2703
|
3124
|
Как видно из таблицы количество КРС
увеличивается каждый год, также как и приплод. Количество животных
увеличивается в основном за счет приплода. Основной статьей расхода является
продажа КРС.
Для выращивания племенного молодняка
используют помещения легкого типа, построенные из местного материала. В
современных условиях высокая стоимость энергоносителей привела к значительному
удорожанию кормов зимнего рациона, особенно концентратов, без которых
невозможно обеспечить полноценное кормление племенных животных. Правильный
рацион питания для молочной коровы в зимний период позволяет нормализовать
пищеварение коровы и получать высокие надои хорошего молока. Наиболее
рациональным и экономичным типом кормления молочной коровы является
сено-силосно-сенажный рацион с добавлением концентратов. Поэтому необходимо
проводить заготовку качественного сена в оптимальные сроки с тем, чтобы в
течение зимнего содержания не допускать потери в живой массе.
Организационно-экономические
элементы:
В ЗАО Племзавод «Семеновский»
отрасль животноводство имеет два производственных направления - молочное и
племенное скотоводство.
Структура стада (таблица 15) в
отрасли и породный состав полностью соответствуют производственному
направлению. В хозяйстве используют КРС черно-пестрой породы.
Таблица 15. Структура стада
|
Показатель
|
2008
|
2009
|
2010
|
|
гол
|
%
|
гол
|
%
|
гол
|
%
|
|
КРС - всего
|
3512
|
100
|
5203
|
100
|
5624
|
100
|
|
В том числе: коровы
|
1550
|
44,13
|
2500
|
48,04
|
2500
|
44,4
|
|
Из них коровы молочного направления
|
1550
|
44,13
|
2500
|
48,04
|
2500
|
44,45
|
|
Нетели
|
374
|
10,65
|
489
|
9,4
|
636
|
11,31
|
Молочная продуктивность является
основным показателем продуктивности коров молочного стада, а значит и основным
экономическим показателем отрасли.
Известно, что объем производства
продукции животноводства, зависит от поголовья и продуктивности животных,
обеспеченности скота кормами и помещениями, рационов кормления, породности
животных, условий их содержания. Поголовье и продуктивность животных оказывают
непосредственное влияние на объем производства и находятся с ним в
функциональной зависимости. Все остальные факторы оказывают косвенное влияние.
Таблица 16. Производственные
показатели отрасли животноводства
|
Виды продукции
|
2008
|
2009
|
2010
|
|
Среднегодовое поголовье КРС Основное стадо молочного направления
Животные на выращивание и откорме
|
1502 2026
|
2344 2888
|
2500 2899
|
|
Валовой удой молока, ц.
|
90783
|
135228
|
148354
|
|
Среднегодовой удой от одной коровы, ц.
|
60,44
|
57,7
|
59,34
|
|
Получено телят, гол.
|
1537
|
2369
|
2730
|
|
Масса телят при рождении, ц
|
405
|
636
|
727
|
|
Прирост, г
|
3542
|
5350
|
5476
|
Анализируя данную таблицу, видим,
что продуктивного скота с каждым годом растет. Валовой надой молока за
исследуемый период вырос с 90783 ц. до 148354 ц., но несмотря на это
среднегодовой удой с одной коровы уменьшился с 60,44 ц. до 59,34 ц.
Следовательно, валовой удой молока вырос не за счет роста продуктивности коров,
а за счет увеличения их численности.
Себестоимость является важнейшим
показателем экономической эффективности сельскохозяйственного производства. В
нем синтезируются все стороны хозяйственной деятельности, аккумулируются
результаты использования всех производственных ресурсов. Ее снижение является
одной из первоочередных задач любого общества, каждой отрасли, предприятия. От
уровня себестоимости продукции зависят, сумма прибыли и уровень рентабельности,
финансовое состояние предприятия и его платежеспособность, размеры отчислений в
фонды накопления и социальной сферы, темпы расширенного воспроизводства,
уровень закупочных и розничных цен на сельскохозяйственную продукцию. Особую
актуальность проблема снижения себестоимости приобретает на современном этапе.
Поиск резервов ее снижения помогает многим хозяйствам избежать банкротства и
выжить в условиях рыночной экономики.
Себестоимость молока увеличились на
48061 тыс. руб., а себестоимость прироста КРС - на 4800 тыс. руб. Реализация
молока, как и реализация мяса в живой массе увеличилась на 28489 ц. и 986 ц.
соответственно. За анализируемый период наблюдается значительное увеличение
прибыли от реализации молока на 209 % и, как следствие, увеличение прибыли
привело к увеличению уровня рентабельности производства молока.
Таблица 17. Динамика себестоимости
продукции животноводств
|
Показатель
|
2008
|
2009
|
2010
|
2010г. к 2008г.
|
|
Виды продукции
|
Молоко
|
Прирост КРС
|
Молоко
|
Прирост КРС
|
Молоко
|
Прирост КРС
|
Молоко
|
Прирост КРС
|
|
Получено продукции, ц
|
90789
|
5857
|
135228
|
8014
|
148354
|
8214
|
57565
|
2357
|
|
Себестоимость всего, тыс. руб.
|
74713
|
43261
|
102827
|
58404
|
122774
|
66380
|
48061
|
4800
|
|
Себестоимость 1 ц., руб., коп.
|
822,98
|
7386,2
|
760,40
|
7287,75
|
827,57
|
8081,21
|
4,59
|
695,01
|
|
Реализация в натуре, ц.
|
24597
|
1331
|
46077
|
1801
|
53086
|
2317
|
28489
|
986
|
|
Полная себестоимость
|
30280
|
10013
|
54313
|
13632
|
68647
|
20459
|
38367
|
10447
|
|
Выручка от реализации
|
46160
|
3317
|
80763
|
6383
|
96503
|
8030
|
50343
|
4713
|
Для того, чтобы выяснить, какие
затраты влияют на себестоимость необходимо рассмотреть состав и структуру
себестоимости 1 ц молока. В таблице 17 приведены данные о составе и структуре
себестоимости 1 ц молока.
Таблица 17. Состав и структура
себестоимости продукции животново1 ц., тыс. руб.
|
Показатель
|
2008
|
2009
|
2010
|
Измене-ние
|
|
Тыс. руб.
|
%
|
Тыс. руб.
|
%
|
Тыс. руб.
|
%
|
|
|
Затраты на оплату труда с отчислениями на социальные нужды
|
15866
|
13,22
|
22577
|
13,74
|
25057
|
14,34
|
9191
|
74257
|
61,87
|
89875
|
54,69
|
138011
|
74,88
|
63754
|
|
Содержание основных средств
|
8399
|
6,99
|
11615
|
7,07
|
11616
|
6,45
|
3217
|
|
Затраты - всего
|
120019
|
100
|
164345
|
100
|
174684
|
100
|
54665
|
Из таблицы 17 видно, что наибольший
удельный вес в структуре себестоимости 1 ц молока занимают материальные
затраты, которые включают в себя затраты на корм, электроэнергию, нефтепродукты
и т.д. На конец анализируемого периода их доля в общей сумме затрат составила
74,88 %.
Выводы и предложения
Основными путями повышения
экономической эффективности производства может послужить внедрение в
производство новейших технологий доения и кормления, эта технология позволяет
экономить ручной труд, а соответственно заработную плату, корма и
энергоресурсы. При работе доильных залов нового поколения необходим всего один
оператор обслуживающий все стадо КРС. Так же параллельно необходимо
использовать молокоохладители, они позволяют снизить потери молока - сырья, а
также сохранят сортность и жирность данного скоропортящегося продукта. При
внедрении рационов с витаминизированными добавками повышается продуктивность
молочных коров и как следствие повышение валового надоя. Необходимо сократить
использование молока на внутренние нужды (кормление телят) это прекрасно
заменит заменитель цельного молока, по составу он схож с натуральным продуктом
только его стоимость ниже. Есть вероятность снизить постоянные затраты
производства (содержание и ремонт зданий и сооружений, машин и оборудования)
применением беспривязного содержания стада и максимальное использование
пастбищ.
Для увеличения производства молока
рекомендуются следующие мероприятия:
.Специализации и концентрации
производства.
.Создания прочной кормовой базы,
способной удовлетворить потребности скота в питательных веществах для полной
реализации генетического потенциала продуктивных качеств.
.Освоения комплекса мероприятий по
совершенствованию технологии содержания и кормления скота.
.Рационализации систем выращивания
ремонтного молодняка, обеспечивающих рост производства молока при значительном
улучшении оплаты корма продукцией.
.Целенаправленного использования
интенсивных пород молочного скота, на основе которых создаются
высокопродуктивные стада животных.
.Углубленной селекционно-племенной
работы по совершенствованию существующих и созданию новых пород молочного
скота, способных обеспечить высокорентабельное производство высококачественной
продукции. Научными исследованиями и широкой производственной практикой
доказано, что только специализированные хозяйства с высокой концентрацией
поголовья способствуют внедрению промышленных методов производства.
Индустриализация дает возможность полностью исключить малопроизводительный
ручной труд, заменив его высокопроизводительным механизированным и
автоматизированным использованием машин, автоматики и робототехники.
Должны осуществляться мероприятия по
коренному улучшению естественных пастбищ, уделяться внимание созданию
долголетних культурных, сеяных сенокосов и пастбищ, создаваться и
использоваться осенне-зимние пастбища за счет посевов сорго, злаковых зерновых
смесей и других культур зеленого конвейера. Перспективно создание травостоев с
повышенным содержанием бобовых трав - это является главным направлением интенсификации
кормопроизводства. Люцернозлаковые и клеверно-злаковые травостои по
урожайности, продуктивности и содержанию протеина в 8-12 раз превосходят
естественные.
Разработка более совершенных и
современных приемов силосования и сенажирования позволяет сократить потери при
заготовке и в процессе хранения и получать высококачественные корма. Широко
используется возможность приготовления сенажа и силоса с применением
консервантов из разного сырья. Это создает меньшую зависимость при создании
прочной кормовой базы скотоводства от погодных условий и обеспечивает получение
и использование полноценного корма в течение всего года, что особенно важно при
переводе производства продукции молочного скотоводства на промышленную основу.
Должны совершенствоваться рецептуры
изготовления премиксов и кормовых добавок. Вместе с этим нужно использовать
такую рецептуру комбикормов, чтобы зерновую часть кормосмесей заменить более
дешевыми и эффективными ингредиентами - свекловичным жомом, мелассой, шротами,
травяной мукой и др.
Разработка ресурсосберегающих
технологий, основывающихся на биологических особенностях различных
половозрастных групп скота. Использование рациональных, малозатратных приемов
позволяет резко повысить экономику производства молока.
Интенсификация молочного
скотоводства основывается на повышенной выбраковке коров и более быстрой замены
основного стада молодыми высокопродуктивными животными. Это сопровождается
созданием таких условий, чтобы каждая корова в течение года обязательно давала
жизнеспособного теленка, который интенсивно выращивается и идет в последствии
на ремонт стада.
Важнейшим фактором интенсификации
молочного скотоводства являются использование высокопродуктивных, интенсивных
пород крупного рогатого скота и целенаправленная селекционно-племенная работа с
ними по совершенствованию продуктивных и племенных качеств животных.
Все большее значение приобретает
биотехнология в молочном скотоводстве. Основными биотехнологическими методами
являются генная и клеточная инженерия, суть их заключается в том, что можно
определить гены и выделить из генома одних животных и встроить в геном других
особей. Это представляет возможность по заранее намеченному плану проводить
реконструкцию генома скота и придать ему заранее заданные свойства.
Таким образом, использование всех
факторов интенсификации производства молока в скотоводстве позволяет поднять
отрасль на более высокую ступень развития, сделать ее высокорентабельной.
Список литературы
1. Анализ хозяйственной деятельности колхозов и совхозов
(справочное пособие) / (С.Г. Овсянников, А.С. Булкин, Г.В. Зинкевич и др.); Под
ред. Г.В. Зинкевича,- 2-е изд. перераб. и доп. - Мн.: Ураджай, 1985. - 246 с.
. Личко К.П. Прогнозирование и планирование развития АПК -
М.: КолосС, 2007. - 286с.- ил.- (Учебники и учеб. пособия для студентов высш.
учеб. заведений)
. Савицкая Г.В. Анализ производственно-финансовой
деятельности сельскохозяйственных предприятий: Учебник.- М.: ИНФРА-М, 2003.-
368с.- (Серия «Среднее профессиональное образование»).
. Организация, нормирование и оплата труда на предприятиях
АПК / Ю.Н. Шумаков, В.И. Еремин, С.В. Шариков, В.Б. Панов (Под ред. Ю.Н.
Шумакова.- М.: КолосС, 2008.- 304с.: ил - (Учебники и учеб. пособия для
студентов высш. учеб. заведений).
. Организация производства на предприятиях АПК / Ф.К.
Шакиров, В.Б. Грядов, М.П. Тушканов и др.; Под ред. Ф.К. Шакирова.- М.: КолосС,
2007 -520с.: ил - (Учебники и учеб. пособия для студентов высш. учеб.
заведений).
. Формы отчетности о финнсово-экономическом состоянии
товаропроизводителей агропромышленного комплекса за 2008 год. ЗАО Племзавод
«Семеновский»
. Формы отчетности о финнсово-экономическом состоянии
товаропроизводителей агропромышленного комплекса за 2009 год. ЗАО Племзавод
«Семеновский»
. Формы отчетности о финнсово-экономическом состоянии товаропроизводителей
агропромышленного комплекса за 2010 год. ЗАО Племзавод «Семеновский»