Алгоритмизация задач и САПР систем электроснабжения

  • Вид работы:
    Курсовая работа (т)
  • Предмет:
    Физика
  • Язык:
    Русский
    ,
    Формат файла:
    MS Word
    247,8 Кб
  • Опубликовано:
    2012-10-10
Вы можете узнать стоимость помощи в написании студенческой работы.
Помощь в написании работы, которую точно примут!

Алгоритмизация задач и САПР систем электроснабжения

МИНИСТЕРСТВО ТРАНСПОРТА УКРАИНЫ

ДНЕПРОПЕТРОВСКИЙ НАЦИОНАЛЬНЫЙ

УНИВЕРСИТЕТ ЖЕЛЕЗНОДОРОЖНОГО ТРАНСПОРТА

ИМЕНИ АКАДЕМИКА В. ЛАЗАРЯНА

Кафедра “Электроснабжение железных дорог”







Алгоритмизация задач и САПР систем электроснабжения

ВВЕДЕНИЕ

Дисциплина "Проектирование и САПР" изучается на завершающем этапе обучения. Организация занятий предусматривает реализацию студентами знаний, полученных на ранних курсах. Целью выполнения курсовой работы является разработка алгоритмов задач электроснабжения электрических железных дорог. Алгоритмы решения задач являются основой автоматизации и применяются при разработке программ на любом алгоритмическом языке.

Курсовая работа содержит 4 задачи и может быть представлена на дискете или на бумажном носителе. Задачи должны выполняться с соблюдением стандартов.

1. Цели и задачи выполнения курсовой работы

Широкое применение ЭВМ открывает принципиально новые возможности проектирования. Задача создания и успешная эксплуатация САПР устройств электроснабжения может решаться не только при наличии соответствующих ЭВМ и программного обеспечения, но и при наличии соответствующих кадров. При этом специалист должен уметь применять современные технические и программные средства при проектировании устройств электроснабжения, разрабатывать алгоритмы решения задач и программы для ЭВМ.

Основные задачи курсовой работы:

·              изучение нормативов и стандартов программной документации, проблемных вопросов и принципов создания САПР;

·              получение навыков в разработке алгоритмов решения задач и программ для ЭВМ при проектировании систем электроснабжения;

·              изучение правил разработки блок-схем алгоритмов для решения задач электроснабжения электрических железных дорог;

·              ознакомление с единой системой программной документации.

Задача № 1

Подключить выводы обмоток трансформаторов, соединенных по схеме звезда-треугольник к тяговой сети и ЛЭП. Правила подключения выводов обмоток трансформаторов изложены в 2, подразд. 1.4.

Число подстанций 6. Выводы обмоток трансформаторов, соединенные в треугольник, подключить к тяговой сети. Выводы обмоток трансформаторов "с" подключить к рельсу. Выводы обмоток "а" и "в" к левому (Л) или правому (П) плечу. Выводы обмоток, соединенные в треугольник, первой подстанции “а(1)” и “в(1)” подключены к левому и правому плечу согласно табл. 1.1.

Выводы обмоток, соединенные в звезду (Ат, Вт, Ст), подключить к фазам ЛЭП ( А, В и С ). Подключение первой подстанции Ат(1), Вт(1), Ст(1) задано по вариантам в табл. 1.2.

Подключение недогруженных обмоток трансформаторов подстанций к фазам ЛЭП задано табл. 1.3.

1.      Исходные данные.

 

Таблица 1.1. Подключение выводов обмоток первой подстанции к плечам питания

Выводы обмоток первой подстанции, соединенные в треугольник

Номер варианта и подключение выводов обмоток первой подстанции к плечам питания


8

а(1)=

П

в(1)=

Л

Таблица 1.2. Подключение выводов обмоток Ат(1), Вт(1), Ст(1) к фазам ЛЭП

Выводы обмоток первой подстанции, соединенные в звезду

Номер варианта и фазы ЛЭП, к которым подключены выводы обмоток первой подстанции


8

Ат(1) =

А

Вт (1) =

С

Ст(1) =

В

 

Таблица 1.3. Порядок чередования недогруженной фазы ЛЭП

№ подстанции

Номер варианта и недогруженная фаза ЛЭП


8

1

С

2

В

3

А

4

С

5

В

6

А

2.       Правила подключения тяговых подстанций:

2.1. Необходимо обеспечить питание межподстанционной зоны со сторон обеих подстанций от одной и той же фазы ЛЭП.

.2. Нерабочую фазу тягового трансформатора при подключении к линии внешнего электроснабжения тяговых подстанций необходимо чередовать для уменьшения несимметрии, создаваемой тяговой нагрузкой в системе внешнего электроснабжения.

.3. Оставшуюся обмотку трансформатора подключаем к оставшейся фазе ЛЭП, от неё и будет обеспечиваться питание следующего перегона.

3.     
Блок-схема алгоритма подключения выводов обмоток

4.     
Содержание блоков алгоритм:

.        Блок ввода - в этом блоке производится ввод данных - присваиваются значения исходным величинам: число подстанций N=6, отсчёт номера подстанции і =0, номера фаз ЛЭП, к которым подключаются первичные обмотки тяговых трансформаторов Атi=0, Bтi=0, Стi=0, номера точек, к которым подключаются вторичные обмотки тяговых трансформаторов ai=0, bi=0.

.        Выбор номера подстанции.

3.       Делим число подстанций на 2 - если остаток равен 1, то подстанция нечётная, если 0 - чётная.

, 5. Производится выбор точки подключения вторичных обмоток тяговых трансформаторов ai и bi. Чётным подстанциям присваиваем ai =4, bi=5, нечётным наоборот.

7, 13. Если предыдущее подключение производилось к последней фазе ЛЭП, то текущему значению присваиваем 1.

, 9, 10. При подключении к точке 4 фазы а вторичной обмотки тягового трансформатора, соответствующую первичную обмотку тр-ра подключают к той же фазе, как и предыдущую подстанцию, чем обеспечивается питание контактной сети перегона одной фазой ЛЭП, оставшуюся обмотку подключают к оставшейся фазе ЛЭП, в противном случае наоборот - к той же как в предыдущем случае фазе ЛЭП подключают фазу С.

. Когда номер подстанции i становится больше, чем число подстанций, вычисления прекращаются.

. Блок вывода результатов: ai, bi, Атi, Bтi, Стi

Задача № 2

Составить блок-схему определения параметра по варианту табл. 2.1. за период Т.

Схема подключения тяговой подстанции представлена на рис. 2.1.. Известны мгновенные значения напряжения левого и правого плеча питания (Uл и Uп), модулей токов левого (Iл) и правого (Iп) плеча, углы сдвига их относительно напряжений соответственно (φ л, φ п). Интервал квантования измерений по времени равен dt. Токи и напряжения за интервал dt примем неизменными.

Рис. 2.1. Схема подключения подстанции

При выполнении задачи рекомендуется определить число выполненных измерений (N) путем деления периода измерения T на интервал квантования dt. Для решения задачи рекомендуется применить метод перебора мгновенных значений токов плеч и (или) напряжений плеч за время Т. Время появления любого события T1 можно определять по формуле:

,

где N1 - число интервалов квантования.

Экстремальные значения измеренных параметров рекомендуется находить методом последовательных приближений. При этом необходимо выполнить полный перебор всех измерений.

1.      Исходные данные.

 

Таблица 2.1. Задание для решения задачи № 2

Вариант

Требуется определить

8

максимальное значение IП, минимальное IЛ, время их появления и продолжительность


2.       Принятые условные обозначения:

N - число выполненных измерений;- период измерения;- интервал квантования;

i - номер текущего измерения IП;

j - номер текущего измерения IЛ;Пmax - максимальное значение IП;Лmin - минимальное значение IЛ;

k - количество максимальных значений IП;

l - количество минимальных значений IЛ;

Тmax - продолжительность максимальных значений IП;

Тmin - продолжительность минимальных значений IЛ.

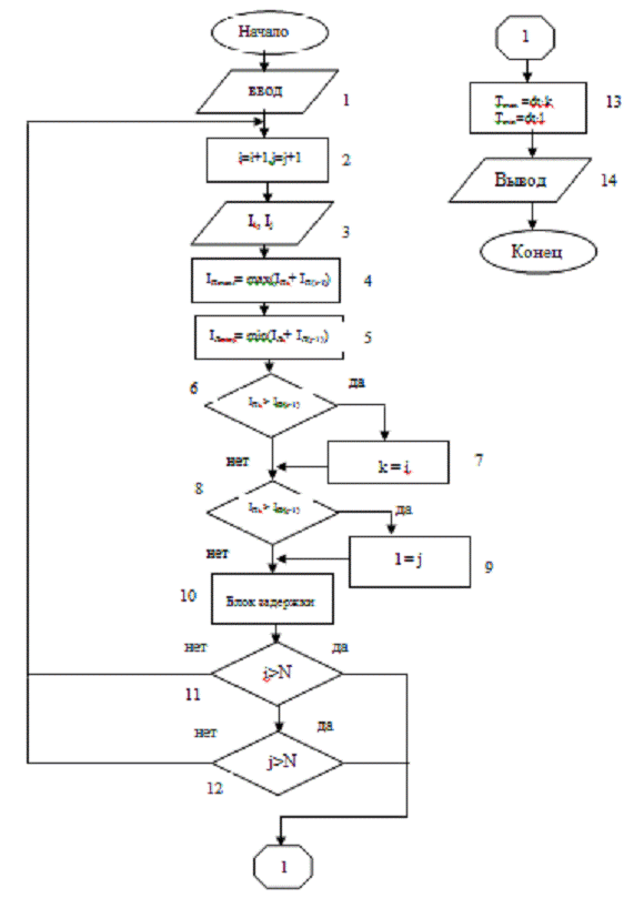
Блок-схема алгоритма расчета заданного параметра

трансформатор сеть тяговый проводник напряжение

3.     
Содержание блоков алгоритма

1.       Блок ввода - вводим исходные данные и присвоения - T, dt, N=T/dt, i=0, j=0, IПmaxi=0, IЛminj=0, k=0, l=0.

2.       Выбор номера измерения.

.        Вводим результаты измерений.

.        Выбираем большее значение тока правого плеча из текущего значения и максимального предыдущего, принимаем его за максимальный ток.

.Если текущее значение тока правого плеча больше, то запоминаем его появление (блок 7).

,8, 9 - аналогичные действия для IЛminj.

. Блок задержки - обеспечивает выдержку времени перед поступлением новых данных.

, 12 -блоки - условия - когда номера измерений будут равны числу измерений, цикл закончится.

. Подсчёт времен Тmax и Тmin.

. Вывод результатов.

Задача № 3

Разработать блок-схему выбора проводников для распред-устройства заданного класса напряжения Uр. Решение поставленной задачи выполнить на основе Правил устройства электроустановок (ПУЭ) по своему варианту. Задание представлено в табл. 3.1.

При составлении алгоритма необходимо рассмотреть номинальные напряжения аппаратов и проводников и, поставив их в соответствие с напряжением распределительного устройства, выбрать класс напряжения. Каждый из расчетных параметров проводников и аппаратов (считая их известными) необходимо сравнить с паспортными для выбора конкретного типа оборудования.

1.       Исходные данные.

 

Таблица 3.1. Задание для решения задачи № 3

Вариант

Содержание задания

8

Выбор проводов воздушной линии электропередачи напряжением выше 1000 В по условиям механической прочности

2.       Правила выбора.

Uном≤10кВ;

σ≤σдоп.

Блок-схема алгоритма выбора проводников

3.       Содержание блоков алгоритма.

1.       Блок ввода - вводим исходные данные и присвоения: кф, а, L,iуд,W, σдоп,Smin, Smax, m, k, i=0, Si= Smin.

2.       Производим проверку по напряжению электроустановки.

.        Если напряжение выше 10 кВ, то шины прямоугольного сечения использовать нельзя, берутся шины марки АС.

.        Проверяем условия охлаждения.

.        Если охлаждение плохое, то установку шин производим «на ребро».

.        Если охлаждение хорошее, то установку шин производим «плашмя».

.        Берем провод марки АДО.

.        Присваиваем номер выбранному сечению.

.        Производим расчёт механического напряжения.

.        Сравниваем полученный результат с нормативным.

.        Блок вывода - если механическое напряжение не превышает допустимое, осуществляем вывод данных: σ, S, m; либо при заданном количестве шин в пакете невозможно подобрать шины, - в таких случаях необходимо применять стальные шины.

Задача № 4

1.      Исходные данные

Рис. 5.1 Схема рассмотренного участка

Таблица 5.1

Параметры подстанций

ТП 1

ТП 2

ТП 3

ТП 4

U,B

Положение (к)

U,B

Положение (к)

U,B

Положение (к)

U,B

Положение (к)

26 000

1

28 500

5

27 000

5

28 000

5


Параметры межподстанционных зон

ТП 1 - ТП 2

ТП 2 - ТП 3

ТП 3 - ТП 4

L1,км

Тип подвески

L2,км

Тип подвески

L3,км

Тип подвески

30

ПБСМ70+МФ100

55

ПБСМ70+МФ100

44

ПБСМ95+МФ100+А185


Однопутный участок, тип рельса Р-65

.2 Использованные при расчете формулы.

Методика оптимизации потерь мощности в системе электроснабжения заключается в решении задачи линейного программирования:


где, z - функция потерь мощности;

Δxj - разница напряжений на j-й меж подстанционной зоне (j=1m)


где, i - текущая тяговая подстанция;

n - количество подстанций;

j - текущая меж подстанционная зона;

m - количество межподстанционных зон;

k - положение переключателя напряжения на i-й подстанции k є (1-5).

+5%

+2,5%

%

-2,5%

-5%

L12.23.34. - расстояние между тяговыми подстанциями;

Z12,Z23,Z34 - сопротивление межподстанционной зоны, соответственно, между 1 и 2 подстанциями, между 2 и 3, и между 3 и 4.

Матрица U - значения напряжений, соответствующие положениям переключателя.

2.      
Решение с помощью MathCAD

3.     
Алгоритм решения задачи линейного программирования


Описание блоков алгоритма задачи №4:

№бл.

Описание блоков алгоритма.


Блок ввода. Вводим значение Fmin (заранее больше ожидаемого результата),Lj, Xk,i , Zj.

Организация циклов переборов по переменным а b c d .

6

Расчет потерь F.

7

Цикл сравнения для нахождения минимального значения потерь.

8-9

Присвоение искомых значений постоянным для вывода результатов.

10

Вывод результатов.

Литература

1.       Единая система программной документации. - М., 1988. - 143 c.

2.       Марквардт К.Г. Электроснабжение электрифицированных железных дорог. - М.: Транспорт, 1982. - 528 с.

3.       Инструкция по технике безопасности при эксплуатации тяговых подстанций, пунктов электропитания и секционирования электрифицированных железных дорог. / МПС РФ департамент электрификации и электроснабжения. ЦЭ-402. - М., 1997. - 166 с.

4.       Справочник по электроснабжению железных дорог. В 2т. Т.2 / Под ред. К.Г. Марквардта. - М.: Транспорт, 1981. - 382 с.

.        Отраслевая программа энергосбережения на железнодорожном транспорте Украины на период 1996-2010 годы.


Не нашли материал для своей работы?
Поможем написать уникальную работу
Без плагиата!
Без нейросетей!