Технологический процесс восстановления гильзы цилиндра двигателя ВАЗ-2123 с объёмом восстановления N=1000 двигателей
ВВЕДЕНИЕ
Основная задача, решаемая на авторемонтном предприятии - обеспечение
гарантий потребителей, т.е. гарантии послеремонтного ресурса при минимальной
себестоимости ремонта автомобилей и агрегатов. 40-50% деталей автомобилей и
агрегатов, поступающих в ремонт, могут быть восстановлены. Технологии
восстановления деталей относятся к разряду наиболее ресурсосберегающих, так как
по сравнению с изготовлением новых деталей примерно на 70% сокращаются затраты.
Средние затраты на материалы при изготовлении деталей составляют 38%, а при
восстановлении 6,6%. Для восстановления работоспособности изношенных деталей
требуется в 5…8 раз меньше технологических операций по сравнению с
изготовлением новых деталей.
1. НОМАТИВНЫЕ ССЫЛКИ
В настоящем курсовом проекте использованы ссылки на следующие стандарты:
ГОСТ 2.102-73ЕСКД. Технический проект
ГОСТ 2.104-68 ЕСКД. Форматы
ГОСТ 3.1118-82 ЕСТД. Формы и правила оформления маршрутных карт
ГОСТ3.1404-86ЕСКД. Формы и правила оформления документов на
технологические процессы и операции обработки резанием ГОСТ 3.1105-84 ЕСКД.
Формы и правила оформления документов общего назначения
2. ОПИСАНИЕ НАЗНАЧЕНИЯ УСТРОЙСТВА И УСЛОВИЙ РАБОТЫ ДЕТАЛИ
Рисунок 1 - Гильза цилиндра
В двигателе ВАЗ-2123 в блоке цилиндров применяется деталь - гильза
цилиндра, вставляемая в расточку блока цилиндров.
Тщательно обработанная внутренняя цилиндрическая поверхность гильзы
является рабочей поверхностью, по которой перемещается поршень. Гильза
цилиндров относится к теплонапряженным особо ответственным деталям двигателя.
Помимо прочности в условиях высоких механических и тепловых нагрузок она должна
обладать стабильностью геометрической формы, от чего существенно зависят
удельные расходы топлива и смазочного материала.
Внутренняя поверхность гильзы цилиндров омываются горячими газами,
воспринимают теплоту от поршня контактным способом и в результате трения.
3. АНАЛИЗ ДЕФЕКТОВ ДЕТАЛИ И ТРЕБОВАНИЙ, ПРЕДЪЯВЛЯЕМЫХ К
ОТРЕМОНТИРОВАННОЙ ДЕТАЛИ
Анализ дефектов гильзы и требования, предъявляемые к отремонтированной
гильзе.
Дефектация деталей производится для оценки их технического состояния с
последующей сортировкой на группы годности. Контроль при дефектации должен быть
сплошным. Обязательно контроль должен быть инструментальным и многостадийным.
Гильза блока цилиндров двигателя ВАЗ-2123 устанавливается на легковые
автомобили марки Chevrolet Niva. Для данной детали выявлены
следующие дефекты, представленные в таблице 2.1.
Таблица 2.1 - Сводная таблица дефектов
|
№ Дефекта
|
Наименование дефекта
|
Способ определения
|
Метод или прибор контроля
|
Контролируемые размеры
|
Заключение
|
|
|
|
|
Номинальный, мм
|
Допустимый без ремонта, мм
|
Действительный, мм
|
|
|
1
|
Износ зеркала цилиндра
|
Замер
|
Нутромер 50-100, ГОСТ
9244-75, калибр А96137 и 67.8125.9501
|
82,00 82,00 82,00 82,00
|
82,20 82.20
82,20 82,20
|
82,60 82,55
82,19 82,56
|
Растачивание и последующее
хонингование под ремонтный размер, напыление детонационное
|
2 Износ, изменение формы и взаимного
расположения верхнего и нижнего установочных поясков относительно оси цилиндра Замер Микрометр
рычажный, штангенциркуль, 96137 и 67.8125. 9501 Верхний:
Нижний
Верхний:
Нижний
Верхний:
А-А
,43
Б-Б
,40
Нижний:
А-А
,89
Б-Б
,92
|
Железнение (предварительно
шлифование, нанесение покрытия и окончательное шлифование до исходного
размера) или плазменное напыление с последующим оплавлением покрытия
(предварительное шлифование, струйная обработка, нанесение покрытия
кислородным пламенем, шлифование восстановленных поясков
|
|
|
|
|
|
3
|
Сколы и трещины любого
размера и расположения
|
Визуально
|
|
|
|
|
Браковать
|
|
4
|
Отложения накипи на
поверхности, омываемой водой
|
Визуально
|
|
|
|
|
Удаление накипи с помощью
установки для очистки деталей косточковой крошкой
|
|
5
|
Отложения накипи на
поверхностях посадочных поясков
|
Визуально
|
|
|
|
|
Удаление накипи с помощью
установки для очистки деталей косточковой крошкой
|
|
6
|
Коробление, отколы,
глубокие задиры или потеря натяга вставки гильзы
|
Визуально
|
|
|
|
|
Браковать
|
Анализ проводится с целью выявления целесообразности устранения дефектов
детали. Необходимо произвести оценку степени влияния каждого дефекта на
эффективность и безопасность использования детали с учетом назначения и
конфигурации, показателей ее качества, режимов и условий эксплуатации.
По классификации дефектов, по всем неисправностям подходит дефект,
называемый критическим.
Критическим называется дефект, который единственно влияет на
использование детали по назначению, и ее дальнейшее использование практически
невозможно или исключается в соответствии с требованиями безопасности.
В процессе работы гильза цилиндров испытывает значительное тепловое
воздействие и знакопеременные нагрузки. Всё это вызывает появление различных
дефектов.
Рисунок 2 - Замер диаметра гильзы
4. ОПРЕДЕЛЕНИЕ ГОДОВОЙ ПРОГРАММЫ ПРОЦЕССА ВОССТАНОВЛЕНИЯ
ГИЛЬЗ
Годовая программа процесса восстановления детали определяется по формуле:
(2.1)
где
п - число деталей устанавливаемых на автомобиль, шт;
N- общее число бракованных деталей, шт;

- количество брака, шт; 
= 0; 
=1-3%.
Подставляя
численные значения в формулу (2.1), получим:
5.
ВЫБОР СПОСОБОВ УСТРАНЕНИЯ ДЕФЕКТОВ
5.1
Выбор способов устранения дефектов по физико-механическим свойствам
Физико-механические
свойства, получаемые при различных способах восстановления деталей, оцениваются
коэффициентом долговечности, определяемым по формуле:
,
(2.1)(2.2)
где
- соответственно коэффициенты: износостойкости,
выносливости, сцепления и коэффициент, учитывающий прочие физико-механические
свойства.
Для
ручной электродуговой сварки:
.
Для
ручной газовой сварки:
.
Для
ручной аргонодуговой сварки:
.
Для
механизированной наплавки в среде углекислого газа:
Для
механизированной наплавки под слоем флюса:
Для
механизированной наплавки вибродуговой:
Для
электролитического покрытия в среде пара:
Для
электролитического покрытия- хромирования:
Для
электролитического покрытия - осталивания:
Для
клеевой композиции коэффициент долговечности не рассчитывается, он слишком
невелик.
Для
электромеханического высаживания:
Для
пластической деформации:
Для
обработки под ремонтный размер:
Для
постановки дополнительных деталей:
5.2
Выбор способа устроения дефектов по технико-экономическим характеристикам
Технико-экономические
характеристики способа устранения дефектов оцениваются коэффициентом, влияющим
на соответствующие характеристики, который находится по формуле.
,
(2.2)(2.3)
где:
- соответственно стоимость восстановления и
коэффициент долговечности.
Для
ручной электродуговой сварки:
.
Для
ручной газовой сварки:
.
Для
ручной аргонодуговой сварки:
.
Для
механизированной наплавки в среде углекислого газа:
.
Для
механизированной наплавки под слоем флюса:
.
Для
механизированной наплавки вибродуговой:
.
Для
электролитического покрытия в среде пара:
.
Для
электролитического покрытия- хромирования:
.
Для
электролитического покрытия - осталивания:
.
Для
клеевой композиции коэффициент долговечности не рассчитывается, он слишком
невелик.
Для
электромеханического высаживания:
.
Для
пластической деформации:
.
Для
обработки под ремонтный размер:
.
Для
постановки дополнительных деталей:
.
Таким
образом, получаем, что по технико-экономическим свойствам, для восстановления
лучше всего применять метод детонационного напыления.
5.3
Выбор способов устранения дефектов по прочим характеристикам
Эффективность и качество восстановления деталей в значительной степени
зависят от применяемых технологических способов их обработки.
Многочисленность технологических способов, применяемых при восстановлении
деталей, объясняется разнообразием дефектов, для устранения которых они
применяются. Характерными дефектами деталей являются: износ, который
обусловливает нарушение размеров, формы и взаимного расположения поверхностей;
механические повреждения в виде остаточных деформаций, трещин, обломов, рисок,
пробоин.
Основными задачами технологии восстановления деталей являются:
восстановление нарушенных в процессе эксплуатации посадок в сопряженных
деталях.
Структурные параметры автомобиля и его агрегатов зависят от состояния сопряжения
деталей, которое характеризуется посадкой. Всякое нарушение посадки вызывается:
изменением размеров и геометрической формы рабочих поверхностей; нарушением
взаимного расположения рабочих поверхностей; механическими повреждениями,
химико-тепловыми повреждениями; изменением физико-химических свойств материала
детали.
Изменение размеров и геометрической формы рабочих поверхностей деталей
происходит в результате их изнашивания. Неравномерное изнашивание вызывает
возникновение таких дефектов формы рабочих поверхностей как овальность,
конусность, бочкообразность, корсетность. Интенсивность изнашивания зависит от
нагрузок на сопряженные детали, скорости перемещения трущихся поверхностей,
температурного режима работы деталей, режима смазывания, степени агрессивности
окружающей среды.
Нарушение взаимного расположения рабочих поверхностей проявляется в
изменении расстояния между осями цилиндрических поверхностей, отклонение от
параллельности или перпендикулярности осей и плоскостей. Причиной этих
нарушений являются неравномерный износ рабочих поверхностей, внутренние
напряжения, возникающие в деталях при их изготовлении и ремонте, остаточные
деформации деталей вследствие воздействия нагрузок. Взаимное расположение
рабочих поверхностей наиболее часто нарушается у корпусных деталей типа «блок
цилиндров». Это вызывает перекосы других деталей агрегата, что ускоряет процесс
изнашивания.
Механические повреждения деталей - трещины, обломы, выкрашивание, риски и
деформации (изгибы, скручивание, вмятины) возникают в результате перегрузок,
ударов и усталости материала.
Трещины - характерны для деталей, работающих в условиях циклических
знакопеременных нагрузок. Наиболее часто они появляются на поверхности деталей
в местах концентрации напряжений, например у отверстий.
Обломы - характерны для литых деталей и выкрашивание на поверхностях
стальных цементованных деталей возникают в результате воздействия динамических
ударных нагрузок и вследствие усталости материала. Риски на рабочих
поверхностях деталей появляются в результате действия абразивных частиц,
загрязняющих смазку.
Химико-тепловые повреждения - коробление, коррозия, нагар и накипь -
появляются в результате эксплуатации автомобиля в тяжелых условиях. Коробление
поверхностей деталей значительной длины обычно возникает при воздействии
высоких температур. Коррозия - результат химического и электрохимического
воздействия окружающей окислительной и химически активной среды. Коррозия
проявляется на поверхностях деталей в виде сплошных оксидных пленок или местных
повреждений.
Дефект №1. - Износ зеркала цилиндра.
Данный дефект можно устранить различными способами. Например,
индукционная наплавка, детонационное напыление, растачивание под ремонтный
размер, постановка дополнительной ремонтной детали, а также метод остаточной
термопластической деформации
Сущность метода индукционной наплавки заключается в том, что присадочный
износостойкий сплав вводят в виде порошка, смешанного с флюсом, в проточку
вращающейся вокруг горизонтальной оси гильзы и затем нагревают совместно с ней.
Расплавление нанесенной шихты происходит за счет термопередачи от основного
металла гильзы. Достоинства: увеличение износостойкости гильзы в 1,8-2,5 раза
по сравнению с серийными, недостатки: большая трудоемкость, дорогостоящее
оборудование, наличие термообработки, необходимость в специально подготовленных
кадрах.
Хорошим способом обработки является растачивание гильзы под один из
ремонтных размеров. Этот способ эффективен в том случае, если механическая
обработка при изменении размера не приведет к ликвидации термически
обработанного слоя детали. Суть способа в том, что у более дорогостоящей
сопрягаемой детали дефекты поверхности устраняются механической обработкой, а
другую, более простую или менее дорогостоящую, деталь заменяют новой
соответствующего размера (в данном случае имеется в виду сопряжение
«гильза-поршень»). В этом случае соединению будет возвращена первоначальная
посадка, но поверхности деталей, образующих посадку будут иметь размеры
отличные от первоначальных. Применение данного способа позволит снизить
трудоемкость и стоимость ремонта при одновременном сохранении качества
отремонтированных деталей.
Но данный способ работает не всегда. Наступает момент, когда последний
ремонтный размер исчерпывает себя и дальнейшая эксплуатация детали будет невозможна.
В этом случае пользуются способом детонационного напыления детали.
Суть метода заключается в том, что гильзу, требующую восстановления,
растачивают под определенный размер. Затем закрепляют гильзу на детонационную
пушку, производят напыление,после напыления производится расточка и
хонингование внутренней поверхности гильзы. установки внутреннюю поверхность
раскатывают и хонингуют. Гильза восстанавливается до любого размера: от
последнего ремонтного до номинального. Также пластинированные гильзы можно
восстанавливать неоднократно - достаточно просто раскрыть стык и, выгнув
втулку, запрессовать новую.
В последнее время начал использоваться метод восстановления гильз при
помощи остаточной термопластической деформации. Гильзу нагревают токами высокой
частоты, а затем проточной водой охлаждают внутреннюю поверхность гильзы. За
счет разности скоростей охлаждения внутренней и наружной поверхности, гильза
как бы сжимается и ее внутренний диаметр становится меньше. К недостаткам этого
метода относится сложность и дороговизна оборудования.
Дефект №2. - Износ, изменение формы и взаимного расположения верхнего и
нижнего установочных поясков относительно оси цилиндра.
Коррозионный износ и деформацию поясков гильзы устраняют металлизацией
(предварительное шлифование, нанесение покрытия и окончательное шлифование до
исходного размера) или плазменным напылением с последующим оплавлением покрытия
(предварительное шлифование, струйная обработка, нанесение покрытия, оплавление
покрытия кислородным пламенем, шлифование восстановленных поясков)
Дефект №3. - Сколы и трещины любого размера и расположения.
При наличии у детали таких дефектов лучше всего забраковать ее и заменить
новой. Однако для этих дефектов также существуют пути восстановления, такие как
сварка, постановка уплотняющих и стягивающих вставок.
Горячий способ сварки позволяет устранить данный дефект, хотя при этом
возникает опасность появления остаточных напряжений, приводящих в итоге к
короблению восстановленных деталей.
Кроме горячего способа сварки деталей из чугуна в практике широкое
применение находит полугорячий (предварительный нагрев детали до температуры
150-400 С) и холодный (без предварительного нагрева) способы сварки. Данный
способ является эффективным, но встречает на пути своего внедрения в технологический
процесс ряд препятствий, таких как дорогостоящие материалы, используемые для
сварки, так как используются специальные электроды.
Несмотря на широкое применение сварки, этот способ имеет ряд недостатков:
в околошлаковой зоне происходит отбел чугуна, значительно затрудняющий
механическую обработку, кроме этого остаточные напряжения, возникающие в
процессе сварки, искажают геометрические параметры деталей и способствуют
образованию новых трещин.
Более приемлемым является способ постановки фигурных вставок двух типов:
уплотняющих и втягивающих. Но он применим только к корпусным деталям.
Дефекты №4,5. - Отложения накипи на поверхности, омываемой водой, и на
поверхностях посадочных поясков.
Для очистки поверхностей детали от накипи и нагара лучше всего использовать
установку для очистки косточковой крошкой. Косточковая крошка - это
мелкораздробленная скорлупа фруктовых косточек. Косточковая крошка в камере
установки выбрасывается из сопла с большой скоростью, ударяется о поверхность
детали и очищает ее от загрязнений. При обработке на поверхностях деталей
царапины не образуются, в том числе и на алюминиевых сплавах. Перед очисткой
детали обезжиривают, а после - обдувают сжатым воздухом и моют.
Также существуют другие способы очистки: ультразвуковой, пескоструйный,
гидроабразивный, крацевание (очистка металлическими щетками), в различных
моечных ваннах и установках.
Дефект №6. - Коробление, отколы, глубокие задиры и потеря натяга вставки
гильзы.
В случае обнаружения данного вида дефектов старая гильза выбраковывается
и заменяется на новую.
6. ОПИСАНИЕ ПРИНЯТОГО СПОСОБА ВОССТАНОВЛЕНИЯ ДЕТАЛИ
Детонационные покрытия формируются с помощью ударных волн, периодически
инициируемых микровзрывами смеси кислорода и ацетилена.
Установка детонационного напыления состоит из камеры сгорания,
выполненной совместно с водоохлаждаемой трубкой-створом 5, электрической свечи 2,
газопроводом по кислороду и ацетилену 1, порошкового дозатора 4 и
источника тока 3. Детали устанавливаются на мишени на расстоянии 70...
150 мм от края створа детонационной пушки.
Технология нанесения покрытия заключается в следующем: подача кислорода и
ацетилена в камеру сгорания; подача дозируемого количества напыляемого порошка
из питателя в потоке азота; смесь кислорода и ацетилена поджигается электрической
искрой; взрыв (выделяется большое количество тепла); возрастание давление в
трубке-стволе; выстрел порошка из трубки-ствола по направлению мишени.
Схема установки для нанесения детонационного покрытия: 1 - газопровод;
2 - электрическая свеча; 3 - источник тока; 4 - порошковый
дозатор; 5 - трубка-створ; 6 - подложка; 7 - покрытие; 8 -
порошок
В результате взрыва и после него в камеру непрерывно поступает азот,
защищающий газовые клапаны от действия взрыва и очищающий от продуктов сгорания
ствола и камеру сгорания.
Цикл взрыва длится 0,23 с, т.е. в секунду производится 3...4 взрыва. При
каждом взрыве на ограниченный участок поверхности наносится покрытие толщиной
6,3 мкм. Последовательным нанесением порошка на отдельные участки создаются
сплошные покрытия. Обычно это достигается перемещением детали относительно
канала ствола.
Во взрывной волне газ сжимается до давления десятков атмосфер с
температурой несколько тысяч градусов. Несмотря на высокие температуры, развивающиеся
в месте контакта частиц порошка с подложкой, деталь не нагревается до
температуры более 200 °С.
Уровень шума при работе детонационной установки - 140 дБ, что выше
предела допустимого техникой безопасности (80 дБ). Поэтому установка помещается
в звуконепроницаемую камеру и управляется оператором, расположенным за
перегородкой.
После достижения детонационной волной открытого конца ствола она увлекает
напыляющие частицы и в виде двухфазного потока (продукты детонации и напыляемые
частицы) движется к мишени. Скорость потока на выходе из ствола составляет 875
м/с, материал покрытия выбрасывается взрывной волной на обрабатываемую
поверхность со сверхзвуковой скоростью.
В двухфазном потоке продукты детонации нагреваются и ускоряют напыляемые
частицы, которые могут плавиться и испаряться. Вблизи обрабатываемой подложки
поток газа тормозится и растекается вдоль поверхности. Покрытие может
формироваться из полностью расплавленных частиц и из смеси расплавленного и
нерасплавленного материалов. Высокая скорость в момент удара и высокая
температура в зоне взаимодействия вызывают приваривание и кристаллизацию частиц
порошка на поверхности подложки.
В отличие от газопламенных и плазменных методов детонационные покрытия
формируются при более высоких скоростях частиц и наличии более крупных
непроплавленных частиц в конце двухфазного потока. Это приводит к эффектам
ударного прессования и абразивного воздействия потока на поверхность, в
результате чего возможно отделение частиц покрытия от подложки и увеличение
плотности уже сформированного покрытия.
Формирование первого слоя детонационного покрытия характеризуется плотным
прилеганием к подложке и отсутствием пор. Это связано с плавлением микрообъемов
обрабатываемой поверхности, перемешиванием материала подложки с покрытием, что
способствует образованию прочной связи. Несмотря на низкую общую температуру
подложки (200...250°С), контактная температура в отдельных точках достигает
температуры плавления стали (~1500°С).
Поры, образующиеся при напылении первого слоя, при формировании
последующих слоев уменьшаются в объеме или исчезают в результате эффекта
горячего ударного прессования. поток ударной волны неоднороден по длине. Для
нерасплавленного металла он минимален в начале потока и максимален в конце.
В результате воздействия непроплавленных частиц в конце двухфазного
потока происходит отделение верхних слоев покрытия (эффект абразивного
отделения). Верхние слои покрытия слабо связаны с материалом покрытия из-за
отсутствия дополнительного упрочнения при напылении последующих слоев и
большого количества нерасплавленных частиц.
Износостойкость поверхностных слоев покрытия толщиной 10...30 мкм низкая.
Не удается нанести твердосплавные покрытия на гладкую поверхность, имеющую
высокую твердость. Причиной этого служат следующие процессы:
при напылении твердые нерасплавленные частицы (например, карбид,
вольфрам) внедряются в подложку; другие частицы, попадая на горячий слой
металла, проникают в него, входя в состав покрытия;
частицы карбида, попадая на внедренные частицы карбида, отскакивают от
нее и не участвуют в формировании покрытия.
Толщина детонационных покрытий обычно составляет 40... 220 мкм. Покрытие
состоит из трех зон: переходная зона толщиной 5... 30 мкм определяет прочность
сцепления покрытия с подложкой; основная зона, толщина которой в зависимости от
назначения покрытия составляет 30...150 мкм; поверхностная зона толщиной
10...40 мкм обычно удаляется при доводочных операциях.
Детонационными методами напыляют порошки чистых металлов - N1, А1, Мо, Н,
окислов, карбидов, нитридов и т.д.
Комплект оборудования для нанесения покрытия включает: электропечь
(СНОЛ-1.6.2.5 1/13,5); вихревой аппарат (АВСП-100); пескоструйный шкаф с
инжекторным аппаратом (ВНИИАВТОГЕН-маш № 02-71.12); пескоструйный пистолет
(027110); стойку с газовыми баллонами (не менее 3); масловлагоотделитель (ДВ
41-16); сито с ячейками; лабораторные весы (ВПА-200 г-М); твердомер и
микрометрический инструмент.
Для детонационного нанесения покрытий применяются установки УДН-2М,
Днепр, АДК, ЛНП5, КПИ-6, АУДН-2М.
Технологический процесс детонационного нанесения покрытий состоит из
следующих операций: подготовка поверхности деталей перед нанесением покрытий;
подготовка порошка; нанесение покрытий; контроль качества покрытий;
механическая обработка; контроль качества покрытий после механической
обработки.
Для образования прочной связи между материалами детали и покрытия
необходимо нанести промежуточный слой, если наблюдается слабая адгезия между
покрытием и материалом детали, если коэффициент термического расширения между
покрытием и материалом детали резко отличается, и если деталь работает в
условиях переменных температур. Толщина промежуточного слоя составляет
0,05...0,15 мм. Для нанесения промежуточного слоя используются порошки нихрома,
молибдена, никель-алюминиевых сплавов, стали 12Х18Н9 и т.п.
В качестве рабочих газов используют азот и кислород, технический ацетилен
и пропан-бутан. Выбор газа зависит от технической характеристики
детонационно-газовой установки.
При нанесении покрытий на участки поверхности деталей остальные ее части
закрывают накладными экранами из тонких листов металла. Для малых по площади
деталей используют специальные маски-экраны, которые устанавливают на
расстоянии не более 50 мм от напыляемой поверхности.
Дистанцию напыления задают в зависимости от материала, размеров и форм
детали, материала и необходимой толщины покрытия и изменяют от 50 до 200 мм.
Необходимую толщину покрытий получают многократным повторением циклов
стрельбы. Смещение детали между двумя циклами не должно превышать 0,5 диаметра
створа.
Объект восстановления - гильза цилиндра автомобильного двигателя
ВАЗ-2123. Способы восстановления индукционной наплавкой, постановкой свертной
втулки, хромированием, термопластическим деформированием отвергаются из-за
высокой стоимости и трудозатрат. Восстановление посредством обработки под
ремонтный размер невозможно, так как износ превысил значение последнего РР.
Поэтому восстанавливаем гильзу детонационным напылением.
Выпрессовываем гильзу из блока с помощью специального съемника. После
выемки гильз посадочные поверхности и поверхности уплотнения тщательно
очищаются от накипи, нагара и коррозии. Вынутая гильза после мойки и очистки
подвергается дефектовке. После дефектовки принимается решение: восстанавливать
ли данную деталь или отбраковать и заменить ее. С помощью индикаторного
нутромера замеряется диаметр отверстия в поясах I, II, III и во взаимно перпендикулярных
плоскостях АА и ББ (рис. 2.1).
Рисунок 3 - Замер диаметра гильзы
Данная гильза имеет номинальный диаметр 82,00,максимально допустимы
размер диаметра 82,20. Диаметр данной гильзы больше чем 82,20 поэтому
восстанавливать ее будем детонационным напылением.
После измерения гильза подвергается расточке. Для этого она закрепляется
в специальном приспособлении, в котором она базируется посадочными поясками, и
устанавливается на столе координатно-расточного станка. Выбирается резец,
оснастка и по заданным режимам производится расточка гильзы. Глубина
растачивания определяется конструктивными параметрами гильзы и ходом поршня.
Гильзы с напыленной внутренней поверхностью подвергаются черновому и
чистовому хонингованию.
Также необходимо устранить дефекты блока цилиндров. При наличии трещин
системы охлаждения или самого блока и невозможности его выбраковки, применяют
уплотняющие вставки для заделки трещин. При наличие трещин в перемычках, местах
установки шпилек, изломах гнезд втулок распределительных валов, пробоев и
трещин, разрушающих маслопроводящие магистрали, блоки, как правило,
выбраковывают. При необходимости такие блоки могут быть восстановлены с помощью
сварки, отремонтированные блоки обязательно подвергаются гидравлическому
испытанию водой под давлением 3-4 атмосферы.
Сорванная резьба в отверстиях под шпильки и болты восстанавливается
постановкой ввертышей. При этом отверстия с изношенной резьбой рассверливают и
в них нарезают резьбу. После такой подготовки в отверстие ввертывают ввертыш с
нормальной резьбой.
При нарушении плоскостности или при короблении привалочные поверхности
шабрят по плите. При этом на поверхность плиты тонким слоем наносят краску и
плиту без нажима передвигают по проверяемой поверхности блока. Участки, на
которых осталась краска, шабрят. Неплоскостность и коробление привалочных
поверхностей не должны превышать 0,15 мм. Также эти дефекты можно устранить
передвижением по ремонтируемой поверхности абразивного круга большого диаметра,
который укладывают на пористую верхность боковой стороной, или шлифованием
торцовой поверхностью вращающегося абразивного круга. Еще этот дефект устраняют
фрезерованием поверхности блока торцевыми фрезами. Особенность фрезерования в
том, что в отличие от других видов обработки, где режущий инструмент находится
в постоянном контакте с обрабатываемой поверхностью до окончания резания, фреза
- многолезвийный инструмент и воздействует на поверхность прерывисто, только в
течении некоторой части оборота до следующего врезания.
Постели под вкладыши коренных подшипников коленчатого вала (дефекты:
овальность, конусность или относительное смещение осей отверстий, а также
износ, вызывающий перекос коленчатого вала относительно нижней плоскости блока)
растачиваются под вкладыши увеличенных размеров. Перед расточкой тщательно
проверяют поверхности прилегания крышек подшипников и блока. Отверстия под
вкладыши растачивают на специализированных станках.
7. РАЗРАБОТКА ТЕХНОЛОГИЧЕСКОГО ПРОЦЕССА ВОССТАНОВЛЕНИЯ ДЕТАЛИ
7.1 Анализ технологичности конструкции
Деталь - представляет собой типичную цилиндрическую деталь. Деталь
достаточно технологична, допускает применение высокопроизводительных режимов
обработки, Имеет хорошие базовые поверхности для первоначальных операций.
Технологический анализ конструкции обеспечивает улучшение
технико-экономических показателей разрабатываемого технологического процесса.
Поэтому технологический анализ - один из важнейших этапов технологической
разработки.
Основные задачи, решаемые при анализе технологичности конструкции
обрабатываемой детали, сводятся к возможному уменьшению трудоемкости и
металлоемкости, возможности обработки детали высокопроизводительными методами.
Таким образом, улучшение технологичности конструкции позволяет снизить
себестоимость ее изготовления без ущерба для служебного назначения.
Деталь
- гильза цилиндра. Деталь изготавливается из износостойкого чугуна. Деталь имеет
сложный профиль поверхности, включающую: бурт для надежной посадки гильзы в
«блок-картер», верхний и нижний установочный пояски, одну канавку вверху
гильзы, а также спрофилированные плоскости в совокупности с профилем
«блок-картера», обеспечивающие наличие сообщающихся полостей вокруг каждой
гильзы (рубашка охлаждения). Отверстие в гильзе (
84+0,03)
необходимо растачивать для достижения необходимой точности. Для достижения
необходимого качества поверхности (шероховатости) применяется окончательная
обработка - хонингование.
.2
Определение типа производства
Тип
производства характеризуется коэффициентом закрепления операции
, который показывает отношение всех различных
технологических операций, выполняемых в течении месяца, к числу рабочих:
(2.14)
где
- суммарное число различных операций;
- явочное
число рабочих.
Определим
количество станков по формуле:
, (2.15)
где:N- годовая программа, N=1000шт.(по заданию);
- штучное
время, мин.;
-
действительный годовой фонд времени, ч.;
-
нормативный коэффициент загрузки оборудования.
Для
каждой операции по технологической маршрутной карте определяем
:
)для
расточной операции 010:
, (2.16)
Тшк=φк*То (2.17)
где Тшт - штучное время, мин;Т0-машинное (основное)
время, мин; Твсп - вспомогательное время, мин;Топ=То+Твсп
(оперативное время).
Основное время определяем по:
;
где
L - расчетная длина обрабатываемой поверхности, мм; n -
частота вращения шпинделя, мин-1; S - подача за
оборот шпинделя, мм/об; i-число проходов инструмента.
L=l+l1+l2;
где
l -длина обрабатываемой поверхности, мм; l1 - величина врезания инструмента, мм; l2-веичина перебега инструмента, мм.
L=225мм; S=0,08мм/об;
i=1; n=250об/мин.
Тогда
11,55мм
мин
Тв=1,4мин
(по нормативным данным).
Тшт.к.=11,55+1,4+0,06(11,55+1,4)=13,73
мин.
Принимаем
Р=1
Тогда
)для
хонинговальной операции 020:
12
Тв=1,6мин
(по нормативным данным).
Тшт.к.=12+1,6+0,06(23+24+23)=17,8
мин.
Принимаем
Р=1
Тогда
Принимаем
О=2
Таким
образом
Тип
производства - крупносерийное, т.к. Кзо лежит между 1 и 10
Подобным
образом производим расчет и для других операций.
Таблица
№ 2.1 - Данные по технологическому процессу.
|
Операция
|
 Р О
|
|
|
|
|
|
Расточная
|
13,73
|
0,4
|
1
|
0,4
|
2
|
|
Хонинговальная
|
17.8
|
0,5
|
1
|
0,5
|
2
|
Подставим полученные значения в формулу (3)
,
Тип
производства -серийное.
Подсчитаем
среднюю трудоемкость основных операций:
, (2.23)
где
- штучное время i - й
операции, мин;
n -
количество основных операций.
мин.
Определяем такт производства в минутах,
, (2.24)
.
Количество деталей в партии для одновременного запуска
, (2.25)
где a - периодичность запуска, принимаем a = 6 из рекомендации [1. стр. 23]
шт,
Расчетное число смен на обработку всей партии деталей
, (2.26)
где 476 - действительный фонд времени работы оборудования в смену, мин;
,8 - нормальный коэффициент загрузки станков в серийном производстве.
Принимаем
количество смен 2.
.
Определяем число деталей в партии необходимо для загрузки оборудования на
основных операциях в течение часа смен:
, (2.27)
шт.
Определяем месячную программу
, шт
(2.28)
шт.
Определим идеальную программу
шт.
Принимаем
шт.
7.3 Выбор технологических баз
При проектировании машины конструктор определяет точность изготовления ее
деталей, узлов, а также точность их взаимного расположения. В связи с этим в
процессе обработки деталь должна занимать вполне определенное положение
относительно узлов станка, инструмента и приспособления. Выбирают это положение
на основе теории базирования.
Базированием называют придание заготовке или изделию требуемого положения
относительно выбранной системы координат.
Механическая обработка заготовки обычно производится за несколько
установов с использованием различных технологических баз. Заготовку будущей
детали, как правило, изготавливают в цехах. Поэтому, в самом начале разработки
технологического процесса, технолог имеет дело с необработанными заготовками.
Из этих поверхностей он должен выбрать технологические базы для первой операции.
Первоначальные базы должны отвечать общим требованиям, которые предъявляют и к
технологическим базам. После выполнения первой операции необходимо установить
технологические базы для последующей обработки заготовки.
Такими базами будут уже обработанные поверхности. Они должны обеспечить
обработку исполнительных поверхностей, конструкторских основных и
вспомогательных баз с необходимыми параметрами шероховатости, с заданными
допустимыми отклонениями размеров, геометрической формы и взаимного
расположения поверхностей. Они должны также обеспечить надежное закрепление
заготовки, такое чтобы исключить упругое деформирование различных ее
поверхностей и погрешности установки были минимальны.
В процессе разработки технологических процессов, решая вопросы выбора баз,
следует стремиться к соблюдению принципов совмещения баз и постоянства баз.
Рисунок 3 - Схема базирования гильзы
В данном случае гильза цилиндра закрепляется в приспособлении для
растачивания и вынимается из него только после окончательной доводки (чистового
хонингования). На корпусе гильзы имеются верхний и нижний установочный пояски,
служащие для надежной посадки гильзы в блоке. Они и будут являться базирующими
поверхностями, после того как подвергнутся замерам и, в случае необходимости, будут
восстановлены
7.4 Выбор варианта технологического маршрута восстановления
детали
Технологический маршрут восстановления детали выбирается исходя из
анализа возможных дефектов. Гильза цилиндров является типичным представителем в
кассе «полые цилиндры».
Выбираем следующий вариант технологического маршрута восстановления
гильзы цилиндра двигателя ВАЗ-2123 по операциям:
. Очистная;
. Дефектовочная операция;
. Расточная операция;
. Напылительная операция;
. Расточная операция;
. Хонинговальная операция;
. Запрессовка гильзы в корпус блока цилиндров
. Контрольная операция.
7.5 Выбор оборудования
Выбор станков для проектируемого технологического процесса производится
уже после того, как каждая операция предварительно разработана.
Типоразмер (модель) станка можно выбрать сравнительно быстро на основании
таких данных, как метод обработки, точность обработки и класс чистоты,
расположение и размер обрабатываемой поверхности или габаритные размеры детали.
Однако такой выбор еще не будет достаточно обоснованным и, самое главное, не
даст представления об обеспечении заданной производительности.
Исходя из данной производительности может измениться первоначальное
решение по выбору типоразмера станка. Это возможно в условиях массового
производства, где необходимо стремиться, чтобы на операции было занято не более
одного, двух станков. Другим фактором, который может привести к изменению
первоначального решения по выбору модели станка, является неэффективное
использование его по мощности.
По выбранному технологическому процессу восстановления принимаем 2 типа
станка:
0
вертикально-расточной
станок 2Е78П
1
вертикально-хонинговальный
станок 278Н
Краткая характеристика вертикально-расточного станка 2Е78П:
2
наибольшее усилие
подач400, кг
3
наибольшее
вертикальное перемещение шпинделя130, мм
4
пределы чисел
оборотов56-1400, об/мин
5
пределы подач
шпинделяОД; 0,15; 0,2, мм/об
6
мощность
электродвигателя2,2, кВт
7
габариты
станка1710x815, мм
Краткая характеристика вертикально-хонинговального станка 278Н
•диаметр хонингуемого отверстия60-145, мм
8
размер стола460х
1000, мм
9
вылет
шпинделя300, мм
10 длина хонингования150-400, мм
11 мощность электродвигателя3, кВт
12 габариты1380x1120, мм
Краткая характеристика гидравлического прессаОКС-1671М
13 максимальное усилие пресса40(400),
тс(кН)
14 максимальное давление в гидросистеме300(30),
кг/см (МПа)
15 номинальное усилие обратного хода1, т
16 максимальный ход винта200, мм
17 максимальный подъем стола500, мм
18 емкость масляного бака43,7, л
19 мощность электродвигателя1,7, кВт
20 напряжение220/380, В
21 масса750, кг
22 габариты1527x885x2285, мм
7.6 Расчёт припусков
Расчетной величиной припуска является минимальный припуск на обработку,
достаточный для устранения на выполняемом переходе погрешности обработки и
дефектов поверхностного слоя, полученных на предыдущих переходах или операции и
компенсации погрешностей, возникающих на выполняемом переходе.
При выполнении расчета припусков на механическую обработку производится
расчетно-аналитическим методом и по таблицам.
Расчет припусков и определение их величин по таблицам могут производиться
только после выбора оптимального, для данных условий, технологического маршрута
и выбора метода получения заготовки.
Технологический маршрут обработки отверстия D= 82,20 состоит из четырёх операций: растачивание для
подготовки поверхности к детонационному напылению, детонационное напыление,
растачивание до номинального размера и чистового хонингования. Припуски будут
рассчитываться в два этапа: сначала для операции растачивания, затем для
доводочных операций. Деталь базируется по схеме показанной в пункте 7.3 Выбор
технологических баз.
Расчет припусков на обработку отверстия D=82,20 мм ведем путем составления таблицы, в которую
последовательно записываем технологический маршрут обработки отверстия и все
значения элементов припуска.
) Расчет припусков на растачивание
Таблица - Сводная таблица припусков на растачивание.
|
Технологические переходы
обработки отверстия
|
Элементы припуска, мкм
|
Расчетный припуск 2zmin
|
Расчетный размер dp,
мм
|
Допуск δ, мкм
|
Предельный размер, мм
|
Предельное значение
припусков, мкм
|
|
Rz
|
T
|
ρ
|
ε
|
|
|
|
dmin
|
dmax
|
2zпрmin
|
2zпрmax
|
|
деталь
|
40
|
260
|
163,55
|
-
|
-
|
81,70
|
400
|
81,30
|
82,20
|
-
|
-
|
|
растачивание
|
50
|
50
|
130,84
|
80
|
960
|
82,50
|
80
|
|
82,8
|
600
|
1270
|
Суммарные значения К2 и Г, характеризующие качество
поверхности определяем по [9, табл.27, стр.66]. После первого технологического
перехода величина Г для деталей из чугуна исключается из расчетов, поэтому для
растачивания находим по [9, табл.28, стр. 67] только значение Rz.
Величину суммарного значения пространственных отклонений определяем по
формуле:
(2.15)
где
ρкор
- величина погрешности коробления; ρсм-
погрешность смятия детали.
Величина
погрешности коробления рассчитывается по формуле:
(2.16)
Где,
d,1 -
соответственно диаметр и длина обрабатываемого отверстия, мм
Δк -
удельная кривизна детали, мкм/мм
длины
Δк = 0,6 по [9, табл.32, стр.72]
рсм
= 0,8 по [9, табл.34, стр.73].
Подставим
численные значения в формулу (2.15)
Для
следующего перехода вычисляем остаточное пространственное отклонение по
формуле:
(2.17)
где
kу -
коэффициент уточнения формы kу = 0,8
Подставим
полученные значения в формулу (2.17), получим
Полученные
данные заносим в таблицу. Рассчитаем погрешности установки
(2.18)
где
- погрешность
базирования, мкм;
- погрешность
закрепления, мкм. Погрешность базирования
= 0 по [9, стр.76, табл.36]
=80 по [9,
табл.40, стр.82]. Подставив численные значения в формулу (2.18), получим
На
основании записанных в таблице данных производим расчет минимальных значений
межоперационных припусков
(2.19)
где
Rz, Т- показатели,
характеризующие качество поверхности, мкм
ρ - величина суммарного значения пространственного
отклонения, мкм
ε - величина погрешности установки, мкм
Подставим
численные значения в формулу (2.19)
Тогда
расчетный размер имеет следующие значения
dраст.дет=82,50-0,96=81,54
Отсюда
(2.20)
Где
δ-
допуск соответствующего перехода
dmin раст=81,70-0,4=81,30
Минимальные
предельные значения припусков 2zпрmin равны разности наибольших предельных размеров
выполняемого и предшествующего переходов, а максимальные значения 2zпртах -
соответственно разности наименьших предельных размеров. Тогда в нашем случае
для растачивания получим
zпрmin=82,8-82,2=600
2zпртах82,57-81,30=1270
Рис. 2.3.- схема расположения припусков и допусков на растачивание
отверстия D=82,20
2) Расчет припусков на доводочные операции
Таблица 2.2 - Сводная таблица припусков на доводку
|
Технологические переходы
обработки отверстия
|
Элементы припуска, мкм
|
Расчетный припуск 2zmin
|
Расчетный размер dp,
мм
|
|
Rz
|
T
|
ρ
|
ε
|
|
|
|
деталь
|
50
|
50
|
130,84
|
80
|
--
|
81,30
|
|
Черновое хонингование
|
10
|
20
|
19,6
|
12
|
2*238
|
|
|
Чистовое хонингование
|
5
|
15
|
6,5
|
4
|
2*54
|
|
7.7 Определение режимов обработки. Техническое нормирование
При обработке гильз блоков цилиндров применяется наиболее
распространенный вид механической обработки - растачивание. В результате
растачивания получают точные размеры, правильную геометрическую форму и
необходимые параметры шероховатости поверхности.
Так как в целях повышения износостойкости стенок цилиндров гильзы
автомобильных двигателей, изготавливаемые из легированного высокопрочного
чугуна, подвергаются сквозной или поверхностной закалке и их твердость
находится в пределах HRС55-65,
то расточка будет вестись резцами из эльбора-Р. Эти резцы сохраняют режущую
способность при температуре до 1500°С и обладают высокой износостойкостью.
По результатам расчетов проведенных в предыдущем пункте имеем припуск на
обработку равным 0,91мм. Получаем 0,455 мм, что можно снять эльборовым резцом
за один проход. Таким образом глубина резания по [9, табл.7, стр.93] будет
равна t= 0.6 мм. Подачу принимаем из [9, табл.2-6, стр.88] S = 0,12 мм/об. Скорость резания
определим по формуле
(2.21)
где
V- скорость
резания, м/мин
Сv- коэффициент
зависящий от обрабатываемого материала
t
- глубина резания, мм
S - подача,
мм/об
Хv,Уv - показатели степени
Кv - общий
поправочный коэффициент на скорость резания. Подставим численные значения в
формулу (2.21), получим
(2.22)
где
Кmv - коэффициент
качества обрабатываемого материала
Кnv - коэффициент состояния
поверхности заготовки
КUV - коэффициент
материала режущей части
Кφv, Кqv-
коэффициент параметров резца: радиус
при вершине, главный угол в плане
Kov-
коэффициент вида обработки.
Подставим
численные значения в формулу (2.22), получим
Определим
число оборотов обрабатываемой детали в одну минуту
(2.23)
где
n - диаметр
обрабатываемой поверхности, мм
По
паспортным данным станка 2Е78П принимаем число оборотов шпинделя n=
500 мин-1.
Определим
мощность необходимую для растачивания
(2.24)
где
N- мощность необходимая для расточки гильзы, кВт
Pz - сила
резания, Н
(2.25)
где
Сp -
коэффициент, зависящий от условий работы и механических свойств обрабатываемого
материала.
Подставляя
численные значения в формулу (2.25), получим
Подставляя
численные значения в формулу (2.24), получим
Сравнивая
полученные значения мощности с паспортными данными станка (при частоте вращения
шпинделя n = 500 мин'1 мощность на шпинделе по приводу равна N=1,47
кВт), делаем вывод о том, что мощность двигателя станка достаточна для расточки
гильзы.
Необходимо
провести расчет времени на расточку гильзы, нормируемое время - это время
полученной работы связанной с выполнением производственного задания. Оно
классифицируется на основное, вспомогательное, дополнительное и
подготовительно-заключительное время. Все эти категории времени включаются в
состав технической нормы времени, которая может быть выражена формулой
(2.26)
где
Тн - норма времени или штучно-калькуляционное время, мин
То
- основное время, мин
Тв
- вспомогательное время, мин
Тдоп
- дополнительное время, мин
ТПЗ
- подготовительно-заключительное время, мин
nшт - количество деталей в партии, шт
Основным
называется время, в течении которого происходит изменение формы, размера,
внешнего вида или внутренних свойств детали в результате какого-либо вида
обработки. По способу выполнения основное время может быть машинным или
машинно-ручным. Определим машинное время
(2.27)
где
L - длина на которую будет растачиваться гильза
цилиндров, мм
l - величина
врезания и перебега, мм
l = 1 мм
Подставим
численные значения в формулу (2.27), получим
Вспомогательное
время - это время, затрачиваемое на различные вспомогательные действия,
обеспечивающие выполнение основной работы, такой как, установка, выверка,
настройка оборудования. Вспомогательное время на установку и снятие детали из
приспособления принимаем Тв = 2 мин. Тогда
Дополнительное
время складывается из времени организационно-технического обслуживания рабочего
места, времени перерывов на отдых, естественные надобности и производственную
гимнастику. Оно рассчитывается пропорционально затратам оперативного времени
где
k -
процентное отношение дополнительного времени к операционному
Таким
образом, нормируемое время на расточку одной гильзы будет равно (при Тпз
= 3 мин)
Разработка
технологического процесса хонингования гильз
После
растачивания и запрессовки гильзы, она доводится с помощью хонингования.
Хонингование является отделочной операцией, позволяющей получить высокую
точность (до 7-го квалитета, малый параметр шероховатости Rа=
0,3...0,08 мкм) поверхностей, специальную сетку микропрофилей обрабатываемой
поверхности. Такой микропрофиль необходим для удержания на поверхности зеркала
цилиндра смазочного материала.
При
хонинговании зеркала цилиндров хону сообщается три типа движения: вращение,
движение подачи вдоль оси, радиальное движение подачи брусков. Совокупность
этих трех движений создает условия для резания, самозатачивания и характерный
рисунок траектории (сетки). При хонинговании срезаемый припуск составляет
5-2000 мкм, а иногда и более.
Хонингование
будет производится на вертикально-хонинговальном станке модели 278Н.
Определим
режимы обработки гильзы при черновом хонинговании. Число оборотов хонголовки
определяется по формуле
(2.33)
где
n - число оборотов хонголовки, мин-1
V- окружная скорость
хонингования, м/мин
D - диаметр
гильзы (для чернового хонингования), мм
Для
стали и высокопрочного чугуна принимаем V=60 м/мин.
Подставим численные значения в формулу (2.33)
Скорость
возвратно поступательного движения принимается для стали и высоколегированного
чугуна Vвп, = 8м/мин. Ход хонголовки определяем по формуле
где
Н- ход хонголовки, мм
L - длина
хонингования, мм
k - перебег
бруска, мм
m - длина
брусхоны, мм
Принимаем
k = 50 мм, m = 150 мм.
Тогда,
подставив численные значения в формулу (2.34), получим
Требуется
произвести расчет времени, необходимого для хонингования одной гильзы по
формуле
(2.35)
где
То - основное время на обработку, мин
n1 - число двойных ходов на снятие припуска
n2 - число двойных ходов в минуту совершаемых шпинделем
станка
(2.36)
где
tв.х -
толщина слоя металла, снимаемого за один двойной ход, мм
(2.37)
Подставим
численные значения в формулу (2.37), получим
Подставим
численные значения в формулу (2.35), получим
Вспомогательное
время для установки гильзы в приспособлении принимаем
Тв
= 1,6 мин.
Таким
образом операционное время равно
Тогда
дополнительное время, определяемое по формуле, равно
Подготовительно-заключительное
время принимаем ТПЗ = 3 мин, и получаем нормируемое время на
черновое хонингование одной гильзы
Режимы
обработки при чистовом хонинговании рассчитываются аналогично. Скорость
возвратно поступательного движения принимается для стали и высоколегированного
чугуна VВ.П.
= 8м/мин
Вспомогательное
время для установки гильзы в приспособлении принимаем Тв = 1,6 мин.
Таким образом операционное время равно
Тогда
дополнительное время, определяемое по формуле (), равно
Подготовительно-заключительное
время принимаем ТПЗ = 3 мин, и получаем нормируемое время на
черновое хонингование одной гильзы
Тн
=4,6 + 1,6 + 0,261 + 3 = 9 мин
8.
ОЦЕНКА ЗАТРАТ НА ВОССТАНОВЛЕНИЕ ДЕТАЛИ И ОПРЕДЕЛЕНИЕ ОСНОВНЫХ
ТЕХНИКО-ЭКОНОМИЧЕСКИХ ПОКАЗАТЕЛЕЙ РАЗРАБОТАННОГО ТЕХНОЛОГИЧЕСКОГО ПРОЦЕССА
Как
считают ученые, научные исследования по технологии ремонта машин должны быть
ориентированы на изыскание ресурсосберегающих технологий восстановления
изношенных деталей. При этом необходимо иметь в виду, что главным является
восстановление посадки соединения. Рассматривая экономическую эффективность
предлагаемого метода в сравнении с другими, выявлено, что метод восстановления
гильз цилиндров детонационным напылением по всем показателям имеет значительные
преимущества. И по всем показателям имеет одинаковые значения с методом
ремонтных размеров. Но метод восстановления гильз цилиндров детонационным
напылением имеет преимущество перед методом ремонтного размера, поскольку одна
и та же гильза используется неоднократно, до предельного износа. Основным
экономическим показателем, характеризующим степень совершенства
технологического процесса восстановления деталей ,является себестоимость
восстановления.Так средняя стоимость новой гильзы 1500 рублей, а гильза
восстановленная будет стоить 400 рублей. Соответственно при пересчете на ремонт
всей гильзы двигателя наглядно видно преимущество метода восстановления гильз
цилиндров детонационным напылением перед заменой на новые гильзы при получении
номинальных размеров. Но не нужно забывать, что новую гильзу необходимо
подбирать.
В
ходе исследования технологии выявлены основные преимущества метода
восстановления гильз цилиндров детонационным напылением:
ресурс
восстановленной гильзы сопоставим с ресурсом нового напыленного материала при
выполнении требований шероховатости и рельефа рабочей поверхности зеркала
цилиндра;
получение
уникальных свойств поверхности;
возможность
неоднократного восстановления;
себестоимость
процесса не более 30% цены новой гильзы.
В
настоящее же время, когда мы наблюдаем откат ремонтной базы на уровень начала
60-х годов прошлого века, многие методы прекратили свое существование вместе с
предприятиями, на которых они были внедрены в условиях затратной социалистической
экономики. Поэтому в настоящее время на передний план выдвигаются способы и
методы, не требующие значительных капиталовложений. С этой точки зрения способ
восстановления гильз детонационным напылением в сравнении со всеми остальными
известными способами (за исключением способа ремонтных размеров) при
современном уровне концентрации имеет значительную эффективность.
9.
ПРОЕКТИРОВАНИЕ СПЕЦИАЛЬНОЙ ТЕХНОЛОГИЧЕСКОЙ ОСНАСТКИ
9.1
Технико-экономическое обоснование необходимости применения и выбор типа специальной
оснастки
За
счет использования приспособлений в машиностроении при обработке деталей
исключается разметка заготовок и выверка их при установке на станках,
повышается производительность труда, расширяются технологические возможности
оборудования.
Ориентирование
заготовок и деталей осуществляется автоматически за счет контактирования их
базовых поверхностей с установочными элементами приспособлений. При этом
обеспечиваются заданные размеры, повышается точность обработки, устраняются
погрешности, связанные с разметкой и выверкой заготовок.
Используя
приспособления, можно сократить основное технологическое время за счет
автоматической ориентации заготовок; сокращения времени на их закрепление;
совмещение вспомогательного времени с основным; исключение затрат времени на
проверку положения заготовок при установке; использование в конструкциях
быстродействующих ручных, механизированных, автоматизированных загрузочных
устройств.
Так
как гильза цилиндров является тонкостенной (S
= 8 мм), то обработку ее независимо
от старого или нового материала необходимо обрабатывать в специальном
приспособлении, чтобы выдержать необходимые параметры точности и качества
поверхности гильзы.
Для
расточной операции применяем приспособление для центровки и закрепления гильзы
на столе расточного станка.
Для
обработки (шлифования) плоскости, вставляемых в гильзу цилиндров применяется
специальное приспособление на одновременную (шлифовку) пакета плоскости в 48
шт.
Для
запрессовки гильзы цилиндров также применяется специальное приспособление.
Применение гидроцилиндра необходимо ,что бы при запрессовке гильзы в блок
цилиндров не нарушить геометрию сопрягаемых деталей. Так же повышается и
производительность технологического процесса.
При
хонинговании гильзы цилиндров также применяется специальное приспособление.
Для
напыления гильзы цилиндров также используется специальное приспособление.
9.2
Устройство для детонационного напыления внутренних поверхностей
Устройство
для детонационного напыления внутренних поверхностей, включающее детонационную
пушку, дозаторы порошка и горючих газов с системой зажигания и защитную камеру,
образованную напыляемой деталью, приводимой во вращение механизмом вращения и
двумя крышками, одна из которых установлена на стволе пушки и снабжена упругим
элементом, пушка установлена на механизме горизонтального перемещения и состоит
из ствола, камеры сгорания и разгонной части, образованной изгибом ствола по
радиусу до прямого угла с конусным сужением в конце, причём ствол и разгонная
часть детонационной пушки расположены внутри напыляемой детали, отличающееся
тем, дополнительно содержит шибер, перекрывающий отверстие, выполненное в
задней крышке (относительно подачи смеси), причём шибер установлен с
возможностью перемещения относительно крышки по направляющим стержням закреплён
на крышке. Пружины, расположенные на направляющих стержнях и служащие для
возврата шибера в исходное положение, патрубок подачи азота для продувки
рабочей камеры соединённый с детонационной пушкой, и трубопровод отвода
отработанных газов и азота установленный на задней крышке.
Разработка
относится к устройствам в области напыления покрытий детонационным способом и
может быть использовано для упрочнения внутренних поверхностей деталей,
работающих в условиях повышенного коррозионного, эрозионного и абразивного
воздействия в различных отраслях машиностроения и ремонта машин, например, при
восстановления гильз двигателей внутреннего сгорания.
Известно
устройство для детонационного напыления внутренних поверхностей деталей по
патенту ( заявка №2007129292 ),авторы Мелехин Л.Ф., Люханов А.В., Филатов М.А.
Устройство включает детонационную пушку, дозаторы порошка и горючих газов,
систему зажигания. Защитная камера образуется напыляемой деталью и двумя
крышками, одна из которых установлена на стволе пушки и снабжена упругим
элементом. Пушка установлена на механизме горизонтального перемещения. Пушка
состоит из ствола, камеры сгорания, разгонной части и расположена внутри
детали. В этом устройстве не предусмотрен отвод отработанных газов, что даёт
загрязнение рабочего места концерагенными выделениями, а также ухудшает
технологию нанесения покрытий за счёт повышенного давления в закрытой зоне
напыления. Задачей предложенного технического решения является удаление
отработанных газов из рабочей зоны.Техническим результатом является улучшение
технологии нанесения покрытий и качества самих покрытий. Проблема решена
предлагаемым устройством для детонационного напыления внутренних поверхностей,
включающим детонационную пушку, дозаторы порошка и горючих газов с системой
зажигания и защитную камеру, образованную напыляемой деталью, приводимой во
вращение механизмом вращения и двумя крышками, одна из которых установлена на
стволе пушки и снабжена упругим элементом, пушка установлена на механизме
горизонтального перемещения и состоит из ствола, камеры сгорания и разгонной
части, образованной изгибом ствола по радиусу до прямого угла с конусным
сужением в конце, причём ствол и разгонная часть детонационной пушки
расположены внутри напыляемой детали, которое дополнительно содержит шибер,
перекрывающий отверстие, выполненное в задней крышке (относительно подачи
смеси), причём шибер установлен с возможностью перемещения относительно крышки
по направляющим стержням закреплён на крышке. Пружины, расположенные на
направляющих стержнях и служащие для возврата шибера в исходное положение,
патрубок подачи азота для продувки рабочей камеры соединённый с детонационной
пушкой, и трубопровод отвода отработанных газов и азота установленный на задней
крышке.
На
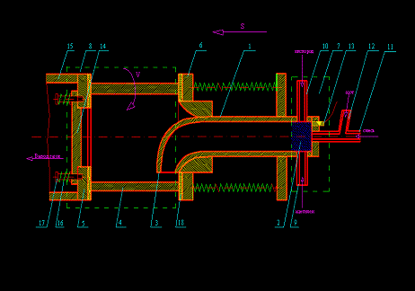
(рис.5) показано устройство для детонационного напыления внутренних
поверхностей деталей. Ствол 1 пушки, имеющий камеру сгорания 2 и разгонную
часть 3, входит внутрь напыляемой детали 4, которая с крышкой 5 и крышкой 6
образуют закрытую зону напыления. Крышка 6 установлена на стволе и имеет
упругий элемент. Сама пушка установлена на механизме горизонтального
перемещения 7, а деталь 4 приводится во вращение механизмом 8. Для подвода
ацетилена имеется патрубок 9, для кислорода патрубок 10, для смеси порошка
патрубок 11, для подвода азота патрубок 12. Смесь воспламеняется электрической
искрой от свечи 13. На крышке 5 сделано отверстие, закрывающееся подпружиненным
шибером 14 с пружинами 16 по направляющим стержням 17. Открывающийся от
повышения давления шибер 14 открывается, через патрубок 12 вдувается азот и
через трубопровод отвода 15 при помощи продувки азотом удаляют отработанные
газы.
Работа
производится следующим образом. Ствол 1 пушки с изогнутой разгонной частью 3
вводится внутрь камеры, из детали 4,крышки 6 и крышки 5 с шибером 14. Через
патрубки 9 и 10 в камеру сгорания 2 ствола пушки подаются в определённом
соотношении ацетилен и кислород. Затем вводится с помощью струи в газообразном
состоянии напыляемый порошок через патрубок 11. Газовая смесь поджигается с
помощью электрической искры свечой 13. Взрывная волна сообщает частичкам
порошка высокую скорость полёта, которая многократно увеличивается в разгонной
части 3 ствола за счёт уменьшения живого сечения канала. Деталь 4 вращается,а
ствол пушки совершает возвратно-поступательные перемещения с подачей S
относительно напыляемой поверхности,осуществляя нанесение заданного слоя на
внутреннюю поверхность детали.
После
нанесения каждой дозы порошка на напыляемую поверхность подпружиненный шибер14
открывается при повышении давления в зоне напыления и возвращается на своё
место при падении давления после продувки, через патрубок 12 вдувается азот и
все отработанные газы вылетают в трубопровод 15 отвода газов.
Рисунок-5.
Устройство для детонационного напыления внутренних поверхностей
Техническая
реализация
Превосходные
свойства детонационных покрытий, возможно достичь только благодаря
разработанным автоматическим детонационным комплексам, обеспечивающим:
0
высокую
надежность и простоту эксплуатации;
1
большой ресурс
работы;
2
высокую
производительность нанесения покрытий;
3
простоту
регулирования технологических режимов напыления.
При создании детонационной установки решалось несколько задач:
4 повышение производительности (скорострельности)
пушки;
5 упрощение конструкции основных узлов
пушки и повышение их надежности;
6 обеспечение безопасной работы
установки;
7 снижение эксплуатационных затрат в
условиях производства.
В состав комплекса детонационного напыления входит детонационная пушка,
имеющая следующие технические характеристики:
Скорострельность, циклов/сек17
Производительность по напыляемой поверхности при толщине
наносимого слоя 0,01 мм, м2 миндо 0.5
Адгезия, кг/мм210-30
Твердость наносимых слоев, ед. ИКСдо 65
Толщина наносимого слоя, мм0.01 - 3.0
Расход рабочих газов:
воздух, м3/ч15
ацетилен, кг/ч4 - 7
кислород, м3/ч6-9
Потребляемая электрическая мощность пушки, кВт, не более…………..0,4
Применяемые порошки: медь, алюминий, стальные сплавы, нихром, оксиды
металлов, карбиды вольфрама, хром и др.
Заключение
В данном курсовом проекте разработан технологический процесс
восстановления гильзы цилиндра двигателя ВАЗ-2123 с объёмом восстановления N=1000 двигателей. Главным
достоинством проекта является применение в технологическом процессе
детонационного напыления гильз, вместо изготовления новых, что приводит к
экономии трудозатрат и материальных ресурсов, т.к. используется старая гильза.
Так же выбрано необходимое оборудование и разработана специальная
оснастка для изготовления восстановленной гильзы, произведён расчёт припусков
под растачивание, определены режимы резания, рассчитаны основные
технико-экономические показатели технологического процесса.
СПИСОК ЛИТЕРАТУРЫ
ремонт дефект гильза цилиндр
1. Дюмин И.Е., Трегуб Г.Г. Ремонт автомобилей. - М.:
Транспорт, 1995.
2. Боднев А.Г., Шаверин Н.Н. Лабораторный практикум по
ремонту автомобилей. - М.: Транспорт, 1989.
. Суханов В.Н. Техническое обслуживание и ремонт
автомобилей (пособие по курсовому дипломному проектированию). - М.: Транспорт,
1990.
. Дехтеринский Л.В. Ремонт автомобилей. - М.:
Транспорт, 1992.
. Горячев А.Д., Беленький Р.Р. Механизация и
автоматизация производственных процессов на авторемонтных предприятиях. - М.:
Машиностроение, 1990.
. Канцевицкий В.А. Ресурсосберегающие технологии
восстановления деталей автомобилей. - М.: Транспорт, 1993.
. Малышев Г.А. Справочник технолога авторемонтного
производства. - М.: Транспорт, 1977.
8.Методические указания к выполнению курсового проекта по
курсу «Технология восстановления автомобильных деталей» для студентов всех форм
обучения специальности 190601 (150200) - Автомобили и автомобильное хозяйство
специализации 150202 - Ремонт автомобилей / Сост.: В.В.Иосифов, Д.Л. Поправка;
Кубан. гос.технол.ун-т. Кафедра технологии машиностроения. - Краснодар: Изд.
ГОУВПО «КубГТУ», 2004, 17 с.
9.Справочник технолога-машиностроителя/ Аод ред. А.Г.
Косиловой, Р.К. Мещерякова. - М.: Машиностроение, 1985. Т.1.656 с.; Т.2. - 496
с.
10. Ремонт автомобилей и двигателей: Учебник / В.И. Карогодин,
Н.Н. Митрохин. -2 изд. - М.: Изд. Центр «Академия»: Мастерство, 2002. -496 с.
.Решетников В. Ф. Гидравлика, гидропривод и
гидропневмоавтоматика станочного оборудования, КГТУ. 1993. 44 с.