Цифровой УКВ-приемник

  • Вид работы:
    Дипломная (ВКР)
  • Предмет:
    Информатика, ВТ, телекоммуникации
  • Язык:
    Русский
    ,
    Формат файла:
    MS Word
    195,3 Кб
  • Опубликовано:
    2012-11-27
Вы можете узнать стоимость помощи в написании студенческой работы.
Помощь в написании работы, которую точно примут!

Цифровой УКВ-приемник

Содержание

Введение

. Технико-экономический анализ задания

.1 Анализ задания и обоснование актуальности темы работы

.1.1 Особенности российского УКВ-диапазона

.1.2 Проблемы проектирования УКВ-приемника

.1.3 Обоснование критерия качества проектируемого объекта

.2 Обзор и анализ известных схемотехнических и технологических решений

.2.1 Патентный поиск

.2.2 Информационный поиск

.3 Выбор и обоснование оптимального варианта проектируемого устройства

.3.1    Обзор основных вариантов построения проектируемого устройства

.3.2 Выбор элементной базы для УКВ-ДМВ-приемника

. Конструкторский раздел

.1 Описание структурной схемы

.2 Описание работы УКВ-приемника по схеме электрической принципиальной

.2.1 Модуль радиочастоты

.2.1.1 Субмодуль дополнительного фильтра

.2.1.2 Субмодуль узкополосного приема

.2.2 Модуль звуковой частоты

Лист

.2.3 Модуль управления

.2.4 Модуль питания

.3 Описание алгоритма работы прибора

.4 Справочные данные необходимые для расчета

.5 Формализация критерия качеств

.6 Оптимизация конструкции в соответствии с выбранным критерием качества

.7 Компоновка прибора

.7.1 Выбор метода конструирования прибора

.7.2 Выбор элементов и материалов

.7.3 Описание конструкции прибора

.8 Расчет теплового режима

. Технолоический раздел

.1 Расчет надежности разрабатываемого устройства

.2 Расчет технологичности

.3 Технология изготовления печатных плат

.4 Приспособление для изготовления печатной платы

.4.1 Описание приспособления

.4.2 Расчет усилия вырубки платы по контуру и обоснование выбора пресса

.4.3 Расчет исполнительных размеров пуансона и матрицы вырубного штампа

.5 Разработка конструкторского узла

.6 Настройка приемника

Заключение

Список используемой литературы

Введение

В последние несколько лет заметна тенденция резкого сокращения сроков проектирования новых изделий при все возрастающих требованиях к их качественным характеристикам. Это требует внедрения в инженерную практику новых методов автоматизированного проектирования, основанных на современных уровнях программных и технических средств электронной и вычислительной техники, что позволяет перейти от традиционного макетирования разрабатываемой аппаратуры к её моделированию средствами информационных технологий.

Изделие должно отвечать техническим требованиям по назначению, надежности и совместимости, быть пригодным для промышленного производства с учетом технологичности и потентности. Процесс сводится к логико - математическому поиску оптимума при последовательном усовершенствовании исходного варианта, получаемого на основе преемственности и требований задания.

Процесс создания РЭС включает в себя разработки принципа действия и схемы, конструкции, технологии производства. Затем следуют стадии: подготовка к производству, производство испытания и изделий. Для каждой из них можно выделить особенности, устанавливающие необходимые знания, методы и организацию труда, что на радиотехническом предприятии определяет специализацию подразделений.

Усложнение принципов работы и схем влечет за собой усовершенствование конструкций.

Одним из основных стимулов к развитию конструкции (наряду с надежностью, габаритами и т.д.) становятся поиски методов, обеспечивающих снижение трудоемкости в производстве, все более высокую экономическую эффективность РЭС.

Требование технологичности конструкции является сегодня острой проблемой, и решается с помощью элементной базы на основе микроэлектроники.

Применительно ко всей конструкции РЭС в целом использование интегральных микросхем сокращает число комплектующих элементов в десятки раз, что снижает трудоемкость монтажных работ, повышает надежность и снижает габариты.

В настоящее время произошел качественный скачек в технологии изготовления электрорадиоэлементов, уменьшение габаритов элементов позволяет отказаться от плат с традиционными дискретными элементами, они уступают место многослойным платам с поверхностным монтажом элементов.

Существуют проблемы радиоаппаратостроения, в решении которых радиоконструкторы занимают определяющее положение: снижение трудоемкости изготовления РЭС в производстве, повышение надежности, применение конструкционных материалов, технологий и элементов базы. Важным значением в снижении сроков разработки и качества конструкторской документации является применение современных методов проектирования.

Радиоконструктор в этой работе должен выполнять координирующую и направляющую роль в системной организации проектирования РЭС.

Современные радиовещательные приемники при аналоговой форме обработки сигналов все больше и больше применяют цифровые способы управления регулировками (пульт дистанционного управления, цифровое табло, большой банк частот приоритетных станций и их прямой вызов).

В настоящее время разработано большое количество УКВ-ДМВ приемников, при разработке которых используются микросхемы разной степени интеграции. Зачастую это сложные устройства, насчитывающие несколько десятков микросхем. Эти конструкции довольно сложны для повторения из-за того, что в сложной схеме гораздо выше возможность допустить ошибку на всех этапах - от публикации до монтажа.

При работе над УКВ-ДМВ приемником поставлена задача создания максимально простой конструкции, несложной в повторении, учитывающей ошибки и недочеты, допущенные при конструировании аналогичных устройств, также необходимо выполнить расчет теплового режима, расчет надежности разрабатываемого устройства, расчет технологичности, выбрать приспособление для изготовления печатной платы, провести расчет усилия вырубки платы по контуру и обосновать выбор пресса, также расчитать исполнительные размеры пуансона и матрицы вырубного штампа.

1. Технический анализ задания

1.1 Анализ задания и обоснование актуальности темы работы

В последнее десятилетие широко и повсеместно используются УКВ-приемники. Это связано с постоянно растущим числом радиостанций различных направлений, а также высоким качеством звучания приемников с ЧМ по сравнению с АМ и возможностью стереозвучания. Однако на постсоветском пространстве есть ряд проблем с качеством имеющихся в продаже радиоприемников, и с их использованием в крупных городах в условиях большого количества радиостанций и сложной электромагнитной обстановки.

Классифицируя бытовые приемники по потребительским функциям, можно видеть, что на отечественном рынке присутствуют:

миниатюрные приемники с питанием от батарей;

- небольшие стационарные приборы с сетевым/комбинированным питанием;

- УКВ-приемники в составе музыкальных центров;

- автомагнитолы и автомобильные приемники.

укв приёмник схемотехнический радиочастота

1.1.1 Особенности российского УКВ-диапазона

Определимся, что речь идет о недорогих аппаратах, использующих сетевое питание и предназначенных для длительного прослушивания. Последнее означает, что требования к качеству воспроизводимого сигнала достаточно высоки - и по спектральному составу, и по наличию помех.

Первая существенная особенность - в России два диапазона УКВ-вещания: 65,8 - 74,0 и 88 - 108 МГц, советский и западный, соответственно. И отличия тут не только в собственно частотных участках вещания - различен шаг сетки частот, соответственно 30 и 100 кГц, а также девиация частоты ЧМ-сигнала - 50 и 75 кГц. Даже поляризация излучаемых передатчиками радиосигналов в советском диапазоне - горизонтальная, а в западном - вертикальная.

Кроме того, стандарты кодирования стереосигнала у нас иные, чем в остальном мире. При стереовещании ЧМ-сигнал модулируется так называемым комплексным стереосигналом (КСС). В СССР была принята система с полярно-модулированным (ПМ) сигналом (стандарт Международной организации радиовещания и телевидения - OIRT). При этом аудиосигнал модулирует поднесущую частоту 31,25 кГц, но так, что огибающая положительных полупериодов модулирована сигналом левого стереоканала, отрицательных - правого. Поднесущая подавляется на 14 дБ. В принятом практически во всем мире стандарте международного консультативного комитета по радиовещанию (CCIR) при формировании КСС поднесущая 38 кГц подавляется полностью, а для ее восстановления в приемнике передается пилоттон 19 кГц (Рис. 1.1).

Рисунок 1.1 - Формирование комплексного стереосигнала (а) и его представление в стандартах OIRT (б) и CCIR (б)

Кроме того, в России в условиях мегаполисов возникают дополнительные проблемы, связанные с расположением передающих центров. В результате в зависимости от точки приема уровень сигнала на соседних каналах (с разносом порядка 300 - 400 кГц) может различаться на десятки децибел, что налагает особые требования на динамический диапазон и избирательность приемников.

.1.2 Проблемы проектирования УКВ - приемника

Однако главная проблема УКВ - приемника - необходимость обеспечить его низкую стоимость, поскольку технически все перечисленные трудности вполне разрешимы. Собственно, это проблема всей бытовой техники, и решается она стандартно - выпуском массовых ИС, в которые интегрировано как можно больше функциональных блоков устройства. Один из первых однокристальных тюнеров выпустила фирма Philips - TDA7000. Заложенные в ней решения оказались столь удачными, что она послужила прототипом многих ИС - как прямых аналогов, например КС1066ХА1, К174ХА42, так и более совершенных схем самой компании Philips. Это такие ИС, как TDA7021 с расширенной полосой пропускания для приема стереосигнала, и TDA7088, включающая систему поиска и автоматической настройки на частоту станции. Основное достоинство таких схем - простота реализации устройства с минимумом дополнительных компонентов.

Обратная сторона этого, безусловно, наиболее дешевого решения - низкая ПЧ, порядка 70 кГц (как правило, 69 - 76 кГц). Кроме того, в диапазоне 88 - 108 МГц максимальная девиация ± 75 кГц практически совпадает с ПЧ и в тракте такой ПЧ неизбежны нелинейные искажения ЧМ-сигнала. ИС семейства TDA70xx и их аналоги многократно и подробно описаны. Важно констатировать, что УКВ - приемники на этих ИС для российских мегаполисов неприемлемы.

Разумеется, все перечисленные проблемы хорошо известны, поэтому производится немало специализированных ИС для радиоаппаратуры со стандартной ПЧ 10,7 МГц. Один из многих примеров - стерео АМ/ЧМ-приемник ТЕА5711. Данная ИС содержит декодер стереоканала - но в стандарте CCIR. Компания Philips выпускает и ИС УКВ - ресивера без стереодекодера - ТЕА5710. Собственно, аналогичных схем (со стереодекодером и без него) сегодня достаточно много - их производят такие фирмы, как Sony (CXA1238 и 1538), Sanyo, Matsushita, Rohm, Toshiba и др.

Однако при всем многообразии современной элементной базы практически все недорогие модели в России представлены достаточно однотипными приемниками китайского производства, в лучшем случае - с ПЧ 10,7 МГц, поддерживающие диапазоны 65,8 - 74 и 88 - 108 МГц, с настройкой на станцию посредством вращения верньера. Как правило, это - однодиапазонные приемники, рассчитанные на частотный интервал 65 - 108 МГц. В результате принимаемые частоты оказываются на краях их рабочего диапазона. При столь большом перекрытии крайне трудно обеспечить сопряжение входного фильтра и частотозадающего контура гетеродина, а настройка осуществляется одновременной перестройкой переменных конденсаторов в этих LC-контурах. У них различный коэффициент перекрытия и, как правило, хорошего сопряжения удается добиться в трех точках - на краях и в середине диапазона, что приводит к неравномерной чувствительности приемника по диапазону. Кроме того, столь большое перекрытие при неравномерном расположении каналов вещания (у краев) крайне затрудняет настройку на станцию - зачастую программу от программы отделяет поворот ручки настройки на доли градуса. Ясно, что определить значение частоты по шкале настройки такого радиоприемника невозможно.

Кроме того, необходимость высокой помехозащищенности городского приемника накладывает повышенные требования на точность настройки всех контуров - а их несколько, и они содержат высокодобротные катушки индуктивности, выполненные в виде отдельного элемента. Настройка этих узлов плохо совмещается с идеологией массового производства посредством низкоквалифицированного персонала. В результате практически все УКВ - приемники китайского производства отличаются не только достаточно примитивной схемотехникой и непродуманной в плане помехозащищенности конструкцией. В массе своей их внутренние узлы попросту не настроены - ведь приемник где-то как-то работает, а насколько хорошо, производителя не интересует.

Крайне важный аспект - управление приемником. Радиостанций в обоих УКВ - диапазонах в Москве - свыше тридцати, в других крупных городах не намного меньше. Поэтому цифровая настройка с запоминанием по крайней мере 10 станций и с индикацией частоты приема, - не роскошь, а необходимое требование к стационарному приемнику. Но при сегодняшнем разнообразии синтезаторов частот, индикаторов всех типов и их контроллеров, а также универсальных микроконтроллеров проблем с недорогой реализацией данной функции нет - вплоть до управления через ИК-порт.

Таким образом, предпосылки для производства уникального отечественного приемника есть. Прежде всего, недорогие зарубежные модели не справляются со сложной помеховой обстановкой и особенностями трансляции в крупных российских городах. Кроме того, у них примитивен, а потому слишком неудобен интерфейс пользователя. Наконец, только дорогие модели полноценно поддерживают работу в двух российских УКВ-диапазонах, особенно в части стереоприема. В то же время реализация всех дополнительных функций - задача достаточно простая по сравнению с качественным приемом сигнала и не существенно увеличивает себестоимость изделия, особенно при массовом производстве.

Конструирование такого приемника, построенного на дискретных компонентах, должно производиться с особой тщательностью, чтобы исключить возможные паразитные связи, которые могут привести к самовозбуждению усилителя, либо к серьезным искажениям сигнала. Решение этой проблемы следует искать на пути создания интегрального устройства с применением готовых модулей выпускаемой промышленностью.

Наличие в приборе цепей, по которым проходят высокочастотные сигналы, может привести к емкостным наводкам на соседние цепи, что нарушит правильное функционирование прибора. Поэтому желательно все высокочастотные цепи размещать отдельно от всей остальной схемы.

Анализируя все эти трудности, формируется только одно решение - применение законченного входного устройства - селектора телевизионных каналов.

УКВ приемники широкого назначения должны быть, с одной стороны, универсальными и многофункциональными, а с другой, - дешевыми. Представляется целесообразным использовать модульный принцип конструирования. При этом базовые модули обеспечивают работоспособность устройства, а вспомогательные субмодули должны выполнять определенные функции, такие как:

·   если в принимаемой местности ведут вещания более 7 - 10 станций, то для повышения избирательности по соседнему каналу предусматривается установка на заводе-изготовителе субмодуля дополнительного фильтра;

·   если надо принимать станции с узкополосной ЧМ - субмодуль узкополосного приема;

·   если необходимо расширить диапазон принимаемых частот до 900 МГц - применение импортного селектора каналов, рассчитанного на прием в диапазоне ДМВ не до 60, а до 69 канала американского стандарта. Программа предусматривает такой вариант;

·        если не требуется высококачественный прием узкополосных станций, можно использовать более дешевые СКВ на основе синтезаторов таких типов, как TSA5526, TSA5527 или совмещенных с ГУНнами микросхем типа TDA6420, TDA6502 - это селекторы KS-H-134, KS-H-136, KS-H-144, UV2051A-CWP, 6012PY5, СК-В-562. Для применения этих селекторов нужна коррекция программы, тогда потребитель получит возможность с наименьшими затратами выбрать в УКВ приемнике именно те функции, которые необходимы.

Предполагается 2 - 3 модели проектируемого устройства: бытовое, переносное и профессиональное.

1.1.3 Обоснование критерия качества проектируемого объекта

Совокупность свойств изделия, отвечающих за его пригодность удовлетворять определенные потребности в соответствии с назначением, называют качеством изделия.

Оно определяется технологическими и конструктивными свойствами, обуславливающими трудоёмкость производства изделия и эффективность его эксплуатации, безотказностью и долговечностью.

Проектируемый прибор относится к переносной радиоэлектронной аппаратуре (РЭА), поэтому в качестве критерия качества примем комплексный показатель качества.

В условиях рыночной экономики наиболее существенными показателями, обеспечивающими конкурентоспособность изделия и характеризующими потребительские свойства изделия, являются такие показатели, как надежность и стоимость.

Надёжность - вероятность безотказного функционирования изделия должна быть высокой, с наработкой на отказ не менее 10000 часов.

Так как проектируемое изделие предназначается для использования в учебных целях или в домашней радиолюбительской лаборатории, то затраты на его разработку, технологическую переоснастку производства, в процессе изготовления серийных образцов, обслуживание и ремонт в процессе эксплуатации должны быть минимальны.

Соблюдение этих критериев обеспечит приемлемую себестоимость и конкурентоспособность проектируемого изделия.

1.2 Обзор и анализ известных схемотехнических, конструкторских и технологических решений

.2.1 Патентный поиск

Задание на проведение патентного и научно-технического исследования

Тема дипломного проекта: ЦИФРОВОЙ УКВ - ПРИЕМНИК

Задачи патентного и научно-технического исследования:

обзор и анализ известных решений.

Исполнитель: Строчкова Т.М.

Краткое содержание работы: Выявить аналоги и провести сравнительный анализ функциональных и основных параметров.

Срок исполнения: 23.06.2007 г.

Отчетный документ: Справка о патентном исследовании.

Руководитель дипломного проекта: Минаков Е.И.

Задание принял к исполнению: 27.05.2007 г.

Студент гр. 250821: Строчкова Т.М.

Регламент поиска

Тема дипломного проекта: ЦИФРОВОЙ УКВ - ПРИЕМНИК.

Начало поиска: 27.05.07 г. Окончание: 23.06.07.07 г.

Предмет поиска

Цель поиска

Страна поиска

Индексы МКИ, НКИ

Ретроспекция поиска

Источники поиска

УКВ-приемник

Методы реализации

Все

МКИ НКИ

2000-2005 гг.

Изобретения стран мира. Открытия и изобретения (бюллетени). Реферативный журнал радиотехника


СПРАВКА-ОТЧЕТ О ПАТЕНТНОМ ИССЛЕДОВАНИИ

Тема дипломного проекта: ЦИФРОВОЙ УКВ - ПРИЕМНИК

Начало поиска 27.05.07 г. Окончание 23.06.07.2007 г.

 Предмет поиска

Страна, индекс (МКИ, НКИ)

№ заявки, дата приоритета, научнотехн. источник

Сущность заявленного технического решения

Супергетеродинный приемник

RU, H04B1/26

92007855/09 2000.03.20

Для обеспечения точного сопряжения контуров радиочастоты преселектора и гетеродина во всем диапазоне частот перестройки приемника

Сверхрегенеративный приемник с высокостабильным резонатором

RU, H04B1/06

200113593/09 2003.01.20

Структурная схема

Панорамный приемник

RU, G01R1/00

2002112109/28 2004.01.27

Содержит измерительный канал, выполненный с возможностью поиска, обнаружения ЧМ сигнала и визуальной оценки его несущей частоты

Устройство для контроля супергетеродинного приемника

RU, H04B3/46

2003121253/09 2003.07.09

Технический результат заключается в повышении точности контроля исправности супергетеродинного приемника. Настройка.

Приемник

Англия, 4Г101

2002.-30, №9.-с. 61 IEEE Commun. Mag.

Измерительный приемник с перестройкой от 0 до 1000 МГц. Оценка электромагнитной совместимости.

Тюнер нового поколения

Англия, 4Г122

2002.-38, №3.--с. 384-388 IEEE Commun. Mag.

С двойным преобразованием частоты. Частота приема 45-900 МГц

Контрольный приемник RR502A

Венгрия, 6Г82

2000.-9, №11-12.-с.22 Magy. elektron.

Промышленное изделие

АМ/ЧМ приемник

Англия

2001.-57, №7.-с.106-107, Electron

Перестраиваемый диапазон от 1 кГц до 1 ГГц.

Компактный приемник

Англия

2001.-33, №11.-с.140, Microwaves and RF

Диапазон настройки от 500 до 2485 МГц.

Компрессорный приемник

США, МКИ G06G7119 НКИ 364/827

№482312, 2003.2.90

Увеличенный динамический диапазон. Частота приема от 30 до 1000 МГц


Проведенное научно-техническое исследование показало, что рациональнее в качестве системы приема использовать двойное преобразование частоты и тройное при узкополосном приеме сигналов. В качестве базовых элементов в УКВ - приемнике использовать микроконтроллер и готовый блок селектора каналов.

Основные преимущества такой схемы построения заключаются:

) применение готового СКВ избавляет от тщательной разводки печатной платы и сложной настройки входных контуров;

2) более экономичное питание;

3) маленькие размеры.

Студент гр. 250821: Строчкова Т.М.

1.2.2 Информационный поиск

1.       УДК 621.396.62.

Ослабление помех в радиоприемниках.

Применение однокристальных тюнеров. С развитием элементной базы производятся усовершенствования, например, расширение полосы пропускания для приема стереосигнала, систему поиска и автоматической настройки на частоту станции.

Основное достоинство таких схем - простота реализации устройства с минимумом дополнительных компонентов.

Недостаток - низкая ПЧ, порядка 70 кГц.

2.       УДК 621.396.62.

Приемники дальней радиосвязи.

Специализированные ИС для радиоаппаратуры со стандартной ПЧ 10,7 МГц. Один из многих примеров - стерео АМ/ЧМ-приемник ТЕА5711.

Достоинства - промежуточная частота переместили вверх, за границы УКВ диапазона. На одном кристалле выполняется УКВ-приемник.

Недостатки - узкий диапазон частот. Невозможность узкополосного приема.

3. УДК 621.396.62.

Ремонт, настройка, обслуживание, защита УКВ-приемника.

Приемник P-45 (радиолюбительская конструкция). Имеет схему супергетеродина с тройным преобразованием частоты для узкополосной частотной и амплитудной модуляции и с двойным преобразованием для широкополосной частотной модуляции. Входная часть выполнена на СКВ.

Недостаток - наводки на приемную часть от динамической индикации, использование недостаточно высококачественного стереодекодера.

На рынке отечественных товаров, отвечающим следующим критериям:

·      запоминание по крайней мере 10 радиостанций;

·        индикация настройки частоты;

·        наличие гнезда для подключения внешней телевизионной антенны;

·        внешнее сетевое питание;

·      уверенная работа в условиях сложной электромагнитной обстановки мегаполиса;

·        высокая технологичность и низкая стоимость,

была выявлена только одна радиолюбительская модель - УКВ-приемник Р45.

4.       УДК 621.396.62.

Корпус радиоприемника.

Предложена конструкция крепления корпуса радиоприемника в машине с повышенной степенью защищенности от хищения.

При поиске готовых коммерческих решений - зарубежных, было найдено несколько моделей приемников, но они все, как правило, являются узкоспециализированными (сканирующие, компрессионные, измерительными, всеволновые) и не подходят для бытового использования.

В таблице 1.1 представлен сравнительный анализ проектируемого устройства с другим.

Вывод: УКВ-приемник Р45 по своим эксплуатационным параметрам значительно проигрывает разрабатываемому, т.к. в настоящее время больше внимания уделяется внешнему виду, удобству в обращении, визуализации действий, то проектирование бытового УКВ-приемника актуально.

Таблица 1.1 - Сравнительный анализ проектируемого устройства

Параметр Модель

Проектируемый

Р45

Диапазон принимаемых частот, МГц

50 … 850

45 … 855

Чувствительность, мкВ

0,5 … 2

2

Шаг перестройки по частоте, кГц

50

50

Выходная мощность, Вт

2х15

0,3

Напряжение питания, В

220

9

Количество фиксированных частот

41

20

Часы / будильник

+ / +

- / -

S - метр

+

-

Бесшуиный поиск

+

-

ИК-порт (RC-5)

+

-

Возможность добавления субмодулей без изменения программного обеспечения

+

-

Аудипроцессор

+

-


Из вышесказанного следует, что применение микроконтроллера позволяет значительно снизить количество элементов, использованных при изготовлении приемника, что в свою очередь повышает надежность устройства.

1.3 Выбор и обоснование оптимального варианта проектируемого устройства

.3.1 Обзор основных вариантов построения проектируемого устройства

Классическая схема УКВ-приемника

Классическая схема УКВ - приемника ЧМ-сигнала представлена на рис.1.2. Это - приемник с однократным преобразованием частоты (супергетеродинная схема). Сигнал с антенны попадает в высокочастотный (ВЧ) тракт, включающий преселектор (входной полосовой фильтр и усилитель высокой частоты - УВЧ), а также гетеродин со смесителем. УВЧ не только усиливает сигнал, но и фильтрует его в заданной полосе.

Усиленный ВЧ-сигнал поступает в смеситель, в идеале реализующий функцию

=uнcos(2пfнt),

где fн, uн и - частота и амплитуда входного сигнала, соответственно. После смесителя сигнал (с точностью до амплитуды) имеет вид cos2п(fн+fг)t+cos2п(fн-fг)t, что соответствует модулированным сигналам на несущих fн+fг и |fн-fг|. Разностную составляющую - промежуточную частоту (ПЧ) fпч=|fн-fг| - выделяет полосовым фильтром и в дальнейшем работают именно с ней.

Сигнал ПЧ фильтруется и усиливается, после чего сигнал попадет на частотный детектор - ЧМ-демодулятор (преобразователь частота-напряжение). После демодуляции низкочастотный сигнал усиливается в усилитель звуковой частоты и далее - на устройства воспроизведения. При трансляции стереопрограмм после частотного детектора сигнал сначала поступает стереодекодер. Разумеется, мы перечислили лишь самые основные функциональные блоки - не рассматривая такие важные для бытового приемника функции, как автоподстройка частоты, бесшумная настройка, генерация комфортного шума, автоматическая регулировка уровня и т.д. Настройка на частоту станции происходит посредством одновременного изменения частоты гетеродина и LC-контуров преселектора.

Рисунок 1.2 - Обобщенная блок-схема супергетеродинного ЧМ - приемника

В супергетеродинных схемах одна из основных проблем - необходимость подавлять сигнал в так называемом зеркальном канале. Его природа понятна - поскольку после смесителя выделяется

fпч=|fн-fг|,

в тракт ПЧ может попасть как сигнал с частотойн=fг-fпч (если частота гетеродина выше сигнала настройки), так и с fз=fг+fпч,

т.е. сигнал, расположенный симметрично частоте настройки относительно частоты гетеродина. Следовательно,

з=fн±2fпч

в зависимости от того, выше или ниже частоты гетеродина находится полезный сигнал. Понятно, что подавлять сигнал в зеркальном канале необходимо в преселекторе, до смесителя. Причем чем выше ПЧ, тем больше разнос основного и зеркального каналов и тем проще решить эту проблему. Но даже для стандартной ПЧ 10,7 МГц зеркальный канал диапазона «советского» УКВ оказывается в области 87,2 - 95,4 МГц, где в России расположены некоторые телевизионные каналы и их звуковое сопровождение, а теперь ещё и радиостанции западного диапазона вещания. В работе [1] показано, что в этом случае избирательность по зеркальному каналу должна быть по крайней мере не хуже 78 дБ - а в ряде случаев и всех 100 дБ. Можно ли добиться столь высокой избирательности в бытовой аппаратуре - большой вопрос.

Не менее важной характеристикой является и избирательность по соседнему каналу. А для УКВ допустимый разнос соседних каналов при трансляции различных программ из соседних зон лишь 180 кГц. Конечно, практически в одной зоне он составляет 300 - 400 кГц. Особенно важна избирательность по соседнему каналу для городов, где радиовещание ведется из нескольких центров, и соседние по частоте, но разнесенные в пространстве радиостанции могут наводить в антенне сигналы, различающиеся по уровню на десятки децибел.

Осложняют жизнь и комбинационные помехи, связанные с нелинейностью высокочастотного тракта, когда возможно появление гармоник n-го порядка частот, кратных частоте настройки (вида fн/n), а также их комбинаций, в сумме равных fн. Могут возникать паразитные каналы и из-за генерации гармоник частоты гетеродина (вида nfг±fпч). Перечисленные проблемы усугубляет вещание из многих точек, когда слушатель вблизи одного передатчика желает качественно принять сигнал другого, удаленного на 10...20 км. Это накладывает дополнительные требования на ВЧ - тракт радиоприемника - он должен обеспечивать высокую линейность и селективность входных каскадов, что достигается в первую очередь увеличением числа перестраиваемых контуров преселектора. Применение варикапов для настройки контуров приемника - а это неизбежно при «цифровой» настройке - также снижает его помехозащищенность при больших уровнях сигналов в полосе прозрачности контура. Поэтому для сохранения высоких параметров преселектора с электронной настройкой варикапы должны быть слабо связаны с контурами ВЧ-тракта, а управляющее напряжение на них - не опускаться ниже 2...3 В. Но из-за этого крайне сложно обеспечить требуемый диапазон перестройки преселектора по частоте, и практически невозможно перекрыть одним ВЧ - блоком оба УКВ - диапазона.

Схема инфрадинного УKB - приемника

Инфрадинный прием - когда ПЧ существенно выше диапазона рабочих частот. Данный метод иногда применяли в дорогих стационарных АМ - приемниках, но в УКВ - диапазоне такой подход представлялся чрезмерно дорогостоящим.

На рисунке 1.3 изображена функциональная схеме инфрадинного УKB - приемника. При инфрадинной схеме преселектор делается неперестраиваемым и широкополосным - на весь диапазон приема, что существенно упрощает его конструкцию. Входные цепи (фильтры, УВЧ, смеситель) должны обладать широким динамическим диапазоном и высокой линейностью. Но это уже схемотехническая проблема, вполне решаемая при современной элементной базе. Настройка на станцию осуществляется исключительно путем перестройки частоты первого гетеродина.

Рисунок 1.3 - Функциональная схеме инфрадинного УKB - приемника с широкополосным преселектором

При испытаниях приемник продемонстрировал такие характеристики, как шаг перестройки по частоте - 10 кГц в диапазоне 65,8 - 74 МГц и 100 кГц в диапазоне 88 - 108 МГц; реальная чувствительность - не менее 3 мкВ; избирательность по паразитным каналам и двухсигнальная избирательность по соседнему каналу приема - не хуже 60 дБ; нелинейные искажения выходного сигнала - не более 1%.

Инфрадинная схема приемника не подходит, т.к. верхняя граничная частота приема 850 МГц, а ПЧ будет еще выше. Это приведет к следующим дополнительным затратам:

на тщательную разводку печатных плат;

на более качественные комплектующие, применяемые в преобразователе частоты.

Следовательно, применяем супергетеродинную схему приемника.

.3.2 Выбор элементной базы для УКВ - ДМВ приемника

Выбор элементной базы производится следующим критериям:

·        дешевизна;

·        доступность в приобретении и техническом обеспечении;

·        обеспечение заданных параметров;

·        напряжение питания 5 В;

·        DIP корпуса для микросхем, т.к. проектируемый УКВ - приемник предназначен для бытового использования (температурный диапазон от - 200С до + 350 С) и пластмассовые - для остальных радиоэлементов.

Модуль РЧ. Основным компонентом здесь является селектор каналов. Выбираем селектор исходя из следующих параметров:

малогабаритный;

всеволновый;

селектор с с синтезом частоты (PLL), не требуется источник высокостабильного напряжения + 30 В;

антенное гнездо SNIR (или IEC) диаметром 9 мм - рассчитаное на непосредственное подключение антенного штекера, что исключает лишние электрические контакты;

выходные цепи селектора - симметричные, такое решение предполагает непосредственное соединение с симметричным входом фильтра на ПАВ радиоканала;

минимальный фазовый шум.

Таблица 1.2 - Функциональные возможности, схемные и конструктивные отличия, аналоги селекторов

Селектор

Тип

Способ настройки

Антенный вход

Выход ПЧГ

Габариты, мм

Аналог (фирма)

СК-В-142

-

PLL

SNIR (2)

Симм.

94х72х20

СК-В-41, СК-В-151

KS-H-62

Всев

PLL

SNIR

Симм.

82x55x20

UV816(PHILIPS)

KS-H-64

Всев

PLL

SNIR

Симм.

82x55x20

UV816(PHILIPS)

KS-H-92

Всев

PLL

SNIR

Симм.

66x46x19

UV915(PHILIPS)

KS-H-134

Всев

PLL

SNIR

Симм.

53x43,5x14

UV1316MK2 (PHILIPS)


1) Указаны для сравнения. Диапазоны: МВ без кабельных каналов, ДМВ.

2) Антенные входы - раздельные для МВ и ДМВ.

Таблица 1.3 - Основные электрические характеристики селекторов

Селектор

Усиление, дБ

Напряжение настройки (Uн), В

Избирательность

Коэффициент шума, дБ

Uпит, В

Iпот мА



min

max

по ПЧ, дБ

по зерк. каналу, дБ




СК-В-142-2

36

28

50

50

12

12

80

KS-H-62, KS-H-64

38

1

33

60

66

11(max)

12

85

KS-H-92

38

1

33

60

66

9...11

12

85

KS-H-134

38

0,5

28

70

70

9

5

130


На основе анализа существующих селекторов по заданным требованием (табл.1.2 и табл.1.3), выбираем KS-H-134.

Балансный смеситель

Таблица 1.4 - Основные электрические характеристики смесителей

Микросхема

Uп, В

fmax, МГц

Кш, дБ

SA612AN

4,5…8

500

5

NE(SA)602N/D

4,5…7

200 МГц

5

К174ПС1

4,5…15

200 МГц

8

К174ПС2

4,5…9

300 МГц

9

К174ПС4

4,5…9

1000 МГц

9.5

S049

4.5...8

200 МГц

8


Дополнительное требование

двойной (синфазный сигнал);

частота гетеродина < 200 МГц, т.к. в селекторе каналов происходит 1-е преобразование ПЧ - на входе смесителя 31,7 МГц.

Как видно из раздела 1.3.2 зарубежные микросхемы выигрывают по параметрам. Но так как, проектируется устройство для приема звукового вещания, требования к коэффициенту шума не учитывается при выборе смесителя.

Выбираем смеситель на основе микросхемы К174ПС1.

Операционный усилитель.

Дополнительные требования:

одноканальный;

с полевыми транзисторами;

без дополнительных обвязывающих элементов.

Таблица 1.5 - Основные электрические характеристики ОУ

ОУ

КУ

Uсм, мВ

Косл сф

f1, МГц

КР140УД8 (TL081)

20

30

64

2

КР140УД18/22 (LF155)

50

10

80

1

КР153УД1/3 (μA709)

10

5

65

5

КР544УД1

200

20

80

1

КР544УД2

10

50

70

15

КР574УД3 (LF155)

50

10

80

1

КР574УД4 (TL081)

50

10

74

1


Так как, только ОУ, из выше перечисленных, серии КР544 содержат внутреннюю цепь корректировки, то выбирается ОУ - КР544УД2.

Модуль ЗЧ

Комплексный стереодекодер.

Дополнительные требования - не учитываем стереодекодеры для карманных и автомобильных приемников, т.к. параметры у них изначально не удовлетворяют нашим требованиям.

Таблица 1.6 - Основные электрические характеристики стереодекодеров

Микросхема

Uпит, В

Разделение каналов, дБд

Кнел, %

AN7410

6

45

0,07

AN7420/1

3,5...12

45

0,1

AN7470

-

55

0,04

LM4550

8...15

57

0,1

TDA1005A

8...18

50

0,1

TEA1330

3...14

-

0.3

К174ХА51

2,7…5,73

43

0,3

LA3375

4,5...9

65

0.1

TA7343

-

45

0.3


Из таблицы 1.6 выбираем стереодекодер LA3375, т.к. к этой микросхеме предъявляются строгие требования, иначе каскады, следующие за ней, будут перегружаться поднесущей частотой.

Аудиопроцессор, выбираем TDA8425, т.к. отечественная промышленность не выпускает их и она самая используемая в производстве и, следовательно - доступная.

Усилитель мощности звуковой частоты выбираем из следующих условий:

для автомобильных устройств (минимум необходимых элементов, более полное использование напряжения питания);

10 - 20 Вт выходной мощности;

коэффициент нелинейных искажений < 1 % (при номинальной выходной мощности);

два канала в мостовом включении (нет необходимости использовать на выходе разделительный конденсатор при однополярном питании);

Из предлагаемых на сегодняшний рынок микросхем УМНЧ можно выделить несколько производителей. Самые распространенные и доступные в России это Philips. Из них подходят только группа микросхем TDA1552...TDA1557 и TDA1010. Последняя - устарела, и поэтому стараются не использовать в новых устройствах.

Для облегчения сложности разводки применяем микросхему с минимальным количеством ножек - TDA1552, TDA1553 и TDA1557. В последних двух микросхемах используется дополнительный внешний конденсатор емкостью 100 мкФ. Поэтому выбираем микросхему TDA1552.

Модуль управления

Здесь центральным компонентом служит микроконтроллер. Выбираем микроконтроллер исходя из следующих параметров:

внутренняя ПЗУ память - 8 кб;

32 порта ввода-вывода;

8-ми разрядная шина данных.

Сегодня в мире выпускаются тысячи типов микроконтроллеров (МК). В группе лидеров такие компании как Atmel, Dallas Semiconductor, Intel, Infineon Technologies (бывшая Siemens Semiconductor Group), Microchip Technology Inc., Philips Semiconductors, Zilog и др.

Наибольшая доля мирового рынка МК принадлежит восьмиразрядным устройствам (около 50 % в стоимостном выражении).

В таблицах приведены основные технические характеристики 8-разрядных МК наиболее популярных в России семейств. Их производители имеют в нашей стране своих официальных дистрибьюторов, поэтому МК этих фирм являются реальными кандидатами на применение в российских разработках.

В таблицах приняты следующие сокращения: СО - выход тактового сигнала; ISP - внутрисхемное программирование.

Таблица 1.7 - Восьмиразрядные CISC-MK семейства MCS-61 фирмы Intel

МК

Максимальная тактовая частота, МГц

ПЗУ/ППЗУ Кбайт

ОЗУ, байт

Число ввода-вывода

Другая периферия особенности

8хС62, 80хС32

24

8

256

32

-

8хС5хL

24

8…32

256

32

-

8xC51FA

24

8

256

32

-

8xL51Fx

16

8…32

256

32

-

8xC51RA

24

8

512

32

Четыре уровня прерываний. СО



Таблица 1.8 - Восьмиразрядные CISC-MK с ПЗУ и ППЗУ фирмы Philips

МК

Максимальная тактовая частота, МГц

ПЗУ/ППЗУ Кбайт

ОЗУ, байт

Число линий ввода/вывода

Последовательные каналы

Другая периферия, особенности

8хС52, 80С32

33

8

256

32

UART

2 DPTR, 4 уровня прерываний, СО

8XC51FA

33

8

256

32

UART

2 DPTR., 4 уровня прерываний, СО

8xC51RA+

33

8

512

32

UART

2 DPTR, 4 уровня прерываний, СО

8XC652

24

8

256

32

ART, I2C

-

8XC654

24

8

256

32

ART, I2C

Пониженный уровень ЭМП


Таблица 1.9 - Восьмиразрядные С SC-MK семейства MCS-261 фирмы Intel

МК

ПЗУ/ ППЗУ, Кбайт

ОЗУ, байт

Таймеры/ счетчики

Последовательные каналы

8xC251SA

8

1024

3 + РСА + WDT

UART

8хC251SP

8

512

3 + РСА + WDT

UART

8хС151SA

8

256

3 + РСА + WDT

UART


Примечание. Максимальная тактовая частота всех модификаций - 16 МГц. число ввода/вывода - 32.

Таблица 1.10 - Восьмиразрядные CISC-MK семейства 80С51 фирмы Philips

МК

Ммаксимальная тактовая частота, МГц

ПЗУ/ППЗУ, Кбайт

ОЗУ. байт

Таймеры/ счетчики

Последовательны каналы

P51XAG1х

30

8

512

3+WDT

2 UART


Примечание. Все МК содержат 32 пинт ввода/вывода.

Таблица 1.11 - Восьмиразрядные RISC-MK семейства РIС16Схх фирмы Microchip

МК

Максимальная тактовая частота, МГц

Кодовая памятъ ОТР слов

ОЗУ. байт

Таймеры/ счетчики

Число линий ввода/ вывода

Последовательные каналы

Другая периферия, особености

PIC16C67

20

8192

368

3+WDT

33

USART, SPI

2 ССР, PSP


Так как нам не требуются дополнительные каналы и периферии, то выбирается наиболее простой - семейства 8хС62, 80хС32.

Микропроцессор AT89С62 фирмы ATMEL обладает большей распространенностью и широко развита техническая поддержка на русском языке.

Светодиодный индикатор желательно применить одномодульный и из отечественного ассортимента, т.к. на зарубежные индикаторы все еще высока стоимость - ТОТ-3361AG (можно любого цвета).

Энергонезависимое ПЗУ выбирается только по одному параметру - необходимый размер памяти для хранения информации. Стоимость практическая одинаковая у всех производителей. Необходимо 4 кбит памяти.

Таблица 1.12 - Основные электрические характеристики ППЗУ

Микросхема

Объем памяти, кбит

Аппаратная защита

Напряжение питания, В

AT24C04

4

-

1,8...5,5

AT24C04A

4

Есть

1,8...5,5

M24C04

4

Есть

2,5...5,5

AT24C08

8

-

1,5...5,5

AT24C08А

8

Есть

1,5...5,5

M24C08

8

Есть

2,5...5,5


Так как у нас хранятся только временные данные, то выбираем AT24C04.

Для увеличения нагрузочной способности порта процессора применяем мощные повторители.

Дополнительные данные:

выходной ток до 20 мА;

КМОП входные и выходные уровни.

Из всей номенклатуры нам удовлетворяет серия КР1533 или ее аналог 74АСххх.

Элемент

Iвых, мА

fmax

Температурный диапазон

КР1554ЛИ9 (74АС34)

24

150

- 450С…+ 850С


Сведем список выбранных элементов в табл.1.14

Таблица 1.14 - Элементная база для создания проектируемого устройства

Блок РЧ

Блок ЗЧ

Блок упраления

Блок питания

KS-H-134

LA3375

SFH-508-306

1N4001

К174ПС1

TDA8425

24C04

7812

К174ХА6

TDA1552Q

КР1554ЛИ9


КР544УД2

КТ3102ГМ

AT89C52-12PC


КП303Г


ТОТ-3361


КТ3107ГМ


КТ209


КТ3102ГМ


АЛ307


КД522


КД522




2. Конструкторский раздел

2.1 Описание структурной схемы

Модуль РЧ

Устройство выполнено по схеме супергетеродина с двойным (при узкополосным приеме - с тройным) преобразованием частоты. Первое преобразование осуществляет СКВ. Селектор каналов управляется по шине I2C, формируемой блоком управления. К симметричному выходу селектора подключен ПАВ-фильтр первой ПЧ (31,7 МГц).

После фильтра первой ПЧ следует преобразователь частоты, на выходе которого стоит фильтр второй ПЧ - 10,7 МГц. Отфильтрованный сигнал второй ПЧ поступает на частотный детектор. Параллельно сигнал ПЧ заводится на цепи АРУ, БШН, S-метра. Далее комплексный стереосигнал поступает на ОУ, усиливается до уровня, необходимого для нормальной работы стереодекодера.

Модуль ЗЧ

Комплексный стереосигнал с частотного детектора модуля РЧ поступает на стереодекодер. Далее низкочастотный сигнал левого и правого каналов поступает на аудиопроцессор, где происходят необходимые усиление, частотная коррекция и регулировка звукового сигнала. Затем сигнал ЗЧ подается на усилитель мощности, который позволяет производить бесшумное переключение каналов. В приемнике режим MUTE одновременно включается и в оконечном УЗЧ и по шине I2C в аудиопроцессоре. Одновременно сигнал ЗЧ подается на усилитель для работы низкоомных стереотелефонов.

Модуль управления

Модуль управления выполнен на микроконтроллере и формирует сигналы управления по шине I2C для управления селектором каналов, аудипроцессором, энергонезависимым ПЗУ и однокристальными часами (модуль РЧ).

Блок управления имеет клавиатуру 4х4 плюс две дополнительные кнопки, восьмиразрядное табло, светодиоды - «Стерео», «Узкая полоса», фотоприемник. Мощные повторители служат для увеличения нагрузочной способности порта процессора. При включении «тихого» режима отключается динамическая индикация.

.2 Описание работы УКВ-ДМВ приемника по схеме электрической принципиальной

Приемник состоит из четырех основных модулей:

. В модуле РЧ находится всеволновый селектор каналов. Модуль осуществляет двойное преобразование частоты, частотное детектирование и усиление полученного напряжения НЧ или комплексного стереосигнала (КСС). Также здесь выполнены схема бесшумной настройки, АРУ и S-метра. К модулю можно подключить субмодули узкополосного приема и дополнительного фильтра.

2. Модуль ЗЧ осуществляет декодирование стереосигнала, предварительное усиление, регулировку тембров НЧ и ВЧ, переключение стереоэффектов, усиление мощности НЧ и позволяет производить прослушивание программ через стереотелефоны, подключение внешнего источника сигнала к усилителю приемника, подключение аккустических систем с сопротивлением от 4 до 8 Ом к усилителю мощности приемника. На модуле также находятся три стабилизатора напряжения, необходимые для питания остальных блоков приемника.

. Модуль управления имеет в своем составе микроконтроллер, формирующий шину управления I2C, 8-разрядную динамическую индикацию, клавиатуру 4х4. Текущие настройки сохраняются в энергонезависимом ЭСППЗУ отдельно для каждой ячейки памяти. Все основные регулировки можно производить с пульта дистанционного управления с RC-5 протоколом.

. Модуль питания формирует напряжение 16 В, необходимое для питания всего приемника и 31 В для селектора канала. Максимальный ток нагрузки - до 4,5 А.

.2.1 Модуль радиочастоты

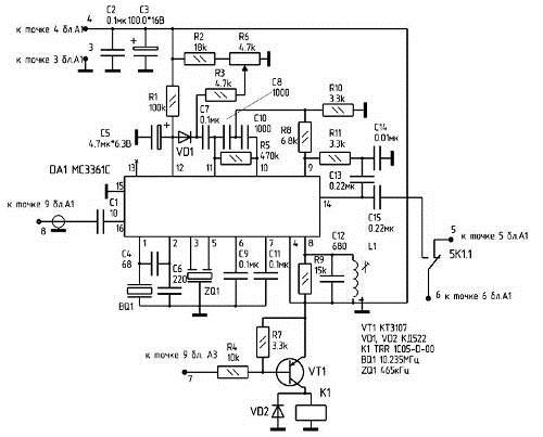
Данное устройство выполнено по схеме супергетеродина с двойным (при узкополосном приеме - с тройным) преобразованием частоты. Первое преобразование осуществляет малогабаритный селектор каналов А1.1 - KS-H-132 (Selteka), имеющий в своем составе синтезатор частоты.

Селектор каналов управляется по шине I2C, формируемой блоком управления. К симметричному выходу селектора (выводы 9,10) подключен ПАВ-фильтр 1-й ПЧ 1ZQ1 УФП3П7-5.48 с центральной частотой, расположенной в интервале от 31,5 до 38 МГц (в нашем приемнике - это 31,7 МГц) и полосой пропускания по уровню - 3дБ около 800 кГц. Подобные фильтры используются в телевизорах с параллельным каналом звука и в небольшом количестве есть у авторов. Выход фильтра согласован катушкой 1L1 , которая создает с выходной емкостью фильтра колебательный контур, настроенный в резонанс на рабочей частоте. Это позволяет уменьшить потери в фильтре до 3 - 4 дБ и сузить полосу пропускания по первой ПЧ до 500 - 600 кГц. Вместо ПАВ - фильтра можно применить 3-х контурный ФСС - с катушками связи на первом и последнем контурах. В этом случае лишь увеличатся габариты. Выходной импеданс селектора чисто активный и равен 100 Ом. Можно попробовать использовать здесь обычный фильтр 38 МГц на ПАВ с «двугорбой» АЧХ, применяющийся в радиоканалах современных телевизоров, но из-за того, что полоса по 1-й ПЧ в этом случае будет около 7 МГц, видимо, возрастут шумы и упадет избирательность по соседнему каналу ( не проверялось).

После фильтра 1-й ПЧ следует преобразователь частоты на 1DA1 К174ПС1 на выходе которого стоит фильтр 2-й ПЧ - 10,7 МГц, выполненный на одном пьезокерамическом фильтре 1ZQ2 и согласованный контуром 1L2, 1C5. Гетеродин микросхемы 1DA1 стабилизирован кварцевым резонатором 1BQ1 - 21 МГц. Отфильтрованный сигнал второй ПЧ поступает на 1DA2 К174ХА6, в которой происходит дальнейшее усиление, ограничение и детектирование ЧМ сигналов. Параллельно сигнал ПЧ заводится на схему АРУ, БШН, S-метра, собранную на транзисторах 1VT1 - 1VT5. Аналогичные внутренние цепи К174ХА6 при этом не используются т.к. из-за большого уровня входного сигнала, поступающего на ее вход они работают неэффективно. Схема на транзисторах имеет большой динамический диапазон и работает лучше. Отфильтрованный сигнал ПЧ усиливается резонансным каскадом на 1VT1, настроенным на 10,7 МГц, затем поступает на логарифмический детектор, выполненный на транзисторе 1VT3 и диоде 1VD2. При малых уровнях сигнала входное сопротивление каскада велико из-за высокого сопротивления закрытого диода 1VD2 в эмиттерной цепи 1VT2. Каскад работает как линейный детектор. С увеличением уровня сигнала начинает открываться диод 1VD2, входное сопротивление каскада падает и шунтирует входной сигнал. С этого момента каскад начинает работать как логарифмический детектор. Характеристику детектора можно изменять базовым смещением транзистора 1VT3 и подбором диода 1VD2. Выпрямленное напряжение интегрируется на 1C25 и сопротивлении 1R12 + входное сопротивление эмиттерного повторителя на 1VT4. Напряжение, обратно пропорциональное входному сигналу, с выхода эмиттерного повторителя 1VT4 через делители на 1R15 и 1R17 поступает соответственно на вывод 1 селектора каналов (АРУ) и на ключевые каскады на транзисторах 1VT5 и 1VT2, в которых происходит двойная инверсия управляющего напряжения и приближение его к ТТЛ сигналу, служащему для управления шумоподавителем и остановкой автосканирования. Комплексный стереосигнал с вывода 7 К174ХА6 поступает на операционный усилитель 1DA4 КР544УД2. Усилитель почти в 3 раза усиливает КСС до уровня 300-600 мВ, необходимого для нормальной работы стереодекодера.

На принципиальной схеме блока РЧ есть микросхема 1DD1 PCF 8583 - это часы, управляемые по шине I2C.

2.2.1.1 Субмодуль дополнительного фильтра

Если в вашей местности можно принимать более 7 - 10 станций в «верхнем» радиовещательном диапазоне, то для повышения избирательности по соседнему каналу печатная плата предусматривает установку более сложного фильтра ПЧ на двух пьезокерамических фильтрах (рис.2.1).

Рисунок 2.1 - Субмодуль дополнительного фильтра

Суммарное затухание в этом фильтре равно 6 - 8 дБ и определяется апериодическим компенсирующим усилителем, выполненным на DA1 S595 (ф.Temic). Усиление каскада должно компенсировать потери во втором фильтре ZQ2 и его можно подобрать резистором R1. Увеличивать усиление и компенсировать потери двух фильтров не имеет смысла, т.к. после селектора каналов, имеющего коэффициент усиления не менее 40 дБ и К174ПС1 - 20 дБ, уровень сигнала второй ПЧ - единицы и десятки милливольт. Фильтр с компенсирующим усилителем выполнен на ЧИП-элементах и собран на отдельной плате, которая запаивается вертикально вместо одиночного фильтра (точки 1,2,3). Питание + 5В - точка 4.

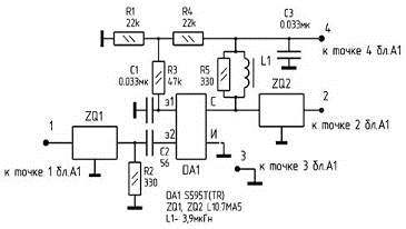
.2.1.2 Субмодуль узкополосного приема

Радиоприемник позволяет вести прием станций с узкополосной ЧМ. Для этого нужно изготовить субмодуль узкополосного приема. Принципиальная схема субмодуля приведена на рис 2.2.

Рисунок 2.2 - Субмодуль узкополосного приема

Узкополосный приемник на микросхеме MC3361 не имеет особенностей и собран по типовой схеме, неоднократно описанной в литературе. Он позволяет качественно принимать радиостанции с девиацией частоты от 1 до 5 кГц. Этот блок выполнен на отдельной печатной плате и может не изготавливаться. Коммутация ШП\УП осуществляется процессором блока управления, при нажатии кнопки 3S1 или с ПДУ. При этом включается светодиод 3VD1, логический «0» с P3.6 (точка 9) процессора открывает транзистор VT1 субмодуля, который управляет реле K1 субмодуля. На вход операционного усилителя 1DA4 через свободноразомкнутые контакты реле K1 поступает НЧ сигнал с MC3361, где он также усиливается (вход 10,7 МГц все время подключен и не коммутируется). При подключении данного блока нужно удалить перемычку J1 на блоке ВЧ. На печатной плате эта перемычка выполнена в виде зазора на печатном проводнике между 7 выводом 1DA2 и 1C36 и легко устанавливается или не устанавливается каплей припоя во время пайки. По-возможности коротким, коаксиальным кабелем соедините 9 точку блока ВЧ с 8 точкой субмодуля. Дальнейшее прохождение НЧ сигнала через стереодекодер никак на качестве сигнала не отражается.

Узкополосные станции можно принимать и на основном варианте приемника, не изготавливая специальный субмодуль. Для этого нужно увеличить до 10 кОм резистор 1R8 (не забывая уменьшать его при приеме радиовещательных станций). Этот резистор позволяет менять крутизну дискриминатора, благодаря чему можно получить больший уровень НЧ сигнала от малой девиации. При этом нужно смириться с плохой работой шумоподавителя из-за малых уровней ВЧ сигнала узкополосных станций и, все же, малым уровнем НЧ сигнала. Резистором R6 устанавливается порог срабатывания шумоподавителя.

Если недостаточен шаг перестройки по частоте 50 кГц, то в субмодуле можно ввести плавную настройку ±25 кГц, удалив кварцевый резонатор BQ1 на 10,235 МГц, конденсатор C4 и подав на 1-й вывод микросхемы DA1 сигнал от отдельного плавного генератора с уровнем 100…200 мВ и частотой от 10210 кГц до 10260 кГц.

.2.2 Модуль звуковой частоты

         Комплексный стереосигнал (КСС) с частотного детектора РЧ через контакт 8 разъема ХР2 модуля ЗЧ поступает на стереодекодер, выполненный на микросхеме 2DA1 LA3375 модуля ЗЧ.

Стереодекодер выполнен на LA3375. Схема включения LA3375 - типовая. Выход этой микросхемы дополнительно можно использовать как линейный выход приемника.

Далее низкочастотный стереосигнал поступает на аудиопроцессор 2DA2 TDA8425 (Philips), где происходят усиление, частотная коррекция и все регулировки звукового сигнала. Затем НЧ сигнал поступает параллельно на усилитель мощности 2DA6 TDA1552Q и на усилитель стереотелефонов 2DA5 TDA7050. Питание 5В этой микросхемы стабилизировано отдельным малогабаритным стабилизатором КР1157ЕН5А (78L05) 2DA5. Микросхема TDA1552Q имеет вывод MUTE, который управляется процессором блока управления через транзистор 2VT1 с задерживающей RC цепочкой 2R17, 2C43, 2C45 и позволяет производить абсолютно бесшумное переключение каналов. В приемнике режим MUTE одновременно включается и в оконечном УНЧ и по шине I2C для аудиопроцессора. В телефонах будет прослушиваться слабый щелчок при переключении каналов из-за того, что режим MUTE аудиопроцессора более инерционный, так как выбирается по шине I2C. Блок имеет дополнительный линейный НЧ вход (XS4) и может использоваться как обычный усилитель мощности с удобным сервисом. При этом можно включать режим, в котором сигнал из одного входного канала А или В поступает сразу на два канала усилителя.

Стабилизаторы 2DA4, 2DA7 позволяют максимально избавиться от помех процессора и динамической индикации и служат для питания аналоговой и цифровой частей схемы соответственно.

.2.3 Модуль управления

Модуль управления выполнен на микроконтроллере AT89C52-12 PC 3DD4 с 8 кБ внутренним ПЗУ и формирует сигналы управления по шине I2C для управления селектором каналов 1А1 (блок ВЧ), аудиопроцессором TDA8425 2DA2 (блок НЧ), энергонезависимым ПЗУ 3DD1 (в дальнейшем и однокристальными часами 1DD1 PCF8583). Блок управления имеет клавиатуру 4х4 3S3 - 3S18 плюс 2 дополнительных кнопки 3S1, 3S2 , 9-ти разрядный светодиодный индикатор 3HG1-3HG3 TOT3361AG (используются только 8 разрядов), светодиоды 3VD6 - «СТЕРЕО», 3VD1 - «УЗКАЯ ПОЛОСА», фотоприемник 3DA1. Мощные повторители КР1554ЛИ9 3DD2, 3DD3 служат для увеличения нагрузочной способности порта процессора P0. При включении «тихого проиема» - отключается динамическая индикация , служащая источником помех. При включении режима «УЗКАЯ ПОЛОСА» включается светодиод 3VD1, управляющий сигнал с этого же вывода микроконтроллера поступает на субмодуль узкополосного приема и происходит коммутация выходов НЧ микросхем К174ХА6 и MC3361.

Сигналы, выходящие с блока управления :

·   последовательная двухпроводная шина I2C ( SDA, SCL);

·   сигнал MUTE - управляет выходным УНЧ TDA1552Q;

·   сигнал коммутации УП\ШП.

Сигналы, входящие на блок управления :

·   управление светодиодом «СТЕРЕО»;

·   сигнал опознавания несущей; + 5 В digital.

.2.4 Модуль питания

Для стабилизации напряжения питания используется интегральный стабилизатор напряжения DA1 на микросхеме К142ЕН5А. Емкость фильтрующего конденсатора С2 на выходе микросхемы выбирается на основании рекомендаций к применению микросхемы (Uраб.С2 = 16 В, С2 = 2,2 мкФ). Конденсатор С1 обеспечивает сглаживание пульсаций выпрямленного напряжения питания с диодного моста. Диоды VD1 - VD4 обеспечивают выпрямление переменного напряжения. Предохранитель FU1 обеспечивает защиту прибора от превышения напряжения в сети и защиту от перегрузок по току питающей сети при выходе из строя самого прибора.

.3 Описание алгоритма работы прибора

Микроконтроллер 3DD4 с 8 кБ внутренним ПЗУ формирует сигналы управления по шине I2C для управления селектором каналов, аудиопроцессором TDA8425 2DA2 , энергонезависимым ПЗУ 3DD1 и однокристальными часами 1DD1 PCF8583.

Программное обеспечение применяется стандартное.

После включения питания начинается настройка конфигурации микроконтроллера:

) Порты ввода - вывода P00 - P07P10 - P17, Р20 - Р27, Р30 - Р37 устанавливаются как выходы;

) Коэффициент деления предделителя таймера 1 : 256;

) Очищаются регистры ОЗУ.

2.4 Справочные данные необходимые для расчета

Таблица 2.1 - Электрические параметры биполярных транзисторов

Элемент

h21Э

UКЭ max, В

IК max, мА

fгр, МГц

КТ3102ГМ

600

20

100

-

КТ3107ГМ

180

25

100

-

КТ209К

120

45

300

5


Таблица 2.2 - Электрические параметры полевых транзисторов

Элемент

S, мА/В

UCИ max, В

IC max, мА

КП303Г

5

25

20


Таблица 2.3 - Электрические параметры диодов и светодиодов

Элемент

Uпр max, В

Imax, мА

fгр, МГц

КД522А

50

20

5

TOT-3361

3,1

30

-

АЛ307

2

20

-


Таблица 2.4 - Электрические параметры микросхем

Элемент

Uпит, В

Iвых max, мА

Iпот, мА

К174ПС1

5

-

2,5

К174ХА6

5

-

2

КР544УД2

12

-

3

LA3375

5

-

15

TDA8425

5

-

26

TDA7050

5

-

15

TDA1552Q

5

-

1200

КР1554ЛИ9

5

24

0,04

AT89C52

5

-

15

24C04

5

-

0,001


Таблица 2.5 - Электрические параметры СКВ

Элемент

Uпит, В

Iпот, мА

KS-H-132

5

35


.5 Формализация критерия качеств

Любую систему РЭА характеризует качество, которое определяется вектором

К = (К1,...Кi,...,Кm) показателей качества.

С увеличением или уменьшением каждого из показателей Кi качество системы монотонно улучшается при прочих равных условиях. Система, обладающая наилучшим значением вектора Кi, считается оптимальной.

Фактически показателем качества системы можно считать такие параметры, как масса устройства, занимаемый им объем, стоимость, потребляемая мощность, надежность, а также другие параметры в зависимости от особенностей конструкции и возможных условий эксплуатации.

При оптимизации системы в целом - одной из основных задач является оптимизация ее параметров X1,...,Xn,...,Xm (m>n), т.е. отыскание таких значений X1,...,Xn,...,Xm при которых достигается наилучшее значение вектора К показателей качества.

Каждый из показателей качества1,...Ki,...Km в обобщенном случае зависит от всех параметров системы

K1=f1× (x1,...xi,...xn) (2.1)2=f2× (x1,...xi,...xn)3=f3 × (x1,...xi,...xn)

Функции fm называют целевыми функциями.

Одновременно с обоснованием вектора К показателей качества (определением целевых функций) системы и критерия оптимальности для оптимизации параметров системы в исходных данных в общем случае требуется установить совокупность ограничений, накладываемых на показатели качества и параметры синтезируемой системы.

Оптимизация системы, производимая на основе показателей качества, т.е. с учетом нескольких целевых функций, называется векторной (многокритериальной) оптимизацией.

Показатели качества отличаются разнообразием. Показатели качества конструкции это количественные характеристики одного или нескольких свойств, составляющих качество конструкции, причем каждая характеристика рассматривается применительно к отдельным условиям производства, эксплуатации конструкции в зависимости от характера решаемых задач по оценке уровня качества классифицируется по различным признакам.

Основным признаком классификации является классификация по характеризуемым свойствам. Это показатели надежности, назначения, технологичности.

В расчетах будем использовать для оценки качества показатели назначения, показатели технологичности.

К группе показателей назначения отнесем три подгруппы:

- классификационные;

 эксплуатационные;

 конструктивные.

К конструктивным показателям относятся показатели:

 характеризующие основные конструкторские решения;

удобства монтажа;

 объем;

 и один из важных показателей такой, как уровень миниатюризации.

Уровень миниатюризации представляет собой количественную меру совокупности технических решений, направленных на эффективное использование объема.

К показателям надежности относятся следующие параметры:

- безотказность;

 долговечность;

 сохраняемость;

ремонтопригодность.

К показателям технологичности отнесем:

- трудоемкость;

себестоимость;

материалоемкость.

Для того, чтобы оценить качество конструкции, безошибочно определить оптимальный вариант, необходимо количественно оценить комплексный показатель качества, состоящий из ниже перечисленных.

Комплексный показатель качества будем находить по формуле:

Kn=0.2N3+0.3G + 0.3No + 0.2T, (2.2)

где: 0.2, 0.3 - соответствующие коэффициенты весомости;

N3 - комплексный показатель назначения;- комплексный конструктивный показатель;- комплексный показатель надежности;

Т - комплексный показатель технологичности.

Каждый из частных комплексных показателей находится при помощи весовых коэффициентов следующим образом:

) Показатель назначения:

3 = 0.9Nnm + 0.4Ntd + 0.3Nbm, (2.3)

N3 = 0,9*0,8 + 0,4*0,6 + 0,3*0,8 = 1,2

где: Nnm - показатель потребляемой мощности;

Ntd - стабильность формируемой параметрии;

Nbm - потребляемая мощность нагрузки (выходная мощность);

0.3, 0.4,0.3 - соответствующие коэффициенты весомости.

) Конструктивный показатель качества:

G = 0.3V + 0.3M + 0.4Mn, (2.4)

G = 0,3*0,0019 + 0,3*0,2 + 0,4*0,5 = 0,26

где: V - объем устройства;- масса блока;- уровень миниатюризации;

.3, 0.4 - соответствующие коэффициенты весомости.

3) Найдем комплексный показатель надежности:

No = 0.25Sx + 0.25D + 0.25B + 0.25Rm, (2.5)

о = 0,25*0,7 + 0,25*0,85 + 0,25*0,9 = 0,42

где: Sx - сохраняемость;- долговечность;

В - безотказность;- ремонтопригодность.

4)      Найдем комплексный показатель технологичности:

Т = 0.3Tр + 0.3Мт + 0.4Sб, (2.6)

Т = 0,3*70 + 0,3*0,74 + 0,4*0,9 = 0,79

где: Тр - трудоемкость изготовления блока;

Мт - материалоемкость;

Sб - себестоимость изделия;

0.3, 0.4 - соответствующие коэффициенты весомости.

Следует особо отметить, что выше приведенные показатели используются в относительных единицах, называемых частным уровнем конструкции и данному свойству:

YKi=Pi/Bi, (2.7)


где: Pi - показатель i-го свойства, оцениваемой конструкции;

Bi - показатель i-го свойства базовой конструкции.

Влияние каждого из критериев на общую совокупную оценку различно и зависит от вполне конкретных обоснованных требований, строго дифференцированный подход предусматривает введение коэффициентов весомости. При их выборе руководствуются следующими положениями:

·        наибольший коэффициент весомости ;

·        показатели одинаковой весомости имеют одинаковые коэффициенты весомости;

·        коэффициент весомости всех рассматриваемых свойств отвечает условию:

mi=1 - для комплексного показателя качества=1 - для частных показателей качества.

Kn=0.2N3+0.3G + 0.3No + 0.2T,

Кn = 0,2*1,2 + 0,3*0,26 + 0,3*0,42 + 0,2*0,79 = 0,6.

2.6 Оптимизация конструкции в соответствии с выбранным критерием качества

Проанализировав выбранный критерий качества, можно провести оптимизацию конструкции, которая удовлетворяла бы требованиям, предъявляемым к РЭА подобного типа.

Конструкция цифрового УКВ - приемника должна обеспечивать:

·   надежность;

·   низкую стоимость;

·   максимальную ремонтопригодность;

·   высокие эргономические показатели.

Особое внимание при конструировании радиоэлектронной аппаратуры уделяется технологичности конструкции отдельных узлов, деталей и приборов в целом, так как технологичность конструкции существенно сказывается на качестве сборки, ее трудоемкости и себестоимости. Необходимо стремится к тому, чтобы во вновь создаваемых конструкциях в максимальной степени использовались стандартные и нормализованные детали, а также детали и узлы из ранее спроектированных конструкций, с целью сокращения затрат на разработку и освоение.

Компоновка панели управления (панель передняя) имеет целью достичь внешней выразительности аппарата и разделить элементы управления по функциональному назначению.

При конструировании и компоновке должны быть учтены требования оптимальных функциональных связей между модулями и их стабильность и устойчивость, требования прочности жесткости, помехозащищенности и нормального теплового режима, требования технологичности, эргономики, удобства эксплуатации и ремонта.

Проектируемый прибор относится к переносной РЭА, поэтому необходимо стремится к тому, чтобы конструкция источника питания была удобной при эксплуатации, переноски и хранения. Поэтому считаю, что использование специально изготовленного корпуса целесообразнее, чем использование унифицированных корпусов. Корпус можно изготовить из пластмассы для уменьшения массы.

2.7 Компоновка прибора

.7.1 Выбор метода конструирования прибора

Просмотрим конструкции блоков РЭА обработки цифровых сигналов, выполненные на элементной базе в виде ИС различного рода интеграции, в том числе БИС, СБИС и дискретных ЭРЭ. При проектировании современной РЭА на базе ИС применяют в основном три варианта конструкций блоков: книжный, разъемный и кассетный.

Книжный вариант конструкции блока - это пакет функциональных узлов, шарнирно соединенных между собой. Электрическое соединение узлов в таком блоке осуществляется с использованием объединительной платы гибкими печатными, ткаными или опрессованными кабелями, а также объемными проводниками. Конструкция книжного варианта блока достаточно сложна, но позволяет получать высокое значение коэффициента заполнения. Книжный вариант конструкции обеспечивает свободный доступ к ИС и микросборкам, навесным элементам и монтажным электрическим соединениям, находящимся во включенном состоянии.

Разъемный вариант конструкции блока также представляет собой набор функциональных узлов с разъемами врубного типа. Конструкция отличается простотой, высокой технологичностью и ремонтопригодностью, однако, имеет сравнительно низкую надежность разъемного соединения и меньшее значение коэффициента заполнения по сравнению с книжным вариантом.

Кассетный вариант конструкции блока сочетает в себе книжный и разъемный варианты конструкции, обеспечивает функциональную законченность составных частей блока за счет объединения ячеек в кассету и их легкосъемность.

Существующие методы конструирования РЭА подразделяются на три взаимосвязанные группы:

по видам связей между элементами;

по способу выявления и организации структуры связей между элементами;

по степени автоматизации конструирования РЭА зависит от назначения аппаратуры и ее функций, преобладающего вида связей, уровня унификации, автоматизации и т.д.

Так, при конструировании устройств с применением ИС применяют топологический метод (преобладают физические связи), функционально-модульный (в качестве функциональных модулей используются ИС), автоматизированный (размещение ИС на плате, трассировка соединений выполняется с помощью ЭВМ).

Рассмотрим кратко методы конструирования РЭА.

Геометрический метод. В основу метода положена структура геометрических и кинематических связей между деталями, представляющая собой систему опорных точек, число и размещение которых зависит от заданных степеней свободы и геометрических свойств твердого тела.

Принцип геометрического метода исходит из основных положений геометрии. Любая точка, расположенная в пространстве обладает тремя степенями свободы. Тело же имеет шесть степеней свободы.

Геометрический метод конструирования целесообразно применять для конструкций, в которых должно соблюдаться точное взаимоположение деталей или обеспечиваться их точное перемещение.

Машиностроительный метод. В основу этого метода положена структура механических связей между элементами, представляющая собой систему опорных поверхностей. Машиностроительный метод используется для конструирования устройств и элементов РЭА, которые несут большие механические нагрузки и в которых неизбежны вследствие этого большие деформации. При этом точечные опоры, принятые в геометрическом методе, оказываются нецелесообразными, так как могут перегружаться, поэтому их заменяют опорными поверхностями.

Топологический метод. В основу метода положена структура физических связей между ЭРЭ. Топологический метод, в принципе, может выявляться для выявления структуры любых связей, однако, конкретное его содержание проявляется там, где связности элементов может быть сопоставлен граф.

Метод проектирования моноконструкций. Основан на минимализации числа связей в конструкции. Он применяется для создания функциональных узлов, блоков, РЭА на основе оригинальной несущей конструкции в виде моноузла (моноблока) с оригинальными элементами. Разработка моноконструкций РЭА связано с многочисленными трудностями и имеет ряд недостатков, а именно: значительное время конструирования и внедрение в серийное производство, ограниченные возможности типизации и унификации, недостаточно высокая надежность, низкая степень ремонтопригодности, сложность внесения изменений в электрическую схему без переделки конструкции, значительная стоимость разрабатываемых и изготавливаемых конструкций.

Базовый (модульный) метод. В основу метода положен модульный принцип проектирования. Деление базового метода на разновидности связано с ограничениями, схемной и конструкторской унификацией структурных уровней. Базовый метод является основным при проектировании современной РЭА.

Вывод: рассмотрев различные методы конструирования, выбираем базовый (модульный) метод. Так как, разрабатываемое изделие будет состоять из нескольких печатной платы.

2.7.2 Выбор элементов и материалов

В качестве элементной базы предлагаю использовать следующие радиоэлементы.

Так например:

постоянные резисторы - МЛТ-0,125;

подстроечные резистор - СП3-38В;

конденсаторы - К10-17Б;

- электролитические конденсаторы - К50-53;

диоды - КД522А;

- микросхемы:

DA1 - К174ПС1;

DA2 - К174ХА6;

DA3 - КР142ЕН5А;

DA4 - КР544УД2;

DD1 - PCF8583;

транзисторы - VТ1-КП303, VТ5-КТ3102, VТ3 - 3107;

резонаторы и фильтры - 1ВQ1-21 МГц, 1ВQ2-32768 Гц, 1ZQ1-10,7 МГц.

Материал для изготовления печатной платы - двусторонний стеклотекстолит, толщиной 1,5 мм.

Для изготовления корпуса рекомендуется использовать пластмассу.

Припой - ПОС - 61.

.7.3 Описание конструкции прибора

Конструкция изделия представляет собой моноблок.

Все элементы схемы, кроме гнезда сетевого шнура, установлены на печатной плате А3 размером 180х60 мм согласно монтажной схемы. Гнездо сетевого шнура расположено на задней крышке корпуса.

Печатная плата А3 расположена параллельно передней крышке корпуса, в ней имеются отверстия под индикатор, светодиоды, переключатели.

Платы А1, А2 расположены между верхней и нижней крышками параллельно друг другу и закреплены между собой стойками.

Габаритные размеры приемника:

х65х130 мм.

3                                             4

2                                             1

Рисунок 2.3 - УКВ-приемник (схематические изображение)

- Передняя панель приемника

- Индикатор

- Светодиоды

         - Переключатели

2.8 Расчет теплового режима

В большей части РЭС лишь несколько процентов подводимой мощности расходуется на полезное преобразование сигнала, остальная часть выделяется в виде тепловой энергии. Температурный режим ограничивает степень уменьшения размеров РЭС, приходится предусматривать охлаждение, что приводит к увеличению веса и габаритов и стоимости.

Перенос тепловой энергии из одной части РЭС в другую ее часть или в окружающую среду называют теплообменом. Температурное состояние, то есть пространственно-временное изменение температуры, называют тепловым режимом РЭА.

Перенос тепловой энергии осуществляется теплопроводностью (кондукцией), конвекцией и излучением. В реальных условиях все три способа переноса энергии существуют одновременно и в совокупности определяют тепловой режим РЭС.

Относительно точный расчет теплоотдачи возможен только для тел простой геометрической формы, п.э. расчет теплоотвода в РЭС носит оценочный характер, необходимый для установления исходных параметров конструкции.

Комплекс мероприятия, направленных на снижение температуры, сложен и требует значительных материальных затрат, поэтому в процессе разработки РЭС необходимо уделять внимание экономически обоснованному решению задачи теплоотвода. По соображениям экономичности, прежде всего, нужно стремиться к созданию естественной конвекции, принимая меры по интенсификации передачи тепла другими способами (излучением и теплопроводностью).

От наружных поверхностей РЭС при нормальных климатических условиях и при естественном охлаждении около 80% тепла отводится за счет конвекции, приблизительно 10% излучением и 10% за счет теплопроводности.

Улучшить передачу тепла от теплонагруженных к более холодным и теплоемким элементам можно за счет снижения тепловых сопротивлений. Малые тепловые сопротивления от корпуса ко всем элементам конструкции способствуют выравниванию температуры. В некоторых случаях передача кондукцией является единственно возможной (например, в герметичных блоках). Большое значение имеют тепловые контакты в соединительных узлах мощных транзисторов с радиаторами. Бели между металлическими поверхностями находится изоляционная прокладка, лак, краска, то тепловое сопротивление увеличивается в сотни раз. Наиболее подходящими металлами, обеспечивающими малое контактное тепловое сопротивление, являются медь и алюминий.

Задача расчета

Из анализа теплового режима блока и максимально допустимой температуры эксплуатации ЭРЭ выявлено, что наиболее теплонагруженными элементами является микросхема ТDA 15-52Q, для которой необходим теплоотвод - радиатор. Для определения габаритов и конструкции радиатора проведем тепловой расчет.

Исходные данные

. Мощность рассеивания м/с: Р0= 4 Вт

2. Средне интегральная температура корпуса м/с: tок = 70С

3. Температура окружающей среды: tс = 20 ± 5С

4. Охлаждение: естественная конвекция

5. Габаритные размеры микросхемы: Dмс = 0,013 м; Емс = 0,02 м

6. Материал радиатора - алюминий марки АМцМ ГОСТ 21631-76

7. Теплопроводность материала = 180 Вт/м*˚С

Расчет

Принимаем радиатор, состоящий из основания с размерами:

Е1 = 0,05м, Е2 = 0,035м, b = 0,003м, = 0,0015м, n = 28

и крышки с размерами:

D = 0,039м, h = 0,0135м

Е1 = 0,05м, Е2 = 0,03м, b = 0,003м, = 0,0015м, n = 18

Расчет основания

Тепловое контактное сопротивление м/с -

основание радиатора (Rко):

, (2.8)

где Емс - ширина микросхемы;

Dмс - длина микросхемы.

=  ˚С/Вт

Температура основания радиатора, ˚С (tр):

tp = tок - РосRко, (2.9)

где Rко - мощность, отводимая основанием радиатора = 0,85˚С/Вт;

Рос = 3,4 Вт (принимаем);

tок - средне интегральная температура корпуса = 70˚С (по условию).

tp = 70 - 3,4*0,85 =67˚С

Перепадочная температура радиатор - среда (tрс):

Δtрс = tр - tc, (2.10)

где tр - температура радиатора;

tс - температура окружающей среды.

Δtрс = 67 - 25 = 42˚С.

Приведенный коэффициент теплоотдачи оребренного радиатора (Кр):

Кр = αшт * е, (2.11)

где - коэффициент теплоотдачи оребренной поверхности, (Вт/м2)*˚С

(определяется по рисунку 2.4 при Δtрс = 42˚С).

Кр = 19,8 (Вт/м2)*˚С

е - коэффициент оребрения

е = , (2.12)

где Fp - полная площадь поверхности одного ребра, м2;

Fос - площадь основания ребра, м2.

(Вт/м2)*˚С

Кр =19,826 = 514,8 (Вт/м2) *˚С .

 (Вт/м2)*˚С

t,˚C

Рисунок 2.4 - График зависимости коэффициента теплоотдачи (с учетом излучения) плостинчато - штыревого радіатора от избыточной температуры поверхности радиатора

Коэффициент теплоотдачи неоребренной поверхности радіатора в области основания ():

α0 = 5,4 (Вт/м2)*˚С по рисунку 2.5, при Δtрс = 42˚С

α, (Вт/м2)*˚С

Δtрс,˚С

Рисунок 2.5 - Тепловая характеристика неоребренной поверхности

радиатора при естественном охлаждении

Усредненная ширина радиатора в области основания (Е):

 (2.13)

А =  мм

Усредненный коэффициент теплоотдачи радиатора

в области основания (α):

 (2.14)

где Кр - коэффициент теплоотдачи оребренного радиатора;

 - габаритные размеры основания радиатора;

Е - усредненная ширина радиатора.

α =  = 134,8 (Вт/м2)*˚C

Параметры, характеризующие температурное поле радиатора

в области основания

М = , (2.15)

где Е - усредненная ширина радиатора;

 - усредненный коэффициент теплоотдачи радиатора

области основания;

 - теплопроводимость материала;

М - критерий Грасгофа.

М = = 16,9;

А0 = 2*λ*δ*Е*М*(), (2.16)

где А0 - тепловая амплитуда;

D - тепловой коэффициент.

А0 = 2*180*0,0015*0,042*16,9* = 0,035 ˚С;

а - предельное значение темпа охлаждения:

 (2.17)

а = ˚С,

 - теплоотдача:

 (2.18)

μ = ˚С

 (2.19)

μ1 = -0,024*(70 - 25) = -1,08 ˚С;

С - перегрев:

С = , (2.20)

С = -0,21˚С.

Температура в центре основания радиатора, ˚С(t0):

t0 = tp + 2C, (2.21)

t0 = 70 + 20,21 = 70,72˚С

Температура основания радиатора на границе области основания радиатора:

 (2.22)

tос = 70 + 2*0,21*ch () = 71,06 ˚С.

Мощность, рассеиваемая основанием радиатора, Вт:

 (2.23)

Рор = 2*(71,06 - 25)*0,035 = 3,2 Вт,

что не намного ниже принятого ранее значение (3,4 Вт)

Расчет крышки радиатора

Температура основания крышки, С:

tкр = toc - Pкр*Rвт, (2.24)

где Ркр - мощность, отводимая крышкой радиатора, Ркр=2 Вт (принимаем);

Rвт - тепловое сопротивление втулок, Вт/˚С, Rвт=2,27Вт/˚С.

tкр = 71,06 - 2*2,27 = 66.

Перепад температур крышки радиатор-среда:

tкс = tкр - tс , (2.25)

tкс = 66 - 25 = 41.

Приведенный коэффициент теплоотдачи оребрения крышки радиатора:

- коэффициент теплоотдачи оребрения крышки радиатора, (Вт/м2)*˚С (определяется по рисунку 2.4 при Δtрс = 41˚С).

αшт = 19,6 (Вт/м2)*˚С (2.26)

Коэффициент оребрения определим по формуле (2.14)

е = , (2.27)

где Fp - полная площадь поверхности одного ребра, м2;

Fос - площадь основания ребра, м2.

(Вт/м2)*˚С,

Кк = αшт * е, (2.28)

Кк= 19,6 *26 = 905 (Вт/м2)*˚С.

Коэффициент теплоотдачи неоребренной поверхности радіатора в области основания:

α0 = 5,4 (Вт/м2)*˚С по рисунку 2.5, при Δtрс = 41˚С

Усредненная ширина радиатора в области кришки:

определим по формуле:

 А =  мм.

Мощность, рассеиваемая крышкой радиатора, Вт:

 (2.29)

Рк = (5090,0015180,003 + 5,40,0390,04)41 = 2,03 Вт,

что не на много превышает принятое ранее значение (2 Вт).

Величина, характеризующая радиационное охлаждение радиатора:

По рисунку 2.6 при tс = 25˚С

 (2.30)

tср = ˚С;

F=11,2Вт/(м2*˚С).

Рисунок 2.6 - Зависимость величины, характеризующей радиационное охлаждение, от температур радиатора t и воздуха tс.

- tc=10˚С;    3 - tс=50˚С; 5 - tc=100˚С.

2 - tc=25˚С; 4 - tc=70˚С;

Мощность, рассеиваемая за счет радиационного охлаждения, Вт (Ррад):

Ррад = Рор + Рк + Рл, (2.31)

Ррад = 3,2 + 2,03 + 0,6 = 5,83Вт.

Вывод: для обеспечения теплового режима микросхемы ТDA 15 - 52Q при мощности рассеивания 4 Вт, температуре окружающей среды 25˚С и допустимой температуре корпуса 75˚С необходим радиатор - основание и радиатор - крышка. Радиаторы установить при помощи втулок.

3. Технологический раздел

3.1 Расчет надежности разрабатываемого устройства

Надёжность аппаратуры определяется надёжностью и количеством используемых в ней элементов и, как комплексное свойство, характеризуется четырьмя составляющими: безотказностью, долговечностью, сохраняемостью и ремонтопригодностью и комплексными показателями: коэффициентом готовности, коэффициентом технического использования и другими.

Расчёт показателей безотказности восстанавливаемой РЭА проводят согласно ГОСТ 20237 - 74. При расчётах безотказности принимают следующие допущения:

) все отказы элементов приводятся к отказу РЭВ;

) все отказы элементов независимы;

) последствия отказов устраняются путём замены отказавшего элемента на эквивалентный;

) вынужденный простой РЭА из-за отказов не учитывается.

При этом под элементом понимают любую составную часть РЭА, рассматриваемую в данных условиях оценки как единое целое.

Показателем безотказности служит вероятность безотказной работы - вероятность того, что в пределах заданной наработки отказ не возникает.

Вероятность безотказной работы определяется по формуле:

 (3.1)

где t - время, час;

интенсивность отказов.

Интенсивность отказов определяется:

 (3.2)

где li - интенсивность отказов i-й группы;

Ni - количество элементов i-й группы, шт;

m - количество равнонадёжных групп, шт.

При уточнённом расчёте надёжности обычно учитывают влияние условий эксплуатации, температуры и электрического режима. Расчёт производят по формуле:

 (3.3)

где k - поправочный коэффициент, учитывающий условия эксплуатации РЭА.

Поправочный коэффициент k определяется как:

 (3.4)

где k1 - коэффициент, учитывающий воздействие механических факторов (вибрации, ударные нагрузки);

k2 - коэффициент, учитывающий воздействие климатических факторов (температура, влажность);

k3 - коэффициент, учитывающий условия работы при пониженном атмосферном давлении.

Интенсивность отказов в этом случае определяется как:

 (3.5)

где ai - поправочный коэффициент интенсивности отказов i-й группы, учитывающий электрическую нагрузку элемента.

Результаты расчёта надёжности проектируемого устройства приведены в таблице 3.1.

Таблица 3.1 - Результаты расчёта надёжности проектируемого устройства

Тип радиоэлемента

, 1/чNiiiiNi, 1/ч




Интегральная микросхема

0,01

16

1

0,16

Транзистор

1,7

14

0,35

8,33

Тип радиоэлемента

, 1/чNiiiiNi, 1/ч




Конденсатор керамический

1,2

61

0,013

0,95

Конденсатор электролитический

2,2

19

0.4

16,72

Резистор

0,4

90

0,42

15,12

Трансформатор питания

3,0

1

0,1

0,3

Пайка ПОС-61

0.01

598

1

5,98

Печатная пластина

0,1

4

1

0,4

Контакт разъёма

0,05

3

1

0,15

Контакт переключателя

0,015

18

1

0,27

Предохранитель

0.5

1

1

0,5

Светодиод

0.9

5

0.6

2,7

Диод

0.7

6

0.81

3,402

Кварцевый резонатор

1

4

0.5

2

, 1/ч




96,3


Среднее время безотказной работы определяется как

Тср=

и составляет для проектируемого устройства Тср=  = 10 384 ч.

3.2 Расчет технологичности разрабатываемого устройства

При осуществлении производственного и технологического процессов стремятся получить заданное количество изделий в определенный промежуток времени при минимальной себестоимости и окупаемости капитальных вложений в производство в заданный срок. Как производственный процесс в целом, так и технологический процесс могут быть для изготовления одной и той же РЭА разработаны в разных вариантах. Каждый из вариантов в какой-то степени удовлетворяет требованиям экономичности и производительности. Комплекс количественных оценок качества конструкции определяется в следующих четырех направлениях:

 технологичности и экономичности конструкции;

- быстроты и экономичности подготовки производства;

- рациональности технологичности процессов изготовления деталей;

- рациональности технологических процессов сборки.

Для оценки блока данные занесем в таблицы и вычислим коэффициенты, характеризующие степень технологичности.

Таблица 3.2 - Распределение деталей по преемственности

Показатели

Детали


Специально изготовляемые

Нормальные

Покупные


Для данного изделия NС

Заимствованные из других изделий NЗ

Некрепежные NН

Крепежные NК

Нестандартные NП

Стандартные NПС

Количество наименований D

2

0

0

2

0

7

Количество деталей Ш

4

0

0

4

0

77


Коэффициент нормализации:

 , (3.6)

Кн = .

Коэффициент заимствования:

, (3.7)

Кз = .

Коэффициент повторяемости:

 , (3.8)

Кпс = .

Коэффициент освоенности:

 , (3.9)

Косв = .

Таблица 3.3 - Распределение узлов по сложности и взаимозаменяемости

Показатели

Узлы

Итого


Простые МШ.ПР

Селекционные МШ.СЛ

Регулируемые МШР

Повторные МПВ

Настраиваемые МШ.НС


Узлы (сборки специальные и заимствованные МШЕСШЕЗ)

2

-

1

-

1

4


Коэффициент сложности сборки:

, (3.10)

.

Коэффициент взаимозаменяемости внутри узлов:

, (3.11)

.

Таблица 3.4 - Общая характеристика прибора

Показатели

Значение

Длина

230 мм

Ширина

130 мм

Высота

70 мм

КН

0,95

КЗ

0

КПС

2

КОСВ

0,95

КСС

0,5

КВЗ

0,75


Технологичность устройства в значительной степени влияет на точность, качество и себестоимость РЭС. Технологичной считается такая конструкция, которая может быть изготовлена при наименьшей затрате овеществленного и живого труда и полностью отвечает предъявляемым к изделию эксплуатационным требованиям. При определении технологичности необходимо учитывать все фазы производства, характеризующие изготовление не только деталей, но и изделия в целом. Следует иметь ввиду, что улучшение отдельно взятых деталей или узлов без взаимосвязи с технологичностью всего изделия может вызвать ухудшение всей конструкции.

3.3 Технология изготовления печатных плат

Для электрического соединения отдельных элементов схемы используется система печатных проводников или печатный монтаж. Печатный монтаж, нанесённый на изоляционное основание, образует печатную плату.

Процесс получения печатного монтажа состоит из двух основных операций:

а) создания изображения печатных проводников;

б) создания токопроводящего слоя на изоляционном основании.

Широкое распространение получили три метода создания токопроводящего слоя:

) химический, при котором производится вытравливание незащищённых участков фольги, предварительно наклеенной на диэлектрик;

) электрохимический, при котором методом химического осаждения создаётся слой металла толщиной 1 - 2 мкм, наращиваемый затем гальваническим способом до нужной толщины. При электрохимическом методе одновременно с проводниками металлизируют стенки отверстий, которые можно использовать как перемычки для соединения проводников, расположенных на разных сторонах платы;

) комбинированный метод, сущность которого состоит в сочетании химического и электрохимического методов.

На основании методов получения токопроводящего слоя в настоящее время используются следующие методы изготовления печатных плат:

) субтрактивные, основанные на травлении фольгированного диэлектрика;

) аддитивные и полуаддитивные, основанные на селективном осаждении проводящего покрытия;

) методы послойного наращивания.

Из субтрактивных методов наибольшее применение нашли химический негативный и комбинированный позитивный. Первый используется для получения односторонних печатных плат, внутренних слоёв многослойных печатных плат и гибких печатных шлейфов. Его преимуществами является высокая точность геометрии проводников из-за отсутствия процессов гальванического осаждения меди. Вторым методом получают двусторонние печатные платы и многосторонние печатные платы из фольгированного травящегося диэлектрика. Недостатками субтрактивных иетодов являются невозможность получения проводников с шириной менее 150 мкм и большой отход меди при травлении.

Аддитивный и полуаддитивный методы позволяют получить более узкие проводники и зазоры между ними благодаря использованию более тонких проводящих слоёв (5..20 мкм), а также сэкономить медь, осаждаемую только в местах размещения проводящих трасс. Кроме того, при браковке платы рисунок может быть стравлен и нанесён вновь. Недостатками данных методов являются сложность получения хорошей адгезии проводников к основанию платы и невысокая технологичность изготовления.

Метод послойного наращивания не нашел широкого применения из-за высокого процента брака и длительности цикла изготовления.

В связи с тем, что для монтажа системы частотомера используются односторонняя печатная плата, для мелкосерийного производства может быть рекомендован комбинированный позитивный метод их изготовления. Сущность метода состоит в том, что печатные проводники получают травлением фольги, а металлизированные отверстия - электрохимическим методом.

Последовательность основных операций при изготовлении печатных плат комбинированным позитивным методом следующая:

) получение заготовок печатных плат из двустороннего фольгированного стеклотекстолита;

) подготовка поверхности фольги;

) нанесение слоя фоторезиста;

) получение рисунка путём экспонирования и проявления;

) сверление монтажных и переходных отверстий;

) химическое меднение;

) удаление лакового покрытия;

) гальваническое меднение;

) нанесение защитного покрытия;

) удаление фоторезиста;

) травление печатного рисунка;

) лужение плат.

В качестве материала печатной платы используется фольгированный стеклотекстолит марки СФ 2Г-50, основными характеристиками которого являются:

) плотность без фольги: 1600..1900 кг/м3;

) относительная диэлектрическая проницаемость: 5..6;

) тангенс угла диэлектрических потерь на частоте 106 Гц: 0,005..0,02;

4) объёмное удельное сопротивление - 1014..1015 Омсм;

) интервал рабочих температур: - 60..+100 ;

) температурный коэффициент линейного расширения:

Согласно ГОСТ 23751-79 выбираем первый класс плотности рисунка печатной платы, геометрические параметры которого:

) ширина проводника tмин = 0,50 мм;

) расстояние между проводниками мин = 0,50 мм;

) отношение диаметра металлизированного отверстия к толщине

) ширина пояска контактной площадки bмин=0,15 мм.

Возможность прокладки в узком месте требуемого числа проводников следует проверять по следующей формуле:

 (3.12)

где  - расстояние между центрами соседних отверстий;

d1 и d2 - диаметры отверстий;

d0 - расстояние между проводником и контактной площадкой;

t - ширина проводника;

n - количество проводников между двумя контактными площадками;

d - расстояние между проводниками;

b - минимальный радиус контактной площадки;

k - допуск на ширину проводников;

с - допуск, учитывающий влияние разброса межцентрового расстояния, смещение фольги и ряд других факторов.

Для выбранного класса плотности печатного монтажа:

d0 = 0,5; t = 0,5; d = 0,5; b = 0,15; k = 0,2; с = 0,5 мм.

Для рассчитываемой печатной платы в узком месте проходит три проводника, следовательно n = 3. Диаметры отверстий d1 = d2 = 0,8 мм.

Так как  = 7,5 мм, то условие выполняется. При этом минимальное расстояние между двумя проводниками:


3.4 Приспособление для изготовления печатной платы

.4.1 Описание приспособления

Получение заготовок выполняется в два приема. Вначале листы стеклотекстолита режутся роликовых ножницами на полосы, а затем из полос холодной штамповкой получают заготовки печатных плат. Вырубка заготовок производится как с подогревом стеклотекстолита так без подогрева. Вырубка с подогревом дает лучшую поверхность среза и меньшее количество дефектов. Однако подогрев материала приводит к тому, что происходит изменение размеров заготовки вызываемое усадкой детали после остывания материала, а также при несоблюдении режима нагрева (перегревание, увеличение времени выдержки) приводит к появлению пузырчатости на поверхности материала. Все это приводит к усложнению производственного процесса и снижает производительность. В виду этого вырубку заготовок из стеклотекстолита рекомендуется производить в холодном состоянии, применяя нагрев лишь в необходимых случаях. На основании вышеизложенного выбираем, для проектируемого изделия, вырубку заготовки печатной платы холодной штамповкой без подогрева материала. При разработке штампа необходимо также предусмотреть возможность вырубки технологических отверстий в заготовке для крепления в корпусе прибора. Для обеспечения данных требований в качестве штампа выбираем совмещенный штамп с прижимом заготовки состоящий из матрицы, пробивных пуансонов для вырубки отверстий и пуансона формирующего контуры заготовки.

3.4.2 Расчет усилия вырубки платы по контуру и обоснование выбора пресса

Для выбора пресса проведем расчет усилия вырубки по контуру печатной платы.

Исходные данные для расчета:

размер платы 130х90 мм, следовательно, L = 130 мм;

материал платы - стеклотекстолит фольгированный марки К174ПС;

толщина материала Н = 1,5 мм;

сопротивление срезу стеклотекстолита t = 15 кгс/мм2.

 

Робщ.= Р1 + Р2 + Р3 + Р4 (3.13)


Определяем усилие вырубки печатной платы:

Р1 = L* H * τ * k1, (3.14)

где L - длина периметра вырубки, мм;- толщина материала, мм;1 = 1,3 - коэффициент запаса прочности.

Р1 = 130 * 1,5 * 15 * 1,3 = 3802 кгс.

Определяем усилие прижима:

Р2 = L * H * g, (3.15)


где L - длина периметра вырубки, мм;- удельное давление прижима = 1,5 кгс/мм2;- толщина материала, мм.

Р2 = 130 * 1,5 * 1,5 = 292,5 кгс.

Определяем усилие проталкивания:

Р3 = k2 × Р1, (3.16)


где k2 = 0,08 - коэффициент зависящий от механических свойств материала платы

Р3 = 0,08 * 3802 = 304,16 кгс

Определяем усилие снятия отходов и детали с пуансона:

Р4 = kсн  Р1, (3.17)


где kсн= 0,06 - коэффициент зависящий от толщины материала и типа штампа

Р4 = 0,06 × 3802 = 228,12 кгс.

Робщ =3802 + 292,5 + 304,16 + 228,12 = 4626,78 кгс

Вывод: на основании выполненного расчета выбираем однокривошипный пресс простого действия модели К2122 с параметрами: номинальное усилие - 160 кН, ход ползуна - (10 - 55) мм; число ходов ползуна - 120 в минуту.

3.4.3 Расчет исполнительных размеров пуансона и матрицы вырубного штампа

Для определения исполнительных размеров пуансона и матрицы вырубного штампа для обработки печатной платы по контуру воспользуемся следующими данными:

размер платы 130х90 мм;

материал платы - стеклотекстолит фольгированный марки К174ПС;

толщина материала 1,5 мм;

степень точности изготовления платы 13 квалитет.

Так как толщина платы не превышает 2 мм, то вырубку платы будем вести без подогрева.

Определяем исполнительные размеры матрицы и пуансона:

 , (3.18)

 , (3.19)

где Dм - номинальный размер вырубаемой детали, мм;

d - допуск на соответствующий размер вырубаемой детали, мм;

dм и dп - допуски на изготовления режущего контура матрицы и пуансона;

D - номинальный технологический зазор между пуансоном и матрицей

В соответствии с требуемой степенью точности изготовления печатной платы имеем следующие допуски вырубаемого контура 130-0,63´90-0,63.

Значение D принимаем равным 0,06, тогда исполнительные размеры матрицы и пуансона по длине и ширине соответственно составят:

Ам=130 - 0,63 + dм= 129,37+dм;

Ан=130 - 0,63 - 0,06 - dп = 129,31-dп;

Вм= 90 - 0,63 + dм = 89,37+dм;

Вн=90 - 0,63 - 0,06 - dп = 89,31-dп.

Для получения размеров платы, соответствующих 13-му квалитету точности, пуансоны и матрицу следует изготовить по 10-му квалитету, которому соответствует допуск 160 мкм. С учетом этого допуска размеры матрицы и пуансона составят:

Ам=129,37+0,16; Ан=194,31-0,16;

Вм = 89,37+0,16; Вн=89,31-0,16.

3.5 Разработка конструкторского узла

Конструктивно корпус устройства состоит из двух отсеков в которых расположены: печатные платы и трансформатор блока питания. Печатные платы выполнена из одностороннего фольгированного стеклотекстолита толщиной 1,5 мм. Платы крепится на корпусе устройства с помощью четырёх стоек и винтов. Индикатор приемника выведены на лицевую панель. Электрическое соединение индикатора с печатной платой осуществляется с помощью проводов марки МГТФ.

Во втором отсеке размещён трансформатор, который крепится с помощью двух винтов.

.6 Настройка приемника

Для настройки приемника авторами использовались следующие приборы:

·   ВЧ генератор Г4-176;

·   Осциллограф С1-99 (С1-120);

·   Измеритель АЧХ Х1-48;

·   НЧ генератор Г3-112;

·   HP ESA-L1500A - анализатор спектра.

Блок ВЧ

Не запаивая выходы селектора каналов в плату, нужно один из входов фильтра соединить с общим проводом, а на второй подать ЧМ сигнал частотой 31,7 МГц с амплитудой 50 мВ и девиацией 50 кГц. Подать питание 8-9 Вольт на вход стабилизатора 1DA3. Осциллографом контролировать вывод 18 1DA2. Подстроечными сердечниками катушек 1L1 и 1L2 нужно добиться максимальной амплитуды сигнала на входе микросхемы К174ХА6. В зависимости от используемого фильтра 1-й ПЧ, 1L1 можно заменить постоянной ВЧ катушкой от 1,5 до 3,9 мкГн (по максимальному резонансу), такого же типа как и 1L3 . Дополнительным признаком неточной настройки контуров может служить появление АМ модуляции ВЧ сигнала, которая отлично видна на осциллографе в более медленном времени развертки. Щуп осциллографа нужно подключить к точке соединения конденсатора 1C15 с резистором 1R7 и добиться максимума размаха 10,7 МГц в этой точке подстройкой конденсатора 1C14.

Осциллографом проконтролировать выход КСС на контакте 8 разъема XS2. НЧ сигнал должен иметь правильную синусоидальную форму. Добиться неискаженной формы НЧ сигнала нужно подстройкой катушки дискриминатора 1L4, при этом осциллографом с закрытым входом нужно контролировать вывод 7 микросхемы 1DA2 .

Высокоомным вольтметром или осциллографом проконтролируйте вывод 1 селектора (напряжение АРУ). Подстроечным резистором 1R26 установите напряжение 3,5-4 В без входного сигнала и при входном сигнале 50 мВ напряжение должно снизиться до 1,5 - 2 В. Если напряжение не устанавливается ниже 2,5 В, то нужно добиться большей амплитуды 10,7 МГц на стоке транзистора 1VT3, подстройкой триммера 1C14 или заменой транзистора 1VT3 на транзистор с большей крутизной S. В редких случаях требуется подбор резистора 1R8.

Снижайте напряжение генератора ВЧ до 10 - 15 мкВ. Подстроечным резистором 1R17 нужно добиться четкого срабатывания системы БШН при включении и выключении ВЧ сигнала. Автоматически этим же подстроечным резистором устанавливается и порог срабатывания остановки сканирования. Сканирование останавливается по появлению несущей, обычно, в 2-3 шагах от центральной частоты вещательной радиостанции. В связи с этим точная настройка на радиовещательные станции производится вручную.

Подстроечным резистором 1R14 можно откалибровать S-метр в удобных единицах. Можно посмотреть сквозную АЧХ приемника, подав на вход селектора сигнал с ГКЧ измерителя АЧХ Х1-48 на частоте 100 МГц. Метки измерителя выставить 1 + 0,1 МГц. Детекторной ВЧ головкой контролировать 18 вывод 1DA2. АЧХ должна иметь правильную колоколообразную форму без изломов и выступов (можно двугорбую с провалом не более 2-3 дБ) с центром на частоте 100 МГц. АЧХ не должна изменять форму при уровнях входного сигнала от -60 дБ до -30 дБ. Форму АЧХ можно слегка подкорректировать подстроечными сердечниками катушек 1L1 и 1L2. Если не удается добиться требуемых параметров, то нужно выбрать пьезокерамические фильтры 4ZQ1, 4ZQ2 из одной партии. В случае установки одиночного пьезофильтра 1ZQ2 требования к нему упрощаются.

Субмодуль дополнительного фильтра

В настройке не нуждается. При установке в приемник, нужно убедиться в правильной работе субмодуля. Это можно сделать осциллографом или измерителем АЧХ. Если на входе и выходе субмодуля напряжение ПЧ 10,7 МГц примерно одинаково, то схема исправна. Форму АЧХ можно корректировать подстройкой контура 1L3, 1L4, 1C9 на блоке ВЧ.

Субмодуль узкополосного приема

Субмодуль настраивается до установки в приемник. На вход (точка 8) нужно подать ЧМ сигнал частотой 465 кГц, девиацией - 3 кГц, амплитудой - 10 мкВ. Вся настройка заключается в настройке контура L1 до достижения максимальной амплитуды НЧ сигнала на выходе субмодуля (14 вывод DA1). Затем в составе приемника нужно установить порог срабатывания шумоподавителя резистором R6. Для этого нужно подать на вход приемника сигнал с генератора частотой 145 МГц, амплитудой 20 мкВ, девиацией 3 кГц, включая и выключая выходное напряжение генератора. Шумоподавитель должен устойчиво срабатывать при подаче входного сигнала около 0,5 - 1 мкВ.

Блок ЗЧ

В этом блоке нуждается в настройке только стереодекодер . За неимением стереомодулятора, стереодекодер мы настраивали по сигналу радиостанции.

Настройте приемник на станцию со стереовещанием в диапазоне 88-108 МГц. Вращением подстрочного резистора 2R12, добейтесь включения светодиода 3VD6 «СТЕРЕО» на плате управления. Установите резистор в середину зоны захвата. Установите щуп осциллографа на любой из выходов стереотелефонов блока НЧ и, вращением подстрочного резистора 2R3, добейтесь по осциллограмме наибольшего подавления поднесущей 19 кГц. Это можно проделать и без осциллографа - на слух. Резкое исчезновение искажений будет свидетельствовать о правильной настройке. Выберите самую качественную стереостанцию на диапазоне и, вращением подстроечного резистора 2R1, добейтесь максимального разделения стереоканалов, что субъективно выглядит как увеличение глубины стереобазы.

Блок управления

Блок в настройке не нуждается. Хочется только поделиться опытом использования интегральных фотоприемников. Часто среди них попадаются экземпляры, которые самопроизвольно вырабатывают одиночные импульсы. При использовании их в телевизорах этот дефект никак себя не проявляет, а в данной схеме происходит мерцание индикаторов в ответ на каждый импульс. При замене фотоприемника на качественный, все неприятные эффекты исчезают. Осциллографом эта паразитная генерация легко выявляется.

Блок питания

В настройке не нуждается.

На этом настройка всего приемника закончена.

Заключение

В результате выполнения выпускной квалификационной работы:

1. Были проведены конструкторско-технологические обоснования проектирования цифрового УКВ-ДМВ-приемника на микроконтроллере AT89C52 со следующими характеристиками:

Чувствительность (в наихудшей точке) при соотношении с\ш 20 дБ (широкая полоса)

2 мкВ

Чувствительность (в наихудшей точке) при соотношении с\ш 10 дБ

 0,5 мкВ

(узкая полоса)


Диапазон принимаемых частот непрерывный

50…850 МГц

Избирательность по зеркальному каналу на частотах:


от 50 до 400 МГц

70 дБ

от 400 до 850 МГц

60 дБ

Полоса пропускания по первой ПЧ-31,7 МГц по уровню -3 дБ

600 кГц

Полоса пропускания по второй ПЧ-10,7 МГц по уровню - 3 дБ

250 кГц

Полоса пропускания по второй ПЧ-10,7 МГц по уровню - 20 дБ

280 кГц

Полоса пропускания по третьей ПЧ-465 кГц по уровню - 3 дБ

9 кГц

Шаг перестройки по частоте

50 кГц

Выходная мощность НЧ при сопротивлении нагрузки 4 Ом

2 х 15 Вт

Диапазон частот тракта НЧ

от 20 Гц до 18 кГц при неравномерности АЧХ менее 3 дБ

Коэффициент гармоник УНЧ (при выходной мощности 15 Вт)

 0,5 %;


а также с:

- удобной цифровой индикацией частоты настройки и уровней регулировок громкости, баланса , высоких и низких частот, номера вызванного канала;

- клавиатурой 4 х 4, позволяющей производить прямой набор частоты, запись и вызов 41 записанного канала, автоматический поиск станций вверх и вниз по частоте, перестройку по диапазону пошагово (шаг - 50 кГц) вверх или вниз;

- режимом «тихий прием»;

- переключением режимов «узкая \ широкая полоса»;

- управлением аудио - регулировками (громкость, баланс, тембр НЧ, тембр ВЧ, комммутация на внешний аудио-вход, переключение аудио-эффектов: Linear Stereo (линейное стерео), Spatial Stereo (пространственное стерео), Pseudo Srereo (псевдостерео) и Forsed Mono (форсированное моно), а также при коммутации входов аудиопроцессор может работать в режиме Stereo, Stereo A и Stereo B.

·   энергонезависимой памятью, в которой сохраняются вышеуказанные аудиорегулировки для каждого канала;

·   индикацией уровня входного ВЧ сигнала ( S-метр);

·   бесшумным поиском и переключением каналов ;

·   дистанционным управлением RC-5 пультом ;

·   тихим прослушиванием (режим MUTE), при этом через отдельный усилитель для стереотелефонов происходит прослушивание программ эфира и обеспечиваются все аудиорегулировки, а оконечный каскад УНЧ - закрыт.

2. Проведён анализ существующих вариантов частотомеров и выбран базовый вариант по сформулированным критериям качества;

. Выполнен расчет теплового режима;

. Выполнен расчет надежности разрабатываемого устройства;

. Выбрано приспособление для изготовления печатной платы;

. Рассчитано усилие вырубки платы по контуру и обоснован выбор пресса;

. Выполнен расчет исполнительных размеров пуансона и матрицы вырубного штампа.

Список используемой литературы

1.       Сборник задач и упражнений по технологии РЭА: Учеб. пособие / Под ред. Е.М. Парфенова. - М.: Высш. школа, 1982. - 255 с.

2.       Сборник задач и деловых игр по организации и управлению предприятиями электронной промышленности / Под ред. Н.К. Моиеева. - М.: Высш. шк., 1991. - 176 с.

3.       Справочник. Разработка и оформление конструкторской документации РЭА / Под ред. Э.Т. Романычевой. - М.: Радио и связь, 1989. - 448 с.

.        Справочная книга для проектирования электрического освещения / Под ред. Г.М. Кнорринг. - Л., 1976.

5.       ГОСТ 12.1.005 - 88. ССБТ. Общие санитарно-гигиенические требования к воздуху рабочей зоны. - М.: Издательство стандартов, 1989. - 48 с.

.        ГОСТ 12.1.007 - 76. ССБТ. Вредные вещества. - М.: Издательство стандартов, 1980. - 24 с.

.        ГОСТ 12.1.042 - 82. ССБТ. Заземление. - М: Издательство стандартов, 1982. - 32 с.

.        Строительные нормы и правила СниП 2 - 4 - 79 - М.: Стройиздат, 1980 г.

.        Долин П.А. Основы техники безопасности в электроустановках: Учеб. пособие для студ. энерг. спец. вузов. - 2-е изд., перераб. и доп. - М.: Энергоатомиздат, 1984. - 448 с.

.        Проектирование конструкций радиоэлектронной аппаратуры: Учеб. пособие для вузов / Парфенов Е.М., Камышная Э.Н., Усачев В.П. - М.: Радио и связь, 1989. - 272 с.

.        Волков О.М. Пожарная безопасность вычислительных центров. 3-е изд. - М.: Стройиздат, 1990. - 112 с.

.        Кононович Л.М. Современный радиовещательный приемник. - М.: Радио и связь, 1986.

13.     Конструирование и технология печатных плат / Жигалов А.Т., Котов Е.П., Шихаев К.Н. и др. - М.: Высш. школа, 1983. - 216 с.

14.     Конструирование технология печатных плат / Под ред. А.Т. Жигалов. - М.: Высшая школа, 1973.

.        Отопление и вентиляция / Под ред. В.Н. Богословського. В 2-х частях. - М., 1976.

.        Роткоп Л.Л., Спокойный Ю.В. Обеспечение тепловых режимов при конструировании РЭА. - М.: Сов. радио, 1976. - 232 с.

.        Экономика и организация производства в дипломных проектах / Под ред. К.М. Великанов. - Л.: Машиностроение, 1986. - 285 с.

Похожие работы на - Цифровой УКВ-приемник

 

Не нашли материал для своей работы?
Поможем написать уникальную работу
Без плагиата!
Без нейросетей!