Уравнение плоскости и прямой. Метод Крамера и Гауса
Задание 1
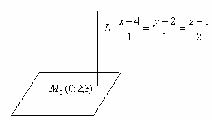
Написать уравнение плоскости, проходящей через
точку
и
перпендикулярной прямой L:
,
.
Решение
Сделаем рисунок.
Рис. 1
Уравнение плоскости ищем в виде:
,
где
-
точка, через которую проходит плоскость, а
-
нормальный вектор плоскости. Направляющий вектор прямой
:
,
он будет нормальным для искомой площади.
Следовательно, уравнение плоскости примет вид:
Ответ:
.
Задание 2
Написать уравнение прямой, проходящей через
точки
и
.
Решение
Уравнение прямой имеет вид:
,
где
-
координаты любого ненулевого вектора
,
параллельного прямой (направляющего вектора прямой), а
-
координаты любой точки, лежащей на прямой.
Возьмём в качестве точки, лежащей на прямой,
точку
,
а за направляющий вектор
примем вектор
,
лежащей на прямой.
.
Тогда уравнение прямой, проходящей через точки А
и В, имеет вид:
.
Ответ:
.
Задание 3
Для матрицы А, В и С. Найти, если возможно,
,
,
,
.
,
,
.
Решение
Сумма матриц определена только для матриц,
имеющих равное число строк и столбцов, следовательно, А+2В - не определена.
Вычислим:
.
Произведение матриц определено только, если в
первом сомножителе столько столбцов, сколько во втором строк. Следовательно,
произведение АВ - определено, а ВС - нет.
Вычислим:
=[элемент матрицы
произведения, стоящий в
-ой строке и
ом
столбце равен
]=
.
Задание 4
Решить систему линейных алгебраических уравнений
по формулам Крамера.
Решение
Составим и вычислим главный определитель
системы, т.е. определитель, составленный из коэффициентов при неизвестных:
, следовательно,
система уравнений имеет единственное решение, которое можно найти по формулам:
, где
получаются,
если в определителе
заменить столбец
коэффициентов при соответствующем неизвестном на столбец свободных членов.
,
,
.
Проверка.
Подставим
в
уравнения системы.
Ответ:
.
Задание 5
Исследовать и решить систему линейных алгебраических
уравнений методом Гаусса.
Решение
Запишем расширенную матрицу системы
Преобразуем матрицу к треугольному виду, для
этого строку 1 умножим на (-2) и сложим со второй строкой, результат запишем во
вторую строку. Умножим строку 1 на (-1) и сложим с третьей строкой, результат
запишем в третью строку.
Третью строку убираем
Следовательно, ранг матрицы системы равен рангу
расширенной матрицы системы и равен двум. Значит, базисных переменных две и
свободных две. Система имеет бесконечное множество решений. Найдём их.
Из строки 2 получившейся матрицы найдём
:
.
Из строки 1 найдём
:
Ответ:
,
свободные
переменные.
Задание 6
Изобразите на комплексной плоскости точки,
соответствующие числам
:
,
,
,
.
Решение
Для изображения точек на плоскости выделим
необходимые значения, которые соответствуют комплексной плоскости.
Покажем это на комплексной плоскости.
Рис. 2
Задание 7
Найдите в алгебраической форме
.
Решение
Согласно условия:
и
.
Найдём
.
Найдём
:
.
Найдём
:
, умножим числитель
и знаменатель на сопряжённый знаменателю множитель
,
тогда
.
Ответ:
.
Задание 8
Переведите число
в
тригонометрическую форму и найдите
.
Ответ дать в тригонометрической и показательной форме.
Решение
Согласно условия:
и
.
Запишем
в
тригонометрической форме, применив формулу:
.
Каждое комплексное число определяется модулем и аргументом:
Тогда,
.
Проанализируем аргумент. Так как
,
то
.
Откуда,
.
Так как комплексные числа, заданные в тригонометрической
форме, то, для их произведения применим формулу:
Тогда,
.
Тогда, запишем результат в тригонометрической
форме:
.
Запишем результат в показательной форме,
применив формулу:
.
Ответ:
Задание 9
Решите квадратные уравнения:
,
.
Решение
)
Ответ:
.
)
,
Ответ:
.
Задание 10
Вычислить предел:
.
Решение
Неопределённость вида
,
для её раскрытия разделим числитель и знаменатель на переменную в старшей
степени, т.е. на
. Тогда можем
записать:
Задание 11
Вычислить предел:
.
Решение
Неопределённость вида
.
Применим кубическую формулу:
, а затем сократим
на критический множитель
:
Задание 12
Вычислить предел:
.
Решение
Неопределённость вида
.
Применим таблицу бесконечных эквивалентных малых величин.
.
Задание 13
Вычислите производную:
.
Решение
Задание 14
Вычислите производную:
.
Решение
Задание 15
Исследуйте функцию и постройте её график:
.
Решение
.Функция не является периодической.
Проверим чётность и нечётность функции
,
.
Следовательно, функция
- общего вида.
.Функция непрерывная во всех точках оси, кроме
точки
.
.Выясним, будет ли прямая
вертикальной
асимптотой графика функции. Для этого вычислим односторонние пределы
,
.
Итак, график функции имеет вертикальную
асимптоту
. Найдём асимптоты
графика функции при
.
.
.
Таким образом, прямая
,
т.е.
,
является наклонной асимптотой одновременно для правой и левой ветвей графика
функции.
. Исследуем функцию на возрастание и убывание и
найдём точки её экстремумов.
Производная
существует
и конечна везде в области определения функции.
Найдём экстремальные точки:
,
.
Найдём промежутки монотонности функции, для
этого строим таблицу.
Таблица 1
|
|
|
0
|
|
2
|
|
|
|
+
|
Не
существует
|
-
|
0
|
+
|
|
|
|
|

|
|
|
Таким образом, функция убывает на промежутке
и
возрастает на промежутках
.
Найдём ординату в экстремальной точке:
.
. Найдём интервалы выпуклости и вогнутости
графика функции. Найдём вторую производную функции:
Вторая производная в ноль не обращается,
следовательно, точек перегиба нет.
Для исследования направленности выпуклости
графика функции строим таблицу 2.
Таблица 2
Заметим, что в таблицу необходимо включать и
точки разрыва графика функции.
Итак, график функции будет вогнут вверх на всей
числовой оси области определения
. Используя результаты исследования, строим
график функции.
Рис. 3
Задание 16
Вычислить определённый интеграл:
.
Решение
.
Применим метод замены переменной, для этого
положим
,
дифференцируя, можем записать:
, а также найдём
новые пределы интегрирования:
,
.
Подставляя замену переменной и переходя к новым пределам интегрирования, можем
записать:
.
Задание 17
Вычислить определённый интеграл:
.
Решение
Применим метод интегрирования по частям по
следующей формуле:
.
Положим
Тогда,
Задание 18
Решение
Положим
,
дифференцируя, запишем
. Перейдём к новым
пределам интегрирования:
,
.
Подставляя замену в исходный интеграл, а, также перейдя к новым пределам
интегрирования, получим
Задание 19
Вычислить площадь фигуры, ограниченной заданными
линиями:
,
,
.
Решение
Сделаем рисунок.
Рис. 4
Площадь фигуры состоит из двух областей: D1 и
D2.
Найдём площадь фигуры D1:
Найдём площадь фигуры D2 из которой не забудем
вычесть площадь прямоугольника ABCD, которая равна:
.
Тогда,
кв.ед.
Задание 20
уравнение дуга число кривая
Вычислите длину дуги кривой:
,
.
Решение
Длина дуги кривой, заданная в параметрическом
виде вычисляется по формуле:
.
Найдём производные:
,
.
Тогда,
.