Сборка и отладка сигнализации с использованием оптопары

  • Вид работы:
    Курсовая работа (т)
  • Предмет:
    Информатика, ВТ, телекоммуникации
  • Язык:
    Русский
    ,
    Формат файла:
    MS Word
    508,6 Кб
  • Опубликовано:
    2012-09-30
Вы можете узнать стоимость помощи в написании студенческой работы.
Помощь в написании работы, которую точно примут!

Сборка и отладка сигнализации с использованием оптопары

Содержание

1.ОБЩАЯ ЧАСТЬ

1.1 Введение

1.2 Исходные данные

1.3 Описание структурной схемы

1.4 Описание принципиальной схемы

2.ТЕХНОЛОГИЧЕСКАЯ ЧАСТЬ

2.1 Перечень операций необходимых для проверки схемы сигнализации

2.2 Выбор контрольно-измерительной аппаратуры

2.3Составление инструкции для проверки сигнализации с оптопарой

2.4 Разработка и выполнение печатной платы

2.5 Составление таблицы типовых неисправностей

2.6 Организация рабочего места

2.7 Охрана труда и техника безопасности

3. РАСЧЕТНАЯ ЧАСТЬ

I. ОБЩАЯ ЧАСТЬ

1.1 Введение

Все началось с тех древних пор, когда человек стал наживать имущество. Имея имущество, ему естественно хотелось сохранить его в целости и сохранности. Для этих целей использовались различные рисунки на стенах домов и написание проклятий в адрес неблагочестивых желающих поживиться чужим добром. Не полагаясь только на проклятия люди, строили различные ловушки. В 19 веке после изобретения электрического звонка появилась первая электрическая охранная сигнализация, которая работала либо на замыкание, либо размыкание. Установленная охранная сигнализация реагировала на открывание двери, включался электрический звонок и будил хозяев. Очередным этапом развития охранной сигнализации стало изобретение фотоэлемента. Эта сигнализация использовала светолучевые сигнализаторы на фотоэлементе. После появления полупроводников охранная сигнализация начала более активное развитие фотоэлементы стали заменяться ультразвуковыми извещателями, микроволновыми и в конце появился инфракрасный извещатель способный обнаруживать изменения тепла в пространстве. В начале 90-х появился большой интерес к приборам охранной сигнализации у различных коммерческих и частных структур. Но т.к. отечественные производители оборудования охранной сигнализации были ориентированы только на военно-промышленный комплекс и не имели возможности продавать свое оборудование на местном рынке, оборудование пришло из-за границы.

Важными тенденциями современного усовершенствования извещателей являются:

) уменьшение размеров извещателей с помощью внедрения в их конструкцию микропроцессоров, которые чем меньше, тем мощнее; при этом значительно повышается не только мощность, но и другие технические характеристики , важнейшей из которых считается их надежность;

) передача сигнала с помощью радиоканала. Для этого используются мини-передатчики, настроенные на конкретную волну и находящиеся непосредственно в корпусе извещателя. Это помогает решить вторую нашу общую задачу (проблему оповещения).

.2 Исходные данные

Работа схемы основана на оптопаре s202s02.

Управление

пост. Ток

Управляющий ток,мА

8

Коммутируемое переменное напряжение ,В

0…600

Максимальный ток нагрузки ,А

8

Корпус

SIP4


Рис.1. Оптопара

Датчик-переключатель.

В открытом положении контакт замкнут, в закрытом разомкнут (срабатывает индикация).

Рис.2. Датчик (и его схема). В качестве индикации светодиод красного цвета

Индикацией является светодиод LED1.

Рис.3. Светодиод LED1

Тип прибора

Цвет свечения

Значения параметров при Т=25°С

Iпр.мах. mA

Uобр (Uобр.и) B

Тк.мах (Тп.)  °С



Iv. мккд (L, кд/м2)

Uпр. B

Iпр.ном. mA

lмах. mkM




АЛ307Б

Красный

900

2

10

0,666

20

2,0

70


Рис.4. Лампа

Нагрузка - лампа Navigator Е14.

Диаметр: 35

Высота: 109

Цвет: прозрачная мощность ламп: 60

Тип цоколя: E14

Напряжение, В: 230

Производитель: NAVIGATOR

Доп. характеристики: Напряжение - 230.

Ключ управления построен на микросхеме К561ТМ2.

 Напряжение питания (Vdd)

+3..+15V (max 18V)

Вых. напряжение лог. 0

<0,05V

Вых. напряжение лог. 1

>Uпит-0,05V

Рабочий диапазон температур

-40oC..+85oC

Корпус

DIP-14

Импортный аналог

CD4013/HEF4013


Рис.5. Микросхема

Рис.6.Назначение выводов

1.3 Описание структурной схемы

Рис.7. Структурная схема

Ключ управления задает режим работы схемы.

Датчик имеет 2 положения: в открытом положении контакт замкнут, в закрытом разомкнут. При размыкании датчика, на схему перестает поступать сигнал. Ключ управления задает такой режим, что при отсутствии тока, срабатывает сигнализирующая индикация.

Цепью управления являются два транзистора VT1 и VT2, при размыкании контакта SA1 напряжение проходит через транзистор VT1, далее через микросхему DD1 и после второго транзистора VT2 напряжение поступает на индикацию (включается светодиод LED1).

Индикация (красный светодиод LED1) включается тогда, когда контакт SA1 размыкается и на элементы приходит напряжение через цепь и ключ управления.

Нагрузкой является лампа, которая может работать на высокие напряжения, более 220 вольт.

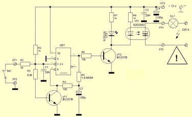
1.4 Описание принципиальной схемы

Рис.8. Принципиальная схема

Датчик питается 12 вольтами постоянного тока и имеет внутри релейный контакт, нормально замкнутый при отсутствии движения и кратковременно размыкающийся при обнаружении движения. Но просто постоянно мигать светом в такт движению было бы как-то нехорошо, поэтому информационный сигнал с датчика запускает одновибратор. Одновибратором в технике называют устройство, которое по входному запускающему импульсу формирует выходной сигнал заданной длительности Т. Для наших целей освещения одновибратор классического типа дополнен дополнительным каскадом, превращающим его в одновибратор с перезапуском. То есть каждый последующий входной импульс перезапускает устройство так, что длительность выходного сигнала при скажем, трёх входных импульсах И, интервал между которыми меньше, чем установленная выходная длительность импульса Т (И1, И2 и И3) выходная длительность может быть представлена в виде Т1+Т2+Т3+Т. Здесь Т1, Т2, Т3 это отработанные задержки до прихода следующего импульса по входу. Одновибратор собран на одном триггере D-типа микросхемы К561ТМ2. Для обеспечения перезапуска добавлен каскад на транзисторе VT1. При поступлении следующего импульса Этот транзистор разряжает времязадающий конденсатор С2. Для ограничения тока разряда введён резистор R4. Выходной логический сигнал с прямого выхода триггера через токоограничивающий резистор управляет ключём на транзисторе VT2. В коллектор этого транзистора включён светодиод оптронного симисторного ключа VS1. Для индикации срабатывания схемы можно добавить резистор R7 и красный светодиод LED1. Симистор оптрона включён параллельно силовому выключателю света в автоматизируемом помещении через контакты ХТ4 и ХТ5. Транзисторы можно использовать любые кремниевые низкочастотные, для транзистора VT1 важен высокий коэффициент усиления и низкое напряжение насыщения.

II. ТЕХНОЛОГИЧЕСКАЯ ЧАСТЬ

2.1 Перечень операций необходимых для проверки схемы сигнализации

)        Внешний осмотр на наличие повреждений (датчик, элементы, плата.).

)        Проведение частичного демонтажа.

)        Проведение регламентных работ с целью удаления грязи (если требуется).

)        Контрольное включение аппарата в сеть (работоспособность, наличие питания, индикация, ключ управления.)

)        Проверка исправности работы блока питания.

)        Замена неисправных элементов.

)        Полная сборка аппарата.

)        Проверка работоспособности (датчик, ключ управления, цепь управления, индикация, оптопара.).

2.2 Выбор контрольно-измерительной аппаратуры

Для проверки схемы сигнализации с использованием оптопары, используем цифровой мультиметр. Например, модели как Fluke 15B.

Модель:

Fluke 15B

Производитель:

· Fluke Industrial

Тип мультиметра:

· цифровой, портативный

Базовая погрешность:

· 0,5%

Напряжение постоянное:

· 0 мВ...1000 В

Напряжение переменное:

· 0 мВ...1000 В

Ток постоянный:

· 0 мА...10 А

Ток переменный:

· 0 мА...10 А

Сопротивление:

· 0 Ом...40 МОм

Ёмкость:

· 0 нФ...100 мкФ

Испытание диодов:

· Да

Прозвон цепи:

· Да

Госреестр:

· Да


Рис.9. Мультиметр



Переменное напряжение

Диапазон  От 0,1 мВ до 1000 В  Наилучшее значение погрешности  ± (1.0 % + 3 ед.мл.разр.)  Диапазон частот  От 40 Гц до 500 Гц 

Постоянное напряжение

Диапазон  От 0,1 мВ до 1000 В  Наилучшее значение погрешности  ± (0.5 % + 3 ед.мл.разр.) 

Сопротивление

Диапазон  От 0,1 Ом до 40 Мом  Наилучшее значение погрешности  ± (0.4 % + 2 ед.мл.разр.) 

Переменный ток

Диапазон  От 0,1 мА до 10 А  Наилучшее значение погрешности  ± (1.5 % + 3 ед.мл.разр.)  Диапазон частот  От 40 Гц до 200 Гц 

Постоянный ток

Диапазон  От 0,1 мА до 10 А  Значение погрешности  ± (1.0 % + 3 ед.мл.разр.) 

Емкость

Диапазон  От 0,01 нФ до 100 мкФ  Наилучшее значение погрешности  ± (2.0 % + 5 ед.мл.разр.) 


2.3 Составление инструкции для проверки сигнализации с оптопарой

1.       При внешнем осмотре в первую очередь мы должны обратить внимание на состояние всех элементов: ножки элементов должны быть целыми, не поврежден ли корпус, нет повреждений самой печатной платы. Проверить все контакты, которые не должны иметь окислений и осмотреть цвет элементов (от перегорания).

.        Что бы приступить к частичному демонтажу, мы открываем корпус прибора. Производим внешний осмотр. Если датчик сломан или не работает (заедание при размыкании), смазываем его или заменяем на новый. При сломанных ножках, заменяем элемент. Лампа на нагрузке ремонту не подлежит, при перегорании заменяем на новую, аналогичную прежней. Обрыв линий и отсутствие напряжения на схеме, прозваниваем мультиметром.

.        Регламентные работы проводим в тех случаях, если присутствует на плате, элементах и блоках следы пыли и грязи.

.        При включении прибора в сеть, обращаем внимание на индикацию (отсутствие свечения, либо чрезмерное свечение). Не должно быть характерных запахов гари, оплавление изоляции проводов, перегрева элементов. На нагрузку подаем 220 вольт. При замкнутом контакте напряжение на схеме должно быть 12 вольт. Ключ управлениядолжен задавать такой режим, который при отсутствии тока, включал сигнализирующую индикацию, если такого не произошло, прозванием цепи мультиметром и ищем обрыв.

.        Так как в данной схеме отсутствует отдельно выраженный блок питания, мы производим измерения в точках(XT3 и эммитер транзистора VT2), которые покажут нам, есть ли питания на схеме или нет. Измерения произведем цифровым мультиметром в режимах прозвонки и постоянного тока.

.        Для замены элементов снимаем корпус, выявляем неисправный элемент, выпаиваем его, очищаем (обезжириваем) место, куда впаяем новый элемент. Подготавливаем этот элемент (подбор по номиналам, облуживание ножек), и производим демонтаж.

.        После проведения всех вышеперечисленных работ, еще раз производим внешний осмотр, если все в порядке, приступаем к сборке прибора.

.        Далее подключаем прибор к сети. Проверяем работоспособность всех узлов схемы. При размыкании датчика, и из-за отсутствия сигнала, ключ управления должен включить режим сигнализации, если все подключено правильно, то загорится красный светодиод.

2.4 Организация рабочего места

Рис.11. Организация рабочего стола

1.       Рабочая поверхность стола должна быть изоляционной и его площадь обеспечивать свободу действий.

.        Стол должен быть горизонтальным, а поверхность диэлектрической.

.        Стул имеет определенную высоты и регулируется.

.        На рабочем месте монтажника обязательно должна быть вентиляция.

.        Питание рабочего стола должно осуществляться через разделительный трансформатор.

.        На рабочем месте должна быть индикация включения подачи питания на стол.

.        Должен присутствовать свет, как искусственный, так и естественный.

.        Полка для документации, комплектующих, место для измерительной аппаратуры.

.       

Похожие работы на - Сборка и отладка сигнализации с использованием оптопары

 

Не нашли материал для своей работы?
Поможем написать уникальную работу
Без плагиата!
Без нейросетей!