Расчет и проектирование систем коммутации TDM-сетей

  • Вид работы:
    Курсовая работа (т)
  • Предмет:
    Информатика, ВТ, телекоммуникации
  • Язык:
    Русский
    ,
    Формат файла:
    MS Word
    853,78 Кб
  • Опубликовано:
    2012-11-07
Вы можете узнать стоимость помощи в написании студенческой работы.
Помощь в написании работы, которую точно примут!

Расчет и проектирование систем коммутации TDM-сетей

Введение

Оборудование электронной цифровой системы коммутации DX-200 модульной структуры с управлением по записанной программе используется на местных телефонных сетях в качестве оконечных, транзитных или комбинированных станций. Система имеет две модификации: DX-210 и DX-220.

Основные показатели DX-210: количество абонентов включенных в цифровую станцию - 60…3500, пропускная способность 450 Эрл., количество соединительных цифровых систем передачи от 1 до 16, количество обслуживаемых вызовов в ЧНН (час наибольшей нагрузки) 12000. Основные показатели DX-220: количество абонентов включенных в цифровую станцию - 300…39000, пропускная способность 2500 Эрл., количество соединительных цифровых систем передачи от 4 до 200, количество обслуживаемых вызовов в ЧНН (час наибольшей нагрузки) 100000. DX-210 используются в качестве оконечных АТС малой емкости, а DX-220 - в качестве оконечных АТС средней и большой емкости, а также в качестве транзитных и комбинированных станций. Обычно создание АТС средней и большой емкости осуществляется при их совместном использовании, и поэтому такие станции имеют общее название DX-200.

Система позволяет включать ТА с импульсным и частотным набором, а также позволяет оснастить контрольным счётчиком. В системе осуществляется свободная нумерация АЛ. По принципу синхронизации система может работать в любом режиме, т.е. быть ведущей, ведомой, а также работать в плезиохронном режиме. Взаимодействие DX-200 с однотипными станциями осуществляется по цифровым соединительным линиям, а при взаимодействии с существующими аналоговыми станциями на межстанционных СЛ необходимо осуществлять аналогово-цифровое преобразование.

1. Структура системы


Подсистема доступа.

Включение абонентских линий. Подключение абонентских линий к АТС, выполнение аналого-цифрового преобразования речевого сигнала аналогового абонента и согласование абонентской сигнализации с системой АТС - задача абонентской ступени. Абонентская ступень находится, как правило, в одном помещении с другими блоками АТС. В этом случае речь идет о местной абонентской ступени. При необходимости части абонентской ступени могут быть вынесены за пределы АТС в удаленный абонентский модуль, который соединяется с АТС через линии 2 Мбит/с. К системе DX-200 можно подключить несколько абонентских ступеней.

Аналоговый абонентский модуль SUB Аналоговые абонентские линии подключаются в системе DX-200 к абонентским модулям емкостью 64 линии. Параллельные модули независимы друг от друга. Ими управляет или ЭВМ обработки вызовов (DX-210), или блок управления абонентской ступенью коммутации SSU (DX-220). Однако за функции управления, выполняемые жестко в реальном масштабе времени, отвечает процессор абонентской сигнализации (SSP), находящийся в абонентском модуле.

Абонентский модуль соединяется с АТС с помощью одной внутристанционной линии ИКМ со структурой цикла и скоростью передачи 2 Мбит/с, включающей 30 разговорных каналов и один временной канал для сигнализации между абонентским модулем и управляющей ЭВМ. Таким образом, в модуле концентрируется нагрузка в соотношении 64:30.

Абонентский модуль состоит из блоков абонентских комплектов (разных по типу) и блока, выполняющего функции предварительной концентрации нагрузки и управления работой модуля.


Включение соединительных линий. Цифровые соединительные линии со скоростью передачи 2 Мбит/с включаются в коммутационную систему системы DX-200 с помощью оконечных станционных комплектов, выполняющих необходимое электрическое согласование, синхронизацию и контроль за передачей. При включении аналоговых соединительных линий, кроме оконечных станционных комплектов, требуется также оборудование, осуществляющее аналого-цифровое преобразование речевых сигналов и электрическое согласование сигнализации с системой. Соединительные линии подключаются к системе DX-200 с помощью обычной аппаратуры ИКМ группообразования и согласующих устройств ИКМ.

Оконечный станционный комплект ЕТ. Соединительные линии ИКМ, включенные в АТС, подключаются к оконечным станционным комплектам ЕТ, выполняющим синхронизацию и электрическое согласование внешних линий 2 Мбит/с с АТС.

Блок ЕТ связывается с коммутационной системой и системой тактовой синхронизации АТС с помощью постоянных специальных соединений, а с генератором тональных сигналов и с устройством подключения блоков цикловой синхронизации - с помощью полупостоянных соединений в коммутационном поле GSW. Задача устройства подключения блоков цикловой синхронизации - контроль за коэффициентом ошибок на линиях ИКМ и обработка поступающих с линий аварийных сигналов.

В направлении передачи оконечный станционный комплект принимает из коммутационной системы сигнал ИКМ, образует структуру цикла и линейный код.

Подсистема коммутации.

Задача коммутационного блока - коммутация входящих и исходящих каналов друг с другом в соответствии с командами, поступающими из блока обработки вызовов. Подключение к коммутационной системе реализуется посредством линий ИКМ со скоростью передачи 2 Мбит/с. Кроме разговорных временных каналов, в коммутационной системе осуществляется коммутация каналов сигнализации и внутристанционных каналов передачи данных.

В состав системы DX-200 входят две ступени коммутации:

абонентская ступень (SSW);

групповая ступень (GSW).

Каждая ступень построена на базе типовых для системы ЭАТС-200 модулей, обеспечивающих коммутацию 32x32 ИКМ-линий.

Функционально SSW представляет собой частично неполнодоступную систему, которая всегда позволяет установить соединение любого из входов с любым выходом. Использование неполнодоступного блока связано с малой интенсивностью нагрузки между абонентами в пределах одной абонентской ступени и с тем фактом, что такое соединение можно установить через полнодоступный блок групповой ступени коммутации. По своей структуре SSW - одноступенчатая схема с временным разделением каналов и максимальной емкостью 96 ИКМ-линий.

Назначение групповой ступени коммутации GSWb АТС DX-220 заключается в коммутации транзитного трафика и внутренних соединений, а также в подключении тональных сигналов и установлении соединений, предусмотренных блоками многочастотной сигнализации и блоками сигнализации.

Групповая ступень коммутации GSW является одноступенчатым, полнодоступным коммутационным блоком с временным разделением каналов, где любому входу всегда доступен любой выход. Преимущество такой системы состоит в простоте функционирования: после того, как выяснены коммутируемые временные каналы, коммутация всегда возможна и происходит всегда одинаково, без специального поиска путей. Максимальная емкость GSW - 256 линий ИКМ.

Конструктивно групповая ступень состоит из одной или нескольких кассет групповой ступени на 128x64 или 256x64 ИКМ-линий. Изменение емкости GSW осуществляется ступенями по 32 линии. Работой групповой ступени коммутации управляет маркер (М), осуществляющий опробование (определение коммутируемых временных каналов), установление и разъединение соединений (подачу соответствующих команд управления), а также управляет процессом контроля работы и состояния коммутационной системы. Надежность коммутационной системы обеспечивается дублированием.

Функционально коммутационная система как абонентской, так и групповой ступеней искания разбивается на шесть модулей: сопряжения, управления, приема, коммутации, передачи и тактирования.


Структурная схема абонентской и групповой ступеней коммутации

Структурной единицей коммутационной системы считается временной коммутатор 32x32 ИКМ-линии, т.е. 1024 временных канала приема и 1024 временных канала передачи. Объединяя модули между собой, можно получить необходимую коммутационную систему с полнодоступной или неполнодоступной структурой.

К подсистеме коммутации относятся также следующие блоки:

Генератор тональных сигналов (TG) генерирует необходимые на АТС акустические сигналы. К типичным акустическим сигналам относятся:

ответ станции;

занято;

указательный сигнал;

контроль посылки вызова;

вмешательство;

уведомление;

ожидание;

занято при перегрузке.

Кроме того, TG генерирует тестовые сигналы для проверки приемников тастатурного набора, постоянный сигнал, передаваемый в свободный исходящий канал АТС, а также ряд постоянных сигналов, используемых для выполнения внутристанционных функций.

Устройство конференц-связи (CNFC) обеспечивает возможность проведения совещания нескольких абонентов по телефону. С помощью устройства также телефонистка может подключиться к разговору. CNFC принимает из коммутационной системы отсчеты речевых сигналов участников конференц-связи в определенных временных каналах и образует из них необходимые суммы. Передаваемая каждому участнику конференц-связи сумма посылается в том же временном канале, в котором от него был принят сигнал.

Блок многочастотной сигнализации (MFSU). В направлении приема блок многочастотной сигнализации преобразует многочастотные кодовые сигналы, используемые в межстанционной сигнализации, в цифровую форму, воспринимаемую управляющей ЭВМ. В направлении передачи блок многочастотной сигнализации преобразует цифры обратно в многочастотные сигналы. Количество блоков MFSU на АТС зависит от потребности обработки вызовов. Резервирование осуществляется по принципу n+1 таким образом, что в нормальных условиях все блоки n+1 находятся в работе.

Блок приемников тастатурного набора (PBRU) преобразует в цифровую форму многочастотные сигналы, передаваемые на АТС абонентами с тастатурным набором номера. В блоке приемников тастатурного набора имеется 16 каналов, таким образом, блок может одновременно принимать сигналы набора от 16 абонентов. Блок приемников тастатурного набора соединяется с коммутационной системой посредством внутристанционной ИКМ-линии со структурой цикла и скоростью передачи 2 Мбит/с. По этой линии коммутационная система передает в блок приемников тастатурного набора поступающие с абонентских линий многочастотные сигналы, а в управляющую ЭВМ (в DX-220 - блоку регистров, а в DX-210 - ЭВМ обработки вызовов) - двоичный код, полученный в результате преобразования сигналов в блоке приемников тастатурного набора. Резервирование осуществляется по принципу n + 1 таким образом, что в нормальных условиях все блоки и+1 находятся в работе.

Блок АОН (AONU) предназначен для распознавания запроса о посылке номера вызывающего абонента, передаваемого в виде тонального сигнала (500 Гц), и передачи в виде последовательности многочастотных сигналов под руководством управляющей ЭВМ. Блок способен распознавать также сигнал 425 Гц.

Подсистема управления

Обработка вызовов в системе DX-200 на всех этапах основывается на базе распределенной системы управления, состоящей из управляющих ЭВМ на микропроцессорах

Блок управления абонентской ступенью коммутации (SSU). Основная задача SSU сводится к управлению абонентской нагрузкой, абонентской ступенью коммутации и работой блока АОН. Блок также отвечает за учет стоимости разговоров и абонентскую сигнализацию.

Маркер (М) управляет работой групповой ступени коммутации и контролирует ее работу. Выполняет функции, связанные с опробованием, соединением и разъединением.

Блок регистров (RU) управляет блоками многочастотной сигнализации. Подключается к указанным блокам через коммутационную систему посредством каналов управления и передачи со скоростью 64 кбит/с, а к блокам обработки вызовов - посредством шины сообщений

Блок регистров резервируется по принципу n+1 таким образом, что все блоки находятся в работе, а в ситуации неисправности нагрузка неисправного блока передается другим блокам.

ЭВМ обработки вызовов (САС). На АТС DX-210 одна дублированная ЭВМ обработки вызовов выполняет функции, за которые на АТС DX-220 отвечают отдельные блоки. ЭВМ обработки вызовов состоит из следующих модулей:

микроЭВМ;

устройства сопряжения шины сообщений;

интерфейса линейной сигнализации;

блока предварительной обработки сигнализации по системе ОКС № 7 и интерфейса с каналом D;

интерфейса управления абонентскими модулями и блоками многочастотной сигнализации;

интерфейса управления коммутационной системой;

устройства подключения блоков цикловой синхронизации. ЭВМ обработки вызовов дублирована.

Центральное запоминающее устройство (СМ). Представляет собой блок, в полупостоянные файлы которого записаны следующие данные: абонентские данные, данные о тарификации, сигнализации, маршрутизации и конфигурации АТС. На основании этих данных остальные управляющие ЭВМ принимают решения об установлении соединений. Кроме этого, в ЗУ АТС типа DX-200, использующей сигнализацию по общему каналу, записаны данные, касающиеся управления сетью сигнализации.

Блок управления сигнализацией по общему каналу (CCMU). Централизованные функции части обслуживания сети (подсистема передачи сообщений МТР и часть подсистемы пользователя SCCP) на станциях системы ОКС № 7 большой емкости выполняются с помощью дублированного блока управления сигнализацией по общему каналу (CCMU). Аппаратные средства CCMU совпадают с аппаратными средствами центрального ЗУ. В АТС средней и малой емкости функции CCMU выполняются центральным ЗУ и блоком статистики.

Подсистема сигнализации.

Блок линейной сигнализации (LSU) осуществляет прием и передачу сигнализации по сигнальному каналу при обработке вызовов, поступающих по соединительным линиям. Контролирует управляемые им соединительные линии; состоит из микроЭВМ, устройств сопряжения шины сообщений, подключения блоков цикловой синхронизации и линейной сигнализации Контролирует и управляет оконечными станционными комплектами с помощью устройства подключения блоков цикловой синхронизации (AFS).

Блок сигнализации по общему каналу (CCSU). Выполняет обработку вызовов на соединительных линиях, осуществляемую общеканальной сигнализацией, а также обработку сигнализации и контроль соединительных линий и звена передачи данных. Резервирование CCSU осуществляется по принципу n+1.

Блок подключения УАТС (PAU) управляет сигнализацией канала D первичного доступа ISDN и контролирует линию ИКМ. Интерфейс с каналом D включает не более 10 оконечных устройств звена сигнализации, которые обслуживают каналы сигнализации со скоростью передачи 64 кбит/с. Количество каналов от 1 до 32. Каждый канал сигнализации интерфейса с каналом D подключается к временному интервалу, использованному в сигнализации блока PAU, с помощью полупостоянного соединения.

Подсистема технической эксплуатации.

ЭВМ технической эксплуатации (OMU) служит интерфейсом между пользователем и станцией. Посредством этого интерфейса пользователь может вносить изменения в файлы центрального ЗУ, запускать испытания и измерения трафика. Аварийные сообщения, поступающие с АТС, проходят через ЭВМ технической эксплуатации, которая выводит их пользователю. При необходимости OMU автоматически запускает выполнение мер по восстановлению и программ диагностики неисправностей.

Коммутатор сообщений (MSW) служит в качестве аппаратуры централизованной технической эксплуатации системы DX-200. Каналы 64 кбит/с обеспечивают связь между MSW и АТС, а также между MSW и другими блоками MSW. Информация передается пользователю с помощью принтеров, дисплеев, интерфейса с Х.25 или магнитной ленты. В коммутаторе имеется блок аварийной сигнализации, с помощью которого передается аварийная информация пользователю.

Периферийные устройства. В качестве периферийных устройств в системе DX-200 применяются:

дисплеи;

накопители на магнитной ленте (НМЛ);

накопители на магнитных дисках (НМД);

рабочие терминалы.

Блок статистики (STU). Задача блока статистики - сбор результатов измерения нагрузки, контроль за состоянием нагрузки на АТС, а также управление различными эксплуатационными счетчиками и счетчиками ошибок.

Блок учета стоимости (CHU). В АТС большой емкости учет стоимости относится к задаче блока CHU вместо блока STU. CHU собирает учетную информацию (счетчики, записи подробного учета) на основе данных, полученных от блоков обработки вызовов, и передает эту информацию в резервные ЗУ. По своей структуре блок учета стоимости подобен блоку статистики.

Блок техобслуживания абонентской ступени (SMU) содержит устройство измерения абонентской линии и блок подключения аварийных сигналов. С помощью SMU возможно, в частности, измерять посторонние напряжения постоянного и переменного токов, сопротивления шлейфа, сопротивления изоляции и электрической емкости между проводами. Управление измерениями осуществляется с помощью ЭВМ технической эксплуатации через канал со скоростью передачи 64 кбит/с. Аварийная сигнализация, поступающая по специальной линии, передается через блок подключения аварийных сигналов в SMU, далее в OMU через канал со скоростью передачи 64 кбит/с.

Блок контроля таксофонов (PMU). С его помощью измеряются и контролируются линии таксофонов местной связи таким образом, что один блок контроля всегда отвечает за контроль таксофонов местной связи, подключенных к абонентской ступени. Кроме того, измеряются параметры импульсов набора телефонов, подключенных к абонентской ступени. Для блока контроля отводится один временной интервал ИКМ-линии модуля. Абонентские линии таксофонов разветвляются на кроссе к абонентскому модулю и блоку контроля таксофонов.

Подсистема синхронизации

Блок синхронизации (CLSU и CLG). В системе DX-200 предусмотрены два варианта реализации блока синхронизации: блок CLSU предназначен для более высокого иерархического уровня, а блок CLG - для более низкого уровня. В состав удаленной абонентской ступени входит блок CLG.

Оконечный станционный комплект (ЕТ). К функциям синхронизации оконечного станционного комплекта относятся цикловой синхронизм, компенсация дрожания и блуждания, а также управление проскальзыванием и связанная с ним цикловая буферизация. Метод циклового синхронизма и проверка циклическим кодом в системе DX-200 соответствуют Рекомендациям МСЭ-Т Q.511. Механизм управляемого проскальзывания означает, что при необходимости можно осуществить взаимодействие с асинхронными узлами без проблем.

Задание 1

ФУНКЦИЯ R (RINGING - ПОСЫЛКА ВЫЗОВА)

Для срабатывания звонка в аналоговых телефонных аппаратах используется подключение к ААЛ вызывного сигнала 25 ± 2 Гц с напряжением 95 ± 5 В и длительностью посылок и пауз 1 ± 0,1 с и 4 ± 0,4 с при местной или 1,2 ± 0,12 с и 2 ± 0,2 с при входящей междугородной связи; Таким образом, реализуется одна из функций абонентской сигнализации - вызов абонента с помощью звонка.


Для обеспечения посылки вызова используются электромеханические контакты герконового реле, через которые подключается генератор вызывных сигналов (ГВС) и отключается абонентская линия от станционных устройств. По сигналу из устройства управления (УУ) абонентского блока с заданной периодичностью срабатывает реле посылки вызова.

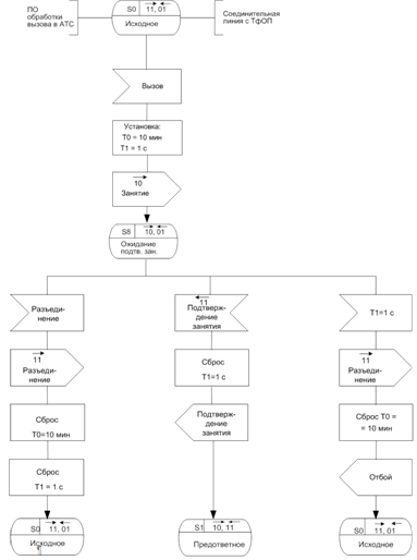
Задание 2

-диаграммы исходящего вызова R1.5 многочастотным набором


Задание 3

коммутация цифровой абонент телефонный

MSC-сценарий исходящего местного вызова к занятому абоненту.


Задание 4

 

Расчет нагрузки модельной АТС

При определении нагрузки, поступающей на проектируемую станцию от обслуживаемых ею абонентов, учитывается, что эта нагрузка поступает по абонентским линиям от аппаратов различных категорий i :

-        аналоговые абонентские линии (ААЛ) с передачей номера импульсами постоянного тока,

- ААЛ с передачей номера методом DTMF,

- цифровые абонентские линии ISDN.

Расчет средней длительности установления соединения для телефонного аппарата категории i - tу i .

Величину tу i для разных категорий можно определить по следующей формуле:

у i = tсо i + tнн i + tк i ,

где: tсо i - средняя длительность слушания абонентом сигнала ответа станции;

tнн i - средняя длительность приема номера вызываемого абонента по абонентской линии типа i ;

tк i - средняя длительность времени выполнения коммутационных процессов для вызова, поступающего по абонентской линии типа i .

Для аналоговых абонентских линий с передачей номера импульсами постоянным током

tнн = n * tц ; tц принимается равной 1.5 с. , n = 5, и tсо i = 3 с ;

Для аналоговых абонентских линий с передачей номера методом DTMF tнн = n * tц ; tц принимается равной 0,2 с., n = 5 , и tсо i = 3 с ;

Для цифровых абонентских линий ISDN tнн и tсо принимаем равными 0. Кроме того, для всех категорий абонентских линий tк принимаем равным 0. Таким образом,

у 1 = 3 + 5*1,5 + 0 = 10,5 с

tу 2 = 3 + 0,2*5 + 0 = 4 с

tу 3 = 0 с

Расчет средней длительности занятия одним исходящим вызовом абонентской линии категории i по формуле:

ti = α kр ( tр + tв + tу i ) ,

где: ti - средняя длительность занятия абонентской линии категории i ;

α - коэффициент, учитывающий нагрузку от вызовов, не закончившихся разговором, принимается равным 1,1;

kр - доля вызовов, закончившихся в ЧНН разговором, принимается равным 0,65;

tр - средняя длительность разговора для абонентской линии телефонного аппарата, принимается равной 180 с;

tв - средняя длительность посылки вызова в случае ответа вызываемого абонента, принимается равной 7 с;

tу i - средняя длительность установления соединения для телефонного аппарата категории i , рассчитанная в п.1.

Таким образом,

1 =1.1*0,65*(180 + 7 + 10,5) = 141, 21 с

t2 = 1,1*0,65*(180 + 7 + 4) = 136.57 с

t3 = 1,1*0,65*(180 + 7 + 0) = 133,7 с

Расчет удельной интенсивности нагрузки по одной АЛ (каналу В ISDN) по формуле:

a1= 3*141.21/3600=0.118

a2= 3*136.57/3600= 0.114

a3= 3*133.7/3600 = 0.111

Интенсивность общей исходящей нагрузки от АЛ категории i

 i = аi * N i

Y1=0.118*2400=283.22=0.114*2800=319.23=0.111*400=44.4

Общая нагрузка, поступающая на проектируемую РАТС от всех АЛ рассчитывается как суммарная:

Yисх АЛ = 283.2 + 319.2 + 44.4 = 646.8

Нагрузку, поступающую на коммутационную подсистему для распределения между разными коммутационными центрами приближенно определяем по следующим формулам:

         для аналоговых АЛ с импульсным способом передачи информации

Y1 = =161.4

-        для аналоговых АЛ с DTMF


-        для АЛ ISDN

= 44.4

Общая нагрузка проектируемой станции, которая должна быть распределена по разным направлениям, равна

исх пр = Y1 + Y2 + Y3

Yисх пр = 161.4+184.5+44.4=390.3

Для расчета нагрузки во внутристанционном и исходящих направлениях необходимо определить значение коэффициента kи


(  =2700 в соответствии с вариантом курсовой работы.)

ku = 0.13

Этот коэффициент позволяет по таблице 1 определить долю интенсивности внутристанционной нагрузки kв : kв =0,315

Интенсивность внутристанционной нагрузки на проектируемой станции рассчитывается по формуле:

Yвн пр = Yисх пр * kв

Yвн пр =390.3*0.315=122.9

Остальная нагрузка является исходящей к другим станциям ГТС и равна

Yпр ГТС= Yисх пр * (1 - kв)

Yпр ГТС=390.3(1-0.315)=267.4

Часть этой нагрузки направляется к станции, которая непосредственно связана с проектируемой (по принципу "каждая с каждой"). Эта нагрузка равна:

Yпр-неп=

Yпр-неп=267.4*350/ 2700 = 34.7

(=350 в соответствии с вариантом курсовой работы.)

Остальная исходящая нагрузка отправляется на коммутационный узел связи с другими станциями ГТС:

Yпр-КУ = Yпр ГТС - Yпр неп

пр-КУ = 267.4-34.7=232.7

Входящие нагрузки на проектируемую станцию от станции, с которой она соединена непосредственно и от коммутационного узла для связи с другими станциями определяются как:

 неп пр = Y пр неп*L

Y неп пр = 34.7*0.95=32.9 КУ пр= Y пр КУ*L

Y КУ пр= 232.7*0.95=221.1

(L=0.95 в соответствии с вариантом курсовой работы)

Нагрузка на приемники многочастотного набора (DTMF) рассчитывается как

YDTMF = =2.3

Число вызовов, поступающих от проектируемой станции к непосредственно связанной с ней станцией рассчитаем как

Cисх =

Число вызовов, поступающих к проектируемой станции от непосредственно связанной с ней станциий можно определить по формуле

Свх = Сисх * L

Cвх = 2258*0.95=2145.1

Интенсивность нагрузки, поступающей на многочастотные кодовые приемопередатчики (R1,5) определим по формуле

мч =

При курсовом проектировании величину t мч можно принять равной 1,5 с.

Список использованной литературы

. Гольдштейн Б.С. Системы коммутации. БХВ - Санкт-Петербург-2003.

. Гольдштейн Б.С., Ехриель И.М., Рерле Р.Д. Интеллектуальные се-

ти//М.: Радио и связь-2005.

. Гольдштейн Б.С. Сигнализация в сетях связи. Том 1.Радио и связь, 2005.

Похожие работы на - Расчет и проектирование систем коммутации TDM-сетей

 

Не нашли материал для своей работы?
Поможем написать уникальную работу
Без плагиата!
Без нейросетей!