Разработка системы бесконтактного термометрирования поршня ДВС

  • Вид работы:
    Курсовая работа (т)
  • Предмет:
    Информатика, ВТ, телекоммуникации
  • Язык:
    Русский
    ,
    Формат файла:
    MS Word
    1,18 Мб
  • Опубликовано:
    2012-11-07
Вы можете узнать стоимость помощи в написании студенческой работы.
Помощь в написании работы, которую точно примут!

Разработка системы бесконтактного термометрирования поршня ДВС

Введение


Прогнозирование развития какого-либо процесса на основе существующих данных является важным вопросом в любой предметной области. В настоящее время существуют различные системы моделирования процессов, и все они нуждаются в точных данных. Для получения точных данных о реальном объекте наблюдения необходимы измерительные системы, которые должны обладать высокой точностью. В автомобильной промышленности всего мира, где срок создания ДВС составляет несколько лет, на стадии экспериментальной доводки, подобные системы получили широкое распространение.

При проектировании ДВС проводятся стендовые и дорожные испытания, вследствие которых получают достоверные данные о стойкости поршня на тех или иных режимах. При этом стараются сократить количество испытаний и сроки экспериментальной обработки новых конструкций поршня, материалов покрытий его днища и т.д. Уменьшение продолжительности испытаний ведет к снижению стоимости затрат. Применение САПР ускоряет процесс создания двигателя. Современные САПР позволяют достаточно точно описать физическую модель объекта, но функционирование объекта в реальных условиях всегда обусловлено наличием каких-либо внешних факторов, влияющих на него. Качество САПР зависит от полноты исходных экспериментальных данных.

Двигатель состоит из большого числа отдельных систем. Все системы ДВС должны быть согласованы в работе. Характер взаимодействия этих систем сложен из-за различной физической природы процессов, протекающих в этих системах. К процессам функционирования относятся: механические (преобразование возвратно-поступательного движения во вращательное), физико-химические, процессы теплообмена и газодинамики. В процессе работы, двигатель тесно взаимодействует с окружающей средой, реагируя изменением своих характеристик наатмосферное давление, влажность воздуха и температуру, что усложняет разработку двигателя с помощью САПР.

Для задания точной модели необходима точная информация, в качестве информации при моделировании ДВС необходимо использовать экспериментальные данные о тепловом состоянии двигателя и характеристиках рабочего процесса. Получение экспериментальных данных о температуре ДВС в необходимом объеме представляет значительные трудности. Это связано с несовершенством техники теплофизического эксперимента на ДВС и в частности методов и аппаратуры измерения температуры подвижных деталей.

Для определения интересующих параметров поршня ДВС следует разработать математическую модель микропроцессорной системы, которая будет производить их одновременную регистрацию, а также обеспечивать автоматизированный ввод данных в ЭВМ для дальнейшей обработки.

Анализ технического задания


Целью работы является получение опытного образца измерительной системы, с целью дальнейшего её исследования и улучшения вне рамок данного проекта.

Из технического задания следует, что разрабатываемая МПС должна функционировать в очень сложных условиях эксплуатации, и при этом обеспечивать высокую точность измерения. Измерения температуры производится в восьми фиксированных точках.

Поршень ДВС является подвижным объектом. Причем скорость вертикальных перемещений очень высока, что отрицательно сказывается на МПС. Нагрузка в этом случае будет достигать 3500g.

Температура функционирования системы является определяющим фактором при ее проектировании. Значение температуры, при которой система должна функционировать составляет от +20°С до +125°С, соответственно значительно сокращается элементная база, на которой можно построить систему, так как температура функционирования большого числа элементов составляет всего от -20°С до +85°С. Для обеспечения заданной точности измерения и разрешающей способности системы необходимо выбрать элементы, параметры которых достаточно стабильны при высоких температурах. Элементная база для реализации подобной системы значительно сокращена. В настоящее время существует множество датчиков, которые способны измерять температуру значительно выше, чем необходимо по техническому заданию. Обычно в качестве датчиков используют терморезисторы, которые способны выдерживать температуры до +600°С.

Передача полученных данных, для простоты сопряжения МПС с ЭВМ, осуществляется по последовательному каналу передачи данных. Необходимо выполнить согласование уровней сигналов микропроцессорной системы с уровнями сигналов обрабатываемых в ЭВМ.

Выбор системы передачи данных


В настоящее время все большее распространение находят бесконтактные (телеметрические) методы измерения. Телеметрические методы можно разделить на методы с постоянной и периодической связью первичного преобразователя с регистрирующей аппаратурой, которые делятся на:

·    индуктивный канал связи;

·        емкостной канал связи;

·        радиоканал связи;

·        оптический канал связи.

Наиболее подходящей является система с оптическим каналом связи первичного преобразователя, расположенного на поршне, с установленной стационарно приеморегистрирующей аппаратурой. Такие системы обладают высокой помехоустойчивостью к радиочастотным помехам, что в совокупности с цифровыми методами обработки сигналов делает их применение особенно перспективным в ближайшей телеметрии.

На рисунке 1 изображена структурная схема системы измерения с оптическим каналом связи.

Рисунок 1 - Структурная схема системы измерений с оптическим каналом связи

Главным недостатком систем с оптическим каналом связи является то, что на передаваемый сигнал сильно влияет физическая среда передачи информации. Искажения передаваемого светового сигнала напрямую зависят от пропускной способности физической среды передачи информации. Передача аналоговой величины с помощью оптического канала связи, в среде с плохой пропускной способностью, сложно, искажения сигнала будут недопустимой величины и восстановить истинное значение такого сигнала очень сложно. Устранить влияние физической среды передачи данных на световой сигнал невозможно, но возможно устранить влияние на семантику передаваемого сигнала. Для этого необходимо передавать не аналоговую величину через оптический канал связи, а цифровой код, который содержит информацию о передаваемой аналоговой величине.

 

Разработка структурной схемы


В соответствии с техническим заданием, разрабатываемая микропроцессорная система должна осуществлять термометрирование поршня ДВС в 8 точках и обеспечивать ввод полученных данных в ЭВМ для последующей обработки. Систему можно условно разделить на два блока, связанных между собой бесконтактным методом:

·    блок измерения и преобразования температуры в цифровой сигнал;

·        блок передачи данных в ЭВМ.

Блок измерения и преобразования должен располагаться непосредственно на поршне двигателя, блок передачи данных в ЭВМ - в картере двигателя. Между этими двумя блоками необходимо установить беспроводную связь, так как поршень ДВС является подвижным объектом.

Для оптического канала связи оцифровку аналогового сигнала нужно производить непосредственно в промежуточном преобразователе (ПП). Применение в качестве блока преобразования АЦП, не улучшит точность системы. Сигнал, проходя через оптическую среду, так же будет терять в своей интенсивности. В качестве блока преобразования аналогового сигнала в цифровой необходимо использовать микроконтроллер, на выходе которого будет формироваться информационный код. Вероятность потери информации, при передаче информационного кода, практически не отличается от реализации системы с передачей аналоговой величины. Главное достоинство цифрового кода заключается в том, что для сокращения потерь информации при передаче, можно использовать различные кодировки. Даже если часть информации потеряется при передаче, то с помощью этих кодировок возможно восстановить потерянные биты.

Можно организовать соответствующую кодировку передаваемой информации аппаратно, но при этом конструктивные размеры передающей части системы увеличатся, что не позволит разместить подобную систему на поршне двигателя внутреннего сгорания. Так же для реализации иного метода кодирования информации нужно будет создавать новую систему.

Поэтому, в качестве блока преобразования необходимо использовать микроконтроллер.

Современные МК обладают большими функциональными возможностями, что в свою очередь позволяет задать любой алгоритм обработки аналогового сигнала, а реализация большого числа стандартных интерфейсов передачи данных позволит в нужном виде передать данные на приемную часть. Кодировка передаваемого сигнала будет программная, так что изменение метода кодирования будет заключаться только в перезаписи новой микропрограммы в микроконтроллер.

Для реализации рассмотренного варианта системы следует уделить максимальное внимание выбору МК, так как среда эксплуатации системы измерения очень агрессивна (высокие рабочие температуры, вибрации большой частоты, высокая скорость перемещения поршня). Наиболее важными параметрами при выборе являются: максимальная рабочая температуры, стабильность тактовой частоты на максимальной рабочей температуре, потребление питания, габариты.

На рисунке 2 изображена структурная схема МПС определения температуры поршня ДВС.

Рисунок 2 - Структурная схема микропроцессорной системы определения температуры поршня ДВС

Из анализа технического задания и вариантов возможного решения поставленной задачи следует, что разрабатываемая система представляет собой достаточно сложное конструктивное устройство. Микропроцессорная система условно состоит из двух блоков. Связи между блоками осуществляется с помощью оптического канала связи. Первый блок располагается непосредственно на поршне ДВС, второй блок расположен в картере ДВС. Измерение и оцифровка аналоговой величины производятся с помощью первого блока, второй блок необходим для передачи полученных результатов в ЭВМ по интерфейсу RS-232. Для увеличения точности системы цифровой сигнал передается в закодированном виде. Система функционирует при сложных условиях: высокая температура окружающей среды, вертикальные колебания большой частоты. На габариты первого блока системы накладываются ограничения, так как он должен располагаться непосредственно на поршне ДВС.

Алгоритм работы МПС


.     Датчики температуры под управлением МК поочередно подключаются к промежуточному преобразователю (ПП).

2.       ПП формирует информационный импульс определенной длительности, поступающий на вход МК.

.        В МК выполняется преобразование аналогового импульса в цифровой код, который далее поступает на источник излучения.

.        Информация кодируется с применением специальных кодов, направленных на восстановление данных, если произойдет их потеря при передаче.

.        С источника излучения сигнал через оптическую среду поступает на оптико-электронный преобразователь, который производит преобразование сигнала в электрические импульсы.

.        Импульсы поступают на микросхему согласования уровней сигнала и по интерфейсу RS-232 передаются для обработки в ЭВМ.

Разработка электрической принципиальной схемы

бесконтактный термометрирование поршень двигатель

Схема передающей части МПС представлена на рисунке 3. Она состоит из датчиков (8-и терморезисторов), промежуточного преобразователя, микроконтроллера и источника излучения.

Рисунок3 - Схема электрическая функциональная передающей части МПС

 

Выбор датчиков


В качестве температурных датчиков следует использовать терморезисторы, так как они имеют наименьшую цену и массогабаритные размеры по сравнению с существующими датчиками температур, а так же более высокие диапазоны рабочих температур. В отличие от термопар, терморезисторы имеет существенно более высокую чувствительность, обладают простотой усиления и регистрации сигналов. Термометры сопротивления по сравнению с термопарами имеют точность измерения на порядок выше.

Наиболее подходящими для заданных условий эксплуатации являются терморезисторы типа СТ1-19, СТ3-18. Они имеют следующие преимущества:

·    низкая цена и малые габариты по сравнению с другими первичными преобразователями;

·        широкий диапазон рабочих температур (до 600 ОС);

·        высокая чувствительность;

·        простота усиления и регистрации сигналов.

Тем не менее, для них характерны следующие недостатки:

·    нелинейность температурной характеристики;

·        большой разброс параметров, что требует индивидуальной градуировки каждого термосопротивления при использовании в измерительной системе.

Для уменьшения влияния существующих недостатков, необходимо свести к минимуму разброс характеристик терморезисторов и получить общую формулу зависимости сопротивления от температуры. Это также позволит избавиться от индивидуальной градуировки каждого датчика. Но при этом приведение разных зависимостей к одной формуле будет вносить определенную погрешность и влиять на точность измерения, что и является предметом исследования.

Для решения задачи был проведен эксперимент, в ходе которого получены индивидуальные градуировки восьми терморезисторов типа СТ1-19 после предварительного трехчасового старения при температуре 300 ОС. Результаты отображены в табл.1

Таблица 1 - Значения сопротивления датчиков после 3-х часов старения.

tO,C

R1, кОм

R2, кОм

R3, кОм

R4, кОм

R5, кОм

R6, кОм

R7, кОм

R8, кОм

57

6562

7790

9515

6976

7250

6880

7030

58

6714

7950

9690

7080

7340

8750

6920

7045

115

445

525

578

505

443

535

469

449

118

447

519

582

475

444

541

478

454

119

456

533

606

488

473

588

530

512

150

128

152

160

150

125

152

142

130

151

126

149

160

139.2

123.8

152.6

143

130.8

152

127.4

151

165

147

130

160

156

145.2

172

53.2

64.4

67.5

63.4

66

64.9

57.9

200

26

32.2

32

32.8

26.2

31.8

32.2

27.7

201

25.5

31

31.9

29.9

25.3

31.4

32.2

27.7

230

10.55

13.4

13.3

13.4

10.8

13.4

14.4

12.08

231

11.1

13.8

13.8

13.1

10.9

13.5

14.6

12.1

250

6.56

8.4

8.3

8.5

6.8

8.4

9.30

7.5

251

6.8

8.6

8.5

8.3

6.8

8.4

9.30

7.5

280

3.4

4.47

4.3

4.56

3.58

4.43

5.15

4.06

281

3.6

4.6

4.5

3.62

4.5

5.20

4.09

310

1.76

2.37

2.23

2.46

1.89

2.34

2.85

2.16

311

1.87

2.48

2.34

2.43

1.9

2.37

2.88

2.16


В рабочем диапазоне температур зависимость сопротивления терморезисторов от температуры достаточно точно описывается выражением:


где R - сопротивление резистора при данной температуре в омах;

Т - температура, 0К;

е - основание натурального логарифма

,B - коэффициенты, постоянные для данного терморезистора;

Для вычисления коэффициентов  и B достаточно подставить два неизвестных значения сопротивления и соответствующие им температуры в выражение (1). Решение полученной системы уравнений дает формулы вычисления коэффициентов  и B:


Используя данные второй таблицы, в таблице 3 приведём рассчитанные параметры исследованных терморезисторов:

Таблица 2 - Значения коэффициентов термосопротивлений.

№ датчика

Коэффициент В

Коэффициент

1

6418

2.91410-2

2

6265

5.10510-2

3

6447

3.51410-2

4

6176

6.16510-2

5

6330

3.63810-2

6

6301

4.73310-2

7

5920

1.10910-1

8

6191

5.28010-2


По результатам данных таблицы 3, построим график температурных характеристик терморезисторов (рис.4)



Таким образом, получены индивидуальные градуировки для каждого из восьми датчиков, выраженные формулой (1). Однако разброс сопротивлений (особенно при 50ОС = 323К) очень большой ≈7 МОм. Если выразить полученные результаты одной зависимостью, то это приведет к большой погрешности при измерении температуры.

Свести к минимуму данные погрешности можно с помощью использования корректирующих цепей. Для этого параллельно термосопротивлению подключается линейный резистор, сопротивление которого не зависит от температуры. Он будет ограничивать максимальные значения измеряемой температуры. А последовательно в цепь к терморезистору включим другой линейный резистор, ограничивающий сопротивление снизу. Данная цепь представлена на рис.5:

Рисунок 5 - Двухполюсник с одним терморезистором

Для реальных значений r1=150кОм и r2=1кОм приведем расчётные характеристики исследуемых терморезисторов (рис. 6)

Рисунок 6 - График зависимости с применением корректирующих резисторов

По графику видно, что максимальный разброс значительно уменьшился (10,25 кОм…14,25 кОм). Но при одном и том же значении сопротивления, разброс по температуре составляет от ±6К до ±12 К в диапазоне 323К - 503К. Данный результат является неудовлетворительным при измерении температуры поршня.


Таблица 3 - Участки характеристики с корректирующими сопротивлениями.

tОС

Т, К

RПАР.

RПОСЛ

1

50 … 113

323…386

9,5 кОм

1 кОм

2

113 … 176

386 … 449

9,4 кОм

1 кОм

3

176 … 239

449 … 512

9,3 кОм

1 кОм

4

239 … 300

512 … 573

9,2 кОм

1 кОм


И вновь построим график зависимостей для выбранных участков (рис.7)

Рисунок 7 - График зависимости с разбиением на участки

Таким образом, в рабочем диапазоне измерений обеспечивается минимальный разброс характеристик. Следует отметить, что дробление на большее количество участков и более тщательный подбор корректирующих сопротивлений могут еще больше снизить погрешность. Но с каждым новым участком сложность схемы и вычислений увеличивается.

В итоге, были получены характеристики с минимальным отклонением друг от друга. Тем не менее, разброс на первых двух участках составляет ±30C, а на 3-ем и 4-ом он увеличивается до ±60C. Но изучив поведение графиков стоит отметить тот факт, что отдельные типы терморезисторов очень близки по своим характеристикам друг к другу. Их можно выделить в отдельные группы и использовать данные группы совместно для решения одной задачи. Так, например, если оставить только 2,3,4,6,8 датчики, то получаем разброс температур от ±10C на первом участке до ±30C на последнем, что удовлетворяет требованиям по точности измерения температуры поршня ДВС. В качестве основной в данном эксперименте можно выбрать градуировку датчика, характеристика которого лежит примерно посередине относительно других. В нашем случае - это характеристика 6-го датчика:


Выбор микроконтроллера


Выбор микроконтроллера проводится по критериям:

·    Температура стабильного функционирования от +20°Сдо +125°С. Это является главным фактором при выборе МК для использования его в разрабатываемой системе.

·        Минимальный размер, так как габариты платы промежуточного преобразователя ограничены.

·        Так как плата ПП располагается непосредственно на поршне ДВС, то возникает проблема с её питанием. Для большинства МК не требуется большого питания. Можно использовать напряжение питания 2,5-5В.

·        МК должен иметь достаточно памяти для хранения программ работы системы.

·        Наличие стандартных интерфейсов передачи данных (UART, SPI).

·        Высокая производительность.

·        Минимальная стоимость.

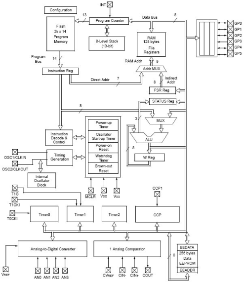
По этим критериям был произведен анализ известных производителей МК и составлена таблица 1. Для реализации микропроцессорной системы выбран микроконтроллер фирмы MicrochipPIC12F683 Е/Р, функциональная схема которого изображена на рисунке 3.

Рисунок8 - Функциональная схема микроконтроллера PIC12F683

МК PIC12F683 Е/Р преобразует входной информационный импульс в информационный код (в количество отсчетов), а также управляет подключением датчиков температуры. В качестве отсчета принимается один такт функционирования таймера МК. Поэтому, от стабильности тактовой частоты МК зависит точность определения длительности импульса и, соответственно, температуры.

Для выбора наилучшего режима работы тактового генератора были проведены исследования по определению зависимости температурной нестабильности частоты микроконтроллера с внутренней и внешней RC цепочкой от напряжения питания на частоте 4МГц. Результаты исследования приведены на рисунке 9.

Рисунок 9 - Зависимость температурной нестабильности частоты МК с внутренней и внешней RC цепочкой от напряжения питания на частоте 4 МГц

Из рисунка 9 видно, что частота МК стабильнее с внутренней RC цепочкой. Для выбора частоты и напряжения питания были проведены исследования по определению зависимости температурной нестабильности частоты МК с внутренней RC цепочкой от напряжения питания на разных частотах. Результаты исследования приведены на рисунке 10.

Рисунок 10 - Зависимость температурной нестабильности частоты МК с внутренней и внешней RC цепочкой от напряжения питания

Из результатов исследований видно, что при тактовой частоте микроконтроллера 1-2МГц среднеквадратическая погрешность частоты практически не зависит от напряжения питания и составляет примерно 0,52% в диапазоне температур от +20°С до +140°С.

Определим максимально возможную относительную ошибку частоты микроконтроллера на частоте 2МГц, при измерении температуры от +20°С до +400°С с разрешающей способностью системы 0,1°С и точностью измерения ±1°С.

Длительность такта работы таймера при частоте микроконтроллера F=2MГц и делителе таймера d= 1:

 

Максимальная ошибка длительности импульса:


Длительность информационного импульса при температуре +200С:

 

Длительность информационного импульса при температуре +4000С:


Максимальная относительная ошибка длительности импульса:


Отклонение от номинальной частоты микроконтроллера не должно превышать 0,526%, что соответствует результатам экспериментов. Поэтому, при измерении температуры от +20°С до +400°С с погрешностью ±1°С на частоте 2МГц в системе термометрирования поршня ДВС возможно использование микроконтроллера PIC12F683E/P в качестве основы передающей части.

 

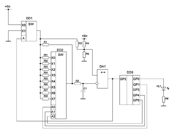
Промежуточный преобразователь


ПП преобразует входной параметр во временной интервал. Он представляет собой релаксационный генератор, в котором формирование каждого периода колебаний осуществляется при помощи времязадающей цепи, образованной конденсатором С1 и сопротивлением Rобщ, поочередно подключаемым к компаратору DA1 коммутатором DD2. Последовательность его подключения задает МК с выходов GP1, GP4, GP5. Коммутатор DD1 управляет подключением терморезисторов в процессе заряда и разряда конденсатора С1 к шине +ЕП и общему проводу. Управление коммутатором DD1 осуществляется с выхода компаратора DA1.

Расчет элементов ПП выполняется исходя из возможностей МК. МК преобразует длительность информационного импульса в количество отсчетов. В качестве отсчета принимается один такт функционирования таймера МК. Длительность отсчета при частоте МК F=2МГц составляет 2мкс.

Как видно из рисунка 5, длительность информационного импульса зависит от сопротивления Rобщ, которое зависит от температуры.


где С1 - емкость конденсатора;

Rобщ - общее сопротивление RC-цепи, равное:


Сопротивление Rобщ(t) в общем случае является нелинейной характеристикой. Для упрощения расчетов данная характеристика линеаризуется с помощью R1, R2. Причем резистор R1 определяет максимальное сопротивление RC-цепи при минимальной температуре, aR2 - минимальное сопротивление при максимальной температуре.

Резистор R2 является ограничивающим резистором. При максимальных температурах сопротивление терморезистора Rti будем близким к 0 Ом, значение тока, протекающего через цепь, будет очень большим. Чтобы схема была работоспособна при данных условиях и используется резистор R2. Он ограничивает максимальное значение тока протекающего через цепь. Сопротивление резистора R2выберем, основываясь на исследованных данных (рис.9), равным 1 кОм.

Резистор R1 вводится в схему специально. При температуре +20°С сопротивление терморезистора огромно (3…7 МОм), в этом случаедлительность информационного импульса значительно возрастет, что в свою очередь повлияет на точность измерения системы.Сопротивление резистора R1выберем, основываясь на исследованных данных (рис.9), равным 150 кОм.

Напряжение на инвертирующем входе компаратора задается с помощью резисторов R3,R4 и R5. Напряжение Uп, при котором на выходе компаратора должен быть высокий уровень составляет 1/3 от Еп, т.е. отношение сопротивлений должно составлять:


Выберем R4= 20кОм, R3 = 40 кОм

Тогда, период повторения сигнала, генерируемого нашей схемой составит:


Емкость конденсатора постоянна, рассчитаем её значение. Расчет произведем при минимальной температуре измерения. Зададимся начальным значением частоты импульсов нашего генератора fг = 2 кГц, тогда период будет равен: Т = 1/fг = 0.5 мс

 

Выберем значение емкости, равное 3.6 нФ.

Значение сопротивления R6выбирается исходя из:


R6 выберем равным 750 Ом.

ПП целесообразно реализовывать с использованием прецизионного компаратора 521 САЗ (зарубежный аналог - LM111Н), коммутатора 564КП2 (зарубежный аналог - CD4051A), выполненного по КМОП технологии. Эти элементы обладают наибольшей температурной стабильностью параметров и минимальным потреблением энергии.

Наибольшее, влияние на нестабильность выходных параметров одноканального и многоканальногоПП оказывают параметры резисторов делителя в цепи ОС, температурный коэффициент емкости (ТКЕ) конденсатора, температурные коэффициенты сопротивления (ТКС) открытого и закрытого каналов коммутатора. Для уменьшения температурной нестабильности ПП необходимо выбирать резисторы делителя и цепи ОС с минимальным ТКС, например, резисторы типа С2-36. При выбранных резистивных элементах схемы нестабильность её выходных параметров может быть уменьшена путем подбора ТКЕ емкости конденсатора.

Разработка программного обеспечения микроконтроллера


При разработке программного обеспечения для МК использовалась программа PICСCompiler. Блок-схема алгоритма работы программы представлена на рисунке 11.

Алгоритм работы МК:

1.   Подача питания на МК.

2.   Сброс счетчика датчиков (I). Счетчик датчиков показывает, какой терморезистор должен быть включен во времязадающую цепь.

3.       Значение I передается по выводам МК GPbGP4, GP5на коммутатор DD2, подключающий выбранный терморезистор к времязадающей цепи.

.        Захват микроконтроллером (модулем ССР) на выводе GP2 нарастающего фронта информационного импульса с промежуточного преобразователя. Включение таймера для подсчета импульса (L).

5.   Ожидание окончания информационного импульса и подсчет его длительности (L).

6.   Кодировка длительности информационного импульса (перевод в

7.       температуру).

8.   Вывод кода на источник излучения через GP0.

9.   Инкрементация счетчика датчиков (I). Если 1=8 (всего 8 датчиков), то переход к пункту 2, иначе - к пункту 3.

 

Рисунок 11 - Блок-схема алгоритма работы программы

Моделирование работы схемы

Для моделирования использовалась программа ProteusVSM7.7 - программа-симулятор микроконтроллерных устройств. Она поддерживает МК: PIC, 8051, AVR, НС11, ARM7/LPC2000 и другие распространенные процессоры. Более 6000 аналоговых и цифровых моделей устройств. Работает с большинством компиляторов и ассемблерами. ProteusVSM позволяет очень достоверно моделировать и отлаживать достаточно сложные устройства, в которых может содержаться несколько МК одновременно и даже разных семейств в одном устройстве.

Т.к. целью данной работы является исследование работы и разработка первичного опытного образца системы, то для проведения эксперимента будем использовать переменный терморезистор сопротивлением 150 кОм, который заменит весь двухполюсник, включаемый во времязадающую цепь релаксационного генератора.

Также в самой программе Proteusотсутствуют инфракрасные и туннельные светодиоды, поэтому выход генератора будем соединять напрямую со входом микроконтроллера GP2. В МК выполняется преобразование аналогового импульса в цифровой код, который далее через вывод GP0 поступает на виртуальный терминал.

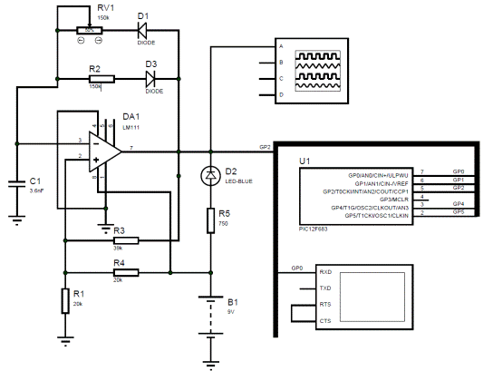
Модель МПС представлена на рис. 12. Моделирование - на рис. 13.

Рисунок 12 - Моделируемая схема.

а)

б)

Рисунок 13 - Результаты моделирования

а) Работа генератора, б) Показания терминала.

Заключение


В результате выполнения работы была спроектирована математическая модель микропроцессорной система измерения температуры поршня в двигателе внутреннего сгорания на основе микроконтроллера PIC12F683 P/E, работающего в режиме преобразования длительности временного интервала в код, которая отвечает требованиям технического задания. Система промоделирована в программе - симуляторе ProteusVSM 7.7.

Список использованной литературы


.     А.И.Самбурский, В.К.Новик «Бесконтактные измерения параметров вращающихся объектов и тел» Москва Машиностроение 1976г. 144с.

2.       Ю.В. Новиков, П.К. Скоробогатов «Основы микропроцессорной техники» учебное пособие, 4-е издание исправленное, Москва 2009г. 357с.

.        Дитер Кохц «Измерение, управление и регулирование с помощью PIC микроконтроллеров» МК-Пресс Киев, 2007г. 296с

.        Корабельников Е.А. «Самоучитель по программированию PIC контроллеров для начинающих» Часть1, Липецк, 2008г. 287с

.        Шило В. Л. Линейные интегральные схемы в радиоэлектронной аппаратуреПод ред. Е. И. Гальперина МОСКВА «СОВЕТСКОЕ РАДИО» 1974

Похожие работы на - Разработка системы бесконтактного термометрирования поршня ДВС

 

Не нашли материал для своей работы?
Поможем написать уникальную работу
Без плагиата!
Без нейросетей!