Проектирование схемы преобразователя аналогового сигнала
Курсовая работа
Проектирование схемы преобразователя
аналогового сигнала
Содержание
Введение
. Постановка задачи
. Разработка структурной схемы
. Разработка принципиальной схемы
.1 Расчёт блока интегрирования
.2 Разработка блока зпоминания
.3 Расчёт генератора прямоугольных импульсов
.4 Расчёт источника опорного напряжения
.5 Расчёт усилителя напряжения
.6 Расчёт усилителя мощности
.7 Расчёт блока управления ключами
Заключение
Список литературы
преобразователь
информация импульс сигнал усилитель
Введение
В современной промышленной электронике цифровой принцип построения систем
занимает доминирующее положение по сравнению с аналоговым. Применение цифровых
устройств и микропроцессорных систем позволяет создавать более интеллектуальные
системы управления. В то же время данный подход значительно увеличивает
помехоустойчивость, точность и к. п. д. устройств, значительно упрощает
эксплуатацию.
Однако большинство контролируемых параметров носит непрерывный характер.
Для обработки таких входных сигналов цифровыми схемами применяют различные
способы аналого-цифрового преобразования. Часто возникает необходимость оценить
не только амплитудное значение поступающего сигнала, но и учитывать
длительность отслеживаемого воздействия. Применение классических АЦП в этом
случае сопряжено с необходимостью жёсткой привязки ко времени и математической
обработки полученной информации.
Для упрощения схемы обработки поступающего сигнала и обеспечения
асинхронной обработки целесообразно применить специальный преобразователь.
Данное устройство обеспечивает преобразование аналоговой величиы (площадь
импульса) в пригодную для цифровой обработки форму. То есть обеспечивается
пропорциональная связь между площадью входного импульса и частотой выходного
сигнала.
На примере курсового проекта будет описан один из преобразователей,
обеспечивающих преобразование аналоговой информации в доступную для цифровой
обработки форму.
1. Постановка задачи
Необходимо разработать следующий преобразователь:
На входе преобразователя П действуют прямоугольные импульсы, длительность
которых может изменяться в интервале
, а амплитуда
.
Синтезировать структуру П таким образом, чтобы длительность импульса,
частота сигнала и напряжение на выходе П были пропорциональны площади входного
импульса. Предусмотреть плавную регулировку:
Ток нагрузки по выходу Imax = 100ма.
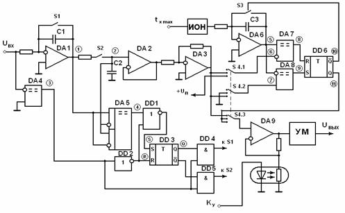
2. Разработка структурной схемы
Рис. 1. Структурная схема преобразователя
UВХ - входной
сигнал в виде прямоугольных импульсов положительной полярности.
tX max - управляющий сигнал,
устанавливающий максимальную длительность импульсов выходного сигнала.
КУ - управляющий сигнал, определяющий коэффициент усиления по
напряжению, то есть обеспечивающий плавную регулировку Uвых В в пределах (0 - 10) В.
ИОН
- источник опорного напряжения. УМ - усилитель мощности.
Разрабатываемый преобразователь можно представить в виде трёх основных
блоков, последовательно обрабатывающих входной сигнал:
1) Блок интегрирования, запоминания и блок управления ключами -
обеспечивают циклическую смену режимов (интегрирование, запоминание, сброс).
2) Блок генератора прямоугольных импульсов, управляемый напряжением.
В зависимости от положения ключа S4 осуществляется
преобразование tX ~ U
или f ~ U.
3) Усилитель, осуществляющий плавную регулировку Uвых в пределах (0 - 10)В и усилитель
мощности, обеспечивающий необходимый выходной ток.
Рассмотрим функционирование первого блока.
Рис.2. Временные диаграммы работы блока интегрирования, запоминания и
блока управления ключами
Блок функционирует по следующему алгоритму. Входной импульс подаётся на
интегратор (DA1). По срезу входного импульса
открывается ключ S2 и происходит
заряд конденсатора С2 до напряжения на C1. После окончания процесса перезарядки S2 размыкается, а S1 замыкается, сбрасывая интегратор.
Напряжение с C2 через буфер подаётся на другие блоки
преобразователя. Таким образом, значение напряжения на выходе блока запоминания
обновляется после прохождения входного импульса и остаётся неизменным во время
пауз и интегрирования, что позволяет применять его в качестве входного сигнала
в других блоках. Особое внимание при разработке следует уделить уменьшению
паразитных токов, разряжающих C2,
так как это ухудшает качество запоминания.
При управлении ключами блок управления опирается на напряжения в трёх
точках: UВХ, 1, 2.
При включении UВХ = 0, в точке 3 - “1” , в точке R - “0”. U1 = U2
следовательно в
точке 4 - “0”. На выходе RS-триггера
DD3 Q - “1”. Поэтому S1 замкнут, S2 разомкнут. При
поступлении входного импульса в точке 3 - “0”. S1 и S2
разомкнуты, начинается интегрирование входного импульса. После прохождения
входного импульса происходит сравнение U1 и U2
.При их
неравенстве происходит заряд C2 до
напряжения C1. Как только U1 = U2
на вход S триггера DD3 подаётся “1”. На выходе устанавливается “1”. Так как в
точке 3 - “1” то S2 разомкнут, S1 замкнут.
Интегратор сбрасывается, а напряжение на С2 запоминается. Следующим входным
импульсом триггер сбрасывается и процесс повторяется.
Рассмотрим функционирование блока генерации прямоугольных импульсов,
управляемый напряжением.
В зависимости от способа подключения генератора входное напряжение
генератора может быть пропорционально tx или f. Рассмотрим сначала случай, когда преобразователь
работает в режиме tX ~ S (ключ S4 во
втором положении).
Рис.3. Временные диаграммы генератора прямоугольных импульсов
В данном режиме U7 = 0. При включении генератора
начинается интегрирование постоянного напряжения - Uи, которое поступает с регулируемого источника опорного
напряжения. От величины Uи зависит наклон прямой на выходе интегратора.
При достижении напряжением U5 значения входного напряжения U6 на выходе компаратора DA7 появляется “1”, что устанавливает выход триггера DD6 в “1”. Ключ S3 замыкается и происходит сброс
интегратора. При достижении U5 значения напряжения U7 на выходе компаратора DA8 появляется “1” и сбрасывает RS-триггер DD6, ключ S3
размыкается, начинается интегрирование. Цикл повторяется.
Уменьшение входного напряжения U7 ведёт к
уменьшению длительности импульса в точке 11. Так как интегрирование идёт с
большой точностью, то зависимость tx от U7 линейна.
Чтобы генератор осуществлял преобразование f ~ U.входное напряжение подаётся на вход DA8 (точка 7), а на DA7 (точта 6) подаётся +Uп.
S4 в
третьем положении. При увеличении Uвх частота
выходного сигнала увеличивается. зависимость f от Uвх так же линейна.
В качестве усилителя напряжению применён ОУ в неинвертирующем включении.
В качестве усилителя мощности применён трёхкаскадный усилитель с
единичной ООС. Дифференциальный каскад на входе позволяет реализовать ОС, а
двухтактный эмиттерный повторитель на выходе обеспечивает необходимое
быстродействие. Выходной каскад работает в режиме AB.
3. Разработка принципиальной схемы
3.1 Расчёт блока
интегрирования
Рис.4. Интегратор на ОУ.
Для входного сигнала:
Umax = 10 В
tX max = 100 мс
так как Uвх постоянное (во время интегрирования)
то
В качестве ОУ возьмём микросхему К140УД7. Для неё UВЫХ max=11.5 В
Примем UВЫХ = 11В
Возьмём R1 = 100кОм, тогда С1 = 910нФ
Конденсатор выберем из ряда E25 910нФ
В качестве ключа применяется микросхема К561КТ3
Rзамк=80 Ом
считая, что ёмкость разрядится за 5τ, максимальное время сброса
интегратора
3.2 Разработка блока
выборки - хранения
Так как на выходе интегратора требуемое напряжение присутствует не на
всём протяжении рабочего цикла, то возникает необходимость в применении
устройства выборки-хранения. Рассмотрим структуру простейшего устройства
выборки-хранения.
Рис.5. Простейшее устройство выборки-хранения.
При замыкании ключа ёмкость заряжается до уровня входного сигнала. При
размыкании ключа напряжение на ёмкости служит источником выходного сигнала.
Применение буферного повторителя на ОУ обусловлено необходимостью минимизации
тока разрядки ёмкости в режиме хранения. Для этого применяются ОУ с полевыми
транзисторами на входе.
В данной схеме R -
это сопротивление замкнутого ключа S2.
Пусть
Rзамк=80 Ом Возьмём С2 = 91нФ (для ускорения
процесса перезарядки)
тогда
Так как согласно алгоритму управления ключами процессы перезарядки
конденсаторов должны происходит во время пауз между входными импульсами, то
максимальное время, необходимое для выполнения запоминания и сброса будет:
Следовательно,
максимальная скважность импульсов (при tX = 100мс) для выбранных номиналов
конденсаторов будет равна
Однако при применении такой схемы возникают следующие проблемы:
1) При замкнутом ключе источник входного сигнала имеет значительную
емкостную нагрузку. А так как источником является ОУ, это может привести к его
самовозбуждению.
) ОУ с полевыми транзисторами на входе имеют значительное смещение
нуля, что негативно сказывается на точности преобразования.
Во многом эти проблемы можно решить применением интегральной микросхемы
выборки-хранения К1100СК2.
Рис.6. Функциональная схема устройства выборки-хранения К1100СК2
Когда коммутатор находится в замкнутом состоянии, потенциал выхода
операционного усилителя DA1
вследствие действия общей отрицательной обратной связи устанавливается таким,
что Uвых отличается от Uвх на величину напряжения смещения DA1.
При этом смещение, возникающее из-за наличия коммутатора и DA2, сводится к нулю.
Диоды в этом состоянии схемы заперты, так как падение напряжения на них,
равное указанному смещению, достаточно мало (<= 20мВ). При размыкании
коммутатора управляющим сигналом выходное напряжение остается неизменным.
Резистор R1 и диоды предотвращают насыщение DA1, которое могло бы возникнуть из-за размыкания общей
отрицательной обратной связи в этом режиме. Это снижает время переходного процесса
при замыкании коммутатора. Усилитель DA1 обеспечивает высокое входное сопротивление УВХ.
Он выполнен по схеме с биполярными транзисторами на входе, что легко
позволяет получить смещение нуля схемы в пределах 5 мВ. Резистор R2
ограничивает ток заряда конденсатора хранения.
Согласно рекомендациям разработчика С2 = 1нФ (ряд Е24)
Инвертор собран на DA2.
Так как от точности обработки ОУ сигнала зависит качество всего
преобразователя, то для минимизации влияния дрейфовых явлений взята
прецизионная микросхема К140УД13.
Из соотношения
номиналы сопротивлений выбраны из ряда Е24 R2 = R3 =
1кОм
3.3 Расчет генератора прямоугольных
импульсов
Рассмотрим случай, когда генератор включен в качестве
преобразователя tX ~ U
Рис.7. Принципиальная схема релаксационного генератора.
Рис.8. Временная диаграмма на выходе интегратора (DA6).
Так как интегрирование идёт с большой точностью, то
R = R8 + Rзамкн
Для регулирования наклона прямой, а значит и длительности импульса
применяется изменяющееся в пределах
Uи, которое формирует ИОН, под
воздействием управляющего напряжения Utx max. Так как для входного импульса
максимальной площади напряжение после блока запоминания будет 11В, а согласно
заданию максимальная длительность выходного импульса 100мс, то номиналы R1, R2,
C3 рассчитываются для Uи = -5В
Возьмём R7 = 100 кОм, тогда С3 = 454,5 нФ
Вкачестве R7 выбрано
сопротивление из ряда E24 R7=100кОм
C3
выбран из ряда E24 C3 = 0.47 мкФ
Увеличение
до 11 В при неизменном U2 уменьшит длительность импульса до tX =45,45мс, т.е. выбирая входной
управляющий сигнал UtX max можно уменьшить длительност выходного импульса в два раза.
Пусть минимальная скважность выходных импульсов q = 1.5
R8
выбран из ряда E24 R8 = 22кОм
При включении генератора в качестве преобразователя f ~ U :
при Uи = -11В и U1=11В будет
наблюдаться максимальная частота выходного сигнала. Согласно способу включения
генератора U2=15В
3.4 Разработка источника опорного
напряжения
На выходе блока необходимо получить
напряжение в диапазоне
. С целью облегчения сопряжения преобразователя с
управляющими устройствами предусмотрена гальваническая развязка.
Для реализации блока выбрана резисторная оптопара ОЭП-12:
Rсвет
= 600 Ом Rтемн = 107Ом
Iн
упр = 16 мА Umax упр = 6,3 В Для усилителя
так как Uвых max = -11В, то
R6
выбран из ряда E24 R6 = 750 Ом
Для достижения максимальной совместимости управляющее напряжение на
оптопаре изменяется в пределах
.
Расчёт делителя:

R5
С2-33Н сопротивлением 30 Ом
3.5 Расчёт усилителя напряжения
Так как импульсы на выходе генератора имеют амплитуду 5В, то для
регулировки выходного сигнала в диапазоне
сначала осуществляется управление
амплитудой в диапазоне
на делителе R R11.
В качестве оптопары применяем ОЭП-12:
Rсвет
= 600 Ом
Rтемн = 107Ом
Iн
упр = 16 мА
Umax упр = 6,3 В
Для увеличения диапазона регулирования возьмём R11 = 1Мом.
R11
выбрано из ряда E24 R11 = 1МОм
При R = 600Ом UR11 = 5В
При R = 107Ом UR11 = 0 В
Ток через делитель:
Поэтому в качестве ОУ возьмём КР140УД14 , у которого Iвх=2нА
Усилитель на DA1 должен
обладать KУ = 2, поэтому R12 = R13 =
10кОм
Делитель R9, R10 идентичен рассчитанному в блоке
ИОН.
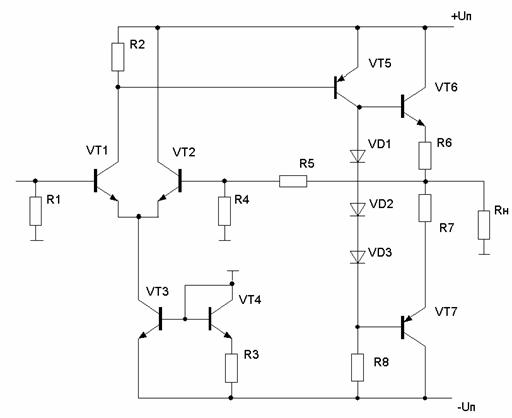
3.6 Расчёт усилителя мощности
Применение усилителя мощности обусловлено необходимостью обеспечения тока
нагрузки 100ма.
В устройстве применён трёхкаскадный усилитель мощности. На входе
реализован дифференциальный каскад. Вход ДК не дифференциальный. С помощью ДК
реализована ООС. Далее подключён каскад ОЭ. На нём происходит усиление по току
и напряжению. На выходе схемы стоит двухтактный эмиттерный повторитель,
работающий в режиме АБ, что увеличивает его КПД. Благодаря 100 % ООС схема
предельно помехоустойчива.
Расчёт по постоянному току:
) Из условия задачи Uн
max = 10 В Iн = 100мА
Pрас = (Uпит - Uн)∙Iн = (15 - 10) 0,1 = 0,5 Вт
Исходя из этого взята комплиментарная пара транзисторов
VT6:
КТ815Г n-p-n Pрас = 1 Вт β
≥ 30 IК max = 1.5 А
VT7:
КТ814Г p-n-p Pрас = 1 Вт β
≥ 30 IК max = 1.5 А
) Выберем ток покоя транзисторов VT6, VT7
Iпок = 20мА
UБЭ
VT6 = UБЭ VT7 = 0.6 В
Диоды VD1, VD2, VD3
обеспечиают падение напряжения 1В каждый. Выбраны диоды КД521А.
Резисторы R6 , R7 выбраны исходя из
UR6 + UR7 = 1B*3 - 2*0,6B = 1,8 B
3)
Пусть R8 = 750 Ом, тогда IVT5 = 20 мВ
В качестве VT5 взят КТ501К ( p-n-p UКБО= 45 В, Iкmax= 300 мА, b=180)
) UR2 = UЭБ
VT5 = 0.6В Пусть IVT1 = 20мА, тогда
5) Так как . IVT1
= IVT2 = 10 mA, то ток, вырабатываемый «токовым зеркалом» на транзисторах VT3, VT4 равен 20 мА.
VT1, VT2, VT3, VT4
выбираем в виде транзисторной сборки КТС613Г для которой (UКБО= 40 В, Iкmax= 400 мА, b=200)
)
UЭБ1=IБ1*R1=0,6 B; тогда
.
7) Т.к. ДК симметричный, то на UЭБ2 также
падает 0,6 В.
Тогда R3 = R4 = 12кОм
Расчёт по переменной составляющей
1) при разомкнутой ООС:
KU=K1K2K3;
K1
- коэффициент
усиления ДК;
K2
- коэффициент
усиления ОЭ;
K3
- коэффициент
усиления двухтактного эмиттерного повторителя.
,
;
;
;
.
2) замкнутая ООС
Т.к. номинал R5 уже выбран
(12Ом), то следует выбрать номинал R4 примерно на 2 порядка больше.
R5 =
1.2 МОм
) При КОС=1:
;
;
.
3.7 Расчёт блока управления ключами
Важную роль в помехоустойчивости схемы играет определение нуля на входе.
Так как сравнение осуществляется на DA8, порог срабатывания, при котором начинается обработка
входного сигнала £ 7.5 мВ, при помехе, превышающей этот уровень произойдёт ошибочное
преобразование сигнала (помеха будет интерпретирована как входной импульс). Для
решения данной проблемы можно ввести зону нечувствительности для входного
сигнала. Для этого на инвертирующий вход DA8 подавать не ноль, а некоторое положительное напряжение,
которое и определит зону нечувствительности. Однако, такой подход ограничивает
обработку малых по амплитуде сигналов и приводит к появлению погрешности
преобразования.
Для выбора режима преобразования используются ключи на интегральной
микросхеме К561КП1(DD9, DD10). Так как в схеме используется три
положения ключа, то на микросхеме К555ИЕ5 организован счётчик до 3 (DD8), осуществляющий управление ключами
DD9, DD10. Счётчик переключается по нажатию кнопки SB1. Для подавления дребезга контактов
применена цепочка R39 C10.
Номиналы выбраны R39 =
1 кОм (ряд Е24) С10 = 0,01 мкФ (ряд Е24).
Для индикации режима преобразования использованы светодиоды VD1 - VD3 АЛ310Б (Uпр = 2В, Iпр = 10 мА).
Для задания номинального тока служат R40 - R42.
3.8 Расчёт блока питания
С целью уменьшения массогабаритных показателей и повышения к. п. д.
используется импульсный блок питания.
Для определения мощности БП оценим токи шин питания:
I15 = 500 мА12 = 45 мА -6 = 40 мА5 = 70 мА
Общая мощность потребляемая схемой (не считая БП) P = 8.7 Вт.
Для формирования напряжения повышенной частоты применена полумостовая
схема, управляемая генератором импульсов возбуждения. Генератор построен на на
микросхемах DD5-DD7. На элементах
DD5.1-DD5.3 построен задающий генератор.
Будем использовать частоту преобразования 100 кГц.
Пусть C3 = 470, тогда для настройки частоты
возьмём подстроечный резистор R22 =
100 кОм.
С4,R23 образуют дифференцирующую цепь,
пропускающую короткие импульсы C4
=62, R23 =12 кОм.
На DD5.4 DD6.1 собран формирователь длительности пауз
C5 =
680 C6 = 100 кОм
Делитель напряжения в полумостовой схеме собран на С11, С12
Диодный мост VD7выбран КЦ 407А
(Iпр = 0,5А Uобр = 400В)
В качестве транзисторов взяты КП948Б.
Защита от короткого замыкания функционирует следующим образом: при
повышении тока через первичную обмотку Т2 напряжение на R30 увеличивается, заставляя светодиод
оптопары U3 светиться, что переводит динистор в
проводящее состояние, что приводит к падению напряжения питания микросхем
генератора и как следствие к остановке.
Для предотвращения попадания высокочастотной составляющей в сеть на входе
БП стоит П-образный симметричный фильтр.
Напряжение с вторичной обмотки подаётся на диодный мост VD11, собранный на диодах КД212А (Iпр = 1А, tвос = 0.3мкс). Двуполярный стабилизатор напряжения собран на микросхемах
DA12 (КР142ЕН12А) и DA13 (КР142ЕН18А). С17-С22 = 1мкФ. На R32 R33 и R35 R36 собраны делители напряжений,
определяющие выходное стабилизированное напряжение. R32=R36=120,
R33=R35=2к. Номиналы выбраны из рекомендаций производителя.
Рассмотрим блок стабилизации напряжения +12В.
IП = 45мА
В качестве транзистора VT 10
взят КТ807А (Iк=0,5А)
VT11
КТ814А (Iк=1.5 А)
В качестве стабилитронов VD12,VD13 взят КС208В (UСТ = 12, IСТ = 5 мА) Сопротивления R34, R35
выбраны на основании
Для стабилизации напряжения -6 В
Стабилитрон VD14 КС412А (UСТ = 6,2 , IСТ = 5 мА)
Для получения напряжения +5В переменное напряжение со вторичной обмотки
Т2 подаётся на диодный мост VD10
на диодах КД212А (Iпр = 1А, tвос = 0.3мкс).
Постоянное напряжение подаётся на интегральный стабилизатор КР142ЕН5А.
С15, С16 служат для подавления переменной составляющей. Выбраны С15=С16=1мкФ.
Заключение
В ходе выполнения курсового проекта была спроектирована схема
преобразователя сигнала.
При разработке рабочего цикла устройства появилась необходимость в
применении устройства хранения-выборки. В связи с этим возникла проблема
оптимального построения устройства запоминания аналоговых величин. Основное
противоречие в этом вопросе заключается в следующем: для повышения точности
хранения необходимо минимизировать ток разрядки конденсатора в режиме хранения,
для этого применяются буферные повторители на ОУ с полевыми транзисторами на
входе. Однако, последние обладают высоким дрейфом напряжения, что в свою
очередь уменьшает точность хранения. Для сведения этих нежелательных эффектов к
минимуму в схеме преобразователя былаприменена специализированная микросхема
выборки-хранения и использованы прецизионные микросхемы ОУ.
Преобразование tX ~ U и f ~ U удалось реализовать на одном релаксационном генераторе. Для
смены режимов необходимо лишь поменять пороговые наряжения.
При разработке устройства и обеспечении необходимых выходных параметров
возникла необходимость применения усилителя мощности. Выбор был остановлен на
УМ с выходным двухтактным каскадом, работающим в режиме АБ, что позволило
уменьшить токи и повысить качество передачи сигнала. На входе УМ применён
дифференциальный каскад, за счёт которого организована обратная связь,
повышающая стабильность устройства.
При выборе блока питания оценивались такие характеристики как КПД,
безопасность и массогабаритные параметры. На основе анализа указанных
характеристик был выбран импульсный блок питания. В схеме блока питания
предусмотрена защита от превышения рабочего тока. При построении схемы
преобразователя основное внимание было уделено построению рабочего цикла,
обеспечивающему максимальную точность преобразования. Для решения данной задачи
переход между участками цикла осуществляется лишь на основе сравнения
напряжений на входе и на выходах интегратора и устройства выборки хранения. За
счёт асинхронности процессов обеспечивается гарантия полного завершения каждого
из участков цикла.
Для коэффициента пропорциональности преобразования и коэффициента
усиления предусмотрены плавные электронные регулировки. За счёт применения
оптопар обеспечена гальваническая развязка управляющих цепей, что облегчает
сопряжение разработанного устройства с внешними управляющими схемами.
При анализе схемы на помехоустойчивость была выявлена ещё одна проблема.
Так как для определения наличия входного импульса происходит сравнение входного
сигнала с нулём, то при появлении помехи, по амплитуде большей, чем порог
компаратора произойдёт ложная обработка сигнала. Причём ошибочный результат
будет выдаваться до тех пор, пока не пройдёт истинный импульс. Для устранения
этого нежелательного эффекта можно увеличить зону нечувствительности по входу,
однако наряду с повышением стабильности произойдет падение точности и
уменьшение интервала применения. Данный вопрос нельзя решить однозначно, и для
определения зоны нечувствительности необходимо опираться на уровень
зашумлённости среды.
При выполнении курсового проекта были изучены и применены основные
принципы построения аналоговых и цифровых устройств. Кроме специального блока
преобразования были проанализированы и универсальные схемные решения, такие как
усилитель мощности и блок питания. Данные узлы могут быть применены практически
в любом электронном устройстве.