Екологічна оцінка раціонального харчування

  • Вид работы:
    Курсовая работа (т)
  • Предмет:
    Другое
  • Язык:
    Украинский
    ,
    Формат файла:
    MS Word
    1,11 Мб
  • Опубликовано:
    2012-09-17
Вы можете узнать стоимость помощи в написании студенческой работы.
Помощь в написании работы, которую точно примут!

Екологічна оцінка раціонального харчування

ЗМІСТ

Вступ

Характеристика екологічної оцінки раціонального харчування

1.1 Вплив неякісного харчування на стан здоров’я та смертність населення України

1.2 Екологічні проблеми харчування

1.2.1 Класифікація забруднюючих речовин харчових продуктів

.2.2 Зєднання, що утворюються при зберіганні та переробці харчових продуктів

.3 Основи організації та проведення лікувального харчування

.3.1 Основні принципи лікувального харчування

.4 Постановка задачі

Методика оцінки раціонів харчування з урахуванням медико-екологічних чинників

2.1 Методи оцінки якості кулінарної продукції

2.2 Гігєнічна оцінка фактичного харчування студентів

3 Розробка інформаційної системи оптимізації харчування з урахуванням екологічних чинників

3.1 Використання стандарту IDEF0 для побудови моделі, що описує процес оптимізації харчування з урахуванням екологічних чинників

3.2 Використання стандарту IDEF1х для побудови логічної та фізичної моделі даних інформаційної системи оптимізації харчування з урахуванням екологічних чинників

Висновки

Список джерел інформації

Додаток А

Додаток Б

Додаток В

Додаток Г

ВСТУП

Важливою проблемою сьогодення залишається вивчення впливу кількості і якості харчування на здоров'я й смертність населення України.

Основний завданням в області забезпечення здорового харчування є забезпечення високої якості та нешкідливості для здоров'я людини харчових продуктів; поширення інформації щодо принципів раціонального харчування.

Тож існує потреба проводити аналіз та зробити висновки й запропонувати найбільш доступні шляхи по поліпшенню якості харчування населення України, що, у свою чергу, буде сприяти поліпшенню здоров'я й зниження смертності населення.

Проблема негативного впливу забруднення навколишнього середовища на здоров'я людини стає усе більше гострою. Вона переросла національні границі й стала глобальної. Інтенсивний розвиток промисловості, хімізація сільського господарства приводять до того, що в навколишнім середовищі з'являються в більших кількостях хімічні сполуки, шкідливі для організму людини. Разом з тим успіхи науки дозволяють регулювати зміст цих шкідливих речовин і доводити їхню концентрацію до безпечних величин. Це стосується як всього навколишнього середовища, так і окремих харчових продуктів.

Проведення аналізу проблеми оцінки раціонів харчування дозволяє виділити основну мету дослідження: розробку інформаційного забезпечення для комплексної медико-екологічної оцінки вибору раціонального харчування населення.

Даний курсовий проект присвячений розробці інформаційного забезпечення задачі комплексної медико-екологічної оцінки вибору раціонального харчування населення.

1. ХАРАКТЕРИСТИКА ЕКОЛОГІЧНОЇ ОЦІНКИ РАЦІОНАЛЬНОГО ХАРЧУВАННЯ

.1 Вплив неякісного харчування на стан здоров'я та смертність населення України

Висока смертність населення України має потребу у вивченні основних причин, якими вона викликана. Це дасть можливість розробити зважену демографічну політику зниження рівня смертності й збільшення тривалості життя населення України. Сучасні тенденції смертності на Україні відрізняються від розвинених країн наступними рисами: структурою смертності, що властива країнам, що не завершили демографічний перехід, зокрема, значною питомою вагою в загальній кількості померлих, померлих від інфекційних захворювань; раннім віком настання смерті. Середній вік смерті від основних класів хвороб населення України на 10-15 років менше ніж у розвинених країнах [9].

Ці відмінності формуються під впливом багатьох причин, які більш-менш вивчені та для яких запропоновані основні заходи щодо їхнього подолання. Без уваги широкого наукового співтовариства залишилося вивчення впливу кількості і якості харчування на здоров'я й смертність населення України [9].

Основний завданням держави в області забезпечення здорового харчування, на сучасному етапі розвитку, є створення сприятливих умов для: доступності харчових продуктів для всіх прошарків населення; забезпечення високої якості та нешкідливості для здоров'я людини харчових продуктів; поширення інформації щодо принципів раціонального харчування [22].

Під якісним харчуванням ми розуміємо харчування, що повинне забезпечувати організм людини достатньої для нормального розвитку їжею, кількістю калорій, і, що особливо важливо, бути збалансованим по складу живильних речовин: білків, жирів, вуглеводів, мінеральних речовин і вітамінів. Для збереження здоров'я людини, його працездатності, правильного росту й розвитку дітей необхідне споживання білків, особливо тваринного походження. Раціональною нормою визначається, що частка білків не повинна бути менше ніж 15%, жирів - менше ніж 30%, а частка вуглеводів повинна становити відповідно 55% добового споживання. Недолік тих або інших елементів приводить до порушення життєво важливих функцій людини [13].

Основними джерелами інформації про кількість та якість харчування населення України є:

оцінка споживання населенням України основних продуктів харчування на основі обстежень умов життя домогосподарств (Держкомстат України);

баланси та споживання основних продуктів харчування населенням України на основі балансових розрахунків фондів споживання основних сільськогосподарських продуктів в Україні та регіонах (Держкомстат України); дослідження, які проводяться Міністерством охорони здоров'я України, науковими установами НАН України й іншими недержавними науковими установами [21].

З 1995 по 2001 рік в Україні відбувалося скорочення споживання продуктів тваринного походження. Так, споживання м'яса за цей період скоротилося на 7,8 кг розраховуючи на одну людину, а молока й молочних продуктів - на 38,4 кг. Відбувалося скорочення та інші основні продукти харчування, ця ситуація поступово початку поліпшуватися починаючи з 2001-2002 років.

Частина білків у загальній калорійності харчування по окремих типах населених пунктів в 1995 році коливалася від 9,3% у малих містах до 11,1% у сільській місцевості. На частку жирів у малих містах доводилося 23,7% і на частку вуглеводів - 66,0% калорійності. Тобто спостерігався значний дисбаланс між їжею тваринного походження, що забезпечує білки й жири, і їжею рослинного походження. У той же час, калорійність була низкою - від 2352 кілокалорій у більших містах, до 2838 кілокалорій у сільській місцевості2. В 2004 році цей дисбаланс став ще більш помітним (табл. 1.1), так у малих містах уміст білків у добовому раціоні склало 12,4%, жирів - 21,7%, а вуглеводів - 65,9%. У той же час, за цей період виросла енергетична цінність харчування - до 3493 кілокалорій проти 2693 в 1995 році. Нераціональна структура споживання приводить до виникнення білкового голодування, що негативно впливає на функціонування організму людини [6].

Таблиця 1.1 - Енергетична цінність і вміст живильних речовин у спожитих продуктах харчування, 2004 рік


Білки

Жири

Вуглеводи

Енергетична цінність(ккал)

Велике місто

86,9

150,4

411,9

3309,9

Мале місто

86,5

151,5

459,0

3493,0

Сільська місцевість

92,7

146,6

518,6

3711,9

* за розрахунками на основі даних обстежень умов життя домогосподарств Держкомстату України за 2004 рік [21].

Зростаюча енергетична цінність харчування, не вирішуючи проблеми недоспоживання в найбідніших верств населення, породжує іншу проблему - надмірне споживання продуктів харчування, що приведе до ожиріння й розвитку супутніх хвороб [20].

Незважаючи на те, що енергетична цінність харчування зростає досить швидкими темпами, споживані продукти містять недостатня кількість мінеральних солей і мінералів. Так, якщо енергетична цінність добового раціону харчування збільшилася в 2004 році на 25,5% у порівнянні з 1995 роком, то споживання основних мінеральних солей майже не зросло, а вміст деяких з них, навпроти, скоротилося. Так, зокрема, уміст ретинолу й бета-каротину в добовому раціоні харчування становить відповідно 80,5% і 85,7% від рівня 1995 року [9].

Особливе занепокоєння викликає низька вітамінізація продуктів харчування. Так, у добовому раціоні харчування населення України вітамін Зі становить 110 мг, при нормі 200-220 мг, у частини людей зі значним дефіцитом цього вітаміну, що зросла більше чим в 10 разів, споживання вітамінів В1, В2, В6, В12, склало біля 30% від норми. Гіповітаміноз погіршується при захворюванні шлунково-кишкового тракту, печінки й нирок, оскільки погіршується механізм усмоктування вітамінів, що приводить до погіршення стану хворого й розвитку інших захворювань, а в деяких випадках до передчасної смерті. Для рішення цієї проблеми необхідне включення в найпоширеніші продукти харчування полівітамінних сумішей, споживання яких відповідає фізіологічним потребам організму [20].

Ще однією проблемою є низька забезпеченість продуктів харчування мінеральними солями. Залізодефіцитний стан є найпоширенішою патологією. Так, по даним Міністерства охорони здоров'я, кількість анемій серед вагітних в останні роки істотно виросло. В 1995 році 15% вагітних жінок мали ускладнення у вигляді анемії, а в 2004 році ця цифра склала вже 30%. У той же час у розвинених країнах ця цифра не перевищує 10%.

Проведений аналіз дає підстави зробити висновки й запропонувати найбільш доступні шляхи по поліпшенню якості харчування населення України, що, у свою чергу, буде сприяти поліпшенню здоров'я й зниження смертності населення.

Аналіз показує, що найважливішими з існуючих проблем у харчуванні є: дефіцит більшості вітамінів (60% населення України страждають від недостатньої кількості вітаміну З, 50-70% за різними оцінками вітамінів групи В); дефіцит заліза (до 40% дітей раннього віку й молодих жінок, більше 30% вагітних жінок) і інших мікроелементів (йоду, фтору, кальцію); у середньому більше третині українців споживають жири в кількості, що підвищує ризик розвитку обмінних порушень і захворювань. Для населення в цілому актуальна проблема надлишкової маси тіла й ожиріння - більше 50% дорослого населення.

Аналіз динаміки споживання харчових продуктів населенням України показує, що, незважаючи на позитивну динаміку по ряду позицій (включаючи істотне збільшення середніх величин сумарної калорійності харчування в 2004 році в порівнянні з 1995 роком), їхній раціон у цілому не відповідає сучасним поданням про здорове харчування. Недостатнє споживання овочів і фруктів, молока, риби й т.п.

Причини структурних зрушень у харчуванні носять багатомірний характер, але велика кількість із них обумовлено економічним становищем країни. Дуже важливу роль грають звички й традиції населення, а також загальний досить низький рівень знань населення про основи здорового харчування.

Так, наприклад, поліпшити показники забезпеченості населення вітамінами й іншими мікроелементами можливо за рахунок продуктів масового споживання (хліб, молоко), збагачених цими речовинами. Однак у цей час збагачення вітамінами хліба здійснюється в обсягах, недостатніх для заповнення існуючого дефіциту в харчуванні. В асортиментах молочних продуктів є вітамінізовані, але висока вартість робить їх недоступними для більшої частини населення.

Для зміни ситуації з виробництвом збагачених продуктів масового споживання в кращу сторону необхідне вживання термінових заходів, включаючи підготовку законодавчих актів, які б зацікавлювали виробника у випуску такої продукції.

При формуванні програм допомоги й підтримки населення першорядне значення повинне приділятися дітям і підліткам. Саме тому повинні бути створені соціально-економічні умови для нормального харчування вагітних і жінок, що годують, грудних дітей, дітей раннього віку, здорового харчування дітей дошкільного й шкільного віку. У першу чергу це ставиться до груп населення із числа незаможних.

Поліпшенню структури харчування й зміцненню здоров'я буде сприяти збільшення в раціоні овочів і фруктів. Відповідно рекомендаціям ВІЗ, їхнє споживання повинне становити не менш 400 грамів у день.

Важливу роль у харчуванні й забезпеченні здоров'я грають продукти тваринного походження - м'ясні й молочні, однак при розвитку виробництва цієї групи продуктів повинен бути зроблений акцент на продукти зі зниженим змістом жиру й умістом необхідних мінералів і вітамінів.

Реалізація цих заходів у повному обсязі представляє важливу проблему, оскільки економічні можливості й традиції харчування значної частини населення є практично непереборним бар'єром на шляху їхнього впровадження. Питання виробництва й реалізації харчової продукції не можна розглядати у відриві від поширення серед населення принципів і звичок здорового харчування [3].

1.2 Екологічні проблеми харчування


Проблема негативного впливу забруднення навколишнього середовища на здоров'я людини стає усе більше гострою. Вона переросла національні кордони й стала глобальною. Інтенсивний розвиток промисловості, хімізація сільського господарства приводять до того, що в навколишнім середовищі з'являються в більших кількостях хімічні сполуки, шкідливі для організму людини. Разом з тим успіхи науки дозволяють регулювати зміст цих шкідливих речовин і доводити їхню концентрацію до безпечних величин. Це стосується як всього навколишнього середовища, так і окремих харчових продуктів [2].

Відомо, що значна частина чужорідних речовин надходить в організм людини з їжею (наприклад, важких металів - до 70%). Тому широка інформація населення й фахівців про забруднюючі речовини в продуктах харчування має велике практичне значення. Завдяки успіхам медичної науки й профілактичних заходів багато інфекційних хвороб, раніше широко розповсюджені й життя, що скорочували середню тривалість, втрачають свою провідну роль. У цей час все більшого значення набувають різні шкідливі фактори, що сприяють поширенню таких захворювань, як рак, серцево-судинні, діабет, хвороби шлунково-кишкового тракту, печінки й ін., поява яких пов'язане з умовами сучасного життя. Не останню роль у цьому грає недоїдання, переїдання і якість харчових продуктів. Наявність у харчових продуктах забруднюючих речовин, що не володіють харчовою й біологічною цінністю або токсичних, загрожує здоров'ю людини [3].

Природно, що ця проблема, що стосується як традиційних, так і нових продуктів харчування, стала особливо гострої в цей час. Поняття «чужорідна речовина» стало центром, навколо якого дотепер розпалюються дискусії. Всесвітня організація охорони здоров'я й інші міжнародні організації от уже близько 40 років посилено займаються цими проблемами, а органи охорони здоров'я багатьох держав намагаються їх контролювати й впроваджувати сертифікацію харчових продуктів [5].

Забруднюючі речовини можуть попадати в їжу випадково у вигляді контамінантів-забруднювачів, а іноді їх уводять спеціально у вигляді харчових добавок, коли це, нібито, пов'язане з технологічною необхідністю. У їжі забруднюючі речовини можуть у певних умовах стати причиною харчової інтоксикації, що являє собою небезпека для здоров'я людини. При цьому загальна токсикологічна ситуація ще більше ускладнюється частим прийомом інших, що не ставляться до харчових продуктів речовин, наприклад ліків, влученням в організм чужорідних речовин у вигляді побічних продуктів виробничого й іншого видів діяльності людини через повітря, воду, споживані продукти й медикаменти. Хімічні речовини, які попадають у продукти харчування з навколишньої нас середовища, створюють проблеми, рішення яких є нагальною потребою [8].

У результаті цього необхідно оцінити біологічне значення погрози цих речовин для здоров'я людини й розкрити її зв'язок з патологічними явищами в організмі людини. Остаточним підтвердженням небезпеки або безпеки чужорідної речовини є багаторічне токсикологічне випробування на тварин, найбільш близьких до людини по біохімічних параметрах. Гарні, плідні результати дає міжнародне співробітництво в цій області, що заохочують ВОЗ і ФАО. В Україні ввели обов'язкову сертифікацію харчових продуктів на зміст тих або інших забруднюючих речовин.

1.2.1 Класифікація забруднюючих речовин харчових продуктів

Харчовими добавками називають речовини або суміші речовин, додавання яких у продукти харчування закономірно по складу або змісту живильних речовин. Ці добавки повинні бути отримані з харчової сировини із застосуванням харчової технології. Вітаміни, провітаміни, приправи, ароматичні й смакові речовини природного походження, речовини, що мають аналогічну хімічну структуру. Повітря, азот, двоокис вуглецю або етиловий спирт також відносять до харчових добавок. Для застосування харчової добавки не потрібно спеціального токсикологічного дослідження із впливу на організм людини. Забруднюючими з'єднаннями називають речовини, що роблять токсикологічний або біологічний вплив на організм людини [13].

Чужорідні речовини, за даними Л. Росивал, Р. Энгст і А. Соколой, класифікують на спеціально додані й випадково, що втримуються в продуктах харчування. Спеціально додані речовини. Вони є складовими частинами харчових продуктів і призначені для вживання. До найважливішого із цієї групи ставляться речовини з антимікробною дією (хімічні засоби консервування, антибіотики), харчові барвники, смакові інгредієнти й речовини, що поліпшують товарний вигляд і сприяють збереження харчових продуктів. Випадково, що втримуються в продуктах з'єднання. Вони попадають у продукти у вигляді забруднень із сировини, тари або в результаті обробки, і присутність їх у харчових продуктах не є обов'язковим. До них ставляться залишки допоміжних матеріалів, застосовуваних при одержанні або переробці харчових продуктів, але не призначених бути їхніми складовими частинами. У більшості випадків маються на увазі сторонні домішки хімічної природи [11].

До забруднень із навколишнього середовища ставляться радіоактивні й отрутні відходи промисловості, транспорту й домашнього господарства, що попадають через повітря, воду й ґрунт на продукти харчування або проникаючі в них при зберіганні. Забруднення компонентами пакувальних матеріалів - забруднення від металевої тари (свинець, олово), від просоченого паперу або від дерева. Такі забруднення часто переходять у продукти харчування.

Останнім часом усе більше застосовуються синтетичні полімерні матеріали які виділяють у харчові продукти, з'єднання, що не прореагували або вихідні компоненти. Крім того, вони іноді надають продуктам не властиві їм смак і запах.

Забруднення мікроорганізмами. Ця проблема збільшилася, коли встановили, що цвіль містить високотоксичні з'єднання (мікотоксини). Бактеріальні токсини можуть являти собою смертельну небезпеку для людини. Установлено токсичність умовно патогенних мікроорганізмів, таких як кишкова паличка, молочнокислий стрептокок. Однак дослідження в цій області тільки починаються. Залишки сільськогосподарських ядохімікатів (добрив). Вони являють собою найбільш значну групу забруднювачів, тому що присутні майже у всіх харчових продуктах. Пестициди й гербіциди, що проникають у продукти в результаті заходів щодо захисту рослин і боротьбі зі шкідниками, або добрива, що надходять у рослини із ґрунту, піддаються часто біохімічним перетворенням, що ускладнює їхнє виявлення й розкриття механізму їхнього впливу на організм людини (утворення метаболітів з пестицидів, утворення нітрозоамінів з азотних добрив). Мінеральні речовини, що втримуються в хімічних добривах, можуть істотно впливати на якість продуктів і їхню живильну цінність, наприклад, внаслідок зміни рН середовища або вітамінів. Це ставиться також до заходу й смаку, які при обробці ядохімікатами й добривами перетерплюють небажані зміни, наприклад при обробці картопляних бульб технічним гексахлорциклогексаном міняється смак картоплі. Однак це зовсім не означає, що потрібно повністю відмовитися від використання хімічних засобів у сільському господарстві. Забруднення, пов'язані з лікуванням тварин. Введення в корм антибіотиків і психофармакологічних препаратів здобуває все більше значення у тваринництві. Однак ці препарати можуть робити дія й на організм людини. Інші забруднення. Є ряд важко, що піддається класифікації, хімічних препаратів, наприклад, мийні засоби або інші санітарні препарати, які попадають у їжу у вигляді слідів. Вторинні продукти. Вони можуть з'являтися внаслідок хімічних і термічних процесів, при опроміненні й застосуванні біологічних методів обробки харчових продуктів. У результаті зміни складених елементів їжі утворяться продукти термічної деструкції жирів, продукти реакції Майяра, наявність яких у їжі небажано. Однак така класифікація чужорідних речовин не завжди правомірна з погляду впливу на організм людини. Адже нітрити можуть випадково потрапити в м'ясо при годівлі тварин нітратними кормами, а можуть бути спеціально додані в ковбасу для додання їй кольори. Але впливати на організм людини вони будуть однаково. Тому автором пропонується інша класифікація забруднюючих речовин, залежно від хімічної природи з'єднань і їхнього впливу на організм людини. Всі забруднюючі з'єднання розбиті на дев'ять груп [10].

До першої групи відносять радіонукліди, які можуть потрапити в харчові продукти випадково або в результаті спеціальної обробки. Особливо гостро встала проблема забруднення харчових продуктів після аварії на Чорнобильській атомній станції.

До другої групи відносять важкі метали й інші хімічні елементи, які в концентраціях вище фізіологічної потреби викликають токсичний або канцерогенний вплив на організм людини. Основну масу забруднюючих важких металів і з'єднань становлять: фтор, миш'як і алюміній, а також хром, кадмій, нікель, олово, мідь, свинець, цинк, сурма й ртуть.

До третьої групи відносять мікотоксини - з'єднання, що накопичуються в результаті життєдіяльності цвілевих грибів. Як правило, гриби розвиваються на поверхні харчових продуктів, а продукти їхнього метаболізму можуть проникати й усередину. На сьогодні відомо понад 100 мікотоксинів, але найбільш відомі афлатоксини й патулін.

У четверту групу включають пестициди й гербіциди. Ці з'єднання використаються для захисту рослин у сільському господарстві й попадають найчастіше в харчові продукти рослинного походження. У цей час відомо більше 300 найменувань пестицидів і гербіцидів. Звичайно визначають два - п'ять найбільш застосовуваних у даному регіоні.

У п'яту групу відносять нітрати, нітрити і їхні похідні нітрозаміни. З'єднання азотної й азотистої кислот у нашому організмі не метаболюються, тому їхнє надходження приводить до порушення біохімічних процесів в організмі у вигляді токсичних і канцерогенних проявів.

До шостої групи забруднюючих речовин відносять детергенти (мийні засоби). При переробці харчових продуктів використають устаткування з нержавіючої сталі. Після кожної робочої зміни встаткування (особливо в молочній і консервній промисловості) миють із застосуванням каустичної соди або інших мийних засобів. При поганому ополіскуванні встаткування перші порції харчової продукції будуть містити детергенти.

У сьому групу забруднюючих речовин відносять антибіотики, антимікробні речовини й заспокійливі засоби. Ці з'єднання, надходячи із продуктами харчування, впливають на мікроорганізми товстого кишечнику й сприяють розвитку в людини дисбактеріозу, а також звиканню патогенних мікроорганізмів до цих антибіотиків.

До восьмої групи відносять антиоксиданти й консерванти. Ці речовини використають для продовження строку зберігання харчових продуктів, за рахунок блокування хімічних і біохімічних процесів. При надходженні в організм людини дані з'єднання блокують окремі біохімічні процеси, або впливають на біфідобактерії шлунково-кишкового тракту людини. Це сприяє розвитку дисбактеріозу.

У дев'яту групу забруднюючих речовин входять з'єднання, що утворяться при тривалому зберіганні або в результаті високотемпературної обробки харчових продуктів. До них відносять продукти хімічного руйнування цукрів, жирів, амінокислот і продукти реакцій між ними. Ці прості й комплексні з'єднання організм людини не може метаболювати, що приводить до нагромадження цих з'єднань у печінці людини, а можливо й до порушення біохімічних процесів в організмі.

Забруднюючі речовини харчових продуктів можна класифікувати також по характеру дії на організм людини, токсичності й ступеню небезпеки. По характеру дії розрізняють, з одного боку, речовини, що роблять загальну дію (дратівне, алергійне, канцерогенне) з іншого боку - речовини, що діють на певні системи й органи (нервова, кровотворну, печінка, шлунково-кишковий тракт і т.д.) [12].

 

1.2.2 З'єднання, що утворяться при зберіганні та переробці харчових продуктів

Кількість хімічних реакцій, які можуть протікати при зберіганні, переробці й готуванні харчових продуктів, нескінченно. При тривалому зберіганні харчових продуктів, або під впливом високих температур, основні компоненти продуктів харчування (білки, жири, вуглеводи, вітаміни) можуть вступати в хімічні взаємодію між собою або під впливом органічних кислот - руйнуватися. При цьому за рахунок зменшення змісту цукрів, білків знижується харчова цінність продуктів харчування й збільшується їхнє забруднення. Найбільш вивченими з'єднаннями є продукти реакції Майяра. На першій стадії цієї реакції відбувається взаємодія цукрів з амінокислотами (наприклад, лізин) з утворенням комплексних з'єднань і подальшим їхнім руйнуванням. У результаті утворяться такі з'єднання як ацетальдегід, гліцеральдегід, метиогліоксаль, бензальдегід, фурфурол, оксіметилфурфурол, ацетон, діацетил, мальтол і багато хто інших. Друга стадія меланоїдного утворення до кінця ще не вивчена. Відомо, що вона містить у собі реакції полімеризації й конденсації карбонільних з'єднань при участі амінокислот. У харчових продуктах із всіх цих з'єднань визначається зміст тільки оксіметилфурфурола. Присутність оксіметилфурфурола в харчових продуктах небажано по наступних причинах: фуранові похідні є отрутами, більші дози їх викликають судороги й параліч, малі дози гнітять нервову систему. Максимально припустимий зміст оксіметилфурфурола в харчових продуктах, головним чином у високоінвертних сиропах, не повинне перевищувати 100 мг/л продукту. Однак у бджолиному меді, оскільки він ставиться до лікувальних продуктів, зміст оксиметилфурфурола по стандарті не повинне перевищувати 25 мг/кг. Багато харчових продуктів підфарбовуються продуктами руйнування цукрів - палений цукор (коньяк, бренди, кока-кола, пепсі-кола, Байкал і ін. напої), у якому виявляється високий зміст оксіметилфурфурола. Однак зміст оксиметилфурфурола в напоях чомусь дотепер не регламентується. Біологічно активні аміни. Харчові продукти містять велика кількість фізіологічно активних амінів. Більшість із них - це органічні підстави з низькою молекулярною масою, які не представляють небезпеки для людини, якщо не вживаються у великій кількості, а також за умови, що катаболічні механізми не мають генетичних відхилень і не інгибуються ліками. У харчових продуктах перебувають багато хто фізіологічно активні похідні гістаміна, тираміна й фенетиламіна, включаючи триптамін і його гидроксиліроване похідне сіротонин, які виявляються в помідорах, бананах, фруктах і фруктовому соку. Ці речовини застосовуються в якості нейромедіаторів, однак їхнє споживання із продуктами, імовірно, впливає на центральну нервову систему. З іншого боку, при значному споживанні деякі природні аміни впливають на центральну нервову систему (діючі як стимулятори, такі як кофеїн, теофілін і теобромін у кава й чаї; діючі як депресанти, наприклад, етиловий спирт і діоскорин; тропанові алкалоїди в м'ясі; як галюциногени, наприклад, у мускатному горісі). Однак у цей час ці з'єднання не відносять до забруднюючим. Окислені жири. Хімічні реакції, що протікають при нагріванні жирів і масел, можуть привести до утворення різних гідрокси-, епокси- і пероксисоєдний, причому деякі з них, приблизно, відрізняються токсичністю через високу реактивність стосовно складових частин кліток організму людини. Проведені дослідження на тварин не виявили дотепер канцерогенної дії цих з'єднань, але питання про небезпеці для людини залишається відкритим через неповноту наших знань про хімічні й біологічні властивості багатьох продуктів окислювання ліпідів. Нітрозаміни. Нітрити, які з'являються в раціоні харчування людини через поширеність у природі або навмисному додаванні, за певних умов можуть реагувати із вторинними амінами й утворювати нітрозаміни. Нітрозаміни для організму людини є канцерогенами, тобто речовинами, що викликають ракові захворювання. Нітрозирування відбувається при жаренні бекону нітритного засолу, а також у травному тракті. Як джерела нітрозаминів називають наступні продукти: копчену ковбасу, смажений бекон, шинку, салямі, сиров’ялені ковбаси, копчений оселедець і іншу рибу, сир, молоко, борошно, пшеницю й гриби. Крім того, нітрозаміни виявлені останнім часом у пиві й скроні [13].

1.3 Основи організації та проведення лікувального харчування

харчування забруднюючий лікувальний раціон

Лікувальне харчування можна визначити як харчування, повною мірою відповідним потребам хворого організму в харчових речовинах і враховуюче як особливості обмінних процесів, що протікають у ньому, так і стан окремих функціональних систем. Основне завдання лікувального харчування зводиться, насамперед, до відновлення порушеної рівноваги в організмі під час хвороби шляхом пристосування хімічного складу раціонів до метаболічних особливостей організму за допомогою підбора й сполучення продуктів, вибору способу кулінарної обробки на основі відомостей про особливості обміну, стану органів і систем хворого [14].

Найбільш повному використанню досягнень лікувального харчування значною мірою сприяє правильна його постановка.

1.3.1 Основні принципи лікувального харчування

Лікувальне харчування є найважливішим елементом комплексної терапії. Звичайно його призначають у сполученні з іншими видами терапії (фармакологічні препарати, фізіотерапевтичні процедури й т.д.). В одних випадках, при захворюванні органів травлення або хворобах обміну речовин, лікувальне харчування виконує роль одного з основних терапевтичних факторів, в інші - створює сприятливе тло для більше ефективного проведення інших терапевтичних заходів [16].

Відповідно до фізіологічних принципів побудови харчових раціонів лікувальне харчування будується у вигляді добових харчових раціонів, іменованих дієтами. Для практичного застосування будь-яка дієта повинна характеризуватися наступними елементами: енергетичною цінністю й хімічним складом (певна кількість білків, жирів, вуглеводів, вітамінів, мінеральних речовин), фізичними властивостями їжі (обсяг, маса, консистенція, температура), досить повним переліком дозволених і рекомендованих харчових продуктів, особливостями кулінарної обробки їжі, режимом харчування (кількість прийомів їжі, час харчування, розподіл добового раціону між окремими прийомами їжі).

Дієтотерапія вимагає диференційованого й індивідуального підходу. Тільки з обліком загальних і місцевих патогенетичних механізмів захворювання, характеру обмінних порушень, змін органів травлення, фази плину патологічного процесу, а також можливих ускладнень і супутніх захворювань, ступеня вгодованості, віку й підлоги хворого можна правильно побудувати дієту, що у стані зробити терапевтичний вплив, як на уражений орган, так і на весь організм у цілому [17].

Лікувальне харчування повинне будуватися з урахуванням фізіологічних потреб організму хворого. Тому всяка дієта повинна задовольняти наступним вимогам:

1) варіювати, але своєї енергетичної цінності відповідно до енерговитрат організму;

2) забезпечувати потреба організму в харчових речовинах з урахуванням їх збалансованості;

3) викликати оптимальне заповнення шлунка, необхідне для досягнення легкого почуття насичення;

4) задовольняти смаки хворого в рамках, дозволених дієтою, з обліком переносимости їжі й розмаїтості меню. Одноманітна їжа швидко приїдається, сприяє гнобленню й без того нерідко зниженого апетиту, а недостатнє порушення діяльності органів травлення погіршує засвоєння їжі;

5) забезпечувати правильну кулінарну обробку їжі зі збереженням високих смакових якостей їжі й коштовних властивостей вихідних харчових продуктів;

) дотримувати принципу регулярного харчування. Лікувальне харчування повинне бути досить динамічним. Необхідність динамічності диктується тим, що всяка лікувальна дієта в тім або іншім відношенні є обмежувальної, а, отже, однобічної й неповноцінної. Тому тривале дотримання особливо строгих дієт може вести, з одного боку, до часткового голодування організму у відношенні окремих харчових речовин, з іншого боку - до порушення функціональних механізмів у період відновлення. Необхідна динамічність досягається застосуванням широко використовуваних у дієтотерапії принципів збереження та тренування. Принцип збереження передбачає виключення факторів харчування, що сприяють підтримці патологічного процесу або його прогресуванню (механічні, хімічні, термічні подразники й т.д.). Принцип тренування полягає в розширенні спочатку строгої дієти за рахунок зняття пов'язаних з нею обмежень про мету переходу на повноцінний харчовий режим.

При призначенні лікувального харчування в принципі можуть використатися дві системи: елементна й дієтна.

Елементна система передбачає розробку для кожного хворого індивідуальної дієти з конкретним перерахуванням показників кожного з елементів добового харчового раціону.

Дієтна система характеризується призначенням в індивідуальному порядку тієї або іншої дієти із числа заздалегідь розроблених і апробованих.

У лікувально-профілактичних установах застосовується в основному дієтна система. У нашій країні одержали переважне поширення рекомендовані й затверджені Міністерством охорони здоров'я для повсюдного застосування дієти, розроблені в клініці лікувального харчування Інституту харчування АМН СРСР, з номерною системою позначення по номенклатурі, запропонованої Певзнером М.І. Ця система лікувального харчування, іменована раніше як групова, передбачає 15 основних лікувальних дієт (столів) і групу контрастних, або розвантажувальних, дієт. Крім того, частина основних дієт (1, 4, 5, 7, 9, 10) має кілька варіантів, позначуваних прописними буквами російського алфавіту, які додаються до номера основної дієти (наприклад, 1а, 1б, 5а й т.д.). Кожна дієта і її варіанти характеризуються:

1) показаннями до застосування;

2) цільовим (лікувальним) призначенням;

3) енергетичною цінністю й хімічним складом;

) особливостями кулінарної обробки їжі;

5) режимом харчування;

6) переліком дозволених і блюд, що рекомендують.

Використовувана система дозволяє забезпечувати індивідуалізацію лікувального харчування в умовах обслуговування великої кількості хворих з різними захворюваннями. Це досягається застосуванням як основи однієї з найбільш підходящих основних дієт або її варіантів з відповідною корекцією (шляхом додавання або вилучення окремих продуктів і блюд, що дозволяють регулювати хімічний склад і кулінарну обробку). При додатковому призначенні рекомендується користуватися продуктами, що володіють певними лікувальними властивостями (сир, молоко, печінка, кавун, яблука й т.д.). Без шкоди розмаїтості харчування ті самі продукти в різній формі готування й блюда в різних сполученнях можна вводити в кілька дієт. Застосовувана система забезпечує наступність і організацію лікувального харчування при обслуговуванні великої кількості хворих [15].

До основних вимог, пропонованим до раціонального харчування ставляться:

·   достатня енергетична цінність їжі;

·   оптимальний якісний і в меншому ступені кількісний склад їжі;

·   достатній обсяг їжі й рідини;

·   розподіл добового раціону на частині;

·   прийом сумісних харчових продуктів;

·   уживання свіжих продуктів, не підданих різним обробкам;

·   максимальне виключення із уживання солі, цукру, алкоголю, кави, какао, сподіваючись, шоколаду;

·   систематичне очищення організму від шлаків і ін.

1.4 Постановка задачі дослідження

Проведення аналізу проблеми оцінки раціонів харчування дозволить виділити основну мету дослідження: розробку інформаційного забезпечення для комплексної медико-екологічної оцінки вибору раціонального харчування населення. Для досягнення поставленої мети слід розв'язати такі задачі:

проаналізувати стан проблеми оцінки вибору раціонального харчування населення;

провести аналіз основних забруднюючих речовин харчових продуктів та способів їх проникнення;

розробити методику комплексної медико-екологічної оцінки вибору раціонального харчування з урахуванням екологічних чинників;

розробити функціональну модель інформаційної системи для комплексної медико-екологічної оцінки вибору раціонального харчування населення;

розробити логічну модель даних для інформаційної системи.

2. МЕТОДИКА ОЦІНКИ РАЦІОНІВ ХАРЧУВАННЯ З УРАХУВАННЯМ МЕДИКО-ЕКОЛОГІЧНИХ ЧИННИКІВ

.1 Методи оцінки якості кулінарної продукції

Основними методами оцінки якості кулінарної продукції є: органолептичний; вимірювальний (лабораторний); інструментальний; розрахунковий; соціологічний; експертний [3].

Органолептичний метод - це визначення якості кулінарної продукції й кондитерських виробів на основі сенсорного аналізу й сприйняття органів почуттів (зору, нюху, смаку, дотику).

Вимірювальний (лабораторний) метод заснований на використанні технічних засобів, вимірів. Він включає наступні методи досліджень: фізичні, фізико-хімічні, хімічні, мікробіологічні.

До основних принципів інструментальної оцінки якості харчової продукції ставляться: репрезентативність вибірки з партії продукції; наявність технічних засобів для проведення вимірів; точність і надійність результатів вимірів, вірогідність; можливість порівняння результатів вимірів.

Розрахунковий метод - метод оцінки якості продукції, заснована на вирахуванні значень показників якості за отриманим даними, які визначені інструментальними методами оцінки. Його використають для визначення хімічного складу блюд, кулінарних, борошняних кондитерських і булочних виробів, для розрахунку харчової й енергетичної цінності кулінарної продукції, для розрахунків збалансованості раціонів харчування.

Соціологічний метод - метод визначення значень показників якості продукції, здійснювана на основі збору, обробки й аналізу думок фактичних або можливих споживачів продукції (або фахівців). Його застосовують для визначення відповідності послуг вимогам безпеки життя й здоров'я споживачів, запобігання заподіяння шкоди їхньому майну, коли неякісне виконання послуги можна виявити лише з урахуванням думки безпосереднього споживання послуги.

Експертний метод - це комплекси логічних і математичних процедур, здійснення яких полягає в одержанні інформації від висококваліфікованих фахівців (експертів) по досліджуваному питанню обробки отриманої інформації за допомогою методів математичної статистики, одержання раціональних рішень.

Крім стандартизованих методів при операційному контролі також можуть використатися експрес методи [7].

Для оцінки показників безпеки і якості кулінарної продукції використають методи аналізу, передбачені в нормативних документах, основний перелік яких наведений у таблиці 2.1

Таблиця 2.1 - Показники безпеки кулінарної продукції й методи їхнього визначення

Назва показника

Метод визначення

Підготовка проб

ДЕРЖСТАНДАРТ 26669-85 (3014-81) «Продукти харчові й смакові. Підготовка проб для мікробіологічних аналізів»

Методи культивування

ДЕРЖСТАНДАРТ 26670-91 «Продукти харчові. Методи культивування мікроорганізмів»

Готування реактивів і живильних серед

ДЕРЖСТАНДАРТ 10444.1-84 (3833-82) «Консерви. Готування розчинів реактивів, фарб, індикаторів і живильних, середовищ застосованих у мікробіологічному аналізі»

Проведення мікробіологічних досліджень

ДЕРЖСТАНДАРТ 9225-84 «Молоко й молочні продукти. Методи мікробіологічного аналізу»

Проведення мікробіологічних досліджень

ДЕРЖСТАНДАРТ 9958-81«Виробу ковбасні й продукти з м'яса. Методи бактеріологічного аналізу»

 Визначення мікробіологічного показника КМАФАМ

Міждержавний стандарт ДЕРЖСТАНДАРТ 10444 15-94 «Продукти харчові. Методи визначення кількості мезофільних аеробних і факультативно анаеробних мікроорганізмів»

Визначення змісту БГКП

ДЕРЖСТАНДАРТ 30518-97 «Продукти харчові. Методи виявлення й визначення бактерій групи кишкових паличок»

Визначення змісту Staphylococcus aureus

Міждержавний стандарт ДЕРЖСТАНДАРТ 10444.2-94 «Продукти харчові. Методи виявлення й визначення кількості Staphylococcus aureus»

Визначення змісту Escherichia coli

ДСТУ ДЕРЖСТАНДАРТ 30726-2002 «Методи виявлення й визначення кількості бактерій виду Escherichia coli»

Визначення змісту Proteus, Morganella, Providencia

ДЕРЖСТАНДАРТ 28560-90 «Продукти харчові. Методи виявлення бактерій пологів Proteus, Morganella, Providencia»

Визначення змісту сульфитредуцирующих клостридий

ДЕРЖСТАНДАРТ 29185-91 «Продукти харчові. Методи виявлення й визначення кількості сульфіредуцируючих клостридій»

Визначення змісту Bacillus cereus

ДЕРЖСТАНДАРТ 10444 8-88 «Продукти харчові. Методи визначення Bacillus cereus»

 Визначення змісту дріжджів і цвілевих грибів

ДЕРЖСТАНДАРТ 10444.12-88 «Продукти харчові. Методи визначення дріжджів і цвілевих грибів. Держстандарт СРСР»

Визначення бактерій Listeria monocytogenes

Відповідно до Методичних вказівок MB 10.10. 2.2. 132-2006 «Організація контролю й методи виявлення бактерій Listeria monocytogenes у харчових продуктах і продовольчій сировині», затверджених наказом МЗ від 11.08.2006 № 559.


2.2 Гігієнічна оцінка фактичного харчування студентів

При аналізі анкет було встановлено, що режим харчування сучасних студентів значно відрізняється від фізіологічно обґрунтованих регламентів, розроблених на основі біоритмологічних особливостей організму, що формується. Переважна більшість студентів має 3-х і 4-х разове харчування в добу. Перерви між прийомами їжі становлять до 3 годин в 15,9 %, 3 - 4 години в 46,6 %, 4 - 5 годин в 30,8 % і більше 5 годин в 5,7 %.

Більшість снідає будинку. В університеті одержують одноразове харчування 70,4...78,5 % і дворазове харчування 7,6...21,6 % студентів, не мають харчування в університеті 12,7...29,5 % студентів.

Організація харчування студентів здійснюється на базі їдалень, призначених для роботи, у більшості випадків, по повному циклі (на «сировину») і що мають м’ясо-рибні, овочеві й кондитерські цехи. Можливість дотримання санітарно-епідеміологічних умов зберігання харчових продуктів забезпечена на 100%.

Калорійність організованого харчування в добової енергоцінності харчових раціонів студентів дорівнює 22,6...34,5 %, у середньому 28,8 %, при рекомендованій не менш 50 %.

При вивченні частоти споживання основних продуктів харчування встановлено, що 60...80 % студентів споживає щодня цукор і кондитерські вироби, хлібопродукти, овочі й молочні продукти; через день - м'ясопродукти, картопля, фрукти і ягоди, масло рослинне, яйця й крупи; один раз у тиждень рибні продукти.

З даних табл. 2.2 відомо, що в порівнянні з рекомендують нормами, що, харчування переважна частка (67...98 %) студентів споживає менше молочних і м'ясних продуктів, картоплі, овочів, фруктів, хлібопродуктів і яєць.

При цьому значна частина (56...87 %) студентів споживає більше, ніж рекомендується по нормах, макаронів, круп, цукру й кондитерських виробів [9].

Таблиця 2.2 - Розподіл студентів з різними рівнями споживання продуктів харчування.

Продукти харчування

Споживання на рівні


Рекомендоване по нормах

Нижче рекомендованого по нормах

Вище рекомендованого по нормах

Хлібопродукти

28,7

67

4,3

М'ясо та м’ясопродукти

5,4

81,3

13,3

Молочні продукти

0,3

98

1,7

Рибні та морепродукти

9,3

45,7

45

Картопля

1,3

97,3

1,4

Овочі

0,7

99,3

0

Фрукти та ягоди

9

84

7

Цукор та кондитерські вироби

6,3

37,3

56,4

Макарони

0,7

18,3

72,7

 Крупи

3,3

9,7

87

Рослинна олія

1

95

4

Яйця

4,3

76,7

19


Отже, для фактичного харчування студентів характерно, з одного боку, недостатнє споживання найцінніших для організму, що розвивається, продуктів харчування (молочних, м'ясних, овочів, фруктів, яєць, рослинного масла), а, з іншого боку, надлишкове споживання цукру й кондитерських виробів, круп і макаронів.

Дані про споживання окремих груп продуктів можуть свідчити про добове споживання енергії й, частково, про хімічний склад харчового раціону. У середньому добовому раціоні студентів присутні всі основні групи харчових продуктів, однак не забезпечується рекомендує рівень, що, споживання макро- і мікронутриєнтів, енергетичної цінності (табл. 2.2). У середньому, як юнаки, так і дівчата, менше споживають білка на 35,6...38,4 %, жирів - на 32,6...36 %, вуглеводів - на 42,3...44 %, при енергетичній цінності харчового раціону рівної 60...62 % від нормативної величини. Крім того, студенти споживають недостатню кількість вітамінів В1, В2 і РР, а також заліза, магнію й, особливо, кальцію й фосфору.

Таблиця 2.3 - Добове споживання основних харчових речовин, мікронутриєнтів із продуктами харчування і їх енергетична в порівнянні з рекомендованими нормами харчування (РНХ)

Показники

Юнаки

Дівчата


РНХ

M±m

РНХ

M±m

Енергетична цінність, ккал

2750

1621±156,5

2500

1551±144,0

Білки, г

90

55,4±5,8

82

52,8±5,4

 Жири, г

92

58,9±6,8

84

56,6±6,5

Вуглеводи, г

390

225±20

355

198,6±18,2

Вітамін С, мг

70

67,5±9,1

70

74,8±14,3

Тиамін, мг

1,4

0,66±0,06

1,3

0,7±0,1

Рибофлавін, мг

1,7

1,3±0,2

1,5

1,4±0,2

Нікотинова кислота, мг

18

9,5±1,0

17

9,1±1,0

Кальцій, мг

1200

423±62

1200

416±52,4

Фосфор, мг

1800

767±78

1800

715±68,5

Калій, мг

3500

1818±167

3500

1711±142

Залізо, мг

15

10,1±1,3

18

9,3±1,0

Магній, мг

3000

170,7±17,4

300

172, ±15,4

Таблиця 2.4 - Залежність між показниками стану здоров’я та споживанням харчових речовин

Залежна змінна(y)

Незалежна змінна (х) у добовому харчовому раціоні

Рівняння регресії у=а01х1 випадки на 1000 чол.

Коефіцієнт кореляції

Р

Вітамін В1 в сечі, мкг/година

Вуглеводи, г

у=0,021х-0,36

0,77

<0,05


Білки, г

у=0,18+0,07х

0,55

0,05


Вітамин В1, мг

у=8х-1,3

0,76

<0,05


РР, мг

у=0,6х-1,55

0,75

<0,05

 Цинк у волоссі, мкг/кг

Білки в енергетичній цінності харчового раціону, %

у=28,4х-238

0,73

<0,05

Кальцій у волоссі, мг/кг

Кальцій, мг

у=369-0,58х

0,33

<0,05

Хвороби органів дихання, випадки, %

Білки, г

-0,68

<0,05


Вітамін С, мг

у=1321-3,53х

-0,66

<0,05


Вітамін В2,

у=1301-

-0,74

<0,05


Кальцій, мг

у=169х1373х0,71х

-0,73

<0,05


Фосфор,г

у=1408-1,46х

-0,62

0,05

Доля студентів з масою тіла менше норми,%

Білки в енергетичній цінності харчового раціону, %

у=453-30х

-0,40

0,05

Доля студентів зі зростом менше норми, %

Білки в енергетичній цінності харчового раціону, %

у=653-43,8х

-0,60

0,05


З використанням факторного аналізу визначено, що сумарна частка внеску споживання білків, кальцію, міді, магнію, вітамінів С и В1 у рівні соматичної захворюваності в студентів становить 54 %.

Вивчення фізичного розвитку студентів показало, що з них у межах вікових норм мають ріст 72,4 % і масу тіла 70,3 % осіб. У той же час менше вікових норм відзначається ріст в 21,8 % і маса тіла в 17,5 % студентів. В Україні ріст і маса тіла нижче вікових норм реєструються відповідно в 2...3 % і 5...10 % студентів.

Установлено зворотні середні по силі зв'язку між частками студентів з масою тіла й ростом менше вікових норм, з одного боку, і часток білків в енергетичній цінності харчового раціону - з іншої сторони. Дані наведені у таблиці 2.4.

За допомогою факторного аналізу визначено, що сумарна частка внеску споживання білків, кальцію, міді, магнію, вітамінів С и В1 в індекс маси тіла в студентів становлять 49,8 %.

Заслуговують на увагу дані про зв'язки й залежності між захворюваністю, фізичним розвитком студентів, з одного боку, і змістом макро-, мікроелементів у їхніх волоссі - з іншої. Так, установлені зворотні, середні по силі, статистично достовірні зв'язки: між змістом кальцію у волоссі і рівнями хвороб органів подиху (rху = - 0,69), органів травлення (rху = - 0,70); між змістом селен у волоссі і рівнями хвороб ендокринної системи (rху = - 0,63), органів травлення (rху = - 0,55), крові й кровотворних органів (rху = - 0,54), інфекційних хвороб (rху = - 0,62). Відзначено зворотні сильній і середні по силі зв'язку (р < 0,05) між часткою студентів з масою менше норми й змістом у волоссі міді (rху = - 0,95), селен (rху = - 0,61), між часткою студентів з ростом менше норми й змістом у волоссі цинку (rху = - 0,81). Виявлено зворотна по силі зв'язок (р < 0,05) між екскрецією вітаміну С с сечею й рівнем хвороб шкіри й підшкірної клітковини (rху = - 0,69).

Ці дані, з обліком вище наведених відомостей про залежності між змістом вітамінів, макро-, мікроелементів у біологічних середовищах організму студентів і споживанням їх з харчовим раціоном, дозволяють говорити про опосередкований вплив фактичного харчування на стан здоров'я молодих людей.

3. РОЗРОБКА ІНФОРМАЦІЙНОЇ СИСТЕМИ ОПТИМІЗАЦІЇ ХАРЧУВАННЯ З УРАХУВАННЯМ ЕКОЛОГІЧНИХ ЧИННИКІВ


3.1 Використання стандарту IDEF0 для побудови моделі, що описує процес оптимізації харчування з урахуванням екологічних чинників


Постановка задачі та характеристика предметної області. Оптимізація раціону харчування для різних груп населення є важливою часткою єдиної системи підтримки та збереження здоров‘я в регіоні

Для виконання таких розрахунків необхідна повна інформація про забруднюючі речовини, які містяться в продуктах харчування. Для визначення потреби в білках, жирах та вуглеводах потрібно зберігати інформацію про норми вживання для різних вікових груп, а також перелік таких груп споживачів та їх опис. Для визначення наслідків від недотримання потрібних споживчих речовин потрібно зберігати інформацію про зв‘язок між недостачею таких речовин та хворобами. Спеціалісти - дієтологи повинні оперативно відстежувати інформацію про стан будь-якої групи споживачів і вносити необхідні корективи в його раціон.

Для автоматизації процедур, пов'язаних з оптимізацією харчування призначений модуль "Оптимізація харчування з урахуванням екологічних чинників".

Мета розробки модуля в АІС - автоматизація управління процесом оптимізації харчування різних верств населення з урахуванням екологічних чинників.

Типовий бізнес-процес управління процесом оптимізації харчування включає наступні роботи:

1. Від анкетування різних верства населення надходять оцінки стану харчування. Оцінки стану містять інформацію: група населення до якої належать опитувані, енергетична цінність та склад поживних речовин в раціоні. Для забруднюючих речовин потрібно зберігати інформацію про речовини та їх фізико-хімічні характеристики.

2. Оцінки раціону харчування виконуються на підставі нормативів з урахуванням енергетичних затрат людини при різних видах діяльності.

3. Для оцінок негативного впливу нестачі поживних речовин та їх екологічного забрудненні знаходяться залежності між хворобою та браком тих чи інших речовин.

4. На підставі оцінки стану здоров‘я піддослідної групи виконується формування раціону харчування з урахуванням екологічних чинників.

5. Проводиться оптимізація раціону харчування.

Необхідна функціональність модуля (котрий повинен бути автоматизований):

-    автоматизоване формування і друк звітів про групи населення (ключовий реквізит - код групи);

-        автоматизоване ведення реєстру забруднюючих речовин;

         автоматизоване ведення реєстру нормативів харчування;

         автоматизоване ведення реєстру енергетичних витрат при різних видах діяльності;

         автоматизований розрахунок наслідків від нераціонального харчування;

         підтримка формування раціону харчування з урахуванням енергетичних витрат людини та потреб в споживчих речовинах;

         автоматизована оптимізація раціонів харчування з урахуванням екологічних чинників.

Інформаційна база модуля "Оптимізація харчування з урахуванням екологічних чинників" включає:

) Довідник груп населення, в якому накопичена інформація про групи населення для яких виконується оптимізація раціону харчування. Довідник містить наступні поля: код групи, повна назва, вік, калорійність добового раціону для чоловік та жінок с різними видами обслуговування;

2) Класифікатор забруднюючих речовин, в якому накопичена інформація про забруднюючі речовини, що містяться в продуктах харчування. Класифікатор містить наступні поля: код речовини, найменування, опис, ГДК;

) Довідник нормативів з харчування, містить наступні поля: код нормативу, назва, описи нормативу, добова потреба для чоловіків та жінок;

) Довідник продуктів харчування який містить такі поля: код продукту, назва продукту, опис, вміст білків, жирів, вуглеводів, калорійність, вміст вітамінів В1, В2, В6, РР, С, А, вміст кальцію, фосфору, магнію;

) Довідник розрахунку раціонів харчування містить інформацію про варіанти розрахунку раціонів для різних груп населення, різних продуктів харчування з різними екологічними показниками і містить такі поля: код розрахунку, код продукту, код групи, економічна оцінка раціону.

) Довідник оптимізації раціонів харчування містить такі поля: код оптимального варіанту, код розрахунку, оцінка.

До складу модуля "Оптимізація харчування з урахуванням екологічних чинників" включені наступні задачі:

0601 - "Ведення реєстру груп населення";

- "Ведення реєстру раціонів харчування";

- "Ведення реєстру забруднюючих речовин";

- "Ведення реєстру нормативів харчування";

- "Ведення реєстру продуктів харчування";

- "Формування розрахунків раціонів харчування";

- "Оптимізація раціонів харчування з урахуванням екологічних чинників";

Функціональна модель інформаційної системи представлена в додатку А.

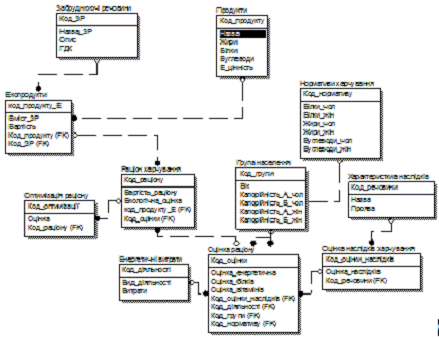
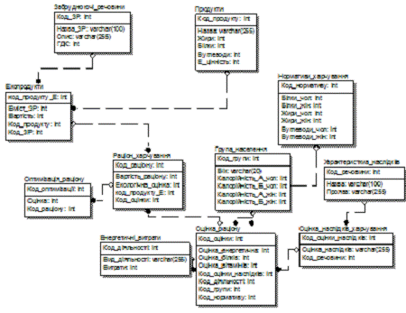
3.2 Використання стандарту IDEF1х для побудови логічної та фізичної моделі даних інформаційної системи оптимізації харчування з урахуванням екологічних чинників


Для того щоб спроектувати реляційну БД потрібно виділити певну сукупність таблиць, які містять потрібну інформацію, і встановити зв'язки між цими таблицями. Для того, щоб спроектувати, БД таким чином, застосовують два підходи: зверху донизу або знизу нагору. При першому підході спочатку визначаються основні завдання, для рішення яких будується БД і потреби цих завдань у певних даних. А вже потім ці дані розподіляються по таблицях і зв'язуються між собою. При другому підході вивчається предметна область, реквізити всіх документів, проводиться аналіз даних, і встановлюються типові об'єкти цієї області. Після чого будуються реляційні таблиці й зв'язки між ними. Взагалі процес проектування БД розподіляється на такі етапи:

етап. Формування завдань по веденню інформації, вибірках і створенні звітів, рішення яких необхідно при роботі БД. На цьому етапі, насамперед, ураховуються вже існуючі документи (накладні, розрахунки, бланки й таке інше)

етап. Аналіз даних. Визначаються дані, які повинні перебувати в БД і забезпечувати виконання необхідних завдань. Ці дані, як правило, представлені у вигляді реквізитів, які втримуються в різноманітних документах - джерелах БД.

етап. Визначення структури даних. На цьому етапі всі дані розподіляються по об'єктах, і ці об'єкти зіставляються з таблицями нашої БД. Для кожного з даних треба вказати його ім'я в таблиці, тип і формат. У реляційній БД на цьому етапі проводять процес нормалізації, за допомогою якого вибирається найбільш ефективний і гнучкий спосіб збереження інформації.

Правила нормалізації:

-        Кожне поле будь-якої таблиці повинне бути унікальним (не дублювати дані).

-        Інформаційний об'єкт повинен мати унікальний ідентифікатор - первинний ключ (простий або складний).

         Всі не ключові поля повинні бути незалежні.

         Всі поля, які входять у складений ключ, теж повинні бути взаємно незалежними.

         Кожному значенню первинного ключа повинне відповідати тільки одне значення не ключового поля, і це значення повинне ставитися до об'єкта таблиці.

етап. Формування зв'язків між таблицями БД.

Виконаємо логічне проектування бази даних інформаційної системи «Оптимізація раціонів харчування з урахуванням екологічних чинників»

етап. На першому етапі формуємо перелік завдань.

Потрібно побудувати базу даних, працюючи з якої користувач зможе вирішувати такі завдання:

0601 - "Ведення реєстру груп населення";

- "Ведення реєстру раціонів харчування";

- "Ведення реєстру забруднюючих речовин";

- "Ведення реєстру нормативів харчування";

- "Ведення реєстру продуктів харчування";

- "Формування розрахунків раціонів харчування";

- "Оптимізація раціонів харчування з урахуванням екологічних чинників";

2 етап. Для кожного із завдань, які були виділені на першому етапі, визначають об‘єкти та їх атрибути. Прелік об‘єктів та їх атрибутів представлено в додатку Б.

етап. На цьому етапі здійснюється перехід від об'єктів до таблиць. Перед створенням таблиць необхідно провести аналіз даних і виконати нормалізацію даних. Вимоги нормалізації вимагають, наприклад, для об'єкта ГРУПА НАСЕЛЕННЯ увести додаткове поле Код групи. З урахуванням цих зауважень таблиці мають вид представлений в додатку В.

етап. На основі інформації про зв'язки об'єктів, що була сформована на третьому етапі, будуємо схему зв'язків. Логічна та фізична моделі даних інформаційної системи представлені в додатку Г.

3.3 Розробка концептуальної, логічної й фізичної моделі інформаційної системи

 

3.3.1 Короткий опис інформаційної системи

У роботі розглядається завдання розробки інформаційної системи для оцінки та оптимізації раціонів харчування різних груп населення Система повинна дозволяти операторові вводити всю необхідну інформацію про різні групи населення, їх раціон, енергетичні потреби, а також про продукти які вживають члени тієї або іншої групи. При роботі із системою дієтолог повинен мати можливість використати дані, що зберігаються в БД для визначення оцінок раціону, по кожній групі. Користувач має можливість сформувати звіти про оцінки раціонів та їх вплив на здоров‘я представників різних груп. Всі дані зберігаються на сервері БД під керуванням СУБД MS SQL Server 2008, і доступні по локальній мережі підприємства, на будь-якому комп'ютері, на якому встановлена клієнтська частина інформаційної системи (рис. 3.1).

Рисунок 3.1 - Загальна картина рішення

3.3.2 Опис цілей і завдань інформаційної системи

Перелік бізнес-цілей інформаційної системи «Оптимізація харчування» наведений у таблиці 3.1.

Таблиця 3.1 - Перелік бізнес-цілей

Ідентифікатор

Бізнес-ціль

BA-01

Визначення груп ризику, з відхиленнями в раціонах

ВА-02

Визначення раціонів з найбільшими відхиленнями

ВА-03

Визначення раціонів, які мають найбільший вплив на здоров‘я людини


Продукт «Оптимізація харчування» призначений для рішення бізнес-задач, що наведені в таблиці 3.2:

Таблиця 3.2 - Перелік бізнес-задач

Ідентифікатор

Бізнес-завдання

BT-01

Формування переліку груп населення

BT-02

Формування переліку негативних наслідків від неякісних продуктів

BT-03

Формування переліку забруднюючих речовин

BT-04

Формування переліку нормативів вживання поживних речовин

BT-05

Формування переліку продуктів харчування

BT-06

Формування переліку енергетичних витрат

ВТ-07

Формування раціону

ВТ-08

Оцінка раціону і його впливу на здоров‘я людини


3.3.3 Створення моделі варіантів використання

Діючі особи (business actors). Проведений аналіз дозволив виділити таких діючих осіб:

Оператор - оператор введення даних, відповідає за підтримку в актуальному стані БД.

Дієтолог - виконує формування та оцінку раціонів харчування.

Розрахункова система - виконує розрахунок оцінок впливу раціону харчування на здоров‘я людини.

Діаграма бізнес-варіантів використання системи представлена на рис.3.2.

Рисунок 3.2 - Діаграма бізнес-варіантів використання комплексу завдань

Операційне середовище. Розробка, впровадження й підтримка системи буде здійснюватися під керуванням ОС Windows NT/2000/XP. Використовуване апаратне забезпечення: сервер БД під керуванням будь-який серверної ОС Windows 2003 Server, Пк-клієнти під керуванням ОС Windows NT/2000/XP, мережне встаткування (СПД, мережні адаптери, комутатори). На сервері повинна бути встановлена й запущена СУБД MS SQL Server2008, на клієнтських машинах повинні бути встановлені програми-клієнти для підключення й роботи із БД.

Обмеження дизайну й реалізації. У зв'язку із практичною відсутністю можливості реалізувати в базовій версії всі функції розроблювального модуля ІС і БД у повному обсязі, при рішенні даного завдання були проведені спрощення в кількості наповнення масивів записами для реальної експлуатації БД.

Існує також нереалізована можливість розмежування прав користувачів системи, реєстрації дій користувачів з можливістю відновлення даних. Так, наприклад, за умови, що кожен користувач даної системи буде мати унікальне ім'я для доступу в систему, можна встановити користувача, що допустив помилку в процесі уведення даних. Ця можливість ґрунтується на одній з базових концепцій організації зберігання даних: при кожній модифікації БД повинна фіксуватися інформація про оператора (користувачі), що виконує дану модифікацію.

При вдосконалюванні системи варто передбачити також можливість модифікації існуючих вихідних форм, що є найбільш частим об'єктом модифікації. Це забезпечить виконання вимоги, пропоновані до ІС, орієнтованої на автоматизування господарської діяльності підприємств, - максимальної відкритості продукту до модифікації кінцевим користувачем. Додаткові обмеження дизайну й реалізації наведені в таблиці 3.3.

Таблиця 3.3 - Обмеження дизайну й реалізації

Ідентифікатор

Обмеження

C-01

Програмні засоби: для розробки, впровадження й підтримки проекту використаються об‘єктно-орієнтовані засоби моделювання (продукти Rational Rose, BPwin, Erwin), мова програмування C#, СУБД MS SQL Server2008.

C-02

Сумісність: даний продукт не має зворотну сумісність із уже існуючими програмними продуктами фірми-розроблювача

C-03

Обмеження, пов'язані з устаткуванням комп'ютерів: мінімальна частота процесора (як на сервері, так і на Пк-клієнтах) - 1,5 ГГц, ОЗУ на сервері 1 Гб, на клієнтах - 128 Мб, мінімальний обсяг дискового простору на сервері - 100 Гб, на клієнтах 40 Гб.

C-04

Обмеження мережі й мережного встаткування: повна відповідність топології мережі й використовуваного мережного встаткування стандартам Fast Ethernet


Після визначення діючих осіб (таблиця 3.4) на основі аналізу вимог до інформаційної системи будується діаграма варіантів використання системи (рис.3.3) і визначається перелік варіантів використання системи (таблиця 3.5)

Рисунок 3.3 - Діаграма варіантів використання системи (use-case)

Таблиця 3.4 - Перелік діючих осіб

Ідентифікатор

Діюча особа

ACT-01

Оператор

ACT-02

Дієтолог

ACT-03

Розрахункова система


Таблиця 3.5 - Перелік варіантів використання

Дійств. особа

Ідентифікатор

Пріоритет

Варіант використання

ACT-01

UC-01

4

Переглянути звіти про раціон

ACT-01

UC-02

4

Додати дані про нові групи населення

ACT-01

UC-03

4

Змінити дані про групи населення

ACT-01

UC-04

4

Видалити дані про групи населення

ACT-01

UC-05

2

Вхід у систему

ACT-01

UC-06

4

Додати дані про нові раціони

ACT-01

UC-07

4

Змінити дані про раціони

ACT-01

UC-08

4

Видалити дані про раціони

ACT-01

UC-09

4

Додати дані про нові ЗР

ACT-01

UC-10

4

Змінити дані про ЗР

ACT-01

UC-11

4

Видалити дані про ЗР

ACT-02

UC-01

4

Переглянути звіти про раціон

ACT-02

UC-12

5

Формувати дані для екологічної оцінки раціонів

ACT-02

UC-05

2

Вхід у систему

ACT-03

UC-14

5

Розрахувати оцінки раціону


Для кожного з варіантів використання системи визначається сценарій використання системи.

3.3.4 Створення логічної моделі інформаційної системи

Визначення попередніх об'єктів. Об'єкти - це люди або предмети, описані в сценаріях використання системи. На основі об'єктів створюються сервіс, атрибути й відносини. Об'єкти проектованої інформаційної системи представлені в таблиці 3.6.

Таблиця 3.6 - Об'єкти проектованої системи.

Об'єкт

Варіант використання

Опис

Оператор Групи населення

UC-02, UC-03, UC-04

Оператор формує дані про групи населення

Забруднюючі речовини (ЗР)

UC-09, UC-10, UC-11

Оператор формує дані про ЗР

Раціон

UC-06, UC-07, UC-08

Оператор формує дані про раціони

Дієтолог Оцінка раціонів

UC-12

Дієтолог формує дані для оцінки раціонів

Розрахункова система

UC-15

Система розраховує оцінки раціонів


Ідентифікація класів, що беруть участь у реалізації потоків подій варіантів використання. У потоках варіантів використання виявляються класи трьох типів:

Граничні класи (Boundary) - служать посередником при взаємодії зовнішніх об'єктів із системою.

Класів-сутності (Entity) - являють собою ключові абстракції (поняття) розроблювальної системи.

Керуючі класи (Control) - забезпечують координацію поводження об'єктів у системі.

Приклад набору класів, що беруть участь у реалізації варіанта використання UC-12 - «Формувати дані для оцінки раціонів» наведений на рисунку 3.4.

Рисунок 3.4 - Набір класів, що беруть участь у реалізації варіанта використання UC-12.

Розподіл поводження реалізованого варіанта використання між класами реалізується за допомогою діаграм взаємодії (діаграм послідовності й кооперативних діаграм). У першу чергу будуються діаграми взаємодії, що описують основний потік подій і його підлеглі потоки. Для кожного альтернативного потоку подій будується окрема діаграма. Діаграми послідовності й кооперативні діаграми для основного потоку подій варіанта використання UC-12 представлені на рисунках 3.5-3.8.

Рисунок 3.5 - Діграма послідовності UC-12 - Basic Flow

Рисунок 3.6 - Діаграма послідовності UC-12-Basic Flow (Create New Calculation)

Рисунок 3.7 - Діаграма послідовності UC-12-Basic Flow (Update Calculation)

Рисунок 3.8 - Діаграма послідовності UC-12-Basic Flow (Delete Calculation)

Визначення обов'язків, атрибутів й асоціацій класів. Обов'язки - це дії, які об'єкт зобов'язаний виконувати по запиту інших об'єктів. Обов'язки перетворяться в одну або більше операцій класу на кроці проектування. Повна діаграма класів представлена на рисунку 3.9.

Рисунок 3.9 - Повна діаграма класів

Формування архітектурних рівнів. У процесі аналізу було ухвалене рішення про виділення архітектурних рівнів. У процесі проектування всі елементи системи повинні бути розподілені по даних рівнях. З погляду моделі це означає розподіл проектних класів по пакетах, що відповідають архітектурним рівням (пакети зі стереотипом <<layer>>). У складній системі архітектурні рівні можуть розбиватися на пдірівні, кількість і структура яких, залежать від складності предметної області й середовища реалізації. Підрівні можуть формуватися, виходячи з наступних критеріїв:

-        угруповання елементів з максимальною пов‘язаністю;

-       розподіл у відповідності зі структурою організації;

-       розподіл відповідно до різних областей компетенції розроблювачів;

-       угруповання окремих компонентів розподіленої системи;

-       розподіл відповідно до різного ступеня безпеки й таємності.

Приклад виділення архітектурних підрівнів й об'єднання елементів моделі в пакети наведений на рисунку 3.10.

Рисунок 3.10 - Кооперативна діаграма реалізації операції інтерфейсу

На основі проведеного аналізу розробляється топологія компонентів та даних яка містить інформацію про розташування компонентів системи з прив‘язкою їх до топології мережі на якій вони будуть розгортатися. Приклад топології компонентів та даних для інформаційної системи на рис. 3.11

Рисунок 3.11 - Приклад топології компонентів та даних інформаційної системи

3.4 Розробка Windows-додатка з використанням ADO.NET для підключення до бази даних


Проведений аналіз дозволив визначити основні вимоги до інтерфейсу інформаційної системи та її бази даних:

) Базу даних пропонується зберігати на сервері під управлінням MS SQL Server2008. Схема відношень таблиць бази даних та SQL скріпт для створення таблиць наведені в додатку Д.

) Користувач має можливість переглядати всі потрібні йому данні.

) Користувач має можливість редагувати та видаляти дані.

) Звіти повинні створюватися у вигляді Windows-додатків.

) Звіти повинні створюватися у вигляді таблиць та діаграм.

) Необхідно мати можливість роздруковувати звіти.

Після аналізу вимог до проекту інформаційної системи були виявлені функціональні можливості які необхідно реалізувати (таблиця 3.7).

Таблиця 3.6 - Об'єкти проектованої системи.

Варіант використання

Опис варіанту

Назва форми

Назва модуля

UC-02, UC-03, UC-04

Оператор формує дані про групи населення

MainForm

MainForm.cs

UC-09, UC-10, UC-11

Оператор формує дані про ЗР

frmSubstance

frmSubstance.cs

UC-06, UC-07, UC-08

Оператор формує дані про раціони

frmBuild

frmBuild.cs

UC-12

Дієтолог формує дані для оцінки раціонів

frmObject

frmObject.cs

UC-15

Система розраховує оцінки раціонів

frmScenario  frmGroupScen frmRiskCalc frmRiskEstim

frmScenario.cs frmGroupScen.cs frmRiskCalc.cs frmRiskEstim.cs


Розроблені форми графічного інтерфейсу для реалізації варіантів використання наведені в додатку Д.

Розглянемо приклад використання розробленої системи для оцінки та оптимізації раціону харчування студентів інституту. На підставі опитів сформовано три основні групи студентів: студенти, студенти-спортсмени, студентки які мають дітей. Також сформовано раціони харчування кожної із груп, які містять стандартні набори продуктів. Для кожного раціону необхідно виконати екологічну оцінку з урахуванням забруднюючих речовин, а також оцінку раціону на відповідність нормативам харчування.

Розглянемо основні етапи розв‘язання задачі за допомогою розробленої системи.

1.           Для вводу та редагування даних про групи населення потрібно скористатися формою Групи населення (рис. 3.12)

Рисунок 3.12 - Форма для редагування даних групи населення

2.           Після редагування інформації про групи населення потрібно сформувати інформацію про раціони харчування з урахуванням екологічної оцінки продуктів Форма для введення та редагування потрібних даних вказана на рис.3.13

Рисунок 3.13 - Форма для вводу та редагування даних про раціони харчування

3.          
Для розрахунку оцінки раціону харчування потрібно сформувати потрібні вхідні данні за допомогою відповідної форми (рис.3.14)

Рисунок 3.14 - Форма для вводу та редагування даних розрахунку оцінки раціону

4.           Для оцінки наслідків недостатнього харчування необхідно обрати данні на відповідній формі (рис.3.15)

Рисунок 3.15 - Форма для оцінки наслідків недостатнього харчування

5.           Для перегляду отриманих результатів система пропонує ряд звітів, які формуються у вигляді таблиць. Звіти можна роздрукувати або зберегти для подальшого використання.

ВИСНОВКИ

У роботі було проведено аналіз проблеми оцінки раціонів харчування, який дозволив виділити основну мету дослідження: розробку інформаційного забезпечення для комплексної медико-екологічної оцінки вибору раціонального харчування населення. Були розв'язані такі задачі:

проаналізовано стан проблеми оцінки вибору раціонального харчування населення;

проведено аналіз основних забруднюючих речовин харчових продуктів та способів їх проникнення;

розроблено методику комплексної медико-екологічної оцінки вибору раціонального харчування з урахуванням екологічних чинників;

розроблено функціональну модель інформаційної системи для комплексної медико-екологічної оцінки вибору раціонального харчування населення;

розроблено логічну модель даних для інформаційної системи.

СПИСОК ДЖЕРЕЛ ІНФОРМАЦІЇ


1.       Антипова Л.В., Глотова І.А., Рогів І.А. Методи дослідження м'яса й м'ясних продуктів. - М.: Колосся, 2001. - 571 с.

2.       ГН 2.1.6.1763-03. Гранично припустимі концентрації (ГДК) мікроорганізмів-продуцентів, бактеріальних препаратів і їхніх компонентів в атмосферному повітрі населених місць.

.        Доценко В.А. Практичний посібник із санітарного нагляду за підприємствами харчової й переробної промисловості, громадського харчування й торгівлі. - Спб.: ГИОРД, 2002. - 496 с.

.        Жвирблянська А.Ю., Бакушинська О.А. Основи мікробіології, санітарії й гігієни в харчовій промисловості: Навчальний посібник. - М.: Харчова промисловість, 2004. - 206 с.

.        Земськов М.В., Соколов М.И., Земськов В.М. Основи загальної мікробіології, вірусології й імунології. М.: Колосся, 2001. - 312 с.

.        Джерела харчового білка / Пер. с англ. Н.И. Яковлевої. - М.: Колосся, 2000. - 302 с.

.        Макаров В.А., Фролов В.П., Шуклін Н.Ф. Ветеринарно-санітарна експертиза з основами технології й стандартизації продуктів тваринництва. - М.: Агропроміздат, 2001. - 463 с.

.        Медична мікробіологія / Гл. ред. В.И. Покровський, О.К. Поздєєв. - М.: ГЭОТАР МЕДИЦИНА, 1999. - 1200 с.

9.       Світ якості: Період. изд. - Спб.: Тест-Принт, 2003. - 304 с.

.        МУ 4.1.727-99. Гігієнічна оцінка строків придатності харчових продуктів.

.        Мудрецова-Висс К.А., Кудряшова А.А., Дедюхіна В.П. Мікробіологія, санітарія й гігієна: Підручник для вузів. - М.: Ділова література, 2001. - 388 с.

.        Про проведення мікробіологічної й молекулярно-генетичної експертизи генетично модифікованих мікроорганізмів, використовуваних у виробництві харчових продуктів: Постанова № 149 від 16.09.03 р.

.        Фомін Г.С. Вода. Контроль хімічної, бактеріальної й радіаційної безпеки за міжнародними стандартами: Енциклопедичний довідник. - 2-і изд., перераб. і доп. - М.: Протектор, 20055. - 624 с.

14.     А.Я. Губергирц, Ю.В. Линевський. Лікувальне харчування. Київ. “Вища школа”, 1989.

.        Популярно про харчування. Під ред. А.И. Столмакової. Київ, “Здоров'я”. 2006.

.        Н.И. Губа, Б.Л. Смолянський. Дієтичне харчування й кулінарія в домашніх умовах. Дніпропетровськ, “Січ”. 2004.

.        В.А. Покровський. Гігієна. М.: Медицина. 2003.

.        А.А. Покровський, М.А. Самсонов. Довідник по дієтології. 2001

.        Завистовська. Дієтичне харчування при різних захворюваннях. 2006.

.        Е.С. Красницька. Гігієна громадського харчування. М., Економіка. 2003.

.        А.М. Брейтбург. Раціональне харчування. М., 2000.

.        Дієтичне харчування в їдальнях. Збірник рецептур і технологія готування блюд. М., Економіка, 2002.

.        А.Н. Окостів. Лікування хвороб внутрішніх органів. У трьох томах. Мінськ. Вища школа. 2005.

ДОДАТОК А


Рисунок А.1 - Контекстна діаграма «Оптимізація харчування з урахуванням екологічних чинників»

Рисунок А.2 - Декомпозиція першого рівня

Рисунок А.3 - Декомпозиція діяльності «Визначити проблеми харчування»

Рисунок А.4 - Декомпозиція діяльності «Визначити раціон харчування»

ДОДАТОК Б

Об‘єкт Група населення містить інформацію з описом основних груп населення.

Таблиця Б.1 - Опис об‘єкту Група населення

Атрибут

Опис

Група населення

Опис групи населення

Вік

Вік, роки

Калорійність добового раціону, чоловіки - А

Калорійність добового раціону, для чоловіків з розвинутим комунальним обслуговуванням

Калорійність добового раціону, чоловіки - Б

Калорійність добового раціону, для чоловіків з менш розвинутим комунальним обслуговуванням

Калорійність добового раціону, жінки - А

Калорійність добового раціону, для жінок з розвинутим комунальним обслуговуванням

Калорійність добового раціону, жінки - Б

Калорійність добового раціону, для жінок з менш розвинутим комунальним обслуговуванням


Об‘єкт Енергетичні витрати містить інформацію з описом енергетичних витрат людини при різних видах діяльності.

Таблиця Б.2 - Опис об‘єкту Енергетичні витрати

Атрибут

Опис

Група населення

Опис групи населення

Вид діяльності

Вид діяльності

Енергетичні витрати

Енергетичні витрати, ккал/год


Об‘єкт Нормативи харчування містить інформацію з описом нормативів харчування по білкам, жирам, вуглеводам, мінералам та вітамінам.

Таблиця Б.3 - Опис об‘єкту Нормативи харчування

Атрибут

Опис

Білки чоловіки

Кількість білків г/день для чоловіків

Білки тваринні чоловіки

Кількість тваринних білків г/день для чоловіків

Білки жінки

Кількість білків г/день для жінок

Білки тваринні жінки

Кількість тваринних білків г/день для жінок

Жири, чоловіки

Кількість жирів г/день для чоловіків

Жири, жінки

Кількість жирів г/день для жінок

Жири рослинні, чоловіки

Кількість жирів рослинних г/день для чоловіків

Жири рослинні, жінки

Кількість жирів рослинних г/день для жінок

Вуглеводи, чоловіки

Кількість вуглеводі г/день для чоловіків

Вуглеводи, жінки

Кількість вуглеводі г/день для жінок

Кальцій

Добова потреба в мінералі, мг

Магній

Добова потреба в мінералі, мг

Фосфор

Добова потреба в мінералі, мг

В1, чоловіки

Добова потреба у вітаміні, мг/добу

В2, чоловіки

Добова потреба у вітаміні, мг/добу

РР, чоловіки

Добова потреба у вітаміні, мг/добу

С, чоловіки

Добова потреба у вітаміні, мг/добу

А, чоловіки

Добова потреба у вітаміні, мг/добу

В1, жінки

Добова потреба у вітаміні, мг/добу

В2, жінки

Добова потреба у вітаміні, мг/добу

РР, жінки

Добова потреба у вітаміні, мг/добу

С, жінки

Добова потреба у вітаміні, мг/добу

А, жінки

Добова потреба у вітаміні, мг/добу


Об‘єкт Характеристика наслідків містить інформацію з описом наслідків браку поживних речовин, мінералів та вітамінів у раціоні.

Таблиця Б.4 - Опис об‘єкту Енергетичні витрати

Атрибут

Опис

Назва речовини

Назва речовини, якої бракує

Проява наслідків

Опис прояви наслідків


Об‘єкт Забруднюючі речовини містить інформацію з описом екологічні шкідливих речовин, які можуть міститися в продуктах харчування.

Таблиця Б.5 - Опис об‘єкту Забруднюючі речовини

Атрибут

Опис

Назва речовини

Назва забруднюючої речовини

Опис

Опис речовини

ГДК

Гранично допустимі концентрації речовини в продуктах харчування


Об‘єкт Продукти містить інформацію з описом продуктів харчування їх енергетичної цінності, вмісту поживних речовин, вітаміні та мінералів.

Таблиця Б.6 - Опис об‘єкту Продукти

Атрибут

Опис

Назва продукту

Назва продукту харчування

Жири

Вміст жирів

Білки

Вміст білків

Вуглеводи

Вміст вуглеводів

Енергетична цінність

Енергетична цінність

Кальцій

Вміст кальцію

Магній

Вміст магнію

Фосфор

Вміст фосфору

В1

Вміст вітаміну В1

В2

Вміст вітаміну В2

РР

Вміст вітаміну РР.

В6

Вміст вітаміну В6

С

Вміст вітаміну С

А

Вміст вітаміну А

ДОДАТОК В

Сутність Група населення містить інформацію з описом основних груп населення.

Таблиця В.1 - Опис сутності Група населення

Атрибут

Поле

Тип даних

Тип ключа

Код групи

Код_групи

Числовий

Первинний

Група населення

Група

Текстовий


Вік

Вік

Текстовий


Калорійність добового раціону, чоловіки - А

Калорійність_А_чол

Числовий


Калорійність добового раціону, чоловіки - Б

Калорійність_Б_чол

Числовий


Калорійність добового раціону, жінки - А

Калорійність_А_жін

Числовий


Калорійність добового раціону, жінки - Б

Калорійність_Б_жін

Числовий



Сутність Енергетичні витрати містить інформацію з описом енергетичних витрат людини при різних видах діяльності.

Таблиця В.2 - Опис сутності Енергетичні витрати

Атрибут

Поле

Тип даних

Тип ключа

Код діяльності

Код_діяльності

Числовий

Первинний

Вид діяльності

Вид

Текстовий


Енергетичні витрати

Витрати

Числовий



Сутність Нормативи харчування містить інформацію з описом нормативів харчування по білкам, жирам, вуглеводам, мінералам та вітамінам.

Таблиця В.3 - Опис сутності Нормативи харчування

Атрибут

Поле

Тип даних

Тип ключа

Код нормативу

Код нормативу

Числовий

Первинний

Білки чоловіки

Білки_чол

Числовий


Білки тваринні чоловіки

Білки_твар_чол

Числовий


Білки жінки

Білки_жін

Числовий


Білки тваринні жінки

Білки_твар_жін

Числовий


Жири, чоловіки

Жири_чол

Числовий


Жири, жінки

Жири_росл_чол

Числовий


Жири рослинні, чоловіки

Жири _жін

Числовий


Жири рослинні, жінки

Жири _росл_жін

Числовий


Вуглеводи, чоловіки

Вуглеводи_чол

Числовий


Вуглеводи, жінки

Вуглеводи _жін

Числовий


Кальцій

Кальцій

Числовий


Магній

Магній

Числовий


Фосфор

Фосфор

Числовий


В1, чоловіки

В1_чол

Числовий


В2, чоловіки

В2_чол

Числовий


РР, чоловіки

РР_чол

Числовий


С, чоловіки

С_чол

Числовий


А, чоловіки

А_чол

Числовий


В1, жінки

В1_жін

Числовий


В2, жінки

В2_ жін

Числовий


РР, жінки

РР_ жін

Числовий


С, жінки

С_ жін

Числовий


А, жінки

А_ жін

Числовий



Сутність Характеристика наслідків містить інформацію з описом наслідків браку поживних речовин, мінералів та вітамінів у раціоні.

Таблиця В.4 - Опис сутності Характеристика наслідків

Атрибут

Поле

Тип даних

Тип ключа

Код речовини

Код_речовини

Числовий

Первинний

Назва речовини

Назва

Текстовий


Проява наслідків

Проява

Текстовий



Сутність Забруднюючі речовини містить інформацію з описом екологічні шкідливих речовин, які можуть міститися в продуктах харчування.

Таблиця В.5 - Опис сутності Забруднюючі речовини

Атрибут

Поле

Тип даних

Тип ключа

Код забруднюючої речовини

Код_ЗР

Числовий

Первинний

Назва речовини

Назва_ЗР

Текстовий


Опис

Опис_ЗР

Текстовий


ГДК

ГДК

Текстовий



Сутність Продукти містить інформацію з описом продуктів харчування їх енергетичної цінності, вмісту поживних речовин, вітаміні та мінералів.

Таблиця В.6 - Опис сутності Продукти

Атрибут

Поле

Тип даних

Тип ключа

Код продукту

Код продукту

Числовий

Первинний

Назва продукту

Назва

Текстовий


Жири

Жири

Числовий


Білки

Білки

Числовий


Вуглеводи

Вуглеводи

Числовий


Енергетична цінність

Е_цінність

Числовий


Кальцій

Кальцій

Числовий


Магній

Магній

Числовий


Фосфор

Фосфор

Числовий


В1

В1

Числовий


В2

В2

Числовий


РР

РР.

Числовий


В6

В6

Числовий



Сутність Екологічні продукти містить інформацію з описом продуктів харчування та їх екологічних характеристик.

Атрибут

Поле

Тип даних

Тип ключа

Код продукту екологічного

Код продукту_Е

Числовий

Первинний

Код продукту

Код_продукту

Числовий

Зовнішній

Код забруднюючої речовини

Код_ЗР

Числовий

Зовнішній

Вміст забруднюючої речовини

Вміст_ЗР

Числовий


Вартість продукту

Вартість

Числовий



Сутність Оцінка раціону містить інформацію з оцінкою існуючого раціону групи населення.

Таблиця В.8 - Опис сутності Оцінка раціону

Атрибут

Поле

Тип даних

Тип ключа

Код оцінки

Код_оцінки

Числовий

Первинний

Код групи населення

Код_групи

Числовий

Зовнішній

Код нормативу

Код_нормативу

Числовий

Зовнішній

Код діяльності

Код_діяльності

Числовий

Зовнішній

Оцінка енергетична

Оцінка_енергетична

Числовий


Оцінка білків

Оцінка_білків

Числовий


Оцінка жирів

Оцінка_жирів

Числовий


Оцінка вуглеводів

Оцінка_вуглеводів

Числовий


Оцінка мінералів

Оцінка_мінералів

Числовий


Оцінка вітамінів

Оцінка_вітамінів

Числовий



Сутність Оцінка наслідків харчування містить інформацію з оцінкою наслідків харчування за існуючим раціоном.

Таблиця В.9 - Опис сутності Оцінка наслідків харчування

Атрибут

Поле

Тип даних

Тип ключа

Код оцінки наслідків

Код_оцінки_наслідків

Числовий

Первинний

Код речовини

Код_речовини

Числовий

Зовнішній

Оцінка наслідків

Оцінка_наслідків

Текстовий



Сутність Раціон харчування містить інформацію з описом нових раціонів харчування з урахуванням потреб групи населення в поживних речовинах, мінералах, вітамінах.

Таблиця В.10 - Опис сутності Раціон харчування

Атрибут

Поле

Тип даних

Тип ключа

Код раціону

Код_раціону

Числовий

Первинний

Код групи населення

Код_групи

Числовий

Зовнішній

Код продукту

Код_продукту_Е

Числовий

Зовнішній

Вартість раціону

Вартість

Числовий


Екологічна оцінка раціону

Еко_оцінка

Числовий



Сутність Оптимізація раціону містить інформацію з описом оптимізованних раціонів харчування з їх вартості, доступності та екологічності.

Таблиця В.11 - Опис сутності Оптимізація раціону

Атрибут

Поле

Тип даних

Тип ключа

Код оптимізації

Код_оптимізації

Числовий

Первинний

Код раціону

Код_раціону

Числовий

Зовнішній

Оцінка

Оцінка

Числовий


ДОДАТОК Г

Рисунок Г.1 - Логічна модель даних

Рисунок Г.2 - Фізична модель даних

ДОДАТОК Д

 

Рисунок Д.1 - Діаграма відношень між таблицями бази даних

Лістинг Д.1 SQL-скріпт для створення таблиць БД

use pitanieTABLE Група_населення (

Код_групи int NOT NULL,

Вік varchar(20) NULL,

Калорійність_А_чол int NULL,

Калорійність_Б_чол int NULL,

Калорійність_А_жін int NULL,

Калорійність_Б_жін int NULL,KEY (Код_групи ASC)

)TABLE Енергетичні_витрати (

Код_діяльності int NOT NULL,

Вид_діяльності varchar(255) NULL,

Витрати int NULL,KEY (Код_діяльності ASC)

)TABLE Нормативи_харчування (

Код_нормативу int NOT NULL,

Білки_чол int NULL,

Білки_жін int NULL,

Жири_чол int NULL,

Жири_жін int NULL,

Вуглеводи_чол int NULL,

Вуглеводи_жін int NULL,KEY (Код_нормативу ASC)

)TABLE Характеристкиа_наслідків (

Код_речовини int NOT NULL,

Назва varchar(100) NULL,

Проява varchar(255) NULL,KEY (Код_речовини ASC)

)TABLE Забруднюючі_речовини (

Код_ЗР int NOT NULL,

Назва_ЗР varchar(100) NULL,

Опис varchar(255) NULL,

ГДК int NULL,KEY (Код_ЗР ASC)

)TABLE Продукти (

Код_продукту int NOT NULL,

Назва varchar(255) NULL,

Жири int NULL,

Білки int NULL,

Вуглеводи int NULL,

Е_цінність int NULL,KEY (Код_продукту ASC)

)TABLE Екопродукти (

код_продукту_Е int NOT NULL,

Вміст_ЗР int NULL,

Вартість int NULL,

Код_продукту int NULL,

Код_ЗР int NULL,KEY (код_продукту_Е ASC), KEY (Код_ЗР)Забруднюючі_речовини (Код_ЗР)DELETE NO ACTIONUPDATE NO ACTION, KEY (Код_продукту)Продукти (Код_продукту)DELETE NO ACTIONUPDATE NO ACTION

)TABLE Оцінка_наслідків_харчування (

Код_оцінки_наслідків int NOT NULL,

Оцінка_наслідків varchar(255) NULL,

Код_речовини int NULL,KEY (Код_оцінки_наслідків ASC), KEY (Код_речовини)Характеристкиа_наслідків (

Код_речовини)DELETE NO ACTIONUPDATE NO ACTION

)TABLE Оцінка_раціону (

Код_оцінки int NOT NULL,

Оцінка_енергетична int NULL,

Оцінка_білків int NULL,

Оцінка_вітамінів int NULL,

Код_оцінки_наслідків int NULL,

Код_діяльності int NULL,

Код_групи int NULL,

Код_нормативу int NULL,KEY (Код_оцінки ASC), KEY (Код_нормативу)Нормативи_харчування (

Код_нормативу)DELETE NO ACTIONUPDATE NO ACTION, KEY (Код_групи)Група_населення (Код_групи)DELETE NO ACTIONUPDATE NO ACTION, KEY (Код_діяльності)Енергетичні_витрати (

Код_діяльності)DELETE NO ACTIONUPDATE NO ACTION, KEY (Код_оцінки_наслідків)Оцінка_наслідків_харчування (

Код_оцінки_наслідків)DELETE NO ACTIONUPDATE NO ACTION

)TABLE Раціон_харчування (

Код_раціону int NOT NULL,

Вартість_раціону int NULL,

Екологічна_оцінка int NULL,

код_продукту_Е int NULL,

Код_оцінки int NULL,KEY (Код_раціону ASC), KEY (Код_оцінки)Оцінка_раціону (Код_оцінки)DELETE NO ACTIONUPDATE NO ACTION, KEY (код_продукту_Е)Екопродукти (код_продукту_Е)DELETE NO ACTIONUPDATE NO ACTION

)TABLE Оптимізація_раціону (

Код_оптимізації int NOT NULL,

Оцінка int NULL,

Код_раціону int NULL,KEY (Код_оптимізації ASC), KEY (Код_раціону)Раціон_харчування (

Код_раціону)DELETE NO ACTIONUPDATE NO ACTION

)

go

Похожие работы на - Екологічна оцінка раціонального харчування

 

Не нашли материал для своей работы?
Поможем написать уникальную работу
Без плагиата!
Без нейросетей!