Городская телефонная сеть АО 'Молдтелеком'

  • Вид работы:
    Курсовая работа (т)
  • Предмет:
    Информатика, ВТ, телекоммуникации
  • Язык:
    Русский
    ,
    Формат файла:
    MS Word
    1,51 Мб
  • Опубликовано:
    2012-10-10
Вы можете узнать стоимость помощи в написании студенческой работы.
Помощь в написании работы, которую точно примут!

Городская телефонная сеть АО 'Молдтелеком'

Оглавление

Введение

1. Понятие и характеристика ГТС

. Общая характеристика предприятия АО "Молдтелеком"

. Анализ современного состояния хозяйственной деятельности АО "Молдтелеком"

3.1 Анализ развития сети связи

.2 Анализ объема продукции связи

.3 Анализ качества продукции связи АО "Молдтелеком"

4. Организация производственной работы на городских телефонных сетях (ГТС) на АО "Молдтелеком"

4.1 Виды производственных работ на ГТС

.2 Организационно - производственная структура ГТС

.3 Организация производственной работы станционного цеха

.4 Методы эксплуатации АТС с учетом особенностей различных систем коммутации

.5 Организация производственной работы линейного цеха

.6 Организация работы централизованного бюро ремонта

.7 Организация работы службы технического обслуживания абонентов

.8 Алгоритм расчета показателей ГТС

.9 Расчет численности работников ГТС

.9.1 Расчет численности работников линейного цеха

5. Мероприятия по совершенствованию работ на ГТС

Заключение

Библиографический список

Введение


Основная тенденция развития сетей электросвязи в мире - их цифровизация на основе цифровых коммутационных систем и цифровых систем передачи (ЦСП). Так, уровень цифровизации магистральных сетей уже в 1992 году составил в США - 90%, в Италии и Великобритании - 100%, в Японии будет доведен до 100% к 2015 году, в Швеции - до 100% к 2011 году. При этом развитие национальных сетей передовых стран планируется на основе преимущественного применения волоконно-оптических систем передачи (ВОСП) кольцевых структур.

В Молдавии в период до 2010 г. намечается строительство и ввод в эксплуатацию цифровых станций зарубежного производства. На местных сетях довольно активно внедряется отечественное оборудование, а также оборудование, производимое на совместных предприятиях.

Одним из основных свойств общегосударственной системы телефонной связи Молдавии является ее способность функционировать и совершенствоваться как развивающаяся система, т.е. обладать свойством наращиваемости. Наращиваемость включает не только приращение числа телефонных аппаратов, станций, узлов, магистралей связи, но и предоставление абонентам новых услуг.

Перспективное развитие телефонной сети Республики Молдова идет по пути внедрения электронных систем коммутации и цифровизации первичной сети на городских, внутризоновых, междугородних и международных направлениях. Это ведет к необходимости строительства АТС на электронном оборудовании. Кроме цифровой телефонной сети общего пользования в Молдавии будут создаваться выделенные цифровые сети, специализированные коммутируемые сети, в том числе с коммутацией пакетов, некоммутируемые цифровые каналы для потребителей арендаторов, сети на основе технологии ATM и др.

Главные цели развития телефонной сети общего пользования - достижение такого уровня телефонизации, при котором обеспечивается ускоренное развитие производительности всей страны и её информативности.

Для ускоренного развития телекоммуникации и информатизации имеются необходимые предпосылки. В стране вводятся крупные волоконно-оптические и радиорелейные магистрали, строятся международные телекоммуникационные центры. В настоящее время внедряются системы передачи синхронно-цифровой иерархии и цифровые системы коммутации с ОКС-7, а также новейшие системы и технологии.

1. Понятие и характеристика ГТС

К местным телефонным сетям относятся городские (ГТС) и сельские (СТС) телефонные сети, назначение которых состоит в обеспечении телефонной связи внутри города или сельского района и выхода на зоновые и междугородную телефонные сети. Местные телефонные сети состоят из оконечных устройств, абонентских линий, соединительных линий и телефонных станций.

С помощью оконечных устройств потребитель входит в телефонную сеть. Абонентские линии предназначены для организации связи между оконечными устройствами и телефонной станцией.

Соединительные лини предназначены для организации связи между телефонными станциями.

Телефонная станция осуществляет соединение оконечных устройств в соответствии с адресом. Автоматические телефонные станции (АТС) по принципу построения делятся на аналоговые и электронные (цифровые). К аналоговым относятся декадно - шаговые АТС (АТС - ДШ) и координатные АТС (АТСК), получившие свои названия по основным элементам коммутации - декадно - шаговому искателю (ДШИ) и многократному координатному соединителю (МКС) соответственно.

В электронных АТС (ЭАТС) в качестве коммутационного элемента используется электронный контакт.

Городская телефонная сеть (ГТС) - это совокупность станционных и линейных сооружений, а также оконечных абонентских устройств (ТА) предназначенных для обеспечения телефонной связи абонентов города.

К станционным сооружениям ГТС относятся:

районированные ГТС;

нерайонированные ГТС - это сеть, имеющая одну АТС и сеть абонентских линий (АЛ). При емкости сети более 10 000 номеров затраты на сеть абонентских линий резко возрастают. Для снижения этих затрат телефонную сеть районируют. Всю территорию города делят на телефонные районы, в каждом районе устанавливают районные АТС (РАТС), которые связываются между собой сетью соединительных линий.;

узлы для связи со специальными станциями (УСС);

узлы для связи с сельско - пригородными станциями (УСП));

В состав линейных сооружений входят:

линейные кабели;

телефонная канализация;

распределительные шкафы и коробки;

проводка в абонентских пунктах;

На ГТС имеются абонентские линии (АЛ) с помощью которых телефонные аппараты подключаются к АТС, ПС или УПС и соединительные линии (СЛ) которые связывают между собой станции или узлы ГТС.

2. Общая характеристика предприятия АО "Молдтелеком"

АО "Молдтелеком" известен как один из крупнейших экономических субъектов Молдовы, постоянно расширяющий свои услуги. По итогам 2009 года АО "Молдтелеком" назван лучшим налогоплательщиком республики.

Предприятие АО "Молдтелеком" действует на территории всей Республики Молдова и имеет в своем подчинении филиалы, расположенные во всех районных центрах, за исключением районов Приднестровья.

С момента реорганизации "Молдтелекома" в 1999 году из государственного предприятия в акционерное общество (100 % акций - у государства) уставный капитал с 984 млн. леев вырос до 1,8 млрд. в 2009 году. Этот серьезный скачок обеспечен вливанием в развитие инфраструктуры более 700 млн. леев. Следует признать: не многие экономические субъекты могут похвалиться такими объемами и темпами инвестиций, осуществляемыми, кстати, исключительно своими силами.

Более того, не многие могут поставить себе в заслугу инвестиции в сельскую местность. "Молдтелеком" из 436 млн. леев, запланированных на развитие в 2009 году, направил в села республики 43 %. Это означает, что на сегодняшний день в среднем 12,6 телефона приходится на сто сельских жителей, обеспеченных теперь качественной связью с любым городом мира. Пока не так много, как хотелось бы. У горожан этот показатель больше - почти 34 телефона, в Кишиневе - 40. Разница очевидна, поэтому селянам отдается приоритет, хотя строительство одной линии для них обходится существенно дороже. "Молдтелеком" - это компания, которая СТРОИТ. Это естественное состояние Национального оператора связи: строительство и постоянная модернизация системы телекоммуникаций - его стратегическая задача. Если в 1993 году в Молдове цифровыми были только 4 % станций, в 2000 году - уже 34,6 %, а в 2009 году - более 50 %. "Молдтелеком" построил в республике систему оптоволоконных каналов, с которыми в мире связывают перспективы развития цифровой связи. В республике были проложены более 3000 километров оптоволоконных линий, что стало основой для "цифровизации" всей территории страны.

Одновременно "Молдтелеком" начал внедрение и развитие в республике технологии ISDN. По своей сути ISDN - сеть из цифровых телефонных станций, соединенных друг с другом цифровыми каналами. Эта технология предоставляет клиенту поистине уникальный сервис.

В числе не менее эффектных, и не менее новых возможностей ISDN стоит назвать хотя бы практически мгновенное установление связи (в течении миллисекунд), а также речевые и видеоконференции с несколькими участниками.

Акционерное общество "Молдтелеком" филиал Комрат зарегистрировано как АО (со 100 % пакетом акций государства) 05 января 1999 года на основании Постановления Парламента Республики Молдова № 1288 от 23.07.97 г. "О реорганизации ГП "Молдтелеком" в АО "Молдтелеком"" и Приказа Департамента по приватизации Республики Молдова № 1075/03 от 21.12.98 года (Сертификат серия А № 169061, дата выдачи 03.04.2002 года) и действует как филиал АО "Молдтелеком".

С 31.03.93 года по 05.01.99 года данное предприятие было государственным, а до 1993 оно называлось филиал "Молдтелеком" Комратский узел электросвязи.

АО "Молдтелеком" филиал Комрат расположен в мун. Комрат, по ул. Победа, 46 и осуществляет свою деятельность на территории Комратского района, имея свои структурные подразделения в районном центре и сельских населенных пунктах района.

Полное наименование предприятия: Комратский узел электросвязи филиала Акционерного общества "Молдтелеком"

Сокращенное наименование предприятия: АО "Молдтелеком" филиал Комрат.

Филиалу делегировано право защищать права и интересы Акционерного общества на территории района на основе генеральных доверенностей, выданных директору и юрисконсульту предприятия. Филиал имеет собственный баланс, который является частью централизованного баланса АО "Молдтелеком", имеет свой субсчет в банке, имеет печать с государственным гербом.

АО "Молдтелеком" филиал Комрат осуществляет свою деятельность на основании Положения об организации и действии филиала, утвержденного Генеральным директором предприятия АО "Молдтелеком".

Акционерное общество "Молдтелеком" предоставляет услуги фиксированной телефонной связи на основании лицензии (серия АА № 0010385 от 25.04.2001 г.), выданной Национальным Агентством по регламентированию в области связи и информатики.

Телефонные услуги предоставляются в соответствии с Положением "О предоставлении услуг фиксированной телефонной связи", утвержденным Постановлением Административного Совета НАРЭИ № 18 от 16.08.2001 года и зарегистрированное Министерством юстиции Республики Молдова № 243 от 20.12.2001 года (Мониторул Офичиал № 1-3 от 04.01.2002 г.).

Сфера деятельности филиала Комрат исходит из сферы деятельности АО "Молдтелеком" и заключается в управлении, предоставлении и развитии услуг электросвязи, проводного вещания и других, необходимых населению и народному хозяйству района, услуг, сотрудничестве с родственными предприятиями республики и за рубежом в целях оказания этих услуг.

Главные виды деятельности АО "Молдтелеком":

-        проектирование, внедрение, развитие и маркетинг сетей телекоммуникаций (радиосвязи), включая передачу данных и предоставление услуг по этим сетям;

-        коммерциализация;

         строительные работы в области телекоммуникаций и другая деятельность в области телекоммуникации;

         деятельность по импорту - экспорту различного оборудования, приобретения для своих целей, связанных с деятельностью АО "Молдтелеком" в Республике Молдова и за ее пределами;

         международное сотрудничество по своему профилю деятельности;

         развитие отношений с международными органами своего профиля, обеспечение присутствия на собраниях представителей национальных операторов;

         покупка, аренда и/или приобретение другим способом зданий и земельных участков;

         сдача в аренду, в субаренду, уступка долговых обязательств и/или распоряжения другим способом зданиями ил их частью или правом на территории в свободно конвертируемой валюте и/или в леях, согласно действующего законодательства;

         развитие на территории Республики Молдовы и за ее пределами всех других дополнительных видов деятельности, необходимых для достижения цели и пропаганды деятельности общества.

Большой опыт и внедрение инновационных технологий способствует внедрению новой гаммы услуг.

Технология голосовой телефонии, предоставляемые услуги :

международная телефония;

междугородная телефония;

городская телефония;

сельская телефония;

ISDN BRI;

Технология Интернет, предоставляемые услуги:

- Internet Dial-Up (Total, Personal) ;

Internet Dedicat;

Internet Public;

Videotelefonie;

Internet MaxDSL;

VPN;

Crossnet;

Wireless Crossnet;

Технология CDMA2000 1X с частотой 450 Mgh, предоставляемые услуги:

-  беспроводная сеть AM Plus

-        мобильная сеть Unite

В целом по Молдове за последний год прибавилось 80,3 тыс. новых абонентов телефонной связи. Число абонентов "Молдтелекома" в сельской местности увеличилось на 59,2 тысяч, в городской местности увеличилось на 21,1 тысячи. Продолжается развитие национальной сети связи, которая уже связывает все райцентры Молдовы. Линии связи из оптоволоконных кабелей располагаются по территории республики, образуя конфигурацию в виде шести колец. Такое расположение позволяет использовать принцип резервирования: в случае повреждения какого-либо оптоволоконного кабеля связь с данным райцентром автоматически переходит на другую линию. К примеру, абонент во время телефонного разговора даже не заметит, что на линии случились неполадки.

В плане тарифов на предоставляемые услуги, Комратский узел электросвязи использует тарифы на услуги, доведенные со стороны головного предприятия АО "Молдтелеком".

Высокий уровень компьютеризации в Комратском узле электросвязи позволяет автоматизировать многие процессы. Предоставляя услуги телефонной связи, предприятие соответственно имеет, в общем, высокий уровень технической оснащенности, что предъявляет требование к постоянному повышению технической квалификации обслуживающего техническое оборудование персоналу.

Административная деятельность включает управление, развитие и эксплуатацию услуг электросвязи, сотрудничество с аналогичными зарубежными организациями в целях удовлетворения запросов клиентов. Обеспечивает эксплуатацию и руководство предоставлением основных услуг электросвязи и другие услуги.

Определяет пути развития научно-технического прогресса, усовершенствования технологических процессов в подразделениях электросвязи, различных коммуникационных услуг, введением Интернет-услуг.

АО "Молдтелеком" осуществляет и другие виды деятельности, необходимые для выполнения своих задач, таких как: зарубежная торговля, снабжение, исследование, технологическое и информационное проектирование, культурно-социальное обучение.

Координирует деятельность отрасли и устанавливает условия ее развития с целью обеспечения внутренних и внешних потребителей.

АО "Молдтелеком" имеет свою организационную структуру (руководство) управления, службы, специализированные производственные отделы, филиалы, а также другие подразделения.

Организационная структура предприятия представлена на рис. 1.

АО "Молдтелеком" филиал Комрат возглавляет директор, действующий на основе единоначалия. Директор - номенклатура аппарата управления АО "Молдтелеком", с которым ежегодно заключается контракт. Его работа строится в соответствии со сторонами заключенного контракта. Он организует работу предприятия и несет полную ответственность за его деятельность. Директор действует от имени акционерного общества, представляет его на всех предприятиях, заключает договоры, издает приказы, принимает на работу и увольняет.

Начальник технической службы, начальник коммерческой службы, главный бухгалтер, юрисконсульт действуют от имени предприятия и несут ответственность за вверенный им участок работы.

Бюро, участки действуют в соответствии с положениями, утвержденными директором. Начальники участков организуют работу на своем участке, и несут ответственность за выполнение соответствующих плановых показателей. Монтеры и другие рабочие и служащие подчиняются начальникам участков.

Органы управления акционерного общества по согласованию с профсоюзом устанавливают правила внутреннего распорядка, в соответствии с отраслевыми правилами.

Рисунок 1 - Органиграмма АО "Молдтелеком" филиал Комрат

Начальник технической службы подчиняется непосредственно директору. Он определяет техническую политику и перспективы развития предприятия, направления реконструкции и технического перевооружения, его специализацию в соответствии с политикой государства по развитию научно-технического прогресса и ускорению темпов роста производительности труда, обеспечивая постоянное повышение уровня технической подготовки производства, сокращение затрат труда, улучшения качества услуг и эффективное использование производственных фондов. Начальник технической службы обеспечивает также выполнение работ по капитальному строительству и реконструкции предприятия, рациональному использованию капитальных вложений и повышению их эффективности; организует экономное расходование электроэнергии и топлива, осуществляет мероприятия по снижению мощности потребителей электроэнергии и др.

Начальнику технической службы подчиняются начальники участков коммутации, систем передач, участка сетей и инженер технического бюро.

Начальник участка коммутации обеспечивает надежную и качественную работу вверенных ему средств связи; осуществляет техническую эксплуатацию, обслуживание и ремонт аппаратуры, обеспечивает выполнение всех коррекций на оборудовании цифровой телефонной станции, участвует в испытании и приемке новой техники, работает с программами комплекса АДД - тариф, устраняет неисправности и аварии на станции и др.

Начальник участка систем передач обеспечивает эксплуатацию станционных сооружений в соответствии с действующими правилами, нормами, а учет качественных показателей работы станции в соответствии с утвержденными формами учета; разрабатывает и доводит до исполнителей планы профилактических проверок, осмотра и ремонта оборудования; рационально использует и правильно расставляет рабочую силу по местам, устанавливает график дежурства всего персонала; контролирует исправность проверочной аппаратуры и точность показаний электроизмерительных приборов, установленных на станции, принимает меры по материальному обеспечению станции и др.

Начальник участка систем передач обязан: обеспечивать эксплуатацию станционных сооружений в соответствии с действующими правилами, нормами, учет качественных показателей работы МТС (международная телефонная связь) и телеграфа в соответствии с утвержденными формами учета; разрабатывать и доводить до исполнителей планы профилактических работ, контролировать и обеспечивать выполнение указанных планов; систематически инструктировать подчиненных работников, организовывать техническую учебу персонала.

Начальник участка сетей должен своевременно составлять планы капитального и текущего ремонтов линейных и станционных сооружений сельских и городских телефонных сетей; составлять перспективные схемы развития сетей, а также схемы централизованного обслуживания сельских телефонных сетей; составлять заявки на необходимые материалы и запчасти по отраслям.

Инженер технического бюро организует техническую и общую эксплуатацию средств связи, контролирует качество работы и состояние технических средств и сооружений, требует от работников выполнения Правил и Инструкций по их эксплуатации, организует работы по разработке планов капитального и текущего ремонтов аппаратуры, оборудования и линейных сооружений, составляет заявки на аппаратуру средства измерения, запасные части, материалы и инструмент.

Бухгалтерия организует и ведет бухгалтерский учет хозяйственной деятельности, учет использования средств, находящихся в распоряжении предприятия. Главный бухгалтер подчиняется директору и ведет все финансовое хозяйство, т.е. обеспечивает своевременные расчеты с бюджетом, составляет баланс расходов и доходов, амортизацией нематериальных активов, учетом основных средств, износом основных средств, создает резерв по сомнительным долгам, относящихся к коммерческим операциям. Сумма резерва определяется исходя из суммы продаж нетто 1 %. Резерв на сомнительные долги относится ежеквартально на коммерческие расходы в размере ¼ от суммы годового резерва. Аннулирование полученных краткосрочных обязательств производится за счет созданного резерва. Недоиспользованная сумма резерва на конец отчетного периода отражается в актив баланса со знаком минус.

В подчинении у главного бухгалтера находятся два бухгалтера и ведущий экономист.

Ведущий экономист занимается плановой работой, анализирует деятельность производственных единиц и АО "Молдтелекома" в целом, составляет годовые и квартальные отчеты. В задачи ведущего экономиста входит: организация планово-экономической работы, разработка текущих планов совместно с другими службами. Он должен организовать учет всех технико-экономических показателей работы, экономический анализ деятельности предприятия, обеспечивает составление в сроки и по формам, установленным головным предприятием, отчетности по производству и труду.

Основные задачи ведущего экономиста: перспективное и текущее планирование, учет и анализ производственно-финансовой деятельности узла связи; контроль за ходом выполнения установленных плановых заданий и обеспечение совместно с руководством выполнения плана, организационное руководство и осуществление мероприятий по улучшению планово-экономической, финансовой, учетно-аналитической работы; организационное руководство и осуществление мероприятий совестно с руководителями производственных подразделений по контролю за достоверностью отчетных данных и соблюдением государственной дисциплины в области планирования, оплаты труда, учета и отчетности в Комратском филиале АО "Молдтелеком".

Начальник коммерческой службы контролирует сроки расчетов за услуги электросвязи, Интернет - услуги и другие услуги, принимает меры по погашению дебиторской задолженности в соответствии с действующим законодательством (решение вопросов поступления денежных средств за услуги через судебные и другие инстанции, претензеционно - исковая работа и др.).

Юрист находится в подчинении коммерческого директора, занимается претензионно - исковой работой, т.н. ведет дела Акционерного Общества по претензиям и искам, предъявляемым предприятию или поданным им в арбитражный суд. Так же юрист занимается составлением хозяйственных договоров.

Ведущий специалист в бюро людских ресурсов ведет учет личного состава предприятия, изучает потребность предприятия в квалифицированных работниках, участвует в организации подготовки и повышения квалификации руководящих работников, специалистов и рабочих, оформляет прием, переводы, перемещение и увольнение работников в соответствии с действующим законодательством и другими нормативными актами., формирует и ведет личные дела работников, принимает участие в разработке перспективных и годовых планов по труду и кадрам, готовит материалы для награждения работников и др. Ведущий специалист в бюро людских ресурсов подчиняется непосредственно директору.

Производственная структура предприятия представляет собой совокупность производственных подразделений, их число и состав. Схема производственной структуры приведена на рис. 2.

Основной производственной единица АО "Молдтелеком" филиал Комрат является бюро. Бюро входят в состав участков. На данном предприятии производственная структура представлена следующими участками и бюро: участок коммутации, участок систем передач, участок сетей, финансовое бюро, бюро людских ресурсов, административно-хозяйственный участок, бюро продаж. бюро телефонно - телеграфного трафика. Участки коммутации, систем передач и сетей, в совою очередь подразделяются на бюро ГТС (городская телефонная связь) и СТС (сельская телефонная связь).

Коммерческий отдел занимается работой с физическими и юридическими лицами, заключает договора на поставку услуг связи, Интернет-услуг и др. Коммерческая служба осуществляет продажу услуг электросвязи, занимается менеджментом в сфере предоставления услуг связи.

В коммерческую службу входят бюро продаж и бюро телефонно-телеграфного трафика.

Бюро продаж предоставляет услуги, осуществляет контроль за поступлением оплаты за предоставленные услуги, ведет работу с неплательщиками.

Рисунок 2. - Производственная структура АО "Молдтелеком" филиал Комрат

связь автоматический телефонный коммутация

3. Анализ современного состояния хозяйственной деятельности АО "Молдтелеком"


Анализ современного состояния хозяйственной деятельности включает в себя анализ конечных результатов деятельности, анализ эффективности использования производственных ресурсов, анализ синтетических показателей. В итоге делается обобщающая оценка деятельности, исследуются возможности совершенствования техники, технологий, организации производства. Анализ конечных результатов производственно-хозяйственной деятельности имеет цель оценить конечные результаты производственно-хозяйственной деятельности предприятия. Он включает в себя:

-        оценка развития сети связи;

-        оценка качества обслуживания;

         оценка объема продукции и услуг связи;

 

.1 Анализ развития сети связи


Важным разделом анализа деятельности АО "Молдтелеком" является анализ развития сети связи.

Именно рост сети связи определяет рост тарифных доходов, объема продукции, улучшения качества обслуживания.

Сеть связи представляет собой совокупность предприятий, пунктов и каналов связи, с помощью которых предоставляются все виды сообщений (почтовых, телеграфных, телефонных) и информации.

Цель анализа развития сети связи (рис 3.) заключается в следующем:

-        оценить доступный уровень развития сети связи;

-        оценить соответствие сети установленным нормативам;

         оценить политику предоставляемых услуг, время действия предприятий и пунктов связи;

         выявить тенденции в развитии сети связи;

         разработать рекомендации в развитии сети связи с учетом потребностей.

Рисунок 3. - Порядок анализа развития связи

Таблица 1 - Анализ развития уровня сети связи АО "Молдтелеком"

Наименование показателей

Количество единиц по пер.

Абсолютные изменения

Индекс динамики

Темпы прироста(+-)


2008 (базис)

2009 (отчетный)




Число отделений связи

39 шт.

39 шт.

-

-

-

Средний радиус обслуживания

2490. км.2

2490. км.2

-

-

-

Численность населения

104700

104700

-

-

-

Территория обслуживания

1930 км.2

1930 км.2

-

-

-

Численность населения на отделение связи

2,6тыс. чел.

2,6 тыс. чел.

-

-

-

Площадь обслуживания одним отделением

28,8 км.2

28,8 км.2

-

-

-


Средняя численность населения определяется по формуле:

с.нас= Nнас/n, где

нас - численность населения тыс. чел. n - число ОС.

Nс.нас = 104,7/39 = 2,7 тыс. чел.

Средний радиус обслуживания определяется по формуле:

ос= √soc/π , где

oc - Площадь обслуживания одним ОС, км.2

ос= √28,8/3,14 =1,8км;

Вывод: проведенный анализ развития сети связи районного узла связи показал, что за анализируемый период в отделении не произошли какие-либо изменения в развитии сети, но это анализ всего лишь за два исследуемых года, причем в момент финансового кризиса.

 

.2 Анализ объема продукции связи


Объем продукции является одним из основных показателей характеризующих деятельность АО "Молдтелеком".

Результаты выполнение плана и роста объема продукции оказывают существенное влияние на выполнение плана и рост тарифных доходов, производительности труда, себестоимости продукции и других показателей.

Продукция связи выражает конечный результат производственной деятельности АО "Молдтелеком" по предоставлению услуг связи населению и народному хозяйству.

Схема анализа объема продукции и ее качества представлены на рисунке 4.

Для целей анализа используют показатели продукции, выраженные в натуральных, условно-натуральных денежных измерениях. Натуральный измеритель является наиболее простым и понятным, и выражает объем продукции предприятия связи по обслуживанию средств связи.

Натуральный показатель нельзя использовать в качестве свободного измерителя продукции предприятия связи в целом, поэтому он применяется только для измерения однородной продукции.

Для анализа объема продукции в целом по предприятию используется свободный измеритель в денежном выражении. При таком анализе объема продукции можно учитывать, что на объем оказывают влияния цены на продукцию связи. Чтобы устранить влияние цен; анализ динамики объема продукции в денежном выражении нужно осуществлять в сопоставимых целях, т.е. на основе неизменных цен.

Рисунок 4 - Схема анализа объема продукции, и ее качества.

Объем продукции в АО "Молдтелеком" за трех летний период с 2007 по 2009 год, возрастали, что свидетельствует о положительной динамике АО "Молдтелеком"

 

3.3 Анализ качества продукции связи АО "Молдтелеком"


Уровень качества услуг на предприятии АО "Молдтелеком" филиал Комрат осуществляет Служба Системы Менеджмента и Качества (СМК).

Общество АО "Молдтелеком" установило и внедрило СМК для ориентирования и контроля деятельности общества в области качества, определения политики и объекта качества, планирования процессов и необходимых ресурсов по выполнению функций качества, контроля выполнения требований качества.

СМК содержит необходимые процедуры и ресурсы менеджмента, развитие, оценка, анализ улучшения предоставления услуг фиксированной международной, междугородной, местной телефонии и информационных услуг.

АО "Молдтелеком" установило и внедрило СМК для намерения демонстрирования способности предоставлять и в дальнейшем продукцию высокого качества, которая удовлетворяет потребностям клиентов, путем улучшения эффективности процессов СМК.

АО "Молдтелеком" установило и документировало и поддерживает систему менеджмента и качества согласно требований международного стандарта SMSR EN ISO 9001 : 2008 для работы по предоставлению услуг международной, междугородной, местной, фиксированной телефонии и услуг в области информатики.

АО "Молдтелеком" постановило непрерывно улучшать эффективность внедренной системы. В этих целях предприятие:

·        Идентифицировало процессы необходимые для системы менеджмента и качества и их применение в Обществе;

·        Обеспечило доступность ресурсов и информаций, необходимых для реализации и мониторизации процессов.

Генеральный директор АО "Молдтелеком" периодически анализирует, как правило ежегодно СМК, чтобы убедиться в соответствии, адекватности и эффективности.

Анализ включает информацию из СМК, своевременность улучшения системы и процессов, внесения изменений в политику и объективы.

Анализ проводится в форме совещаний под руководством директора Общества или назначенного представителя менеджмента. В проведение анализа участвуют начальники отделов, назначенные директором в программе анализа. Протокол анализ заполняется и включает:

·        Входные данные для анализа СМК;

·        Выходные данные анализа СМК.

Менеджмент АО "Молдтелеком" определил документацию, включая необходимые регистрации для установления, внедрения и поддержания системы менеджмента и качества и для планирования, выполнения и эффективного контроля процессов и качества работ.

Документация СМК имеет шестиуровневую структуру:

·        Уровень А - Политика и объективы качества;

·        Уровень B - Учебник качества;

·        Уровень C - Документированные процедуры (системы);

·        Уровень D - Документы процесса;

·        Уровень Е - Рабочие инструкции, стандарты, законодательства;

·        Уровень F - Регистрации, отчеты, формуляры.

Измерение эффективности процесса предоставления услуг производится по стоимости затрат, связанных с выполнением процесса и времени затраченного на процесс. Измерения результативности деятельности процессов предприятия производится по следующим показателям:

Показатели удовлетворенности потребителей:

-       Количество абонентов городской и сельской телефонной связи;

-       Количество предоставленных дополнительных услуг городской и сельской телефонной связи;

-       Количество разговоров междугородной и международной связи;

-       Количество обработанных и доставленных телеграмм;

-       Количество жалоб абонентов;

-       Количество аргументированных жалоб абонентов.

Показатели развития:

-       Увеличение емкости станций фиксированной телефонии;

-       Увеличение количества абонентов фиксированной телефонии;

-       Увеличение количества абонентов мобильной связи;

-       Увеличение количества абонентов INTERNET, ADSL;

-       Количество абонентов фиксированной телефонной связи CDMA;

-       Количество абонентов ISDN, ADSL(MaxDSL);

-       Количество услуг факсимильной связи, ксерокс;

-       Количество абонентов мобильной связи "UNITE";

-       Обеспеченность телефонными аппаратами (на 100 жителей).

Технические показатели:

-       % повреждений (оборудование, линии, кабель), устраненные в контрольные сроки;

-       % эффективных вызовов междугородней телефонной связи;

-       % телеграмм, переданных в контрольные сроки;

-       % не результативных соединений абонентов INTERNET (продолжительность менее 15 секунд);

-       Общая продолжительность остановок связи, ч.;

-       Средняя продолжительность устранения повреждений остановок связи, ч.

Экономико - финансовые показатели:

-       Тарифные доходы филиала - общие, структура доходов по видам предоставляемых услуг;

-       Тарифные доходы на 1 телефон;

-       Сумма затрат на 1 телефон;

-       Сумма затрат на топливо на 1 телефон;

-       Сумма затрат на заработную плату на 1 лей тарифных доходов;

-       Материальные затраты на 1 телефон (содержание линий, коммерческие затраты);

-       Затраты на электроэнергию на 1 телефон;

-       Сумма затрат;

-       Дебиторская задолженность за 2 месяца и более на 1 лей доходов.

Анализ СМК филиала проводится 2 раза в год:

·        По результатам внутренних и надзорных аудитов;

·        По результатам анкетирования потребителей услуг;

·        По жалобам потребителей услуг;

·        По данным о соответствии продукции нормативным показателям качества предоставляемых услуг;

·        По увеличению объема предоставляемых услуг;

·        По соответствию санитарным нормам помещений;

·        По повышению квалификации персонала;

·        По проведению корректирующих и предупреждающих действий, а также их результативности;

·        По количеству и статусу несоответствий продукции филиала;

·        По произведенным изменениям, которые влияют на качество и объем предоставляемых услуг, уменьшение финансовых и материальных затрат;

·        По произведенным действиям проследовавших за предыдущими анализами;

·        По рекомендации улучшения эффективности деятельности и качества СМК филиала.

Для анализа деятельности филиала также используются результаты деятельности АО "Молдтелеком" в целом. Анализы со стороны руководства направляется в адрес АО "Молдтелеком" в Службу СМК.

Существуют следующие показатели эффективности СМК филиала:

.        Выполнение доведенного АО "Молдтелекомом" плана тарифных доходов;

.        Выполнение планов развития, доведенных АО "Молдтелеком";

.        Выполнение планов дебиторской задолженности доведенных АО "Молдтелеком";

.        Выполнение планов объема капитальных ремонтов;

.        Расход материалов согласно финансового плана затрат и норм расходов материалов;

.        % аргументированных жалоб абонентов на качество предоставляемых услуг филиалом - согласно утвержденных норм качества предоставляемых услуг;

.        % результативных междугородных и международных соединений;

.        Устранение повреждений телефонов в контрольные сроки;

.        % Доставленных телеграмм в контрольные сроки;

.        Количество повреждений оборудования тарификации на 1000 абонентов.

При реализации процесса существуют повышенные риски:

·        Строительство и эксплуатация сетей и оборудования;

·        Обслуживание и эксплуатация кабельных колодцев, распределительных шкафов, кабельной канализации, воздушных линий;

·        Обслуживание и эксплуатация оборудования электропитания.

Данные контролируются начальниками подразделений и специалистами.

4. Организация производственной работы на городских телефонных сетях (ГТС) на АО "Молдтелеком"

 

.1 Виды производственных работ на ГТС


Производственная работа на местных телефонных сетях делится на три вида: эксплуатационное обслуживание, развитие сети, учет работы.

Основным видом производственной работы является эксплуатационное обслуживание, которое, в зависимости от типа станции, включает в себя различные виды работы, связанные с поддержанием станционного оборудования и линейных сооружений в исправном состоянии (рис.5.)

Рисунок 5. - Виды производственной работы на ГТС

Важным видом работ является развитие сетей. Работы, связанные с установкой и перестановкой аппаратов, относятся к ордерным работам, работы по развитию абонентской части сетей - к сметным.

Перечисленные виды работ по обслуживанию станционного оборудования и линейных сооружений городских телефонных сетей выполняются предприятием с одноименным названием "Городская телефонная сеть" (ГТС), входящим в качестве структурного подразделения в состав АО "Молдтелеком".

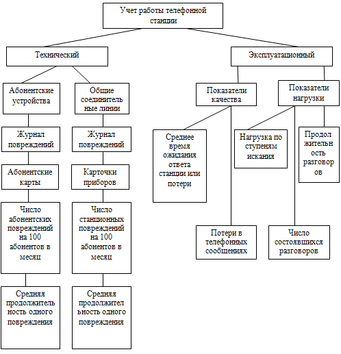
Нормальная работа АТС невозможна без правильной организации учета работы оборудования. Учет на станции делится на два вида: технический и эксплуатационный (рис. 6.).

В процессе технического учета определяется состояние отдельных элементов оборудования, как часто оно повреждается, потребность в ремонте. На основании данных этого вида учета судят о качестве работы оборудования и обслуживающего персонала, а также намечают мероприятия по улучшению обслуживания станционного оборудования.

Для ведения технического учета составляется ряд документов по определенной форме. Первичными документами являются журналы учета повреждений на станции, которые заполняются сменным персоналом в процессе текущего обслуживания ежедневно. На основании этих журналов монтер техучета составляет сводные месячные ведомости станционно - абонентских и станционных повреждений. Кроме того, на стацнции имеются и другие документы: паспорта приборов, кроссировочные таблицы, карточки данных соединительных линий и др.

Эксплуатационный учет характеризует проходящую на станции нагрузку. Учет нагрузки производится в целом по станции и по отдельным ступеням искания. Для определения нагрузки необходимо знать число занятий и продолжительность одного занятия. Эти показатели определяются не ежедневно, а с установленной периодичностью. На основании собранных данных рассчитываются показатели, характеризующие качество работы станции: процент состоявшихся разговоров, потери по видам и др. Кроме того, определяются показатели, которые в дальнейшем используются при проектировании и в научных исследованиях; число разговоров на одного абонента по категориям абонентов, число междугородных вызовов, средняя продолжительность разговора и т.д.

Рисунок 6. - Виды учета работа АТС

4.2 Организационно - производственная структура ГТС


Организационно - производственная структура ГТС зависит от емкости и вида сети: нерайонированная, районированная без узлов, районированная с узлами, кольцевая. Организационно - производственная структура выделенной ГТС, которая обслуживает районированную сеть емкостью до 100 тыс. номеров, представлена на рис. 7.

Рис 7. - Организационно - производственная структура ГТС емкостью до 100 тыс. номеров.

Станционный и линейный цеха, основные подразделения организационно - производственной структуры, выполняют всю производственную работу по обслуживанию оборудования и сооружений сети. От их работы зависит качество основного назначения сети - распределения и передачи сообщений. Основной вид сообщений на ГТС - телефонные сообщения, однако линейные сооружения ГТС используются для передачи сообщений телеграфной связи общего пользования, абонентского телеграфирования (АТ), передачи данных, передачи информации телематических служб, для проводного вещания и т.д. Все виды сигналов могут передаваться по линейным сооружениям ГТС. Из это ясно, какая ответственная задача стоит перед основными производственными цехами ГТС.

На телефонной сети организуют также два оперативных бюро:

бюро ремонта - принимает заявления от абонентов о повреждениях, определяет характер повреждения (станционное или линейное), предает заявку о повреждении в соответствующий цех, контролирует продолжительность устранения повреждения, а также выполняет функции справочного бюро;

абонентское бюро - обслуживает клиентуру по вопросам, связанным с установками и перестановками телефонных аппаратов и ведет учет взносов абонентской платы за пользование телефоном.

Кроме эксплуатации оборудования станционный цех предоставляет дополнительные услуги (служба сервиса).

Линейный цех помимо эксплуатации линейных сооружений выполняет работы по развитию сети.

Кроме производственных цехов и оперативных бюро на телефонной сети имеются штабные подразделения. Которые выполняют вспомогательные оп отношению к основному производственному процессу работы: подготовка кадров, планирование работы, административное управление и т.д. К таким службам относятся бухгалтерия, плановая группа, хозяйственная группа, канцелярия.

В случае увеличения емкости сети (более 100 тыс. номеров) и ее построения с УВС или УИС - УВС организационно - производственная структура ГТС становится более сложной и может быть организована по двум принципам.

Цеховой принцип (рис 8). На такой сети могут быть три типа станционных цехов (один обслуживает координатное оборудование, другой - декадно - шаговое, третий - цифровое) и два линейных цеха (один обслуживает линейно - кабельные сооружения, другой - абонентские пункты).

Отдельно для всей сети организуются следующие цеха:

справочно - информационный цех;

служба "сервис";

цех развития;

цех по обслуживанию электропитающих устройств;

цех по обслуживанию систем передачи и т.д.

Узловой принцип (рис 9.). В этом случае каждый узловой район имеет организационно - производственную структуру, схожую с организационно - производственной структурой ГТС, обслуживающей сеть небольшой емкости. Справочно - информационная служба организуется одна для всей сети.

На практике организационно - производственная структура ГТС может быть смешанной, т.е. включать в себя элементы и цехового, и узлового принципов, что успешно практикует АО "Молдтелеком".

Рисунок 8. - Организационно - производственная структура ГТС (цеховой принцип)

Рисунок 9. - Организационно - производственная структура ГТС (узловой принцип)

4.3 Организация производственной работы станционного цеха


Для правильной организации производственной работы станционного цеха ГТС необходимо знать, какие участки и оборудование входят в состав телефонной станции.

В состав станции входят следующие участки: кросс, электропитающие устройства (ЭПУ), автозал, линейно - аппаратный цех (ЛАЦ) (рис. 10)

Рисунок 10 - Структура станционного цеха ГТС

Кроссом называют помещение, в котором находится щит переключений, предназначенный для соединения линейных кабелей со станционными с помощью кроссировок.

На сетях малой и средней емкости кросс на каждой АТС территориально совмещен с бюро ремонта. На крупных ГТС бюро ремонта должно быть самостоятельным подразделением, организуемым в каждом узловом районе.

В состав кросса входят: щит переключений, измерительно - испытательный стол (ИИС), входящий в состав бюро ремонта.

На линейной стороне щита переключений устанавливаются защитные предохранители, являющиеся оконечными устройствами линейных сооружений.

С помощью ИИС бюро ремонта определяет характер повреждения - линейное или станционное.

В состав автозала входят устройства коммутации и управления. В зависимости от типа станции оборудование может быть аналоговое или цифровое. Кроме того, в состав автозала входят устройства, контролирующие работу коммутационной системы.

В состав ЭПУ входит выпрямительная, которая организует питание станции от центральной энергосистемы. В случае выхода из строя центральной энергосистемы оборудование станции переводится на автономное питание с помощью аккумуляторных батарей.

В состав ЛАЦ входят системы передачи, организующие каналы по физическим линиям между АТС. Системы передачи могут быть аналоговыми или цифровыми.

Количество и квалификация персонала для обслуживания производственных участков определяется в соответствии с типовыми штатами и нормами. На станции малой и средней емкости каждый участок обслуживается бригадой или группой. Руководство производственными участками на станции емкостью более 4000 номеров производится станционным инженером; менее 4000 номеров - станционным электромехаником. Естественно, что на АО "Молдтелеком" руководство производственными участками на станции производится станционным инженером, т.е. емкость станции более 4000 номеров.

 

.4 Методы эксплуатации АТС с учетом особенностей различных систем коммутации


К организации технического обслуживания АТС предъявляются следующие требования:

точное выполнение установленных правил и норм;

контроль за прохождением соединений;

быстрое выяснение и устранение повреждений.

Для выполнения этих требований при обслуживании станционного оборудования ГТС используются следующие методы: профилактический, статистический (контрольно - корректирующий) и восстановительный.

Профилактический метод включает в себя такие виды работ, как:

текущее обслуживание;

планово - профилактический осмотры и проверки;

капитальный ремонт.

Достоинство профилактического метода заключается в том, что при использовании его по обслуживанию ненадежного оборудования удается предупредить выход из строя тех или иных устройств. Эффективно использовать этот метод можно при обслуживании декадно - шаговых АТС. Текущее обслуживание в этом случае предусматривает:

круглосуточный контроль за работой станций с помощью визуальной и звуковой сигнализации;

устранение мелких повреждений (замена предохранителя, блокировка вышедших из строя приборов ДШИ);

ведение журнала учета повреждений, в который заносится время обнаружения повреждения, время устранения повреждения.

Профилактика выполняется по плану в соответствии с нормативами. На декадно - шаговых АТС профилактика в основном связана с регулировкой декадно - шаговых искателей. Эти работы, как правило, проводятся, когда нагрузка на станции небольшая, т.е. в ночное время.

Текущий ремонт проводится ежедневно в соответствии с записями в журнале повреждений.

Капитальный ремонт проводится один раз в 8 - 10 лет.

Недостатком профилактического метода является большая трудоемкость, связанная с выполнением профилактических работ. Кроме того, регулировка исправного на данный момент прибора может привести к выходу его из строя. Для устранения этих недостатков на АТС ДШ используется автоматическая проверочная аппаратура (АПА).

В настоящее время с помощью АПА осуществляется проверка всего станционного оборудования в течение одной ночной смены, что значительно уменьшает трудовые затраты по обслуживанию АТС. По программе, задаваемой нажатием кнопок, измерительно - испытательное устройство АПА подключается ко входам проверяемых приборов. В каждом цикле работы АПА имитирует все этапы установления соединения, контролируя его. Предусматривается выборочная либо сплошная проверка. В этом случае задается только номер статива, с которого должна начаться проверка, все остальные переходы делаются автоматически. Для проверки станции на 10000 номеров по полной программе требуется 12 - 14 часов. Печатающее устройство фиксирует все направления действия проверяемых приборов, отмечая номер статива и прибора, а также шифр повреждения. С помощью АПА определяется до 30% повреждений, однако они являются самыми сложными.

Статистический (контрольно - корректирующий) метод обслуживания станционного оборудования ГТС включает: текущее обслуживание, текущий ремонт, капитальный ремонт.

В основе статистического метода лежит статистика наблюдений за работой устройств станции. На основе статистических данных о работе станции рассчитывается число непрохождений за месяц ее работы и по рассчитанному числу непрохождений составляется диаграмма работы АТС на следующий месяц (рис. 11).

Рисунок 11 - Диаграмма работы ГТС

Число непрохождений за i дней:

, где

 - частота непрохождний, определенная соотношением общего числа непрохождений (m=10) к общему числу наблюдений (N=1000),

 - число наблюдений за i дней = 1000;

 - ошибка выборочного наблюдения в i-й день = 3%=0,03.


После того, как диаграмма построена, приступают к наблюдениям за работой станции. Полученные числа непрохождений от обследования 1000 соединений ежедневно нарастающим итогом откладываются на диаграмме. Если точка попадает в 1 зону, то оборудование работает очень хорошо и наблюдения на несколько дней можно снять, если во 2 зону, то оборудование работает нормально, в допустимых пределах, наблюдения следует продолжать, если в 3 зону, то оборудование работает плохо, число непрохождений больше верхнего допустимого предела, поэтому следует проводить текущий ремонт оборудования.

В случае АО "Молдтелеком" точка попадает во 2 зону, значит оборудование работает нормально, в допустимых пределах, значит наблюдения следует продолжать.

Трудовые затраты при статистическом методе значительно меньше, чем при профилактическом, так как отсутствует работы, связанные с профилактикой оборудования. Однако этот метод можно использовать при обслуживании достаточно надежно работающего оборудования, а именно при обслуживании координатных АТС. Текущий контроль за работой станции ведется с помощью автоматической контрольно - испытательной аппаратуры (АКИА). При этом место повреждений определяется с точностью до соответствующего устройства. В самом устройстве повреждение определяется с помощью полуавтоматической аппаратуры.

Восстановительный метод обслуживания станционного оборудования предусматривает те же виды работ, что и при статистическом. В основе восстановительного метода также лежит статистика наблюдений. Однако при контроле за работой станции используется программный контроль, дающий возможность абсолютно точно определить вышедший из строя элемент. Этот метод имеет место при обслуживании цифровых станций.

 

.5 Организация производственной работы линейного цеха


Линейные сооружения на ГТС по их назначению делят на две части: сеть абонентских линий (АЛ), которую называют еще сеть доступа, предназначена для организации связи между оконечными устройствами и станцией. Сеть соединительных линий или межстанционных линий (СЛ) предназначена для организации связи между станциями. Все эти линии включаются на линейную сторону щита переключений в кроссе станции. Линия прямой связи состоит из двух соединительных линий и, как правило, сдается в аренду другим предприятиям (рис. 12)

Рисунок 12 - Состав линейных сооружений.

Виды работ по техническому обслуживанию линейных сооружений представлены на рис. 13.

Производственную работу по обслуживанию линейных сооружений местных сетей можно разделить на три группы работ: эксплуатационно - техническое обслуживание, учет и паспортизация линейных сооружений, развитие сети (рис. 14).

Эксплуатационно - техническое обслуживание линейных сооружений ГТС осуществляют группы эксплуатации линейных цехов, которые на крупных ГТС организуются в каждом узловом районе в составе бригад по обслуживанию телефонной канализации, кабелей и кабельных устройств, абонентских пунктов и телефонов - автоматов. Первые две бригады могут объединяться в одну. Кроме того, организуется измерительная бригада, которая проводит измерения электрических параметров кабеля при вводе его в эксплуатацию. Задача эксплуатационно - технического обслуживания линейных сооружений ГТС - обеспечение бесперебойной и высококачественной связи всех видов, передаваемой по линейным сооружениям ГТС. В основе работы всех бригад лежит предупреждение повреждений. Выполняются работы в соответствии с должностными инструкциями.

Рисунок 13 - Производственная работа по обслуживанию линейных сооружений ГТС

Рисунок 14 - Организационно - производственная структура линейного цеха ГТС

Бригада развития выполняет работы, связанные с развитием сети абонентских линий. Бригада ордерных работ занимается установкой оконечных устройств, а бригада сметных работ - прокладкой магистрального и распределительного кабеля.

Для того, чтобы иметь полную территориальную, количественную и техническую характеристику ГТС, без которых невозможна правильная эксплуатация этих сооружений, а также развитие сети, необходимо осуществлять технический учет и паспортизацию линейных сооружений.

Основными документами технического учета линейных сооружений ГТС являются планы, схемы, паспорта и карточки, которые должны составляться по установленным формам на заранее заготовленных бланках. Учет ведется по отдельным видам сооружений: канализации, кабельным сетям (магистральные кабели, распределительные кабели, кабели соединительных линий), воздушным линиям. На рис.15 показаны документы, которые составляются при техническом учете линейных сооружений ГТС.

Рисунок 15 - Документы по техническому учету и паспортизации линейных сооружений ГТС

На небольших сетях учетом и паспортизацией занимаются отдельные люди, на крупных сетях существуют специальные группы по учету и паспортизации линейных сооружений, которые входят в состав линейного цеха.

Особый интерес при решении задач развития сети представляют шкафные ведомости, которые ведутся для учета загрузки распределительных и магистральных кабелей, и картограммы, по которым учитывается загрузка канализации.

Схема телефонной канализации изображается обязательно с "привязкой" к уличным чертежам. Паспорта колодцев дают информацию о количестве "каналов", входящих и выходящих из колодца, а также информацию о каналах, занятых кабелем. Схема магистральной сети также изображается с привязкой к уличным чертежам и дает возможность определить прохождение магистральных кабелей. Магистральные кабели нумеруются . Паспорт кабеля дает представление о его емкости и электрических параметрах. Громоотводный лист определяет, куда именно заводится магистральный кабель на линейной стороне щита переключений, а шкафная ведомость определяет, куда заводится другой конец магистрального кабеля в распределительном шкафу.

Схема шкафных районов распределительного кабеля показывает его прохождение внутри здания до распределительных коробок (РК). Листы РК указывают, куда заводится распределительный кабель.

 

.6 Организация работы централизованного бюро ремонта


Централизованное бюро ремонта (ЦБР) выполняет те же функции, что и обычное станционное бюро ремонта (СБР). Последние имеет ряд недостатков:

нерациональное использование времени дежурного персонала из - за неравномерного поступления вызовов от абонентов в течение дня;

ограниченность функций;

отсутствие возможности анализа поступивших заявлений и обнаружения повреждений, а также разработки мер по улучшению работы АТС в целом;

большие штаты.

Организация ЦБР позволила устранить вышеперечисленные недостатки. ЦБР, как правило, создается одно на телефонный узел и состоит из группы испытательно - измерительных столов (ИИС), с помощью которых принимаются заявки от абонентов о повреждениях (рис. 16)

Автоматический передвигающийся контейнер (АПК) перемещается вдоль группы ИИС и устанавливается у ИИС, на который поступила заявка о повреждении. В контейнере сосредоточены абонентские карточки всех абонентов.

Рисунок 16 - Организационная структура ЦБР

Автоматический передвигающийся контейнер (АПК) перемещается вдоль группы ИИС и устанавливается у ИИС, на который поступила заявка о повреждении. В контейнере сосредоточены абонентские карточки всех абонентов.

Монтер ИИС делает отметку в контрольном листе о повреждении, затем оформленная заявка передается статистику для учета и распределяется на МИИС.

Монтеры МИИС организуют работу по устранению повреждений, затем делают отметку в абонентской карточке и передают статистику для учета.

Коммутационная система (КС) необходима для служебной связи с кроссами всех АТС узлового района. Работой ЦБР руководит начальник смены АТС узлового района.

Аналитическая группа анализирует повреждения и на основе анализа предлагает управленческие решения по улучшению обслуживания станционного оборудования и линейных сооружений ГТС.

.7 Организация работы службы технического обслуживания абонентов

Централизованное бюро ремонта имеет существенный недостаток, заключающийся в том, что непосредственно устранением повреждений занимаются работники, не подчиняющиеся ЦБР. Это влечет за собой недостаточную оперативность устранения повреждений. Аналитическая группа ЦБР, анализируя повреждения, происходящие на сети, пришла к выводу, что основное количество повреждений приходится на участок от распределительной коробки до оконечного устройства. Поэтому в ЦБР была организована группа по эксплуатации, и такое подразделение получило название Служба технического обслуживания абонентов (СТОА).

ЦБР входит в состав станционного цеха и включает операторов по приему заявки, монтеров по контролю за устранениями повреждений и их учету.

СТОА является самостоятельным подразделением, подчиняющимся главному инженеру узла, и состоит из оперативно - аналитической и производственной групп (рис. 17).

Основные функции СТОА:

.        Прием заявок;

.        Немедленная проверка заявок абонентов;

.        Ответ абоненту о состоянии проверяемого номера;

.        Запись о повреждении в ярлыке и передача его диспетчеру или в справочном листе, если повреждений нет.

.        Контрольная проверка повреждения;

.        Передача повреждений в соответствующий участок:

устранение повреждения на участке от РК до ТА;

передача станционных повреждений в станционный цех;

передача линейных повреждений в линейный цех;

контроль за устранением повреждений.

. Обработка, обобщение и анализ информации, составление отчетных документов, выдача рекомендаций.


В последнее время на базе современных цифровых станций и вычислительной техники создаются центры технической эксплуатации (ЦТЭ), способные контролировать работу всей городской телефонной сети. Для этого на всех станциях сети устанавливаются специальные периферийные устройства, контролирующие работу станции. Эти устройства связаны с ЦТЭ служебными каналами, по которым передается информация о работе станций. В случае превышения заданного количества повреждений на станции из ЦТЭ выезжает ремонтная бригада для устранения повреждений. При этом в основном используется восстановительный метод.

4.8 Алгоритм расчета показателей ГТС


На предприятии АО "Молдтелеком" применяются различные показатели ГТС, алгоритм их решения следующий:

Расчет числа линий и каналов

Рассчитаем числа междугородных каналов.

Расчет суточного обмена:

Суточный обмен состоит из:

,

где  - суточный обмен;

 - исходящий обмен, осуществляемый при установлении соединения;

 - входящий обмен, осуществляемый при установлении соединения;

- доля исходящего обмена, обслуживаемая телефонистами.

 - суточный исходящий обмен = 4400 разг./сут.

Определим суточный исходящий обмен, осуществляемый при установлении соединения и суточный входящий обмен, осуществляемый при установлении соединения:

 = 4400*0,1= 440 разг./сут.

Расчет числа междугородных каналов при автоматическом установлении соединений.

Для расчета норма потерь принимается равной 0,01, а число каналов определяется по исходящему и входящему обменам отдельно. Нагрузка в час наибольшей нагрузки определяется по следующей формуле:

,

,

где  - средняя продолжительность занятия канала одним состоявшимся разговором;

 - суточный входящий обмен = 3150 разг./ сут.

 - коэффициент концентрации нагрузки = 0,1

,

где  - продолжительность междугородного разговора = 5,6 мин.

 - оперативное время занятия канала при установлении автоматического соединения = 1,1 мин.

=5,6+1,1=6,7 мин.

,


Используя таблицу Эрланга для определения числа линий (каналов) в полнодоступном пучке, получим:

,

.

Расчет числа междугородных каналов при установлении соединения телефонистом.

Исходящая нагрузка рассчитывается по следующей формуле:

,

где  - средняя продолжительность занятия канала одним состоявшимся разговором.

,

где  - оперативное время занятия канала при установлении ручного соединения либо телефонистами = 1,9 мин.

=5,5 Эрл.

Среднее время ожидания освобождения канала от предыдущего разговора зависит от статистических характеристик времени занятии канала и определяется по формуле:

,

где  - коэффициент вариации времени занятия канала = 0,6.

.

Для определения числа каналов необходимо рассчитать соотношение .

,

где  - нормативное время ожидания освобождения канала.

С использованием номограммы получим следующее число линий: .

Учитывая каналы, сдаваемые в аренду, расчетное их число следует увеличить на .

Результаты расчетов сведем в таблицу 2.

Каналы

Расчет

Аренда

Общее число каналов

Исходящие

38

8

46

Исходящие

3

-

3

Входящие

50

-

50

Итого

91

8

99


Расчет числа заказно-соединительных линий.

Заказно-соединительные лини (ЗСЛ) служат для установления исходящей связи от абонентов сети. Расчет нагрузки производится по формуле:

,

где Q - весь исходящий обмен, который равен 2750 разг./сут.

 Эрл.

Число ЗСЛ определяется по формуле Эрланга при величине потерь p=0,005, .

Расчет числа соединительных линий

Соединительные линии от ГТС служат для установления входящей связи. Расчет нагрузки производится по формуле:

,

где  - входящий обмен = 3650 разг./сут.

 Эрл.

Число СМЛ определяется по формуле Эрланга при величине потерь p=0,001, .

Расчет числа телефонистов - операторов.

Определим нагрузку, поступающую на рабочие места:

,

где  - оперативное время телефониста исходящих коммутаторов = 1,9;  рассчитывается с учетом доли исходящего обмена, обслуживаемая телефонистами и рассчитывается:

,

где 10% - доля исходящего обмена, обслуживаемая телефонистами;

Q - весь исходящий обмен.

 Эрл,

Определим среднее время ожидания освобождения телефониста, занятого установлением предыдущего соединения.

,

 мин.

Для определения числа каналов необходимо рассчитать соотношение .

.

С использованием номограммы получим следующее число телефонистов - операторов: W = 1.

 

.9 Расчет численности работников ГТС


Численность работников ГТС определяется следующим образом:

·        по плановому объему сооружений и установленным нормам обслуживания - так определяется количество монтеров по обслуживанию канализационных и кабельных сооружений и абонентских пунктов;

·        по плановым штатным расписаниям, установленным для ГТС в зависимости от типа и монтированной емкости станции - так определяется число обслуживающего персонала цеха станции;

·        по объему заданной работы и установленным нормам выработки - так определяется число монтеров по развитию сети и по обслуживанию систем передачи.

Проведем расчет численности работников отдельных структурных подразделений ГТС АО "Молдтелеком".

 

.9.1 Расчет численности работников линейного цеха

Численность работников по обслуживанию телефонной канализации определяется по формуле:

,

где  - суммарная протяженность телефонной канализации, кан-км = 6250 кан-км;

 - норма обслуживания на одного монтера, канн-км = 700 кан-км;

 - коэффициент, учитывающий резерв на отпуска (h=1,08).

,

Принимаем численность работников по обслуживанию телефонной канализации равной 10 человек.

Норма обслуживания на одного монтера зависит от средней емкости телефонной канализации :

 ,

где  - протяженность телефонной канализации, км = 1250 км.

.

Численность кабельщиков - спайщиков:

,

где  - суммарная протяженность кабеля, км-пар = 5330 км-пар;

 - норма обслуживания на одного монтера, км-пар = 670 км-пар;

 - зависит от средней емкости магистрального кабеля ,

,

где  - протяженность кабеля, км.

.


Примем численность кабельщиков - спайщиков равным 9.

Численность монтеров по обслуживанию абонентских пунктов:

,

где  - норма обслуживания с кабельным вводом (2500 абонентских линий);

 - норма обслуживания с воздушным вводом (750 абонентских линий);

 - количество телефонных аппаратов с кабельным вводом (8700 аппаратов);

 - количество телефонных аппаратов с воздушным вводом (5400 аппаратов).


Примем численность монтеров по обслуживанию абонентских пунктов равным 12.

Численность монтеров по обслуживанию таксофонов:

,

где  количество таксофонов на сети (420 таксофонов);

 - норма обслуживания для каждого монтера (65 таксофонов).


Примем количество работников по обслуживанию таксофонов равным 7.

Численность работников по текущему развитию:

,

где  - среднемесячный объем работы i - го вида (70 чел-ч);

 - норма времени по выполнению i - го вида работ (8 чел-ч.);

 - фонд рабочего времени в месяц, ч. (160 часов);  =1,08.


Принимаем численность работников по текущему развитию равным 4.

Численность работников по обслуживанию систем передачи:

,

где  - норма времени на обслуживание единицы i - го вида систем передачи, чел-ч;  - количество систем передачи i - го типа (6 штук).


Примем количество работников по обслуживанию систем передачи равным 3.

5. Мероприятия по совершенствованию работ на ГТС


При определении междугородных каналов в полном объеме не было проанализировано и учтено, что большое количество молдавских граждан мигрируют за границу по разным причинам, следовательно, люди стали больше звонить за границу, поэтому рассчитаем число междугородных каналов с учетом увеличения исходящего обмена: Рассчитаем числа междугородных каналов. Расчет суточного обмена:

Суточный обмен состоит из:

,

где  - суточный обмен;

 - исходящий обмен, осуществляемый при установлении соединения;

 - входящий обмен, осуществляемый при установлении соединения;

- доля исходящего обмена, обслуживаемая телефонистами.

 - суточный исходящий обмен = 5000 разг./сут.

Определим суточный исходящий обмен, осуществляемый при установлении соединения и суточный входящий обмен, осуществляемый при установлении соединения:

 = 5000*0,1= 500 разг./сут.

Расчет числа междугородных каналов при автоматическом установлении соединений. Для расчета норма потерь принимается равной 0,01, а число каналов определяется по исходящему и входящему обменам отдельно. Нагрузка в час наибольшей нагрузки определяется по следующей формуле:

,

,

где  - средняя продолжительность занятия канала одним состоявшимся разговором;

 - суточный входящий обмен = 3500 разг./ сут.

 - коэффициент концентрации нагрузки = 0,1

,

где  - продолжительность междугородного разговора = 5,6 мин.

 - оперативное время занятия канала при установлении автоматического соединения = 1,1 мин.

=5,6+1,1=6,7 мин.

,


Используя таблицу Эрланга для определения числа линий (каналов) в полнодоступном пучке, получим:

,

.

Расчет числа междугородных каналов при установлении соединения телефонистом.

Исходящая нагрузка рассчитывается по следующей формуле:

,

где  - средняя продолжительность занятия канала одним состоявшимся разговором.

,

где  - оперативное время занятия канала при установлении ручного соединения либо телефонистами = 1,9 мин.

=6,25 Эрл.

Среднее время ожидания освобождения канала от предыдущего разговора зависит от статистических характеристик времени занятии канала и определяется по формуле:

,

где  - коэффициент вариации времени занятия канала = 0,6.

.

Для определения числа каналов необходимо рассчитать соотношение .

,

где  - нормативное время ожидания освобождения канала.

С использованием номограммы получим следующее число линий: .

Учитывая каналы, сдаваемые в аренду, расчетное их число следует увеличить на .

Результаты расчетов сведем в таблицу 2.

КаналыРасчетАрендаОбщее число каналов




Исходящие

45

8

53

Исходящие

3

-

3

Входящие

60

-

60

Итого

108

8

116


В итоге, мы получили намного больше каналов, что будет удовлетворять не только население при разговоре, но и АО "Молдтелеком", так как в связи с увеличением междугородных разговоров увеличится прибыль АО "Молдтелеком".

Одним из основных направлений совершенствования ГТС должно стать внедрение цифровых систем передачи.

Зарубежный опыт показывает, что строительство и ввод в действие цифровых трактов и цифровых коммутационных центров позволяет создать:

1 цифровой тракт от абонента до абонента, в результате чего значительно повышается качество передачи телефонной и нетелефонной информации между пользователями сети;

2 сеть интегрального обслуживания с предоставлением узкополосных и широкополосных трактов для пользователей этой сети;

3 высококачественную цифровую сеть подвижной связи с переходом в будущем к сети универсальной персональной связи;

4 на базе цифровой сети интеллектуальную сеть связи и виртуальные сети для пользователей определенного круга интересов.

Заключение

Проанализировав хозяйственную, производственную и организационную деятельность АО "Молдтелеком" филиал Комрат, можно сделать вывод о том, что предприятие работает достаточно стабильно.

Несмотря на устойчивое финансовое состояние АО "Молдтелеком", для этой организации, как и для любой другой неприемлемо останавливаться на достигнутом. Важно максимально улучшить существующие финансовые результаты, улучшить имидж предприятия и как следствие привлечь новых потребителей, осуществить техническое перевооружение на принципиально новое оборудование, что позволит со временем ввести новые пакеты услуг, выйти на новый уровень качества.

На сегодняшний день АО "Молдтелеком" является монополистом и многим может показаться, что при высоком нынешнем спросе на услуги этого предприятия некоторые меры могут показаться излишними.

Подбор кадров на предприятии осуществляется согласно всем положениям, нет принципа "кумовства". Очень высокий потенциал у специалистов. 80 % специалистов аппарата управления - это специалисты с высшим образованием.

Организация производственной работы АО "Молдтелеком" укомплектована достаточно хорошо, но хотелось бы лучше, так как большинство нормативов и показателей уже морально устарели, что требует их пересчета и пересмотра. В общем, производственная работа отвечает всем международным и национальным требованиям, несмотря даже на то, что Республика Молдова очень маленькая и одна из беднейших стран Европы. АО "Молдтелеком" доказывает нам, что даже в маленькой стране может существовать такое масштабное предприятие, которое предоставляет высококачественные услуги и модернизирует всю страну.

Библиографический список

.        Ситников С.Г, Солодов Т.А. Организация производства на предприятиях электросвязи [Текст]: Учебное пособие для вузов. - М.: Горячая линия - Телеком, 2006. - 239с.: ил.

.        А.В Засецкий, А.В. Иванов, С.Д. Постников, И.В. Соколов Контроль качества в телекоммуникациях и связи [Текст]: Часть II, под редакцией А.Б. Иванова - М.: Компания САЙРУС СИСТЕМС, 2001.

.        Корнеев И.Н., Фень С.Г. Сетевые структуры телекоммуникационной индустрии: зарубежный опыт и российские перспективы [Текст]: - М.: Горячая линия - Телеком, 2005. - 136 с.: ил.

.        Битнер В.И., Попов Г.Н. Нормирование качества телекоммуникационных услуг [Текст]: Учебное пособие для вузов. Под ред. В.П. Шувалова. - М.: Горячая линия - Телеком, 2004. - 312 с., ил.

.        Копничев Л.Н., Сахарчук С.И. Телеграфия и оконечное оборудование документальной электросвязи [Текст]: Учебник для техникумов. - М.: Радио и связь, 1990 - 320 с.: ил.

.        Хлытчев С.М и др. Основы автоматики и автоматизации производственных процессов [Текст]: Учебник для вузов связи - М.: Радио и связь 1989. - 288 с., ил.

.        Чаадаев В.К. Бизнес - процессы в компаниях связи [Текст]: - М.: Эко - Трендз, 2004. - 176 с.: ил.

Похожие работы на - Городская телефонная сеть АО 'Молдтелеком'

 

Не нашли материал для своей работы?
Поможем написать уникальную работу
Без плагиата!
Без нейросетей!