Разработка автоматизированной системы регенерации блока очистки в адсорбере технологической машины СКДС-100
Введение
Автоматизация производственного процесса играет немаловажную
роль в совершенствовании современного производства. Применение средств
автоматизации позволяет сократить трудоемкость производства, сократить издержки
производства, повысить качество выпускаемой продукции, уменьшить временные
затраты, облегчить труд рабочего, обеспечить непрерывный и объективный контроль
за протеканием технологического процесса, что в конечном итоге обеспечивает
экономическую эффективность автоматизации, а также самого процесса
производства.
Развитие компьютерных и информационных технологий даёт
широкие возможности для создания автоматизированных систем управления
технологическим процессом (АСУ ТП), позволяющие обеспечить необходимую
взаимосвязь производственных объектов между собой.
Задачей данного курсового проекта является разработка
автоматизированной системы регенерации блока очистки в адсорбере
технологической машины СКДС-100.
1.
Синтез функциональной и структурной схем АСУТП
1.1 Описание технологического процесса
В данной курсовой работе будет частично рассмотрен наболевший
вопрос у производителей кислородных станции, это их автоматизация, которая
остановилась ещё с 70-х годов и мало претерпела свои изменения.
На сегодняшний день есть и другие разработки производства
кислорода и азота, но это отдельные системы, которые производят один из выше
перечисленных продуктов низкой концентрации в газообразном виде. Данный проект
направлен на частичную автоматизацию универсальной системы, разработанную в
70-е годы, которая считается по сегодняшний день универсальной системой
производства кислорода и азота высокой чистоты и концентрации до 99,8%, а также
которая производит продукцию в жидком и газообразном виде.
Данная частичная система автоматизации основывается на
инструкции по эксплуатации технологической системы СКДС-100 и технологической
схеме производства кислорода. Производство кислорода и азота основывается на
методе ратификации (метод глубокого охлаждения) который состоит из 4-х этапов:
. Создания давления с помощью компрессорного
оборудования.
. Тонкая очистка воздуха от влаги и попутных газов с
помощью адсорбирующего вещества NaX в блоке очистки.
. Разделения очищенного воздуха на составляющие
(кислород и азот) методом ратификации в блоке разделения.
. Закачка газообразного продукта в баллоны или
накопление и слив жидкого продукта в специальные емкости типа ТРЖК или в сосуды
Дьюара.
Далее будет рассмотрен только второй этап, который и будет
нашей главной задачей.
Рассмотрим его работу, опираясь на технологической инструкции
по эксплуатации СКДС-100. Работа блока очистки состоит из следующих этапов:
1. Пуск,
который делится на 2 вида запуска
а) Пуск в работу с параллельной работой адсорберов (запуск на
2-х адсорберах).
До запуска в работу проверяется все вентиля азотной линии на
плотность закрытия, открываются запорные вентиля 1,2 адсорбера на входе
воздуха. Даётся команда на запуск компрессорного отделения, после подачи
воздуха, плавно подымаем давление с таким учетам что оно не должно превышать
подъема давления в приделах 15 кг/см² в минуту. При достижения
давления 10-30 кг/см² медленно открывается
запорный вентиль выхода того адсорбера который был до этой компании в работе
подавая очищенный воздух в блок разделения. После того как блок разделения
воздуха будет полностью запущен в работу, открываем запорный вентиль
отрегенерированного адсорбера на 1-2 оборот с таким расчетам чтобы температура
воздуха на входе в блок разделения воздуха не превышала 300С.
Остальные действия производятся, как будет указана во время работы.
б) Пуск в работу без параллельной (запуск на 1-ом адсорбере,
2 адсорбер ставится на регенерацию).
Перед запуском в работу проверяется все вентиля азотной линии
на плотность закрытия, открываются запорный вентиль на входе воздуха того
адсорбера который прошёл параллельную работу. Даётся команда на запуск
компрессорного отделения, после подачи воздуха, плавно подымаем давление с
таким учетам что оно не должно превышать подъема давления в приделах 15 кг/см² в минуту. При достижения давления 10-30 кг/см² медленно открывается запорный вентиль выхода того адсорбера
который прошел параллельную работу, подавая очищенный воздух в блок разделения.
После того как блок разделения воздуха будет полностью запущен в работу,
открываем запорный вентиль выхода азота из адсорбера сбрасывая оставшиеся
давление в адсорбере. После полного сброса давления из адсорбера медленно
открываем запорный вентиль входа азота так чтобы перепад давления находился в
количестве 120-130 м³/ч (0,2-0,3 по
кислородной шкале указателя расхода). Остальные действия проводим как будет
указана во время работы.
2. Во время работы
Все работы, связанные с изменением давления в адсорберах,
следует производить медленным открытием или закрытием вентилей блока очистки.
При этом изменение давления в адсорберах не должно превышать 15 кг/см² в минуту. Резкое изменение давления приводит к разрушению
адсорбента и быстрому выходу из строя блока очистки.
Запрещается подавать воздух высокого давления в адсорбер, не
охлажденный до температуры ниже 600С.
Переключение адсорберов.
Переключение адсорберов производится через 7 часов работы
адсорбера в режиме очистки. К этому времени 2 адсорбер должен быть
отрегенерирован и охлажден.
Переключение производится в следующем порядке:
- закрывается запорный вентиль входа азота в
отрегенерированный адсорбер;
- закрывается запорный вентиль выхода азота
из адсорбер в атмосферу;
- медленно приоткрываем запорный вентиль
входа воздуха в отрегенерированный адсорбер, соблюдая вышеуказанные требования
к открытию или закрытию вентилей, поднимая давление до полного выравнивания
давления в обоих адсорберах (наполнение адсорбера должно происходить в течении
15 минут);
- после выравнивания давления в адсорберах
вентиль входа воздуха в отрегенерированный адсорбер открыть полностью.
Преступить к параллельной работе адсорберов, для чего
приоткрыть на 1-2 оборота запорный вентиль выхода воздуха в наполненный
адсорбер и следить за температурой смешивания потоков воздуха из обоих
адсорберов так чтобы температура на входе в блок разделения не превышала 300С.
Постепенно в течении 2 часов, по мере снижения температуры
смешения потоков воздуха, приоткрывать запорный вентиль до полного его
открытия.
По истечении 2 часов работы температура смешения газа на
выходе из обоих адсорберов понизится до 15-200С и охлажденный
адсорбер будет готов работать в режиме абсорбции.
Прекратить подачу воздуха в выключаемый адсорбер путём
закрытия запорных вентилей входа и выхода воздуха.
Приоткрыв запорный вентиль выхода отбросного азота, учитывая
вышеуказанные требования по запорным вентилям, сбросить давление до 0 кг/см² (сброс давления производится в течение 15 минут) из отработавшего
адсорбера и приступить к регенерации адсорбера.
Регенерация адсорбера
Регенерация адсорбера должна производится без промедления
после переключения адсорбера. При подготовке адсорбера к работе в режиме
адсорбции следует ориентироваться на циклограмму работы блока очистки (рисунок
1), в которой представлено чередование этапа работы адсорберов в режиме очистки
(абсорбции), параллельной работы, регенерации (десорбции) охлаждения.
Рис. 1
Полностью открыть запорный вентиль выхода отбросного азота,
после чего открыть полностью запорный вентиль входа отбросного азота направляя
азот через подогреватель блока очистки в количестве 120-130 м³/ч (0,2-0,3 по кислородной шкале указателя расхода), но не менее
105 м³/ч (0,17 по кислородному указателю расхода) и включить
электроподогреватель блока очистки кнопкой пуск.
В процессе регенерации следить, чтобы температура входящего
азота после подогревателя находилась в приделах 380-4000С. После
того как температура отбросного азота на выходе адсорбера достигнет 2000С
отключить электроподогреватель, при исправном подогревателе она составляет не
более 3 часов, десорбция считается оконченной.
По окончанию регенерации начинается фаза охлаждения, при
которой надо увеличить количество отбросного азота до максимально возможного,
при этом расход отбросного азота должен составлять 180-220 м³/час (0,8-1,2 по кислородной шкале указателя расхода). Охлаждение
производится в приделах 3,5 часов, при котором к окончанию фазы охлаждения
температура должна достигать менее 600С.
После окончания цикла охлаждения произвести приключение
адсорберов согласно циклограмме и приступить регенерации адсорбента на грязном
адсорбере. Цикличность работы и регенерации повторяется до окончания компании.
3. По окончанию компании
Остановку блока очистки можно производить только перед
параллельной адсорберов либо после параллельной работы адсорберов, в другое
время остановка блока очистки запрещена.
Остановка блока очистки производится следующими действиями:
- после остановки компрессорного отделения
закрываются все открытые запорные вентиля на входах и на выходах адсорберов;
- с помощью запорных вентилей выхода
отбросного азота стравить оставшиеся давление в адсорберах до 0 кг/см², после полного сброса давления закрыть;
- выключить питание блока очистки.
Проблемой технологического процесса блока очистки является
цикличность и постоянные переходы на тот или иной адсорбер, постоянное
поддержания температурного режима, потока отбросного азота и медленного
поднятия давления в период переключения адсорберов. Это трудоемкий и
ответственные моменты которые требуют много внимания от человека работающего
над этим технологическим процессом, следовательно в данной курсовой мы должны
максимально упростить работу человека над этим технологическим процессам.
.2 Автоматизируемый объект
Целью данной курсовой работы будет являться
автоматизированная система блока очистки.
Все процессы, происходящие в данной системе блока очистки
являются ручными на данном этапе проектирования.
Ручной режим работы блока очистки и всех его запорных
вентилей останется, так как всегда бывают ситуации, где человеку нужно
вмешаться и исправить происходящую в системе ситуацию. Не бывает таких систем,
которые могут найти выход из любой ситуации. Следовательно, при проектировании
нашей системы мы учтем два режима работы: автоматически, при котором система
будет регулировать температуру и технологический процесс и ручном.
1.3 Синтез системы
. Назначение системы:
- автоматическое регулирование технологических процессов в
блоке очистки;
поддержание заданного давления при переходе адсорберов;
поддержание задонных температур при паролельной работе
адсорберов;
поддержание заданных температур при регенирации.
2. Основные функции системы управления:
. Непрерывное измерение и отображение параметров
технологического процесса блока очистки.
. Автоматическое регулирование давления при переходе
адсорберов.
. Автоматический расчет задания температуры на выходе воздуха
из адсорбера во время параллельной.
. Автоматическое регулирование сброса давления из адсорбера.
. Автоматическое регулирование потока входящего азота.
. Автоматическое регулирование температуры при регенерации.
. Возможность задания параметров регулятора.
. Выдача сигнала «АВАРИЯ» при выходе параметров системы за
предельные значения, при возникновении неисправностей в измерительных
преобразователях.
. Передача на диспетчерский пульт информации о работе блока
очистки.
. Данные передаваемые на диспетчерский пульт:
температуру выходящего воздуха из блока очистки;
температуру отбросного азота после подогревателя;
температуру отбросного азота на выходе из адсорбера;
расход отбросного азота поступающего в подогреватель;
давление в адсорберах;
режим работы контура поддержания давления;
режим работы контура поддержания температуры;
состояние запорных вентилей подпитки;
. Параметры задаваемые с диспетчерского пульта:
задание температуры воздуха из блока очистки при
параллельной;
задание температуры отбросного азота на вход и выход из
адсорбера во время регенерации;
задание открытия и закрытия запорных вентилей на входы и
выходы из адсорбера блока очистки, плавная подача давления.
Для начала представим макет системы.
Рисунок 1. Макет системы
Далее мы поэтапно будем раскрывать эти объекты и постепенно мы
постараемся привести данную систему к оптимальному виду.
Данная система довольно проста для понимания. Раскрыть данную схему
можно так:
. линия воздуха поступающий с машинного отделения проходит через
блок очистки где очищается от примесей и влаги поступает в блок разделения
воздуха;
. линия это поступление отбросного азота на блок очистки для
регенерации или охлаждения блока очистки.
Данная система работы сильно не отображает всей работы блока
разделения, это связано с тем, что блок разделения не разделен на адсорберы.
В нашем главном блоке нам понадобятся: адсорберы, 1 на воздушной
линии, 2 на азотной линии. Построим схему отражающую нашу замену.
Рисунок 2. 1-й Этап синтеза
Раскроем функцию процесса регенерации адсорбера в момент десорбции
цеолита. Из инструкции по эксплуатации нам известно что на момент десорбции
цеолит нагревается с помощью электронагревателя который доводить температуру
отбросного азота до нужного уровня, заданного диспетчером. В ее состав можно
включить запорный вентиль, которая будет подавать необходимый отброской азот, а
также включим запорный вентиль который отбрасывает отброской азот в атмосферу и
непосредственно сам электроподогреватель. Преобразуем нашу систему.
Рисунок 3. 2-й Этап синтеза
В данной схеме мы используем запорные вентиля, то есть
механические устройства с помощью которых мы вводим в работу для провидения
десорбции при нужной нам температурой и процесса охлаждения потоками отбросного
азота. Следующим этапом синтеза будет раскрытие функции работы адсорбера в
режиме абсорбции. Абсорбция нужна нам для поддержания технологического цикла
всего комплекса СКДС-100. Адсорбер, который находится в работе, производит
очистку воздуха для дальнейшего провидения технологического процесса
необходимого для блока разделения. Следовательно, нам понадобятся запорные
вентиля, которые будут подавать нам необходимый воздух и дальше проводить на
блок разделения. Преобразуем нашу схему и установим нововведения.
Рисунок 4. 3-й Этап синтеза
На 3 этап синтеза показана работа адсорберов, согласно циклограмме,
когда проходят 2 отдельных друг от друга процессов (процесс абсорбции и процесс
десорбции). Для полной картины нам нахватает соединение двух адсорберов друг с
другом. Это необходимо для того чтобы они менялись через определённый
промежуток времени чтобы быть в параллельной работе, а далее переходили на
другой режим работы.
Функция соединения адсорберов необходима согласно технологической
инструкции добавив все манометры и измерительные приборы.
Рисунок 5. 4-й Этап синтеза
Такой вид схемы имеет в ручном управлении, т.е. мы видим что
система автоматизации практически отсутствует и все практически все операции
проходят под контролем человека, что в свою очередь влекут много ошибок и
времени на столь простой процесс.
Теперь предпримем несколько шагов для автоматизации данного
объекта. Первым шагом будет автоматизация запорных вентилей, т.е. использование
МЭО - механического электронного оборудования. Также поставим датчики
температуры заменив их более современные, давления вместо манометров и датчик
перепадов давления, чтобы нашими запорными вентилями производить точное
реагирование по показаниям датчиков. Поставим их на всех запорных вентилях как
на азотной так и на воздушной линии.
Рисунок 6. 5-й Этап синтеза
Установим датчики контроля за температурой для регулировки работы
вентилей при переходе одного адсорбера на другой и датчик влажности для полного
контроля той среды которая поступает на блок разделения воздуха.
Рисунок 7. Синтезируемая система
Данная схема это тот процесс автоматизации который необходим для
правильной работы и автоматическом регулировании процессов проводимых в блоке
очистки, но на ряду с тем что процесс становится регулируемым автоматикой нужно
добавить ручное управление МЭО, для исправления внештатных ситуаций. Полная
схема системы приведена в ПРИЛОЖЕНИИ А.
1.4 Режимы работы системы
Опишем возможные режимы работы системы, чтобы потом по ним
создать соответствующие алгоритмы управления системой АСУТП.
Как мы уже говорили раньше в системе предусмотрено два режима
работы системы: ручной и автоматический.
Таким образом в системе предусмотрены следующие режимы
работы:
автоматическое управление МЭО;
ручное управление МЭО.
1.5 Автоматическое управление МЭО
Автоматический режим поддержания температуры основан на
использовании ПИД-регулятора. Входными параметрами регулятора являются
температура и давление при плавном наборе в адсорбер воздуха, а так же
температура на выходе из адсорберов при параллельной работе. Исходя из этих
параметров, система управляет МЭО работой адсорберов при провидении
параллельной и запуске блока очистки.
На диспетчерском пульте имеется возможность переключения
между следующими вариантами задания температуры:
непосредственного задания того или иного адсорбера при
запуске
(анализируя сохранённые данные с прошлой компании);
непосредственного задания начало и конец работы параллельной
работы адсорберов (анализируя температуру адсорбера после регенерации);
непосредственного задания окончания работы (анализируя
температуру адсорбера).
2.
Алгоритмы функционирования АСУТП
2.1 Алгоритмы системы
автоматизированный
система очистка управление
Алгоритм системы строится на основе поведения системы в
различных ситуациях, при различных заданных параметров на диспетчерском пульте.
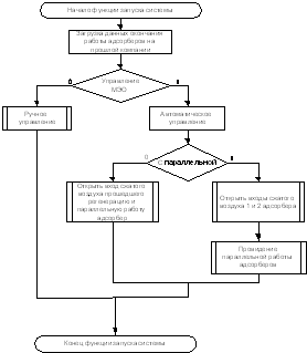
Рисунок 8. Общий Алгоритм Работы Системы
Рисунок 9. Алгоритм Запуска Системы
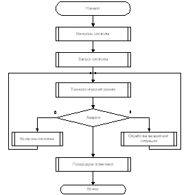
Рисунок 10. Алгоритм технологического режима
Процедура запроса нужна для того чтобы можно было оператору
остановить технологический процесс на этапе перехода с одного адсорбера на
другой сокращая время энергозатрат, при отсутствии емкостей для заправки.
Рисунок 11. Алгоритм остановки
Одной из причин возникновения аварийной ситуации является отказ
устройства, т.е. выход его из строя. Регулирования такой ситуации происходит за
счет переключения системы из автоматического режима в ручной, проводимые сам
оператор технологической машины.
Рисунок 12. Алгоритм Отработки Аварийной Ситуации
Раскроем некоторые основные функции технологического процесса.
Рисунок 13. Алгоритм стравливания давления.
Где P.ад - давление в адсорбере
Рисунок 14. Алгоритм подачи отбросного азота и включения эл.
подогревателя
PD - перепад давления входящего газа.
Рисунок 15. Алгоритм
прогрева адсорбера
Рисунок 16. Алгоритм разрешения на параллельную работу адсорбера.
Рисунок 17. Алгоритм набора давления перед параллельной
Pад1 -
давление в первом адсорбере.
Pад2 -
давление в втором адсорбере.
Этот процесс обязательно нужно выполнить в связи с требованиями
техники безопасности при эксплуатации сосудов работающих под давлением.
Рисунок 18. Алгоритм параллельной работы адсорберов
Функция Контроля Системы является основной системой регулирования,
она представляет реакцию системы на внешние и внутренние воздействия.
2.2 Выбор элементной
базы
Выбор управляющего контроллера
В качестве управляющего контроллера выберем DeltaV
Данный контроллер предназначен для построения систем
автоматизации средней и высокой степени сложности с большой программной
поддержкой от фирмы Emerson Process Management.
Главными достоинствами данного котроллера является:
. Удобство и простота обращения множествами функции на
уровне операционной системы;
. Эффективность, благодаря использованию нескольких
типов центральных процессоров различной производительности, наличие широкой
гаммы модулей ввода-вывода дискретных и аналоговых сигналов, функциональных
модулей и коммуникационных процессоров.
. Универсальность, т.к. данный контроллер отвечает
самым жестоким требованиям промышленных стандартов и обладает высокой степенью
электромагнитной совместимости, высокой стойкостью к ударным и вибрационным
нагрузкам. Установка и замена модулей контроллера может производиться без
отключения питания («горячая замена»).
. Наличие резервированной структуры позволяет
продолжать работу в случае возникновения одного или нескольких отказов в его
компонентах. Как правило, такие системы управляют производствами, простой
которых вызывает большие экономические потери.
Выбор температурных датчиков
В качестве температурных датчиков выбраны
термопреобразователи сопротивления Метран -2700, в нашем случае их кол-во равно
3 шт. Данные датчики нам подходят по диапазону измеряемых температур, а также
качественный корпус позволит прослужить дольше, чем обычные датчики.
Краткое описание:
Выбор датчиков давления и перепада давления
Датчиков давления в нашем проекте 2 и датчика перепада 1
Основными показателями для выбора данного датчика являлись:
·
Диапазон
измерения.
·
Температура
контролируемой среды
·
Степень
защиты корпуса
·
Напряжение
питания.
По данным показателям мы выберем для давления Метран - 150TAR2 и для перепада давления
Метран - 150СDR1

3. Разработка программного обеспечения для АСУ ТП
Выбор программного обеспечения
Разработка современной SCADA-системы требует больших вложений
и выполняется в длительные сроки. И именно поэтому в большинстве случаев
разработчикам управляющего ПО, в частности ПО для АСУ ТП, представляется
целесообразным идти по пути приобретения, осваивания и адаптирования
какого-либо готового, уже испытанного универсального инструментария.
В связи с этим возникает вопрос выбора SCADA-системы.
Возможности данных систем оцениваются по следующим
характеристикам:1) Функциональные возможности;
) Технические характеристики;
) Открытость системы;
) Поддержка жесткого реального времени.
При выборе необходимо учитывать все представленные
характеристики, а также стоимость системы. Выбранная система должна
соответствовать требованиям, предъявляемым при создании АСУ ТП и позволять
реализовывать все необходимые процедуры.
Российским представителем на рынке данной продукции является
фирма Emerson Process Management, которая предложила свой вариант решения
проблемы автоматизированного управления технологическим процессом с помощью
удаленной ЭВМ.
Delta V - это программный комплекс, предназначенный для
разработки, настройки и запуска в реальном масштабе времени системы управления
технологическими процессами.
Основная область применения - разработка верхнего уровня
систем промышленной автоматизации и постоянный контроль за проводимыми
процессами производства не только с операторского пульта но и на более высоком
уравне.
Проекты созданные в Delta V состоят из набора
файлов, содержащих:
) структуру математической обработки.
) описание используемых сигналов и промежуточных переменных.
) графические формы представления информации и управления.
) шаблоны генерируемых отчетов.
) файлы документирования, архивирования, технологических и
аварийных сообщений.
Проекты запускаются с помощью специальных программ -
мониторов реального времени
Все программы, входящие в Delta V делят на 3 группы:
) инструментальная система разработки (ИС) программного
обеспечения АСУТП.
) исполнительные модули.
) контроль за системой на высоком уровне.
Учитывая возможности данного программного пакета и то, что он
производится в России выберем в качестве программного обеспечения для нашего
проекта графическую SCADA систему Delta V
Заключение
Рассказана о среде разработки Delta V на которой должна быть
разработан проект программного обеспечения, для проектируемой АСУ ТП. Как
программное обеспечение он может быть загружен на узлы АСУ ТП в том числе на
контролер, и пульт оператора. С помощью единого программного проекта возможно
управление нашей АСУ ТП, удалённого контроля, контролируя при этом необходимые
параметры технологического процесса.
Библиографический список
1. Проектирование
систем автоматизации технологических процессов: Справочное пособие/ А.С. Клюев
и др.; Под ред А.С. Клюева. - 2-е изд., перераб. и доп. - М.: Энергоатомиздат,
1990. - 464 с.
. Материалы
http://www.metran.ru
. Материалы
http://www.emersonprocess.ru
.
Технологическая инструкция по эксплуатации технологической машины СКДС - 100.