Электронно-оптический измеритель скорости спортивных снарядов

  • Вид работы:
    Дипломная (ВКР)
  • Предмет:
    Информатика, ВТ, телекоммуникации
  • Язык:
    Русский
    ,
    Формат файла:
    MS Word
    1,36 Мб
  • Опубликовано:
    2012-08-28
Вы можете узнать стоимость помощи в написании студенческой работы.
Помощь в написании работы, которую точно примут!

Электронно-оптический измеритель скорости спортивных снарядов

СОДЕРЖАНИЕ

ВВЕДЕНИЕ

ГЛАВА 1. ОБЩАЯ ЧАСТЬ

.1 Виды систем определения параметров движения спортивного снаряда по санно-бобслейной трассе

.2 Принцип работы оптической мыши

.3 Оптические сенсоры

.4 Сравнение светодиодной и лазерной системы

ГЛАВА 2. СПЕЦИАЛЬНАЯ ЧАСТЬ

.1 Преобразователь «время-код»

.2 Экспоненциальное усреднение

ГЛАВА 3. ЭКОНОМИЧЕСКАЯ ЧАСТЬ

ГЛАВА 4. ТЕХНИКА БЕЗОПАСНОСТИ И ОХРАНА ТРУДА

.1 Анализ условий труда

.2 Расчет искусственного освещения

.3 Электробезопасность

.4 Пожарная безопасность

ЗАКЛЮЧЕНИЕ

СПИСОК ИСПОЛЬЗОВАННЫХ ИСТОЧНИКОВ

ПРИЛОЖЕНИЕ А

ПРИЛОЖЕНИЕ Б

ВВЕДЕНИЕ

электронный оптический преобразователь цифровой

Данный дипломный проект посвящен разработке измерителя скорости спортивных снарядов, под спортивным снарядом следует понимать сани, боб, скелетон.

Санно-бобслейный спорт зародился в середине 19 века в швейцарских Альпах. Его основателем официально считается предприимчивый владелец отеля близ Санкт-Морица Каспар Бадрутт. Он построил на территории отеля первую в мире санно-бобслейную трассу, организовав для своих гостей соревнования по саням, а несколько позже, в 1888г. здесь же английский турист Уилсон Смит соединил между собой двое саней с доской и использовал их для путешествия из Санкт-Морица в расположенную несколько ниже Челерину, таким образом став изобретателем первого в мире боба.

Построенный в 1870 году трек Бадрутта используется до сих пор, и на нем проводились гонки двух Олимпиад. С 1883 года в Швейцарии начали проводиться первые соревнования по санному спорту, а в 1913 году в немецком Дрездене была основана международная федерация. В программу зимних Олимпийских игр бобслей был включен начиная с 1924 года.

В России этот вид спорта начал развиваться, когда в Советском Союзе было принято решение создать сборную команду по бобслею. Поэтому 1980-ый год считается годом рождения бобслея в России. Уже в 1984 году наша сборная вошла в призеры. В последнее время бобслей в России уверенно набирает обороты и переходит на новый уровень: в подмосковном Парамоново построена современная санно-бобслейная трасса, отвечающая всем международным требованиям, а также одним из объектов олимпийского спортивного комплекса в Сочи станет ещё одна уникальная санно-бобслейная трасса.

Современный бобслей - это высокотехнологичный вид спорта, который из гонок энтузиастов превратился в состязание инженеров, технологов, конструкторов. Стоимость боба может достигать нескольких сотен тысяч евро. В его конструкции используются новейшие материалы и сплавы металлов, огромное значение имеют тонкости, наработанные механиками за долгие годы испытаний. Утечки технической информации команды боятся больше, чем плохой погоды или дисквалификации. Для соревнований по бобслею и скелетону на Олимпийских играх 2014 года строится уникальная по своим техническим характеристикам санно-бобслейная трасса. Она станет самой сложной из всех, которые когда-либо проектировались. Передовые технологии подготовки льда обеспечат точный и постоянный контроль над температурой трассы.

При таком подходе к проектированию самих спортивных снарядов и санно-бобслейных трасс организация тренировочного процесса тоже не должна отставать. Необходимо прибегать к использованию современных высокотехнологичных средств телеметрии параметров движения снаряда по трассе для детального анализа траектории движения и скоростного режима на протяжении всего трека.

В стандартную комплектацию санно-бобслейной трассы входят системы хронометража, которые позволяют определить среднюю скорость спортивных снарядов на нескольких отрезках трассы. Однако для объективного анализа работы спортсмена на трассе этой информации недостаточно. Для более эффективной организации тренировочного процесса требуется информация о скоростном режиме спуска спортивного снаряда по всей трассе в режиме непрерывного реального времени, а не в нескольких ее точках. Наличие данных о траектории движения спортивного снаряда по санно-бобслейным трассам, дополнительно к данным о скоростном режиме спуска, дает наиболее полную информацию для оптимальной организации тренировочного процесса.

Получение данных о траектории движения в реальном масштабе времени возможно с помощью радиолокационных и радионавигационных средств. Однако непрерывно меняющееся местоположение спортивного снаряда, скрытого бортами санно-бобслейной трассы, и возможные многократные переотражения излучаемых сигналов делают эти средства малоперспективными.

Больший интерес представляют акустические (ультразвуковые) измерители расстояний и скорости. Применение ультразвуковых измерителей требует дополнительного анализа возможных ошибок из-за изменений атмосферных параметров и тряски и вибраций спортивного снаряда, движущегося по трассе.

Наиболее интересны лазерные измерители расстояний и скорости. В сочетании с телевизионными средствами определения текущего местоположения точки отражения такая аппаратура наиболее перспективна.

В отсутствие возможности дополнительного оборудования санно-бобслейной трассы какими-либо техническими средствами, весь измерительный комплекс должен быть полностью автономным.

Для передачи полученных на борту спортивного снаряда данных о параметрах его движения должна использоваться радиолиния одного из существующих форматов.

ГЛАВА 1. ОБЩАЯ ЧАСТЬ

.1 Виды систем определения параметров движения спортивного снаряда по санно-бобслейной трассе

Техническая реализация систем получения требуемой информации о скоростном режиме спуска спортивного снаряда (СС) по санно-бобслейной трассе (СБТ) может быть различной.

Все системы определения параметров движения СС по СБТ можно разделить на три вида.

Первый вид систем определения параметров движения СС по СБТ это автономные системы, имеющие аппаратуру контроля, размещенную только на СС, с передачей информации на тренерский пункт анализа результатов движения СС. При этом никакие другие системы, как расположенные на трассе в штатном режиме её функционирования, так и помещенные вне её, не используются.

Основным достоинством таких систем является возможность их использования на любых трассах в скрытом от команд конкурентов режиме.

Недостатками полностью автономных систем являются:

отсутствие возможности коррекции текущих результатов измерения скорости и расстояния (дальности). При этом накапливающаяся ошибка работы этих измерителей приводит к ошибкам контроля скоростного режима и, как следствие, к неточностям в тренерских рекомендациях;

для устройств измерения параметров движения СС требуется определенные места установки, что усложняет техническую реализацию СС и увеличивает его стоимость.

Второй вариант систем определения параметров движения СС по СБТ отличается от рассмотренного выше тем, что на СС размещается система коррекции измерителей скорости и дальности. Эта система несанкционированно, т.е. без разрешения хозяев трассы, использует стандартную систему хронометража, имеющую несколько контрольных точек, расположенных на трассе на точно известных расстояниях  друг от друга, ÷,  - число контрольных точек.

Достоинства таких автономных систем состоит в том, что у них будут существенно меньше ошибки измерения текущих значений скорости и дальности. Отличие состоит только в том, что на СС появится новая система, требующая дополнительного места размещения и источников питания.

Третий вид систем определения параметров движения СС по СБТ, обозначенный на рисунке 1 буквой В, это неавтономные системы. Это такие системы, которые для своей работы требуют дополнительного оборудования, установленного вне СС либо на самой СБТ, либо вне её. При этом, на самом СС либо ничего не устанавливается, либо устанавливается передатчик с антенной, выполняющий роль маяка, положение которого на трассе определяется системой, установленной вне СС.

Достоинством такого типа систем определения параметров движения СС по СБТ является то, что на СС устанавливается минимальное количество оборудования, и в конструкцию СС вносятся минимальные изменения или вообще не вносятся.

Недостатком неавтономных систем определения параметров движения СС по СБТ следует назвать, в первую очередь, то обстоятельство, что для их работы необходимо дополнительное оборудование, расположенное либо на трассе, либо вне её. Это может быть реализовано только на «домашних» трассах в тренировочном режиме.

Далее более подробно рассматривается каждый вид выше описанных систем определения параметров движения СС по СБТ.

Автономные системы определения параметров движения СС по СБТ могут быть выполнены с использованием датчиков движения, использующих различные физические принципы. Это могут быть инерциальные датчики, ультразвуковой измеритель скорости, лазерный измеритель скорости. Измерение скорости и дальности может быть выполнено также с использованием видеокамеры, установленной в передней части СС, путём сравнения текущего изображения с записанным ранее с разметкой на ней дальномерной информации.

Ультразвуковой и лазерный измерители скорости и дальности работают по одинаковым принципам, определяя доплеровскую добавку частоты. Недостатками этих измерителей скорости, так же как и инерциальных датчиков является накопление со временем ошибки измерения скорости, а, следовательно, и дальности. Если при тестировании таких систем на трассе ошибки не будут превышать допустимые значения, то система коррекции показаний в режиме движения не потребуется. Если ошибки измерителей оказываются выше допустимых, то необходимо вводить систему коррекции показаний измерителей скорости и дальности по точкам хронометража, расположенным вдоль СБТ на точно известных расстояниях друг от друга.

Неавтономные системы определения параметров движения спортивных снарядов по санно-бобслейной трассе

Аппаратура измерения скорости и дальности размещается на борту СС, а неавтономность заключается в том, что коррекция текущих значений скорости и дальности производится в точках хронометража трассы по официально выделенным сигналам этой системы. Это позволяет не устанавливать аппаратуру коррекции на СС. Один из видов таких систем предусматривает установку на трассе набора видеокамер, обеспечивающих визуализацию СС по всей трассе. Также возможен вариант с установкий видеокамеры на СС и разметкой трассы, начиная со старта, по дальности краской, видимой при подсвете инфракрасным или ультрафиолетовым прожектором, установленным на СС.

Достоинством таких систем является получение визуальной информации о текущей дальности, что обеспечивает высокую точность.

Недостаток состоит в том, что такая система пригодна только для данной трассы.

Другой вид неавтономных систем предусматривает установку дополнительного оборудования вне трассы, например, определение положения с помощью спутниковых систем GPS или ГЛОНАСС. Недостатком этого варианта является слишком медленная работа этих систем и их недостаточная точность. Применение радиолокационных методов (угломерно-дальномерный метод) или радионавигационных (дальномерный, разностно-дальномерный и т.д.) по сигналам передатчика, установленного на СС осложняет необходимость иметь несколько приемных антенн, расположенных в районе трассы, для обеспечения уверенного приема сигналов передатчика со всех точек СБТ, а также потребность в системе синхронизации работы нескольких приемных антенн. Обеспечению высокой точности измерения координат СС будут препятствовать переотраженные сигналы от элементов конструкции СБТ и других местных предметов.

Из вышеизложенного обзора всевозможных систем и методов определения скорости спортивного снаряда следует выделить автономные системы, так как их применение возможно на любых трассах, не прибегая к дополнительному дооснащению самой трассы и согласованиям применяемых технических средств с администрацией СБТ. Кроме того, такие устройства будут более дешевыми в изготовлении и эксплуатации.

Измерение скорости ультразвуковыми измерителями основано на эффекта Доплера.

Для оценки допплеровского сдвига воспользуемся формулой

   (1)

где

 - частота излучаемого сигнала,

 - частота принимаемого сигнала, отраженного от поверхности желоба,

 - скорость ультразвука,

 - скорость движения центра масс СС вдоль строительной оси желоба, подлежащая определению.

Источников ошибок при вычислении  по измеренному значению  может быть несколько.

·        Скорость  распространения ультразвука в воздухе зависит от температуры воздуха. В диапазоне температур от -10 до 0°С скорость  меняется на 10 м/с.

·        Угол , под которым должен устанавливаться датчик, влияет на значение , на спектр и мощность отраженного ото льда сигнала. Отсутствие в литературе сведений о зависимости отражений ото льда как функции угла , частоты  и качества поверхности, не позволяют однозначно судить об ошибках при таких измерениях. Это определяет необходимость таких измерений, а значит предварительное изготовление действующего образца измерителя и проведения экспериментальных исследований.

Еще одним вариантом применения видеокамер в системе определения скорости и траектории движения СС является реализация корреляционно-экстремального способа навигации.

Аналогом такого устройства служит беспроводная оптическая «мышь».

Однако сложность работы такой системы состоит в том, что из-за тряски СС при его движении будет изменяться размер кадра, т. е. изображение от кадра к кадру будет меняться не только в результате движения СС, но и в результате его колебаний на неровностях СБТ. Это обстоятельство требует применения высокоскоростных видеокамер, у которых частота обновления кадров (интервал времени между двумя последовательными кадрами) выше максимальной частоты спектра колебаний СС на поверхности трассы. Только в этом случае покадровое изменение пикселей будет мало зависеть от вибрации СС, а будет в основном определяться параметрами его движения по СБТ. Вероятно, определенную помеху работе такой системы при установке видеокамеры под СС будет создавать срезанные его полозьями кусочки льда. Они будут искажать изображения в каждом кадре, мешая, таким образом, определить положение и число измеренных, посредством сравнения, пикселей, связанных с движением СС.

Дополнительные сложности могут возникнуть из-за прозрачного ледового покрытия трассы.

Учитывая указанные обстоятельства, более целесообразной является установка видеокамеры в носовой части СС, где максимально исключены помехи, обусловленные вылетающими из-под полозьев крошками льда.

Далее приведены чертежи спортивных снарядов (боб - рисунок 1, сани - рисунок 2), с указанием места установки видеокамеры.

Рисунок 1. Боб

Рисунок 2. Сани

.2 Принцип работы оптической мыши

Все оптические мыши базируются на общем принципе работы, который был изобретен в исследовательских лабораториях корпорации Hewlett-Packard, в ее подразделении Agilent Technologies. На сегодняшний день Agilent Technologies, Inc. - монополист на рынке оптических сенсоров для мышек, никакие другие компании такие сенсоры не разрабатывают.

Рисунок 3. Принцип работы оптической мыши

Принцип действия системы состоит в следующем: с помощью светодиода, и системы фокусирующих его свет линз, под мышью подсвечивается участок поверхности. Отраженный от этой поверхности свет, в свою очередь, собирается другой линзой и попадает на приемный сенсор микросхемы - процессора обработки изображений, который делает снимки поверхности под мышью с высокой частотой (кГц). Причем микросхема не только делает снимки, но сама же их и обрабатывает, так как содержит две ключевых части: систему получения изображения Image Acquisition System (IAS) и интегрированный DSP процессор обработки снимков.

Рисунок 4. Изображение рабочей поверхности

На основании анализа ряда последовательных снимков интегрированный DSP процессор высчитывает результирующие показатели, свидетельствующие о направлении перемещения мыши вдоль осей Х и Y, и передает результаты своей работы вовне по последовательному порту.

Рисунок 5. Конструкция оптической системы мыши

Система оптического слежения мышей, помимо микросхемы-сенсора, включает еще несколько базовых элементов. Держатель (Clip) в который устанавливаются светодиод (LED) и непосредственно сама микросхема сенсора (Sensor). Эта система элементов крепится на печатную плату (PCB), между которой и нижней поверхностью мыши (Base Plate) закрепляется пластиковый элемент (Lens), содержащий две линзы. Оптимальное расстояние от элемента Lens до отражающей поверхности под мышью должно попадать в диапазон от 2.3 до 2.5 мм. Это рекомендации производителя сенсоров.

.3 Оптические сенсоры

Первыми массово выпускаемыми оптическими сенсорами стали микросхемы HDNS-2000. Эти сенсоры имели разрешение 400 cpi (counts per inch) и были рассчитаны на максимальную скорость перемещения мыши в 12 дюймов/с (около 30 см/с) при частоте осуществления снимков оптическим сенсором в 1500 кадров в секунду. Допустимое (с сохранением стабильной работы сенсора) ускорение при перемещении мыши для чипа HDNS-2000 - не более 0.15 g.

Затем на рынке появились микросхемы оптических сенсоров ADNS-2610 и ADNS-2620. Оптический сенсор ADNS-2620 уже поддерживал программируемую частоту съемки поверхности под мышью, с частотой в 1500 либо 2300 снимков/с. Каждый снимок делался с разрешением 18х18 пикселей. Для сенсора максимальная рабочая скорость перемещения по прежнему была ограничена 12 дюймами в секунду, зато ограничение по допустимому ускорению возросло до 0.25 g,

Вышедший вскоре чип ADNS-2051 представлял собой гораздо более мощное решение, чем микросхемы HDNS-2000 или ADNS-2610. Этот сенсор уже позволял программируемо управлять разрешением оптического датчика, изменяя таковое с 400 до 800 сpi и допускал регулировку частоты снимков поверхности: 500, 1000,1500, 2000 или 2300 снимков/с. Величина снимков составляла всего 16х16 пикселей. При 1500 снимках/с предельно допустимое ускорение мыши составляло по прежнему 0.15 g, максимально возможная скорость перемещения - 14 дюймов/с.

Сенсор ADNS-2030 разрабатывался для беспроводных устройств, а потому имел малое энергопотребление, требуя 3.3 В питания. Чип также поддерживал энергосберегающие функции, например функцию снижения потребления энергии при нахождении мыши в состоянии покоя ( power conservation mode during times of no movement), когда по прошествии одной секунды, если мышь не перемещалась сенсор переходил в режим энергосбережения. Что касается остальных ключевых характеристик сенсора, то они не отличались от таковых у ADNS-2051.

Такими были первые оптические сенсоры. Большой проблемой, возникающей при передвижении оптической мыши по поверхностям, особенно с повторяющимся мелким рисунком, являлось то, что процессор обработки изображений порой путал отдельные похожие участки монохромного изображения, получаемые сенсором и неверно определял направление перемещения мыши. Кроме того при слишком быстром перемещении мыши сенсор мог вообще утратить всякую связь между несколькими последующими снимками поверхности.

Оптический сенсор ADNS-3060, по сравнению со своими предшественниками, обладает впечатляющим набором характеристик. Допустимая максимальная скорость перемещения манипулятора выросла до 40 дюймов/с а ускорение выросло в сто раз, и достигло величины 15 g. Программируемая скорость осуществления снимков поверхности оптическим сенсором у новой модели чипа превышает 6400 кадров/с. Причем чип ADNS-3060 может сам осуществлять подстройку частоты следования снимков для достижения наиболее оптимальных параметров работы, в зависимости от поверхности, над которой перемещается мышь. Разрешение оптического сенсора по прежнему может составлять 400 или 800 cpi. Осуществляемые сенсором ADNS-3060 снимки поверхности (кадры) имеют разрешение 30х30 и представляют собой все ту же матрицу пикселей, яркость каждого из которых закодирована 8-ю битами, т.е. одним байтом (соответствует 256 градациям серого для каждого пикселя).

После того как интегрированный DSP процессор обработает данные снимков, он вычисляет относительные значения смещения манипулятора вдоль осей X и Y, занося данные об этом в память микросхемы ADNS-3060. В свою очередь микросхема внешнего контроллера (мыши) через последовательный порт может читать эти сведения из памяти оптического сенсора с частой примерно 100 Гц. Инициатором передачи данных является внешний контроллер, сам оптический сенсор осуществляет только хранение информации о перемещении. Поэтому вопрос оперативности (частоты) слежения за перемещением мыши во многом лежит на «плечах» микросхемы внешнего контроллера.

Рисунок 6. Структурная схема оптического сенсора ADNS-3060

Рекомендуемая рабочая температура микросхемы ADNS-3060 от 0 0С до +40 0С. Хотя сохранение рабочих свойств своих чипов Agilent Technologies гарантирует в диапазоне температур от -40 0С до +85 0С.

.4 Сравнение светодиодной и лазерной системы

Также стоит уделить внимание категории оптических мышек называемой «лазерные мышки». Эти устройства отличаются от описанных выше только способом подсветки рабочей поверхности. Лазер излучает узконаправленный пучок света, следовательно, освещенность поверхности под мышью при применении лазера гораздо лучше, чем при использовании светодиода. Лазер, работающий в инфракрасном диапазоне, был выбран, вероятно, чтобы не слепить глаза отражением света из-под мыши в видимом спектре. Матрица оптического сенсора обладает хорошей чувствительностью в довольно широком спектре, и поэтому нормально работает в инфракрасном диапазоне. Современные сенсоры без проблем работают даже с голубым светом (существуют манипуляторы и с такой подсветкой). Благодаря более сильной освещенности поверхности и свойствам лазерного излучения на рабочей поверхности разница между местами, поглощающими излучение (темными) и отражающими лучи (светлыми) будет более значительной, чем при использовании обычного светодиода - т.е. изображение будет более контрастными.

Рисунок 7. Снимок белой плитки со светодиодной (слева) и лазерной (справа) подсветкой

И действительно, если сравнить реальные снимки поверхности, сделанные обычной светодиодной оптической системой, и системой с использованием лазера, «лазерный» вариант будет куда более контрастен - отличия между темными и яркими участками снимка более значительны. Безусловно, это может существенно облегчить работу оптическому сенсору.

Так как сегодняшний день на рынке сенсоров для оптических мышей самыми высокими показателями по максимальной скорости перемещения и разрешению обладает сенсор фирмы Agilent ADNS-3060, его и следует использовать для проектирования. Частота съемки этого сенсора составляет 6469 кадров в секунду, размер кадра 30х30 пикселей. При использовании стандартной оптической системы компьютерной мыши этот сенсор обеспечивает уверенную работу при скорости 0-1 м/с по обоим координатным осям а максимальное разрешение составляет 800 точек на дюйм.

Размер кадра и минимальное перекрытие кадров при перемещении:

Со стандартной оптической системой разрешение составляет 800 dpi, следовательно размер одного пикселя на рабочей поверхности будет составлять 25/800=0,03125 мм, а размер кадра соответственно 0,03125х30=0,9375 мм

Определим минимальное перекрытие кадров по площади, необходимое для безошибочной работы сенсора:

количество кадров в 1 м : 1000/0,9375 = 1066,67 кадров 6469/1066,67 = 6,065 фрагментов в кадре, следовательно один фрагмент это 1/6 кадра, а перекрытие кадров по одной оси должно составлять как минимум 5/6 или 0,78125 мм, значит перекрытие по площади должно составлять (0,78125х0,78125)/(0,9375х0,9375)=0,694 мм2 или 7/10 кадра, так как перемещение спортивного снаряда по трассе в основном происходит только по оси, направленной вдоль снаряда(х), а боковой снос по сравнению с прямолинейным движением незначителен, всю допустимую площадь перекрытия можно использовать для измерения смещения по оси х. Это позволяет несколько увеличить измеряемую скорость (чуть менее чем в два раза). Тогда перекрытие кадров при движении по оси х составит 7/10, что несколько больше 2/3, а значит соответствует требованиям ТЗ.

По заданию на проектирование необходимо измерять скорости в диапазоне от 5 до 50 м/с. Увеличить максимальную измеряемую скорость при таком методе измерения можно двумя путями: увеличивая частоту кадров сенсора или увеличивая размер кадра на рабочей поверхности. Так как частота кадров является предельным техническим параметром сенсора, она не может быть увеличена, а увеличить размер кадра на рабочей поверхности можно, при условии применения специализированной, отличной от компьютерной мыши, оптической системы. Применение специальной оптической системы также позволит обеспечить выполнение ещё одного требования ТЗ - увеличить расстояние между сенсором и рабочей поверхностью до 100 мм.

Определение необходимого размера кадра:

Если перекрытие кадров должно составлять как минимум 7/10 (на максимальной измеряемой скорости), то размер фрагмента составляет 3/10 кадра, а кадр состоит из 1/0,3= 3, 3333 фрагментов. 6496/3,3333=1948,82 кадров должно укладываться в расстояние, пройденное за секунду, а размер кадра будет 50000/1948,82=25,656 мм. Для обеспечения некоторого запаса по максимальной измеряемой скорости и округления геометрических размеров кадра до целого числа, следует принять размер кадра на рабочей поверхности равным 26х26 мм.

ГЛАВА 2. СПЕЦИАЛЬНАЯ ЧАСТЬ

.1 Преобразователь «время-код»

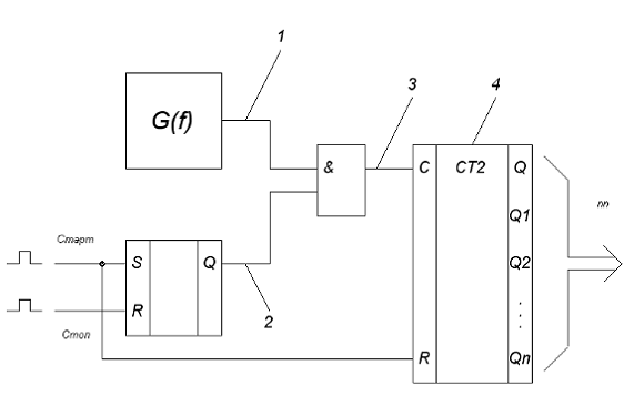
Периодомер (ПМ) строится как преобразователь «время-код» (ПВК), реализующий классический метод последовательного счета. Данный преобразователь представлен на Рис. 7.

Рисунок 7 - Преобразователь «время-код»

Данный преобразователь преобразует временной интервал между двумя импульсами - начальным (стартовым) и конечным (стоповым) в параллельный двоичный код.

Стартовый и стоповый импульсы - это импульсы, прошедшие через амплитудный детектор реакции двух резонаторов, подключенных к выходу передатчика (ПРД) и настроенных на минимальную и максимальную частоту излучаемого сигнала.

Схема преобразователя «время-код» включает:

.генератор тактовых импульсов;

.управляющий триггер;

.конъюнктор;

.счетчик импульсов.

На схеме показан двоичный счетчик, хотя в общем случае может быть использован счетчик с любым видом кодирования.

Эпюры в разных точках схемы, поясняющие работу преобразрвателя, приведены на Рис. 8.

Рисунок 8 - Принцип работы преобразователя «время-код»

Прокомментируем работу преобразователя «время-код». Генератор G вырабатывает счетные импульсы с периодом . В момент времени t 1. на вход  (установка единицы) триггера приходит импульс «Старт», соответствующий началу временного интервала, и устанавливает управляющий триггер в единичное состояние.

Счетчик импульсом «Старт» устанавливается в нулевое состояние. В результате на выходе конъюнктора появляется последовательность импульсов генератора G, поступающая на счетный вход счетчика.

В момент времени t 2 на вход R триггера приходит импульс «Стоп» и устанавливает триггер в нулевое состояние, при этом поступлении импульсов на счетчик прекращается.

Таким образом, код в счетчике будет пропорционален величине временного интервала между старт- и стоп- импульсами.

После окончания временного интервала код с выхода счетчика может быть выдан потребителям.

Произведем анализ погрешностей, возникающих при преобразовании временного интервала в код.

Как и при всяком аналого-цифровом преобразовании, при преобразовании временного интервала в код возникают ошибки, связанные с наличием дискретизации, т.е. квантования входной аналоговой величины (временного интервала) по уровню. Код, снимаемый со счетчика, соответствует не точному значению временного интервала, а ближайшему к нему числу периодов счетных импульсов. Ошибки дискретизации временного интервала возникают в силу того, что моменты начала и конца измеряемого интервала не синхронизированы с моментами появления счетных импульсов.

Ошибки дискретизации в начале Vt1 и конце Vt2 временного интервала определяются следующим образом:

Vt1 = t1 - t H ∈(0,)

Vt2 = tK - t 2 ∈(-,0)

где t1 - истинный момент начала временного интервала; t 2 - истинный момент конца временного интервала;

Законы распределения ошибок дискретизации Vt1 и Vt2 являются равномерными (так как моменты появления стартового () и стопового() импульсов на интервале  между счетными импульсами равновероятны). Плотности распределения ошибок дискретизации () и () показаны на Рис. 9.

Рисунок 8 - Плотности распределения ошибок дискретизации

Моменты К-го порядка случайной величины, равномерно распределенной на интервале (а, в) определяются следующим выражением:


Для случайных величин Vt1 и Vt2, К-е моменты будут иметь вид:


Первые, вторые моменты и дисперсия случайных величин Vt1 и Vt2 согласно ниже приведенным моментам, примут вид:


Общая (суммарная) ошибка, равная сумме ошибок Vt1 и Vt2 по началу и концу преобразуемого интервала имеет следующие параметры:


Таким образом, общая ошибка преобразования временного интервала в код с несинхронизированными относительно счетных импульсов начальным и конечным моментами отсчетов имеет нулевое среднее значение и дисперсию .

Существует и второй источник погрешности ПВК - нестабильность частоты тактового генератора G.

Рассмотрим связь между коэффициентом нестабильности  частоты  тактового генератора и погрешностью преобразования временного интервала.

Если за счет нестабильности новое значение частоты генератора G станет равным , то новое значение периода следования счетных импульсов будет рассчитываться по следующему выражению:


Очевидно, что наибольшая ошибка получится при преобразовании максимального временного интервала , для которого при номинальной частоте счетных импульсов .

Для того, чтобы ошибка в показаниях счетчика из-за ухода частоты тактового генератора не превышала единицы младшего разряда, нестабильность генератора должна быть:


Это соотношение определяет минимальный уровень стабильности частоты тактового генератора, при котором погрешности преобразования временного интервала в код, обусловленные нестабильностью периода повторения счетных импульсов , находятся на уровне временного квантования.

Так как , то можно определить максимально возможное значение временного интервала, при котором ошибка от нестабильности частоты генератора не превышает единицы младшего разряда.


Из выражения видно, что при использовании генератора с хорошей кварцевой стабилизацией  ошибка нестабильности частоты генератора практически не ограничивает диапазон измеряемых временных интервалов.

Общая ошибка преобразования временного интервала в код с не синхронизированными относительно счетных импульсов начальными и конечными моментами отсчетов имеет нулевое среднее значение и дисперсию , что должно составлять 0.01 от ошибки измерения.

Таким образом, можно узнать , зная минимальный период определяемой формулой:


Таким образом, . Измеряемая высота Н и период  связаны между собой линейно.

Можно вычислить, какому кванту высоты h соответствует квант периода  по следующей формуле:


Получаем квант высоты . Для удобства уменьшим  для получения круглого значения кванта высоты  и вычислим из этого новое значение  по формуле:


Получим новое значение .

Зная максимальный период , можно вычислить число разрядов необходимых для представления периода (высоты) в двоичной системе исчисления. Для этого нужно знать число временных квантов N, укладывающихся в максимальный период .

Число временных квантов N рассчитывается по следующей формуле:


Таким образом,  что соответствует . Число разрядов необходимых для представления периода в двоичной системе исчисления равно 11.

.2 Экспоненциальное усреднение

После измерения периода  осуществляется экспоненциальное усреднение на основе следующего выражения:


где - текущее среднее; - предыдущее среднее; - текущее значение.

Коэффициент для удобства выбирается , так как в этом случае деление на М можно реализовать сдвигом на n разрядов.

Итерационный процесс приводит к следующему выражению:


Данное выражение можно преобразовать в следующее выражение:


Длительность переходного процесса  до того как не достигнет уровня 0,67 должна не более 0.1с.

Из этого условия можно получить коэффициент M. На Рис. 9 представлен переходный процесс.

При переходном процессе .

Преобразуя сумму

получаем следующее выражение:


Рисунок 9 - Переходный процесс

Получаем . Для удобства берем .

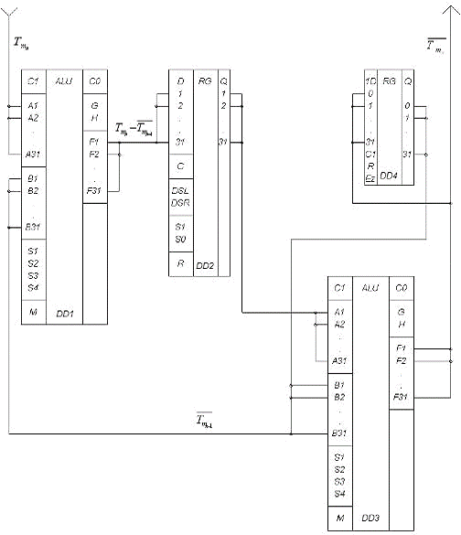
Для реализации операции экспоненциального усреднения необходимы два 32-х разрядных АЛУ и два регистра.

Одно АЛУ необходимо для вычисления .

Необходим сдвигающий регистр для выполнения деления на М. Деление на М () осуществляется сдвигом на десять разрядов влево.

Необходим регистр для хранения значения полученного в предыдущий момент времени .

Рисунок 10 - Цифровое устройство реализующее операцию экспоненциального усреднения

Также необходимо АЛУ для сложения  и .

Таким образом, после измерения текущего значения периода, на первое АЛУ из запоминающего регистра поступает предыдущее усредненное значение периода и рассчитывается разность этих значений.

Далее, полученная разность передается на регистр, которые выполняет деление данной разности на коэффициент М при помощи сдвига на n-число разрядов.

Данное отношение передается на второе АЛУ, в котором рассчитывается сумма этого отношения и усредненного предыдущего значения периода. На выходе АЛУ получаем новое усредненное значение периода, которое запоминается в запоминающий регистр.

На Рис. 10 представлено цифровое устройство реализующее операцию экспоненциального усреднения.

ГЛАВА 3. ЭКОНОМИЧЕСКАЯ ЧАСТЬ

В данной части дипломного проекта будет рассматриваться вопрос, насколько эффективно в финансовом плане применение того или иного оптического датчика.

В настоящее время существует множество видов уже разработанных оптических датчиков, каждый из которых обладает уникальными техническими характеристиками. На основе сравнения технических данных и стоимости приборов будет производиться расчет в данной части дипломного проекта.


Таблица 3.1

Параметр

ADNS-3060(дипл.)

ADNS-2620(анагол.)

Диапазон напряжения питания(В)

От 3.1 до 3.6

От 4.1 до 5.5

Ток потребления(мА)

60

30

Стоимость датчика (руб.)

800

700


Срок службы ADNS-3060 и ADNS-2620 одинаковый равен 4 года.

) Расчет годового экономического эффекта будет вести по формуле приведенных затрат.

П=С+Ен*К

где П - приведенные затраты;

С - годовые эксплуатационные затраты(руб./г);

Ен - нормативный коэффициент нормативности(равен 0.3);

К - капитальные затраты(руб.).

) Расчет годовых эксплуатационных расходов.

а) Амортизация.

А=ЦУ*Н

Н=100%/4 года=25%

где Н - норма амортизации(25% за 1 год).

ЦУ - цена устройства(руб.).

Адиплом=800*0.25=200(руб.)

Ааналог=700*0.25=175(руб.)

б) Определяем коэффициент тождественного эффекта по напряжению питания.

.5В/3.6В=1.53(В)

в) Определяем коэффициент тождественного эффекта по току.

мА/30мА=2(мА)

В качестве эксплуатационных расходов в данном случае используется амортизация в аналоге ее величина меньше, чем в дипломе, но в дипломе имеются более лучшие основные параметры. Общая величина коэффициента тождественного эффекта, которой учитывает более лучшие основные параметры составляет величину.

.53*2=3.06

При учете лучших основных параметров эксплуатационные затраты по аналогу составит 175*3.06=535.5. Эксплуатационные затраты по диплому равны 200.

Приведенные затраты:

Пдиплом=200+0.3*800=200+240=440

Паналог=535.5+0.3*700=535.5+210=745.5

Годовой экономический эффект равен:

Эгод. =Паналог-Пдиплом

Эгод.=745.5-440=305.5(руб.)

Таким образом, делаем вывод, что был сделан правильный выбор устройства, наилучшее по своим параметрам и наименьшими затратами на приобретения датчика.

ГЛАВА 4. ТЕХНИКА БЕЗОПАСНОСТИ И ОХРАНА ТРУДА

.1 Анализ условий труда

Работа с любым радиооборудованием связана с воздействием на рабочего электромагнитных полей. Радиовысотомеры работают на сверхвысоких частотах в диапазоне от 444 МГц на радиовысотомере типа РВ-2, до 4,4 ГГц на радиовысотомере А-037, что создает дополнительную опасность при обслуживании оборудования в закрытом помещении. Условия труда могут меняться в зависимости от типа летательного аппарата, на котором установлен радиовысотомер: например, условия труда на экраноплане характериризуются повышенной влажностью воздуха в силу полета над поверхностью воды на малых высотах.

Основными источниками электромагнитной энергии радиочастотного диапазона в производственных помещениях являются неэкранированные высокочастотные блоки установок.

Взаимодействие внешних электромагнитных полей с биологическими объектами осуществляется путем наведения внутренних полей и электрических токов, величина и распределение которых в теле человека зависит от целого ряда параметров - таких, как размер, форма, электрические и магнитные свойства тканей (электрическая/магнитная проницаемость и электрическая/магнитная проводимость), ориентация объекта относительно поляризации тела, а также от характеристик электромагнитных полей (частота, интенсивность, модуляция и др.).

Поглощение и распределение поглощенной энергии внутри тела существенно зависит от формы размеров облучаемого объекта, от соотношения этих размеров с длиной волны излучения.

В последнее десятилетие получила дальнейшее развитие информационная теория воздействия электромагнитных излучений, основанная на концепции взаимодействия внешних полей с внутренними полями организма. К критическим органам и системам относят центральную нервную систему, глаза, гонады, кроветворную систему. Описаны эффекты со стороны сердечно-сосудистой и нейроэндокринной системы, иммунитета, обменных процессов. Появились данные об индуцированном влиянии электромагнитных излучений на процессы канцерогенеза.

Биологическое действие электромагнитных излучений зависит от длины волны (или частоты излучения), режима генерации (непрерывный, импульсный); условий воздействия на организм (постоянное, прерывистое, общее, местное, интенсивность, длительность).

Существенными различиями в количестве падающей и поглощаемой энергии объясняется меньшая биологическая активность локальных облучений частей тела (за исключением головы) по сравнению с общим воздействием.

Поражения, вызываемые электромагнитными излучениями, могут быть острыми и хроническими.

Острые поражения возникают при воздействии значительных тепловых интенсивностей электромагнитных излучений. Они встречаются крайне редко - при авариях или грубых нарушениях техники безопасности. Острые поражения отличаются полисимптомностью нарушений со стороны различных органов и систем, при этом характерны выраженная астенизация, диэнцефальные расстройства, угнетение функции половых желез. Пострадавшие отмечают отчетливое ухудшение самочувствия во время работы с радиолокационной станцией или сразу после ее прекращения, резкую головную боль, головокружение, тошноту, повторные носовые кровотечения, нарушение сна. Эти явления сопровождаются общей слабостью, адинамией, потерей работоспособности, обморочными состояниями, неустойчивостью артериального давления и показателей белой крови; в случаях развития диэнцефальной патологии - приступами тахикардии, профузной потливости, дрожания тела и др. Нарушения сохраняются 1,5-2 месяца. При воздействии высоких уровней электромагнитных излучений (более 80-100 мВт/см2) на глаза возможно развитие катаракты.

Для профессиональных условий характерны хронические поражения. Они выявляются, как правило, после нескольких лет работы с источниками электромагнитных излучений микроволнового диапазона при уровнях воздействия, составляющих от десятых долей до нескольких мВт/см2 и превышающих периодически 10 мВт/см2 . Симптомы и течение хронических форм радиоволновых поражений не имеют строго специфических проявлений. В клинической картине выделяют 3 ведущих синдрома: астенический, астеновегетативный и гипоталамический.

В целях предупреждения, ранней диагностики и лечения нарушений состояния здоровья работающих под воздействием ЭМИ РЧ необходимо проведение предварительных и периодических медицинских осмотров. Все лица с начальными проявлениями клинических нарушений, обусловленных воздействием радиоволн, а также с общими заболеваниями, течение которых может усугубляться под влиянием неблагоприятных факторов производственной среды, должны браться под наблюдение с проведением соответствующих гигиенических и терапевтических мероприятий, направленных на оздоровление условий труда и восстановление здоровья.

В случаях, характеризующихся прогрессирующим течением профессиональной патологии, осуществляется временный или постоянный перевод работающих на другую работу. Это касается также женщин в период беременности и кормления при условии превышения уровней электромагнитных излучений на рабочих местах, установленных для населения.

Лица, не достигшие 18-летнего возраста, к самостоятельной работе на установках, являющихся источниками электромагнитных излучений радиочастотного диапазона, не допускаются.

Основными нормативными документами, регламентирующими допустимые уровни воздействия ЭМИ РЧ, являются ГОСТ 12.1006-84 ССБТ "Электромагнитные поля радиочастот. Допустимые уровни на рабочих местах и требования к проведению контроля", СанПиН 2.2.4/2.1.8.055-96 "Электромагнитные излучения радиочастотного диапазона", СН № 5803-91 "Предельно допустимые уровни воздействия электромагнитных полей диапазона частот 10-60 кГц".

В СанПиН 2.2.4/2.1.8.055-96 "Электромагнитные излучения радиочастотного диапазона" изложены основные требования к размещению производственных источников электромагнитных излучений и передающих радиотехнических объектов, установлены порядок и сроки проведения контроля уровней электромагнитных излучений:

Источники электромагнитных излучений должны размещаться в производственных помещениях с учетом недопустимости повышенного электромагнитного воздействия на соседние рабочие места, помещения, здания и прилегающие территории;

Площадь, кубатура помещений, вентиляция, освещенность, уровни физических, химических и иных факторов, другие гигиенические показатели и характеристики должны соответствовать установленным для этих показателей санитарным правилам и нормам.

Гигиеническая оценка облучаемости лиц, подвергающихся воздействию электромагнитных излучений, производится на основании определения 2 параметров: интенсивности электромагнитного излучения и времени его воздействия. Интенсивность электромагнитного излучения определяется путем измерения напряженности электрического поля и магнитного поля в диапазоне частот ниже 300 МГц и по плотности потока энергии электромагнитного излучения - в диапазоне частот выше 300 МГц. Время воздействия определяется с помощью специальных хронометражных исследований.

Для проведения измерений уровней ЭМИ рекомендуются приборы 2 типов:

приборы с антеннами, требующими учета поляризации поля, т. е. направленного действия (NFM-1, ПЗ-9);

измерители с изотропными датчиками (ПЗ-15, ПЗ-16, ПЗ- 17…ПЗ-25).

Для оценки электромагнитных излучений, наряду с инструментальными применяются расчетные методы. Используя данные о технических параметрах радиопередающих устройств, а также о влиянии земли, можно рассчитать интенсивности электромагнитных излучений в любой точке пространства.

Меры защиты работающих следует применять при всех видах работ, если уровни электромагнитных излучений на рабочих местах превышают допустимые. Защита персонала от воздействия электромагнитных излучений достигается путем проведения организационных (выбор рациональных режимов работы установок, ограничение места и времени нахождения персонала в зоне облучения и др.) и инженерно-технических (рациональное размещение оборудования, использование средств, ограничивающих поступление электромагнитной энергии на рабочие места персонала, напр., поглотители мощности, экранирование) мероприятий, а также использования средств индивидуальной защиты.

К средствам индивидуальной защиты относятся защитные очки, щитки, шлемы, защитная одежда (комбинезоны, халаты и т. д.).

Способ защиты в каждом конкретном случае должен определяться с учетом рабочего диапазона частот, характера выполняемых работ, необходимой эффективности защиты.

.2 Расчет искусственного освещения

В связи с высоким напряжением на глаза необходимо достаточное искусственное освещение, которое можно рассчитать по формуле:

Еmin*K*S*Z

Фл = __________________ ,

N*γ*η

где Фл - необходимый световой поток;

Еmin - минимальная нормированная освещенность, лк;

S - площадь освещаемого помещения, м²;

Z - коэффициент неравномерности освещения, который зависит от типа ламп;

K- коэффициент запаса, учитывающий запыление светильников и снижение теплоотдачи в процессе эксплуатуации;- число светильников в помещении;

γ - коэффициент затенения;

η - коэффициент использования светового потока ламп определяемым индексом i помещения.

Индекс помещения определяется по формуле:

A*B

i = ____________ ,

H*(A+B)

где А и В - длина и ширина помещения, м;- высота подвеса светильников над рабочей поверхностью.

В данном рабочем помещении, согласно СНиП 23.05-95, минимальная нормированная освещенность Еmin должна составлять не менее 2000 лк, коэффициент неравномерности освещения Z составляет 1,1, так как помещение освещается лампами дневного света, коэффициент запаса K составляет 1,3, а коэффициент затения γ равен 1.

Площадь помещения 5 м², длиной 2,5 м, шириной 2 м и высотой помещения 2,5 м освещается двумя светильниками. Высота расположения светильников - 1,7 м.

2,5*2

i = _______________ = 0,65

1,7*(2,5+2)

*1,3*5*1,1

Фл = ________________________ = 11000 лк

2*1*0,65

Полученная величина светового потока, равная 11000 люксоров, полностью соответствует требованиям СНиП 23.05-95.

.3 Электробезопасность

Электробезопасность - система организационных и технических мероприятий и средств, обеспечивающих защиту людей от вредного и опасного воздействия электрического тока, электрической дуги, электромагнитного поля и статического электричества.

Действующие в организации электроустановки должны эксплуатироваться согласно следующим основным нормативным актам:

МПОТ (ПБ) ЭЭУ - Межотраслевые правила по охране труда (правила безопасности) при эксплуатации электроустановок. ПОТРМ-016-2001. РД 153-34.0-03.150 - 00. Утверждены Министерством труда и социального развития РФ (постановление от 05.01.01 № 3) и Министерством энергетики РФ (приказ от 27.12.00 № 163).

ПТЭЭП - Правила технической эксплуатации электроустановок потребителей. Приказ Минэнерго от 13.01.03 № 6. Зарегистрировано в Минюсте 22.01.03 № 4145.

ПТЭ - Правила технической эксплуатации электрических станций и сетей. РД 34.20.501-95. 15-е издание, переработанное и дополненное. Утверждены РАО «ЕЭС России» 24.08.95.

ПУЭ - Правила устройства электроустановок. Утверждены Минтопэнерго РФ 06.10.99.

ППСЗ - Правила применения и испытания средств защиты, используемых в электроустановках, технические требования к ним. 9-е издание. Утверждены Госэнергонадзором 26.11.92.

В соответствии с п. 1.2.2 ПТЭЭП Потребитель обязан обеспечить:

содержание электроустановок в работоспособном состоянии, их эксплуатацию в соответствии с требованиями ПТЭЭП, МПОТ (ПБ) ЭЭУ, ПУЭ и других нормативно - технических документов;

своевременное и качественное проведение технического обслуживания, плановопредупредительного ремонта, испытаний, модернизации и реконструкции электроустановок и электрооборудования;

подбор электротехнического и электротехнологического персонала;

обучение и проверку знаний электротехнического персонала и электротехнологического персонала;

надёжность работы и безопасность эксплуатации электроустановок;

соблюдение требований охраны труда электротехническим и электротехнологическим персоналом;

охрану окружающей среды при эксплуатации электроустановок;

учёт, анализ и расследование нарушений в работе электроустановок, несчастных случаев, связанных с эксплуатацией электроустановок, и принятие мер по устранению причин их возникновения;

представление сообщений в органы госэнергонадзора об авариях, смертельных, тяжелых и групповых несчастных случаях, связанных с эксплуатацией электроустановок;

разработку должностных и производственных инструкций по охране труда для электротехнического персонала;

укомплектование электроустановок защитными средствами, средствами пожаротушения и инструментом;

учёт, рациональное расходование электрической энергии и проведение мероприятий по энергосбережению;

проведение необходимых испытаний электрооборудования, эксплуатацию устройств молниезащиты, измерительных приборов и средств учёта электрической энергии;

выполнение предписаний органов государственного энергетического надзора.

Новые или реконструированные электроустановки и пусковые комплексы должны быть приняты в эксплуатацию в порядке, изложенном в ПТЭЭП и других нормативных документах.

В соответствии с п. 1.1.5 МПОТ (ПБ) ЭЭУ в организациях должен осуществляться контроль за соблюдением требований МПОТ (ПБ) ЭЭУ и инструкций по охране труда, контроль за проведением инструктажей по электробезопасности. Ответственность за состояние охраны труда несёт работодатель.

Руководителю Потребителя присвоение группы по электробезопасности не требуется, если он делегировал свои полномочия по техническому руководству электроустановками руководящему работнику организации.

Нарушение требований электробезопасности влечёт за собой ответственность в соответствии с действующим законодательством.

Государственный надзор за соблюдением требований электробезопасности осуществляется органами государственного энергетического надзора.

Согласно п.1.4.1 ПТЭЭП эксплуатацию электроустановок (ЭУ) должен осуществлять подготовленный электротехнический персонал.

Обслуживание электротехнологических установок, а также сложного энергонасыщенного производственно-технологического оборудования, при работе которого требуется постоянное техническое обслуживание и регулировка электроаппаратуры, электроприводов, ручных электрических машин, переносных и передвижных электроприёмников, переносного электроинструмента, должен осуществлять электротехнологический персонал. Он должен иметь достаточные навыки и знания для безопасного выполнения работ и технического обслуживания закрепленной за ним установки.

Электроустановки должны быть укомплектованы испытанными, готовыми к использованию защитными средствами (СЗ), а также средствами оказания первой медицинской помощи в соответствии с действующими нормами и правилами.

Средства защиты делятся на следующие классы: средства защиты от поражения электрическим током (электрозащитные средства); средства защиты от электрических полей повышенной напряженности (коллективные и индивидуальные); средства индивидуальной защиты.

К электрозащитным средствам относятся:

изолирующие штанги;

изолирующие и электроизмерительные клещи;

указатели напряжения всех видов и классов;

бесконтактные сигнализаторы наличия напряжения;

изолированный инструмент;

диэлектрические перчатки, боты и галоши, ковры, изолирующие подставки;

защитные ограждения (щиты, ширмы, изолирующие накладки, колпаки);

переносные заземления;

устройства и приспособления для обеспечения безопасности труда при проведении испытаний и измерений в электроустановках (указатели напряжения для проверки совпадения фаз, устройства для прокола кабеля, указатели повреждения кабеля и т.п.);

плакаты и знаки безопасности;

прочие средства защиты, изолирующие устройства и приспособления для ремонтных работ под напряжением в электроустановках 110 кВ и выше).

Из класса электрозащитных средств выделяются изолирующие электрозащитные средства, которые в свою очередь подразделяются на основные и дополнительные.

Дополнительное электрозащитное средство - это СЗ, которое само по себе при данном напряжении не может обеспечить защиту от поражения электрическим током, но дополняет основное средство защиты, а также служит для защиты от напряжения прикосновения и шагового напряжения.

Основные электрозащитные средства подразделяются:

электрозащитные средства в электроустановках выше 1000 В (изолирующие штанги, изолирующие и электроизмерительные клещи, указатели напряжения, устройства и приспособления для обеспечения безопасности при проведении испытаний и измерений в электроустановках);

электрозащитные средства в электроустановках до 1000 В (изолирующие штанги, изолирующие и электромагнитные клещи, указатели напряжения, диэлектрические перчатки, изолированный инструмент).

Дополнительные электрозащитные средства подразделяются:

электрозащитные средства в электроустановках выше 1000 В (диэлектрические перчатки, диэлектрические боты, диэлектрические ковры, изолирующие подставки и накладки, изолирующие колпаки, штанги для переноса и выравнивания потенциала);

электрозащитные средства в электроустановках до 1000 В (диэлектрические калоши, диэлектрические ковры, изолирующие подставки и накладки, изолирующие колпаки).

Средства коллективной защиты от поражения электрическим током:

Защитное заземление;

Зануление;

Защитное отключение;

Применение низких напряжений;

Двойная изоляция;

Оградительное устройство;

Сигнализация, блокировка, знаки безопасности, плакаты.

К средствам индивидуальной защиты, применяемым в электроустановках, относятся: средства защиты головы (каски); глаз и лица (очки, щитки); органов дыхания (респираторы); рук (рукавицы, перчатки); средства, страхующие от падения (пояса, канаты).

.4 Пожарная безопасность

Помещение, в котором происходит обслуживание радиооборудования можно отнести к пожароопасной категории помещения, т.к в нем отсутствуют легковоспламеняющиеся жидкости, а также горючие жидкости в таком количестве, в котором они могут образовывать взрывоопасные пылевоздушные или паровоздушные смеси.

Для обеспечения необходимой пожарной безопасности, на любом объекте регулярно проводится пожарная профилактика.

Под пожарной профилактикой понимается обучение пожарной технике безопасности и комплекс мероприятий, направленных на предупреждение пожаров.

Задачи пожарной профилактики можно разделить на три широких, но тесно связанных комплекса мероприятий:

обучение, в т.ч. распространение знаний о пожаробезопасном поведении;

пожарный надзор, предусматривающий разработку государственных норм пожарной безопасности и строительных норм, а также проверку их выполнения;

обеспечение оборудованием и техническими разработками (установка переносных огнетушителей и изготовление зажигалок безопасного пользования).

В качестве мер противопожарной защиты применяются следующие устройства:

Переносные огнетушители;

Защитные сигнализации;

Индикаторы задымления;

Автоматические средства пожаротушения;

Противопожарные преграды.

Основным средством пожаротушения является огнетушитель, который должен находиться в каждом помещении. По принципу воздействия на очаг огня, огнетушители подразделяются на:

газовые (углекислотные);

пенные;

порошковые;

водные.

В углекислотных огнетушителях в качестве огнетушащего вещества применяют сжиженный диоксид углерода (углекислоту). Углекислотные огнетушители выпускаются как ручные, так и передвижные. Принцип действия данных огнетушителей следующий: при переходе углекислоты из жидкого состояния в газообразное происходит увеличение её объема в 400-500 раз, сопровождаемое резким охлаждением до температуры −72 °C и частичной кристаллизацией. Эффект пламегашения достигается двояко: понижением температуры очага возгорания ниже точки воспламенения и вытеснением кислорода из зоны горения негорючим углекислым газом.

Пенные огнетушители предназначены для тушения пожаров огнетушащими пенами: химической или воздушно-механической. Химическую пену получают из водных растворов кислот и щелочей, воздушно-механическую образуют из водных растворов и пенообразователей потоками рабочего газа: воздуха, азота или углекислого газа. Химическая пена состоит из 80 % углекислого газа, 19,7 % воды и 0,3 % пенообразующего вещества, воздушно-механическая примерно из 90 % воздуха, 9,8 % воды и 0,2 % пенообразователя.

Пенные огнетушители применяют для тушения пеной начинающихся загораний почти всех твердых веществ, а также горючих и некоторых легковоспламеняющихся жидкостей на площади не более 1 м². Тушить пеной загоревшиеся электрические установки и электросети, находящиеся под напряжением, нельзя, так как она является проводником электрического тока. Кроме того, пенные огнетушители нельзя применять при тушении щелочных металлов натрия и калия, потому что они, взаимодействуя с водой, находящейся в пене, выделяют водород, который усиливает горение, а также при тушении спиртов, так как они поглощают воду, растворяясь в ней, и при попадании на них пена быстро разрушается. К недостаткам пенных огнетушителей относится узкий температурный диапазон применения (5-45 °C), высокая коррозийная активность заряда, возможность повреждения объекта тушения, необходимость ежегодной перезарядки.

Порошковые огнетушители делятся на:

огнетушители с порошком классов A,B,C,E - общего назначения, которыми можно тушить большинство пожаров;

огнетушители с порошком классов B,C,E - общего назначения, ограниченного применения .

Порошковые огнетушители являются наиболее универсальными огнетушителями по области применения и по рабочему диапазону температур (особенно с зарядом классов ABCE), с их помощью можно успешно тушить почти все классы пожаров, в том числе и электрооборудование, находящееся под напряжением до 1000 В. Огнетушители не предназначены для тушения загораний щелочных и щелочноземельных металлов и других материалов, горение которых может происходить без доступа воздуха.

Водные огнетушители предназначены для тушения твердых горючих веществ (пожары класса А). При использовании специальных добавок к воде, могут применяться для тушения жидких горючих веществ (пожары класса В).

Основными достоинствами водных огнетушителей являются простота применения и экологическая безопасность.

Также важным элементом обеспечения противопожарной безопасности является наличие автоматических систем пожаротушения.

Автоматическая установка пожаротушения - установка пожаротушения, автоматически срабатывающая при превышении контролируемым фактором (факторами) пожара пороговых значений в защищаемой зоне.

Отличительной особенностью автоматических установок является выполнение ими и функций автоматической пожарной сигнализации. При этом, все автоматические установки пожаротушения (кроме спринклерных) могут приводиться в действие ручным и автоматическим способом. Спринклерные установки пожаротушения приводятся в действие исключительно автоматически.

Здания, сооружения и строения должны быть оснащены автоматическими установками пожаротушения в случаях, когда ликвидация пожара первичными средствами пожаротушения невозможна, а также в случаях, когда обслуживающий персонал находится в защищаемых зданиях, сооружениях и строениях некруглосуточно.

Автоматические установки пожаротушения должны обеспечивать достижение одной или нескольких из следующих целей:

ликвидация пожара в помещении (здании) до возникновения критических значений опасных факторов пожара;

ликвидация пожара в помещении (здании) до наступления пределов огнестойкости строительных конструкций;

ликвидация пожара в помещении (здании) до причинения максимально допустимого ущерба защищаемому имуществу;

ликвидация пожара в помещении (здании) до наступления опасности разрушения технологических установок.

Тип автоматической установки пожаротушения, вид огнетушащего вещества и способ его подачи в очаг пожара определяются в зависимости от вида горючего материала, объемно-планировочных решений здания, сооружения, строения и параметров окружающей среды.

Таким образом, изложенные выше мероприятия позволяют обеспечить безопасность на объекте, повысить его надежность и создать комфортные условия для выполнения рабочими своих профессиональных обязанностей.

ЗАКЛЮЧЕНИЕ

В ходе данного дипломного проекта был изучен один из наиболее важных приборов в любом летательном аппарате - радиовысотомер с линейной частотной модуляцией.

На основе изученного в дипломном проекте материала, радиовысотомер с частотной модуляцией можно охарактеризовать следующим определением:

Радиовысотомер с частотной модуляцией - прибор для определения высоты полёта летательного аппарата путём измерения времени прохождения радиоволн между моментами излучения и приёма их прибором после отражения от подстилающей поверхности, от которой отсчитывают высоту полёта, полагая скорость распространения радиоволн известной.

Данный прибор используется в авиации преимущественно при малых высотах полёта, например, при заходе летательного аппарата на посадку.

Первый в мире радиовысотомер был разработан в США фирмой Bell Laboratories и продемонстрирован в Нью-Йорке 9 октября 1938 года.

В СССР первые серийно выпускаемые были разработаны в 1947-1954 годах.

На данный момент, радиовысотомеры являются единственными приборами, служащими для измерения высоты полета воздушного судна и используются на летательных аппаратах любого типа: экранопланах, самолетах и вертолетах.

Также в ходе дипломного проекта был изучен один из основных элементов радиовысотомера с частотной модуляцией - усредняющий периодомер.

Усредняющий периодомер - устройство в радиовысотомере, служащее для измерения периода сигнала и сглаживания колебаний частоты биений, значение которой меняется в силу флюктуаций или неровностей отражающей поверхности.

В ходе дипломного проекта, в его экономической части, был рассчитан годовой экономический эффект, на основе которого был сделан вывод о выгоде использования одного из двух сравниваемых высотомеров.

Обязательным элементом любой деятельности, является техника безопасности работника.

В данном дипломном проекте были разработаны необходимые требования по охране труда и технике безопасности, обязательные для выполнения любым работником данной отрасли.

Выполнение требований охраны труда значительно повысит комфорт работника при выполнении своих профессиональных обязанностей. Из этого следует, что повысится качество выполняемых работ.

Так как воздушное судно относится к транспортным средствам повышенной опасности, знание техники безопасности на летательном аппарате имеет особое значение.


СПИСОК ИСПОЛЬЗОВАННЫХ РЕСУРСОВ

1.Винницкий А.С., Автономные радиосистемы. - Москва: Радио и связь, 1986г.;

.Российская энциклопедия по охране труда. - Москва: НЦ ЭНАС, 2007г.;

.www.ru.wikipedia.org;

.#"579868.files/image079.gif">

ПРИЛОЖЕНИЕ Б

Похожие работы на - Электронно-оптический измеритель скорости спортивных снарядов

 

Не нашли материал для своей работы?
Поможем написать уникальную работу
Без плагиата!
Без нейросетей!