Электрооборудование и автоматизация станции замера профиля с модулем автоматизированного чтения номера рельса линии неразрушающего контроля
Содержание
Введение
1. Обзор литературных источников
1.1 Методы неразрушающего контроля
1.2 Программируемые логические контролеры
1.3 Промышленные сети
2. Описание технологического процесса
2.1 Основные станции
2.2 Технологическая схема объекта
2.2.1 Основные элементы линии
2.2.2 Входной направляющий ролик
2.2.3 Рольганги
2.2.4 Электронные ворота безопасности
2.2.5 Механические ворота безопасности
2.2.6 Подготовка рельса
2.2.7 Станция измерения профиля
2.2.8 Система контроля УЗК "Сонотрон™ /24"
2.2.9 Контроль сухим УЗК
2.2.10 Инспекция устройства автоматического считывания номера
рельса. Маркировка
2.2.11 Нанесение ярлыков
2.3 Автоматика
2.3.1 Основная панель электропитания
2.3.2 Главные электропанели станции
2.3.3 Станция измерения профиля
2.3.4 Панель низкого напряжения
2.3.5 Контроллер
2.3.6 Сеть AS-i
2.3.7 Приводы и сервомоторы
2.4 Требования к системе контроля измерения профиля
3. Конструкторская часть
3.1 Алгоритм работы
3.1.1 Система замера профиля
3.1.2 Модуль автоматизированного чтения номера рельса
3.2 Принципиальная схема
3.3 Построение макроструктуры управления (автоматного графа)
4. Исследовательская часть
4.1 Усовершенствование макроструктуры управления
5. Организационно-экономическая часть
5.1 Расчет капитальных затрат
5.2 Определение увеличения прибыли
5.3 Определение эксплуатационных расходов
5.4 Определения срока окупаемости
6. Энергосбережение
6.1 Теоретическое обоснование эффективности энергосбережения
6.2 Экономия топливно-энергетических ресурсов
6.3 Основные этапы разработки программы энергосбережения
6.4 Энергосбережение в электроприводах
6.5 Компенсация реактивной мощности
6.6 Энергосбережение после внедрения линии неразрушающего контроля
7. Безопасность при эксплуатации и ремонтах оборудования
7.1 Общая характеристика объекта с точки зрения безопасности
7.2 Обоснование эффективности автоматизации с точки зрения
безопасности человека
7.3 Категория помещений по электробезопасности
7.4 Алгоритмические и программные решения, обеспечивающие
безопасность персонала
7.5 Рекомендации по организации рабочего места оператора
автоматизированной системы управления
7.7 Расчет искусственного освещения
Заключение
Библиографический список
Введение
Научно-технический прогресс в настоящее время достиг
невероятных темпов роста. Для того чтобы предприятия сохраняли свою
конкурентоспособность им необходима постоянная модернизация оборудования. Одним
из таких передовых предприятий является Евраз НТМК.
Нижнетагильский металлургический комбинат - предприятие с
многолетней историей, традициями, заложенными 300 лет назад демидовскими
мастерами. Сейчас это крупнейший в мире комбинат по переработке обогащенных
ванадием титаносодержащих руд с полным производственным циклом. Основной
продукцией ЕВРАЗ НТМК являются железнодорожные колёса, рельсы и бандажи,
продукция строительного сортамента и трубная заготовка, а также стальные
полуфабрикаты.
Рельсобалочный цех ОАО "НТМК" был сдан в
эксплуатацию 15 апреля 1949 года. Это был первый отечественный рельсобалочный
стан.
В 1967 году в составе цеха запущено отделение термообработки,
предназначенное для объемной закалки рельсов в масле.
Рельсобалочный цех специализируется на выпуске продукции
транспортного значения - рельсы, фасонные профили для вагоностроения, а также
для тракторостроения и др. отраслей. Рельсы производятся как по российским
стандартам, так и по зарубежным.
В качестве исходной заготовки в настоящее время используется
только непрерывно-литая заготовка, получаемая на МНЛЗ.
Производственная мощность, тыс. т в год:
цеха - 1200;
термоотделения - 700.
Годовой объем производства - 800 тыс. т в год
Важным аспектом в рельсобалочном производстве является
контроль качества рельсов, этот контроль в данном цехе осуществляется линией
неразрушающего контроля. Она ещё только вводится в эксплуатацию, всё
оборудование представлено и установлено канадской фирмой NDT.
Линия контроля и измерения рельсов для ЕВРАЗ НТМК
представляет собой высоко-технологичную автоматизированную линию контроля. Эта
линия разделена на несколько станций и согласно NDT классифицируется для
контроля всех типов рельс.
Длина рельса может достигать 105 м.
Рельсы - одно из ведущих направлений комбината.
Высокое качество рельсов является не только гарантам
безопасности железнодорожных перевозок, но и залогом успехов в экономики
компании. Для улучшения контроля качества рельсов, а также для соответствия
современным международным требованиям и необходима линия неразрушающего
контроля рельсов (ЛНК) в рельсобалочном цехе НТМК. Согласно исследованиям,
проведенным на Новокузнецком металлургическом комбинате, где ЛНК фирмы
"НДТ Текнолоджис Inc." работает уже 2 года, после ввода линии в
эксплуатацию прибыль от продажи рельсов возрастёт на 19,57%, только за счет
сертификата качества. Также возрастёт конкурентоспособность предприятия,
производство рельсов будет соответствовать современным международным
требованиям, рейтинг компании ЕВРАЗ повысится.
Целями дипломного проекта являются анализ
электрооборудования, средств автоматизации, способов установки и особенностей
эксплуатации, соответствующих требованиям удобства и безопасности станции
замера профиля ЛНК, построение макроструктуры управления, её совершенствование
и исследование в програмной среде.
1. Обзор
литературных источников
1.1 Методы
неразрушающего контроля
Неразрушающий контроль - контроль надежности и основных рабочих
свойств и параметров объекта или отдельных его элементов или узлов, не
требующий выведение объекта из работы либо его демонтажа. Неразрушающий
контроль (англ. Nondestructive testing (NDT)) также называется оценкой
надёжности неразрушающими методами (англ. nondestructive evaluation (NDE)) или
проверкой без разрушения изделия (англ. nondestructive inspection (NDI)).
Неразрушающий контроль особенно важен при создании и эксплуатации жизненно
важных изделий, компонентов и конструкций. Для выявления различных изъянов,
таких как разъедание, ржавление, растрескивание.
Существует также и понятие разрушающего контроля. Например,
точно измерить прочность на разрыв какого-то объекта можно только путём
приложения разрушающей нагрузки, после чего объект уже не будет пригоден к
использованию. Такой контроль обычно применяют только к нескольким объектам из
партии, чтобы определить отсутствие в партии нарушения технологий, влияющих на
проверяемые параметры. Такой контроль весьма экономически затратен. К
разрушающему контролю можно отнести краш-тесты автомобилей.
Сейчас в мире ведущей странами в области обеспечения качества
рельсов является Канада и США. Железные дороги Северной Америки ежегодно тратят
около 80 млн. дол. на проверку состояния рельсов. Большинство дефектов
выявляются до момента их перерастания в опасные, однако изломы рельсов в пути
полностью исключить не удается. Поэтому железные дороги ведут исследования по
повышению надежности дефектоскопии рельсов в условиях эксплуатации за счет
совершенствования существующих методов неразрушающего контроля, особенно за
счет более широкого применения бесконтактных технологий. Методы неразрушающего
контроля позволяют оценивать внутреннее или внешнее состояние материалов,
деталей или конструкций без их повреждения или нарушения режима работы.
Неразрушающий контроль может включать как простой визуальный осмотр, так и
сложный ультразвуковой анализ микроструктуры при окружающей температуре или при
охлаждении материала. При выборе метода неразрушающего контроля для конкретного
применения необходимо иметь представление о его технологии. Помимо изучения
физических возможностей метода, важно также ознакомление с очертанием
обследуемой детали, типом и предполагаемым местом разрыва или наличием дефекта.
В большинстве случаев используются технические требования к методике проверки,
в число которых входят:
уровень аттестации оператора;
разрешенные методы неразрушающего контроля;
требования к установке и ее проверке;
приемочные критерии;
документация и формы отчетности;
требования к чистоте исследуемой поверхности до и после
проверки.
Основными методами неразрушающего контроля являются:
магнитный;
электрический;
вихретоковый;
акустический;
радиационный;
тепловой;
радиоволновой;
оптический;
Основное применение в промышленности находят методы:
магнитопорошковый, ультразвуковой эхо-метод, также многие другие методы.
Радиационный контроль используется наиболее редко, но позволяет контролировать
большие толщины материалов, многие материалы, контроль которых остальными
методами затруднен (например, композиты).
1.2
Программируемые логические контролеры
Современными средствами автоматизации являются
программируемые логические контролеры (ПЛК). ПЛК - это электронная составляющая
промышленного контроллера, специализированного (компьютеризированного)
устройства, используемого для автоматизации технологических процессов. В
качестве основного режима длительной работы ПЛК, зачастую в неблагоприятных
условиях окружающей среды, выступает его автономное использование, без
серьёзного обслуживания и практически без вмешательства человека.
Для классификации огромного разнообразия существующих в
настоящее время контроллеров рассмотрим их существенные различия.
Основным показателем ПЛК является количество каналов
ввода-вывода. По этому признаку ПЛК делятся на следующие группы:
- нано-ПЛК (менее 16 каналов);
- микро-ПЛК (более 16, до 100 каналов);
- средние (более 100, до 500 каналов);
- большие (более 500 каналов).
По расположению модулей ввода-вывода ПЛК бывают:
- моноблочными - в которых устройство
ввода-вывода не может быть удалено из контроллера или заменено на другое.
Конструктивно контроллер представляет собой единое целое с устройствами
ввода-вывода (например, одноплатный контроллер). Моноблочный контроллер может
иметь, например, 16 каналов дискретного ввода и 8 каналов релейного вывода;
- модульные - состоящие из общей корзины
(шасси), в которой располагаются модуль центрального процессора и сменные
модули ввода-вывода. Состав модулей выбирается пользователем в зависимости от
решаемой задачи. Типовое количество слотов для сменных модулей - от 8 до 32;
- распределенные (с удаленными модулями
ввода-вывода) - в которых модули ввода-вывода выполнены в отдельных корпусах,
соединяются с модулем контроллера по сети (обычно на основе интерфейса RS-485)
и могут быть расположены на расстоянии до 1,2 км от процессорного модуля.
Часто перечисленные конструктивные типы контроллеров
комбинируются, например, моноблочный контроллер может иметь несколько съемных
плат; моноблочный и модульный контроллеры могут быть дополнены удаленными
модулями ввода-вывода, чтобы увеличить общее количество каналов.
Многие контроллеры имеют набор сменных процессорных плат
разной производительности. Это позволяет расширить круг потенциальных
пользователей системы без изменения ее конструктива.
По конструктивному исполнению и способу крепления контроллеры
делятся на:
- панельные (для монтажа на панель или
дверцу шкафа);
- для монтажа на DIN-рейку внутри шкафа;
- для крепления на стене;
- стоечные - для монтажа в стойке;
- бескорпусные (обычно одноплатные) для
применения в специализированных конструктивах производителей оборудования (OEM
- "Original Equipment Manufact urer").
По области применения контроллеры делятся на следующие типы:
- универсальные общепромышленные;
- для управления роботами;
- для управления позиционированием и
перемещением;
- коммуникационные;
- ПИД-контроллеры;
- специализированные.
По способу программирования контроллеры бывают:
- программируемые с лицевой панели
контроллера;
- программируемые переносным программатором;
- программируемые с помощью дисплея, мыши и
клавиатуры;
- программируемые с помощью персонального
компьютера.
Контроллеры могут программироваться на следующих языках:
- на классических алгоритмических языках (C,
С#, Visual Basic);
- на языках МЭК 61131-3.
Контроллеры могут содержать в своем составе модули
ввода-вывода или не содержать их. Примерами контроллеров без модулей
ввода-вывода являются коммуникационные контроллеры, которые выполняют функцию
межсетевого шлюза, или контроллеры, получающие данные от контроллеров нижнего
уровня иерархии АСУ ТП.
Архитектурой контроллера называют набор его основных
компонентов и связей между ними. Типовой состав ПЛК включает центральный
процессор, память, сетевые интерфейсы и устройства ввода-вывода (рис.1). Иногда
эта конфигурация дополняется устройством для программирования и пультом
оператора, устройствами индикации, реже - принтером, клавиатурой, мышью или
трекболом.
автоматизация рельс контроль эксплуатация
Типовая архитектура ПЛК.
Все контроллеры разделяют на следующие виды:
А) Основные
ПЛК:
- Siemens <#"579509.files/image002.gif">
Схема объекта
2.2.1
Основные элементы линии
Линия неразрушающего контроля рельсов (ЛНК) состоит из
следующих элементов:
) электронные ворота безопасности,
2) механические ворота безопасности,
) станция задира заусенцев,
) станция размагничивания,
) станция очистки поверхности рельса,
) станция измерения профиля с модулем
автоматизированного чтения номера рельса,
) станция измерения горизонтальной и вертикальной
прямолинейности рельса,
) станция контроля вихревым током
"Эддитрон",
) станция визуального контроля,
) станция мокрого УЗК "Сонотрон 24",
) станция сухого УЗК "Сонотрон - ЕМАТ 880",
) станция маркировки дефектов,
) станция нанесения штрих-кода,
2.2.2 Входной
направляющий ролик
При подаче рельса на линию, входной направляющий ролик
обеспечивает постоянное положение рельса вдоль центральной оси линии контроля.
2.2.3
Рольганги
Рольганги установлены на входах и выходах станций также для
поддержки рельса вдоль центральной оси линии контроля.
2.2.4
Электронные ворота безопасности
Ворота безопасности, установленные сразу за входными
направляющими роликами, следят за тем, чтобы подаваемый рельс по размерам
соответствовал типу рельса, выбранного для контроля.
2.2.5
Механические ворота безопасности
Механические ворота безопасности, расположенные сразу за
электронными воротами безопасности, вручную настраиваются на тип рельса,
который будет контролироваться, чтобы избежать подачи на линию неверного типа
рельса.
Эта станция служит для предотвращения повреждения системы и
также используется для блокировки входа рельса во время обслуживания линии.
2.2.6
Подготовка рельса
Станция задира заусенец
В первую очередь рельс подготавливается к контролю путем
снятия заусенец.
Станция размагничивания
При продвижении рельса дальше по линии, перед входом на
автоматизированную станцию очистки поверхности рельса находится станция
размагничивания.
Процесс размагничивания должен быть выполнен для удаления
частиц на автоматизированной станции очистки поверхности рельса, чтобы они не
помешали процессу контроля рельса.
Очистка рельса.
Автоматизированная станция очистки поверхности рельса.
Несколько наборов щеток удаляют окалину и посторонние частицы
c поверхности рельса.
Пылесборник.
Пыль, которая образуется в процессе очистки, удаляется из
внутренней полости станции пылесборником.
Окалина через загрузочную воронку собирается под станцией,
попадает на конвейер и передается им на участок сбора окалины вдали от станции.
В этот момент рельс готов для начала непосредственного контроля.
2.2.7 Станция
измерения профиля
Замер профиля рельса производится при использовании лазерных
узлов.
Примечание: На этой станции рельс также проверяется на
скручивание. Скручивание проверяется двумя лазерами на входе и двумя лазерами
на выходе станции.
Станция спроектирована для замера профиля и/или измерения
скручивания рельса, которые выполняются при прохождении рельса через станцию.
· Для замера скручивания на
двух плитах, расстояние между которыми равно 1 м по направлению движения
рельса, установлены две пары лазеров RF620.
· Для замера профиля восемь
лазеров установлены на одной плите и размещены вокруг оси движения рельса.
· В случае объединенной
установки (для обоих типов замеров) два лазера от набора замера профиля
используются для обоих замеров - всего 10 лазерных сканеров.
· На изображении ниже
показана объединенная версия станции для замеров скручивания и профиля. Плита
замера профиля находится справа. Рельс перемещается от плиты замера скручивания
к плите замера профиля.
2.2.8 Система
контроля УЗК "Сонотрон™ /24"
· На станции УЗК
"Сонотрон/24" рельс подвергается заключительному второму контролю
ультразвуком, при котором контроль дефектов во внутреннем объеме происходит
посредством мокрого УЗК.
· Как только рельс доходит
до станции замера вертикальной и горизонтальной прямолинейности, система подачи
воды на станции УЗК начинает свою работу, и таким образом когда рельс попадает
на станцию УЗК, поток воды становится устойчивым и свободным от турбулентности.
· Камера предварительного
увлажнения гарантирует, что поверхность рельса будет мокрой по достижении
первой сборки датчиков.
· Для передачи
ультразвуковых сигналов к рельсу и обратно используются датчики типа
погружения.
Датчики мокрого УЗК
· Сигналы, используемые для
контроля, посылаются на датчики и принимаются от них отдаленными узлами,
установленными в отдаленном шкафу наверху станции.
· Эти сигналы
обрабатываются и посылаются по волоконно-оптическому кабелю на компьютер сбора
данных этой станции в операторской.
· Процесс контроля в режиме
реального времени показывается на мониторе настройки станции и на мониторе
станции в операторской.
· По окончании контроля
результаты передаются на компьютер сервера данных.
2.2.9
Контроль сухим УЗК
· На этой следующей станции
рельс подвергается первому ультразвуковому контролю.
· Контролируется внутренний
объем рельса посредством электромагнитных бесконтактных датчиков.
· Рельс сначала
контролируется сверху двумя электромагнитными датчиками и затем контролируется со
стороны.
1. Сборки датчиков установлены на плавающей из стороны в
сторону подвеске, которая компенсирует случайные отклонения или
непрямолинейность рельса.
. Сигналы, используемые для контроля рельса, подаются на
датчики и принимаются от датчиков удаленными блоками, установленными в шкафу
наверху станции.
. Эти сигналы обрабатываются и посылаются по
волоконно-оптическому кабелю на компьютер сбора данных этой станции в
операторской.
. Процесс контроля в режиме реального времени показывается на
мониторе настройки станции и на мониторе станции в операторской. По окончании
контроля результаты передаются на компьютер сервера данных
2.2.10
Инспекция устройства автоматического считывания номера рельса. Маркировка
Система маркировки дефектов
На одном из последних этапов когда рельс выходит из станции
УЗК, рельс подается на систему маркировки дефектов.
Воздушная форсунка удаляет воду с поверхности рельса,
подготавливая рельс к маркировке дефектов, если они были обнаружены.
На каждую станцию в линии контроля выделен один маркер, плюс
один маркер добавлен для отметки проконтролированного рельса. Всего семь
маркеров: четыре со стороны оператора и три на противоположной стороне.
Каждая станция посылает информацию о дефектах, которые были
обнаружены во время контроля, на станцию маркировки (их месторасположение на
рельсе). Затем станция начинает маркировать их, как только соответствующий
участок рельса с дефектами для данной станции проходит перед носиком маркера.
Почти на самом выходе из станции рельс также маркируется для
обозначения того, что он был проконтролирован.
Как только рельс покидает эту станцию, на компьютер сервера
данных, расположенный в операторской, посылается файл, содержащий следующую
информацию:
· информация о всех
отмеченных дефектах
· местоположение каждого
дефекта
· порядковый номер рельса,
посылаемый в начале контроля компьютером
· идентификации номера.
Эту информацию можно просмотреть на мониторе компьютера
сервера данных в операторской.
2.2.11
Нанесение ярлыков
Система штрих-кода
Система штрих-кода находится сразу за системой маркировки
дефектов.
Система печатает ярлыки с серийным номером рельса и
штрих-кодом, соответствующим этому номеру, и наносит ярлыки на рельс: один
ярлык наносится на переднем конце рельса, второй - на заднем конце рельса,
Еще два ярлыка наносятся на рельс с равными расстояниями
между ними и концевыми ярлыками, всего четыре ярлыка.
2.3
Автоматика
2.3.1
Основная панель электропитания
Заводская основная линия переменного тока подсоединена к этой
панели для дальнейшего распределения на всю систему.
От этой панели ток высокого напряжения напрямую подается на
следующие станции:
· Автоматизированная
станция очистки поверхности рельса
· Станция замера
вертикальной и горизонтальной прямолинейности
· Система контроля вихревым
током ЭДДИТРОН™
· Гидравлическая
вспомогательная система (пневматика и система охлаждения получают питание от
электропанели этого узла)
· Водяной бак
· Электропанель низкого
напряжения в операторской.
Питание низкого напряжения напрямую подается на следующие
станции:
· Станция сухого УЗК
СОНОТРОН™ - EMAT 880
· Станция мокрого УЗК
СОНОТРОН™ /24
Температура в основной электропанели постоянно
контролируется. Панель содержит:
· Приводные узлы рольгангов
системы,
· Часть сети автоматики
AS-i,
· Блоки питания контроллера
и автоматики AS-i 24vDC.
Приводной узел меньшего размера управляет движением верхнего
ролика рольгангов на станциях вихретока, УЗК и сухого УЗК-ЕМАТ.
Питание подается в систему через основной рубильник.
Система снабжена аварийными выключателями на всех электропанелях
для отключения питания системы в экстерных случаях.
Шкафы оборудованы набором вольметров, которые показывают
напряжение в режиме реального времени после основных предохранителей на каждую
фазу заводской электросети.
2.3.2 Главные
электропанели станции
Каждая станция в системе автономна и поэтому имеет свою
собственную главную электропанель.
Как и в главной электропанели системы, электрическая панель
каждой станции имеет выключатель и кнопку экстренной остановки станции.
Контрольная лампа показывает когда станция находится под напряжением.
2.3.3 Станция
измерения профиля
Электропанель станции установлена на блоке электроники
станции. Она содержит модуль центрального процессора программируемого
логического контроллера, а также блоки питания 24 В DC для модулей интерфейса
вводов-выводов программируемого логического контроллера и приводного двигателя
калибровочного стержня.
Электроника станции измерения профиля описана ниже, т.к.
модуль автоматизированного чтения номера находится в ней.
2.3.4 Панель
низкого напряжения
Питание от основной электропанели системы направляется к
электропанели низкого напряжения в операторской, где оно дальше распределяется
на узел бесперебойного энергопитания системы и электропанели станций.
Питание от узла бесперебойного энергопитания системы
направляется назад к этой панели и затем распределяется на станции линии и
шкафы электроники в операторской.
Питание от узла бесперебойного энергопитания системы
используется для питания компьютеров и электронных узлов линии.
2.3.5
Контроллер
Основной узел контроллера установлен в шкафу контроллера в
операторской.
Контроллер следит за точной функциональной
последовательностью в работе оборудования во время различных операций в ручном
режиме, при Калибровке или автоматическом режиме контроля.
Основной узел контроллера соединяется со своими различными
модулями интерфейса центрального процессора через сеть шлюзов
"Профибас". Эти модули установлены в электрических панелях станций,
как объяснялось выше.
Контроллер соединяется с сетью AS-i через
"Профибас".
Он также соединяется с сервером данных, на который посылается
текущий тип контролируемого рельса.
2.3.6 Сеть
AS-i
Все сенсоры положения, фотоэлементы, кнопки аварийной
остановки и клапаны соединяются через сеть AS-i со шлюзом сети AS-i.
Из-за возможностей адресации шлюза эта линия обладает двумя
сетями AS-i:
Одна сеть следит за компонентами, начиная от фотоэлемента на
рольганге в начале линии и кончая фотоэлементом в кодировщике на выходе из
цифровой станции визуального контроля.
Другая сеть следит за компонентами, начиная от фотоэлемента
на входе в станцию сухого УЗК EMAT и кончая фотоэлементом в запирающем
механизме в конце линии.
Обе сети постоянно контролируют друг друга через модули
монитора, таким образом если любая из сетей прекращает работу, линия
автоматически переходит к 4 уровню аварийной остановки.
2.3.7 Приводы
и сервомоторы
Эти узлы контролируют и регулируют электрическую энергию,
применяемую в моторах.
Всего в системе шесть сервомоторов:
. Один сервомотор для конвейера находится в основной
электропанели станции измерения вертикальной и горизонтальной прямолинейности.
2. Пять сервомоторов для динамических датчиков
находятся в основной электропанели системы контроля вихретоком.
Всего в системе четыре моторных привода, по одному из
приводов в каждом из следующих мест:
· главная электропанель для
рольгангов,
· главная электропанель
станций вихретока, ЕМАТ и УЗК для верхнего мотора рольгангов,
· главная электропанель
станции измерения вертикальной и горизонтальной прямолинейности для мотора
настроечной планки,
· главная электропанель
цифровой станции визуального контроля для мотора регулировки верхней камеры.
2.4
Требования к системе контроля измерения профиля
ГОСТ Р51685-2000, пункты 5.1 и 5.2 Размеры рельса:
Основные размеры и форма поперечного сечения рельса
Таблица 2.1
Основные (контролируемые) размеры поперечного сечения рельсов
|
Наименование размера поперечного сечения
|
Значение размера для типа рельса
|
|
Р50
|
Р65
|
Р65К
|
Р75
|
|
Высота рельса H
|
152
|
180
|
181
|
192
|
|
Высота шейки h
|
83
|
105
|
105
|
104
|
|
Ширина головки b
|
72
|
75
|
75
|
75
|
|
Ширина подошвы B
|
132
|
150
|
150
|
150
|
|
Толщина шейки e
|
16
|
18
|
18
|
20
|
|
Высота пера m
|
10,5
|
11,2
|
11,2
|
13,5
|
Таблица 2.2
Допускаемые отклонения контролируемых размеров и формы поперечного
сечения рельсов
|
Наименование показателя
|
Допускаемое отклонение размера и формы
поперечного сечения для типа и категории рельса
|
|
Р50
|
Р65, Р75
|
Р65К
|
|
В
|
Т1, Т2, H
|
В
|
Т1, Т2, H
|
В
|
Т1, Т2, H
|
|
Ширина головки b
|
±0,4
|
±0,5
|
±0,4
|
±0,5
|
±0,4
|
±0,5
|
|
Ширина подошвы B
|
±0,8
|
±1,0
|
±0,8
|
1
|
±0,8
|
1
|
|
|
|
|
-1,5
|
|
-2
|
|
Толщина шейки e
|
±0,4
|
0,8
|
±0,4
|
0,8
|
±0,4
|
0,8
|
|
|
-0,5
|
|
-0,5
|
|
-0,5
|
|
Высота рельса H
|
0,6
|
0,8
|
±0,6
|
±0,8
|
±0,6
|
1,3
|
|
-0,5
|
-0,5
|
|
|
|
-1
|
|
Высота пера m
|
±0,5
|
1
|
±0,5
|
1
|
±0,5
|
±1,0
|
|
|
-0,5
|
|
|
|
Высота шейки рельса h
|
0,3
|
0,3
|
|
-0,5
|
-0,7
|
|
Отклонение формы поверхности катания головки от
номинальной (по оси симметрии)
|
±0,3
|
±0,5
|
±0,3
|
±0,5
|
Не нормируется
|
|
Выпуклость подошвы (равномерная)
|
0,3
|
0,5
|
0,3
|
0,5
|
0,3
|
0,5
|
|
Вогнутость подошвы
|
Не допускается
|
|
Отклонение профиля от симметричности
(асимметричность)
|
±1,0
|
±1,2
|
±1,0
|
±1,3
|
±1,0
|
±1,3
|
Где В - рельсы термоупрочненные высшего качества, T1, T2 -
рельсы термоупрочненные, Н - рельсы нетермоупрочненные;
3.
Конструкторская часть
3.1 Алгоритм
работы
ЛНК имеет следующие режимы работы:
автоматический режим, этот режим используется для
непрерывного контроля рельсов одного за другим;
ручной режим, этот режим работы дает оператору полный
контроль над каждой из функций станции и используется главным образом при
выполнении ремонта и обслуживания станции;
режим калибровки (статический), используется при наладке
компонентов, датчиков, станций или программного обеспечения обычно после
вмешательства в работу станции или ремонта для подготовки станции к
производственному режиму;
режим верификации калибровки (динамический), этот режим
используется, чтобы в автоматическом режиме пропустить рельс через выбранную
станцию для верификации статической калибровки или для проверки других функций;
перемещение, этот режим работы используется для передвижения
рельса, все станции находятся в состоянии пропуска рельса;
безопасный режим, этот режим работы используется для
безопасного пропуска через линию сильно деформированного рельса без повреждения
каких-либо компонентов, все компоненты линии переходят в начальную позицию
(датчики полностью отводятся, ролики открываются и т.д.).
Для станции измерения профиля безопасный режим и режим
перемещение с точки зрения автоматизации идентичны, так как нет приводов сборок
датчиков.
Входной и выходной датчики представляют собой пары из
оптического источника света и приемника. Они сообщают по средствам ПЛК главному
компьютеру станции "Мастеру" ("Master Profile") о наличия
или отсутствии рельса, а конкретное положение рельса определяется с помощью
датчиков положения - энкодеров ("Encoders"). Входной на станции -
Encoder 1, выходной - Encoder 2.
Для перемещения рельса установлены рольганги на входе и на
выходе станции. Рольганги управляются асинхронными двигателями, которые
синхронизируются по скорости с помощью преобразователя частоты фирмы Siemens.
Для включения и выключения двигателей рольгангов в системе автоматизации
задейтвованы оптические датчики положения рельса с других станций: выходной
оптический датчик предыдущей станции, входной оптический датчик следующей
станции.
На станции есть перемещающиеся планка - остветитель, на
которой располагаются 2 источника света для освещения поверхности шейки рельса,
с целью чтения номера по средством цифровой камеры, которая располагается на
раме корпуса станции. На подвижной планке находится также вихретоковый датчик,
который распознаёт дефект на шейке рельса, в данном случае дефектом служит -
номер рельса. Существуют датчик начального и датчик конечного положения планки.
Имеется калибровочная балка, для настройки лазеров замера
профиля, она выдвигается с операторской панели станции только в режиме
калибровки.
В автоматическом режиме, в режиме калибровки, и в режиме
верификации калибровки: как только рельс доходит до выходного оптического
датчика предыдущей станции, рольганги начинает вращение "вперёд".
Затем рельс проходит через входной датчик станции измерения профиля,
"Мастер" от ПЛК получает сигнал, разрешающий начать отчёт положения.
Когда рельс находится перед первой сборкой лазеров, "Мастер"
определяет это (по средствам энкодеров), и начинает подавать синхронизирующие
импульсы на лазерные головки, а также перемещает планку-осветитель в конечное
положение. Начинаются измерения. По приходу импульса головки начинают
"фотографирование" профиля рельса. Для каждой лазерной головки
существует один вспомогательный компьютер "Keyence Laser", всего 10
(2 для измерений скручивания рельса и 8 для измерения профиля). Эти компьютеры
следят за сигналами "Мастера" и ожидают "сообщения" о том,
что измерение запущено. Также они считывают у главного компьютера станции
положение рельса, при котором было произведено какое-либо измерение, и все эти
данные отсылаются в компьютер сбора и обработки данных (который находится в
операторской комнате).
"Мастер" выдает импульсы до тех пор, пока датчик на
выходе станции не обнаружит, что рельс покинул её. Машина сбора и обработки
данных получает информацию со вспомогательных компьютеров и формирует картину
измерений. Как только рельс вышел из станции и прошёл через входной оптический
датчик следующей станции, рольганги останавливаются, станция измерения профиля
переходит в режим ожидания.
Также на станции есть узел обработки лазерных данных
("Laser Data Processor"), который получает информацию от всех
лазерных устройств (по проводам CAT5), обрабатывает ее и посылает на компьютер
станции (компьютер сбора и обработки данных Straightness PC). Для обмена
сигналами между компьютером сбора и обработки данных, основным узлом и
контроллером используются блоки ввода/вывода.
Вспомогательный блок - блок питания лазеров ("Laser
Power Supply") генерирует постоянный ток, используемый для питания
лазерных устройств на станции. Движение рельса вперёд и назад осуществляется с
помощью джойстика оператора. В автоматическом режиме и в режиме верификации калибровки
джойстик не участвует в работе. Движение рельса назад осуществляется в режимах:
ручной, перемещение, верификация калибровки, безопасный режим. Как только рельс
пройдёт через выходной оптический датчик предыдущей станции, конвеер
останавливается.
3.1.1 Система
замера профиля
Система измерения профиля рельса основана на прямолинейности
луча лазера. Лазеры установлены вокруг рельса для создания непрерывной узкой
линии в одной плоскости.
Эта плоскость перпендикулярна оси рельса.
Синхронизированные камеры высокого разрешения используются
для получения картинки профиля рельса, нанесенного на рельс линиями лазера, с
разных углов (перспективное изображение). Линзы камеры снабжены узкими
полюсными фильтрами для соответствия центральным частотам линейных лазеров с
минимальным влиянием остаточного окружающего освещения.
Программное обеспечение просчитывает рельс в плоскости
линейного лазера.
Толщина подошвы измеряется на пересечении двух точек: угол
откоса подошвы рельса и точка касания стороны подошвы рельса. Измерения производятся
на обеих сторонах подошвы рельса, включая замер выпуклости - вогнутости подошвы
рельса.
Оценка допустимых значений измерений производится в
соответствии с действующими стандартами или техническими требованиями
заказчика.
Обработка осуществляется немедленно после их получения.
Температура рельса измеряется при помощи инфракрасного
термометра. Применяются настройки зоны обзора, равно как поправка на световое
излучение и его спектральные характеристики для максимизации точности
измерения.
Везде, где возможно используются пылезащитные чехлы, чтобы
содержать оптику в чистоте. Для защиты линз от пыли применяется поток воздуха
низкого давления, когда оптика не используется.
В шкафу этой станции находятся основной и вспомогательный
узлы, которые собирают и согласовывают данные для передачи их на компьютер
сбора и обработки данных в операторской ддя обработки и форматирования перед
выводом на экраны, и электронное оборудование, передающее и получающее эту
информацию от удаленного шкафа.
Станция состоит из следующего оборудования:
Компьютер сбора и обработки данных станции замера
Основной узел
Вспомогательные узлы
Лазерные установки
Станция настройки
Блоки клемм Вводы/Выводы
Компьютер сбора и обработки данных.
Компьютер сбора и обработки данных через внутреннюю сеть
получает данные от вспомогательных узлов и выводит полученные изображения на
экран.
Для настройки станции получает от контроллера данные по типу
контролируемого рельса и от компьютера слежения рельса получает порядковый
номер, к которому будет привязана вся информация, полученная в процессе
измерения.
По окончании контроля передает результаты для хранения и
распечатки на компьютер сервера данных.
Компьютер также вычисляет скручивание рельса и посылает эти
данные по внутренней сети на компьютер сбора и обработки данных станции замера
вертикальной и горизонтальной прямолинейности.
В таблице перечислены компоненты компьютера сбора и обработки
данных станции замера профиля:
Таблица 3.1.1
Конфигурация компьютера сбора и обработки данных
|
Предмет
|
Описание
|
|
Центральный процессор
|
3GHz Core2Duo
|
|
Материнская плата
|
Материнская плата процессора Intel 3GHz
Core2Duo
|
|
Память DDR2 1GB
|
4x1GB Sticks
|
|
Оптическая сетевая плата
|
Оптическая сетевая плата Ethernet
|
|
Источник питания
|
460 Вт
|
|
Корпус ATX
|
Mid Case
|
|
Оптический дисковод
|
CD/DVD-RW DL
|
|
Накопитель на жестких дисках
|
250GB Barracuda 7200.10
|
|
Съемный корпус накопителя на жестких дисках
|
Корпус Black HDD
|
|
Накопитель на магнитных дисках
|
Накопитель на магнитных дисках 3.5”
|
|
Карта Вводов/Выводов
|
Карта Вводов/Выводов НДТ
|
Основной узел станции замера профиля.
Основной узел станции замера профиля получает информацию от
узла переключения кодировщиков и использует ее для синхронизации информации от
вспомогательных узлов для вывода результатов на мониторы на операторском
пульте.
Вспомогательные узлы.
Вспомогательные узлы получают и обрабатывают информацию от
лазерных устройств станции.
К обработанным результатам добавляется информация от
основного узла станции, и затем весь блок по внутренней сети посылается на
компьютер сбора и обработки данных станции.
Всего на станции десять вспомогательных узлов:
Восемь узлов для замера профиля рельса,
Два узла для вычисления скручивания рельса (два узла из
замера профиля также используются в процессе вычисления скручивания).
Лазерные установки.
Всего десять лазерных установок, каждая из которых связана с
одним вспомогательным узлом.
Если смотреть на станцию со стороны выхода, эти установки
пронумерованы по часовой стрелке с 1 по 8, начиная с левого нижнего угла.
Как было сказано в секции про вспомогательные узлы, два
лазера на входе станции измеряют скручивание рельса вместе с двумя другими
лазерами, которые измеряют профиль (лазеры № 1 и 8).
Покрытие профиля рельса
Станция настройки.
Станция настройки является основным интерфейсом между
оператором и компьютером системы (компьютером сбора и обработки данных станции
профиля) и человеко-машинным интерфейсом станции.
Для доступа к программе компьютера сбора и обработки данных
используется мышка и клавиатуру.
Человеко-машинный интерфейс предоставляет такой же доступ к
управлению станции, что и интерфейс на операторском помосте.
При помощи джойстика конвейера оператор может управлять
движением рельса на этой станции.
Кнопка аварийного выключения полностью отключает станцию.
Блоки Вводов/Выводов станции.
Эти модули используются для обмена сигналами между
компьютером сбора и обработки данных, основным узлом и контроллером.
Блок Вводов/Выводов для компьютера сбора и обработки данных
находится в операторской.
Блоки Вводов/Выводов для основного узла станции замера
профиля и основного узла станции прочтения номера находятся на электропанели,
висящей на шкафу станции замера профиля.
Станция измерения профиля также содержит модуль
автоматизированного чтения номера рельса.
3.1.2 Модуль
автоматизированного чтения номера рельса
Модуль автоматизированного чтения номера рельса.
Функция автоматического считывания номера рельса выполняется
при помощи камеры, установленной в верхней части металлической конструкции. Как
только рельс входит в эту станцию, модуль автоматизированного чтения номера
рельса делает много снимков рельса подряд, чтобы считать серийный номер рельса,
отпечатанный на нем несколько раз.
Алгоритм программы извлекает эту информацию и отправляет ее
на компьютер отслеживания рельсов.
Отслеживатель рельсов генерирует порядковый номер и
отправляет его (вместе с серийным номером) на компьютер сбора данных (СД).
Компьютер сбора данных отправляет эти данные на сервер данных, находящийся в
операторской и имеющий память большой емкости, для надлежащего отслеживания
рельса и маркировки дефектов в конце линии. В конце инспекции результаты
передаются на сервер данных, на котором сохраняются результаты, полученные с
компьютера сбора данных каждой станции.
Модуль автоматизированного чтения номера рельса делает снимки
штампа рельса и посредством очень сложного алгоритма на компьютере сбора данных
извлекает информацию из полученных изображений.
Модуль автоматизированного чтения номера рельса состоит из:
Компьютера сбора данных устройства автоматического
считывания;
Главного блока;
Камеры;
Блоков клемм вводов-выводов.
Компьютер сбора данных устройства автоматического считывания
номера рельса
Компьютер сбора данных вмонтирован в шкафы в операторской. Он
получает данные с фотоаппарата через соединение "Ethernet", запускает
алгоритм обработки данных и по запросу оператора отображает полученные снимки
на экране. Он получает с программируемого логического контроллера данные о типе
рельса, а с компьютера отслеживания рельсов - порядковый номер, к которому
присваиваются полученные в результате инспекции данные. В конце проверки этот
компьютер передает результаты инспекции на сервер данных для хранения и печати.
В следующей таблице приведено подробное описание компонентов компьютера сбора
данных устройства автоматического считывания номера рельса.
Таблица 3.1.2.
Конфигурация компьютера сбора данных устройства
автоматического считывания номера рельса
|
Предмет
|
Описание
|
|
Центральный процессор
|
2.4GHz Core2Duo
|
|
Материнская плата
|
DualCore Intel 2.4GHz Core2Duo Processor
Motherboard
|
|
Карта вводов-выводов
|
NDT’s I/O Card
|
|
Память DDR2 1GB
|
2x1GB Sticks
|
|
Оптическая сетевая плата
|
Ethernet Optical Network Card
|
|
Источник питания
|
460 Watts
|
|
Корпус
|
ATX Mid Case
|
|
Оптический дисковод
|
CD/DVD-RW DL
|
|
Накопитель на жестких дисках
|
250GB Barracuda 7200.10
|
|
Съемный корпус накопителя
|
Black HDD Enclosure
|
|
Накопитель на магнитных дисках
|
3.5” floppy drive unit
|
Центральный узел устройства автоматического считывания номера
рельса.
Центральный узел вмонтирован в шкаф станции измерения
профиля.
Этот узел получает информацию с коммутационного блока
кодировщика и использует ее для синхронизации сбора изображений штампа рельса.
Они обрабатываются компьютером сбора данных, который отображает результаты на
мониторе панели управления.
Узел камеры.
Узел камеры вмонтирован в станцию измерения профиля и состоит
из камеры и двух ламп.
Эта камера приводится в действие центральным узлом с
интервалами, соответствующими расположению штампа рельса.
Блоки клемм вводов-выводов
Эти модули используются для обмена сигналами между
компьютером сбора данных, центральным уздом и программируемым логическим
контроллером.
Блок вводов-выводов компьютера сбора данных расположен в
операторской.
Блок вводов-выводов центрального узла расположен в
электропанели, установленной на стенке шкафа СИП (станции измерения профиля).
3.2
Принципиальная схема
Составим схемы низшего и высшего уровня автоматизации.
Функциональная схема автоматизации низшего уровня
Функциональная схема автоматизации высшего уровня.
К1, К2 - датчики крайних положений планки-осветителя,
К3, К4 - датчики крайних калибровочной балки
К5 - входной оптический датчик лазерной станции,
К6 - выходной оптический датчик лазерной станции,
К7 - выходной оптический датчик предыдущей станции,
К8 - входной оптический датчик следующей станции.
К9 и К10 - датчики превышения допустипого значения тока на Д1
и Д2.
Составим таблицу входов и выходов:
3.3 Построение
макроструктуры управления (автоматного графа)
Рассмотрим необходимые данные для составления макроструктуры:
сигналы на входе, представлены в таблице 3.3.1, и сигналы на выходе,
представлены в таблице 3.3.2, и
Таблица 3.3.1
Сигналы на входе
|
Наименование
|
Комментарии
|
Символ программе
|
|
q1
|
Планка-осветитель выдвинута
|
I1.1
|
|
q2
|
Планка-осветитель задвинута
|
I1.2
|
|
q3
|
Настроечная балка вне зоны калибровки
|
I1.3
|
|
q4
|
Настроечная балка в зоне калибровки
|
I1.4
|
|
q5
|
Входной оптический датчик станции
|
I2.1
|
|
q6
|
Выходной оптический датчик станции
|
I2.0
|
|
q7
|
Выходной оптический датчик предыдущей станции
|
I2.2
|
|
q8
|
Входной оптический датчик следующей станции
|
I1.7
|
|
q9
|
Двигатель Д1 не исправен
|
|
|
q10
|
Двигатель Д2 не исправен
|
|
|
H1
|
Станция в автоматическом режиме
|
I0.1
|
|
H2
|
Станция в ручном режиме
|
I0.2
|
|
H3
|
Станция в режиме калибровки
|
I0.3
|
|
H4
|
Станция в режиме верификации калибровки
|
I0.4
|
|
H5
|
Станция в режиме перемещение
|
I0.5
|
|
H6
|
Станция в безопасном режиме
|
I0.6
|
|
H7
|
Джойстик "вперёд"
|
I0.7
|
|
H8
|
Джойстик "назад"
|
I3.1
|
|
H9
|
Планка-осветитель "выдвинуть"
|
I3.2
|
|
H10
|
Планка-осветитель "задвинуть"
|
I3.3
|
|
H11
|
Свет на планке "включить"
|
I3.4
|
|
H12
|
Свет на планке "выключить"
|
I3.5
|
|
H13
|
Настроечная балка "выдвинуть"
|
I3.6
|
|
H14
|
Настроечная балка "задвинуть"
|
I3.7
|
Таблица 3.3.2
Сигналы на выходе
|
Наименование
|
Комментарии
|
Тип данных
|
|
Y1
|
Отчёт положения рельса
|
Q1.1
|
|
Z1
|
Движение рольгангов вперёд
|
Q0.1
|
|
Z2
|
Движение рольгангов назад
|
Q0.2
|
|
Z3
|
Остановка рольгангов
|
Q0.3
|
|
Z4
|
Планку-осветитель выдвинута
|
Q0.4
|
|
Z5
|
Планку-осветитель задвинута
|
Q0.5
|
|
Z6
|
Включить свет на планке-осветителе
|
Q0.6
|
|
Z7
|
Выключить свет на планке-осветителе
|
Q0.7
|
|
Z8
|
Настроечную балку выдвинуть
|
Q1.2
|
|
Z9
|
Настроечную балку задвинуть
|
Q1.3
|
|
Y0
|
Станция в ожидании
|
Q1.0
|
Составим логические уравнения условий перехода:
01 = (H1 + H4) ∙ q2
∙ q7;12 = q5;
40 = H1;
31 = H4;07 = (H2 +
H3 + H5 + H6) ∙ H7 ∙ q7
+ (H2 + H3 + H5 + H6) ∙ H7
∙ q8;
78 = H3 ∙ q5;
011 = (H2 + H3 + H5
+ H6) ∙ H8 ∙ q7 + (H2 +
H3 + H5 + H6) ∙ H8 ∙ q8;
130=q1;
140=q2;
170=q4;
180=q3;
Используя алгоритм работы станции, описанный выше, логические
уравнения и сигналы ввода-вывода построим макроструктуру.
Макроструктура управления
Где:
А0 - режим ожидания;
А1 - вращение рольгангов вперёд в автоматическом
режиме;
А2 - измерение профиля, выдвигается
планка-осветитель, на ней включается свет, камера считывает номер рельса;
А3 - остановка измерения профиля и считывания
номера рельса, выключается свет на планке-осветителе, она переходит в исходное
положение;
А4 - остановка вращения рольгангов;
А5 - вращение рольгангов назад в режиме
верификации калибровки;
А6 - остановка вращения рольгангов в режиме
верификации калибровки;
А7 - вращение рольгангов вперёд по команде
джойстика на пульте оператора в режимах калибровки, перемещения, в ручном или
безопасном режимах;
А8 - измерение профиля в режиме калибровки,
выдвигается планка-осветитель, на ней включается свет, камера считывает номер
рельса;
А9 - остановка измерения профиля и считывания
номера рельса в режиме калибровки, выключается свет на планке-осветителе, она
переходит в исходное положение;
А10 - остановка вращения рольгангов при остутсвии
команды с джойстика на операторском пульте;
А11 - вращение рольгангов назад по команде
джойстика на пульте оператора в режимах калибровки, перемещения, в ручном или
безопасном режимах;
А12 - остановка вращения рольгангов при остутсвии
команды с джойстика на операторском пульте;
А13 - планка-осветитель выдвигается по команде
"выдвинуть осветитель" на операторском пульте управления в ручном или
калибровочном режиме;
А14 - планка-осветитель задвигается по команде
"задвинуть осветитель" на операторском пульте управления в ручном или
калибровочном режиме;
А15 - свет включается на планке-осветителе по
команде "включить свет" на операторском пульте управления во всех
режимах кроме автоматического и верификации:
А16 - свет выключается на планке-осветителе по
команде "выключить свет" на операторском пульте управления во всех
режимах кроме автоматического и верификации:
А17 - калибровочная балка выдвигается по команде
"выдвинуть калибровочную балку" на операторском пульте управления в
режиме калибровки;
А18 - калибровочная балка задвигается по команде
"задвинуть калибровочную балку" на операторском пульте управления в
режиме калибровки;
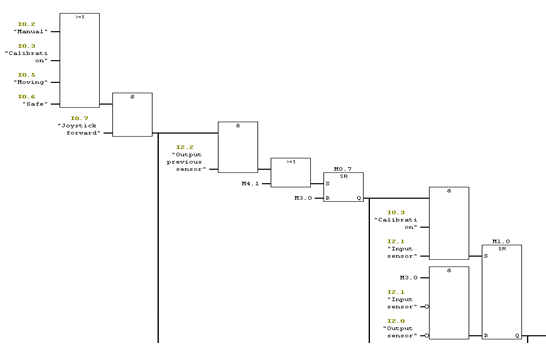
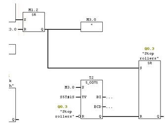
Спроектируем программу в среде Step 7.
Выберем язык программирования FBD (function block diagram). Этот язык
представляет собой блоки логических функций (И, ИЛИ, НЕ), а также триггеры,
таймеры, блоки установки, сброса и другие элементы.
На рисунке представлен фрагмент программного кода описывающий
работу станции в автоматическом режиме и в режиме верификации калибровки, то
есть первую ветвь автоматного графа. Условия перехода осуществлены на базе
логичесеких элементов, вершины графа реализованы с помощью SR-триггеров.
Фрагмент программного кода 1.
Фрагмент программного кода 2.
Фрагмент программного кода 3.
Фрагмент программного кода 4.
4.
Исследовательская часть
4.1
Усовершенствование макроструктуры управления
Макроструктура управления, которая была описана в
конструкторской части, имеет общий характер, так как не учитывает возможные
ошибки и зашиты от неверных дейтсвий оператора во время реального
производственного процесса. Поэтому для соответствия современным стандартам
безопасности, модернизируем общую структуру и учтём возможные опасности.
Во-первых, необходимо учесть то, что когда выполняется
настройка лазеров и калибровочная балка находится в зоне калибровки, тогда
нужен запрет на движение рольгангов. Для этого добавим дополнительные условия в
логические уравнения, используя сигнал с датчика К3 - q3
"Настроечная балка вне зоны калибровки". Также сделаем, чтобы в этом
случае выводилось на экран: "Запрет движения рольгангов, калибровочная
балка выдвинута". Уравнение для запрета Е1:
Во-вторых, калибровочная балка не должна выдвигаться, если на
станции находится рельс. Для этого добавим дополнительное условие в логические
уравнения, используя сигналы с датчиков К5 и К6.
В-третьих, если планка-осветитель или калибровочная балка
находится в промежуточном положении, соответственно должны выводиться ошибки:
"Планка-осветитель находится в промежуточном положении" (Е2),
"Калибровочная балка находится в промедуточном положении" (Е3),
Соответствующие уравнения:

В-четвертых, не достаточно информации о причине произхождения
ошибки: неисправность двигателей рольгангов. Для этого используем сигнал с датчиков
испраности двигателей К9, К10 (ток превышает допустимые значения).
022 = q9; (Е4)023 =
q10; (Е5)
Уравнение для запрета:
Тогда получаем математическое описание:
01 = (H1 + H4) ∙ q2
∙ q3 ∙ q7;12 = q5;
40 = H1;
31 = H4;07 = (H2 +
H3 + H5 + H6) ∙ H7 ∙ q7
∙ q3 + (H2 + H3 + H5 + H6)
∙ H7 ∙ q8 ∙ q3;
011 = (H2 + H3 + H5
+ H6) ∙ H8 ∙ q7 ∙ q3
+ (H2 + H3 + H5 + H6) ∙ H8
∙ q8 ∙ q3;
130=q1;
140=q2;
170=q4;
180=q3;1719=q4;
022 = q9;023 = q10;
Получаем модернизированную макроструктуру:
Модернизированная макроструктура управления
Исследуем нашу полученную
модернизированную макроструктуру управления в программной среде Step 7 на
симуляторе контроллера Simatic Manager. Выберем язык программирования FBD (function
block diagram). Этот язык представляет собой блоки логических функций (И, ИЛИ,
НЕ), а также триггеры, таймеры, блоки установки, сброса и другие элементы.
Например, в автоматическом режиме:
Элемент программы: вход I1.3 соединен по И
Элемент программы: вход I1.3 с отрицанием соединен по ИЛИ
5.
Организационно-экономическая часть
В современном мире, а в частности в металлургии
научно-технический прогресс идёт быстрыми темпами, уровень оборудования и технологий
достиг небывалых высот.
Зачастую на модернизацию производства требуются не малые
средства, но эти средства затрачиваются продуктивно и поэтому быстро
восполняются, и самое главное приносят хорошую прибыль.
Одной из таких модернизаций и является внедрение линии
неразрушающего контроля рельса в непрерывную цепь производства рельсобалочного
цеха Нижнетагильского металлургического комбината.
Линия неразрушающего контроля приобретается у канадской фирмы
"NDT Technologies", а именно, в это приобретение входит:
. Техническая документация и комплект оборудования;
2. Работы и услуги по внедрению линии, надзор на месте
за пуско-наладочными работами, обучение, руководство по эксплуатации и
техническому обслуживанию;
. Приложение с техническими параметрами оборудования.
При внедрении линии неразрушающего контроля необходимо
оценить экономическую эффективность и целесообразность внедряемого проекта. А
также определить, выгодна ли модернизация рассматриваемого производства, либо
приносит убыток предприятию. Для определения экономической эффективности
рассчитаем срок окупаемости, который в ходе работы позволит оценить
целесообразность нового проекта.
5.1 Расчет
капитальных затрат
В нашем случае капитальные затраты включают в себя стоимость
устанавливаемого оборудования, затраты на монтаж, пуско-наладку, обучение,
стоимость технической документации. Капитальные затраты представлены в таблице
5.1.:
Таблица 5.1.
Капитальные затраты
|
Наименование
|
Стоимость, евро
|
Стоимость, руб.
|
|
Основное оборудование
|
8 219 675
|
328 787 000
|
|
Техническая документация
|
14 905
|
596 200
|
|
Запасные части и расходные материалы
|
81 300
|
3 252 000
|
|
Шеф-монтаж, пуско-наладка и обучение
|
140 920
|
5 636 800
|
|
Общая сумма
|
8 456 800
|
338 272 000
|
Капитальный затраты:
Коб=338 272 000 (руб.)
5.2 Определение
увеличения прибыли
Для определения увеличения прибыли необходимо знать текущие
затраты на производство рельсов, прибыль от текущего состояния и
спрогнозировать прибыль после внедрения линии неразрушающего контроля рельсов,
и потом рассчитать по формуле:
ΔПр=Прпрогн. - Пртек.
Текущие затраты на производство рельсов в Рельсобалочном цехе
Евраз НТМК представлены в таблице 5.2.1:
Таблица 5.2.1
Отчётная калькуляция с 001 по 012 период 2011 года.
|
|
С НАЧАЛА ГОДА
|
|
|
всего
|
на тонну
|
|
|
количество
|
цена
|
сумма, руб.
|
кол-во
|
сумма,руб.
|
|
ПОЛУФАБРИКАТЫ
|
|
|
|
|
|
|
013 Заготовка рельсовая/НЛЗ
|
243 073.724
|
16 010.44
|
3 891 717 883
|
0.837
|
13 405.24
|
|
013 НЛЗ3 прямоуг. обраб. рельсовая
|
14.425
|
16 613.55
|
239 651
|
|
0.83
|
|
013 НЛЗ1 прям. обраб. рельсовая
|
64 375.513
|
16 548.35
|
1 065 308 592
|
0.222
|
3 669.52
|
|
ИТОГО ПОЛУФАБРИКАТОВ СОБСТЕННЫХ:
|
307 463.662
|
16 123.10
|
4 957 266 125
|
1.059
|
17 075.59
|
|
ИТОГО ПОЛУФАБРИКАТОВ:
|
307 463.662
|
16 123.10
|
4 957 266 125
|
1.059
|
17 075.59
|
|
БРАК СЛИТКОВ НА 1 ПЕРЕДЕЛЕ
|
|
|
|
|
|
|
Брак на I-м переделе собственный
|
3.301
|
9 282.26
|
30 641
|
|
0.11
|
|
ИТОГО БРАК СЛИТКОВ НА 1 ПЕРЕДЕЛЕ:
|
3.301
|
9 282.26
|
30 641
|
|
0.11
|
|
ОТХОДЫ
|
|
|
|
|
|
|
Обрезь негабаритная технол.
|
5 806.368
|
7 975.13
|
46 306 532
|
0.020
|
159.51
|
|
Обрезь реализуемая
|
7 402.860
|
8 085.09
|
59 852 809
|
0.025
|
206.17
|
|
Стружка технологическая
|
868.470
|
5 657.80
|
4 913 630
|
0.003
|
16.93
|
|
Окалина на внутр. потребл.
|
5 489.488
|
2 888.39
|
15 855 766
|
0.019
|
54.62
|
|
Угар
|
2 903.774
|
|
|
0.010
|
|
|
ИТОГО ОТХОДОВ ТЕХНОЛОГ:
|
16 981.472
|
7 474.54
|
126 928 736
|
0.058
|
437.21
|
|
ИТОГО ОТХОДЫ:
|
16 981.472
|
7 474.54
|
126 928 736
|
0.058
|
437.21
|
|
БРАК
|
|
|
|
|
|
|
Брак по прокату по собств. вине
|
169.096
|
8 174.15
|
1 382 216
|
0.001
|
4.76
|
|
Брак 1 передела
|
3.301
|
9 282.26
|
30 641
|
|
0.11
|
|
ИТОГО БРАК:
|
172.397
|
8 195.37
|
1 412 856
|
0.001
|
4.87
|
|
ИТОГО ЗАДАНО ЗА ВЫЧЕТОМ ОТХОДОВ
|
290 313.094
|
16 633.61
|
4 828 955 173
|
1.000
|
16 633.61
|
|
ИТОГО ПРЯМЫХ ЗАТРАТ:
|
290 313.094
|
16 633.61
|
4 828 955 173
|
1.000
|
16 633.61
|
|
Электроэнергия
|
5 092.266
|
1 630.10
|
8 300 882
|
0.018
|
28.59
|
|
Пар
|
10 462.679
|
488.11
|
5 106 932
|
0.036
|
17.59
|
|
Газ природный
|
12 371.617
|
2 629.56
|
32 531 923
|
0.043
|
112.06
|
|
Газ доменный
|
10 865.629
|
393.07
|
4 270 921
|
0.037
|
14.71
|
|
Газ коксовый
|
4 005.586
|
1 198.58
|
4 801 031
|
0.014
|
16.54
|
|
ЭНЕРГЕТИЧЕСКИЕ ЗАТРАТЫ
|
|
|
55 011 689
|
|
189.49
|
|
КОСВЕННЫЕ ЗАТРАТЫ
|
|
|
|
|
|
|
Прямые затраты
|
|
|
1 678 998
|
|
5.78
|
|
Топливо/технологические цели
|
|
|
1 571 023
|
|
5.41
|
|
Энергия/технологические цели
|
|
|
19 411 389
|
|
66.86
|
|
Зарплата основных произв. рабочих
|
|
|
38 369 837
|
|
132.17
|
|
Сменное оборудование
|
|
|
55 679 517
|
|
191.79
|
|
Текущий ремонт основных средств
|
|
|
35 255 506
|
|
121.44
|
|
Капитальный ремонт основных средств
|
|
|
10 356 123
|
|
35.67
|
|
Содержание основных средств
|
|
|
24 315 926
|
|
83.76
|
|
Амортизационные отчисления
|
|
|
16 048 712
|
|
55.28
|
|
Прочие расходы
|
|
|
628 016
|
|
2.16
|
|
Общепроизводственные расходы
|
|
|
284 341
|
|
0.98
|
|
Косвенные затраты
|
|
|
203 599 387
|
|
701.31
|
|
ИТОГО КОСВЕННЫЕ ЗАТРАТЫ:
|
|
|
203 599 387
|
|
701.31
|
|
ПОТЕРИ
|
|
|
|
|
|
|
ПОТЕРИ ОТ БРАКА
|
|
|
|
|
|
Потери от брака 1 передела
|
3.301
|
4 898.96
|
16 171
|
|
0.06
|
|
МНЛЗ
|
3.301
|
4 898.96
|
16 171
|
|
0.06
|
|
ИТОГО ПОТЕРИ ОТ БРАКА ВНУТР:
|
3.301
|
4 898.96
|
16 171
|
|
0.06
|
|
ИТОГО ПОТЕРЬ:
|
|
|
16 171
|
|
0.06
|
|
ПРОИЗВОДСТВЕННАЯ СЕБЕСТОИМОСТЬ
|
290 313.094
|
17 524.36
|
5 087 551 171
|
1.000
|
17 524.36
|
Из таблицы 5.2.1 видна текущая себестоимость на тонну рельсов
17524,36 рублей. Средняя цена за 2011 год: 22114 рублей. После внедрения линии,
качество контроля рельсов будет соответствовать международным стандартам,
прогнозируемое увеличение цены на 19,57 %. Расчёты увеличения прибыли приведены
в таблице 5.2.2.
Таблица 5.2.2
Расчёт увеличения прибыли
|
Текущее состояние
|
После внедрения проекта
|
|
Кол-во рельсов произведённых за год, т.
|
290 313
|
290 313
|
|
Производственная себестоимость, руб.
|
17 524
|
17 524
|
|
Средняя цена, руб.
|
22 114
|
26 433
|
|
Доход за год, руб.
|
6 419 981 682
|
7 673 843 529
|
|
Годовые затраты, руб.
|
5 087 445 012
|
5 087 445 012
|
|
Прибыль, руб.
|
1 332 536 670
|
2 586 398 517
|
|
Увеличение прибыли
|
1 253 861 847
|
|
Получаем:
ΔПр = 1 253 861 847 (руб.)
5.3
Определение эксплуатационных расходов
Стоимость оборудования равна:
Коб=328 787 000 (руб.)
Ежегодные текущие затраты на установки электроснабжения
определяются формулой:
,
где:
- ежегодные амортизационные отчисления;
- годовые затраты на материалы, необходимые при эксплуатации
установок электроснабжения;
- годовые затраты на рабочую силу, необходимую для обслуживания и
текущего ремонта этих же установок (на заработную плату, отчисления на
социальное страхование и т.п.);
- стоимость годовых потерь электроэнергии.
Для того чтобы рассчитать амортизационные отчисления, нам
необходимо использовать коэффициент отчисления на амортизацию
.
Используем следующий коэффициент отчислений: pа=0,15
Получим:
Са=328 787
000*0,15=49 318 050 (руб.).
Для расчета годовых затрат на материалы и рабочую силу используем
коэффициент годовых эксплуатационных расходов на обслуживание и текущий ремонт
.
Тогда годовые затраты рассчитываются следующим образом:
См+Cз=Коб*pэ
Получим:
Сэ=0,01*328
787 000=3 287 870 (руб.)
Потери электроэнергии при работе линии неразрушающего контроля:
Линия неразрушающего контроля работает в повторно-кратковременном
режиме.
За смену (12 часов), при "железнодорожном" -
четырёхбригадном графике работы, линия пропускает через себя в среднем 500
рельсов - 500 циклов, каждый цикл продолжительностью 40 с. Тогда, за сутки
время работы линии составляет 40 000 с, а за год, составляет 14 600 000 с или
608 333 ч.
Итак,. Траб. год=608333 ч,
Ток входного автомата 200 А, напряжение 380 В,
Тогда потребление электроэнергии в год линии равны: 200*380*608
333 = 462333080 (кВт*ч)
Тогда годовая стоимость получится:
Сп=Цэ*ωгод=2,5*46 233 080=115 583 270 (руб.)
Ежегодные текущие затраты на установки электроснабжения равны:
С = 49 318
050 + 3 287 870 + 115 583 270 = 168 189 190 (руб.)
5.4
Определения срока окупаемости
Для определения срока окупаемости воспользуемся следующей
формулой:
Результаты экономических расчетов сведены в таблицу
технико-экономических показателей (базового варианта нет, поскольку
оборудование, задействованное сейчас в технологическом процессе, будет работать
и после модернизации):
Таблица 6.4
Технико-экономические показатели
|
Показатели
|
Ед. измерения
|
Стоимость
|
|
1. Капитальные затраты
|
|
1.1 Основное оборудование
|
тыс. руб.
|
328 787,00
|
|
1.2 Техническая документация
|
тыс. руб.
|
596, 20
|
|
1.3 Запасные части и расходные материалы
|
тыс. руб.
|
3 252,00
|
|
1.4 Шеф-монтаж, пуско-наладка и обучение
|
тыс. руб.
|
5 636,80
|
|
Итого капитальных затрат
|
тыс. руб.
|
338 272,00
|
|
2. Эксплуатационные расходы
|
|
2.1 Амортизационные отчисления
|
тыс. руб.
|
49 318,05
|
|
2.2 Затраты на расходные материалы и рабочую
силу
|
тыс. руб.
|
3 287,87
|
|
2.3 Затраты на электроэнергия
|
тыс. руб.
|
115 583,27
|
|
Итого эксплуатационных затрат
|
тыс. руб.
|
168 189, 19
|
|
3. Годовой экономический эффект
|
тыс. руб.
|
1 253 862,00
|
|
4. Срок окупаемости
|
года
|
0,31
|
В ходе расчетов выяснилось, что срок окупаемости меньше 7
лет, значит можно внедрять линию неразрушающего контроля, затраты на которую
окупятся за 0,31 лет.
Разрабатываемый проект будет для цеха экономически выгоден,
так как: прогноз повышения цены выпускаемой продукции на 19,57 %, улучшится в
десятки раз качество контроля рельсов. Сертификат качества будет
соответствовать международному стандарту, что позволит, расширить палитру
стран-потребителей, Евраз НТМК станет ещё более конкурентно-способным и
уважаемым предприятием.
Проект линии неразрушающего контроля является ступенью к
научно-техническому прогрессу и получается экономически более эффективным, чем
к примеру: найм большего числа работников с целью повышения количества
проверяющего контроля, но не качества, не говоря уже о том, что большинство
методов измерения, и выявления дефектов могут осуществляться только
электронно-вычислительными машинами.
В ходе проведенного анализа можно сделать вывод, что
проектное мероприятие экономически эффективно, следовательно, его можно
внедрить на предприятии.
6.
Энергосбережение
6.1
Теоретическое обоснование эффективности энергосбережения
На развитие хозяйствующих субъектов в нашей стране
существенное негативное влияние оказывает высокая доля энергетических затрат в
издержках производства, которая на промышленных предприятиях составляет в среднем
8-12% и имеет устойчивую тенденцию к росту в связи с большим моральным и
физическим износом основного оборудования и значительными потерями при
транспортировке энергетических ресурсов.
Одним из определяющих условий снижения издержек на
промышленных предприятиях и повышения экономической эффективности производства
в целом является рациональное использование энергетических ресурсов. Вместе с
тем, энергосберегающий путь развития отечественной экономики возможен только
при формировании и последующей реализации программ энергосбережения на
отдельных предприятиях, для чего необходимо создание соответствующей
методологической и методической базы. Откладывание реализации энергосберегающих
мероприятий наносит значительный экономический ущерб предприятиям и негативно
отражается на общей экологической и социально-экономической ситуации. Помимо
этого, дальнейший рост издержек в промышленности и других отраслях народного
хозяйства сопровождается растущим дефицитом финансовых ресурсов, что
задерживает обновление производственной базы предприятий в соответствии с
достижениями научно-технического прогресса.
Для предотвращения финансовых потерь при формировании
совокупности энергосберегающих мероприятий требуется разработка и
совершенствование методов оценки эффективности программ энергосбережения,
учитывающих многовариантность использования источников инвестиций,
предназначенных для их реализации. Уменьшение энергетической составляющей в
издержках производства позволит получить дополнительные средства для
обеспечения приемлемого уровня морального и физического износа технологического
оборудования.
Обычно при использовании ресурсов возможен выбор одного
ресурса из нескольких возможных - например, применять торф, газ или мазут в
котельных. При этом выбор конкретного ресурса из числа возможных определяется
не только спецификой производства, но и экономическим положением региона,
обеспеченностью его тем или иным видом ресурсов и некоторыми другими факторами.
Следует, однако, отметить, что такой выбор не всегда осуществляется рационально:
например, регионы, испытывающие недостаток в некоторых ресурсах и не планируют
осуществлять переход на прочие энергоресурсы.
Энергосбережение - это реализация производственных, научных,
технических, организационных, экономических и правовых мер, имеющих целью
достижение экономически обоснованного значения эффективности использования
энергетических ресурсов.
При этом необходимо отметить, что в качестве ориентира
энергосбережения могут применяться различные критерии. Наиболее часто
ориентиром для управляющих воздействий служит потенциал энергосбережения, под
которым подразумевают резервы, которые могут быть освоены во времени. Проводя
анализ и оценку экономического энергоресурсного потенциала необходимо
рассматривать не только количественную и качественную его характеристики, но и
возможность рационального использования энергетических ресурсов.
Эффективность энергосбережения на промышленных предприятиях.
Можно сделать вывод о том, что рациональное использование
энергетических ресурсов на предприятии является важной составляющей снижения
производственных издержек, и, следовательно, получения дополнительной прибыли,
завоевания большей доли рынка и решения социальных проблем на основе:
реализации процесса подготовки производства в соответствии с
оптимальными режимами ввода основных средств в эксплуатацию;
использования наиболее рентабельных производственных
технологий;
разработки, освоения и внедрения новой техники и технологий,
в которых энергетические ресурсы используются более эффективно;
улучшения социально-бытовой сферы для персонала
машиностроительного предприятия и социального климата населения, проживающего
на территории, закрепленной за соответствующим предприятием.
Вследствие этого, энергосбережение рассматривается не как
бесцельная экономия энергетических ресурсов, проводимая зачастую за счет
сокращения объема производства, а как фактор экономического роста, улучшения
благосостояния населения, обеспечения соответствующей экологической и
социально-бытовой обстановки. Таким образом, энергосбережение должно быть одним
из приоритетных направлений экономической политики промышленного предприятия. В
то же время сегодня пристального внимания заслуживает оценка эффективности
энергосбережения и ее составляющих, которую необходимо учитывать при
последующей разработке целевых программ энергосбережения и сценариев их
реализации.
6.2 Экономия
топливно-энергетических ресурсов
Экономия топливно-энергетических ресурсов - важнейшее
направление рационального природопользования
Одной из характерных черт современного этапа
научно-технического прогресса является возрастающий спрос на все виды энергии.
Важным топливно-энергетическим ресурсом является природный газ. Затраты на его
добычу и транспортировку ниже, чем для твердых видов топлива. Являясь
прекрасным топливом (калорийность его на 10% выше мазута, в 1,5 раза выше угля
и в 2,5 раза выше искусственного газа), он отличается также высокой отдачей
тепла в разных установках. Газ используется в печах, требующих точ-ного
регулирования температуры; он мало дает отходов и дыма, загрязняющих воздух.
Широкое применение природного газа в металлургии позволило поднять на более
высокий технический уровень работу промышленных предприятий и увеличить объем
продукции, получаемой с единицы площади технологических установок, а так же улучшить
экологию региона. Одним из путей экономного использования природного газа,
является оптимальное поддержание соотношения газ/воздух. Это ведет к увеличению
КПД процесса сжигания газа, а следовательно и к его экономии. На предприятии
энергетической отрасли в системах поддержания соотношения газ-воздух
применяются измерители ПИД-регуляторы для управления.
Экономия топливно-энергетических ресурсов в настоящее время
становится одним из важнейших направлений перевода экономики на путь
интенсивного развития и рационального природопользования. Однако, значительные
возможности экономии минеральных топливно-энергетических ресурсов имеются при
использовании энергетических ресурсов. Так, на стадии обогащения и
преобразования энергоресурсов теряется до 3% энергии. В настоящее время почти
вся электроэнергия в стране производится тепловыми электростанциями. Поэтому на
повестку дня все чаще ставится вопрос о применении нетрадиционных источников
энергии.
Таким образом, основными направлениями экономии
энергоресурсов являются: совершенствование технологических процессов,
совершенствование оборудования, снижение прямых потерь топливно-энергетических
ресурсов, структурные изменения в технологии производства, структурные
изменения в производимой продукции, улучшение качества топлива и энергии,
организационно-технические мероприятия. Проведение этих мероприятий вызывается
не только необхо-димостью экономии энергетических ресурсов, но и важностью
учета вопросов охраны окружающей среды при решении энергетических проблем.
6.3 Основные
этапы разработки программы энергосбережения
Энергоаудит. Энергетическое обследование (энергоаудит)
проводится в целях определения путей быстрого и эффективного снижения издержек
на энергоресурсы, сокращения и исключения непроизводительных расходов (потерь),
оптимизации или замены технологии производства. Он может стать основательной
базой, трамплином для качественного рывка в конкурентной борьбе на рынке
товаров и услуг.
Существуют три способа снижения потребления энергии:
Исключение нерационального использования энергоресурсов;
Устранение потерь энергоресурсов;
Повышение эффективности использования энергоресурсов.
Энергоаудит условно можно разделить на четыре основных этапа:
. Ознакомление с предприятием, сбор и анализ необходимой
информации, составление программы обследования. На этом этапе производится
уточнение объемов и сроков проведения работы.
. Обследование предприятия. В том числе: разработка подробных
балансов по всем энергоресурсам, выявление основных потребителей и
"очагов" нерациональных потерь энергоресурсов; проведение необходимых
испытаний и инструментальных замеров.
. Разработка энергосберегающих проектов и мероприятий.
Определение технического и экономического эффекта от их внедрения. Формирование
программы энергосбережения предприятия;
. Оформление отчета по энергетическому обследованию и
энергетического паспорта предприятия. Презентация результатов работы.
Структурно программа энергосбережения состоит из следующих
разделов: общей части, нормативно-правовой базы, перечня основных направлений
энергосбережения, программного блока, информационно - образовательного блока и
приложений.
В первом разделе сформулированы цели и задачи программы,
ожидаемые результаты, основные принципы построения и управления, а также
приведена схема управления энергосбережением предприятия.
Особое внимание уделено принципу возвратности средств
финансирования мероприятий по энергосбережению, стимулированию производителей,
потребителей и поставщиков энергии, а также компаний, занимающихся решением
практических вопросов энергосбережения.
Нормативно-правовая база содержит перечень первоочередных
нормативно-правовых актов, которые должны быть учтены при разработке программы.
Основная часть программы энергосбережения - программный блок,
включающий организационно-технические мероприятия, перечень
проектно-конструкторских и научно-исследовательских работ в области
энергосбережения, а также перечисление первоочередных объектов создания
демонстрационных зон высокой энергетической эффективности.
Главный особенностью построения программного блока является
возможность разработки на его основе детальных годовых программ
энергосбережения и оптимизации направлений энергосбережения предприятия.
Информационно-образовательный блок содержит два основных вида
этой деятельности: подготовку и переподготовку специалистов всех уровней по
энергосбережению, пропаганду идей энергосбережения.
Основными принципами программы энергосбережения являются:
приоритет повышения эффективности использования топлива и
энергии над увеличением объемов добычи и производства;
сочетание интересов потребителей, поставщиков и
производителей топлива и энергии;
первоочередность обеспечения выполнения экологических
требований к добыче, производству, переработке, транспортировке и использованию
топлива и энергии;
обязательность учета юридическими лицами производимых или
расходуемых ими энергетических ресурсов, а также учета физическими лицами
получаемых энергетических ресурсов;
сертификация топливно-, энергопотребляющего,
энергосберегающего и диагностического оборудования, материалов, конструкций,
транспортных средств, а также энергетических ресурсов;
заинтересованность производителей и поставщиков
энергетических ресурсов в применении эффективных технологий;
осуществление мероприятий программы за счет собственных средств
либо на возвратной основе.
Основными целями программы энергосбережения предлприятия
являются:
повышение эффективности использования энергетических ресурсов
на единицу продукта предприятия;
снижение финансовой нагрузки за счет сокращения платежей за
топливо, тепловую и электрическую энергию;
улучшение финансового состояния предприятия за счет снижения
платежей за энергоресурсы и, соответственно, дополнительное пополнение бюджета
области за счет налоговых поступлений.
Цели программы достигаются путем внедрения эффективных
технологий и разработки эффективных финансово-экономических механизмов
производства, транспортирования и потребления энергетических ресурсов,
проведения мероприятий по энергосбережению, внедрения систем учета.
Основные направления энергосбережения:
Энергоаудит. Проведение энергетических обследований
организаций;
Энергоучет. Внедрение централизованных систем учета
энергоресурсов на промышленных предприятиях.
Регулирование энергопотребления. Внедрение систем
регулирования потребления энергоресурсов от источника их производства до
конечного потребления;
Реконструкция промышленных вентиляционных установок;
Модернизация топливных и электрических печей;
Модернизация энергетического оборудования.
Для успешного выполнения и дальнейшего развития программы
наиболее подходящим инструментом является система управления проектами, широко
применяемая в мировой практике.
Программа должна создавать условия, позволяющие сочетать
интересы ее участников в направлении намеченных приоритетов. Она является многопроектной
средой с различным статусом проблем и проектов: важнейшие проблемы, требующие
срочных действий; проблемы, нуждающиеся в дополнительной проработке; проблемы,
решаемые в ходе регулярного планирования; региональные, районные, городские,
отраслевые проекты, проекты отдельных предприятий и т.д. Поэтому для достижения
поставленных целей необходима система управления, структура которой будет
разрабатываться и оптимизироваться при формировании нормативно-правовой базы
энергосбережения предприятия.
6.4 Энергосбережение
в электроприводах
Эффективным средством энергосбережения является переход от
нерегулируемого электропривода к регулируемому за счет использования
полупроводниковых силовых преобразователей. Эта мера позволяет осуществить
энергосбережение как в самом электроприводе, так и в обслуживающих им
технологических процессах.
С точки зрения энергетики электропривода потери мощности и
энергии в системах управляемый выпрямитель - двигатель постоянного тока (УВ -
ДПТ) значительно выше потерь в системах преобразователь частоты - асинхронный
двигатель (ПЧ-АД). Это обусловлено тем, что, так как в системах УВ - ДПТ
напряжение на якоре двигателя регулируется задержкой открытия вентилей, то
происходит сдвиг фазы тока электропривода по отношению к напряжению сети, и он
начинает потреблять реактивную мощность из сети. Кроме того система УВ - ДПТ
вызывает искажение синусоидальной формы напряжения сети электроснабжения,
оказывая вредное воздействие на другие электроприводы, что выражается в
повышенном нагреве электродвигателей, снижению их мощности и КПД, усилению
вибрации и шума при работе.
Искажения синусоидальной формы напряжения приводит к
появлению высших гармоник напряжения, которые нарушают работу других
потребителей электроэнергии, устройств автоматики, защиты и сигнализации,
создают помехи в линиях связи. Несинусоидальность напряжений и токов приводит к
дополнительным погрешностям измерительных приборов, а также оказывает
отрицательное воздействие на батареи конденсаторов, применяемых в компенсаторах
реактивной мощности, вызывая их перегрузку по току и напряжению.
Электромагнитная совместимость в системе преобразователь
частоты - асинхронный двигатель (ПЧ-АД). В автономных инверторах напряжения
(АИН) формирование выходных сигналов осуществляется методами широтно-импульсной
модуляции (ШИМ) прямоугольной формы одинаковой амплитуды, но разной
длительности, полезная составляющая которой имеет форму синусоиды заданной
частоты и амплитуды.
Крутизна фронта импульсов определяется скоростью переключения
импульсов напряжения силовых ключей автономных инверторов напряжения. При
использовании различных полупроводниковых приборов она составляет для
тиристоров SCR 4-10 мкс, для транзисторов IGBT 0,05-0,1 мкс.
Существенно более высокое быстродействие транзисторов IGBT,
являющееся преимуществом для реализации высокочастотной широтно-импульсной
модуляции и минимизации потерь энергии в АИН и АД, негативно проявляется в
протекании переходных процессов в цепи АИН - соединительный кабель - АД на
интервалах времени фронта. В этом случае, согласно теории цепей, кабель следует
рассматривать как однородную длинную линию с распределенными параметрами.
Прохождение импульсного сигнала с крутым фронтом вызывает в кабеле волновые
процессы, приводящие к появлению перенапряжений на зажимах двигателя.
Кабель, длина которого соизмерима с длиной волны, считается
"длинным кабелем". Критической считается длина кабеля, равная
половине длины волны, при которой к обмоткам АД прикладываются импульсы
напряжения, близкие к двойному напряжению.
Волновые процессы наиболее опасны для изоляции обмотки АД,
так как в ней могут возникать значительные перенапряжения (до 1000 В) при
номинальном напряжении 400 В.
При быстром нарастании напряженности электрического поля на
фронте волны в изоляции машины возникают заметные диэлектрические потери.
Увеличение несущей частоты ШИМ с целью улучшения энергетических показателей
преобразователей частоты и приближения полезной составляющей выходного
напряжения преобразователя к синусоиде также приводит к повышению вероятности возникновения
перенапряжений и увеличению диэлектрических потерь. В результате этих процессов
срок службы изоляции АД сократился до 3-4 лет. Методы ШИМ-управления, оказав
благотворное влияние на выходной ток АИН и приблизив его к синусоиде,
одновременно превратили ранее "безболезненную" для двигателя
прямоугольную форму выходного напряжения в серию прямоугольных импульсов,
следующих с высокой частотой и имеющих передний фронт высокой крутизны.
Электромагнитная совместимость АИН и АИТ с питающей сетью.
Выбор типа преобразователя для частотно-регулируемого привода
связан в первую очередь с решением задачи компенсации реактивной мощности
нагрузки. Любой автономный инвертор как ключевой коммутатор при работе на
индуктивную нагрузку должен содержать в своем составе конденсаторы в качестве
энергопоглотителей для исключения перенапряжений при мгновенной коммутации тока
с фазы на фазу двигателя. В автономном инверторе тока такие конденсаторы
находятся на стороне нагрузки (на стороне переменного тока). Как любые токовые
источники подобного типа, они содержат в звене постоянного тока дроссель
большой индуктивности, работающий как фильтр. Схемная модификация первых
автономных инверторов тока (АИТ), в которой компенсирующие конденсаторы через
мост обратных диодов были вынесены на сторону постоянного тока, получила в
дальнейшем название автономного инвертора напряжения (АИН), поскольку,
оказавшись на входе инвертора, конденсаторы стали одновременно играть роль
С-фильтра, придав такому инвертору свойства источника напряжения. На протяжении
нескольких десятилетий именно вид входного фильтра являлся основным
классификационным признаком АИТ и АИН.
При исследовании проблемы электромагнитной совместимости
преобразователей частоты необходимо рассмотреть два самостоятельных вопроса: высшие
гармоники, генерируемые преобразователем в сеть (коэффициент искажений), и
потребляемая из сети реактивная мощность (фактор cosφ).
В ПЧ с АИТ сетевой преобразователь представляет собой
управляемый (тиристорный) выпрямитель, работающий на сглаживающий дроссель
большой индуктивности.
Высшие гармоники тока, генерируемые сетевым выпрямителем ПЧ с
АИТ в питающую сеть, относительно невелики, поскольку ступенчато-прямоугольная
форма входного тока обеспечивает реальный коэффициент гармоник не ниже 0,96 -
0,97. При правильном выборе согласующего трансформатора или сетевого реактора в
мощных преобразователях коэффициент искажения напряжения в точке подключения
без дополнительных мероприятий не превышает нормируемое значение 5 %.
Иная картина при работе ПЧ с АИН. Здесь сетевой
преобразователь - это неуправляемый (диодный) выпрямитель, работающий на
емкостный фильтр. Форма сетевого тока такого преобразователя в общем случае
представляет собой несколько синусоидальных импульсов, возникающих при заряде
емкости фильтра. Гармонический состав такого тока крайне неблагоприятен. Для
его улучшения необходимо устанавливать реакторы и на вход выпрямителя, и в
звено постоянного тока (LС-фильтр). Причем сводить всю индуктивность только в
одно место схемы не рекомендуется, так как при этом ухудшаются другие
характеристики выпрямителя (либо cosφ, либо коэффициент
искажений напряжения).
По вопросу потребления реактивной мощности картина достоинств
и недостатков ПЧ с АИТ и ПЧ с АИН зеркально меняется. В ПЧ с АИТ в номинальном
режиме сетевой cosφ = 0,87 - 0,9 и
ухудшается (снижается) пропорционально величине выходного напряжения инвертора.
В ПЧ с АИН сетевой cosφ, как правило, не ниже
значения 0,97. Улучшение сетевого cosφ для ПЧ с АИТ решается
путем установки на вход компенсирующих или фильтрокомпенсирующих устройств
(ФКУ). Такое ФКУ, решая одновременно задачу фильтрации 5, 7 и 11-й гармоник,
оказывается весьма небольшим и недорогим благодаря использованию современных
малогабаритных косинусных конденсаторов. Таким образом, ни ПЧ с АИТ, ни ПЧ с
АИН в классическом варианте своего построения не обладают необходимой
электромагнитной совместимостью с сетью и требуют установки дополнительных
устройств, поставляемых как опции.
Существенно улучшить электромагнитную совместимость АИТ с
сетью можно путем замены управляемого выпрямителя на управляемый выпрямитель с
искусственной коммутацией.
6.5
Компенсация реактивной мощности
Особое место в широком спектре энергосберегающих технологий
отводится системам компенсации реактивной мощности. Это связано в первую
очередь с тем, что электрические установки переменного тока (трансформаторы,
электродвигатели, силовая электроника и т.д.) потребляют активную и реактивную
электроэнергию. Активная энергия преобразуется потребителями в механическую
работу и тепло. Реактивная энергия расходуется на создание магнитных полей в
обмотках трансформаторов и электродвигателей, которые необходимы для работы
этих устройств. В отличие от активной, реактивная энергия "бесполезна” для
потребителей. Для оценки энергетической эффективности установки существует
понятие коэффициента мощности. Коэффициент мощности электроустановки cosφ равен отношению активной мощности P [кВт] к полной мощности S
[кВА], и может принимать значения от 0 до 1.
Для оптимизации работы электроустановки необходимо увеличивать
коэффициент мощности. Повышение коэффициента мощности достигается за счёт
установки в цепи потребителя дополнительного источника реактивной
электроэнергии. Наиболее распространёнными источниками реактивной
электроэнергии являются конденсаторные установки
<#"579509.files/image047.gif">
Защитная система световой завесы
Обе секции используют передатчик и приемник. Секция №1
использует зеркальный шест для покрытия зоны подачи рельса на линию.
Световая завеса перекрывает допуск персонала к станции, а,
следовательно, уменьшает вероятность нарушений линий интерфейсов ввода-вывода.
На каждой станции ЛНК есть сигнальная башня.
Следующие индикаторы показывают текущее состояние линии:
"зелёный": контроллер находится в рабочем
режиме.
- "1-й желтый": в рельсе был найден дефект.
Может быть запрограммирован
подавать сигнал при обнаружении дефекта на любой
станции.
"2-й желтый": защитная система световой
завесы была нарушена.
"красный": необходима аварийная остановка.
Звуковая сигнализация: является слышимой обратной
связью для оператора.
Для сохранности оборудования на линии предусмотрены
электронные и механические ворота безопасности. В случае обнаружения рельса,
размеры которого выходят за пределы, линия переходит в безопасный режим
(конвейер и рольганги останавливаются). Этот режим работы используется для
безопасного пропуска через линию сильно деформированного рельса без повреждения
каких-либо компонентов, все компоненты линии переходят в начальную позицию
(датчики полностью отводятся, ролики открываются и т.д.).
7.3 Категория
помещений по электробезопасности
Помещение ЛНК, где находится станция замера профиля,
представляет собой закрытое здание, построенное внутри цеха. Согласно НПБ
105-03 "Определение категорий помещений, зданий и наружных установок по
взрывопожарной и пожарной опасности": так как на рельсах присутствует
окалина, то естественно в технологическом процессе постоянно образуется взвесь
металлической пыли в воздухе (основная фракция - оксид железа Fe2O3).
То есть помещение, где находится станция замера профиля, относится к помещениям
с токопроводящей пылью.
В отношении опасности поражения людей электрическим током
помещение, где находится станция, относится к помещениям с повышенной
опасностью, так как есть токопроводящая пыль (и нет других условий повышенной
опасности).
7.4
Алгоритмические и программные решения, обеспечивающие безопасность персонала
Введем в программу элементы, в которых будут учитываться
нарушение защитной световой завесы и вывод соответствующих световых и звуковых
оповещений. В отличие от ошибок Е3, Е4 - соответственно
калибровочная балка, планка-осветитель находятся в промежуточном положении,
которые действуют почти мгновенно, необходимо, чтобы остановка рольгангов
происходила абсолютно мгновенно, так как от этого зависит безопасность
персонала. Для этого пусть программа сбрасывается сразу же по поступлению
сигнала о том, что завеса нарушена, а на сигнальной башне включается "2-й
желтый" и звуковая сигнализация, и даже при условии "восстановления"
световой завесы станция должна оставаться в режиме ожидания пока оператор
вручную не сбросит эту ошибку. Тогда добавим соответствующие входы и выходы:
Таблица 7.4
Дополнительные сигналы на входе и на выходе
|
Наименование
|
Комментарии
|
Символ в программе
|
|
q13
|
Световая завеса нарушена
|
I2.5
|
|
H12
|
Сброс
|
I2.6
|
|
Z7
|
Второй жёлтый горит
|
Q1.2
|
|
Z8
|
Звуковой сигнал
|
Q1.3
|
Получаем дополнительные элементы программы:
Элемент для первой линии программы
Аналогично выглядят элементы для М3.0, М3.1, М3.2, М3.3,
М3.4, М3.5.
То есть устанавливаются конечные меркеры для каждой линии
программы.
Установка второго жёлтого
Установка звукового сигнала
7.5
Рекомендации по организации рабочего места оператора автоматизированной системы
управления
Для настройки станции замера профиля существует панель
настройки.
Для управлением станцией во время роботы существует
операторский помост.
Панель настройки станции и операторский помост спроектированы
с учетом требования антропометрических данных человека, находятся на удобной
высоте и имеют удобный, интуитивный, понятный интерфейс. Соответствуют всем
современным стандартам.
7.6 Охрана труда при работе с персональными ЭВМ
ЛНК содержит 12 ПЭВМ для наблюдения за станциями, помещение
которых находится внутри помещения ЛНК. Соответственно рассмотрим основные
требования СанПиН 2.2.2/2.4.1340-03. Согласно данным поставщиков оборудования:
допустимые уровни звукового давления и уровней
звука, создаваемого ПЭВМ, не превышают допустимых значений;
- временные допустимые уровни электромагнитных полей
(ЭМП), создаваемых ПЭВМ, не превышают допустимых значений;
допустимые визуальные параметры устройств
отображения информации соответствуют норме;
концентрации вредных веществ, выделяемых ПЭВМ в
воздух помещений, не превышают предельно допустимых концентраций (ПДК),
установленных для атмосферного воздуха;
мощность экспозиционной дозы мягкого рентгеновского
излучения в любой точке на расстоянии 0,05 устройств не превышать 1 мкЗв/час
(100 мкР/час), так как мониторы ЖК.
конструкция ПЭВМ обеспечивает возможность поворота
корпуса в горизонтальной и вертикальной плоскости с фиксацией в заданном
положении для обеспечения фронтального наблюдения экрана ВДТ;
дизайн ПЭВМ предусматривает окраску корпуса в
спокойные мягкие тона с диффузным рассеиванием света, корпус ПЭВМ;
клавиатура и другие блоки и устройства ПЭВМ имеют
матовую поверхность с коэффициентом отражения 0,4 - 0,6 и не иметь блестящих
деталей, способных создавать блики;
конструкция ВДТ должна предусматривает регулирование
яркости и контрастности;
документация на проектирование, изготовление и эксплуатацию
ПЭВМ не противоречит требованиям санитарных правил.
А также выполнены все требования к микроклимату помещения
(для его регулировки предусмотрены 2 кондиционера) и к организации рабочих мест
(расположения, конструкции столов и стульев и остальные требования).
7.7 Расчет
искусственного освещения
Расчет искусственного освещения проведём для зоны,
непосредственно в которой находится станция замера профиля рельса и панель
настройки.
Нормирование искусственного освещения в зависимости от
степени точности выполняемых работ и зрительного напряжения производится в
соответствии с требованиями СНиП 23-05-95.
В рабочем помещении используется искусственное освещение. Работа
за ПЭВМ относится к зрительным работам высокой точности (ІІІв - разряд
зрительных работ). Характеристика зрительных работ - Б1. Норма освещенности на
рабочей поверхности от системы общего искусственного освещения 300 лк. Пол -
белая плитка, стены - белая эмаль, потолок - побелен, значит, коэффициенты
отражения света поверхностями
=70,
=70,
=70.
Расчет искусственного освещения представлен в таблицах 7.7.1,
7.7.2.
Таблица 7.7.1
Расчет общего освещения люминесцентными лампами
|
Наименование
|
Обозначение
|
Значение
|
|
Исходные данные
|
|
Наименование помещения
|
Производственное помещение. Высокой точности.
|
|
Размеры зоны, м: длинаЧширинаЧвысота
|
АЧВЧН
|
10Ч8Ч5
|
|
Площадь освещаемой поверхности, S80
|
|
|
|
Нормативная освещенность, от общего в составе
комбинированного, лк
|
300 (с ПЭВМ)
|
|
|
Коэффициент запаса
|
1,4-1,8; принимаем 1,5
|
|
|
Тип светильника (предварительно)
|
ЛСП (с ЛЛ, подвесной для промышленных и
производственных зданий), тип КСС Д-2
|
|
Расстояние от потолка до светильника (свес), м
|
1,0
|
|
|
Расстояние от пола до рабочей поверхности
|
1,0 (настройка станции
осуществляется стоя)
|
|
|
Высота подвеса светильника, м:  4,0
|
|
|
|
Коэффициент неравномерности освещения
|
Z
|
1,1
|
|
Коэффициенты отражения: потолок, стены, пол
|
70,70,70
|
|
|
Предварительный выбор расположения светильников
|
Оптимальное расстояние (между рядами), м: 
1,2*4=4,8; 2,1*4=8,4
Расстояние от стены до ряда светильников, м: (желательно
) 
= (1,5…2,5)
|
принимаем =1,5
|
|
|
Число рядов светильников 

=2
|
принимаем =2
|
|
|
|
Предварительный выбор лампы
|
|
Тип люминесцентной лампы
|
ЛБ80-4
|
|
Световой поток выбранной лампы, лм
|
4960
|
|
|
Мощность выбранной лампы, Вт
|
80
|
|
|
Выбор числа ламп и светильников, расположения
светильников
|
|
Индекс помещения:   =0,88
|
|
|
|
КИСП
|
0,52
|
|
Число ламп в помещении
N
=15,35;
|
принимаем N=16
|
|
|
|
Тип светильника; габариты, мм
|
ЛСП02-2х65, тип КСС Д-2; 1534Ч280Ч159
|
|
Число ламп в выбранном светильнике
|
2
|
|
Число светильников в помещении 

=16/2=8
|
=8
|
|
|
Число светильников в ряду, м: 

=8/2=4
|
принимаем =4
|
|
|
Суммарная длина светильников, м: 

=6,136
|
, ряд с разрывами
|
|
|
|
Расстояние от стены до светильника в ряду, м:
|
Принимаем =1,4
|
|
|
Расстояние между светильниками, м:   =1,06
|
|
|
|
Условие равномерности освещения: 0 ≤ 1,06≤
7,5, условие выполняется
|
|
|
Тип ПРА
|
1УБИ-80/220-ВП
|
|
Мощность системы освещения, Вт:   =1280
|
|
|
|
Удельная мощность, :  =16
|
|
|
|
Предварительный выбор лампы и расположения
светильников принимаем в качестве окончательного
|
Таблица 7.7.2
Расчет общего освещения газоразрядными лампами высокого
давления
|
Наименование
|
Обозначение
|
Значение
|
|
Исходные данные
|
|
Наименование помещения
|
|
Размеры помещения, м: длинаЧширинаЧвысота
|
АЧВЧН
|
10Ч8Ч5
|
|
Площадь освещаемой поверхности, S80
|
|
|
|
Нормативная освещенность, от общего в составе
комбинированного, лк
|
300
|
|
|
Коэффициент запаса
|
1,4-1,8; принимаем 1,8
|
|
|
Тип светильника (предварительно)
|
РСП (подвесной для промышленных и
производственных зданий), тип КСС Г-3
|
|
Расстояние от потолка до светильника (свес), м
|
1,0
|
|
|
Расстояние от пола до рабочей поверхности
|
1,0
|
|
|
Высота подвеса светильника, м:  4,0
|
|
|
|
Коэффициент неравномерности освещения
|
Z
|
1,15
|
|
Коэффициенты отражения: потолок, стены, пол
|
70,70,70
|
|
|
Предварительный выбор расположения светильников
|
Оптимальное расстояние (между рядами), м: 
0,8*4=3,2; 1,4*4=5,6
Оптимальное расстояние, м: 
5≤
≤7,5
|
принимаем =6
|
|
|
Расстояние от стены до ряда светильников, м: (желательно
) 
= (1,5…2,5)
|
принимаем =1,5
|
|
|
Расстояние от стены до светильника в ряду, м: (желательно
) 
= (1,2.3,0)
|
принимаем =2
|
|
|
Число рядов светильников 

=2,0
|
принимаем =2
|
|
|
Число светильников в ряду 

=2,0
|
принимаем =2
|
|
|
|
Число светильников в помещении   =4
|
|
|
|
Предварительный выбор лампы
|
|
Индекс помещения:  0,88
|
|
|
|
КИСП
|
0,74
|
|
|
Число ламп в помещении
|
N
|
4
|
Требуемый световой поток, лм:
Ф
=
|
=16783,8
|
|
|
|
Тип выбранной газоразрядной лампы высокого
давления
|
ДРЛ 400
|
|
Световой поток выбранной лампы, лм
|
19 000
|
|
|
Мощность выбранной лампы, Вт
|
400
|
|
Отклонение светового потока выбранной лампы от требуемой величины,
%: 

=13,2 %, значение в допустимых пределах
|
(-10%. +20%)
|
|
|
|
Тип светильника
|
РСП08-400, КСС Г-3
|
|
Мощность системы освещения, Вт:   =1600
|
|
|
|
Удельная мощность, :   =20
|
|
|
|
Тип ПРА
|
1ДБИ-400ДРЛ/220-В
|
Люминесцентная лампа - это газоразрядный
источник света, в котором видимый свет излучается в основном люминофором,
который в свою очередь светится под воздействием ультрафиолетового излучения
разряда, сам разряд тоже излучает видимый свет, но в значительно меньшей
степени.
Газоразрядная лампа высокого давления - источник света,
излучающий энергию в видимом диапазоне.
Проведя необходимые расчеты и проанализировав полученные
данные, приходим к выводу, что использовать люминесцентные лампы в нашем случае
более выгоднее, чем газоразрядные лампы высокого давления, так как потребляемая
мощность люминесцентных ламп ниже, чем потребляемая мощность ГЛВД в 1,25 раза
при одинаковой освещенности помещения. Световая отдача ЛЛ 75 лм/Вт, а ГЛВД -
(30-60) лм/Вт; их средний срок службы незначительно отличается: ЛЛ - до 10000
ч, ГЛВД - до 12000 ч.
Тогда получаем схему расположения светильников:
Рис.7.7.1 Схема освещения в зоне станции замера
прямолинейности
Заключение
В дипломной работе рассмотрена линия неразрушающего контроля
рельсов (ЛНК) рельсобалочного цеха НТМК. Проанализировано электрооборудование,
технологический процесс и роль отдельных элементов ЛНК. Спроектирована
макроструктура управления и по ней составлена управляющая программа,
соответствующая требованиям быстродействия, удобства и безопасности,
учитывающая особенности эксплуатации станции замера прямолинейности ЛНК.
Станция измерения профиля сыграет важную роль в повышении
Несомненно - это современное решение в области неразрушающего
контроля рельсов, которое позволит не только повысить прибыль комбината, но еще
и послужит улучшению условий труда, энергосбережение улучшится за счет снижение
брака, станет возможен аудит за каждым когда-либо произведенным рельсом
(паспорт каждого рельса), повысится авторитет комбината, и главное возрастёт
безопасность железнодорожных перевозок.
Библиографический
список
1. Бычков
В.П. Электропривод и автоматизация металлургического производства / В.П.
Бычков. - М.: Высш. шк., 1977.
2. Гоман
В.В. Безопасность жизнедеятельности. Технические расчеты параметров
электробезопасности: учеб. пособие по выполнению раздела ВКР / авт. - сост.В.
В. Гоман. - Нижний Тагил: НТИ (ф) УГТУ-УПИ, 2010.
. ГОСТ
12.0.003-74 ССБТ. Опасные и вредные производственные факторы. Классификация. -
М.: Издательство стандартов, 1975.
. ГОСТ
12.1.038-82 ССБТ. Электробезопасность. Предельно допустимые уровни напряжения
прикосновения и токов. - М.: Изд-во стандартов, 1982.
. ГОСТ
12.1.005-88. ССБТ Общие санитарно-гигиенические требования к воздуху рабочей
зоны. - М.: Изд-во стандартов, 1989.
. НПБ
105-03. Определение категорий помещений, зданий и наружных установок по
взрывопожарной и пожарной опасности. - М.: ФГУ МЧС России, 2004.
. Правила
устройства электроустановок / Минэнерго СССР. - 6-е изд., перераб. и доп. - М.:
Энергоатомиздат, 1987.
. Ристхейн
Э.М. Электроснабжение промышленных установок: учеб. для вузов / Э.М. Ристхейн.
- М.: Энергоатомиздат, 1991
. СанПиН
2.2.2/2.4.1340-03. Гигиенические требования к персональным
электронно-вычислительным машинам и организация работ. - М.: Изд-во
"Про-Пресс", 2004.
. СанПиН
2.2.4 /2.4.1340-03. Гигиенические требования к ПЭВМ и организация работы. - М.:
Федеральный центр госсанэпидемнадзора Минздрава России, 2003.
. СНиП
23-05-95. Естественное и искусственное освещение. Нормы проектирования. - М.:
Стандартиздат, 1980.
. Тимофеев
В.Л. Технические и экономические расчеты в курсовых и дипломных проектах: учеб.
пособие / В.Л. Тимофеев, О.Н. Баркова, И.Н. Исаев. - Нижний Тагил: НТИ (ф)
УГТУ-УПИ, 2006.
. Акимова
Т.А., Хаскин В.В. Основы экоразвития. Учебное пособие. - М.: Издательство
Российской экономической академии им. Г.В. Плеханова, 1994. - 312 с.
. С.Н.
Бобылев, А.Ш. Ходжаев, Экономика природопользования, Москва, 2004г.
. Голуб
А.А., Струкова Е.Б. Экономические методы управления природопользованием. - М.:
Наука, 1993. - 136 с.
. Ковалев
А.П. Введение в финансовый менеджмент, М.: Проспект, 2004.
. Неверов
А.В. Экономика природопользования. Учебн. пособие для вузов. - Минск: Вышэйшая
шклоа, 1990. - 216 с.
. Нестеров
П.М. Экономика природопользования и рынок. - М.: Альпина, 2001.
. Экономические
основы экологии, М.: Проспект, 2003.
20. www.cta.ru
<http://www.cta.ru>
. www.INFOMINE.ru
. www.itk. dp.ua
. www.ndt. us
<http://www.ndt.us>
. www.ntmk.ru
<http://www.ntmk.ru>
. <http://www.roadportal.ru/rail/gostr51685-2000>
. http://talan.
su/gost_51387_99
. www.mitsubishi-automation.ru
<http://www.mitsubishi-automation.ru>
. www.mitsubishielectric.ru
<http://www.mitsubishielectric.ru>
. www.vectorgroup.ru
<http://www.vectorgroup.ru>