Многофакторная модель Дюпона

  • Вид работы:
    Курсовая работа (т)
  • Предмет:
    Финансы, деньги, кредит
  • Язык:
    Русский
    ,
    Формат файла:
    MS Word
    827,21 Кб
  • Опубликовано:
    2012-11-14
Вы можете узнать стоимость помощи в написании студенческой работы.
Помощь в написании работы, которую точно примут!

Многофакторная модель Дюпона

Введение

В современных условиях хозяйствования для обеспечения устойчивого развития белорусских автотранспортных предприятий решающее значение приобретают качественные показатели экономического роста, наиболее важным из которых выступает уровень развития предприятия. Динамичность и неопределенность окружающей среды требуют от системы управления своевременного и адекватного реагирования на происходящие изменения. Здесь важную роль приобретает логистический менеджмент, но на современном этапе развития его теории и практики нет однозначного определения системы оценки эффективности деятельности предприятия. Хозяйствующий субъект вправе выбирать свою систему оценки полученных результатов, определяющую степень достижения поставленных целей. Обобщение зарубежного и отечественного опыта позволяет говорить о том, что в целом все системы оценки эффективности основаны на идеях максимизации или достижения высокого уровня таких показателей, как доходы компании, доходность вложенного капитала, богатство собственников, устойчивость предприятия. Конкретные системы различаются только способами расчета упомянутых показателей и рангом их значимости.

Что касается создания системы показателей для оценки логистической деятельности, то в настоящий момент это вызывает определенные трудности. Проблема заключается в том, что объекты логистики отличаются динамичным характером. Завершение какого-либо процесса и полученные при этом результаты, являющиеся выходом из соответствующей подсистемы, служат одновременно входом для другой подсистемы, началом другого процесса, дающего другие результаты. Поэтому возникает потребность в наличии системы показателей, не только позволяющих количественно и качественно охарактеризовать и оценить сложившуюся на предприятии ситуацию, но и отражающих причинно-следственные взаимосвязи между отдельными звеньями логистической цепи.

Кроме того, в последнее время все больше автотранспортных предприятий, работающих на белорусском рынке, стремятся оптимизировать производственные процессы с помощью логистики. Однако, несмотря на то, что логистика призвана сокращать издержки, затраты на логистику могут достигать больших величин в себестоимости товара. Следует отметить, что правильной оценке эффективности логистики часто мешает отсутствие продуманной системы достоверных показателей и методик их расчета. Такие системы показателей уже существуют. Конечно, они не совершенны, но уже доказали свою пригодность и надёжность. Одной из таких методик является многофакторная модель Дюпона.

1. Основные модели финансового анализа

Прежде чем начать говорить об одном из видов финансового анализа - факторном анализе, дадим определение финансовому анализу и обозначим его цели. Финансовый анализ представляет собой метод оценки финансового состояния и эффективности работы хозяйствующего субъекта на основе изучения зависимости и динамики показателей финансовой отчетности.

Финансовый анализ преследует несколько целей: оценку финансового положения; выявление изменений в финансовом состоянии в пространственно-временном разрезе; выявление основных факторов, вызвавших изменения в финансовом состоянии; прогноз основных тенденций в финансовом состоянии.

Как известно, существуют следующие основные виды финансового анализа:

горизонтальный анализ;

вертикальный анализ;

трендовый анализ;

метод финансовых коэффициентов;

сравнительный анализ;

факторный анализ.

Факторный анализ - раздел многомерного статистического анализа, объединяющий методы оценки размерности множества наблюдаемых переменных посредством исследования структуры ковариационных или корреляционных матриц. Иначе говоря, задача метода - переход от реального большого числа признаков или причин определяющих наблюдаемую изменчивость к небольшому числу наиболее важных переменных (факторов) с минимальной потерей информации.

Каждый вид финансового анализа основан на применении какой-либо модели, дающей возможность оценить и проанализировать динамику основных показателей деятельности предприятия. Выделяют три основных типа моделей: дескриптивные, предикативные и нормативные.

Дескриптивные модели известны также, как модели описательного характера. Они являются основными для оценки финансового состояния предприятия. К ним относятся: построение системы отчетных балансов, представление финансовой отчетности в различных аналитических разрезах, вертикальный и горизонтальный анализ отчетности, система аналитических коэффициентов, аналитические записки к отчетности. Все эти модели основаны на использовании информации бухгалтерской отчетности.

В основе вертикального анализа лежит иное представление бухгалтерской отчетности - в виде относительных величин, характеризующих структуру обобщающих итоговых показателей. Обязательным элементом анализа являются динамические ряды этих величин, что позволяет отслеживать и прогнозировать структурные сдвиги в составе хозяйственных средств и источников их покрытия.

Горизонтальный анализ позволяет выявить тенденции изменения отдельных статей или их групп, входящих в состав бухгалтерской отчетности. В основе этого анализа лежит исчисление базисных темпов роста статей баланса и отчета о прибылях и убытках.

Система аналитических коэффициентов - основной элемент анализа финансового состояния, применяемый различными группами пользователей: менеджеры, аналитики, акционеры, инвесторы, кредиторы и др. Существуют десятки таких показателей, подразделяемых на несколько групп по основным направлениям финансового анализа:

показатели ликвидности;

показатели финансовой устойчивости;

показатели деловой активности;

показатели рентабельности.

Предикативные модели - это модели предсказательного характера. Они используются для прогнозирования доходов предприятия и его будущего финансового состояния. Наиболее распространенными из них являются: расчет точки критического объема продаж, построение прогнозных финансовых отчетов, модели динамического анализа (жестко детерминированные факторные модели и регрессионные модели), модели ситуационного анализа.

Нормативные модели. Модели этого типа позволяют сравнить фактические результаты деятельности предприятий с ожидаемыми, рассчитанными по бюджету. Эти модели используются в основном во внутреннем финансовом анализе. Их сущность сводится к установлению нормативов по каждой статье расходов по технологическим процессам, видам изделий, центрам ответственности и т.п. и к анализу отклонений фактических данных от этих нормативов. Анализ в значительной степени базируется на применении жестко детерминированных факторных моделей.

Как мы видим, моделирование и анализ факторных моделей занимают важное место в методологии финансового анализа.

финансовый анализ рентабельность актив

1.1 Факторный анализ, его виды и задачи

Функционирование любой социально-экономической системы (к которым относится и действующее предприятие) происходит в условиях сложного взаимодействия комплекса внутренних и внешних факторов. Фактор - это причина, движущая сила какого-либо процесса или явления, определяющая его характер или одну из основных черт.

Факторный анализ - методика комплексного и системного изучения и измерения воздействия факторов на величину результативных показателей, раздел многомерного статистического анализа, объединяющий методы оценки размерности множества наблюдаемых переменных. Иначе говоря, задача метода - переход от реального большого числа признаков или причин определяющих наблюдаемую изменчивость к небольшому числу наиболее важных переменных (факторов) с минимальной потерей информации (близкие по сути, но не по математическому аппарату методы - компонентный анализ, канонический анализ и др.). Процедура оценивания в состоит из двух этапов: оценки факторной структуры - числа факторов, необходимого для объяснения корреляционной связи между величинами, и факторной нагрузки, а затем оценки самих факторов по результатам наблюдения. Коротко говоря, под факторным анализом понимается методика комплексного и системного изучения и измерения воздействия факторов на величину результативных показателей.

1.2 Назначение факторного анализа

Факторный анализ - определение влияния факторов на результат - является одним из сильнейших методических решений в анализе хозяйственной деятельности компаний для принятия решений. Для руководителей - дополнительный аргумент, дополнительный "угол зрения".

Целесообразность применения факторного анализа

Как известно, анализировать можно все и до бесконечности. Целесообразно на первом этапе реализовать анализ по отклонениям, а там где это необходимо и оправдано - применить факторный метод анализа. Во многих случаях простого анализа по отклонениям достаточно, чтобы понять, что отклонение «критическое», и когда совсем не обязательно знать степень его влияния.

1.3 Основные задачи факторного анализа

. Отбор факторов определяющих исследуемые результативные показатели.

. Классификация и систематизация факторов с целью обеспечения комплексного и системного подхода к исследованию их влияния на результаты хозяйственной деятельности.

. Определение формы зависимости между факторами и результативными показателями.

. Моделирование взаимосвязей между факторами и результативными показателями.

. Расчет влияния факторов и оценка роли каждого из них в изменении результативного показателя.

. Работа с факторной моделью. Методика факторного анализа.

Однако на практике пофакторный анализ применяется редко в силу нескольких причин: 1) реализация этого метода требует некоторых усилий и специфического инструмента (программного продукта); 2) у компаний есть другие «вечные» первоочередные задачи. Еще лучше, если факторный метод анализа «встроен» в финансовую модель, а не является абстрактным приложением.

В общем случае можно выделить следующие основные этапы факторного анализа:

Постановка цели анализа.

Отбор факторов, определяющих исследуемые результативные показатели.

Классификация и систематизация факторов с целью обеспечения комплексного и системного подхода к исследованию их влияния на результаты хозяйственной деятельности.

Определение формы зависимости между факторами и результативным показателем.

Моделирование взаимосвязей между результативным и факторными показателями.

Расчет влияния факторов и оценка роли каждого из них в изменении величины результативного показателя.

Работа с факторной моделью (практическое ее использование для управления экономическими процессами).

Отбор факторов для анализа того или иного показателя осуществляется на основе теоретических и практических знаний в конкретной отрасли. При этом обычно исходят из принципа: чем больший комплекс факторов исследуется, тем точнее будут результаты анализа. Вместе с тем необходимо иметь в виду, что если этот комплекс факторов рассматривается как механическая сумма, без учета их взаимодействия, без выделения главных, определяющих, то выводы могут быть ошибочными. В анализе хозяйственной деятельности (АХД) взаимосвязанное исследование влияния факторов на величину результативных показателей достигается с помощью их систематизации, что является одним из основных методологических вопросов этой науки.

Важным методологическим вопросом в факторном анализе является определение формы зависимости между факторами и результативными показателями: функциональная она или стохастическая, прямая или обратная, прямолинейная или криволинейная. Здесь используется теоретический и практический опыт, а также способы сравнения параллельных и динамичных рядов, аналитических группировок исходной информации, графический и др.

Моделирование экономических показателей также представляет собой сложную проблему в факторном анализе, решение которой требует специальных знаний и навыков.

Расчет влияния факторов - главный методологический аспект в АХД. Для определения влияния факторов на конечные показатели используется множество способов, которые будут подробнее рассмотрены ниже.

Последний этап факторного анализа - практическое использование факторной модели для подсчета резервов прироста результативного показателя, для планирования и прогнозирования его величины при изменении ситуации.

1.4 Классификация и систематизация факторов в анализе хозяйственной деятельности

Фактором в экономическом анализе называют активно действующие силы, вызывающие положительные или отрицательные изменения в состоянии объекта и в показателях его отражающих. Понятие «фактор» применяется в экономическом анализе в 2-х значениях:

условие совершения хозяйственной операции;

причина изменения состояния объекта.

ФАКТОРЫ - это причины, формирующие результаты хозяйственно-финансовой деятельности. Выявление и количественное измерение степени выявления отдельных факторов на изменение результативных показателей хозяйственно-финансовой деятельности предприятия представляет собой одну из важнейших задач экономического анализа. Влияние факторов по разному отражается на изменении результативных показателей хозяйственной деятельности. Разобраться в причинах изменения исследуемых явлений, точнее оценить место и роль каждого фактора в формировании величины результативных показателей позволит классификация факторов. Исследуемые в анализе факторы могут быть классифицированы по разным признакам.

Классификация факторов представляет собой распределение их по группам в зависимости от общих признаков. Она позволяет глубже разобраться в причинах изменения исследуемых явлений, точнее оценить место и роль каждого фактора в формировании величины результативных показателей.

Классификация факторов в экономическом анализе

. экстенсивные и интенсивные

. постоянно и временно действующие

. основные и второстепенные (Барнгольц). Принято использовать понятие ранга (порядка) фактора.

По своей природе факторы подразделяются на природные, социально-экономические и производственно-экономические.

Природные факторы оказывают большое влияние на результаты деятельности в сельском хозяйстве, в лесном хозяйстве и других отраслях. Учет их влияния дает возможность точнее оценить результаты работы субъектов хозяйствования.

К социально-экономическим факторам относятся жилищные условия работников, организация оздоровительной работы на предприятиях с вредным производством, общий уровень подготовки кадров и др. Они способствуют более полному использованию производственных ресурсов предприятия и повышению эффективности его работы.

Производственно-экономические факторы определяют полноту и эффективность использования производственных ресурсов предприятия и конечные результаты его деятельности.

По степени воздействия на результаты хозяйственной деятельности факторы делятся на основные и второстепенные. К основным относятся факторы, оказывающие решающее воздействие на результативный показатель. Второстепенными считаются те, которые не оказывают решающего воздействия на результаты хозяйственной деятельности в сложившихся условиях. Необходимо отметить, что в зависимости от обстоятельств один и тот же фактор может быть и основным, и второстепенным. Умение выделить из всего множества факторов главные обеспечивает правильность выводов по результатам анализа.

Факторы делятся на внутренние и внешние, в зависимости от того, влияет на них деятельность данного предприятия или нет. При анализе основное внимание уделяется внутренним факторам, на которые предприятие может воздействовать.

Факторы подразделяются на объективные, не зависящие от воли и желаний людей, и субъективные, подверженные влиянию деятельности юридических и физических лиц.

По степени распространенности факторы делятся на общие и специфические. Общие факторы действуют во всех отраслях экономики. Специфические факторы действуют в пределах отдельной отрасли или конкретного предприятия.

В процессе работы организации одни факторы оказывают воздействие на изучаемый показатель непрерывно на протяжении всего времени. Такие факторы называются постоянными. Факторы, воздействие которых проявляется периодически, называются переменными (это, например, внедрение новой технологии, новых видов продукции).

Большое значение для оценки деятельности предприятий имеет деление факторов по характеру их действия на интенсивные и экстенсивные. К экстенсивным относятся факторы, которые связаны с изменением количественных, а не качественных характеристик функционирования предприятия. В качестве примера можно привести увеличение объема производства продукции за счет увеличения числа рабочих. Интенсивные факторы характеризуют качественную сторону процесса производства. Примером может служить увеличение объема производства продукции за счет повышения уровня производительности труда.

Большинство изучаемых факторов по своему составу являются сложными, состоят из нескольких элементов. Однако есть и такие, которые не раскладываются на составные части. В связи с этим факторы делятся на сложные (комплексные) и простые (элементные). Примером сложного фактора является производительность труда, а простого - количество рабочих дней в отчетном периоде.

По уровню соподчиненности (иерархии) различают факторы первого, второго, третьего и последующего уровней подчинения. К факторам первого уровня относятся те, которые непосредственно влияют на результативный показатель. Факторы, влияющие на результативный показатель косвенно, при помощи факторов первого уровня, называют факторами второго уровня и т.д.

Понятно, что при изучении влияния на работу предприятия какой-либо группы факторов необходимо их упорядочить, то есть проводить анализ с учетом их внутренних и внешних связей, взаимодействия и соподчиненности. Это достигается с помощью систематизации. Систематизация - это размещение изучаемых явлений или объектов в определенном порядке с выявлением их взаимосвязи и подчиненности.

Систематизация факторов в анализе хозяйственной деятельности обусловлено системным подходом в анализе хозяйственной деятельности, и означает размещение изучаемых факторов в определенном порядке с выявлении их взаимосвязи и подчиненности. Одним из способов систематизации факторов является создание детерминируемых факторных систем, что означает представить изучаемое явление в виде алгебраической суммы частного или произведения нескольких факторов, определяющих его величину и находятся с ним в функциональной зависимости.

Создание факторных систем является одним из способов такой систематизации факторов. Рассмотрим понятие факторной системы.

1.5 Факторные системы

Все явления и процессы хозяйственной деятельности предприятий находятся во взаимозависимости. Связь экономических явлений - это совместное изменение двух или более явлений. Среди многих форм закономерных связей важную роль играет причинно-следственная (детерминистская), при которой одно явление порождает другое.

В хозяйственной деятельности предприятия некоторые явления непосредственно связаны между собой, другие - косвенно. Например, на величину валовой продукции непосредственное влияние оказывают такие факторы, как численность рабочих и уровень производительности их труда. Множество других факторов косвенно воздействует на этот показатель.

Кроме того, каждое явление можно рассматривать как причину и как следствие. Например, производительность труда можно рассматривать, с одной стороны, как причину изменения объема производства, уровня ее себестоимости, а с другой - как результат изменения степени механизации и автоматизации производства, усовершенствования организации труда и т. д.

Количественная характеристика взаимосвязанных явлений осуществляется с помощью показателей. Показатели, характеризующие причину, называются факторными (независимыми); показатели, характеризующие следствие, называются результативными (зависимыми). Совокупность факторных и результативных признаков, связанных причинно-следственной связью, называется факторной системой.

Моделирование какого-либо явления - это построение математического выражения существующей зависимости. Моделирование - это один из важнейших методов научного познания. Существуют два типа зависимостей, изучаемых в процессе факторного анализа: функциональные и стохастические.

Связь называется функциональной, или жестко детерминированной, если каждому значению факторного признака соответствует вполне определенное неслучайное значение результативного признака.

Связь называется стохастической (вероятностной), если каждому значению факторного признака соответствует множество значений результативного признака, т. е. определенное статистическое распределение.

Модель факторной системы - это математическая формула, выражающая реальные связи между анализируемыми явлениями. В общем виде она может быть представлена так:

,

где - результативный признак;

- факторные признаки.

Таким образом, каждый результативный показатель зависит от многочисленных и разнообразных факторов. В основе экономического анализа и его раздела - факторного анализа - лежат выявление, оценка и прогнозирование влияния факторов на изменение результативного показателя. Чем детальнее исследуется зависимость результативного показателя от тех или иных факторов, тем точнее результаты анализа и оценка качества работы предприятий. Без глубокого и всестороннего изучения факторов нельзя сделать обоснованные выводы о результатах деятельности, выявить резервы производства, обосновать планы и управленческие решения.

1.6 Виды факторного анализа

В зависимости от типа факторной модели различают два основных вида факторного анализа - детерминированный и стохастический.

Детерминированный факторный анализ представляет собой методику исследования влияния факторов, связь которых с результативным показателем носит функциональный характер, т.е. когда результативный показатель факторной модели представлен в виде произведения, частного или алгебраической суммы факторов.

Данный вид факторного анализа наиболее распространен, поскольку, будучи достаточно простым в применении (по сравнению со стохастическим анализом), позволяет осознать логику действия основных факторов развития предприятия, количественно оценить их влияние, понять, какие факторы и в какой пропорции возможно и целесообразно изменить для повышения эффективности производства.

Детерминированный факторный анализ имеет достаточно жесткую последовательность выполняемых процедур:

построение экономически обоснованной детерминированной факторной модели;

выбор приема факторного анализа и подготовка условий для его выполнения;

реализация счетных процедур анализа модели;

формулирование выводов и рекомендаций по результатам анализа.

Основные методы детерминированного факторного анализа

Одним из важнейших методологических в АХД является определение величины влияния отдельных факторов на прирост результативных показателей. В детерминированном факторном анализе (ДФА) для этого используются следующие способы: выявления изолированного влияния факторов, цепной подстановки, абсолютных разниц, относительных разниц, пропорционального деления, интегральный, логарифмирования и др.

Первые три способа основываются на методе элиминирования. Элиминировать - значит устранить, отклонить, исключить воздействие всех факторов на величину результативного показателя, кроме одного. Этот метод исходит из того, что все факторы изменяются независимо друг от друга: сначала изменяется один, а все другие остаются без изменения, потом изменяются два, затем три и т.д., при неизменности остальных. Это позволяет определить влияние каждого фактора на величину исследуемого показателя в отдельности.

Стохастический анализ представляет собой методику исследования факторов, связь которых с результативным показателем в отличие от функциональной является неполной, вероятностной (корреляционной). Суть стохастического метода - измерение влияния стохастических зависимостей с неопределенными и приблизительными факторами. Стохастический метод целесообразно применять для экономических исследований с неполной (вероятностной) корреляцией: например, для задач маркетинга. Если при функциональной (полной) зависимости с изменением аргумента всегда происходит соответствующее изменение функции, то при корреляционной связи изменение аргумента может дать несколько значений прироста функции в зависимости от сочетания других факторов, определяющих данный показатель. Например, производительность труда при одном и том же уровне фондовооруженности может быть неодинаковой на разных предприятиях. Это зависит от оптимальности сочетания других факторов, воздействующих на этот показатель.

Стохастическое моделирование является в определенной степени дополнением и углублением детерминированного факторного анализа. В факторном анализе эти модели используются по трем основным причинам:

необходимо изучить влияние факторов, по которым нельзя построить жестко детерминированную факторную модель (например, уровень финансового левериджа);

необходимо изучить влияние сложных факторов, которые не поддаются объединению в одной и той же жестко детерминированной модели;

необходимо изучить влияние сложных факторов, которые не могут быть выражены одним количественным показателем (например, уровень научно-технического прогресса).

В отличие от жестко детерминированного стохастический подход для реализации требует ряда предпосылок:

а) наличие совокупности;

б) достаточный объем наблюдений;

в) случайность и независимость наблюдений;

г) однородность;

д) наличие распределения признаков, близкого к нормальному;

е) наличие специального математического аппарата.

Построение стохастической модели проводится в несколько этапов:

качественный анализ (постановка цели анализа, определение совокупности, определение результативных и факторных признаков, выбор периода, за который проводится анализ, выбор метода анализа);

предварительный анализ моделируемой совокупности (проверка однородности совокупности, исключение аномальных наблюдений, уточнение необходимого объема выборки, установление законов распределения изучаемых показателей);

построение стохастической (регрессионной) модели (уточнение перечня факторов, расчет оценок параметров уравнения регрессии, перебор конкурирующих вариантов моделей);

оценка адекватности модели (проверка статистической существенности уравнения в целом и его отдельных параметров, проверка соответствия формальных свойств оценок задачам исследования);

экономическая интерпретация и практическое использование модели (определение пространственно-временной устойчивости построенной зависимости, оценка практических свойств модели).

Кроме деления на детерминированный и стохастический, различают следующие типы факторного анализа:

прямой и обратный;

одноступенчатый и многоступенчатый;

статический и динамичный;

ретроспективный и перспективный (прогнозный).

При прямом факторном анализе исследование ведется дедуктивным способом - от общего к частному. Обратный факторный анализ осуществляет исследование причинно-следственных связей способом логичной индукции - от частных, отдельных факторов к обобщающим.

Факторный анализ может быть одноступенчатым и многоступенчатым. Первый тип используется для исследования факторов только одного уровня (одной ступени) подчинения без их детализации на составные части. Например, . При многоступенчатом факторном анализе проводится детализация факторов a и b на составные элементы с целью изучения их поведения. Детализация факторов может быть продолжена и дальше. В этом случае изучается влияние факторов различных уровней соподчиненности.

Необходимо также различать статический и динамический факторный анализ. Первый вид применяется при изучении влияния факторов на результативные показатели на соответствующую дату. Другой вид представляет собой методику исследования причинно-следственных связей в динамике. И, наконец, факторный анализ может быть ретроспективным, который изучает причины прироста результативных показателей за прошлые периоды, и перспективным, который исследует поведение факторов и результативных показателей в перспективе.

2. Многофакторная модель Дюпона анализа эффективности деятельности предприятия

Современная деятельность любой компании направлена на получение прибыли в условиях остро конкурентной рыночной среды.

Для эффективного управления такой компанией необходимо внедрение и ведение на предприятии эффективной системы управленческого учета и финансового менеджмента.

В этих условиях финансовый анализ и управление рентабельностью и деловой активностью предприятия приобретает решающее значение.

Система или модель анализа корпорации Дюпон (в дальнейшем модель Дюпон) является согласованной методикой анализа способности предприятия эффективно генерировать прибыль, реинвестировать ее, наращивать обороты.

Эта модель позволяет исследовать динамику ключевых показателей эффективности деятельности предприятия:

Объём продаж

Прямые производственные затраты


•Оборачиваемости чистых активов

•Рентабельности чистых активов (RONA)

•Рентабельности собственного капитала (ROE)

•Коэффициента экономического роста компании (SG)

•Средневзвешенной стоимости капитала (WACC).

"Изюминкой" модели является расщепление этих комплексных показателей на факторы, их составляющие. Это позволяет определить первопричины и взаимосвязь изменения комплексных показателей эффективности деятельности предприятия. Схемы факторного анализа ключевых показателей позволяют наглядно проследить влияние первичных факторов на формирование комплексных показателей, причины их изменения.

Анализ динамики финансового состояния предприятия может проводиться в сопоставимых ценах с учетом индексов инфляции.

Эта система анализа полностью реализована в компьютерной программе финансового анализа Олимп: ФинЭксперт, созданной специалистами Департамента информационных технологий Росэкспертизы.

Схема проведения анализа по модели Дюпон такова:

Сначала формируется финансовая отчетность в форме GAAP.

Затем последовательно анализируются ключевые показатели модели Дюпон и факторы, их составляющие.

Динамика этих показателей исследуется, используя возможность их факторного расщепления. Это позволяет сделать содержательные выводы о причинах их изменения. И, наконец, построение наглядных схем факторного анализа позволяет проследить первопричины изменения финального показателя.

.1 Формирование финансовой отчетности в форме GAAP

Основные международные принципы формирования финансовой отчетности. Общие принципы и терминология

Структура отчета о прибылях и убытках (Income Statement or Profit and Losses Statement)

Данный документ отражает все доходы и расходы, понесенные компанией за отчетный период. Структурно это может быть представлено в следующем виде:

Рис. 1 - Структура балансового отчёта

Подготовка белорусской финансовой отчетности к анализу в соответствии с международными принципами бухгалтерского учета (GAAP)

Одним из основополагающих принципов бухгалтерского учета в большинстве стран является принцип отражения учетных объектов по ценам приобретения. В условиях стабильных цен применение этого принципа вполне оправдано. Однако в периоды достаточно высокой инфляции отчетность, основанная на первоначальных стоимостных оценках, может давать искаженное представление о финансовом состоянии и результатах деятельности предприятия, более того, при анализе финансового состояния предприятия за несколько отчетных периодов, которые характеризуются высоким уровнем инфляции, для получения достоверной информации необходимо данные финансовой отчетности за все анализируемые периоды привести к уровню цен выбранного базового периода.

В системе анализа Дюпон реализована возможность пересчета данных финансовой отчетности в цены последнего анализируемого временного периода. Для этого используются квартальные индексы инфляции.

Структура баланса GAAP

Актив

Пассив

Наименования позиций

Наименование позиций

ОБОРОТНЫЕ АКТИВЫ

КРАТКОСРОЧНЫЕ ПАССИВЫ

Денежные средства

Заёмные средства

Краткосрочные финансовые вложения

Кредиторская задолженность

Дебиторская задолженность

Расчёты по дивидендам

Запасы

Прочие краткосрочные пассивы

Прочие текущие активы

ДОЛГОСРОЧНЫЕ ПАССИВЫ

ВНЕОБОРОТНЫЕ АКТИВЫ

Заёмные средства

Нематериальные активы

Прочие долгосрочные пассивы

Основные средства

КАПИТАЛ И РЕЗЕРВЫ

Незавершённое строительство

Уставный капитал

Долгосрочные финансовые вложения

Накопленный капитал

Прочие внеоборотные активы

Целевые финансирование и поступления


Нераспределённая прибыль отчётного года - Убытки

БАЛАНС

БАЛАНС


Следующим этапом подготовки отчетности предприятия к анализу является подготовка трансформированного баланса, построенного в соответствии с принципами GAAP. Подготовка трансформированного баланса не является самоцелью. Благодаря укрупненной структуре статей трансформированного баланса во многом облегчается не только анализ финансовых показателей деятельности компании, но и сам баланс приобретает более удобный для анализа вид. Такие же или приблизительно такие же форматы балансового отчета используются на западных предприятиях. Основой для подготовки трансформированного баланса на российских предприятиях на сегодняшний день является обычный

.2 Многофакторная модель Дюпон анализа эффективности деятельности компании

Система финансового анализа Дюпон (The DuPont System of Analysis) в первую очередь исследует способность предприятия эффективно генерировать прибыль, реинвестировать ее, наращивать обороты.

Расщепление ключевых показателей на факторы (множители), их составляющие, позволяет определить и дать сравнительную характеристику основных причин, повлиявших на изменение того или иного показателя и определить темпы экономического роста компании. В литературе широко известна формула Дюпона - расщепление рентабельности капитала на произведение рентабельности оборота и оборачиваемости активов, причем каждый из факторов сам является содержательным финансовым показателем. Этот же подход применим и к анализу других ключевых показателей финансово- экономического состояния предприятия.

Ниже мы подробно рассмотрим ключевые коэффициенты, используемые в модели Дюпон:

Рентабельность продаж

Оборачиваемость чистых активов

Рентабельность чистых активов

Рентабельность собственного капитала

Показатель экономического роста компании

Средневзвешенная стоимость капитала.

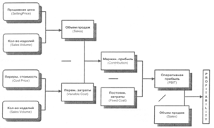
Рентабельность продаж

(Profitability Ratio): способность генерировать прибыль от продаж.

Блок-схема рентабельности продаж

Рис. 2 - Прибыль до налогообложения

Объем продаж (Sales)

Данный показатель отражает только оперативную деятельность предприятия. Он не имеет ничего общего с финансовой деятельностью.

Средний уровень рентабельности продаж в разных отраслях разный, поэтому не существует какого-либо единого стандарта для данного показателя. Этот показатель является хорошим критериемдля сравнения состояния предприятия с отраслевымстандартом.

Это ключевой управленческий показатель. Онхорош для того, чтобы быстро увидеть, как каждый элемент данной блок-схемы влияет на рентабельность продаж.

Сами по себе все показатели имеют небольшое значение, но они могут быть полезными, чтобы сравнивать:

•Изменение их во времени;

•Фактические результаты с бюджетом;

•Бизнес единицы (Business Units) между собой.

Оборачиваемость чистых активов (Activity Ratio)

Данный показатель характеризует количество продаж, которое может быть сгенерировано данным количеством активов. Он показывает, насколько эффективно используются активы.

Объем продаж (Sales)

Чистые активы (Net Assets)

Он показывает, сколько раз в году суммарный капитал оборачивается внутри компании.

Рис. 3

Чтобы максимизировать этот показатель необходимо:

Минимизировать текущие или/и фиксированные активы;

Максимизировать текущие обязательства.

Для этого необходимо выработать комплекс решений, направленных на определение стратегии развития показателя;

Дебиторская задолженность: необходимо определить оптимальный уровень дебиторской задолженности и по возможности добиваться увеличения ее оборачиваемости.

Запасы: необходимо определить оптимальный уровень запасов, добиться увеличения оборачиваемости запасов.

Кредиторская задолженность: необходимо определить оптимальный уровень кредиторской задолженности, и, по возможности, стремиться к увеличению ее абсолютной величины и сроков погашения, что приведет к уменьшению чистых активов. Однако, при принятии решения относительно кредиторской задолженности нельзя забывать об ограничивающих факторах:

увеличение кредиторской задолженности может привести к снижению ликвидности компании;

увеличение сроков погашения кредиторской задолженности может иметь и негативный эффект, как например потеря возможных скидок от поставщиков за быструю оплату.

Фиксированные активы: при принятии решения относительно фиксированных активов необходимо руководствоваться принципом:

чем меньшей суммой активов удастся обеспечить максимальный объем продаж, производства и прибыли, тем лучше.

Исходя из этого предприятие должно:

по возможности избавляться от неиспользуемой части фиксированных активов;

стремиться к обновлению основных фондов;

при принятии решения о приобретении основных фондов необходимо анализировать альтернативные варианты:

покупка

аренда

лизинг

Рентабельность чистых активов

(Return оn Net Assets оr RONA)

Рентабельность чистых активов характеризует результат оперативной деятельности предприятия. Он показывает тот возврат, который генерируется фондами (собственным капиталом и кредитами банков), используемыми в бизнесе.

Рентабельность чистых активов является первичным показателем, который:

позволяет контролировать эффективность бизнеса;

связывает баланс и отчёт о прибылях и убытках;

позволяет оценить бизнес не только на основании полученной прибыли.

Формула для расчёта показателя:

Оперативная прибыль

= Чистые активы

Элементы RONA:

Чистые активы = Фиксированные активы + Рабочий капитал = Суммарный капитал = Собственный капитал + Кредиты (долгосрочные и краткосрочные).

Оперативная прибыль (PBIT) - прибыль до выплаты процентов по кредитам и налога на прибыль.разделяет оперативные и финансовые аспекты деятельности предприятия. Рассчитаем три основных показателя модели Дюпон, взаимосвязанных между собой, как приведено на блок-схеме (см. выше).

Исходные данные представлены в таблице (см. Таблица 1). Методика расчета приводится только для II квартала (аналогично рассчитываются показатели для I квартала).

Таблица 1

Дебиторская задолженность

200246,846

Сырьё и материалы

156879,159

Незавершённое производство

121100,945

Готовая продукция

111259,289

Прочие текущие активы

201054,685

Кредиторская задолженность

405704,271

Прочие текущие пассивы

156326,008

Краткосрочные кредиты

140757,023

Основные средства

2403968,975

Переменные затраты

436824,849

Объём продаж

635924,972

Постоянные затраты

0

Вычисления:

Текущие активы = Дебиторская задолженность + Сырьё и материалы + Незавершённое производство + Готовая продукция + Прочие текущие активы = 200246,846+156879,159+121100,945+111259,289+201054,685=790540,924

Текущие пассивы = Кредиторская задолженность + Прочие текущие пассивы = 405704,271+156326,008 = 562030,279

Оборотный капитал = Текущие активы + Краткосрочные кредиты - Текущие пассивы = 790540,924+140757,023-562030,279 = 369267,668

Чистые активы = Оборотный капитал + Основные средства = 369267,668 + 2403968,975 = 2773236,643

Оборачиваемость чистых активов = Чистые активы/Объём продаж = 2773236,643/635924,972 = 0,231

Вклад на покрытие = Переменные затраты - Объём продаж = 436824,849 - 635924,972 = 199100,123

Прибыль оперативная = Постоянные затраты - Вклад на покрытие = 218990,703

Рентабельность продаж = Оперативная прибыль/Объём продаж = 218990,703/635924,972 = 0,344

Рентабельность чистых активов = Рентабельность продаж*Оборачиваемость чистых активов = 0,344*0,231=0,079

Данные после расчёта представлены в таблице 2, с помощью которой будет производиться анализ деятельности предприятия за 1 и 2 кварталы, а именно рентабельность чистых активов даст такую информацию.

Таблица 2

Показатель

Начало года

I квартал

II квартал

II / I

Выручка от реализации

0

467177,825

635924,972

1,361

Переменные затраты

0

405137,903

436842,849

1,078

Постоянные затраты

0

0

0


Прибыль оперативная

0

78403,437

218990,703

2,793

Рентабельность продаж

0

0,168

0,344

2,052

Оборачиваемость чистых активов

0

0,166

0,231

1,388

Рентабельность чистых активов

0

0,028

0,079

2,849


Рентабельность чистых активов (RONA) за последний период увеличилась, что является положительной тенденцией. Факторы изменяющие её динамику, изменились следующим образом:

рентабельность продаж увеличилась

оборачиваемость чистых активов увеличилась

Оба фактора указывают на положительные тенденции. Схема факторного анализа рентабельности чистых активов, приводится на рис. 5.

Произведённые вычисления можно для более наглядного анализа представить в виде следующей блок-схемы (см. ниже).

Данный показатель является наиболее важным с точки зрения акционеров компании. Он характеризует прибыль, которая приходится на собственный капитал. Этот коэффициент включает в себя такие важные эффекты, как платежи по процентам за кредит, налог на прибыль, а также эффект от используемой суммы кредитов.

= NPAТ/Е

где - чистая прибыль после налогообложения (Net Profit after Tax);

Е - собственный капитал (Equity).

Рис. 4 - Рентабельность собственного капитала

Финансовый рычаг (Financial Leverage)

Данный показатель характеризует предел, до которого может быть улучшена деятельность компании за счёт кредитов банков. Таким образом, эффект от кредитования деятельности предприятия за счет банка может быть либо отрицательным, либо нулевым, либо положительным.

Основным критерием оценки эффективности финансового рычага является ставка банковского кредита. Если кредитная ставка ниже показателя рентабельности чистых активов, то увеличение доли кредитов в структуре постоянного капитала (PERMANENT CAPITAL = кредиты банка плюс собственный капитал) приводит к росту показателя рентабельности собственного капитала и наоборот, если банковская ставка выше рентабельности чистых активов, то увеличение доли кредитов в структуре капитала будет приводить к снижению рентабельности собственного капитала.

В модели Дюпон используется второй вариант вычисления финансового рычага. В числителе данной дроби находится фактически сумма чистых активов, если мы рассматриваем активную часть баланса. Поэтому при умножении показателя рентабельности чистых активов на финансовый рычаг происходят следующие сокращения:

Операт. прибыль * Объем продаж * Чистые активы = Опер. прибыль

Объем продаж Чистые активы Соб. капитал Соб. Капитал

Операция перехода к показателю ROE еще не закончена. Для того, чтобы закончить данный переход, необходимо ввести в формулу поправочный коэффициент, т.к. в числителе показателя рентабельности собственного капитала должна находиться прибыль после налогообложения.


Собств. капитал Р Собств. капитал

где Р - оперативная прибыль;- сумма процентов по кредиту;

Т- процентная ставка налога на прибыль (в расчете Т = 0,35 или 35%);- чистая прибыль после налогообложения.

Окончательно коэффициент ROE выглядит следующим образом:

Рис. 5

Важно верно определить величину финансового рычага. Как показывают многочисленные исследования структуры капитала различных предприятий западных стран, значение плеча финансового рычага не должно быть ниже 3, т.е. соотношение заемных и собственных средств не должно быть меньше, чем 2. Это связано с тем, что всегда выгоднее финансировать бизнес за счет заемных средств, увеличивая тем самым доход на акционерный капитал. Однако слишком большое значение финансового рычага тоже плохо, так как это сопряжено с высоким риском. Риск заключается в том, что чем сильнее финансовый рычаг, тем опаснее оставить акционеров без обещанной прибыли в случае даже незначительного непредвиденного снижения прогнозируемого объема продаж, при этом возможны случаи резко отрицательных значений ROE.

В Беларуси доля заёмных средств в пассивах, составляющая 55-65%, считается очень большой из-за слишком больших процентных ставок (запад 7-10% годовых). Факторы, влияющие на ROE, дробятся с целью выяснения: какие факторы в большей или меньшей степени влияют на рентабельность собственного капитала.

Коэффициент реинвестирования

Существует 2 способа заинтересовать потенциальных акционеров вкладывать деньги в бизнес:

•обещание высоких дивидендов через короткий промежуток времени;

•обещание быстрого роста компании и, как следствие, хороших доходов в долгосрочной перспективе.

Поэтому коэффициент реинвестирования фактически характеризует дивидендную политику предприятия, т.е. показывает, какую часть чистой прибыли после налогообложения фирма изымает из обращения в виде выплачиваемых дивидендов, а какую реинвестирует в производство.

У любой компании существует 3 источника увеличения долгосрочного капитала:

Кредитные средства.

Увеличение финансового рычага, но необходимо помнить, что компании это будет обходиться увеличением выплат процентов по кредитам;

Выпуск акций

Увеличение собственного капитала, но необходимо помнить, что компании это будет обходиться увеличением выплат дивидендов;

Реинвестированная прибыль

Увеличение собственного капитала, но не сопряжено с увеличением каких-либо затрат.

Если показатель ROE данной компании выше среднеотраслевых, то необходимо максимизировать коэффициент реинвестирования. Если ROE ниже, то это означает, что предприятие не способно в сложившейся ситуации поддерживать достаточный рост капитала. При этом необходимо начать выплачивать дивиденды с той целью, чтобы привлечь новых акционеров и начать вкладывать средства в развитие новых продуктов.

Дивидендная политика компании должна полностью соответствовать стратегии развития и должна соотноситься с потенциалом роста компании. Это является важным фактором для привлечения новых акционеров. Дивидендная политика должна строиться в зависимости от потребностей предприятия.

Положение компании (таблица 3) на рынке может быть проиллюстрировано с помощью простой матрицы (матрица Boston Consulting Group). Подробнее о данной матрице см. Приложение.

Таблица 3

Высокая доля рынка, высокая прибыльность ПОЗИЦИЯ ЗВЕЗДЫ (STAR) Реинвестировать прибыль

Низкая доля рынка, высокая прибыльность ПОЗИЦИЯ ТРУДНЫЙ РЕБЁНОК (PROBLEM CHILDREN) Найти способы достичь конкурентных преимуществ

Высокая доля рынка, низкая прибыльность ПОЗИЦИЯ ДВОЙНОЙ КОРОВЫ (CASH COW) Выплачивать дивиденды

Низкая доля рынка, низкая прибыльность ПОЗИЦИЯ СОБАКИ (DOG) Уходить с рынка, инвестировать в другой бизнес


Если полученный коэффициент, чтобы быть технически аккуратным, умножить на поправочный коэффициент соотношения собственного капитала на конец года к собственному капиталу на начало года, то мы получим окончательную формулу коэффициента экономического роста модели DuPont:

Вычисления:

Ниже приведены основные вычисления для I квартала. Для второго квартала вычисления аналогичны:

Леверидж = Кредиты / Собственный капитал = 2745431,3/2662881,990 = 1,031= Оператив. прибыль * (P-l)*(1-T)

Собств. капитал(P) Р= (78403,437/2662881,990)*((2662881,990-12127,500)*(1-0,35))/ 2662881,990 = 0,0294*0,55=0,015

Все данные заносятся в таблицу и подвергаются анализу (табл. 4):

Таблица 4 - Рентабельность собственного капитала (ROE)

Показатель

Начало года

I квартал

II квартал

II/I

Оперативная прибыль

0

78403,437

218990,703

2,793

Объём продаж

0

467177,825

635924,972

1,361

Чистые активы

2883518,782

2744526,683

2773236,643

1,010

Собственный капитал

2798181,959

2662881,990

2632479,620

0,989

Средняя сумма процентов по кредиту

0

12127,500

164000

1,352

Рентабельность продаж

0

0,168

0,344

2,052

Рентабельность чистых активов

0

0,028

0,079

2,849

Леверидж

1,030

1,031

1,053

1,022

Кредиты

2882127,4

2745431,3

2772001

1,01

Чистая рентабельность собственного капитала (ROE)

0

0,015

0,050

3,372


Рентабельность собственного капитала за последний период увеличилась, что является положительной тенденцией. Факторы, определяющие её динамику, изменились следующим образом:

рентабельность чистых активов, за последний период увеличилась, что является положительной тенденцией;

леверидж за последний период так же увеличился.

Существует ещё 1 способ расчета ROE:

Развернутая 5-факторная модель представлена формулой:

= Финансовый рычаг * Оборачиваемость капитала * Операционная рентабельность * Бремя процентов * Бремя налогов

После первичного разложения ROE на факторы (см. график), применяется любой из методов факторного анализа:

Рис. 6 - Разложение ROE на 5 факторов (интерфейс UPE)

Данные и расчёты приведены ниже (таблица 5).

Таблица 5

Показатель

янв

фев

март

апр

май

июнь

июль

авг

сен

окт

ноя

дек

ROE

0,08

0,2

0,15

0

0,2

0,08

0,06

0

0,11

0,1

0,13

0,08

Финансовый рычаг

1,86

1,8

1,88

2

1,6

1,62

1,32

1

1,44

1,4

1,41

1,43

Оборачиваемость активов

0,56

0,5

0,52

1

0,5

0,29

0,35

0

0,35

0,4

0,34

0,25

Операционная рентабельность

0,1

0,2

0,21

0

0,4

0,23

0,17

0

0,29

0,4

0,35

0,28

Бремя процентов

1

1

1

1

1

1

1

1

1

1

1

1

Бремя налогов

0,76

0,8

0,76

1

0,8

0,76

0,76

1

0,76

0,8

0,76

0,76


Вычисления:

(янв) = Финансовый рычаг * Оборачиваемость капитала * Операционная рентабельность * Бремя процентов * Бремя налогов = 1,86*0,56*0,1*1*0,76=0,08

Аналогично данный показатель рассчитывается для остальных месяцев и на основании полученных данных строятся графики 1 и 2.

Рис. 7 - Оценка влияния факторов (интегральный метод)

Факторная модель Дюпона (интерфейс UPE)

Применение методики Дюпона:

При всей простоте, в методике отражены три важные составляющие:

Структура рисков бизнеса

Динамика изменения рисков

Дополнительная оценка стоимости капитала

Дело в том, что учетная оценка и рыночная стоимость сильно отличаются. ROE, в сопоставлении с рыночной стоимостью, с учетом структурных рисков и динамикой прибыли, отражающей часть внешних факторов, дает дополнительную оценку. Естественно, необходимо учитывать отраслевую специфику. И тем более это актуально для владельцев бизнеса и потенциальных инвесторов. Поэтому, методика Дюпона, как дополнительный инструмент анализа, также используется для оценки рисков инвестиционных проектов.

Экономический рост компании (SUSTAINABLE GROWTH)

В американских университетских учебниках по финансовому менеджменту для характеристики скорости экономического роста компании, способности наращивать оборот применяется показатель достижимого уровня роста SGR (Sustainable Growth Rate), равный отношению приращения выручки (оборота) за период к величине выручки за предыдущий период,

= S/S1.

Здесь мы проведем факторный анализ показателя экономического роста компании (SG), очень близкого по своей сути к показателю SGR.

Суть показателя SG отражается в количестве прибыли, которую реинвестирует предприятие в течении одного календарного года как процент к собственному капиталу, который был у предприятия на начало года,

=RE/E1.

Экономический рост компании - это показатель того максимума роста в продажах, которого может достичь компания при сохранении пропорций своего финансового состояния. В этом случае:

= S/S1 = Е/Е1 =SG,

то есть при самоподобном росте компании показатели SGR и SG совпадают.

Итак, коэффициент экономического роста SG может быть представлен в виде:

=Profitability * Activity * Leverage * *Retention Ratio * (P -1)*(1 - T)/P* Е(2)/Е(1),

SG =Рентабельность чистых активов* Рычаг* Коэффициент реинвестирования* (Чистая прибыль/ Оперативная прибыль) * Е(2)/Е(1).

Если мы говорим, что хотим на будущий год добиться того, чтобы показатель оборачиваемости чистых активов (Activity) не изменился, но при этом добиться увеличения объема продаж, то это означает, что нам необходимо увеличить количество чистых активов.

С другой стороны, увеличение объема продаж при условии неизменности коэффициентов, входящих в формулу приведет к увеличению реинвестированной прибыли, что в свою очередь увеличит собственный капитал компании, а это означает, что мы можем увеличить сумму кредитов. Все это приводит к росту долгосрочного капитала, а соответственно и активов компании, что влечет за собой генерирование еще большего объема продаж, и как окончательный результат, к дальнейшему росту реинвестированной прибыли.

Основным достоинством данного показателя является его комплексность, т.к. факторы, его составляющие, позволяют отслеживать всю деятельность компании. С помощью данного показателя мы может оценить рынки наших продуктов, сами продукты, а также финансовую деятельность предприятия. Мы можем проверить, насколько хорошо наша финансовая деятельность поддерживает производственные и маркетинговые планы. Если потенциал нашего роста недостаточен, то мы можем принять решение об изменении рентабельности продаж, оборачиваемости чистых активов, финансового рычага, коэффициента реинвестирования.

Когда финансовая стратегия внутренне и внешне полностью соотносится с производственной и маркетинговой стратегиями, тогда можно говорить о максимальной ценности бизнеса.

Ниже приводится расчет показателя экономического роста компании (SG):

Расчёт представлений только для 1 квартала, для 2 процедура расчёта аналогична.

Рост собственного капитала = Собственный капитал (конец года)/Собственный капитал (начало года) = Е(2)/Е(1)= 2662881,990/2798181,959 = 0,952= Рентабельность чистых активов* Рычаг* Коэффициент реинвестирования* (Чистая прибыль/ Оперативная прибыль) * Е(2)/Е(1)= 0,028*1,031*0,6*(40685,269/78403,437)*0,952=0,009

Аналогично рассчитанные показатели приведены ниже в таблице (см. Таблица 6):

Таблица 6

Показатель

Начало года

I квартал

II квартал

II/I

Собственный капитал (начало)

2798181,959

2798181,959

2662881,990

0,952

Собственный капитал (конец периода)

2798181,959

2662881,990

2663479,620

0,958

Рост собственного капитала

1

0,952

0,989

1,039

Рентабельность чистых активов

0

0,028

0,079

2,849

Реинвестированная прибыль

0

24411,161

96995,437

3,973

Чистая прибыль

0

40685,269

133029,499

3,27

Коэффициент реинвестирования

0

0,6

0,729

1,215

Экономический рост компании (SG)

0

0,009

0,036

4,175


Наглядно можно представить описанные выше данные следующим образом (см. график 3):

Рис. 8

В анализируемом отчетном периоде наблюдается увеличение показателя экономического роста. Факторы, составляющие этот показатель, изменились следующим образом:

Произошло увеличение Рентабельности собственного капитала (ROE), основной составляющей показателя экономического роста. Это является положительным фактором. Если ROE больше, чем его значение у конкурентов и среднеотраслевое, выгодно увеличить долю реинвестированной прибыли для ускорения роста компании.

Коэффициент реинвестирования в отчетном периоде увеличился. Коэффициент реинвестирования необходимо максимизировать, если рентабельность собственного капитала высока и есть возможность расширения доли рынка.

Темп роста собственного капитала увеличился. Эта тенденция оптимальна при высокой доле рынка и высокой прибыльности.

Средневзвешенная стоимость капитала (WACC)

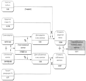
Как уже было отмечено, показатель рентабельности чистых активов (RONA) является мерилом оперативной деятельности предприятия. Он показывает тот возврат, который генерируется инвестирующими фондами. Поэтому финансовому менеджеру очень полезно знать, какое минимально допустимое значение RONA возможно для данного предприятия. С чем это связано? Чистые активы - это те активы, которые обеспечиваются инвестирующими фондами (долгосрочным капиталом), а данный капитал имеет определенную стоимость в виде обещания предприятия гасить проценты по кредитам и выплачивать дивиденды. Таким образом, финансовому менеджеру также необходимо знать, сколько предприятию стоит постоянный капитал. В западной экономике данный показатель называется средневзвешенной стоимостью капитала (Weighted Average Cost of Capital, WACC).

>= WACC

-T

Данная формула говорит о том, что, если рентабельность чистых активов выше средневзвешенной стоимости капитала (с поправкой на налог на прибыль), то предприятие способно выплатить не только проценты по кредитам и обещанные дивиденды, но также часть чистой прибыли реинвестировать в производство. Если левая и правая часть уравнения равны, то это значит, что предприятие способно только рассчитаться по текущим обязательствам перед банком и перед акционерами, при этом ничего не оставив для реинвестирования. Если RONA ниже WACC, то это значит, что у предприятия могут возникнуть серьезные проблемы с привлечением нового капитала. Именно поэтому отслеживание данного соотношения является одной из важнейших задач финансового менеджера.

Ниже приводится расчёт средневзвешенной стоимости капитала:

Исходные данные:

Сумма кредитов

140757,023

Собственный капитал

2647680,805

Налог на прибыль

0,65

Кредитная ставка (%)

14,748

Процент дивидендов (%)

0,77


Инвестированный капитал = Сумма кредитов + Собственный капитал = 140757,023+2647680,805 = 2758881,55

Доля кредитов в инвестированном капитале = 140757,023/2758881,55 = 0,04

Доля собственного капитала в инвестированном капитале = 2647680,805/2758881,55 = 0,96

Стоимость кредитной массы = Налог на прибыль*Кредитная ставка*Доля кредитов в инв.капитале = 0,065*0,14748*0,04=0,004

Стоимость собственного капитала = Процент дивидендов*Стоимость собств.капитала = 0,0077*0,96 = 0,007

Средневзвешенная стоимость инвест.капитала = Стоимость кредитной массы + Стоимость собственного капитала = 0,004+0,007 = 0,011

Ниже, для простоты анализа каждого составляющего фактора на средневзвешенную стоимость капитала, приводится блок-схема:

Рис. 9

Выводы

Многофакторная модель корпорации Дюпон расчёта ключевых финансово-экономических показателей (рентабельность чистых активов, экономический рост компании, средневзвешенная стоимость капитала) позволяет найти первопричины изменения этих результирующих показателей.

Так в приведенных выше расчётах рентабельность чистых активов (RONA) за последний период увеличилась (с 0,028 до 0,079), что является положительной тенденцией и, благодаря модели Дюпон, можно выделить факторы, повлиявшие на рост: увеличение рентабельности продаж (0,168 до 0,344), оборачиваемости чистых активов(0,166 до 0,231) (см. Табл. 2). Далее рассматривалась рентабельность собственного капитала. Здесь так же мы пронаблюдали положительную тенденцию: увеличение с 0,015 до 0,05. Тем же методом, что и выше, определяем факторы, повлиявшие на рост: увеличение рентабельности чистых активов(0,028 до 0,079) и левериджа (1,031 до 1,053) (см. Табл.3).

Так же в анализируемом отчётном периоде наблюдается увеличение показателя экономического роста (0,009 до 0,036) за счёт увеличения рентабельности собственного капитала (ROE) (0.015 до 0,05). Следует отметить, что, если значение данного показателя выше, чем у конкурентов и чем среднеотраслевое, то выгодно увеличить долю реинвестированной прибыли для ускорения роста компании. Так же увеличение ROE связано с ростом коэффициента реинвестирования (0,6 до 0,729). Важным является увеличение темпа роста собственного капитала (0,952 до 0,989), т.к. эта тенденция оптимальна при высокой доле рынка и высокой прибыльности.

При анализе средневзвешенной стоимости капитала (WACC) будем пользоваться условием:

RONA >= WACC

-T= 0.028= 0.011 = 0.017 0.028>0.017

1-T 1-0.35

Это говорит о том, что предприятие способно выплатить не только проценты по кредитам и обещанные дивиденды, но так же часть чистой прибыли инвестировать в производство.

В рассмотренном примере везде наблюдалась положительная динамика показателей и важность модели Дюпон может не показаться столь актуальной. Однако, следует понимать, что она первостепенно важная для выявления узких мест в производстве. Благодаря ей возможно целенаправленно и точно устранять отрицательные эффекты, а так же верно распределять ресурсы предприятия.

В сегодняшних экономических условиях автотранспортное предприятие вынуждено самостоятельно определять перспективу своего развития. Успешное решение насущных экономических проблем, безусловно, зависит от развития теории факторного анализа деятельности, позволяющей определять эффективность экономической деятельности предприятия, выявлять закономерности изменения основных результатов его деятельности. Внедрение модели Дюпон сможет стать основным конкурентоспособным элементом автотранспортного предприятия, т.к. назначение модели - выявить факторы, определяющие эффективность функционирования предприятия, оценить степень их влияния и складывающиеся тенденции в их изменении и значимости. Эта модель используется и для сравнительной оценки риска инвестирования или кредитования данного предприятия.

Однако, несмотря на универсальность и кажущуюся простоту применение названной системы, её практическое использование на отечественных предприятиях ограничено рядом факторов. Во-первых, предлагаемые показатели разрабатывались для применения в практической деятельности зарубежных предприятий, среда функционирования которых резко отличается от современной белорусской экономики. Во-вторых, представленные системы показателей носят ярко выраженный консолидированный характер и не позволяют оценить затраты и результаты деятельности отдельных функциональных областей предприятия. К тому же при создании системы показателей в условиях интегрированной логистики следует учитывать специфику логистической деятельности предприятий:

преобладание вертикальных связей в организационной структуре управления;

многофункциональность подразделений и дублирование функций отделов;

преобладание неформальных и качественных методов диагностики и контроля внутренней среды предприятия, а следовательно, сложность перехода к четкой количественной оценке;

слабая приспособленность к количественному мониторингу хозяйственных изменений, как во внешней, так и во внутренней среде предприятия;

консерватизм менеджеров при принятии управленческих решений, высокий уровень субъективности последних.

Учитывая сказанное выше, очевидно, что набор основных измерителей зависит от вида логистической системы и от целей логистического менеджмента (стратегических, тактических, оперативных), определяющих ее поведение на рынке и финансовое благополучие.

Следует обратить внимание, что управление чистыми активами в сторону их уменьшения входит в противоречие с традиционной методикой оценки эффективности бизнеса, где ключевым показателем является ликвидность компании. На самом деле данный показатель никак не связан с оценкой потенциала роста компании и характеризует сиюминутную ситуацию, поэтому предприятие, работающее на перспективу, должно уделять показателю ликвидности намного меньше внимания. Модель Дюпон разработана американскими экспертами, которые в финансовом анализе придерживаются так называемой американской школы. Данная школа не делает большого различия между беспроцентными кредитными средствами (текущие обязательства за вычетом краткосрочных кредитов банков) и обязательствами, которые стоят предприятию дополнительных выплат денег в виде процентов. Таким образом, в традиционном подходе отсутствуют краткосрочные кредиты в чистых активах. Для Беларуси предпочтительно при использовании данной модели, краткосрочные кредиты заменять на долгосрочные, поскольку последние, как правило, вообще отсутствуют. Поэтому при традиционной трактовке чистых активов из поля зрения финансового менеджера в белорусской практике выпадают некоторые важные для управления предприятием моменты, такие как сравнение рентабельности чистых активов (RONA) и средняя взвешенность капитала (WACC), а показатели оборачиваемости приобретают совершенно иной смысл.

Из этого можно сделать один важный вывод: во избежание серьезных просчетов в планировании финансовых ресурсов, особенно учитывая нестабильность белорусской экономики, рекомендуется для финансового анализа использовать понятие чистых активов, включающих краткосрочные кредиты.

Список использованных источников

1.    Бандурин А.В., Чуб Б.А. «Стратегический менеджмент автотранспортных организаций».

2.       Канке А.А., Кошевая И.П. «Транспортная логистика».

.        «Аудит и финансовый анализ» периодическое издание.

.        Лоули, Максвелл «Факторный анализ».

.        Иберла К. «Факторный анализ».

Приложение

Матрица BCG

Графическая модель, отображающая позиции бизнеса в пространстве "темпы роста / доля рынка" и используемая для поддержки принятия решений в стратегическом планировании краткая справка.

Матрица BCG представляет из себя своеобразное отображение позиций конкретного вида бизнеса в стратегическом пространстве, определяемом двумя координатными осями, одна из которых используется для измерения темпов роста рынка соответствующего продукта, а другая - для измерения относительной доли продукции организации на рынке рассматриваемого продукта.

Модель BCG представляет из себя матрицу 2х2, на которой области бизнеса изображаются окружностями с центрами на пересечении координат, образуемых соответствующими темпами роста рынка и величинами относительной доли организации на соответствующем рынке (см. рисунок). Каждая нанесенная на матрицу окружность характеризует только одну бизнес-область, характерную для исследуемой организации. Величина окружности пропорциональна общему размеру всего рынка (иными словами, учитывается не только размер бизнеса у данной конкретной организации, а вообще его размер как отрасли в масштабах всей экономики. Чаще всего этот размер определяется простым сложением бизнеса организации и соответствующего бизнеса ее конкурентов). Иногда на каждой окружности (бизнес-области) выделяется сегмент, характеризующий относительную долю бизнес-области организации на данном рынке, хотя для получения стратегических выводов в этой модели это необязательно. Размеры рынка, как и бизнес-области, чаще всего оцениваются по объемам продаж, а иногда и по стоимости активов.

Особо следует отметить, что деление осей на 2 части сделано не случайно. В верхней части матрицы оказываются бизнес-области, относящиеся к отраслям с темпами роста выше средних, в нижней, соответственно, с более низкими. В оригинальной версии модели BCG принято, что границей высоких и низких темпов роста является 10%-ое увеличение объема производства в год.

Ось абсцисс, как уже отмечалось, является логарифмической. Поэтому обычно коэффициент, характеризующий относительную долю рынка, занимаемую бизнес-областью, изменяется от 0,1 до 10. Отображение конкурентной позиции (которая понимается здесь как отношение объема продаж организации в соответствующей бизнес-области к общему объему продаж у ее конкурентов) на логарифмической шкале является принципиальной деталью модели BCG. Дело в том, что основная идея этой модели предполагает наличие такой функциональной зависимости между объемом производства и себестоимостью единицы продукции, которая на логарифмической шкале выглядит как прямая линия.

Разбивка матрицы по оси абсцисс на две части позволяет выделить две области, в одну из которых попадают бизнес-области со слабыми конкурентными позициями, а во вторую - с сильными. Граница двух областей проходит на уровне коэффициента 1,0.

Таким образом, модель BCG состоит из четырех квадрантов:

Рис. 10

Высокие темпы роста рынка / Высокая относительная доля бизнес-области на рынке;

Низкие темпы роста рынка / Высокая относительная доля бизнес-области на рынке;

Высокие темпы роста рынка / Низкая относительная доля бизнес-области на рынке;

Низкие темпы роста рынка / Низкая относительная доля бизнес-области на рынке.

Каждому из этих квадрантов в модели BCG даются образные названия:

Звезды

К ним относятся, как правило, новые бизнес-области, занимающие относительно большую долю бурно растущего рынка, операции на котором приносят высокие прибыли. Эти бизнес-области можно назвать лидерами своих отраслей. Они приносят организациям очень высокий доход. Однако главная проблема связана с определением правильного баланса между доходом и инвестициями в эту область с тем, чтобы в будущем гарантировать возвратность последних.

Дойные коровы

Это бизнес-области, которые в прошлом получили относительно большую долю рынка. Однако со временем рост соответствующей отрасли заметно замедлился. Как обычно, "дойные коровы" - это "звезды" в прошлом, которые в настоящее время обеспечивают организации достаточную прибыль для того, чтобы удерживать на рынке свои конкурентные позиции. Поток денежной наличности в этих позициях хорошо сбалансирован, поскольку для инвестиций в такую бизнес-область требуется самый необходимый минимум. Такая бизнес-область может принести очень большие доходы организации.

Трудные дети

Однако эти бизнес-области с большим трудом генерируют доход организации из-за своей небольшой доли на рынке. Эти области чаще всего являются чистыми потребителями денежной наличности, а не генераторами ее, и остаются ими до тех пор, пока не изменится их рыночная доля. В отношении этих бизнес-областей имеет место самая большая степень неопределенности: либо они станут в будущем прибыльными для организации, либо нет. Ясно одно, что без значительных дополнительных инвестиций эти бизнес-области скорее скатятся до позиций "собаки".

Собаки

Это бизнес-области с относительно небольшой долей на рынке в медленно развивающихся отраслях.

Поток денежной наличности в этих областях бизнеса обычно очень незначительный, а чаще даже отрицательный. Любой шаг организации в направлении получить большую долю рынка однозначно немедленно контратакуется доминирующими в этой отрасли конкурентами.

Только мастерство менеджера может помочь организации удерживать такие позиции бизнес-области.

При использовании модели BCG очень важно правильно измерить темпы роста рынка и относительную долю организации на этом рынке. Измерение темпов роста рынка предлагается проводить на основе данных по отрасли за последние 2-3 года, но не более.

Относительная доля организации на рынке представляет собой логарифм отношения объема продаж организации в данной бизнес области к объему продаж организации-лидера в этом бизнесе.

Если же организация сама является лидером, то рассматривается ее отношение к первой следующей за ней организацией. Если полученный коэффициент превышает единицу, то это подтверждает лидерство организации на рынке. В противном случае это будет означать, что какие-то организации имеют большие конкурентные преимущества по сравнению с данной в этой бизнес-области.

Похожие работы на - Многофакторная модель Дюпона

 

Не нашли материал для своей работы?
Поможем написать уникальную работу
Без плагиата!
Без нейросетей!