Роль бухгалтерского учета в управлении предприятием

  • Вид работы:
    Реферат
  • Предмет:
    Бухучет, управленч.учет
  • Язык:
    Русский
    ,
    Формат файла:
    MS Word
    188,83 kb
  • Опубликовано:
    2009-01-12
Вы можете узнать стоимость помощи в написании студенческой работы.
Помощь в написании работы, которую точно примут!

Роль бухгалтерского учета в управлении предприятием

Финансовая академия при Правительстве РФ

Кафедра бухгалтерского учета


Курсовая работа


Роль бухгалтерского учета
в управлении предприятием



Студентка группы ВН4-1

Научный руководитель

асс. Осташков В.А.

Москва, 1999 г.

Содержание

 

 

Стр.

Введение……………………………………………………………………………………...

3

1.

Планирование производственной деятельности ………………………………………

4

 

1.1.

Финансовые планы предприятия ……………………………………………..…..

6

2.

Информация бухгалтерского учета – база для финансового анализа

деятельности предприятия ….……………………………………………………………

11

 

2.1.

Источники информации, необходимой для финансового анализа….………….

11


2.1.1.

Бухгалтерский баланс предприятия ………………………………………….



2.1.2.

Отчет о прибылях и убытках ………………………………………………….



2.1.3.

Пояснения к бухгалтерскому балансу и

отчету о финансовых результатах (формы 3, 4, 5) …………………………..


 

2.2.

Методы анализа бухгалтерской отчетности и формирование

аналитического баланса ……………………………………………………………

 

 

2.2.1.

Методы анализа бухгалтерской отчетности …………………………………


 

2.2.2.

Формирование аналитического баланса ……………………………………..


 

2.3.

Финансовый анализ ………………………………………………………………….

 

 

2.3.1.

Основные направления оценки финансовой деятельности …………………


 

2.3.2.

Система относительных показателей

финансовой устойчивости предприятия ……………………………………..


 

2.3.3.

Анализ финансовых результатов ……………………………………………..


 

2.3.4.

Оценка динамики показателей финансовых результатов

деятельности предприятия ……………………………………………………


 

2.3.5.

Анализ уровней рентабельности ……………………………………………...


3.

Прогнозирование показателей финансово-хозяйственной деятельности фирмы ...

 

3.1.

Методы прогнозирования ………………………………...……….………………..

 

 

3.2.

Прогнозный баланс. Принципы разработки …………...…………………………

 

Заключение …………………………………………………………………………………

33

Список литературы ……………………………………………………………………….

35

Приложения ………………………………………………………………………………...

36


Введение


Роль бухгалтерского учета, существовавшего в условиях плановой экономики, обуславливалась общественным характером собственности, потребностями централизованного управления экономикой и сводилась, главным образом, к выявлению отклонений от предписанных моделей хозяйственного поведения предприятий. Главными пользователями бухгалтерской информации выступали отраслевые министерства и ведомства, а также другие государственные органы (статистические, планирующие и т.д.).

В условиях рыночной экономики и перехода к ней предприятие – самостоятельный элемент экономической системы – взаимодействует с партерами по бизнесу, бюджетами различных уровней, собственниками капитала и другими субъектами, в процессе чего с ними возникают финансовые отношения. В связи с этим появляется необходимость финансового управления фирмы, т.е. разработки определенной системы принципов, методов и приемов регулирования финансовых ресурсов, обеспечивающих достижение тактических и стратегических целей организации. Объектом управления являются финансовые ресурсы предприятия, в частности их размеры, источники их формирования, и отношения, складывающиеся  в процессе формирования и использования финансовых ресурсов фирмы. Результаты управления проявляются в денежных потоках (величине и сроках), протекающих между предприятием и бюджетами, собственниками капитала, партнерами по бизнесу и другими агентами рынка.

Базой для принятия управленческих решений на предприятии является информация экономического характера. Сам процесс принятия решений можно разделить на три этапа: планирование и прогнозирование, оперативное управление, контроль (финансовый анализ) деятельности предприятия. Решения принимает не только администрация организации, но и другие – внешние – пользователи экономической информации (заинтересованные стороны, находящиеся за пределами фирмы и нуждающиеся в информации для принятия решений в отношении данного предприятия). Внутренние пользователи оперируют учетной информацией, внешние – данными финансовой отчетности организации. И те, и другие данные формируются в процессе бухгалтерского учета предприятия. В соответствии с этим можно разделить задачи и применение бухгалтерского учета на две группы (в настоящее время этот принцип широко применяется на Западе):

ü финансовый учет (для внешних пользователей) реализуется в форме финансовой отчетности. Международные стандарты бухгалтерского учета имеют отношение именно к системе финансового учета. В РФ принципиальный состав бухгалтерской отчетности определен в ФЗ «О бухгалтерском учете» от 21.11.96 г. № 129-ФЗ (глава III) и в ПБУ 4/96 «Бухгалтерская отчетность организации».

ü управленческий учет (для внутренних пользователей), информация которого является коммерческой тайной предприятия. Состав, сроки и другие параметры предоставления определяются ее администрацией, т.е. четких стандартов не существует.

В своей работе  я рассмотрю некоторые возможности использования именно бухгалтерской информации для принятия управленческих решений, т.к.  в настоящее время управленческий учет в России еще недостаточно развит. Так, по оценкам западных бухгалтерских и аудитор­ских фирм, их западные клиенты 90% времени и ресурсов тратят на постановку и ведение управ­ленческого учета (management accounting, con­trolling— англ., Betriebsabrechnung — нем., бук­вально — «производственный учет»), и только 10% — на финансовую бухгалтерию, или счето­водство (accounting— англ., Finanzbuchhaltung— нем.). По оценкам российских консультантов, в отечественных компаниях это соотношение выг­лядит с точностью до наоборот[1].

Как я уже сказала выше, принятие управленческих решений можно разделить на несколько этапов: планирование (бюджетирование), анализ результатов производственной деятельности и оценка выполнения планов организации, прогнозирование показателей финансово-хозяйственной деятельности фирмы на основе данных анализа результатов.

Поэтому в первой главе «Планирование производственной деятельности» я рассмотрю необходимость составления финансовых планов предприятия и их виды.

Во второй главе «Информация бухгалтерского учета – база для финансового анализа деятельности предприятия» я представлю следующие вопросы:

ü источники информации (финансовая отчетность) (§ 2.1.);

ü методы анализа бухгалтерской отчетности и формирование аналитического баланса (§ 2.2.);

ü основные направления оценки финансовой деятельности и финансовый анализ производственно-хозяйственной деятельности организации (§ 2.3.).

В третьей главе «Прогнозирование показателей финансово-хозяйственной деятельности фирмы» я рассмотрю методы прогнозирования (§ 3.1.) и принципы разработки прогнозного баланса (§ 3.2.).

В приложении представлены основные формы финансовой (бухгалтерской) отчетности (Приложения 1, 2, 3, 4, 5). На основе  данных, приведенных в бухгалтерском балансе (Приложение 1), в Приложении 12 представлен расчет показателей для уплотненного аналитического баланса. Остальные приложения (6–11) иллюстрируют методы финансового анализа.

1. Планирование производственной деятельности


Переход от централизованной системы управления к рыночным отношениям привел к необходимости финансового управления фирмы, т.е. (как я уже сказала выше) разработки определенной системы принципов, методов и приемов регулирования финансовых ресурсов, обеспечивающих достижение тактических и стратегических целей организации. Но, чтобы управ­лять финансами, по меньшей мере, нужно точно знать, откуда они взялись на предприятии (например, какой вид деятельности обеспечи­вает положительный денежный поток), где уходят сквозь пальцы или лежат под ногами, не участвуя в обеспечении жизнедеятель­ности предприятия. В конце концов, руководитель всегда должен быть в состоянии ответить на вопрос, сколько денег у него будет завтра, через месяц, через полгода. А для этого необходимо планирование. Конечно, нужно чет­ко осознавать разницу между бюджетом как ин­струментом планирования в узком (советском) смысле и бюджетом как инструментом управ­ления (то есть планирования, учета и контро­ля).

Бюджетирование охватывает важнейшие стороны финансово-хозяйственной деятельности предприятия, обеспечи­вает необходимый предварительный контроль за образованием и использованием материальных, трудовых и денежных ресурсов, соз­дает условия укрепления финансового состояния предприятия.

Финансовое планирование на предприятии взаимосвязано с планированием хозяйственной деятельности и строится на основе показателей производственного плана (объема производства, реализации, сметы затрат на производство, плана капитальных вложений и др.). Однако составление бюджета не явля­ется простым арифметическим перерасчетом показателей произ­водственного плана в финансовые показатели. В процессе планирования осуществляется критический подход к показателям производственного плана, выявляются и используются неучтенные в них внутрихозяйственные резервы и пути более эффективного использования производственной мощ­ности предприятия, более рационального расходования матери­альных и денежных ресурсов, повышения качества продукции, расширения ассортимента и др.

В процессе разработки бюджета опреде­ляются: затраты на реализуемую продукцию, выручка от реализа­ции продукции, денежные накопления, амортизационный фонд; объем и источники финансирования намечаемых на планируемый год инвестиций; потребность в оборотных средствах и источники ее покрытия; распределение и использование прибыли; взаимо­отношения с бюджетами и банками; платежи в федеральный и территориальный дорожные фонды и др.

Бюджетирование на предприятии призвано решить следующие задачи[2]:

ü обеспечение финансовыми ресурсами и денежными сред­ствами производственно-хозяйственной деятельности;

ü увеличение прибыли за счет снижения себестоимости, повышения качества продукции и роста рентабельности производства;

ü определение финансовых взаимоотношений с бюджетами и банками;

ü обеспечение реальной сбалансированности планируемых расходов и доходов предприятия;

ü контроль финансового состояния и платежеспособности предприятия.

1.1. Финансовые планы предприятия

Финансовое планирование заключается в пла­нировании финансовых потребностей фирмы и источников их обеспечения. Финансовые потреб­ности фирмы включа­ют потребности текущие, связанные с разновре­менностью поступлений и расходов, и капиталь­ные (инвестиционные), в том числе на прирост оборотных активов, на обновление и прирост ос­новного капитала. Источниками обеспечения по­требностей служат собственные средства (при­быль, амортизационные отчисления, взносы в ус­тавный капитал) и заемные средства (займы, кре­диты, кредиторская задолженность). Финансовые планы обеспечивают согласование, сбалансиро­ванность потребностей и источников, способству­ющую достижению следующих целей:

ü обеспечение интересов акционеров и др. инвесторов;

ü взаимоувязка планов производственно-хозяй­ственного развития с финансовыми ресурсами и их источниками;

ü снижение риска невыполнения обязательств предприятия перед бюджетом и партнерами по бизнесу;

ü выявление и реализация резервов роста до­ходности предприятия и направлений его эффек­тивного развития;

ü контроль за финансовым положением фир­мы (за уровнем ликвидности, финансовой устой­чивости и др.)

Основным объектом финансового планирова­ния является поток денежных средств. Для действующего предприятия не су­ществует начальной и конечной точек потока: его движение непрерывно и замкнуто. Конечным продуктом можно считать оплату сырья, основ­ных средств, труда или выплату дивидендов ак­ционерам. Готовая продукция оплачивается либо при отгрузке, либо покупается в кредит. В после­днем случае формируется дебиторская задолжен­ность, инкассируемая в дальнейшем в наличность (в средства на расчетном счете). Предприятие использует коммерческий кредит и банковские ссуды. Центральный элемент потока – денежные средства. Величина денежных средств предприятия меняется во времени в связи с из­менчивостью отдельных элементов денежного потока (объемов продаж, инкассации дебиторской задолженности, оплаты задолженности по коммерческому кредиту и др.)            

На предприятиях могут разрабатываться стратегические, текущие и оперативные финансовые планы. Стратегический финансовый план содержит показатели финансового обеспечения стратегии развития фирмы (стратегия обновления продукции, принципы дивидендной политики, инвестиций и т.п.). Стратегический план может представляться в виде концепции финансового развития, составляющей, как правило, коммерчес­кую тайну фирмы.

Текущие финансовые планы конкретизируют и детализируют стратегические планы на теку­щий год. Их основой являются также прогнозы по­казателей финансово-хозяйственной деятельности

В разработке годовых финансовых планов рос­сийских предприятий и западных фирм существу­ют определенные различия. Последние более адаптированы к устойчивой рыночной системе. Эволюция российских норм бухгалтерского уче­та к западным стандартам уменьшает эти разли­чия, но они остаются еще значительными.

План сбыта – отправная точка всех финансо­вых расчетов, так как он определяет основную часть денежных потоков. Он определяет сроки и суммы средств, поступающих от продаж. План производства должен обеспечивать план сбыта. (На многих российских предприятиях план произ­водства до сих пор остается первичным). При пла­нировании производства учитываются изменения готовой продукции на складе.

Сметы прямых затрат (на материалы и на оп­лату труда) составляются по плану производства. При расчете затрат на материалы учитывается изменение запасов материалов на начало и на конец периода.

При расчете сметы общезаводских расходов рекомендуется делить их на переменные наклад­ные и постоянные накладные. Первые рассчиты­ваются по коэффициенту пропорционально пря­мым затратам на оплату труда (аналог отечествен­ного коэффициента заводских затрат). Вторые от объема производства не зависят. Из общей сме­ты общезаводских накладных расходов вычита­ются амортизационные отчисления, которые не требуют затрат денежных средств и не учитыва­ются в кассовом плане.

Смета запасов на конец периода составляется для оценки изменения активов и обязательств предприятия. Она включает:

ü стоимость готовой продукции на складе;

ü стоимость материалов, сырья и др.;

ü задолженность по зарплате;

ü переменные накладные расходы.

Себестоимость реализованной продукции включает сумму затрат по трем сметам (включая амортизационные отчисления) плюс стоимость запасов на начало года минус смету запасов на конец периода.

Смета торговых и административных расхо­дов включает:

ü переменные расходы на единицу продукции, в том числе транспортные расходы, комиссион­ные агентов по сбыту;

ü постоянные расходы (реклама, страхование, оплата административного персонала, аренда, налоги).

Сумма затрат по смете себестоимости реали­зованной продукции и по смете торговых и ад­министративных расходов составляет полные издержки предприятия (аналог сметы затрат, со­ставляемой на российских предприятиях).

Прогноз (план) по прибыли и убыткам сводит воедино различные составляющие доходов и убытков. План по прибыли и убыткам компаний США и Западной Европы аналогичен по форме отече­ственному отчету о финансовых результатах (форма №2).

Кассовый план обес­печивает возможность поддержания необходимо­го условия ликвидности, избегать как дефицита, так и избытка временно свободных денежных средств. Кассовый план обычно состоит из четы­рех разделов:

1) денежные поступления;

2) денежные выплаты;

3) сальдо поступлений и выплат (эти разделы кассового плана компаний США аналогичны введенному в 1996 г. отчету о движе­нии денежных средств (форма №4, приложение);

4) финансовый раздел, содержащий план по­лучения кредитов, выплаты процентов и погаше­ния долгов.

Смета капиталовложений определяет источник и направления (инвестиционные проекты) инве­стиций в производство. Она может рассматри­ваться как обобщение финансовых разделов биз­нес-планов инвестиционных проектов.

Прогнозный баланс позволяет финансовому менеджеру:

ü вскрыть отдельные финансовые проблемы, которые могут оказаться существенными для предприятия;

ü свести, оценить достоверность и обоснован­ность других элементов финансового плана;

ü выработать оптимальные решения по соотноше­нию уровня риска и доходности производства и т.д.

В практике финансового планирования россий­ских фирм прогнозные (плановые) балансы ис­пользуются еще редко.

Финансовый план, разрабатываемый россий­скими фирмами, представляет собой баланс до­ходов и расходов. Схема финансового плана при­ведена в таблице 1. Он состоит из двух частей: доходной и расходной. Равенство доходной и рас­ходной частей достигается регулированием рас­ходов (отчислений в резервный фонд, фонд на­коплений, выплат дивидендов и др. кроме плате­жей в бюджет, погашении ссуд и кредитов) и при­влечением заемных средств. Руководство предприятия, разрабатывая финансовый план, имеет воз­можность регулировать финансовое состояние предприятия, негативные характеристики которо­го выявлены в процессе анализа. Одновременно оно реализует определенную финансовую стратегию.

Таблица 1

Финансовый план предприятия

Доходы и поступления средств

Расходы и отчисления средств

Наименование показателя

Сумма, млн. руб.

Наименование показателя

Сумма, млн. руб.

Прибыль от реализации готовой продукции

Прибыль от прочей реализации

Доходы от внереализационных операций

Доходы от курсовых разниц по операциям в иностранной валюте

Начисленная амортизация

Долгосрочные кредиты

Долгосрочные займы

Ссуды на пополнение оборотных средств

Арендная плата сверх стоимости имущества по лизингу

Целевое финансирование и поступления из бюджета и внебюджетных фондов

Прочие доходы и поступления


Платежи в бюджет

Отчисления в резервные фонды

Отчисления в фонд накопления

Отчисления в фонд потребления

Отчисления на социальные нужды

Отчисления на благотворительные цели

Выплаченные дивиденды

Долгосрочные инвестиции

Долгосрочные финансовые вложения

Погашения долгосрочных ссуд и уплата процентов

Пополнение оборотных средств

Погашение ссуды на пополнение оборотных средств

Уценка товара

Резервы предстоящих расходов и платежей

Резервы по сомнительным долгам

Резервы под обесценивание вложений в ценные бумаги

Прочие расходы и отчисления


ИТОГО ДОХОДОВ


ИТОГО РАСХОДОВ



При расчетах всех элементов доходов и расхо­дов финансовый менеджер использует систему методов прогнозирования, описанную в преды­дущем разделе. Наибольшую точность обеспечи­вает применение комплекса методов в составе:

1)   нормативного метода. (К этому методу мо­гут быть отнесены расчеты доходов и расходов по той их части, которая регламентирована зак­люченными контрактами);

2)   экспертного метода (в особенности по отно­шению к оценкам маркетологов по сбыту);

3)   балансового метода;

4)   процентного метода, несмотря на отсутствие в большинстве случаев требуемых нормативов.

В дополнение к балансу доходов и расходов составляются:

ü шахматная таблица, содержащая деление всех видов доходов по направлениям расходова­ния (таблица 2);

ü план валютных доходов и расходов (доходы от экспорта товаров с учетом обязательной про­дажи части валютной выручки за рубли, расходы на импорт за валюту оборудования, материалов, комплектующих элементов и др.). Валютные до­ходы и расходы нормально работающего пред­приятия позволяют ему сформировать валютный резерв;

ü платежный календарь, в котором отражает­ся ежедневное движение денежных средств че­рез расчетный, валютный и иные счета. Платеж­ный календарь позволяет финансовому менедже­ру обеспечить оперативное выполнение расчет­ных и платежных обязательств, отслеживать со­стояние собственных средств, определять необ­ходимость привлечения заемного капитала. Схе­ма платежного календаря аналогична схеме финан­сового плана, но основана на ежедневных расчетах.

Таблица 2

Проверочная шахматная таблица к финансовому плану


Расходы

Доходы (см. табл. )



Прибыль от реализации

Прочие доходы

1. Платежи в бюджет





2. Отчисления в резервные фонды









3. Отчисления в фонд накопления









4. Отчисления в фонд потребления









5. Отчисления на социальные нужды









6. Отчисления на благотворительные цели









7. Выплаченные дивиденды









8. Долгосрочные инвестиции









9. Долгосрочные финансовые вложения









10. Погашения долгосрочных ссуд и уплата процентов









11. Пополнение оборотных средств









12. Погашение ссуды на пополнение оборотных средств









13.Уценка товаров









14. Резервы предстоящих расходов и платежей









15. Резервы по сомнительным долгам









16. Резервы под обесценивание вложений в ценные бумаги









17. Прочие расходы и отчисления










В условиях неплатежей 1992–1996 гг. разработка финансовых планов стала носить фор­мальный характер, а платежный календарь на один месяц или квартал приобрел особое значе­ние. Ввиду недостаточности поступающих средств для покрытия всех очередных расходов и платежей менеджеры расходуют средства из­бирательно, исходя из оценки силы негативных последствий от неплатежей. Последнее меняет­ся в связи с появлением новых нормативных до­кументов, с изменением социально-экономичес­кой ситуации в стране. На начало 1996 г., напри­мер, первоочередными отчислениями фирм ста­ли отчисления в фонд потребления (выплата за­работной платы), в бюджет (налоги) и внебюд­жетные фонды.

При разработке финансовых планов и в осо­бенности платежного календаря финансовые ме­неджеры тесно взаимодействуют с бухгалтерией предприятия, ведущей учет дебиторской и кре­диторской задолженности фирмы, перечислений по налогам, со службой маркетинга и др.

2. Информация бухгалтерского учета – база для финансового анализа деятльности предприятия


2.1. Источники информации, необходимой для финансового анализа

Анализ финансово-хозяйственной деятельности предприятия связан с обширной информации, характеризующей самые   разнообразные аспекты функционирования предприятия. Чаще всего эти сведения сосредоточены в документах финансовой отчетности, аудиторских заключениях, оперативном бухгалтерском учете и других источниках.

В соответствии с федеральным законом «О бухгалтерском учете» от 21 ноября 1996 года № 129-ФЗ[3] и Положением по ведению бухгалтерского учета и бухгалтерской отчетности в РФ от 29.07.98 № 34н[4] в состав годовой бухгалтерской отчетности включаются:

а) бухгалтерский баланс – форма № 1 (Приложение 1);

б) отчет о финансовых результатах – форма № 2 (Приложение 2);

в) пояснения к бухгалтерскому балансу и отчету о финансовых результатах:

û  отчет о движении капитала  форма – № 3 (Приложение 3);

û  отчет о движении денежных средств  – форма № 4 (Приложение 4);

û  приложение к бухгалтерскому балансу – форма № 5 (Приложение 5).

Баланс – главная форма бухгалтерской отчетности. Он показывает состояние активов предприятия и источники их формирования на определенную дату. В финансовом анализе принято различать бухгалтерский (брутто-) баланс и ана­литический (нетто-) баланс. Отличия нетто-баланса состоят в коррекции отдельных статей бух­галтерского баланса с учетом отличий бухгал­терских оценок от рыночных. Коррекция заклю­чается:

ü  в списании безнадежной дебиторской задол­женности;

ü  в коррекции стоимости запасов материаль­ных ценностей на темпы инфляции и списании по ценам реализации неликвидов;

ü  в исключении убытков;

ü  в учете непрерывности инфляционного удо­рожания основных фондов;

ü  в оценке финансовых активов по рыночным ценам.

Следует отметить, что до 1993 г. важнейшим элементом преобразования бухгалтерских балан­сов российских предприятий в аналитические ба­лансы было исключение из активов и пассивов износа основных фондов и других внеоборотных активов. Но уже с 1993 г. износ стал исключаться и в бухгалтерских балансах из балансовой стоимос­ти активов[5].

Отчет о финансовых результатах (форма №2) содержит информацию о процессе формирова­ния и использования прибыли за определенный период времени. Данные формы №2 объединя­ют показатели баланса на начало и конец отчет­ного периода.

Отчет о движении денежных средств (форма №4) отражает остаток денежных средств на начало года, поступления и расход в течение года, остаток на конец года.

Приложение к балансу (форма №5) включает девять разделов, отражающих движение соб­ственного и заемного капиталов, дебиторской и кредиторской задолженности и др.

Аудиторские заключения готовят внешние аудиторы (независимые лицензированные орга­низации) и внутренние аудиторы (ревизионные комиссии, избранные из числа работников пред­приятия или акционеров в соответствии с уста­вом). Независимые аудиторы дают заключение об объективности бухгалтерской отчетности, ее со­ответствии нормам и правилам бухгалтерского учета. Если аудитор находит нарушения, искажа­ющие реальные финансовые результаты, то в аудиторское заключение включаются рекоменда­ции по их устранению.

Для ОАО существует еще один важный источ­ник информации о финансовом состоянии – ко­тировка ценных бумаг на биржевом или внебир­жевом рынках. Курс акций на активном рынке объективно отражает финансовое состояние фирм. При снижении доходности акций или по­вышении их риска спрос снижается, соответ­ственно снижается курс.

2.1.1. Бухгалтерский баланс предприятия

Баланс предприятия состоит из двух частей. В первой части показываются акти­вы, во второй – пассивы предприятия. Обе части всегда сбалансированы: итоговая сумма строк по активу равна итоговой сумме строк по пассиву. Называется эта сумма валютой баланса. По каждой строке баланса предприятия заполняются две графы. В первую графу заносится финансовое состояние на начало отчетного года (вступительный баланс), а во вторую графу –на конец года (заключительный ба­ланс). Баланс предприятия составляется исключительно на основе сальдового ба­ланса или главной книги бухгалтерского учета. До его составления обязательно должны быть выверены обороты и остатки на конец года по всем синтетическим счетам (субсчетам). При этом должны быть произведены бухгалтерские записи по всем совершившимся операциям, закрыты все операционные счета, выявлены фи­нансовые результаты и оформлены проводки по налогам.

В ПБУ «Бухгалтерская отчетность организации» (ПБУ 4/96) указаны числовые показатели, которые должен содержать бухгалтерский баланс (табл. 3)

Таблица 3

Числовые показатели бухгалтерского баланса

РАЗДЕЛ

ГРУППА СТАТЕЙ

СТАТЬИ

АКТИВ





Внеоборотные активы

Нематериальные

активы

Организационные расходы, патенты, лицензии, товар­ные знаки (знаки обслу­живания), иные аналогич­ные права и активы Деловая репутация органи­зации .

Основные

средства

Земельные участки и объ­екты природопользования Здания, машины, оборудо­вание и другие основные средства. Незавершенное строитель­ство

Финансовые

вложения

Инвестиции я дочерние об­щества. Инвестиции в за­висимые общества. Инве­стиции в другие организа­ции. Займы, предоставлен­ные организациям на срок более 12 месяцев. Прочие финансовые вложения







Оборотные

акти­вы




Запасы

Сырье, материалы и анало­гичные ценности. Затраты в незавершенном производстве (издержках обращения). Готовая про­дукция, товары для пере­продажи и товары, отгру­женные. Расходы будущих периодов

Начисленный налог на добавленную стоимость на остаток имущества

Дебиторская

задолженность[6]

Покупатели к заказчики. Векселя к получению. Задолженность дочерних и зависимых обществ. Задолженность участников (учредителей) по взносам в уставный капитал. Авансы выданные. Прочие дебиторы

Финансовые

вложения

Займы, предоставленные организациям на срок ме­нее 12 месяцев. Собственные акция, выку­пленные у акционеров. Прочие финансовые вложе­ния

Денежные средства

Расчетные счета. Валютные счета. Прочие денежные средства

   Убытки

Непокрытые убытки прошлых лат

Убыток отчетного года

ПАССИВ



Капитал и

ре­зервы

Уставный капитал, добавочный капитал

Резервный капитал

Резервы, образованные в соответствии с законода­тельством Резервы, образованные в соответствии с учреди­тельными документами

Нераспределенная при­быль прошлых лет

Нераспределенная при­быль отчетного рода


Долгосрочные пассивы

Заемные

средства

Кредиты банков, подлежащие погашению более чем через 12 месяцев после отчетной даты, прочие займы, подлежащие погашению более чем червя 12 месяцев после отчетной даты

Прочие пассивы





Краткосрочные пассивы

Заемные

средства

Кредиты банков, подлежащие погашению в течение 12 месяцев после отчетной даты. Прочие займы, подлежащие погашению в течение 12 месяцев после отчетной даты

Кредиторская

задолженность

Поставщики и подрядчики. Векселя к уплате. Задолженность перед до­черними и зависимыми об­ществами. Задолженность перед пер­соналом организации. Задолженность перед бюд­жетом и социальными фон­дами. Задолженность участникам (учредителям) по выплате доходов. Авансы полученные. Прочие кредиторы

Доходы будущих периодов

Резервы предстоящих расходов и платежей


2.1.2. Отчет о прибылях и убытках

Отчет о финансовых результатах содержит сравнение суммы всех доходов предприятия от продажи товаров и услуг или других статей доходов и поступлений с суммой всех расходов, понесенных предприятием для поддержания его деятель­ности за период с начала года. Результатом данного сравнения является валовая (балансовая) прибыль или убытки за период.

Для инвесторов и аналитиков отчет о финансовых результатах во многих отношениях документ более важный, чем баланс предприятия, поскольку в нем содержится не застывшая, одномоментная, а динамическая информация о том, каких успехов достигло предприятие в течение года и за счет каких укрупненных факторов, каковы масштабы его деятельности. Отчет о финансовых результатах дает представление о тенденциях развития предприятия, его финансовых и производственных возможностях не только в прошлом и настоящем, но и в будущем.

Статье «Выручка (Нетто) от реализации товаров, продукции, работ, услуг (за минусом налога на добавленную стоимость, акцизов и аналогичных обязатель­ных платежей)» указывается поступившая на счета предприятия в банках либо в кассу выручка от реализации готовой продукции (работ), услуг, от продажи това­ров и т.п. за вычетом стоимости акцизов, налога на добавленную стоимость и дру­гих обязательных платежей.

Показатель «Себестоимость реализации товаров, продукции, работ, услуг» со­держит информацию о сумме расходов, понесенных предприятием на производство продукции (работ, услуг) без учета сумм, отраженных по статье «Управленческие расходы».

По статье «Коммерческие расходы» отражаются затраты по сбыту, учиты­ваемые на счете 43 «Коммерческие расходы» и относящиеся к реализованной про­дукции (работам, услугам).

По статье «Управленческие расходы» отражаются суммы, учтенные на счете 26 «Общехозяйственные расходы» в соответствии с установленным порядком и списы­ваемые с него при определении финансовых результатов непосредственно на дебет счета 46 «Реализация продукции (работ, услуг)».

По статьям «Проценты к получению» и «Проценты к уплате» отражаются суммы, причитающихся в соответствии с договорами к получению дивидендов (подлежащих к уплате процентов) по облигациям, депозитам и т.д., а также суммы, причи­тающиеся к получению от кредитных организаций за пользование остатками средств, находящихся на счетах предприятия.

При финансовых вложениях в ценные бумаги других организаций доходы, полу­чаемые предприятием по акциям, отражаются в статье «Доходы от участия в других организациях». По этой же статье показываются доходы, подлежащие к получению от участия в совместной деятельности без образования юридического лица (по до­говору простого товарищества).

По статьям «Прочие операционные доходы» (строка 090) и «Прочие операцион­ные расходы» (строка 100) отражаются данные по операциям, связанным с движе­нием имущества организации (основных средств, запасов, денежных средств, цен­ных бумаг и т.п.). К ним, в частности, относятся: реализация основных средств и прочего имущества, списание основных средств с баланса по причине морального износа, сдача имущества в аренду, содержание законсервированных производ­ственных мощностей и объектов, аннулирование производственных заказов (договоров), прекращение производства, не давшего продукции. При этом доходы, причитающиеся по этим операциям, и затраты, связанные с получением этих дохо­дов, показываются по строкам 090 и 100 развернуто (не сальдируются). В случае компенсации затрат на содержание законсервированных производственных мощ­ностей и объектов, по аннулированным производственным заказам (договорам), прекращенному производству, не давшему продукцию, соответствующие суммы показываются по статье «Прочие операционные доходы».

В случае выбытия амортизируемого имущества по строке 100 отражаются его остаточная стоимость, а также расходы, связанные с выбытием имущества.

Кроме того, в составе операционных доходов и расходов отражаются результа­ты переоценки имущества и обязательств, стоимость которых выражена в ино­странной валюте (курсовые разницы), производимой в соответствии с действую­щим порядком, расходы, связанные с обслуживанием ценных бумаг (оплата кон­сультационных и посреднических услуг, депозитных услуг и т.п.), а также сумма причитающихся к уплате отдельных видов налогов и сборов за счет финансовых ре­зультатов в соответствии с установленным законодательством Российской Феде­рации порядком.

Данные по операционным расходам показываются за минусом сумм налога на добавленную стоимость и других аналогичных обязательных платежей.

По статьям «Прочие внереализационные доходы» (строка 120) и «Прочие вне­реализационные расходы» (строка 130) показываются результаты от операций, не нашедших отражения в предыдущих статьях формы № 2 «Отчет о финансовых ре­зультатах».

По статье «Прочие внереализационные доходы», в частности, отражаются кре­диторская и депонентская задолженность, по который срок исковой давности истек; суммы, поступившие в погашение дебиторской задолженности, списанной в прош­лые годы в убыток как безнадежной к получению; присужденные или признанные должником штрафы, пени, неустойки и другие виды санкций за нарушением дого­воров, а также суммы, причитающиеся в возмещение причиненных убытков в связи с нарушением договоров; суммы страхового возмещения и покрытия из других ис­точников убытков от стихийных бедствий, пожаров, аварий, других чрезвычайных событий; прибыль прошлых лет, выявленная в отчетном году; зачисление на баланс имущества, оказавшегося в излишке по результатам инвентаризации, суммовые разницы, возникающие при осуществлении расчетов в соответствии с заключенны­ми договорами в рублях в сумме, определяемой по официальному курсу соответ­ствующей валюты или условных денежных единицах, и т.п.

По статьей «Прочие внереализационные расходы» показываются суммы уценки производственных запасов, готовой продукции и товаров в соответствии с устано­вленным порядком; убытки от списания дебиторской задолженности, по которой срок исковой давности истек; долги, не реальные для взыскания; присужденные или признанные предприятием штрафы, пени, неустойки и другие виды санкций за на­рушение договоров, а также по возмещению причиненных убытков; убытки по опе­рациям прошлых лет, выявленные в отчетном году; потери от стихийных бедствий, убытки в результате пожаров, аварий, других чрезвычайных событий; убытки от списания ранее присужденных долгов по хищениям, по которым исполнительные документы возвращены в связи с несостоятельностью ответчика; убытки от хище­ний материальных и иных ценностей, виновники которых по решениям суда не установлены; судебные издержки, суммовые разницы, возникающие при осущест­влении расчетов в соответствии с заключенными договорами в рублях в сумме, определяемой по официальному курсу соответствующей валюты или условных де­нежных единицах, и т.п.

По статье «Налог на прибыль» (строка 150) показывается отраженная в бухгал­терском учете сумма налога на прибыль (доход), исчисленная предприятием в соответствии с установленным законодательством Российской Федерации порядком, подлежащая перечислению (перечисленная) в бюджет за счет прибыли в порядке ее распределения и учтенная на счете 81 «Использование прибыли».

По статье «Отвлеченные средства» (строка 160) приводится сумма, учтенная в течение отчетного периода по дебету счета 81 «Использование прибыли»; причитающиеся платежи в бюджет за счет прибыли, остающейся в распоряже­нии организации, и учитываемые на счете 81 «Использование прибыли»; отчисления на благотворительные цели; отчисления на образование резервных фондов, фондов накопления и потребле­ния и других фондов, если их образование предусмотрено учредительными доку­ментами и принятой учетной политикой. В случае, когда предприятие не образует указанные фонды, по данной статье отражаются соответствующие расходы, подле­жащие отнесению за счет прибыли, остающейся в распоряжении предприятия (за исключением расходов, носящих характер капитальных вложений и иных долго­срочных финансовых инвестиций); причитающиеся к оплате суммы процентов по кредитам банков, полученным на восполнение недостатка оборотных средств (указанный кредит является целевым и выдается по специальному кредитному договору с учреждением банка, в котором предусматриваются конкретные условия выдачи кредита и мероприятия, подлежа­щие проведению предприятием в целях восстановления утраченных оборотных средств), на приобретение основных средств, нематериальных и иных внеоборот­ных активов, а также суммы оплаты процентов по средствам, взятым взаймы у дру­гих организаций; другие отвлечения, в частности подлежащие внесению в бюджет согласно зако­нодательству Российской Федерации штрафные санкции и расходы по возмещению ущерба (в результате несоблюдения требований по охране окружающей среды от загрязнений и иных вредных воздействий, несоблюдения санитарных норм и пра­вил, получения необоснованной прибыли вследствие завышения цен на продукцию (работы, услуги), сокрытия (занижения) прибыли или иных объектов налогообложе­ния, другие виды штрафных санкций, подлежащих внесению в соответствии с зако­нодательством Российской Федерации в бюджет).

3.1.3. Пояснения к бухгалтерскому балансу и отчету о финансовых результатах

Отчет о движении капитала (форма № 3) состоит из двух разделов. В разделе «Собственный капитал» отражаются данные о наличии и движении его составляющих: уставного (складочного) капитала, добавочного капитала, ре­зервного капитала, фондов накопления и социальной сферы, образуемых в соот­ветствии с учредительными документами и принятой учетной политикой, а также средств целевых финансирования и поступлений и нераспределенной прибыли прошлых лет.

Каждый показатель содержит по четыре графы (с третьей по шестую): «Остаток на начало года» (кредитовое сальдо по соответствующему балансовому счету на начало года), «Поступило в отчетном году» (кредитовый оборот с начала года), «Израсходовано (использовано) в отчетном году» (дебетовый оборот с начала го­да), Остаток на конец года».

Уменьшение уставного (складочного) капитала возможно в случае изъятия вкладов участниками (учредителями), аннулирования собственных акций акционер­ным обществом, уменьшения вкладов или номинальной стоимости акций при дове­дении размера уставного капитала до величины чистых активов.

По статье «Добавочный капитал» отражается движение добавочного капитала в виде прироста стоимости имущества предприятия в результате его дооценки в со­ответствии с установленным порядком, безвозмездного получения имущества, в ре­зультате осуществления капитальных вложений, полученного эмиссионного дохода. В случае погашения задолженности по взносам в уставный (складочный) капитал, выраженный в иностранной валюте, положительные курсовые разницы отражаются также по указанной статье.

Уменьшение добавочного капитала происходит в результате получения сумм уценки основных средств при их переоценке по, спи­сания сумм дооценки при безвозмездной передаче объектов основных средств, списания объектов основных средств по причине невозможности использования, направления средств добавочного капитала при увеличении в установленном по­рядке уставного капитала, погашения убытка, выявленного по результатам работы предприятия за год (за исключением добавочного капитала в части стоимости иму­щества по переоценке), др.

По строке 030 «Резервный капитал» в графе 3 отражается сумма резервного фонда, создаваемого в соответствии с законодательством Российской Федерации, на начало отчетного года. Отчисления в резервный фонд, производимые в течение отчетного года в установленном порядке, показываются в графе 4. При направле­нии указанного резерва в соответствии с законодательством Российской Федера­ции на покрытие убытков, на погашение облигаций акционерного общества и выку­па его акций в случае отсутствия иных средств соответствующие суммы отражают­ся в графе 5 строки 030.

По статьям «Целевые финансирование и поступления из бюджета» и «Целевые финансирование и поступления из отраслевых и межотраслевых фондов» показы­вается движение средств, полученных предприятием из бюджета и внебюджетных фондов на финансирование капитальных вложений, научно-исследовательских ра­бот, на покрытие убытков по конверсии и другие нужды, учет которых ведется на счете 96 «Целевые финансирование и поступления».

Во втором разделе отражаются данные о наличии и движении фондов потреб­ления, резервов предстоящих расходов и платежей, оценочных резервов.

По статье «Фонды потребления» показывается движение фондов потребления. образованных предприятием в соответствии с учредительными документами и принятой учетной политикой за счет прибыли, остающейся в распоряжении предприятия.

По строкам 150—156 отражаются данные о движении резервов предстоящих расходов и платежей, образуемых предприятием в соответствии с Положением о бухгалтерском учете и отчетности в Российской Федерации и принятой учетной политикой.

По строкам 160—170 отражаются данные о движении оценочных резервов (резервов по сомнительным долгам, резервов под обесценение вложений в ценные бумаги).

В справочном материале по строке 185 предприятие отражает данные о стои­мости чистых активов для оценки степени ее ликвидности. В случае если при определении показателя чистых активов выявляется от­рицательный результат, данные по строке 185 отражаются со знаком минус.

Отчет о движении денежных средств (формы № 4) представляется в валюте Российской Федерации. В случае наличия (движения) денежных средств в иностранной валюте сначала составляется расчет в иностранной валюте по каждому ее виду. После этого данные каждого расчета, составленного в иностранной валюте, пересчитываются по курсу Центрального банка Российской Федерации на дату составления бухгалтерской от­четности.

В разделах 2 «Поступило денежных средств» и 3 «Направлено денежных средств» отражаются суммы денежных средств, фактически поступивших в кассу или на счета учета денежных средств за период с начала года, и фактически вы­данных из кассы или перечисленных с расчетного и иных счетов предприятия.

Движение денежных средств составляется в разрезе текущей деятельности, ин­вестиционной деятельности и финансовой деятельности предприятия.

При этом для целей составления отчета о движении денежных средств пони­мается:

по текущей деятельностью - деятельность предприятия, преследующая извлече­ние прибыли в качестве основной цели либо не имеющая извлечение прибыли в ка­честве такой цели в соответствии с предметом и целями деятельности, т.е. производством промышленной продукции, выполнением строительных работ, сельским хозяй­ством, торговлей, общественным питанием, заготовкой сельскохозяйственной продук­ции, сдачей имущества в аренду и другими аналогичными видами деятельности:

под инвестиционной деятельностью – деятельность предприятия, связанная с капитальными вложениями организации в связи с приобретением земельных уча­стков, зданий и иной недвижимости, оборудования, нематериальных активов и дру­гих внеоборотных активов, а также их продажей; с осуществлением долгосрочных финансовых вложений в другие организации, выпуском облигаций и других ценных бумаг долгосрочного характера и т.п.;

под финансовой деятельность – деятельность предприятия, связанная с осу­ществлением краткосрочных финансовых вложений, выпуском облигаций и иных ценных бумаг краткосрочного характера, выбытием ранее приобретенных на срок до 12 месяцев акций, облигаций и т.п.

Справочно в Отчете приводятся данные о сумме денежных средств, поступив­ших в кассу по наличному расчету (кроме сумм, отраженных по строке 100 — «Поступило денежных средств из банка в кассу организации»), в том числе от юри­дических и физических лиц.

Приложение к бухгалтерскому балансу (форма № 5)

В разделе «Движение заемных средств» предприятие показывает наличие и движение средств, взятых взаймы как в виде кредитов банков, так и у других ор­ганизаций. По строкам «в том числе не погашенные в срок» отражаются заемные средства, просроченные и отсроченные к погашению.

В разделе «Дебиторская и кредиторская задолженность» отражается состояние и движение дебиторской и кредиторской задолженности, учитываемой на счетах учета расчетов, включая обязательства, обеспеченные векселями, и авансы. При этом к краткосрочной относится задолженность со сроком погашения до одного го­да включительно, а к долгосрочной - более одного года.

В разделе «Амортизируемое имущество» расшифровывается состав нематериаль­ных активов, основных средств и малоценных и быстроизнашивающихся предметов, принадлежащих предприятию. Данные приводятся по первоначальной стоимости.

В подразделе «Нематериальные активы»:

по статье «Права на объекты интеллектуальной (промышленной) собствен­ности» показывается стоимость прав, возникающих из авторских и иных договоров на произведения науки, литературы, искусства и объекты смежных прав, на про­граммы ЭВМ, базы данных и др., из патентов на изобретения, промышленные об­разцы, коллекционные достижения, из свидетельств на полезные модели, товарные знаки и знаки обслуживания или лицензионных договоров на их использование, из прав на ноу-хау и др.;

по статье «Права на пользование обособленными природными объектами» по­казывается стоимость прав на использование земельных участков, природных ре­сурсов (воды, недр и др.);

по статье «Организационные расходы» показывается сумма расходов, связанных с образованием юридического лица, признанная в соответствии с учредительными документами вкладом участников (учредителей) в уставный (складочный) капитал.

по статье «Деловая репутация организации» показывается превышение покуп­ной цены приватизированного имущества над его оценочной (начальной) стои­мостью, отраженное в бухгалтерском учете по дебету счета 04 «Нематериальные активы», субсчет «Разница между покупной ценой и оценочной стоимостью».

В подразделе II «Основные средства» показываются наличие и движение основ­ных средств предприятия в разрезе их видов согласно Общероссийскому классификатору основных фондов (принят и введен в действие с 1 января 1996 г. поста­новлением Госстандарта России от 26 декабря 1994 г. № 359).

В подразделе III «Малоценные и быстроизнашивающиеся предметы» показы­ваются наличие и движение малоценных и быстроизнашивающихся предметов предприятия, числящихся у него на балансе. Данные приводятся по фактической се­бестоимости с подразделением данных о стоимости малоценных и быстроизнаши­вающихся предметов, находящихся на складе и в эксплуатации.

Справочно к разделу 3 показываются начисленная сумма износа, стоимость от­дельных видов основных средств предприятия, переданных в аренду другим орга­низациям, и данные о переоценке основных средств.

В разделе «Движение средств финансирования и долгосрочных инвестиций и финансовых вложений» показываются наличие собственных и привлеченных средств у предприятия и их использование на цели капитальных и других долго­срочных финансовых вложений.

В разделе «Финансовые вложения» расшифровывается состав долгосрочных и краткосрочных финансовых вложений предприятия в уставные (складочные) ка­питалы других организаций, акции акционерных обществ, государственные ценные бумаги, депозиты (сберегательные сертификаты, депозитные счета в банках и т.п.). Кроме того, показывается сумма представленных другим, организациям займов.

В разделе «Затраты, произведенные организацией» приводятся данные о затра­тах предприятия по их элементам, учтенные в соответствии с требованиями Поло­жения о составе затрат по производству и реализации продукции (работ, услуг), включаемых в себестоимость продукции (работ, услуг), и о порядке формирования финансовых результатов, учитываемых при налогообложении прибыли, утвержден­ного постановлением Правительства Российской Федерации от 5 августа 1992 г. № 552 (с учетом внесенных в него изменений и дополнений).

В разделе «Расшифровка отдельных прибылей и убытков» приводится расшиф­ровка отдельных видов прибылей и убытков, полученных (выявленных) предприя­тием в течение отчетного года и предыдущем отчетном году и включенных в соот­ветствующие статьи отчета о финансовых результатах.

В разделе «Социальные показатели» отражаются отдельные социальные пока­затели: отчисления в фонд социального страхования, в пенсионный фонд, в фонд занятости, на медицинское страхование; среднесписочная численность работников, расходы на оплату труда, денежные выплаты и поощрения, доходы по акциям и вкладам в имущество предприятия.

2.2. Методы анализа бухгалтерской отчетности и формирование аналитического баланса

 

2.2.1. Методы анализа бухгалтерской отчетности

Конкретное содержание финансового анали­за зависит от поставленных перед аналитиком (финансовым менеджером) задач и ограничений по объему имеющейся информации, времени, отводимому на анализ, квалификации аналити­ка. С учетом этих ограничений принято выделять:

1) предварительный анализ (экспресс-анализ);

2) детализированный анализ финансового со­стояния фирмы (менее жесткие по сравнению с экспресс-анализом ограничения на время и дру­гие ресурсы).

Основными аналитическими процедурами финансового анализа являются горизонтальный и вертикальный анализ финансовых документов и факторный метод. Горизонтальный анализ со­стоит в сопоставлении финансовых показателей за ряд лет и расчете индексов изменения. Верти­кальный анализ состоит в изучении структуры финансовых показателей, в формировании ин­формативных относительных показателей. Пос­ледние сравниваются с некоторыми значениями, принимаемыми в качестве нормативных, с зна­чениями за прошлые периоды или с аналогич­ными показателями по другим предприятиям.

Экспресс-анализ (табл. 4) состоит в обработке неболь­шого количества существенных и легко опреде­ляемых показателей и их мониторинге. Он вы­полняется менеджерами фирм-партнеров при обосновании контрактов на поставку крупной партии товаров, банками – при заключении кре­дитных договоров, профессиональными участни­ками рынка ценных бумаг – при заключении сде­лок. Его применяют также финансовые менеджеры фирмы для контроля финансового состояния фир­мы по результатам работы за месяц и/или квартал.

Таблица 4

Совокупность аналитических показателей для экспресс-анализа[8]

Направление (процедура) анализа

Показатель

Оценка экономического потенциала субъекта хозяйствования

Оценка

Имущественного

положения

1. Величина основных средств и их доля в об­щей сумме активов

2. Коэффициент износа основных средств

3. Общая сумма хозяйственных средств, нахо­дящихся в распоряжении предприятия

Оценка

Финансового

положения

1. Величина собственных средств и их доля в общей сумме источников 2. Коэффициент покрытия (общий)

3. Доля собственных оборотных средств в об­щей их сумме

4. Доля долгосрочных заемных средств в общей сумме источников

5. Коэффициент покрытия запасов

Наличие

«больных» статей

в отчетности

1. Убытки

2. Ссуды и займы, не погашенные в срок

3. Просроченная дебиторская и кредиторская задолженность

4. Векселя выданные (полученные) просрочен­ные

Оценка результативности финансово-хозяйственной деятельности


Оценка прибыльности

1 Прибыль

2. Рентабельность общая

3. Рентабельность основной деятельности



Оценка динамичности

1 Сравнительные темпы роста выручки, при­были и авансированного капитала

2. Оборачиваемость активов

3. Продолжительность операционного и финан­сового цикла

4. Коэффициент погашаемости дебиторской задолженности

Оценка эффективности использования

эко­номического потенциала

1. Рентабельность авансированного капитала

2. Рентабельность собственного капитала


2.2.2. Формирование аналитического баланса

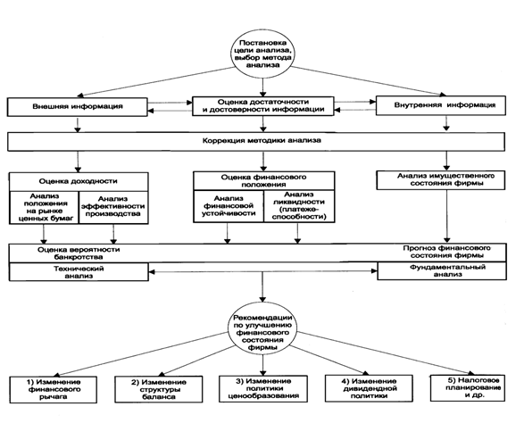
Несомненно, что анализ финансового состояния должен проводиться на основе баланса-нетго, очищенного от регулирующих статей (см. выше). Однако и этого недостаточно. Действующая в настоящее время отчетная форма в отдельных случаях относит син­тетические счета к разделам баланса недостаточно корректно. Таким образом, прежде чем проводить анализ финансового состояния предприятия, следует сфор­мировать аналитический (пригодный для анализа) баланс.

Схема 1

Структура полного финансового анализа фирмы


Перечень процедур преобразования отчетной формы баланса в аналитический баланс зависит от конкретных условий. Этот перечень нельзя заранее определить на все случаи. Каждый аналитик в соответствии со своей квалификацией и опытом решает эту проблему по-своему. Важно, чтобы были поправлены показатели, наи­более существенно искажающие реальную картину. Можно предложить следующие рекомендации[9]:

ü необходимо уменьшить общую сумму капитала (валюты баланса) на величину убытков, записанных в активной части баланса. Одновременно уменьшить на ту же сумму собственный капитал;

ü исключить из общей суммы капитала (валюты баланса) величину «Расходов будущих периодов». На эту же сумму необходимо уменьшить размеры собственного капитала и материально-производственных запасов;

ü увеличить размеры материально-производственных запасов на сумму НДС по приобретенным ценностям;

ü исключить из суммы материально-производственных запасов стоимость товаров отгруженных. На эту же сумму необходимо увеличить размеры дебиторской задолженности;

ü следует обратить внимание на сумму задолженности участников по вкладам. Наиболее существенное искажение может наблюдаться в акционерных обществах открытого типа при первичном размещении акций. В соответствии с нормативными документами в уставный капитал записывается вся сумма эмиссии в момент реги­страции уставного капитала, до реальной подписки на акции. Иначе говоря, стои­мость активов и стоимость собственного капитала повышается в балансе прежде­временно. Для получения реальной картины необходимо уменьшить собственный капитал, валюту баланса и внеоборотные активы на сумму не проданных и не обес­печенных подпиской акций.

ü следует выделить в статье целевого финансирования и поступлений суммы, полу­ченные безвозмездно на развитие производства (например, субсидия местного бюд­жета на реконструкцию овощехранилища), и суммы, полученные для внепроизводственного потребления (например, плата родителей за содержание детей в детском саде). Первый тип сумм следует оставить в составе собственного капитала, а второй – перевести из собственного капитала в краткосрочную задолженность или вообще вы­вести из валюты баланса (за счет уменьшения ликвидных средств и собственного ка­питала);

ü в случае превышения полученных работниками предприятий долговремен­ных ссуд над кредитами банков для работников необходимо выявленную сумму актива перевести в недвижимое имущество (иммобилизованные средства), од­новременно увеличив на ту же сумму долговременные обязательства и умень­шив на ту же сумму собственный капитал (например, за счет нераспределен­ной прибыли). Второй способ – полное исключение выявленной суммы из ва­люты баланса за счет соответствующего уменьшения ликвидных средств и соб­ственного капитала;

ü следует перевести из долгосрочных обязательств в краткосрочные те суммы долговременных кредитов и займов, которые должны быть погашены в насту­пающем году, включая ссуды, не погашенные в срок;

ü уменьшить сумму краткосрочных обязательств (заемных средств) на величину «Расчетов по дивидендам», «Доходов будущих периодов», «Фондов потребления» и «Резервов предстоящих расходов и платежей». На эту же сумму необходимо увели­чить размеры собственного капитала;

ü по возможности (на основе данных внутреннего анализа) следует выявить иммобилизацию средств, скрытую в составе дебиторской задолженности и прочих текущих активов. Критерием здесь должна служить низкая ликвид­ность или полная неликвидность обнаруженных сомнительных сумм. Эти суммы должны быть переведены в раздел недвижимости с одновременным переме­щением соответствующих сумм из собственного капитала в долговременную задолженность, или полностью исключены из валюты баланса, ликвидных средств и собственного капитала;

ü следует перевести дебиторскую задолженность, которая может быть погашена не ранее чем через год, в раздел недвижимости.

На основании аналитического баланса проводится расчет и оценка динамики ряда коэффициентов, характеризующих ликвидность, финансовую устойчивость, эффективность производства. По результатам анализа осуществляется прогноз вероятности банкротства предприятия и дается оценка его кредитоспособности.

2.3. Финансовый анализ

Анализ финансового положения фирмы, осуществляемый на осно­ве данных бухгалтерской отчетности, позволяет отследить тенденции ее развития, дать комплексную оценку хозяйственной, коммерческой дея­тельности. Он служит связующим звеном между выработкой управлен­ческих решений и собственно производственно-предпринимательской деятельностью фирмы.

Финансовый анализ обычно включает два основополагающих и вза­имосвязанных аспекта: анализ финансового состояния фирмы и анализ финансовых результатов ее деятельности.

Финансовое состояние выявляется на основе использования систе­мы показателей, отражающих наличие, размещение, использование, движение ресурсов предприятия в денежном измерении. Оно форми­руется под воздействием многообразных организационно-технических и производственно-хозяйственных факторов.

Финансовые результаты деятельности предприятия в рыночной сфе­ре оцениваются также целой системой индикаторов, определяющую роль среди которых играет прибыль и ее производные.

2.3.1. Основные направления оценки финансового состояния. К основным направлениям анализа финансового состояния предпри­ятия относятся:

ü анализ динамики состава и структуры имущества предприятия;

ü оценка движения источников финансирования;

ü анализ состояния запасов и затрат;

ü анализ финансовых коэффициентов.

Анализ финансового состояния начинают с изучения состава и структуры имущества по данным актива баланса по следующей схеме (приложение 6).

Баланс позволяет дать общую оценку изменения всего имущества предприятия, выделить в его составе оборотные (мобильные) и внеобо­ротные (иммобилизованные) средства.

Анализ динамики состава и структуры имущества дает возмож­ность установить размер абсолютного и относительного прироста или уменьшения всего имущества. Прирост (уменьшение) актива свидетель­ствует о расширении (сужении) деятельности предприятия.

Показатели структурной динамики отражают долю участия каждого вида имущества в общем изменении совокупных активов. Их анализ позволяет сделать вывод о том, в какие активы вложены вновь привле­ченные финансовые ресурсы или какие активы уменьшались за счет оттока финансовых ресурсов.

Оценка движения источников финансирования. Структура пассива баланса подразделяет источники средств на собственные и заемные. Внутренние накопления образуются за счет распределения валовой, а затем и чистой прибыли.

Для выполнения аналитического исследования о привлечении в обо­рот предприятия в отчетном периоде дополнительных средств использу­ются данные формы № 1 (Приложение 8).

Очень важным моментом является оценка состояния запасов и за­трат. Здесь необходимо установить обеспеченность предприятия нор­мальными переходящими запасами сырья, материалов, незавершенного производства, готовой продукции, выявить изменение и ненужные запа­сы материальных ресурсов, незавершенного производства, готовой продукции и вскрыть причины их образования.

Источники анализа – баланс, данные складского и аналитического учета. Для характеристики состояния запасов и затрат сравнивают фак­тические остатки на конец года с наличием их на начало периода (при­ложение 7).

2.3.2. Система относительных показателей финансовой устойчивости предприятия. Финансовые коэффициенты представляют собой относительные по­казатели финансового состояния предприятия (приложение 10).

Одной из важнейших характеристик устойчивости финансового со­стояния, его независимости от заемных средств является коэффици­ент автономии (Ка), равный отношению собственного капитала к об­щему итогу баланса. Нормальное ограничение – Ka³0,5 означает, что все обязательства предприятия могут быть покрыты его собствен­ными средствами. Рост коэффициента автономии свидетельствует об увеличении финансовой независимости предприятия.

Коэффициент автономии дополняется коэффициентом соотношения заемных и собственных средств, равным отношению величины обяза­тельств предприятия к величине его собственных средств (Kз/a). Огра­ничение: Кз/а£ 1.

При сохранении минимальной финансовой стабильности предприя­тия коэффициент соотношения заемных и собственных средств дол­жен быть ограничен сверху значением отношения стоимости мобиль­ных средств предприятия к стоимости его иммобилизованных средств. Этот показатель называют коэффициентом соотношения мобильных и иммобилизованных средств (Км/и). Значение коэффициента Км/и в большой степени обусловлено отраслевыми особенностями кругообо­рота средств.

Весьма существенной характеристикой устойчивости финансового состояния является коэффициент маневренности (Км), равный отноше­нию собственных оборотных средств предприятия к общей величине ис­точников собственных средств. Этот показатель определяет, какая часть собственных средств предприятия находится в мобильной форме, позволяющей относительно свободно маневрировать этими средствами. Весомые значения коэффициента маневренности положительно харак­теризуют финансовое состояние. Нормальное ограничение Км³0,5.

Одним из главных относительных показателей устойчивости финан­сового состояния является коэффициент обеспеченности запасов и за­трат собственными источниками формирования (Ко). Он равен отноше­нию величины собственных оборотных средств к стоимости запасов и затрат предприятия. Нормальное ограничение, полученное на основе статистических усреднений данных хозяйственной практики, имеет вид: Ко³0,6-0,8.

Структуру средств предприятия характеризует коэффициент иму­щества производственного назначения (Кп.и.м.)' равный отношению суммы стоимостей основных средств, капитальных вложений, оборудо­вания, производственных запасов и незавершенного производства к итогу баланса (ограничение Кп.и.м.³0,5). В случае снижения показателя ниже указанной границы необходимо привлекать долгосрочные заем­ные средства.

В качестве частного показателя финансовой устойчивости исчисляют коэффициент долгосрочного привлечения заемных средств (Kg), равный отношению величины долгосрочных кредитов и заемных средств к сумме источников собственных средств предприятия и долгосрочных кредитов и займов.

Коэффициент краткосрочной задолженности (Кк), выражает долю краткосрочных обязательств предприятия в общей сумме обяза­тельств.

Коэффициент кредиторской задолженности и прочих пассивов (Кк,з) выражает долю кредиторской задолженности и прочих пассивов в общей сумме обязательств предприятия.

Коэффициент ликвидности, или коэффициент покрытия (Кл), равен отношению стоимости всех оборотных средств предприятия (за выче­том расходов будущих периодов и иммобилизации по статьям разде­ла III актива) к величине краткосрочных обязательств. Коэффициент покрытия показывает платежные возможности предприятия. Его вели­чина зависит от отрасли производства, длительности производственно­го цикла, структуры запасов и затрат и ряда других факторов (огра­ничение Кл³2).

Коэффициент прогноза банкротства (Кпб) характеризует удельный вес чистых оборотных средств в сумме актива баланса. Если пред­приятие испытывает финансовые затруднения, то данный коэффициент снижается, и следует проводить санацию (оздоровление) предпри­ятия. Результаты анализа финансовых коэффициентов и верно сделан­ные выводы позволяют вовремя вывести предприятие из кризисного положения, стабилизировать его производственно-хозяйственную дея­тельность.

2.3.3. Анализ финансовых результатов деятельности предприятия. Различные стороны производственной, сбытовой, финансовой дея­тельности предприятия получают законченную денежную оценку в сис­теме показателей финансовых результатов. Конечный финансовый результат деятельности предприятия – это прибыль или убыток.

Пб = Пр + Ппр + Пвн , где:

Пб – балансовая прибыль или убыток;

Пр – результат от реализации товарной продукции;

Ппр – результат от прочей реализации;

Пвн – доходы и расходы от внереализационных операций.

Задачами анализа финансовых результатов деятельности предпри­ятия являются: оценка динамики показателя прибыли, обоснованности фактической величины образования и распределения прибыли; выявле­ние и изменение воздействия различных факторов на прибыль; оценка резервов роста прибыли.

2.3.4. Оценка уровня и динамики показателей финансовых результатов деятельности предприятия проводится по схеме (приложение 9).

На основе данных таблицы, составленной по схеме, делают выво­ды о росте или уменьшении балансовой прибыли, вскрывают причины изменений по каждому фактору прибыли. Балансовая прибыль отра­жает общий финансовый результат производственно-хозяйственной деятельности предприятия в отчетном периоде с учетом всех ее сто­рон. Важнейшая составляющая этого показателя – прибыль от реали­зации продукции, которая имеет прямую связь с факторами произ­водства и реализации продукции. В этой связи особое внимание дол­жно уделяться анализу причин и факторов изменений по данному по­казателю (Методика формализованного расчета факторных влияний на прибыль от реализации продукции до­статочно полно освещена в литературе).

К факторам, в основном оказывающим влияние на изменение при­были от реализации продукции, относятся изменения:

ü объема реализации;

ü структуры реализации;

ü цен на сырье, материалы и т.д.;

ü уровня затрат материальных и трудовых ресурсов;

ü внепроизводственных расходов.

2.3.5. Анализ уровней рентабельности. При оценке уровней рентабельности используются следующие по­казатели:

ü общая рентабельность производства, рассчитываемая как отно­шение балансовой прибыли к среднегодовой стоимости основ­ных производственных фондов запасов и затрат;

ü рентабельность реализованной продукции, исчисленная как отно­шение прибыли от реализованной продукции в оптовых ценах предприятия.

Схема анализа уровня рентабельности производства представлена в приложении 11.

Изучение факторов, влияющих на показатель рентабельности про­изводства, проводится в динамике (в сравнении с данными за предыду­щие годы).

К факторам, в основном влияющим на рентабельность производст­ва относятся:

ü рентабельность реализованной продукции;

ü коэффициент фондоемкости продукции;

ü коэффициент закрепления оборотных средств.

Таким образом, проведение глубокого финансового анализа дея­тельности предприятия позволит определить потенциальные возможно­сти фирмы, их соответствие сложившимся рыночным условиям.

3. Прогнозирование показателей финансово-хозяйственной деятельности фирмы


3.1. Методы прогнозирования

Анализ финансового положения фирмы про­водится по данным ретроспективы для повыше­ния обоснованности решений принимаемых на перспективу. Поэтому прогнозирование финан­совых показателей является логическим заверше­нием анализа. Оно обеспечивает менеджеров ин­формацией о финансовом состоянии фирмы в будущем, которое сложится под влиянием:

1)   исходного уровня (финансового состояния фирмы в ретроспективном периоде);

2)   управленческих решений по финансово-хозяйственной деятельности фирм;

3)   внешних факторов (рыночная конъюнктура, ситуация в стране и т.п.).

Прогнозирование финансового состояния выполняется для того, чтобы получить ответы на два вопроса

ü как это может быть (какими могут стать финансовые показатели, если не будут приняты ра­диальные меры по их изменению);

ü как это должно быть (какими должны стать финансовые показатели фирмы для того, чтобы ее финансовое состояние обеспечивало высокий уровень конкурентоспособности).

Прогнозирование с целью получения ответа на первый вопрос принято называть исследовательским, на второй - нормативным.

В условиях рыночной экономики, в особенности кризисной, инфляционной, влияние внешних факторов слабо предсказуемо. Поэтому достоверность исследовательского прогноза может быть "невысокой. Однако его выполнение полностью обосновано.

Самым простым видом финансовых прогно­зов является расчет ожидаемой прибыли при раз­личных вариантах изменения выручки, способов оплаты продукции, издержек и т.д. Прогноз мо­жет выполняться в реальных или номинальных ценах. Значительно более сложен комплексный прогноз финансового состояния фирмы.

Наиболее распространены прогнозы на средне­срочную перспективу (1–3 года). Они входят состав­ной частью в бизнес-планы фирм. Более длитель­ные периоды (3–5 лет) необходимы для принятия решений по стратегическим вопросам. В России в 1991–1996 гг. долгосрочные прогнозы были по сути невозможны из-за высокой непредсказуемости вне­шних факторов.

Прогноз – это вероятностное суждение о буду­щем, полученное путем использования совокупности научных методов. В прогнозировании экономических, в том чис­ле финансовых показателей применяется совокуп­ность специальных методов и приемов, которые принято делить на три группы:

ü  методы экстраполяции;

ü  методы экспертных оценок;

ü  методы математического моделирования.

Для прогнозирования показателей финансово­го состояния целесообразно использовать комп­лекс методов. За счет этого снижается риск про­гноза (повышается достоверность результатов прогнозирования).

Суть метода экстраполяции состоит в распрост­ранении на будущее тенденций, сложившихся в рет­роспективе Методики и алгоритмы экстраполяции экономи­ческих показателей изложены в литературе по ма­тематической статистике. Следует иметь в виду, что формальное применение экстраполяции экономи­ческих показателей может привести к получению совершенно недостоверных результатов. В частно­сти, экстраполяция тенденций снижения выручки многих предприятий в 1991–1995 гг. приведет к отрицательным значениям выручки в 1997–1999 гг. Аналогичные абсурдные показатели можно полу­чить, пытаясь экстраполировать финансовые по­казатели. Экстраполяция должна сочетаться с глубоким экспертным анализом тенденций развития финансовых процессов.

Методы экспертных оценок можно использо­вать для исследовательских и нормативных про­гнозов. Они основываются на обработке мнений экспертов по поводу динамики финансовых про­цессов, выявленных путем проведения специаль­ных процедур (анкетирование, интервьюирова­ние и др.). Экспертами должны быть специалис­ты высокой квалификации, профессионально за­нимающиеся изучением и/или управлением эко­номикой и финансами фирм. Анкетирование про­водится по специально разработанным анкетам. Обработка результатов опроса экспертов должна дать обобщенные (согласованные, интегрирован­ные) оценки, используемые в прогнозе. Часто проводится оценка компетентности экспертов, используемая для взвешивания их мнений.

Методы моделирования основаны на постро­ении моделей типа[10]

Y=J(X1;X,;...;Xn)                                                                                                            (1)

где Y - результативный признак (показатель, прогноз которого необходим);

Х1, ...,Хn - факторные признаки (факторы, вли­яющие на результативный признак).

Прогнозируя значения факторных признаков путем экстраполяции или экспертного анализа и подставляя прогнозные значения в модель (1), можно получить прогнозное значение результа­тивного признака.

Задача специа­листа, выполняющего прогноз финансовых про­цессов, состоит в оценке реально ожидаемых показателей, т.е. ожидаемых значений и ожидае­мого диапазона.

3.2. Прогнозный баланс. Принципы разработки

Прогнозный баланс составляется после пла­нирования (прогнозирования) выручки, прибы­ли и др. показателей финансового отчета, так как изменения баланса включают результаты исполь­зования прибыли. Баланс, как и показатели фи­нансового отчета, прогнозируется на основе пред­положений исследователя о динамике денежных активов. Но предположения относятся уже к ис­пользованию прибыли, изменению активов и обязательств, структуре обязательств и активов и т.п.

Главная задача формирования прогнозного баланса - обеспечение его сводимости. Эта зада­ча возникает в связи с тем, что активы и пассивы прогнозируются независимо друг от друга. В ча­стности, анализируя имущественный потенциал, исследователь может заложить в прогноз рост основного капитала фирмы. Кроме того, в про­гнозный баланс должно быть заложено предпо­ложение о темпах роста запасов и затрат, в осо­бенности при нехватке оборотных средств. Эти предпосылки должны быть сбалансированы с ис­точниками капитала.

Наиболее распространенным методом обеспечения сводимости баланса является метод "пробки"[11]. Если рост активов прогнозируется более быстрым, чем рост обязательств и собственного капитала, то "пробка" означает необходимость привлечения дополнительного финансирования, например, долгосрочных кредитов. Привлечение долгосрочных кредитов снизит чистую прибыль и возможности финансирования за счет собственных источников. Первоначально существовавшая "пробка" может сохраниться и баланс вновь не будет достигнут. Дополнительно следуя изменить дивидендную политику. Только путем нескольких итераций баланс достигается. Причем на каждой итерации исследователь должен обо­сновать финансовые решения.

Заключительной стадией финансового прогно­зирования должен быть анализ чувствительнос­ти прогноза на изменения предпосылок. Частично этот анализ содержится в оценке оптимистических и пессимистических значений экономических показателей; в использовании вариантам оценок инфляционных процессов. Более полный анализ может включать построение сценария раз вития фирмы в виде множества вариантов. Каждый вариант основан на предположениях о:

ü темпах роста объема продаж;

ü изменениях издержек производства;

ü обновлении активов;

ü кредитной политике и т.д.

Одновременно целесообразно оценить вероятность вариантов развития, отказавшись от недостижимых и маловероятных. Далее финансовые менеджеры должны проанализировать соответ­ствие вероятных вариантов стратегии развития фирмы и возможных потерь в случае необходимости изменения вариантов в ходе их реализации. Под выбранные варианты финансового развития планируются соответствующие мероприятия.

Вторым методом разработки прогнозного баланса роста является "метод процента от продаж"[12]. Суть метода в том, что плановые (прогнозные) значения финансовых показателей увязываются с объемом продаж. Полученные в отчетном периоде коэффициенты (отношения финансового показателя к объему продаж) переносятся на плановый (прогнозный) период. Метод весьма прост и дает точные результаты, если удовлетворяются следующие предпо­сылки:

ü фирма работает стабильно;

ü производственные возможности фирмы ис­пользуются полностью, т.е. резерва отдельных активов нет;

ü развитие фирмы, увеличение объем продаж требует привлечения инвестиций.

Заключение


Если мы обратимся к статье 1 федерального закона «О бухгалтерском учете» от 21 ноября 1996 года № 129-ФЗ[13], то в пункте 3 можем прочитать, что к основным задачами бухгалтерского учета относятся: «формирование полной и достоверной информации о деятельности организации и ее имущественном положении, необходимой внутренним …, а также внешним … пользователям бухгалтерской отчетности», и «предотвращение отрицательных результатов хозяйственной деятельности организации и выявление внутрихозяйственных резервов обеспечения ее финансовой устойчивости». Таким образом, изменение системы общественных отношений, форм собственности, а также гражданско-правовой среды привело к повышению роли бухгалтерского учета в управлении предприятием, вывело его за рамки простого сбора, регистрации и обобщения информации. Бухгалтерский учет все чаще используется как источник информации для принятия управленческих решений.

Однако в силу своей спе­цифики финансовый (бухгалтерский) учет – учет, обращенный в прошлое, он имеет харак­тер регистрации (обязательно в денежном из­мерителе) состояния имущества и финансов предприятия на данный момент времени. Произошел факт хозяйственной деятельнос­ти – нужно отразить его в документах. Нет до­кумента – нет и факта хозяйственной деятель­ности. Естественно, что факт можно отразить только после того, как он состоялся. Это так называемый „посмертный учет", то есть когда уже ничего сделать нельзя, кроме как обоб­щить и принять факты. А управлять нужно в момент возникновения факта.

Итак, одна из проблем, связанная с бухгалтерской информацией, – это пробле­ма оперативности. Вторая проблема связана с формой и содержанием той финансовой отчет­ности, которую готовит бухгалтерия.

Западная бухгалтерия издавна имеет так на­зываемый двухкруговой характер (такая систе­ма существовала и в отечественном учете до начала 30-х годов)[14]. Первый круг – это учет фи­нансовых потоков (поступлений от реализа­ции товаров и услуг, привлеченных финансо­вых средств, расчетов с контрагентами, при­были). Результатом его является финансовая отчетность предприятия, или «финансовый паспорт». Эта информация о финансовом и имущественном состоянии предприятия предназначена для инвесторов, кредиторов, государства, потен­циальных и реальных собственников.

Соответственно, государство вынуждено рег­ламентировать порядок предоставления «пас­портных данных» - отсюда необходимость в создании национальных стандартов учета. Кроме того, мировая экономика настолько ин­тегрирована, что в 70-е годы возникла пробле­ма международной стандартизации. Сегодня существует более тридцати международных стандартов по бухучету, и хотя они носят реко­мендательный характер, статистика показывает, что ими пользуется 70-90% национальных предприятий и организаций на Западе.

Второй круг учета связан с преобразованием факторов бизнеса в продукты и услуги в резуль­тате производственной деятельности. Это учет материальных потоков, а также затрат и себес­тоимости производимой продукции. Но пос­кольку основным пользователем этой инфор­мации в рыночной экономике являются не го­сударство и не какие-то иные внешние контра­генты, а исключительно менеджеры компании, то в отличие от первого круга в регламентацию второго никто не вмешивается. Это право ру­ководителя, который, впрочем, может и здесь придерживаться международных стандартов.

В результате такого разделения достигается более точный учет результатов деятельности предприятия – ведь финансовые и материаль­ные потоки живут по разному времени: скажем, в момент, когда приходят деньги за реали­зованную продукцию, в процессе производства учитываются уже совершенно другие ресурсы.

К сожалению, российский бухгалтерский учет в настоящее время ориентирован в большей степени только на формирование «финансового паспорта» организации, не отвечая потребностям предприятий в информации для принятия управленческих решений.

Список литературы


1.   Реформа бухгалтерского учета. Федеральный закон «О бухгалтерском учете». Одиннадцать положений по бухгалтерскому учету. – 3-е изд., измененное и дополненное – М.: Издательство «Ось-89». 1999 г.

2.   Финансовое управление фирмой / В.И.Терехин, С.В. Моисеев, Д.В.Терехин, С.Н.Цыганков; под ред. В.И.Терехина. – М.: ОАО «Изд-во «Экономика». 1998 г.

3.   Ковалев А.И., Привалов В.П. Анализ финансового состояния предприятия.. 2-е изд., переработанное и дополненное – М.: Центр экономики и маркетинга. 1997 г.

4.   Пешкова Е.П. Маркетинговый анализ в деятельности фирмы. – М.: «Ось-89». 1999 г.

5.   7 нот менеджмента. – М.: «ЗАО Эксперт». 1998 г.

6.   Ефимова О.В. Финансовый анализ. 2-е изд., переработанное и дополненное. – М.: «Бухгалтерский учет». 1998 г.

7.   Донцова Л.В., Никифорова Н.А. Годовая и квартальная отчетность. Учебно-методическое пособие по составлению. – М.: «Дело и Сервис». 1998 г.

8.   Черников И.С. Бухгалтерский учет и анализ финансово-хозяйственной деятельности на малом предприятии. – М.: Юрайт. 1998 г.

9.   Моляков Д.С. Финансы предприятий отраслей народного хозяйства: Учебное пособие. – М.: Финансы и статистика. 1996 г.

Приложение 1

ИНН












БУХГАЛТЕРСКИЙ БАЛАНС

КОДЫ


Форма nb 1 по ОКУД

0710001

За                                       199          г.

Дата (год, месяц, число)




Организация  ОАО «МОСТ»

по ОКПО


Отрасль (вид деятель­ности)

по ОКНХ


Организационно правовая форма

по КОПФ



Орган управления государ­ственным имуществом

по ОКПО


Единица измерения, млн. руб.

по СОЕИ



Контрольная сумма



Адрес                                                                                                                                                                                                     

                                                                                                                                                                                                               

Дата высылки


Дата получения


Срок представления



АКТИВ

Код стр.

На начало года

На конец года

1

2

3

4

L ВНЕОБОГ ОТНЫЕ АКТИВЫ




Нематериальные активы (04.05) в том числе:

110

184

195

организационные расходы

111

8

8

патенты, лицензии, товарные знаки (знаки обслуживания), иные аналогичные с перечисленными права и активы

112

176

187

Основные средства (01.02.03) в том числе:

120

3594370

3417896

земельные участки и объекты природо­пользования

121

275186

271364

здания, сооружения, машины и оборудование

122

3319184

3146532

Незавершенное строительство (07,08,61)

130

242692

368832

Долгосрочные финансовые вложения (06, 56, 82) в том числе:

140

1956

1956

инвестиции в дочерние общества

141

1956

1956

инвестиции в зависимые общества

142



инвестиции в другие организации

143



займы, предоставленные организациям на срок более 12 месяцев

144



прочие долгосрочные финансовые вложения

145



Прочие внеоборотные активы

150

6394

Итого по разделу 1

190

3845596

3788879

11. ОБОРОТНЫЕ АКТИВЫ




Запасы в том числе:

210

448944

699957

сырье, материалы и другие аналогичные цен­ности (10,15,16)

211

113269

159016

животные на выращивании и откорме (11)

212

477

468

малоценные и быстроизнашивающиеся пред­меты (12,13,16)

213

28779

41270

затраты в незавершенном производстве (из­держках обращения) (20,21,23,29,30,36,44)

214

114433

195468

готовая продукция и товары для перепродажи (40,41)

215

40009

188294

товары отгруженные (45)

216

151926

113741

расходы будущих периодов (31)

217

51

1700

прочие запасы и затраты

218



Налог на добавленную стоимость по приобре­тенным ценностям (19)

220

14941

43377

Дебиторская задолженность (платежи по ко­торой ожидаются более чем через 12 меся­цев после отчетной даты) в том числе:

230



покупатели и заказчики (62,76,82)

231



векселя к получению (62)

232



задолженность дочерних и зависимых об­ществ (78)

233



авансы выданные (61)

234



прочие дебиторы

235



Дебиторская задолженность (платежи по ко­торой ожидаются в течение 12 месяцев после отчетной даты) в том числе:

240

5978

7776

покупатели и заказчики (62,76,82)

241

16

векселя к получению (62)

242



задолженность дочерних и зависимых об­ществ (78)

243



задолженность участников (учредителей) по взносам в уставный капитал (75)

244

84

83

авансы выданные (61)

245

2663

4326

прочие дебиторы

246

3231

3351

Краткосрочные финансовые вложения (56, 58,82) в том числе:

250

11875

21007

инвестиции в зависимые общества

251



собственные акции, выкупленные у акционе­ров

252



прочие краткосрочные финансовые вложения

253

11875

21007

Денежные средства в том числе:

260

1793

3198

касса (50)

261

77

39

расчетные счета (51)

262

14

валютные счета (52)

263

1090

16

прочие денежные средства (55,56,57)

264

612

3124

Прочие оборотные активы

270



Итого по разделу 11

290

483531

775315

IN. УБЫТКИ




Непокрытые убытки прошлых лет (88)

310



Убыток отчетного года

320



Итого по разделу III

390



БАЛАНС (сумма строе 190+290+390)

399

4329127

4564194


ПАССИВ

Код стр.

На начало года

На конец года

1

2

3

4

IV. КАПИТАЛ И РЕЗЕРВЫ




Уставный капитал (85)

410

1105

1105

Добавочный капитал (87)

420

3603288

3603177

Резервный капитал (86) в том числе:

430

180

180

резервные фонды, образованные в соответствии с законодательством

431

180

180

резервы, образованные в соответствии с учреди­тельными документами

432



Фонды накопления (88)

440

1291


Фонд социальной сферы (88)

450

256564

269026

Целевые финансирование и поступления (96)

460

21555

24989

Нераспределенная прибыль прошлых лет (88)

470

Нераспределенная прибыль отчетного года

480

1724

Итого по разделу IV

490

3883983

3900201

V. ДОЛГОСРОЧНЫЕ ПАССИВЫ




Заемные средства (92,95) в том числе:

510

2137

1869

кредиты банков, подлежащие погашению более чем 12 месяцев после отчетной даты

511

2120

1852

прочие займы, подлежащие погашению более чем через 12 месяцев после отчетной даты

512

17

17

Прочие долгосрочные пассивы

520

Итого по разделу V

590

2137

1869

VI. КРАТКОСРОЧНЫЕ ПАССИВЫ




Заемные средства (90,94) в том числе:

610

39568

45389

кредиты банков

611

30808

38287

прочие займы

612

8760

7102

Кредиторская задолженность в том числе:

620

397038

616113

поставщики и подрядчики (60,76)

621

119113

204762

векселя к уплате (60)

622

4959

1528

задолженность перед дочерними и зависимыми обществами (78)

623

по оплате труда (70)

624

21030

61935

по социальному страхованию и обеспечению (69)

625

57076

75243

задолженность перед бюджетом (68)

626

130996

159582

авансы полученные (64)

627

1905

1048^

прочие кредиторы

628

61959

112015

Расчеты по дивидендам (75)

630

248

217

Доходы будущих периодов (83)

640

251

Фонды потребления (88)

650

5548


Резервы предстоящих расходов и платежей (89)

660

Прочие краткосрочные пассивы

670

354

405

Итого по разделу VI

690

443007

662124

БАЛАНС (сумма строк 490+590+690)

699

4329127

4564194


Руководитель                                                         

(подпись)

Главный бухгалтер                                                 

(подпись)

Приложение 2

Отчет о финансовых результатах

Приложение 3

Отчет о движении капитала

Приложение 4

Отчет о движении денежных средств

Приложение 5

Приложение к бухгалтерскому балансу

Приложение 6[15]

Анализ состава и структуры имущества предприятия




Размещение имущества

На начало года

(периода)

На конец года

(периода)

Изменение за год

(период) (+; -)

% к измене­нию итога актива баланса


тыс. руб.


% к итогу


тыс. руб.


% к итогу


тыс. руб.

% к итогу на начало года

(периода)

Методика расчета

Из

баланса

rp.l x 100

итог гр.1

Из

баланса

гр.З х 100 итог гр.З

гр.З-гр.1

rp.5 x 100 итог гр.1

гр.5 х 100 итог гр.5

Иммобилизованные средства








Нематериальные активы

Основные средства

2505

51,43

3004

52,13

+499

+10,24

+56,0

Незавершенные капитальные вложения

100

2,05

150

2,60

+50

+1,03

+6,0

Долгосрочные финансовые вложения

220

4,52

300

5,21

+80

+1,64

+9,0

Расчеты с учредителями

Прочие внеоборотные активы

Итого:

2825

58,00

3454

59,94

+629

+12,91

+71,0

Мобильные (оборотные) средства








Запасы и затраты

1490

30,59

1669

28,97

+179

+3,67

+20,0

Расчеты с дебиторами

394

8,09

413

7,17

+19

+0,39

+2,0

Авансы поставщикам и подрядчикам

-

Краткосрочные финансовые вложения

45

0,92

60

1,04

+15

+0,31

+1,7

Денежные средства

117

2,40

166

2,88

+49

+1,01

+5,3

Прочие оборотные активы

Итого:

2046

42,00

2308

40,06

+262

+5,38

+29,0

Убытки

Всего:

4871

100,0

5762

100,0

+891

+18,29

100,0

 

Приложение 7[16]

Оценка состояния запасов и затрат



Материальные оборотные средства

Фактичес­кие остат­ки на начало года

(периода)

тыс. руб.

Фактичес­кие ос­татки на конец года

Норматив

на конец года

(периода)

тыс. руб.

Отклонение (+;-) тыс. руб.

от прошлого года

(периода)

от норматива

Производственные запасы

862

995

800

+133

+195

Малоценные и быстроиз­нашивающиеся предметы

53

66

60

+13

+6

Незавершенное производство

218

248

200

+30

+48

Расходы будущих периодов

20

39

20

+19

+19

Готовая продукция

337

321

300

-16

+21

Товары

Издержки обращения на остаток товара

Итого:

1490

1669

1380

+179

+289



Приложение 8[17]

Оценка состава и структуры источников средств предприятия



Источники средств

На начало года (периода)

На конец года (периода)

Изменение за год (период) (+;-)

% к измене­нию пассива на конец года


тыс. руб.


% к итогу


тыс. руб.


% к итогу


тыс. руб.

% к итогу на начало года (периода)

Методика расчета

пассив баланса

гр.1 х 100 итог гр.1

пассив баланса

гр.З х 100 итог гр.З

гр.З-гр.1

rp.5 x 100 итог гр.)

гр.5 х 100 итог гр.5

Собственные средства








Уставный капитал

3541

72,70

4075

70.72

+534

+10,96

+60,0

Резервный фонд

Фонды накопления

120

2,46

138

2,40

+18

+0,37

+2,0

Целевое финансирование

Нераспределенная прибыль

41

0,84

117

2,03

+76

+1,56

+9,0

Итого:

3702

76,00

4330

75,15

+628

+12,89

+71,0

Заемные средства








Долгосрочные кредиты

100

2,05

130

2,26

+30

+0,62

+3,3

Долгосрочные займы

50

0,87

+50

+1,03

+5,6

Краткосрочные кредиты

350

7,19

430

7,46

+80

+1,64

+9,0

Краткосрочные займы

40

0,69

+40

+0,82

+4,5

Расчеты с кредиторами

674

13,84

711

12,34

+37

+0,76

+4,0

Авансы от покупателей

Доходы будущих периодов

20

0,41

35

0,61

+15

+0,31

+1,6

Резервы предстоящих расходов

10

0,20

14

0,24

+4

+0,08

+0,3

Резервы по сомнительным долгам

15

0.31

22

0,38

+7

+0,14

+0,7

Прочие пассивы

Итого:

1169

24,00

1432

24,85

+263

+5,4

+29,0

ВСЕГО:

4871

100,0

5762

100,0

+891

+18,29

100,0


Приложение 9[18]

Оценка уровня и динамики показателей финансовых результатов

№ п/п

Наименование показателей

За прошлый период

За отчетный период

В % к базисному значению

1.

Выручка от реализации продукции (работ, услуг) без НДС

5503,3

11255

204,5 |

2.

Затраты на производство реализованной продукции

4233,3

8526,5

201,4

3.

Прибыль от реализации продукции (работ, услуг)

1270

2728,5

214,8

4.

Результат от прочей реализации

20

3

15

5.

Сальдо доходов и расходов от внереализационных операций

10

5

50

6.

Балансовая прибыль

1300

2736,5

210,5

7.

Чистая прибыль, остающаяся в распоряжении предприятия

884

1860,8

210,5


 Приложение 10[19]

Анализ показателей финансовой устойчивости

 

№ n/п

Показатели

Нормаль­ные огра­ничения

Методика расчета

1.

Имущество предприятия


итог актива баланса

2.

Источники собственных средств


итог 1 раздела пассива баланса

3.

Заемные средства — всего


итог 11 раздела пассива баланса

3.1.

Долгосрочные кредиты




из II раздела пассива баланса

3.2.

Долгосрочные займы


3.3.

Краткосрочные кредиты


3.4.

Краткосрочные займы


3.5.

Расчеты и прочие пассивы (за вычетом ссуд работникам)


4.

Основные средства и прочие внеоборотные активы


итог 1 раздела актива баланса

4.1.

Основные средства по остаточной стоимости



из 1 раздела актива баланса

4.2.

Оборудование к установке


4.3.

Капитальные вложения


5.

Собственные оборотные средства


стр.2 + стр.3.1 + стр.3.2 - стр.4

6.

Запасы и затраты


II раздел актива баланса

6.1.

Производственные запасы



6.2.

Незавершенное производство



7.

Денежные средства, расчеты и прочие активы



8.

Коэффициент автономии (Ка)

³0,5

стр.2 /стр.1

9.

Коэффициент соотношения заемных и

собственных средств (Кз/а)

£1

стр.3

стр.2

10.

Коэффициент соотношения мобиль­ных и иммобипьных средств (Км/и)



стр.6 + стр.7

стр.4

11.

Коэффициент маневренности (Км)

³0,5

(стр.2 - стр.4)/стр.2

12.

Коэффициент обеспеченности запасов и

затрат собственными источниками (Ко)

³0,6-0,8

стр.2 - стр.4

стр.6

13.

Коэффициент имущества производственного назначения (Кпи)

³0,5

стр.4.1 + стр.4.2 + стр.4.3 ++ стр.6.1 + стр.6.2 стр.1

14.

Коэффициент стоимости основных средств в имуществе (Кф)



стр.4.1

стр.1

14.

Коэффициент стоимости основных средств в имуществе (Кф)



стр. 4.1

стр.1

Коэффициент стоимости материальных оборотных средств в имуществе (Коб)



стр.6

стр.1

16.

Коэффициент автономии источников формирования

запасов и затрат (Каз)

£0,6

                             стр.2 - стр.4                                 .

стр.2 - стр.4 +  стр.3.1 + стр.3.2 + стр.3.3 + стр.3.4

17.

Коэффициент долгосрочного привлечения заемных средств (Кд)



          стр.3.1 + стр.3,2          .

стр.2 +  стр.3.1 + стр.3.2

18.

Коэффициент краткосрочной задолженности (Кк)


(стр.3.3 + стр.3.4 + стр.3.5) /стр.3

19.

Коэффициент кредиторской задолженности (Ккз)


стр.3.5 / стр.3

20.

Коэффициент прогноза банкротства (Кпб)



стр.6 + стр.7 - стр.3.3 -- стр.3.4 - стр.3.5

 стр.1

 

Приложение 11[20]

Анализ уровня рентабельности производства

№ п/п

Показатели

Прошлый год (период)

Отчетный год (период)

1.

Балансовая прибыль, тыс. руб.

13082

14119

2.

Реализация продукции в ценах предыдущего года, тыс. руб.

106176

111715

3.

Среднегодовая стоимость основных средств, тыс. руб.

93714

94418

4.

Среднегодовые остатки материальных оборотных средств, тыс. руб.

14507

14740

5.

Среднегодовая стоимость производственных фондов (стр.3 + стр.4), тыс. руб.

108221

109158

6.

Коэффициент фондоемкости продукции (стр.3/стр.2)

88,26

84,52

7.

Коэффициент закрепления оборотных средств (стр.4 /стр.2)

13,66

13,19

8.

Прибыль на рубль реализованной продукции (стр.1/стр.2)

12,32

12,64

9.

Уровень рентабельности производства (стр.1/стр.5) х 100 %

12,09

12,93


Приложение 12[21]

Расчет показателей для аналитического баланса

 

Показатели

Коды строк баланса

Расчет данных баланса

на начало года

на конец года

Текущие активы

290 - 217 - 230

483531-51=483480

775315 -1700 = 773615

Ликвидные активы

216+ 240+ 250

151926 +11875 +1793 = 171572

113741 + 21007 + 3198 = 145722

Денежные средства и краткосрочные финансовые вложения

240+250

11875+1793=13668

21007+3198=24205

Материально-производственные запасы

210 - 216 - 217 + 220

448944 -151926 - 51 +14941 = 311908

699957 - П3741 -1700 + 43377 = 627893

Недвижимость или иммобилизованные средства

190+230

3845596

3788879

Общая сумма капитала

399- 217- 390

4329127-51=4329076

4564194 -1700 = 4562494

Реальные активы

120 + 130 + 211 + 213 +214

3594370 + 242692 +113269 + 28779 +114433 = 4093543

3417896 + 368832 +159016 + 41270 +195468 = 4182482

Обязательства (заемные средства)

590 + 690 - 630 - 640 -650 - 660

2137 + 443007 - 248 ~ 251 - 5548 = 439097

1869 + 662124 - 217 = 663776

Долгосрочные обязательства

590

2137

1869

Краткосрочные обязательства

690 - 630 - 640 - 650 - 660

443007 - 248 - 251 - 5548 = 436960

662124-217=661907

Собственный капитал

699 - 217 - 390 - «Обязательства»

4329127- 51 - 439097 = 3889979

4564194 -1700 - 663776 = 3898718

Чистые ликвидные активы

«Ликвидные активы» — «Краткосрочные обязательства»

171572 - 436960 = -265388

145722 - 661907 = -516185

Собственные текущие активы (Собственные оборотные средства)

«Текущие активы» — «Краткосрочные обязательства»

483480 - 436960 = 46520

773615 - 661907 = 111708

 

 

Уплотненный аналитический баланс

 

Актив

На начало года

На конец года

Пассив

На начало года

На конец года

Ликвидные активы

171572

145722

Краткосрочные обязательства

436960

661907

Материально-произ­водственные запасы

311908

627893

Долгосрочные обязательства

2137

1869

Недвижимое имущество

3845596

3788879

Собственный капитал

3889979

3898718

Баланс

4329076

4562494

Баланс

4329076

4562494




[1] 7 нот менеджмента. – М.: «ЗАО Эксперт». 1998 г.

[2] Моляков Д.С. Финансы предприятий отраслей народного хозяйства: Учебное пособие. – М.: Финансы и статистика. 1996 г. С. 74.

[3] Реформа бухгалтерского учета. Федеральный закон «о бухгалтерском учете». Одиннадцать положений по бухгалтерскому учету. – 3-е изд., изм. и доп. – М.: Издательство «Ось-89». 1999 г. С. 11

[4] Реформа бухгалтерского учета. Федеральный закон «о бухгалтерском учете». Одиннадцать положений по бухгалтерскому учету. – 3-е изд., изм. и доп. – М.: Издательство «Ось-89». 1999 г. С. 30

[5] Финансовое управление фирмой / В.И.Терехин, С.В. Моисеев, Д.В.Терехин, С.Н.Цыганков; под ред. В.И.Терехина. – М.: ОАО «Изд-во «Экономика». 1998. С. 92

[6] Суммы дебиторской задолженности, платежи по которой ожидаются в течение 12  месяцев (включительно) после отчетной даты и свыше 12 месяцев после отчетной даты, должны показываться по каждой статье раздельно.

[7] Финансовое управление фирмой / В.И.Терехин, С.В. Моисеев, Д.В.Терехин, С.Н.Цыганков; под ред. В.И.Терехина. – М.: ОАО «Изд-во «Экономика». 1998. С. 63

[8] Ковалев А.И., Привалов В.П. Анализ финансового состояния предприятия. Изд. 2-е, перераб. и дополн. – М.: Центр экономики и маркетинга. 1997 г.  С. 20.

[9] Ковалев А.И., Привалов В.П. Анализ финансового состояния предприятия. Изд. 2-е, перераб. и дополн. – М.: Центр экономики и маркетинга. 1997 г.  С. 25.

[10] Финансовое управление фирмой / В.И.Терехин, С.В. Моисеев, Д.В.Терехин, С.Н.Цыганков; под ред. В.И.Терехина. – М.: ОАО «Изд-во «Экономика». 1998. С. 92

[11] Финансовое управление фирмой / В.И.Терехин, С.В. Моисеев, Д.В.Терехин, С.Н.Цыганков; под ред. В.И.Терехина. – М.: ОАО «Изд-во «Экономика». 1998. С. 92

[12] Финансовое управление фирмой / В.И.Терехин, С.В. Моисеев, Д.В.Терехин, С.Н.Цыганков; под ред. В.И.Терехина. – М.: ОАО «Изд-во «Экономика». 1998. С. 92

[13] Реформа бухгалтерского учета. Федеральный закон «о бухгалтерском учете». Одиннадцать положений по бухгалтерскому учету. – 3-е изд., изм. и доп. – М.: Издательство «Ось-89». 1999 г. С. 3

[14] 7 нот менеджмента. – М.: «ЗАО Эксперт». 1998 г.

[15] Пешкова Е.П. Маркетинговый анализ в деятельности фирмы. – М.: «Ось-89». 1999 г.

[16] Данные гр. 1 и гр. 2 берутся из II раздела актива баланса, гр. 3 – прогнозы запасов и затрат самого предприятия

[17] В целях упрощения расчетов цифровые данные приведены на порядок меньше

[18] Пешкова Е.П. Маркетинговый анализ в деятельности фирмы. – М.: «Ось-89». 1999 г.

[19] Пешкова Е.П. Маркетинговый анализ в деятельности фирмы. – М.: «Ось-89». 1999 г.

[20] Пешкова Е.П. Маркетинговый анализ в деятельности фирмы. – М.: «Ось-89». 1999 г.

[21] Ковалев А.И., Привалов В.П. Анализ финансового состояния предприятия. Изд. 2-е, перераб. и дополн. – М.: Центр экономики и маркетинга. 1997 г.  С. 27.

Похожие работы на - Роль бухгалтерского учета в управлении предприятием

 

Не нашли материал для своей работы?
Поможем написать уникальную работу
Без плагиата!
Без нейросетей!