Идеализированные математические модели смесительных емкостей
Введение
Невозможно представить себе современную науку без широкого применения
математического моделирования. Сущность этой методологии состоит в замене
исходного объекта (явления, процесса) его «образом» - математической моделью -
и дальнейшем изучении модели с помощью реализуемых на компьютерах
вычислительно-логических алгоритмов. Этот метод конструирования и
проектирования сочетает в себе многие достоинства как теории, так и
эксперимента. Работа не с самим объектом (явлением, процессом), а с его моделью
дает возможность безболезненно, относительно быстро и без существенных затрат
исследовать его свойства и поведение в любых мыслимых ситуациях. В то же время
вычислительные эксперименты с моделями объектов позволяют, опираясь на мощь
современных вычислительных методов и технических инструментов информатики,
подробно и глубоко изучать объекты в достаточной полноте, недоступной чисто
теоретическим подходам. На математических моделях выполняют контролируемые
эксперименты в тех случаях, когда экспериментирование на реальных моделях
практически невозможно из-за отсутствия последних или возникающей во время
экспериментов опасности (сети энергоснабжения, химические производства).
Сегодня постановка вопроса о математическом моделировании какого-либо
объекта порождает четкий план действий. Его можно условно разбить на три этапа:
«модель-алгоритм-программа».
На первом этапе выбирается или строится прототип объекта, отражающий в
математической форме важнейшие его свойства - законы, которым он подчиняется,
связи, присущие его частям. Математическая модель и ее составляющие исследуется
теоретическими методами, что позволяет получить важные предварительные знания
об объекте.
Второй этап - выбор или разработка алгоритма для реализации модели на
компьютере. Модель представляется в форме, удобной для применения численных
методов, определяется последовательность вычислительных и логических операций,
которые нужно произвести, чтобы найти искомые величины с заданной точностью.
На третьем этапе алгоритмы переводятся на язык ЭВМ в виде списка команд
или объектов (для программ, использующих объектно-ориентированную модель
программирования).
После соответствия модели исходному объекту, с ней проводятся
разнообразные опыты, дающие все требуемые качественные и количественные
свойства и характеристики объекта. Процесс моделирования сопровождается
улучшением и уточнением всех звеньев модели.
1.
Открытая проточная емкость с вентилями на входе и выходе
.1 Физическое описание
Принимаем, что гидравлическая емкость (рис 1.1) имеет правильную форму,
тогда площадь поперечного сечения емкости S=const, и объем
жидкости (или газа) в емкости можно вычислить по формуле V=SH, где H -
высота уровня жидкости. Входной поток F1 поступает через вентиль В1, на который действует разность давлений P1-P2 (P1 до вентиля и P2 после вентиля). Выходной поток F2 отводится через вентиль В2, на
котором устанавливается разность давлений P2-P3 (P1 до вентиля и P2 после вентиля). В отличие от
обобщенной модели емкости, где неизвестен вид функции расхода, здесь предполагается,
что функция зависимости расхода через вентиль от перепада давлений известна, а
также учитывается влияние на давление P2 изменения уровня жидкости в емкости.
Рисунок 1.1. Емкость переменного объема.
1.2 Уравнения баланса емкости
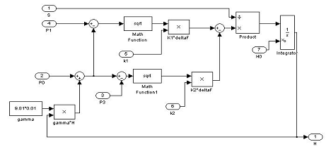
Математическая модель проточной емкости с вентилями на входе и выходе
содержит следующие уравнения: - уравнение материального баланса, записанное
относительно скорости изменения высоты уровня жидкости в аппарате,
; -
уравнение расхода через вентили
где
КВ1, КВ2 - известные коэффициенты пропускной способности через вентили В1 и В2
соответственно;
уравнение,
связывающее давление P2 с давлением P0 на
поверхности и величиной гидростатического напора Н,
,
где g=rg - удельный вес жидкости; P0 - равно внешнему давлению, если
емкость негерметична.
1.3
Математическая модель емкости
Анализ математического описания показывает, что независимыми переменными
являются давления P0, P1 и P3; неизвестные переменные, вычисляемые в процессе
моделирования - H, F1, F2 и P2.
Решение системы является единственным при заданных P0, P1, P3 и H(0).
Зададим начальные значения независимых переменных и построим
математическую модель емкости в Simulink’е:
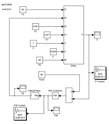
Настройки PID-регулятора:
математический моделирование смесительный бак
kp=0.1550;
ki=0.0097; kd=0,2571;
Рисунок 1.2 Основная модель системы.
Где блок Diffur - основное
дифференциальное уравнение системы;
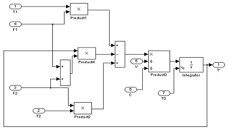
Рисунок 1.3. Модель зависимости давления на вентиле №1 от сигнала с PID-контроллера.
Рисунок 1.4 Дифференциальное уравнение емкости.
блоки NCD Outport 1 и 2 - (HControl и PID Control) -
предназначены для поиска оптимальных коэффициентов PID-регулятора, которые задаются как переменные Matlab’а, при изменении заданной высоты и
пропускной способности первого вентиля.
Рисунок 1.5. График зависимости H(t).
2.
Двухъячеечный рециркуляционный бак с обратным потоком
.1
Физическая модель
Двухъячеечный рециркуляционный бак (далее - бак) состоит из двух
последовательно соединенных ячеек, между которыми существует связь в виде
потока f концентрации С2 в первую ячейку и (f+F1) концентрации С1 во вторую, где и происходит окончательный
вывод суммарного потока (F1+F2) концентрации С2 за пределы бака.
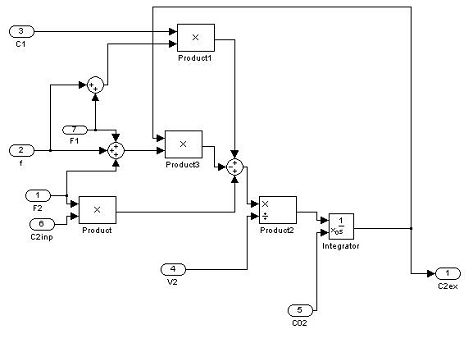
Рисунок 2.1. Структурная схема рециркуляционного бака.
2.2 Дифференциальные уравнения
баланса ячеек бака
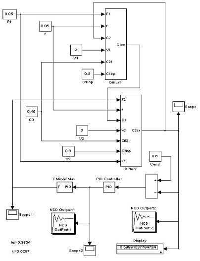
Математическая модель бака описывается дифференциальными уравнениями
зависимости концентрации С1 и С2 в обеих ячейках от входящих потоков F1, F2, потока перемешивания f, концентрации растворенного вещества во входящих потоках C1вх и C2вх и в начальный момент времени С0.
;
- дифференциальное уравнение для концентрации C1 в первой ячейке;
дифференциальное
уравнение для концентрации C2 во второй ячейке;
2.3
Анализ математической модели бака
Запишем
начальные условия для математической модели:
F1=0.05 м3/c; F2=0~0.1
м3/c; f=0.05 м3; V1=2 м3; V2= 3 м3;
С0=0.45; C1вх=0.3; C2вх=0.8; C2вых=0.6;
Коэффициенты
PID-регулятора: kp=6.3864; ki=05297;
Анализ
математической модели бака показывает, что по сравнению с моделью идеального
перемешивания в баке с двумя и более ячейками с рециркуляцией перемешивание
между тремя соседними происходит менее интенсивно, вследствие чего в целом
выравнивание концентрации по всем ячейкам не происходит. Если по очереди самую
крайнюю ячейку заменять на поток (åFj+f) c концентрацией Cj (в данном
примере первую ячейку можно заменить на поток F1+f
концентрации C1), то в итоге мы придем к модели идеального
перемешивания (при n®1).
Рисунок
2.2. Общая модель бака.
Рисунок 2.3. Дифференциальное уравнение для концентрации в первой ячейке.
Рисунок 2.4 Дифференциальное уравнение для концентрации во второй ячейки.
Блоки Diffur1 и Diffur2 - дифференциальные уравнения концентраций.
Рисунок 2.4. Зависимость С(t).
3.
Смесительный бак идеального перемешивания
.1 Физический смысл
В смесительный бак поступает жидкость в виде двух потоков заданного
расхода с различной температурой. Требуется, изменяя температуру одного из
потоков, получить на выходе суммарный поток заданной температуры.
3.2
Дифференциальное уравнение зависимости температуры от времени
Зависимость температуры в баке описывается дифференциальным уравнением
первого порядка:

Т1=20
°С; Т2=40~80 °С; V1=1
м3; Tвых=40; F1=0.07 м3/c; F2=0.04 м3/c;
Настройки
PID-регулятора: kp=0.0647; ki=0.017;
Рисунок
2.2. Основная модель бака.
Рисунок
2.3. Дифференциальное уравнение
2.4. График
зависимости Т(т).
Заключение
В выше перечисленных идеализированных моделях зависимость одних
параметров от других выражается одним, реже двумя дифференциальными уравнениями
первого порядка, решение которых можно довольно легко рассчитать численными
методами в приложении Matlab’a - Simulinke. Нахождение решения более сложных
реальных моделей - с учетом всех потерь - занимает гораздо больше как
человеческого, так и машинного времени, но оправдывает себя в повседневной
жизни, поскольку этим закладываются в модель сразу практически все необходимые
параметры и задаются условия, в которых модель должна находиться в течение ее
срока службы.
Список
использованных источников
1. Закгейм А. Ю./ Введение в моделирование
химико-технологических процессов. - 2-е изд., перераб. и доп. - М.: Химия,
1982. - (серия «Химическая кибернетика») 288 с., ил.
. Кафаров В. В., Глебов М.Б./ Математическое моделирование
основных процессов химических производств: Учебн. пособие для вузов. - М.:
Высш. шк., 1991. - 400 с.: ил.
. Основы идентификации и проектирования тепловых процессов и
систем: Учебное пособие/ О. М. Алифанов, П. Н. Вабищев, В. В. Михайлов и др. -
М.: Логос, 2001. - 400 с.: ил.
. Самарский А. А., Михайлов А. П. Математическое
моделирование: Идеи. Методы. Примеры. - 2-е изд., испр. - М.: испр. - М.:
Физматлит, 2001. - 320с.
. Селиверстов В. М., Бажан П. И. Термодинамика, теплопередача
и теплообменные аппараты: Учебник для институтов водн. трансп. - М. Транспорт,
1988. - 287 с.
. Скурихин В. И. и др. Математическое моделирование. В.И.
Скурихин, В.Б. Шифрин, В.В. Дубровский. - К.: Техніка ,
1983. -270 с., ил.- Библиогр.: с. 265 - 269.
. Теория тепломассообмена: Учебник для технических
университетов и вузов / С. И. Исаев, И. А. Кожинов, В. И. Кофанов и др.; Под
ред. А. И. Леонтьева. - 2-е изд., испр. и доп. - М.: Изд-во МГТУ им. Н. Э.
Баумана, 1997. - 683 с.