Анализ деятельности предприятия 'Конструкторское бюро химавтоматики'

  • Вид работы:
    Отчет по практике
  • Предмет:
    Эктеория
  • Язык:
    Русский
    ,
    Формат файла:
    MS Word
    82,4 Кб
  • Опубликовано:
    2012-12-17
Вы можете узнать стоимость помощи в написании студенческой работы.
Помощь в написании работы, которую точно примут!

Анализ деятельности предприятия 'Конструкторское бюро химавтоматики'

Содержание

Введение

1. Характеристика предприятия

2. Основные цели и предмет деятельности

3. Кадровая политика

4. Уставный капитал

5. Охрана окружающей среды

6. Охрана труда

7 Административно-хозяйственная служба

Заключение

Список использованных источников

Приложение

Введение

Производственная практика по дисциплине "Предпринимательская деятельность" в соответствии с государственным образовательным стандартом высшего профессионального образования по специальности "Профессиональное обучение (экономика и управление)" является важнейшим этапом в подготовке высококвалифицированного специалиста.

Данная практика призвана закрепить и углубить экономические знания студентов, полученные при изучении курса "Предпринимательская деятельность". Учебная практика способствует становлению и развитию практических умений и навыков, необходимых в будущей профессиональной деятельности специалистов экономического профиля, а также педагогов профессионального обучения. За время прохождения практики студенты приобретают опыт исследовательской, организационной работы по профилю своей производственной практики. Цель практики: применение и закрепление знаний, полученных в процессе в процессе теоретического обучения и приобретение практических сведений в области предпринимательской деятельности конкретного предприятия.

Задачи в процессе прохождения практики:

ознакомиться с предприятием, его историей, с коммерческой, деятельностью, с разработками в области естественных и технических наук;

приобрести первичные профессиональные навыки, необходимые специалистам экономического профиля.

В процессе практики были пройдены следующие этапы:

знакомство с трудовым коллективом и предприятием;

сбор данных необходимые для выполнения заданий практики;

участие в изучении и анализе предпринимательской деятельности ОАО КБХА; обобщение и анализ собранных материалов;

написание и оформление отчета.

1. Характеристика предприятия

Открытое акционерное общество "Конструкторское бюро химавтоматики" (ОАО КБХА), в дальнейшем именуемое Общество, является коммерческой организацией, созданной путем реорганизации в форме преобразования федерального государственного унитарного предприятия "Конструкторское бюро химавтоматики" (ФГУП КБХА). Общество является правопреемником всех прав и обязанностей ФГУП КБХА в соответствии с передаточным актом. Свидетельство о государственной регистрации Общества выдано Межрайонной ИМНС России по крупнейшим налогоплательщикам по Воронежской области 02.08.2004 за основным государственным регистрационным номером № 1043600062725. Общество зарегистрировано на территории Воронежской области.

Общество действует на принципах полной хозяйственной самостоятельности, самофинансирования и самоокупаемости.

Местонахождение Общества: 394006, Российская Федерация, г. Воронеж, ул. Ворошилова, 20.

Контактный телефон (473) 234-65-65, 263-36-80, факс (473) 276-84-40, 263-41-15, е-mail: cadb@comch.ru.

Основной вид деятельности Общества:

 научные исследования и разработки в области естественных и технических наук;

 производство жидкостных ракетных двигателей;

 прочая деятельность по техническому контролю, испытаниям и анализу.

Специализацией Общества является создание жидкостных ракетных двигателей (ЖРД) и энергетических установок для различных видов ракетно-космической техники оборонного, научного и народнохозяйственного назначения. Удельный вес основной продукции в общем объеме товарной продукции составляет 96%.

Распоряжением Правительства Российской Федерации от 20.09.2009 № 1226-р. Общество включено в раздел 2 "Перечня стратегических организаций, а также федеральных органов исполнительной власти, обеспечивающих реализацию единой государственной политики в отраслях экономики, в которых осуществляют деятельность эти организации".

Штатная численность Общества по состоянию на 01.01.2012 - 3319 человек.

Реестродержатель Общества: Закрытое акционерное общество "Регистраторское общество "Статус" Воронежский филиал. Адрес регистратора: 394000, Российская Федерация, г. Воронеж, ул. Феоктистова, 4, телефон (473) 253-13-54.

Уставный капитал Общества по состоянию на 01.01.2011 составил 1 910 702 тысячи рублей, был увеличен на 250 000 тысяч рублей после размещения дополнительных акций в соответствии с решением внеочередного общего собрания акционеров Общества от 21 июня 2011 года.

На 01.01.2012 уставный капитал составил 2 160 702 (Два миллиарда сто шестьдесят миллионов семьсот две тысячи) рублей и разделен на 21 607 020 (Двадцать один миллион шестьсот семь тысяч двадцать) именных обыкновенных бездокументарных акций номинальной стоимостью 100 рублей каждая акция. Изменения №2 в Устав Общества об увеличении уставного капитала зарегистрированы Межрайонной ИФНС России по крупнейшим налогоплательщикам по Воронежской области 22 февраля 2012 года за государственным регистрационным номером 2123668085650. Свидетельство о внесении записи в Единый государственный реестр юридических лиц серия 36 № 003475502.

Государственная регистрация выпуска акций осуществлена Федеральной службой по финансовым рынкам. Государственный регистрационный номер выпуска ценных бумаг - 1-01-55026-Е от 14.10.2004 г. Акции оплачены полностью. Государственный регистрационный номер дополнительного выпуска именных обыкновенных бездокументарных акций - 1-01-55026-Е-008D от 09.08.2011.

По состоянию на 31.12.2011 в хозяйственном ведении ФГУП "ГКНПЦ им. М.В. Хруничева" находится 88,43 процента обыкновенных акций ОАО КБХА, в собственности Российской Федерации в лице Росимущества находится 11,57 процента обыкновенных акций ОАО КБХА.

Специальное право на участие Российской Федерации в управлении Обществом ("золотая акция") отсутствует.

Аудитор Общества: аудиторская фирма ООО "Импульс-Аудит", юридический адрес: 394000, г. Воронеж, ул. Фридриха Энгельса, 18; фактический адрес: 394000, г. Воронеж, ул. 45 Стрелковой дивизии, д. 129, ком. 203, телефон/факс: (473) 239-21-37.     

2. Основные цели и предмет деятельности

Общество создается с целью:

получения прибыли;

наиболее полного и качественного удовлетворения потребностей российских и иностранных граждан, предприятий и организаций в продукции, работах и услугах, производимых Обществом, и реализации на этой основе социальных и экономических интересов государства;

создания конкурентоспособных товаров, работ и услуг, организации при этом дополнительных рабочих мест.

Виды деятельности Общества:

организация и выполнение работ по государственным и иным заказам на всех этапах создания различных видов реактивных двигателей, лазеров и энергетических установок для ракетной техники, оборонных, аэрокосмических систем и сложных инженерно-технических комплексов гражданского назначения от научных исследований, технических предложений, разработки до производства, испытаний и поставки опытных образцов и серийной продукции, в том числе с использованием драгоценных металлов, драгоценных камней и редкоземельных элементов, а также авторский надзор за изготовлением, техническое сопровождение эксплуатации, ведение гарантийного надзора, продление сроков использования двигателей;

проведение научно-исследовательских и опытно-конструкторских работ в различных отраслях машиностроения, в том числе с использованием драгоценных металлов, драгоценных камней и редкоземельных элементов, в том числе разработка, изготовление и реализация источников энергии и энергетических установок, оборудования для нефтедобычи и нефтепереработки, насосного и иного оборудования для металлургических и горно-металлургических предприятий;

разработка, изготовление, испытание и ремонт авиационной техники, в том числе двигателей и энергетических установок наземного применения на основе этих двигателей;

организация и проведение комплексных конструкторских и других видов испытаний продукции собственной разработки и изготовления и продукции других предприятий и организаций, а также аэрокосмических систем, транспортных средств, строительного, технологического оборудования, энергетических установок, различной продукции машиностроения, оказания услуг в решении методических проблем по проведению экспериментальной отработки изделий различного назначения;

разработка и производство стационарных и мобильных дымовых машин и установок, машин аэрозольной маскировки и защиты для различных комплексов оборонной техники;

проектирование, монтаж, наладка, ремонт и техническое обслуживание установок и систем охранной сигнализации;

проектирование, монтаж, наладка, ремонт и техническое обслуживание систем противопожарной защиты - установок пожарной сигнализации;

проектирование, монтаж, ремонт и техническое обслуживание систем автоматической пожарной защиты;

производство, проведение испытаний, поставка установок пожаротушения и пожарной сигнализации;

разработка, изготовление и реализация медицинской техники;

внедрение в производство результатов НИОКР, конверсионных технологий в различные сферы народного хозяйства, организация и освоение наукоемких разработок и технологий;

разработка, изготовление и реализация озонаторов и других систем очистки и нейтрализации сред и вредных выбросов;

разработка, изготовление и реализация оборудования для агропромышленного комплекса;

разработка, изготовление и реализация товаров народного потребления;

разработка, производство и реализация средств малой механизации в промышленности и сельском хозяйстве, станков и приспособлений для индивидуального пользования;

производство и реализация сжатых и сжиженных газов;

разработка, отладка и внедрение методического, системного, программного и прикладного математического обеспечения;

разработка, изготовление и реализация специальных информационно-измерительных систем для нужд народного хозяйства, технических средств информационных технологий;

оказание консалтинговых, информационных, лизинговых, научно-технических, инжиниринговых, представительских и других услуг российским и иностранным юридическим и физическим лицам (гражданам);

организация и проведение экспертиз научно-технических, экономических и экологических программ и проектов;

проектирование и строительство объектов промышленного, жилищного, социального и культурного назначения, разработка проектов на реконструкцию зданий, сооружений и ее осуществление, изготовление строительных материалов и оснастки;

редакционная, издательско-полиграфическая деятельность;

проведение работ в области защиты информации;

оказание услуг энергоснабжения и теплоснабжения;

проведение работ, связанных с использованием сведений, составляющих государственную тайну и осуществление мероприятий по защите сведений, составляющих государственную тайну, в соответствии с действующим законодательством Российской Федерации;

оказание услуг в сфере образования по обучению, подготовке, переподготовке и повышению квалификации специалистов в технических областях, а также в сфере экономики, с привлечением организаций и учреждений, имеющих соответствующие лицензии;

оказание лечебно-профилактических, лечебных, спортивно-оздоровительных, культурных, коммунальных услуг, организация досуга и отдыха, общественного питания и других бытовых услуг работникам Общества, членам их семей и населению;

организация оптовой, розничной и комиссионной торговли всеми видами товаров;

осуществление товарообменных операций и посреднической деятельности;

реализация собственной продукции, работ, услуг по всем видам деятельности.

Общество вправе осуществлять иные виды деятельности и совершать любые юридические действия, не запрещенные законодательством Российской Федерации.

Деятельность Общества, требующая получения лицензии в соответствии с действующим законодательством Российской Федерации, осуществляется после получения Обществом соответствующих лицензий и разрешений.

Управление научно-технической деятельностью Общества осуществляется научно-техническим советом, возглавляемым генеральным директором - генеральным конструктором Общества.

3. Кадровая политика

Отдел кадров является самостоятельным структурным подразделением предприятия, которое подчиняется начальнику службы корпоративного управления. Структура и штаты отдела кадров в зависимости от объема работы и общей численности персонала предприятия утверждаются в установленном порядке генеральным директором - генеральным конструктором.

Отдел кадров состоит из:

         бюро оформления и статистики;

         группы кадровых технологий;

         группы табельного учета;

         военно-учетного стола;

Всего двадцать два человека.

Целью работы отдела кадров является обеспечение предприятия кадрами требуемых профессий и квалификации, организация работы с кадрами и контролирование этой работы в подразделениях предприятия.

Основные задачи отдела кадров:

комплектование подразделений предприятия в соответствии со штатными расписаниями необходимым количеством работников (по заявкам подразделений);

обеспечение выполнения требований действующего трудового законодательства в кадровой работе;

         организация и проведение аттестации руководящих и инженерно-технических работников предприятия (в соответствии с утвержденным графиком);

         организация работы по формированию кадрового резерва;

         обучение, переподготовка и повышение квалификации работников;

         обязательное медицинское страхование работников предприятия;

оформление пенсий, индивидуальный (персонифицированный) учет в системе государственного пенсионного страхования работников предприятия;

         организация учета личного состава и ведение кадрового делопроизводства;

         табельный учет работников предприятия;

         оформление наградных документов на работников предприятия и документов и заявок на участие в различных конкурсах;

         бронирование и воинский учет работников предприятия;

         предоставление отчетности по работе с кадрами, а также справок по запросам руководства предприятия и вышестоящих организаций.

В своей деятельности отдел кадров руководствуется:

         законами РФ;

         Трудовым кодексом РФ;

постановлениями Правительства;

распоряжениями вышестоящих органов;

уставом предприятия;

приказами и распоряжениями генерального директора - генерального конструктора;

         положением об отделе кадров ОАО КБХА;

         методологическими инструкциями системы менеджмента качества МИ 6.2-00 "Управление персоналом" и МИ 6.2-01 "Подготовка кадров и обучение персонала";

другими нормативными документами, действующими на предприятии.

Основные показатели кадрового состава предприятия приведены в таблицах (Приложение 1, 2, 3, 4)

4. Уставный капитал

Уставный капитал Общества составляется из номинальной стоимости акций Общества и определяет минимальный размер имущества Общества, гарантирующий интересы его кредиторов.

Уставный капитал Общества составляет 1 762 702 000 (Один миллиард семьсот шестьдесят два миллиона семьсот две тысячи) рублей и разделен на 17 627 020 (Семнадцать миллионов шестьсот двадцать семь тысяч двадцать) штук обыкновенных именных бездокументарных акций номинальной стоимостью 100 (Сто) рублей каждая (размещенные акции).

Общество вправе размещать дополнительно к размещенным акциям дополнительные обыкновенные именные бездокументарные акции (объявленные акции) на сумму 1 000 000 000 (один миллиард) рублей в количестве 10 000 000 (десять миллионов) штук номинальной стоимостью 100 (сто) рублей каждая акция.

Объявленные обыкновенные акции после размещения предоставляют акционеру те же права, что и ранее размещенные акции.

Уставный капитал Общества может быть увеличен путем увеличения номинальной стоимости акций или путем размещения дополнительных акций по решению общего собрания акционеров.

Дополнительные акции могут быть размещены Обществом только в пределах количества объявленных акций. Решение о внесении изменений и дополнений в Устав Общества об объявленных акциях принимается общим собранием.

В решении об увеличение уставного капитала путем размещения дополнительных акций в пределах количества объявленных акций должно быть определено количество размещаемых дополнительных обыкновенных акций, способ, цена или порядок ее определения, форма оплаты, срок и иные условия размещения.

Уставный капитал Общества может быть уменьшен путем уменьшения номинальной стоимости акций или сокращения их общего количества, в том числе путем приобретения и погашения части акций, по решению общего собрания акционеров.

Общество не вправе уменьшать уставный капитал, если в результате этого его размер станет меньше минимального размера уставного капитала, установленного Федеральным законом "Об акционерных обществах".

В случае принятия Обществом решения об уменьшении уставного капитала в течение трех рабочих дней оно обязано сообщить о таком решении в орган, осуществляющий государственную регистрацию юридических лиц, и дважды с периодичностью один раз в месяц поместить в средствах массовой информации, в которых опубликовываются данные о государственной регистрации юридических лиц, уведомление об уменьшении его уставного капитала.

Сообщение о решении об уменьшении уставного капитала Общества и уведомление о таком уменьшении должны содержать:

полное и сокращенное наименование Общества, сведения о месте его нахождения;

сведения о размере уставного капитала Общества и величине, на которую он уменьшается;

сведения о способе, порядке и условиях уменьшения уставного капитала Общества;

описание порядка и условий заявления кредиторами Общества требований, с указанием адреса (места нахождения) постоянно действующего исполнительного органа Общества, дополнительных адресов, по которым могут быть заявлены такие требования, а также способов связи с обществом (номера телефонов, факсов, адреса электронной почты и другие сведения).

Кредитор Общества, если его права требования возникли до опубликования уведомления об уменьшении уставного капитала общества, не позднее 30 дней с даты последнего опубликования такого уведомления вправе потребовать от Общества досрочного исполнения соответствующего обязательства, а при невозможности его досрочного исполнения - прекращения обязательства и возмещения связанных с этим убытков.

В случае уменьшения или увеличения величины уставного капитала в устав Общества вносятся соответствующие изменения, которые регистрируются в установленном порядке.

Резервный фонд образуется за счет ежегодных отчислений 5 процентов от чистой прибыли до тех пор, пока сумма резервного фонда не достигнет 5 процентов уставного капитала Общества. Состав, порядок формирования и размер отчислений в иные фонды определяется советом директоров Общества.

5. Охрана окружающей среды

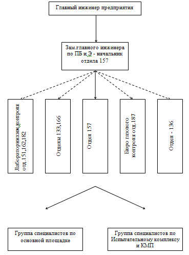
Структура.

Отдел 157 является самостоятельным структурным подразделением предприятия, осуществляющим организацию и координацию работ по охране окружающей среды на предприятии.

Структуру отдела 157 утверждает главный инженер предприятия, штатное расписание - руководитель предприятия по представлению начальника отдела, согласованному с ООТиЗ.

В состав отдела 157 входят:

-        группа специалистов по основной площадке;

-        группа специалистов по Испытательному комплексу (ИК) и Комплексу металлургического производства (КМП).

Персонал.

В соответствии со штатным расписанием в отделе 157 возложенные функции осуществляются следующим персоналом:

зам. главного инженера (по промышленной безопасности и экологии) - начальник отдела охраны окружающей среды - 1 ед.;

ведущий инженер по охране окружающей среды (эколог) - 2 ед.;

инженер по охране окружающей среды (эколог) 2 категории - 1 ед;

инженер по охране окружающей среды (эколог) - 2 ед.

Экономические показатели

№ п/п

Наименование показателя

Размерность

Количество

1

Численность персонала

чел.

5,5

2

Источник финансирования: - накладные расходы

%

100

3

Фонд оплаты труда

руб/мес

93980,5

4

Средняя з/плата

руб/мес

17102,5

5

Затраты

млн. руб/год

1,55


Затраты за 2011 год по экологическому направлению составили 1,55 млн. руб.,

из них:

по б/с 2600028 - 1,21млн. руб;

по б/с 2600050 - 0,34 млн. руб.

6. Охрана труда

Оценка деятельности отдела охраны труда, промышленной и радиационной безопасности в 2011 году. (приложение 6)

В 2011 году отделом охраны труда были выполнены основные работы:

расследовано 10 несчастных случаев на производстве, в порядке установленном статьями 228 и 229 Трудового кодекса РФ;

представлены в ГУ-ВРО ФСС РФ акты расследования несчастных случаев с прилагаемыми к нему материалами расследования;

обновлен перечень и журнал инструкций по охране труда действующих на предприятии;

представлены в установленные сроки отчеты по охране труда и промышленной безопасности в ФКА, статуправление и органы Ростехнадзора;

заключен договор с ООО "Экология -ЭНВО" на проведение аттестации рабочих мест по условиям труда;

руководителям подразделений выдано 53 предписания о выявленных случаях нарушения правил эксплуатации оборудования на опасных производственных объектах;

пересмотрены инструкции по охране труда;

пересмотрен План ликвидации аварий и локализации их последствий на литейном участке № 301 комплекса металлургического производства ОАО КБХА. Протокол от 15.02.2010г. Согласно РД 11-561-03 План ликвидации аварий и локализации их последствий пересматривается раз в два года;

пересмотрены ПЛАСы отд.121, отд.127, ИК КБХА. Корректировка и уточнение ПЛАСов производится ежегодно, переоформление - 1 раз в 5 лет.

составлен список на периодический медицинский осмотр работников ОАО КБХА на 2011 год;

проведены измерения шума, температуры, относительной влажности и вибрации во всех производственных подразделениях;

заполнены паспорта санитарно-технического состояния во всех производственных подразделениях;

разработан план мероприятий по обеспечению промышленной безопасности;

получен сертификат № 10360А3008260 к договору страхования гражданской ответственности организаций, эксплуатирующих опасные производственные объекты, за причинение вреда жизни, здоровью или имуществу третьих лиц и окружающей природной среде в результате аварии на опасном производственном объекте. Сроки действия договора страхования - до 20 ноября 2012 года;

получен страховой полис серии № ФР-ВР/0691-10 страхования расходов по локализации и ликвидации последствий чрезвычайных ситуаций. Срок действия страхования до 29 декабря 2012 года;

руководители предприятия, специалисты и рабочие, связанные с эксплуатацией, обслуживанием и ремонтом ОПО проходили переаттестацию согласно срокам, оговоренным нормативными документами. Всего 634 человека;

оформлен договор с "Центром гигиены и эпидемиологии в Воронежской области" о получении и эксплуатации индивидуальных дозиметров, для персонала, работающего с ионизирующим излучением;

оформлен радиационно-гигиенический паспорт предприятия, использующего источники ионизирующего излучения;

проведены замеры альфа, бета, гамма, рентгеновского излучения в соответствии с утвержденной "Программой производственного контроля";

проведены занятия с рабочими и ИТР, занятых на работах с источниками ионизирующего излучения;

сдан отчет "О состоянии радиационной безопасности на радиационно-опасных объектах за 2009 год" в Госатомнадзор;

сдан отчет "Сведения о наличии, производстве, производстве, поступлении и передаче радиоактивных веществ радионуклидных источников" в Управление по экологии и природопользованию Воронежской области;

уставной капитал штат кадры

7. Административно-хозяйственная служба

Подсобное хозяйство

Основной вид деятельности - производство и реализация зерновых культур.

По данной годовой бухгалтерской отчетности производственно-хозяйственная деятельность подсобного хозяйства "Семидубравное" является убыточной.

Убыток за последние два года составляет:

2010 год - 8499 тысяч рублей;

2011год - 2803 тысяч рублей.

Убытки в основном складываются из-за высоких цен на семена, удобрения и материалы.

В 2010-2011 году земли сельскохозяйственного назначения сдавались в субаренду.

ФОТ составил -1993тысяч рублей.

Средняя заработная плата - 15102 рублей.

В 2011 году подсобное хозяйство сдано в аренду (договор №620 от 08.02.2011).

Профилакторий " Факел "

Профилакторий " Факел " в настоящее время работает как гостиница.

По итогам. 2011 года, убыток составил 867 тысяч рублей, по сравнению с 20010 годом он уменьшился в два раза.

ФОТ составил - 1712 тысяч рублей.

Численность работников - 14,5 человек.

Средняя заработная плата - 9840 рублей

Для конкуренции с гостиницами г. Воронежа и увеличения доходной части, необходимо провести капитальный ремонт, а именно:

заменить оконные блоки,

отремонтировать фасад здания,

отремонтировать кровлю над столовой,

отремонтировать левое крыло первого этажа,

приобрести мебельное современное оборудование,

После проведения всех вышеуказанных мероприятий профилакторий ДОЛ "Восток"

Убыток за 2010 год по пионерскому лагерю составил 1671 тысяч рублей.

Численность работников - 3 человека.

ФОТ составил - 659 тысяч рублей

Средняя заработная плата - 18305 рублей.

Предложения:

решить вопрос на совете директоров о полной или частичной продаже.

Документы на право собственности недвижимости и земли имеются.

б/о "Факел"

Убыток за 2011 год по турбазе "Факел" составляет 725 тысяч рублей.

Численность работников - 2 человека.

ФОТ составил - 335,5тысяч рублей

Средняя заработная плата - 13960 рублей

Права собственности на объект недвижимости не оформлено, так как не заключен договор на аренду земельного участка площадью 12,5га.

Причина:

Сомовский лесхоз не имеет кадастрового плана всех своих участков, а следовательно не может заключить договор аренды с нашим предприятием.

КОП (отд. 189)-столовая

Столовая основной площадки осуществляет питание работников предприятия.

За 2010 год убыток (дотация) составила 484,3тысяч рублей, по сравнению с 2009 годом убыток уменьшился на 20%

Уменьшение затрат по столовой - это результат увеличения торговой наценки на обеды.

Численность работников - 80 человек

ФОТ составил - 8436 тысяч рублей

Средняя заработная плата - 8780 рублей.

Для рентабельной работы КОП основной площадки , необходимо увеличить торговую наценку с 15% до 30%,это приведет к увеличению стоимости обеда в среднем на 25 рублей.

Заключение

В данной практике мне помогли закрепить и углубить экономические знания. За время прохождения практики я приобрела опыт исследовательской, организационной работы. Мне получилось применить и закрепить знания на практике, полученные в процессе теоретического обучения и приобретенные практические сведения в области предпринимательской деятельности.

Мне помогли ознакомиться с предприятием, его интересной историей и приобрести первичные профессиональные навыки, необходимые специалистам экономического профиля.

В этой практике я изучила основные цели деятельности предприятия и пути их достижения. Ознакомилась с Уставом организации. Я определила, к какой разновидности предпринимательства относится предприятие.

Список использованных источников

1. Инструкции по планированию.

. Устав предприятия.

. Годовой отчет за 2011 г.

. www.kbkha.ru

Приложение 1

Динамика численности, возрастного и кадрового состава 2010 - 2011 г.г.:


31.12.2010

31.12.2011

Численность, чел.

3181

3267

Состав по категориям

%

%

Руководители

18,86

17,84

Специалисты

30,17

31,68

Рабочие

50,14

49,68

Служащие

0,81

0,80

%

%

До 30 лет

15,74

17,23

30-39 лет

12,63

13,62

40-49 лет

21,72

19,38

50-59 лет

28,70

28,44

60 лет и старше

21,19

21,33

Средний возраст

47,77

47,60


Приложение 2

Справка о приеме и об увольнении в 2010 и 2011 г.г.:


2010

2011

Категории

Численность на 31.12.10

Прием

Увольнение/ в том числе собст. желание

% текучести

Численность на 31.12.11

Прием

Увольнение/ в том числе собст. желание

% текучести

Руководители

579

19

36/11

1,89

567

18

30/9

1,59

Специалисты

960

175

157/33

3.43

1031

140

76/39

3,78

Рабочие

1527

114

113/34

2,09

1548

155

122/58

3,74

В том числе: Основные

759

68

62/24

3,16

822

81

64/32

3,89

Вспомогательные

46

51/10

1,30

726

74

58/26

3,58

Служащие

21

-

-

-

21

-

-

-

Итого по ППП

3087

308

306/78

2,52

3167

313

228/106

3,35

Непром. группа

94

5

30/1

1,06

100

13

12/5

5,0

Итого:

3181

313

336/79

2,48

3267

326

240/111

3,39


Приложение 3

Возрастной состав работающих КБХА.


Приложение 4

Структура кадрового состава.


Приложение 5


Схема управления отдела 157


Приложение 6

Показатели промышленной безопасности и экологии

№п/п

Наименование

Единица измерения

2009

2010

2011

Охрана труда

1

Количество несчастных случаев на производстве, в т.ч.тяжелых/ смертельных

чел. чел.

11 0/1

11 0/0

10 0/0

2

Затраты на охрану труда (промсанитария, спецодежда, спецпитание)

млн. руб

18,645

22,791

 Эксплуатация опасных производственных объектов

3

Количество опасных производственных объектов (сосуды, ГПМ, котлы)

ед.

1085

1085

1085

4

Затраты на содержание (техническое диагностирование, освидетельствование)

млн. руб.

0,213

0,830

1,110

Охрана окружающей среды

5

Количество объектов эконадзора

ед.

518

518

518

6

Затраты на охрану окружающей среды (техмероприятия, загрязнения)

млн. руб.

1,635

1,4

0,81


Похожие работы на - Анализ деятельности предприятия 'Конструкторское бюро химавтоматики'

 

Не нашли материал для своей работы?
Поможем написать уникальную работу
Без плагиата!
Без нейросетей!