Разработка модели деятельности сети аптечных учреждений

  • Вид работы:
    Курсовая работа (т)
  • Предмет:
    Информационное обеспечение, программирование
  • Язык:
    Русский
    ,
    Формат файла:
    MS Word
    747,12 Кб
  • Опубликовано:
    2012-11-19
Вы можете узнать стоимость помощи в написании студенческой работы.
Помощь в написании работы, которую точно примут!

Разработка модели деятельности сети аптечных учреждений

Введение


Современные технологии в области баз данных являются одним из определяющих факторов успеха в любой отрасли бизнеса. Сегодня различным компаниям и учреждениям почти невозможно обойтись без каких-либо автоматизированных систем, не говоря уже о компаниях, чьи филиалы имеют обширную географию.

Цель данной курсовой работы - разработка модели деятельности сети аптечных учреждений.

Для достижения поставленной цели были определены следующие задачи:

а) проанализировать и описать предметную область;

б) построить модели процессов предметной области в стандартах IDEF0, IDEF3;

в) построить диаграммы потоков данных для некоторых процессов;

г) построить модель «сущность-связь» в стандарте IDEF1X;

д) провести функционально-стоимостной анализ.

Для выполнения данных задач применялся,в основном, анализ работы существующих сетей аптечных учреждений.

1. Анализ предметной области сети аптечных учреждений

В данной курсовой работе предметной областью является деятельность компании, представляющей собой сеть аптечных учреждений.

Такая компания несет на себе немалый груз ответственности, так как она имеет дело с лекарствами - товаром жизненной необходимости. Задачи генерального директора такой компании не очень сильно отличаются от задач директора любой другой компании, так как основными задачами генерального директора является контроль за всеми бизнес-процессами в компании, а также контроль за ее финансовыми потоками.

Вся специфичность фармацевтического бизнеса заключается в том, что должны быть четко отработанные взаимодействия различных отделов внутри компании и ее многочисленных филиалов - аптечных пунктов, а также в том, что такой бизнес основан на обороте лекарственных средств, что влечет за собой дополнительную ответственность как за сам товар, так и за процесс его реализации.

Любая фармацевтическая компания имеет свою бухгалтерию ответственную за работу с финансами компании и свой отдел кадров, который несет ответственность за штат сотрудников компании, их прием и увольнение, а также их социальное обеспечение. Также компания должна иметь свои филиалы - аптечные пункты. Аптечные пункты являются точками реализации товара и, по сути, основным источником дохода компании. Каждым аптечным пунктом должен руководить заведующий, выполняющий управленческие функции. Также в аптечном пункте должны быть сотрудники со специальным высшим образованием - провизора, ответственные за реализацию лекарственных средств, и сотрудники со специальным средним образованием - фармацевты, ответственные за прием лекарственных средств от поставщиков, и выполняющие вспомогательные функции.

2. Построение контекстной диаграммы процессов предметной области и ее декомпозиция в стандарте IDEF0 в процессе организации деятельности сети аптечных учреждений

Цель разработки модели - определить основные процессы и их структуру в деятельности сети аптечных учреждений.

В ходе построения модели необходимо ответить на следующие вопросы:

­  как функционирует отдел бухгалтерии в компании;

­    как функционирует отдел кадров в компании;

­    как функционирует филиал аптечной сети.

Основные точки зрения: генеральный директор, главный бухгалтер, специалист отдела кадров, заведующий аптекой, фармацевт.

Границы модели: рассматривается процесс деятельности аптечной сети с момента поступления товара от поставщиков до его реализации, с момента поступления заявления о приеме на работу соискателя до присвоения ему оклада, а также с момента расчета средств на закупку товара до формирования полного финансового отчета.

А-0 - контекстная диаграмма. Представляет собой основной процесс предметной области - процесс деятельности сети аптечных учреждений. Процесс включает в себя процессы деятельности бухгалтерии, деятельности отдела кадров и деятельности филиала аптеки.

Контекстная диаграмма представлена на рисунке 1, декомпозиция контекстной диаграммы - на рисунке 2.

Рисунок 1 - Контекстная диаграмма А - 0

 

Рисунок 2 - Декомпозиция контекстной диаграммы А0

Все процессы на диаграмме А0 также, в свою очередь, декомпозированы. На диаграмме А0 можно увидеть, что на вход подаются информация о стартовом капитале, а также специалистах, нуждающихся в устройстве на работу. Выходной информацией является информация о финансовом балансе компании, а также информация об уволенных сотрудниках. Управлением являются рыночный ассортимент лекарств, налоговое законодательство, трудовое законодательство, штат специалистов компании и положение минздрава о фармдеятельности. Механизмами являются: генеральный директор, главный бухгалтер, специалист отдела кадров, заведующий аптекой и фармацевты.

Декомпозиция процесса «Деятельность бухгалтерии» изображена на рисунке 3, процесса «Деятельность отдела кадров» - на рисунке 4, процесса «Деятельность филиала аптеки» - на рисунке 5.

 

Рисунок 3 - Декомпозиция процесса «Деятельность бухгалтерии»

 

Рисунок 4 - Декомпозиция процесса «Деятельность отдела кадров»

 

Рисунок 5 - Декомпозиция процесса «Деятельность филиала аптеки»

На диаграмме процесса «Деятельность бухгалтерии» входными данными являются доход аптеки за месяц, оклад сотрудников и стартовый капитал. Выходные данные - финансовый баланс и денежные средства на акупку товара. Управлением являются рыночный ассортимент, счета сотрудников в банке и налоговое законодательство. Механизмы: главный бухгалтер и генеральный директор.

На диаграмме процесса «Деятельность отдела кадров» входной информацией является информация о специалистах, нуждающихся в устройстве на работу. Выходные данные - отказ в приеме на работу или, другими словами, увольнение сотрудника и оклад сотрудника. Управлением являются штат специалистов и трудовое законодательство. Механизмы: специалист отдела кадров и генеральный директор.

На диаграмме процесса «Деятельность филиала аптеки» входной информацией является информация о денежных средствах, выделенных на закупку товара. Выходные данные - доход аптечного филиала. Управлением являются рыночный ассортимент и положения минздрава о фармдеятельности. Механизмы: заведующий аптекой и фармацевты.

3. Построение диаграмм описания рабочих процессов в стандарте IDEF3 в процессе организации деятельности сети аптечных учреждений

аптечный сеть база данные

Процесс формирования финансового отчета описан с помощью диаграммы стандарта IDEF3 и показан на рисунке 7. После запроса о сотрудниках следует расчет их зарплаты. Информация после расчета зарплат отправляется в процесс формирования финансового отчета и в процесс уплаты налогов. После процесса расчета средств на закупку товара, информация так же отправляется в процесс уплаты налогов и в процесс формирования финансового отчета. Для формирования финансового отчета необходима информация об уплаченныз налогах, средствах на закупку товара и средствах,выделенных на зарплату. После выполнения всех этих процессов формируется финансовый отчет.

Процесс реализации товара описан с помощью диаграммы стандарта IDEF3 и показан на рисунке 8. Сначала выполняется процерка наличия товара. Затем выполняется либо закупка товара, либо его реализация. После выполнения закупки товара должен выполнить процесс его расценки. И только после этого, расцененный товар подвергается процессу реализации. После реализации выполняется проверка наличия товара и все процессы повторяются снова.

 

Рисунок 6 - Диаграмма процесса «Прием сотрудника на работу»

 

Рисунок 7 - Диаграмма процесса «Формирование финансового отчета»

 

Рисунок 8 - Диаграмма процесса «Реализация товара»

4. Построение диаграммы потоков данных в стандарте DFD в процессе моделирования деятельности сети аптечных учреждений

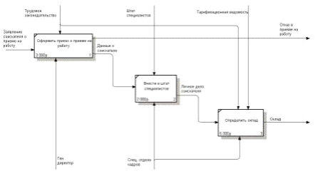
Диаграмма «Прием специалиста на работу» показана на рисунке 9. Процесс приема на работу начинается с того, что соискатель подает свое заявление о приеме на работу. Затем происходит рассмотрение заявления заведующим аптекой. В случае несоответствия выполняется отказ в приеме на работу, в противном случае осуществляется процесс приема на работу. Этот процесс подразумевает в себе собеседования, анкетирование и прочее. Если заведующий аптекой принимает решение о приеме на работу, то формируется приказ о приеме на работу, нуждающийся в подписи, в противном случае, если заведующий решает не принимать соискателя, то выполняется отказ в приеме на работу. На основании подписанного приказа, новый сотрудник вносится в общий штат сотрудников, и затем, в соответствии с тарификационной ведомостью и его должностью, ему начисляется оклад, в соответствии с трудовым законодательством.

Диаграмма «Реализация товара» показана на рисунке 10. Общий процесс начинается с того, что выполняется закупка товара в соответствии с тем, что есть в наличии у поставщиков. Закупленный товар отправляется на расценку, во время которой, информация о расцененном товаре поступает в базу данных аптеки. После этого осуществляется реализация товара - процесс, во время которого также должно осуществляться внесение информации о реализованном товаре в базу данных аптеки.

Диаграмма «Формирование финансового отчета» показана на рисунке 11. Общий процесс начинается с того, что главный бухгалтер должен выполнить расчет средств на закупку товара и отправить запрос в БД сотрудников, для получения полного списка сотрудников компании. После расчета средств, информация о них поступает в процесс формирования финансового отчета, а после получения запроса из БД сотрудников, должен выполниться расчет заработной платы сотрудников, в соответствии с трудовым законодательством. Информация о средствах на заработную плату отправляется в процесс уплаты налогов, а также для формирования финансового отчета. После процесса уплаты налогов в соответствии с налоговым законодательством, информация о средствах, затраченных на уплату налогов также необходима для формирования отчета. Процесс формирования отчета является завершающим, и по его завершении появляется финансовый отчет.

 

Рисунок 9 - Диаграмма процесса «Прием специалиста на работу»

 

Рисунок 10 - Диаграмма процесса «Реализация товара»

 

Рисунок 11 - Диаграмма процесса «Деятельность бухгалтерии»

5. Концептуальная схема модели деятельности сети аптечных учреждений

Концептуальная схема состоит из 6 сущностей: аптечный филиал, ассортимент, препарат, специалист, заработная плата, финансовый отчет и приходная накладная. Аптечный филиал - сущность, идентифицирующая аптечный филиал. Ключевым полем является номер аптеки. Второстепенными полями являются адрес и ФИО заведующего аптекой.

Заработная плата - сущность, идентифицирующая количество денежных средств, ежемесячно получаемых сотрудником компании. Ключевое поле - номер диплома сотрудника. Второстепенными являются поля: оклад, коэффициент трудового участия, премия, количество трудовых дней. Приходная накладная - сущность, идентифицирующая документ, который прилагается к поставляемому товару. Ключевые поля - номер и дата поставки товара. Второстепенные поля - фирма-поставщик, наименование товара, количество, цена и номер аптеки, в которую была осуществлена поставка. Финансовый отчет - сущность, идентифицирующая документ, содержащий в себе все финансовые показатели филиала аптеки за месяц. Ключевые поля - дата и номер аптеки. Второстепенные поля: прибыль, расход на закупку товара и прочие расходы. Ассортимент - сущность, идентифицирующая перечень лекарств, имеющихся в наличии в аптеке. Ключевым полем является номер аптеки. Второстепенные поля: наименование, количество в 1 стандарте и дозировка. Препарат - сущность, идентифицирующая лекарственный препарат. Ключевые поля - наименование препарата, количество в 1 стандарте и дозировка. Второстепенные поля: срок годности, производитель и серия.

Концептуальная схема изображена на рисунке 12.

 

Рисунок 12 - Концептуальная схема сети аптечных учреждений

. Проведение функционально-стоимостного анализа деятельности сети аптечных учреждений

ФСА (функционально-стоимостный анализ) - метод технико-экономического исследования систем, направленный на оптимизацию соотношения между их потребительскими свойствами (качество функций) и затратами на достижения этих свойств.

Основные приблизительные ежемесячные затраты были рассчитаны с помощью функционально-стоимостного анализа:

­   расчет средств на закупку товара - 2000 руб.

­    расчет зарплаты - 3000 руб.

­    уплата налогов - 3000 руб.

­    расчет деятельности за месяц - 5000 руб.

Все эти значения в совокупности определяют зарплату бухгалтера, выполняющего все вышеперечисленные действия.

­   оформление приказа о приеме на работу - 3000 руб.

­    внесение в штат - 2000 руб.

­    определение оклада - 5000 руб.

Все эти значения в совокупности определяют зарплату специалиста отдела кадров, выполняющего все вышеперечисленные действия.

­   закупка товара - 8000 руб.

­    проверка наличия товара - 2000 руб.

­    расценка товара - 9000 руб.

­    реализация товара - 14000 руб.

В итоге, на деятельность бухгалтерии ежемесячно тратится сумма, равная 13000 руб., на деятельность отдела кадров - 10000 руб., и на каждый аптечный филиал - 31000 руб.

Всему процессу деятельности сети аптек ежемесячно необходимо 54000 руб., что по современному уровню является относительно средней суммой.

Заключение

В ходе выполнения курсовой работы были решены следующие задачи:

­  проанализирована и описана предметная область;

­    построена модель процессов предметной области в стандартах IDEF0, IDEF3;

­    построены диаграммы потоков данных для основных процессов;

­    построена концептуальная схема в стандарте IDEFX;

­    проведен функционально-стоимостный анализ.

Таким образом, цель работы, состоящая в разработке модели деятельности сети аптечных учреждений, была достигнута.

Похожие работы на - Разработка модели деятельности сети аптечных учреждений

 

Не нашли материал для своей работы?
Поможем написать уникальную работу
Без плагиата!
Без нейросетей!